数字经济发展对生产性服务业全球价值链韧性的影响

李 静,周美辰

(吉林大学 马克思主义学院,吉林 长春 130000)

摘 要:数字经济迅猛发展,在推动全球服务贸易格局转变的同时,促进我国生产性服务业全球价值链韧性增强。选取2012—2021年ADB MRIO数据库中62个国家样本数据,从互联网发展、数字普惠金融发展与数字技术应用三重视角出发,验证数字经济发展对生产性服务业全球价值链韧性的影响。结果发现:①数字经济发展水平提升能显著增强各国生产性服务业全球价值链韧性,其中数字技术应用的作用效果更显著,在经过一系列稳健性与内生性检验后结论依然成立;②服务贸易自由化与要素一体化是数字经济发展增强生产性服务业全球价值链韧性的重要途径;③数字经济发展对生产性服务业全球价值链韧性的影响因行业生命周期和目的国(地区)不同而存在较大差异。最后,提出完善数字经济法律制度、积极推动服务贸易自由化、加快要素市场一体化改革等政策建议,可为数字经济发展赋能生产性服务业全球价值链韧性提升提供理论支撑。

关键词:数字经济;生产性服务业;全球价值链韧性;数字普惠金融;数字技术应用

The Impact of Digital Economy Development on the Global Value Chain Resilience of Productive Services

Li Jing,Zhou Meichen

(Institute of Marxism,Jilin University,Changchun 130000,China)

AbstractAs a strategic pacesetter for global industrial competition, the productive service industry plays a crucial role in leading the industry to break through the low-end lock-in dilemma of developed countries and upgrade towards the high end of the global value chain. However, in reality, the productive service industry in China has a relatively low share in the global market and is still in its early stages of development. In light of this context, it is of great practical value for solving the imbalance of the external trade structure and improving the added value of exported products and services to accelerate the advancement of China's productive service industry towards the high end of the global value chain and enhance the resilience of the productive service industry in the global value chain. In recent years, the digital economy has gradually become an important form of social transformation, for it has been effectively penetrating the entire industrial chain of productive services, reshaping the international industrial division of labor patterns, and promoting the resilience improvement of China's global value chain of productive services. Then, what is the effect of the digital economy and its subdimensions on enhancing the resilience of the global value chain in productive services? Does it have a sustained impact? What is the pathway through which it works? Is there a situation of heterogeneous impact? Exploring the above issues is of great practical significance for enhancing the resilience of the global value chain of productive services in China and other developing countries.

This study selects sample data from 62 countries in the ADB MRIO database from 2012 to 2021, and constructs an econometric model to empirically examine the impact of digital economy development on the resilience of the global value chain of productive services. In this process, the dynamic impact effects of digital economy development indicators with a lag of 2—5 periods are analyzed, and a model of mechanism test is used to verify the transmission mechanism of the two. The empirical results indicate that the improvement of the development level of the digital economy can significantly enhance the resilience of the global value chain of productive service industries in various countries, with the application of digital technology having a more significant effect. The dynamic effect results show that the impact of digital economy development on the resilience of the global value chain of productive services is a long-term and dynamic process with a continuously deepening trend. The mechanism test shows that the development of the digital economy can enhance the resilience of the global value chain of productive services by promoting the liberalization of service trade and improving the level of factor integration. Heterogeneity analysis reveals that the impact of digital economy development on the resilience of the global value chain of productive services varies greatly depending on the industry life cycle and the destination country (region).

Compared with existing literature, the study firstly offers a new perspective on the resilience of the global value chain of productive services as the starting point and foothold; it measures the resilience of the global value chain of productive services in various countries from the dimensions of stability and safety, and expands the existing research scope. Secondly, it integrates the development of the digital economy and the resilience of the global value chain of productive services into a unified framework for research, which expands the depth of research. Thirdly, on the basis of sample data from various countries around the world, this study manages to examine the relationship between the development of the digital economy and the resilience of the global value chain of productive services from a macro perspective, providing empirical evidence for China to improve its level of digital economy development and enhance the resilience of the global value chain of productive services.

The findings of the study suggest the government should improve the legal system related to the digital economy, implement an efficient market access and investment access mechanism for the service industry, and accelerate the reform of factor market integration, i.e., a multi-level factor trading market systems and an effective linkage mechanism between domestic and international factor markets should be built.

Key WordsDigital Economy; Producer Service; Global Value Chain Resilience; Digital Inclusive Finance; Application of Digital Technology

DOI10.6049/kjjbydc.2023100057

开放科学(资源服务)标识码(OSID):

中图分类号:F726.9

文献标识码:A

文章编号:1001-7348(2024)07-0060-12

收稿日期:2023-10-07

修回日期:2023-12-04

基金项目:吉林省教育厅项目(JJKH20180271SK)

作者简介:李静(1977—),女,吉林长春人,博士,吉林大学马克思主义学院教授,研究方向为国外马克思主义、全球价值链;周美辰(1997—),女,吉林长春人,吉林大学马克思主义学院博士研究生,研究方向为国外马克思主义、国际形势与政策。本文通讯作者:李静。

0 引言

生产性服务业是社会化分工的结果,具有带动作用显著、产业融合度高、专业性强等特征,是全球价值链参与的重要主体。在全球经济下行压力持续增大、国际不确定风险升高的大背景下,着力提升生产性服务业全球价值链韧性成为各国应对复杂国际形势变化的着力点。然而,相较于发达国家,我国及其它发展中国家生产性服务业面临服务贸易结构失衡、国际竞争力与对外开放水平较低等桎梏,进出口贸易容易遭遇外部风险冲击,阻碍本国生产性服务业快速发展。因此,如何提升我国生产性服务业全球价值链韧性成为当前更具现实性的问题。

近年来,数字经济成为各界关注的重点议题,是增强生产性服务业全球价值链韧性的动力来源。2023年7月24日,中共中央政治局会议指出,“要推动数字经济与先进制造业、现代服务业深度融合,促进人工智能安全发展”。大力推动数字经济发展成为顺应新一轮科技革命、产业变革及推动各国生产性服务业高质量发展的根本要求,为产业链、价值链、供应链优化升级注入新动能。数字经济依托互联网、数字普惠金融及数字技术应用为各国生产性服务业提供交易数据、生产信息等要素支撑,有助于扩大我国生产性服务业内外知识溢出,带动产业结构优化与技术进步,增强生产性服务业全球价值链韧性。由此引发的思考是,数字经济中的互联网、数字普惠金融发展及数字技术应用对生产性服务业全球价值链韧性的影响效果如何?具体通过哪些途径发挥作用?解答这些问题对于增强我国生产性服务业全球价值链韧性具有重要意义。

1 文献综述

(1)数字经济发展研究。当前,学术界从理论和实证层面对数字经济展开讨论。理论层面,曾祥明[1]发现,中国数字经济表现出持续均衡增长态势,并具有强渗透性、强快捷性、强共享性等优势特征,日益成为实现共同富裕的重要支撑;梁琳和金光敏[2]指出,数字经济作为一种新型经济形态,通过提高供应链运行效率、引领价值链分工、催生空间链网络化等方式提高产业链韧性,为产业链现代化持续注入新动能;陈雪梅和周斌[3]发现,数字经济已成为驱动社会经济全方位可持续发展的主要引擎,通过升级供需结构、培育农村市场等方式提高农村产业价值,为乡村振兴提供支撑。实证层面,徐振剑等[4]从知识和信息、产业数字化、数字基础设施、公共服务、数字产业化等维度构建数字经济评价指标体系,发现中国数字经济发展水平表现出明显的地域分异特征;焦音学和黄群慧[5]从数字产业化、产业数字化、数字服务与治理3个方面构建数字经济评价指标体系,发现中国仅实现了低质量数字经济均衡发展;黄险峰等[6]研究发现,数字经济能显著增加社会福利,但存在类型异质性、空间溢出与非线性递增特征;郭贝贝[7]研究发现,我国数字经济发展指数呈现稳步提升态势,对经济高质量发展存在显著空间溢出与集聚效应。部分学者还指出,数字经济能显著提高城市碳排放效率[8]、驱动家庭消费低碳转型[9],为中国式现代化建设[10]注入新动能。

(2)生产性服务业全球价值链韧性研究。韩沈超[11]通过测算60个国家(地区)的生产性服务业全球价值链参与度和嵌入位置,发现我国生产性服务业在全球价值链中的参与度较低,但嵌入位置尚可;王成东等[12]将高端装备制造业与生产性服务业融入产业全球价值链攀升评价指标体系,发现中国高端装备制造业与生产性服务业融合度出现小幅下降,但对产业全球价值链位势攀升具有显著促进作用;陈贵富和吴腊梅[13]对生产性服务业嵌入全球价值链位置变动结构进行分析发现,产出上游度变动与行业内效应有关,投入下游度变动由行业间与行业内效应共同作用,中间品供给网络效应能有效促进生产性服务业产出上游度提升;黄蕙萍等[14]研究发现,生产性服务业全球价值链活动主体数量不断增加、新兴产业占比加大及分工程度不断深化。

通过梳理上述文献发现,现阶段关于数字经济发展与生产性服务业全球价值链的研究取得丰硕成果,但鲜有研究关注数字经济发展对生产性服务业全球价值链韧性的影响。基于此,本文在上述文献的基础上,进一步围绕数字经济发展对生产性服务业全球价值链韧性的影响进行研究。本文的边际贡献在于:①从生产性服务业全球价值链韧性视角出发,从稳定性和安全性两个维度反映各国生产性服务业全球价值链韧性,有助于拓展研究视角;②将数字经济发展与生产性服务业全球价值链韧性纳入同一框架,可丰富相关领域研究;③选取世界各国样本数据,从宏观层面考察数字经济发展与生产性服务业全球价值链韧性间的关系,可为我国提升数字经济发展水平、增强生产性服务业全球价值链韧性提供经验证据。

2 理论分析与研究假设

当前,我国经济进入高质量发展阶段,产业结构由以工业为主转向以服务业为核心的发展模式。在此背景下,生产性服务业在国内生产总值中的比重逐渐上升,成为推动经济高质量发展的关键力量。生产性服务业在发达国家得到充分发展,部分发达国家服务业产值占国家GDP的55%左右。为此,我国采取诸多政策措施,旨在推进国内生产性服务业嵌入全球价值链,增强生产性服务业全球价值链韧性,从而缩小国家间发展差距、破解低端锁定,增强外部风险抵御能力和经济恢复能力。尤其是在公共卫生环境问题频发、世界政治经济格局不确定等风险冲击下,增强生产性服务业全球价值链韧性成为各国保障产业链价值链供应链安全的重要战略考量。因此,探讨数字经济发展影响生产性服务业全球价值链韧性的作用路径具有重要意义,图1为理论分析机制图。

图1 理论机制

Fig.1 Theoretical mechanism

第一,数字经济发展促使各国(地区)内部形成产业集聚向心力[15]。新经济地理理论指出,产业集聚向心力是指具有积极影响的因素汇聚到某一地区,助力产业结构优化升级。数字经济发展以现代信息技术为载体,促使一国(地区)知识溢出、技术与人才集聚,通过提高信息化水平吸引高技术产业、数字化服务业集聚,并为增强生产性服务业全球价值链韧性提供多类型产业支撑。在数字经济发展水平高的国家(地区),生产性服务业专业化集聚与多样化集聚水平较高,促使地区形成向心力,推动高水平生产性服务业集聚,为一国(地区)生产性服务业全球价值链韧性注入新动能。第二,数字经济有利于一国(地区)生产性服务业产生规模经济。数字经济借助人工智能、区块链等现代新技术,辅助一国(地区)高效搜集、存储、处理各国数据信息,降低双方生产性服务业交易费用,促进彼此经验交流与合作,扩大生产性服务业发展规模,增强生产性服务业全球价值链韧性。同时,数字经济还有利于一国(地区)网络虚拟平台搭建,增加国内外生产性服务业需求,催生服务业规模经济,赋能生产性服务业全球价值链韧性提升。第三,数字经济促使生产性服务业主体产生范围经济。数字经济有助于数据要素高效传播与复制,突破传统时空限制,促使一国(地区)生产性服务业开发多样化产品和服务,扩大该国生产性服务业覆盖范围。数据要素还能与生产要素融合,为一国(地区)生产性服务业产生范围经济注入要素推动力,提高该国风险抵御能力,增强生产性服务业全球价值链韧性。此外,数字经济还能发挥规模经济和范围经济的长尾效应,扩大一国(地区)生产性服务业国际市场覆盖面,提高全球价值链嵌入程度,增强生产性服务业全球价值链韧性。据此,本文提出如下假设:

H1:数字经济发展有利于增强生产性服务业全球价值链韧性。

当前,数字经济日益成为重构全球经济结构、优化全要素资源配置与改变世界竞争格局的重要力量[16]。在此背景下,各国紧抓服务贸易自由化新机遇,推动服务贸易迅速发展,为增强生产性服务业全球价值链韧性提供有力支撑。首先,数字经济发展能加速国际经贸规则重构,助推各国(地区)创新政策、投资政策、产业政策变革,提高服务贸易自由化水平,从而推动生产性服务业全球价值链韧性增强。数字经济发展能有效促进一国(地区)规则、标准、规制等制度型开放,使各国就服务贸易发展管理体制和政策体系展开交流与合作,加快服务贸易自由化。服务贸易自由化程度越高,越有利于削弱各国间服务与产品跨境流动约束性,促使生产性服务行业迅速连接供需,提高全球价值链嵌入度,为生产性服务业全球价值链韧性提供有力保障。其次,数字经济发展能够改变国际服务提供方式,提升跨境支付比例,放宽服务业市场准入限制,促进各国服务贸易自由化,助力生产性服务业全球价值链韧性增强。伴随服务业市场准入门槛的降低,各国间服务贸易自由化程度不断加深,促使发展中国家生产性服务业通过参与全球价值链的方式学习先进技术知识,为其生产性服务业全球价值链韧性增强提供有力支撑。最后,数字经济发展能有效拓宽服务贸易范围,提高数字服务贸易水平,促进生产性服务贸易数字化转型与发展,增强生产性服务贸易韧性。具体而言,数字经济发展有助于一国(地区)建立具有国际影响力的数据市场体系,提高数字服务贸易自由化程度,推动增值服务业领域开放,促使生产性服务业跨境贸易透明与可操作,助力生产性服务全球价值链韧性增强。

数字经济发展还能通过提升要素市场一体化水平[17],促进生产性服务业全球价值链韧性增强。一方面,数字经济发展能打破国家(地区)间生产要素、技术资源等限制条件,提高区域要素市场一体化水平,为增强生产性服务业全球价值链韧性注入源头活水。在数字经济持续赋能下,国外创新要素在一国(地区)实现快速集聚,促使该国要素市场一体化水平不断提升,有利于生产性服务业结构升级与数字化转型,赋能生产性服务业全球价值链韧性增强。同时,要素市场一体化还能缓解市场分割现象,提高区域一体化水平,加强各国生产性服务业交流与合作,提高风险抵御能力,增强生产性服务业全球价值链韧性。另一方面,数字经济还能有效促进人才、技术、知识等创新要素在区域间自由流动,提高一国(地区)要素市场一体化水平,为增强该国生产性服务业全球价值链韧性提供有力支撑。具体而言,数字经济发展能打破国家(地区)间要素流动障碍,有助于一国(地区)知识、技术等要素加速流动,提高各地区要素市场一体化水平及创新水平,增强生产性服务业全球价值链韧性。据此,本文提出如下假设:

H2:数字经济发展通过促进服务贸易自由化、提高要素市场一体化增强生产性服务业全球价值链韧性。

数字经济发展水平可从互联网发展、数字普惠金融发展与数字技术应用3个维度衡量[18],三者对于增强生产性服务业全球价值链韧性具有促进作用。首先,作为数字经济发展的一种表现形式,“互联网+”不仅有助于一国(地区)生产性服务业获取国外先进发展经验、技术和知识,而且还能促使生产性服务业实现数字化转型升级,提高该国生产性服务业全球价值链韧性水平。其次,数字普惠金融作为数字经济发展的重要组成部分,能为一国(地区)生产性服务业高质量发展与数字化变革提供资金支持,并通过投融资方式吸引外部资金,为增强本国生产性服务业全球价值链韧性注入活力。最后,数字技术应用作为数字经济的呈现形式,可为增强生产性服务业全球价值链韧性提供技术支撑。然而,由于互联网发展、数字普惠金融发展与数字技术应用程度不同,这些变量对生产性服务业全球价值链韧性的影响效果也不同。互联网是数字经济快速发展的支撑,能为一国(地区)经济快速发展与转型提供强有力支持。并且,随着互联网技术的普及与应用,数字经济将加速各国(地区)间信息流动与传播,有效拓宽国际市场与消费范围。数字普惠金融更注重为增强生产性服务业全球价值链韧性提供资金助力。数字技术应用催生了以互联网技术为核心的科技应用方式,如移动支付,这些科技成果对于增强一国(地区)生产性服务业全球价值链韧性的作用更大。据此,本文提出如下假设:

H3:相较于互联网发展、数字普惠金融发展,数字技术应用对生产性服务业全球价值链韧性的影响效果更显著。

3 模型设计与变量选取

3.1 模型构建

为考察数字经济发展对生产性服务业全球价值链韧性的影响,本文构建如下计量模型:

Psgvcresjkt=α0+α1L.Digjt+βL.Con+λj+λk+λt+εjkt

(1)

式(1)中,jkt分别表示生产性服务业全球价值链韧性目的国(地区)、生产性服务业细分行业及年份;被解释变量Psgvcresjkt表示tj国生产性服务业k的全球价值链韧性水平;Digjt表示j贸易目的国(地区)在t年的数字经济发展水平;Con为控制变量;λjλkλt分别为目的国(地区)、行业与时间固定效应;εjkt为随机干扰项。

3.2 指标选取

(1)被解释变量:生产性服务业全球价值链韧性(Psgvcres)。全球价值链是包括中国在内的发展中国家低成本嵌入全球经济、实现产业转型升级的重大机遇。值得注意的是,现阶段国际竞争已从货物贸易逐渐向服务贸易转变,促使服务业成为一国全球价值链位置攀升与实现价值增值的重要抓手。其中,生产性服务业不仅能创造有价值的服务活动,而且还能促进全球价值链协调与衔接,引领我国产业向全球价值链高端环节攀升。然而,由于全球价值链传导过程存在“长鞭效应”,生产性服务业全球价值链嵌入程度越深,越容易面临较大的出口冲击。为此,增强生产性服务业全球价值链韧性有助于服务业及其它产业应对外部风险,提高经济恢复能力,助力经济持续增长。学界尚未就生产性服务业全球价值链韧性测度展开深入研究,仅杨仁发和郑媛媛[19]的研究涉及这一内容。因此,本文从稳定性和安全性两个方面衡量一国(地区)生产性服务业全球价值链韧性。

第一,采用全球价值链长度波动率衡量稳定性,计算公式如下:

(2)

(3)

上式中,表示生产性服务业平均价值链长度存在的系统性风险;Psjkt表示jk行业的全球价值链长度;T为观测窗口期(使用移动窗口期测量,设定时间窗口期为3年);表示jk行业全球价值链稳定性,数值越大说明稳定性越弱。

第二,安全性是指各国生产性服务业参与全球价值链分工机会的公平程度,采用生产性服务业全球价值链长度差距衡量。具体公式如下:

(4)

式(4)中,表示jk行业的全球价值链长度差距,值越小说明一国生产性服务业全球价值链长度与贸易强国的差距越小。max(Psgvcreskt)表示k行业价值链长度的最大值。

通过上述步骤,得出生产性服务业全球价值链稳定性和安全性指数,进一步采用主成分分析法对上述两项指标数据进行标准化及降维处理得到各指标权重,最终通过加权汇总得到生产性服务业全球价值链韧性综合指数。

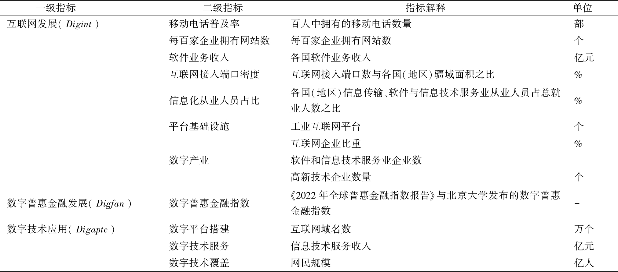
(2)解释变量:数字经济发展(Dig)。目前,学界关于数字经济的测度方法迥异。现有文献主要从数据价值化、数字产业化、数字化治理与产业数字化、数字平台活跃度等多个维度构建数字经济评价指标体系。纵观我国数字经济发展历程,随着“互联网+”相关政策的提出和实施,数字经济发展取得显著成效。鉴于此,参考相关学者研究成果[20-21],采用互联网发展、数字技术应用作为核心测度指标,这些指标在一定程度上能有效涵括数据价值化、数字平台、产业数字化等维度指标。其中,互联网发展指标下设移动电话普及率、每百家企业拥有网站数、软件业务收入、互联网接入端口密度、信息化从业人员占比5个二级指标;数字技术应用下设数字平台搭建、数字技术服务、数字技术覆盖3个二级指标。同时,数字普惠金融作为数字经济发展的一个重要内容,借助数字经济带来的技术优势实现快速发展,并逐渐形成成熟的数字普惠金融体系,为进一步强化数字经济在国民经济发展中的作用提供有力支撑。鉴于此,为避免指标遗漏,将数字普惠金融指数纳入评价指标体系。综上,本文构建评价指标体系,如表1所示。

表1 数字经济发展水平评价指标体系

Table 1 Evaluation index system for the development level of digital economy

一级指标 二级指标指标解释单位 互联网发展(Digint)移动电话普及率百人中拥有的移动电话数量部每百家企业拥有网站数每百家企业拥有网站数个软件业务收入各国软件业务收入亿元互联网接入端口密度互联网接入端口数与各国(地区)疆域面积之比%信息化从业人员占比各国(地区)信息传输、软件与信息技术服务业从业人员占总就业人数之比%平台基础设施工业互联网平台个互联网企业比重%数字产业软件和信息技术服务业企业数高新技术企业数量个数字普惠金融发展(Digfan)数字普惠金融指数《2022年全球普惠金融指数报告》与北京大学发布的数字普惠金融指数-数字技术应用(Digaptc)数字平台搭建互联网域名数万个数字技术服务信息技术服务收入亿元数字技术覆盖网民规模亿人

(3)控制变量。为避免因遗漏变量造成回归结果出现偏误,控制如下变量:①外商直接投资(Fdi),采用中国实际外资额与GDP之比测度;②经济规模(Ecosca),采用国内生产总值的对数表征;③行业出口密度(Indesty),使用各行业出口交货值占工业销售产值之比测算;④技术研发水平(Techel),采用一国科学技术期刊论文发表数表征;⑤制度质量(Insqut),以世界银行的6项世界治理指数平均值度量;⑥人力资本强度(Humint),选用一国研发人员占比计算。

3.3 样本选取

根据数据可得性,本文将2012—2021年设置为样本区间,从全球价值链研究院发布的ADB MRIO数据库中选取各个国家的样本数据。一方面,对比先前广泛使用的WIOD数据库,ADB MRIO数据库涉及国家(地区)数量较多,且新增亚洲主要经济体,样本截面数据大幅增加。截至2021年,ADB MRIO数据库累计拥有62个国家(地区)样本。另一方面,ADB MRIO数据库更新频率高、划分范围广,对于国际服务贸易快速发展与持续变化的服务业全球价值链分工具有较强解释力。经过筛选,最终选取中国、美国等62个国家(地区)数据作为研究样本。

为确保统计口径一致及研究结果准确,再次对生产性服务业门类进行筛选。ADB MRIO数据库涵括现代物流工业(航空交通、陆路、水路运输业)、商务服务业、信息技术服务业等主要门类,能较好地满足本文研究需要。在此基础上,选取其中c23-c28、c30共计7个行业为生产性服务业,表2为主要变量的描述性统计结果。

表2 描述性统计结果

Table 2 Descriptive statistics

变量 数据来源样本量最大值平均值标准差最小值PsgvcresADB MRIO数据库3 3550.807 10.354 40.502 70.118 5Digint世界经济论坛、世界银行的世界发展指标数据库、2022年全球普惠金融指数报告3 3553.633 91.947 50.481 50.330 7Digfan3 35512.729 98.562 10.156 30.264 5Digaptc3 3557.659 65.238 60.862 13.579 5FdiWIOD数据库、OECD数据库、世界银行3 35511.015 39.641 70.821 76.900 9Ecosca3 35511.457 110.177 60.696 38.700 4Indesty3 35513.085 411.296 21.033 38.513 9Techel3 3557.169 65.046 10.740 23.497 7Insqut3 3550.012 50.003 40.001 50.000 0Humint3 3551.386 43.394 71.434 26.933 7

4 实证结果分析

4.1 基准回归

表3为数字经济发展对生产性服务业全球价值链韧性影响的基准回归结果。第(1)(2)(3)列为互联网发展、数字普惠金融发展与数字技术应用对生产性服务业全球价值链韧性影响的回归结果,第(4)(5)(6)列为加入一系列控制变量后的估计结果。从中可见,无论是否加入控制变量,数字经济发展回归系数均通过1%显著性水平检验,说明数字经济发展水平提升能够增强各国(地区)生产性服务业全球价值链韧性。并且,相较于互联网发展与数字普惠金融指标,数字技术应用对生产性服务业全球价值链韧性的提升效果更强,因此假设H3得到验证。

表3 基准回归结果

Table 3 Benchmark regression results

注:***、**、*分别表示在1%、5%、10%置信水平上显著;()内为稳健标准误。

变量 (1)(2)(3)(4)(5)(6)L.Digint0.016 8∗∗∗0.013 8∗∗∗(0.004 3)(0.004 4)L.Digfan0.021 4∗∗∗0.018 4∗∗∗(0.005 7)(0.004 9)L.Digaptc0.032 6∗∗∗0.020 9∗∗∗(0.006 1)(0.005 1)L.Fdi-0.015 7∗-0.015 7∗-0.015 9∗(0.009 1)(0.009 1)(0.009 3)L.Ecosca0.038 8∗∗∗0.038 8∗∗∗0.038 8∗∗∗(0.013 7)(0.013 2)(0.013 0)L.Indesty-0.030 5∗∗∗-0.030 5∗∗∗-0.030 9∗∗∗(0.010 7)(0.010 6)(0.010 4)L.Techel0.031 1∗∗∗0.031 1∗∗∗0.031 1∗∗∗(0.007 1)(0.007 3)(0.007 4)L.Insqut1.500 8∗∗∗1.500 8∗∗∗1.500 8∗∗∗(0.382 7)(0.382 6)(0.382 4)L.Humint0.056 5∗∗∗0.054 1∗∗∗0.056 8∗∗∗(0.018 2)(0.017 9)(0.018 1)常数项0.012 5∗∗∗0.078 2∗∗∗0.193 6∗0.183 1∗0.194 4∗(0.004 3)(0.015 5)(0.111 8)(0.110 2)(0.113 5)国家固定效应YESYESYESYESYESYES行业固定效应YESYESYESYESYESYES年份固定效应YESYESYESYESYESYES样本量3 3553 3553 3553 3553 3553 355R20.713 10.715 50.713 90.729 70.733 30.734 6

控制变量估计结果显示,经济规模系数在1%水平上显著为正,说明数字经济规模不断扩大能显著增强生产性服务业全球价值链韧性。外商直接投资回归系数显著为负,表明外商直接投资增加会降低母国(地区)生产性服务业全球价值链韧性。行业出口密度系数在1%水平上显著为负,表明行业出口密度越高越不利于生产性服务业全球价值链韧性增强。技术研发水平回归系数显著为正,说明母国技术研发水平提升有助于增强生产性服务业全球价值链韧性。制度质量系数在1%水平上显著为正,表明制度质量提升有利于增强生产性服务业全球价值链韧性。人力资本强度估计系数显著为正,表明人力资本水平越高,越有利于母国生产性服务业全球价值链嵌入度提升,从而增强生产性服务业全球价值链韧性。

4.2 稳健性检验

(1)替换解释变量。参考相关学者研究成果[22-23],借助主成分分析法重新测算数字经济发展水平并进行回归分析,估计结果如表4列(1)所示。从中可见,数字经济发展对生产性服务业全球价值链韧性存在显著促进效应,说明前文基准回归结果稳健。进一步,考虑到国际层面数据可得性与时间跨度等因素,借鉴孙晋云等[24]、陈庆江等[25]的做法,采用政府电子服务能力综合指数(Comgpa)、腾讯研究院编制的数字经济指数(Digindex)及数字技术无形资产变动总额与其总额之比替换数字经济发展水平的子指标。列(2)(3)(4)结果显示,替换互联网发展、数字普惠金融发展及数字技术应用指标后,解释变量系数显著性与方向同前文一致,且数字技术应用水平提升更能增强生产性服务业全球价值链韧性,进一步验证了基准回归结果的稳健性。

表4 替换核心解释变量的稳健性检验结果

Table 4 Robustness results of substituting core explanatory variables

变量(1)(2)(3)(4)L.DigintX0.037 1∗∗∗(0.002 4)L.Comgpa0.009 4∗∗∗(0.001 3)L.Digindex0.002 8∗∗(0.000 2)L.Digaptc0.003 4∗∗∗(0.000 1)常数项0.181 20.196 4∗0.184 4∗0.186 9∗(0.110 7)(0.112 1)(0.111 2)(0.112 3)控制变量YESYESYESYES国家固定效应YESYESYESYES行业固定效应YESYESYESYES年份固定效应YESYESYESYES样本量3 3553 3553 3553 355R20.731 90.728 70.731 50.732 2

(2)替换估计模型。考虑到基准模型数据中可能会出现自相关与异方差问题,采用FGLS模型重新对基准回归数据进行稳健性检验,估计结果如表5所示。观察表中数据发现,互联网发展、数字普惠金融发展与数字技术应用均在1%水平上显著为正,表明数字经济对生产性服务业全球价值链韧性存在显著促进作用,佐证了基准回归结果的稳健性。

表5 替换估计模型的检验结果

Table 5 Test results of substituting estimation model

变量(1)(2)(3)(4)L.DigintX0.021 1∗∗∗(0.005 6)L.Digint0.003 4(0.003 7)L.Digfan0.017 8∗∗∗(0.006 4)L.Digaptc0.018 6∗∗∗(0.006 6)常数项0.030 1∗0.003 8∗0.027 9∗0.029 5∗(0.016 1)(0.002 1)(0.016 4)(0.016 6)控制变量YESYESYESYES国家固定效应YESYESYESYES行业固定效应YESYESYESYES年份固定效应YESYESYESYES样本量3 3553 3553 3553 355R20.741 20.742 30.728 20.736 9

(3)自助法检验。由于样本容量有限,使用自助法(Bootstrap)对样本展开300次重复抽样,重新进行稳健性检验,回归结果如表6所示。从中可见,互联网发展、数字普惠金融发展与数字技术应用估计系数显著为正,表明数字发展能显著增强生产性服务业全球价值链韧性,佐证了前文基准回归结果的稳健性。

表6 Bootstrap估计稳健性检验结果

Table 6 Robustness test results of Bootstrap estimation

变量(1)(2)(3)(4)L.DigintX0.022 9∗∗∗(0.006 8)L.Digint0.004 5(0.005 4)L.Digfan0.020 2∗∗∗(0.007 2)L.Digaptc0.024 9∗∗∗(0.007 5)常数项-0.631 9∗∗-0.459 3-0.611 5∗∗-0.612 7∗∗∗(0.277 9)(0.353 9)(0.280 4)(0.045 9)控制变量YESYESYESYES国家固定效应YESYESYESYES行业固定效应YESYESYESYES年份固定效应YESYESYESYES样本量3 3553 3553 3553 355R20.489 60.779 80.812 40.812 6

(4)剔除极端值和重新划分样本区间。为规避极端值干扰,对数字经济发展与生产性服务业全球价值链韧性进行1%、99%水平的缩尾处理,估计结果如表7第(1)(2)(3)列所示。考虑到数字经济作用的发挥可能存在一定滞后性,且数字发展水平在不同国家(地区)不同时段存在较大差距,以2年、3年为界重新划分样本区间,估计结果如表7第(4)-(9)列所示。由表7结果可知,数字经济发展对生产性服务业全球价值链韧性增强存在显著促进作用,再次佐证了本文研究结论的稳健性。

表7 剔除极端值和重新划分样本的稳健性检验结果

Table 7 Robustness test results for excluding extreme values and redividing samples

变量(1)(2)(3)(4)(5)(6)(7)(8)(9)L.Digint0.012 8∗∗∗0.013 5∗∗∗0.010 8∗∗∗(0.001 5)(0.002 5)(0.002 5)L.Digfan0.001 8∗∗∗0.001 9∗∗∗0.001 7∗∗∗(0.000 1)(0.000 4)(0.000 4)L.Digaptc0.019 5∗∗∗0.017 6∗∗∗0.020 2∗∗∗(0.006 4)(0.005 8)(0.007 2)常数项0.239 4∗∗0.229 7∗∗0.042 8∗0.298 3∗0.290 20.079∗0.186 70.180 20.211 5∗∗(0.099 4)(0.099 7)(0.022 5)(0.149 7)(0.178 4)(0.016 4)(0.212 9)(0.211 5)(0.089 9)控制变量YESYESYESYESYESYESYESYESYES国家固定效应YESYESYESYESYESYESYESYESYES行业固定效应YESYESYESYESYESYESYESYESYES年份固定效应YESYESYESYESYESYESYESYESYES样本量3 3553 3553 3553 3553 3553 3553 3553 3553 355R20.729 20.731 20.768 10.728 20.729 70.779 60.734 20.735 40.812 6

4.3 内生性处理

为解决内生性问题,对变量作如下处理:第一,在内生性检验中加入解释变量的3期前置项。若数字经济发展3期前置项严格外生于生产性服务业全球价值链韧性变化,则其与当期被解释变量不存在关联。第二,替换工具变量。根据相关学者研究[26-27],使用上一年各国互联网用户数与各城市每百万人邮局数量的交互项作为工具变量(IT)。一方面,根据实际经验,地区邮局数量越多,信息网络基础设施越完善,意味着该地区数字经济发展水平越高;另一方面,随着邮局重要性的日渐式微,其对经济发展的影响逐渐弱化。因此,该交互项同时满足工具变量选取相关性与外生性条件。表8第(1)(2)(3)列结果显示,解释变量3期前置项参数未通过显著性检验,而滞后1期回归系数通过正向显著检验,表明数字经济发展3期前置项严格外生于生产性服务业全球价值链韧性变化。表8第(4)列、第(6)列与第(8)列为第一阶段估计结果,发现交互项估计系数显著为负,说明数字经济发展水平越低,越不利于生产性服务业全球价值链韧性增强;第(5)(7)(9)列为第二阶段估计结果,核心解释变量系数方向与基准回归结果保持一致,说明前文基准回归结果有效。

表8 内生性处理结果

Table 8 Endogeneity treatment results

注:[]内为相应统计量的P值;因采用ivreghdfe命令,列(4)与列(6)无常数项;{}内为Stock-Yogo检验在10%显著水平上的临界值

变量(1)(2)(3)(4)(5)(6)(7)(8)(9)L.Digint0.012 9∗∗∗(0.002 6)F.Digint0.001 5(0.003 2)F2.Digint0.003 6(0.003 3)F3.Digint0.002 7(0.002 5)L.Digfan0.001 5∗∗∗(0.000 4)F.Digfan0.000 5(0.000 4)F2.Digfan0.000 6(0.000 5)F3.Digfan0.000 5(0.000 4)L.Digaptc0.013 3∗∗∗(0.001 6)F.Digaptc0.001 4(0.002 8)F2.Digaptc0.003 8(0.004 2)F3.Digaptc0.002 9(0.002 8)IT-0.038 9∗∗∗-0.076 9∗∗∗-0.080 3∗∗∗(0.019 1)(0.025 3)(0.026 4)Digint0.049 4∗∗∗(0.006 2)Digfan0.005 3∗∗∗(0.000 7)Digaptc0.031 5∗∗∗(0.007 9)Kleibergen-Paap rk LM 统计量563.56697.69713.54[0.000 0][0.000 0][0.000 0]Kleibergen-Paap Wald rk F 统计量537.23629.41645.32{16.42}{16.42}{16.42}常数项0.151 30.143 60.164 27.062 47.547 38.046 9(0.114 5)(0.113 9)(0.114 1)(7.374 3)(7.949 3)(8.153 6)控制变量YESYESYESYESYESYESYESYESYES国家固定效应YESYESYESYESYESYESYESYESYES行业固定效应YESYESYESYESYESYESYESYESYES年份固定效应YESYESYESYESYESYESYESYESYES样本量2 8062 8062 8063 3553 3553 3553 3553 3553 355R20.722 90.724 80.726 40.577 90.642 50.695 90.705 20.679 40.721 6

4.4 异质性分析

(1)生命周期异质性。由生命周期理论可知,不同成长阶段企业市场占有率、资源配置效率存在显著差异。基于此,将样本划分为成熟期和成长期两组生产性服务业,其中各国(地区)生产性服务业年龄超过行业平均年龄视作成熟期样本,反之则为成长期样本。结果发现,数字经济发展对成熟期生产性服务业全球价值链韧性的增强效应更显著。原因可能在于:一方面,得益于对市场的成熟认知与经验积累,处于成熟期生产性服务业的国家(地区)更具敏锐的市场嗅觉,能够搭建高质高效“投入—产出”框架,健全组织管理机制,提高本国(地区)生产性服务业全球价值链嵌入程度;另一方面,这类国家(地区)拥有良好的声誉和盈利水平,受到本国(地区)及他国(地区)资金、技术支持,有条件、有能力通过最优投入提高本国(地区)生产性服务业国际竞争力,增强生产性服务业全球价值链韧性。

(2)目的国(地区)异质性。考虑到数字经济发展对生产性服务业全球价值链韧性的影响与目的国(地区)制度质量、收入水平相关,本文以世界银行人均国民收入数据和WGI数据库数据为切入点,对目的国(地区)收入水平和制度质量进行分类,重新进行分组回归。将中、高收入水平国家(地区)纳入高收入水平组,其余国家(地区)纳入低收入水平组。根据制度质量展开组别划分,以世界银行WGI数据库中的6个全球治理指标数据为划分标准,通过加总方式计算各目的国(地区)的制度质量数值。此外,借鉴已有研究[28],以中国数值为基准,若目的国(地区)制度质量高于中国,则视为“高制度质量”国家(地区),否则归为“低制度质量”国家(地区)。

由第(1)列结果可知,对低收入国家(地区)而言,互联网发展水平变化对生产性服务业全球价值链韧性的影响效应更显著;对高收入国家(地区)而言,数字普惠金融发展水平变化对生产性服务业全球价值链韧性的作用效果更显著;无论目的国(地区)为高收入还是低收入国家(地区),数字技术应用水平均表现出显著促进效应。制度质量异质性回归结果显示,当为“低制度质量”国家(地区)时,互联网发展、数字普惠金融发展及数字技术应用水平变化对生产性服务业全球价值链韧性具有显著促进作用。这是因为,低制度质量国家(地区)面临的贸易壁垒较少,一定程度上不会增加各国生产性服务业贸易往来产生的制度性交易成本。因此,低制度质量国家(地区)更易引进技术、资本、人才等创新要素,有利于数字经济发展水平提升,继而增强生产性服务业全球价值链韧性,也即低制度质量国家(地区)数字经济发展变化对生产性服务业全球价值链韧性的影响效应更显著(限于篇幅不一一列示,检验结果备索)。

4.5 动态效应检验

进一步,为检验数字经济发展水平对生产性服务业全球价值链韧性的动态效应,本文在基准回归模型的基础上采用滞后2~5期的数字经济发展水平指标重新进行回归。从中可见,数字经济发展系数通过显著性水平检验,且表现出持续增长态势,表明数字经济发展对生产性服务业全球价值链韧性的作用效果是一个长期、动态变化的过程。

4.6 影响机制检验

考虑到传统中介效应模型可能存在内生性偏误,参考江艇[29]的做法,通过分析核心解释变量对中介变量的影响机制,探究数字经济发展对生产性服务业全球价值链韧性的影响路径。由前文理论分析可知,服务贸易自由化与要素一体化对生产性服务业全球价值链韧性的影响较为明显。那么,若解释变量同样对中介变量具有显著正向影响,则表明本文所提影响机制有效可行,设定如下机制检验模型:

LIjkt=β0+β1L.Digjt+δL.Con+ηj+ηk+ηt+μjkt

(5)

式(5)中,LIjkt为中介变量,主要包括服务贸易自由化与要素一体化指标,其余变量含义与基准模型相同。

(1)服务贸易自由化测算。鉴于不同行业服务中间投入占比不同,根据OECD数据库公布的STRI指数测算各行业加权STRI指数。进一步,以WIOD数据库中2014年投入产出表测算各国不同行业对服务业的直接消耗系数,公式如下:

(6)

其中,表示一国(地区)生产性服务业j的STRI指数,表示其它行业k使用生产性服务业j作为中间品的直接消耗系数。STRI指数反映各国(地区)服务贸易壁垒情况。

(2)要素市场一体化测算。参考罗芳勇等[30]的研究,采取如下步骤测算要素市场一体化水平:第一,计算i国与n国间行业j要素的价格差异波动,公式为:第二,剔除i国(地区)与n国(地区)间行业j要素价格波动均值,得到分行业要素价格差异波动第三,计算i国(地区)、n国(地区)全行业要素价格差异波动的方差,得到var(mijt);第四,计算本国(地区)与其它国家(地区)要素价格差异波动方差var(mijt)均值,得到该国要素市场一体化初始指标var(mit);第五,测算要素市场一体化指标

表9第(1)(2)(3)列为服务贸易自由化机制检验结果。从中可见,互联网发展、数字普惠金融发展与数字技术应用均能显著促进各国(地区)间服务贸易自由化,降低服务贸易成本,其中数字技术应用的作用效果更显著。观察第(3)(4)(5)列结果可知,互联网发展、数字普惠金融发展与数字技术应用均能有效提升区域要素市场一体化水平,互联网发展系数虽为正但不显著。综上可见,数字经济发展水平提升能在一定程度上促进服务贸易自由化并提高要素市场一体化水平,进而增强生产性服务业全球价值链韧性,这也解释了数字经济发展变化对生产性服务全球价值链韧性的影响路径,假设H1、假设H2得到验证。

表9 机制检验结果

Table 9 Mechanism test results

变量 服务贸易自由化(1)(2)(3)要素市场一体化(4)(5)(6)L.Digint0.002 5∗∗0.060 5(0.001 2)(0.025 8)L.Digfan0.000 5∗∗∗0.004 1∗∗(0.000 1)(0.002 8)L.Digaptc0.003 9∗∗∗0.071 3∗∗∗(0.001 1)(0.026 8)常数项1.085 4∗∗∗1.087 2∗∗∗1.089 4∗∗∗-8.805 9∗∗∗-8.813 4∗∗∗-8.823 6∗∗∗(0.088 5)(0.088 7)(0.088 9)(2.565 5)(2.565 7)(2.568 4)控制变量YESYESYESYESYESYES国家固定效应YESYESYESYESYESYES行业固定效应YESYESYESYESYESYES年份固定效应YESYESYESYESYESYES样本量3 3553 3553 3553 3553 3553 355R20.699 90.700 10.742 30.847 50.847 40.801 5

5 研究结论与政策建议

5.1 研究结论

本文基于2012—2021年包含中国在内的62个国家(地区)生产性服务业全球价值链韧性数据,从数字经济下设的互联网发展、数字普惠金融发展与数字技术应用三重视角出发,实证检验数字经济发展对生产性服务业全球价值链韧性的影响效应,得出如下结论:

(1)数字经济发展水平提升有利于增强各国生产性服务业全球价值链韧性,且相较于互联网发展和数字普惠金融发展,数字技术应用的作用效果更显著。经过一系列稳健性与内生性检验后,上述结论依然成立。动态效应结果显示,数字经济发展对生产性服务业全球价值链韧性的影响是一个长期、动态且不断深化的过程;机制检验结果表明,数字经济发展通过促进服务贸易自由化、提高要素一体化水平增强生产性服务业全球价值链韧性。

(2)异质性检验结果显示,数字经济发展对成熟期生产性服务业全球价值链韧性的增强效应更显著;对低收入目的国(地区)而言,数字经济发展水平变化对生产性服务业全球价值链韧性的影响效果更显著,而对目的国为高收入国家(地区)的作用效果更显著;当为“低制度质量”国家(地区)时,互联网发展、数字普惠金融发展与数字技术应用水平变化对生产性服务业全球价值链韧性具有显著作用效果。

5.2 对策建议

根据以上研究结论,本文提出以下政策建议:

(1)完善数字经济相关法律制度。研究发现,数字经济发展水平提升能显著增强各国生产性服务业全球价值链韧性。对此,我国应强化顶层设计,积极布局数字经济发展战略,完善相关政策法规,助力生产性服务业国际竞争力提升并抢占更多市场份额,增强生产性服务业全球价值链韧性。另外,应不断借鉴发达国家的数字经济发展经验,结合本国国情出台并实施相关法律法规条例,为数字经济发展提供强有力的政策保障,强化数字经济对生产性服务业全球价值链韧性的赋能作用。针对数字经济发展过程中的虚拟网络平台规范性、数据安全性等重要环节,相关政府部门应不断强化立法工作,通过法律约束不同环节发展方式,助力数字经济可持续发展,为增强生产性服务业全球价值链韧性提供有力支撑。

(2)实施高效服务业市场准入与投资准入机制。研究发现,服务贸易自由化在数字经济发展赋能生产性服务业全球价值链韧性中发挥中介作用。为持续提高生产性服务业全球价值链嵌入程度,我国应协同其它国家(地区)主动推进服务贸易自由化便利化,既要对标国际先进规则加强自身标准建设,也要着力解决服务贸易存在的实际问题,增强数字经济对本国生产性服务业全球价值链韧性的赋能作用。一方面,实施高水平服务业投资与市场准入机制。相关政府部门应大幅缩减涉及服务业投资准入与市场准入的负面清单,在内外资一致原则的基础上强化服务贸易内容监管,推进对外贸易高质量发展,从而提升数字经济对生产性服务业全球价值链韧性的增强作用。另一方面,我国应与其它国家合力推动服务贸易自由化制度建设,促使生产性服务业进出口与其它行业制度建设相互协调,增强我国数字经济国际竞争力,为促进生产性服务业贸易自由化创造良好的数字环境。在此基础上,我国政府部门应引导生产性服务业利用服务贸易自由化的契机,增加产品和服务附加值,扩大全球市场供给,提高数字经济发展国际竞争力,强化数字经济对生产性服务业全球价值链韧性的赋能作用。

(3)加快要素市场一体化改革。研究发现,数字经济发展通过提高要素市场一体化水平促进生产性服务业全球价值链韧性增强。早在2020年中共中央、国务院印发的《关于构建更加完善的要素市场化配置体制机制的意见》就明确强调,要加快各类要素市场建设与改革,为国内建设要素市场一体化提供根本遵循。因此,首先要完善多层次要素交易市场体系。一方面,我国应加快全国性数据、技术等创新要素交易平台建设,推动数字经济快速发展,同时化解生产性服务业贸易过程中出现的“市场摩擦”问题,避免数据垄断,为国内生产性服务业抢占国际市场及增强全球价值链韧性提供创新要素支撑;另一方面,我国政府部门、金融机构应立足各地区数字经济发展特征,加强数据投行联合建设,为国内各地区开展生产性服务业外贸活动提供全流程要素资产化咨询服务,促进企业资本增益与价值提升,强化数字经济对生产性服务业全球价值链韧性的增强作用。其次,构建国内国际要素市场有效联动机制。我国政府部门应联合其它国家(地区)推动国内国际数字要素市场联动,聚焦数字经济与生产性服务业全球价值链呈现的“全球性收缩”和“区域内强化”特征,设计技术、资金、数据等高端要素跨境流动方式,强化数字经济深度嵌入我国生产性服务业全球价值链。在此基础上,我国应集中优势资源支持关键核心技术攻关,加快推进数字经济高质量发展,推动生产性服务业全球价值链韧性增强。

5.3 不足与展望

本研究存在如下不足:一方面,研究样本有限。由于生产性服务业全球价值链涉及多方主体,后续研究应增加国别(地区)数量,抑或从共建“一带一路”国家、生产性服务业等视角选取研究对象,更全面地挖掘数字经济与生产性服务业全球价值链韧性间的作用关系;另一方面,本文虽然在一定程度上丰富了数字经济与生产性服务业全球价值链韧性指标体系,但有可能存在指标遗漏缺陷,未来需从其它指标入手进行讨论。

参考文献:

[1] 曾祥明.数字经济推进共同富裕的理论机理、现实困境与路径优化[J].湖北大学学报(哲学社会科学版),2023,50(5):11-20.

[2] 梁琳,金光敏.数字经济赋能我国产业链韧性提升的路径研究[J].齐鲁学刊,2023,50(5):129-138.

[3] 陈雪梅,周斌.数字经济推进乡村振兴的内在机理与实现路径[J].理论探讨,2023,40(5):85-90.

[4] 徐振剑,吕拉昌,辛晓华.中国城市数字经济发展空间分异及其影响因素[J].经济纵横,2023,39(8):71-79.

[5] 焦音学,黄群慧.中国数字经济均衡发展与亲贫性研究[J].财贸经济,2023,44(8):91-109.

[6] 黄险峰,付成林,高鑫.数字经济的社会福利效应及其机制——来自中国城市的空间和门槛证据[J].经济与管理评论,2023,40(5):124-137.

[7] 郭贝贝.数字经济驱动经济高质量发展的影响效应与时空差异[J].统计与决策,2023,39(17):95-100.

[8] 董昕,张朝辉.数字经济、城市空间结构与碳排放效率[J].城市问题,2023,42(8):15-25.

[9] 张杰,魏振琪.数字经济能否驱动家庭消费低碳转型——基于中国家庭追踪调查的经验证据[J].现代财经(天津财经大学学报),2023,43(9):3-19.

[10] 陈胜利,万政.数字经济对中国式现代化水平的影响效应及作用机制[J].统计与决策,2023,39(17):101-106.

[11] 韩沈超.我国生产性服务业全球价值链参与度与嵌入位置测度、影响因素及攀升策略研究[J].科技进步与对策,2023,40(6):80-90.

[12] 王成东,李安琦,蔡渊渊.产业融合与产业全球价值链位势攀升——基于中国高端装备制造业与生产性服务业融合的实证研究[J].软科学,2022,36(5):9-14.

[13] 陈贵富,吴腊梅.中国服务业全球价值链位置变化及驱动因素[J].厦门大学学报(哲学社会科学版),2021,86(3):79-90.

[14] 黄蕙萍,缪子菊,袁野,等.生产性服务业的全球价值链及其中国参与度[J].管理世界,2020,36(9):82-97.

[15] 马晓君,李艺婵,傅治,等.空间效应视角下数字经济对产业结构升级的影响[J].统计与信息论坛,2022,37(11):14-25.

[16] 王璐瑶,万淑贞,葛顺奇.全球数字经济治理挑战及中国的参与路径[J].国际贸易,2020,39(5):21-27.

[17] 王玉,张占斌.数字经济、要素配置与区域一体化水平[J].东南学术,2021,34(5):129-138.

[18] 付文宇,李彦,赵景峰.数字经济如何赋能中国制造业优化升级[J].经济问题探索,2022,43(11):128-142.

[19] 杨仁发,郑媛媛.数字经济发展对全球价值链分工演进及韧性影响研究[J].数量经济技术经济研究,2023,40(8):69-89.

[20] 杨倜龙,郭克莎.数字经济对制造业发展的影响探析[J].经济学家,2023,35(9):55-65.

[21] XIAOYING X, JIANG D, XINSHU G. The impact of digital economy on innovation efficiency of new energy enterprises: evidence from the perspective of innovation value chain[J]. Emerging Markets Finance and Trade,2023,59(11):3402-3421.

[22] LINZHU W, YIXIN S, DEYI X. Study on the spatial characteristics of the digital economy on urban carbon emissions[J]. Environmental Science and Pollution Research International,2023,30(33):80261-80278.

[23] 郑国强,万孟泽.数字经济的生产率增长效应:红利还是鸿沟[J].当代财经,2023,44(9):1-14.

[24] 孙晋云,白俊红,王钺.数字经济如何重塑我国区域创新格局——基于研发要素流动的视角[J].统计研究,2023,40(8):59-70.

[25] 陈庆江,平雷雨,董天宇.数字技术应用创新赋能效应的实现方式与边界条件[J].管理学报,2023,20(7):1065-1074.

[26] 袁瀚坤,韩民春.数字经济发展对企业出口产品质量的影响研究[J].当代财经,2023,44(9):1-15.

[27] 邓晓军,吴淑嘉,邹静.数字经济、空间溢出与农民收入增长[J].财经论丛,2023,39(9):1-14.

[28] 刘海英,田方钰,刘达禹.中等收入陷阱与中等收入阶段:兼论中国实现后发赶超的路径突破[J].当代财经,2023,44(9):1-15.

[29] 江艇.因果推断经验研究中的中介效应与调节效应[J].中国工业经济,2022,40(5):100-120.

[30] 罗芳勇,杨诗琦,李石强.数字经济对要素市场一体化的影响研究[J].产业经济评论,2023,11(3):31-53.

(责任编辑:王敬敏)