The DEMATEL-ANP evaluation model is established based on the correlation and feedback relationship between evaluation indicators to determine the reference range of quantitative weights of the index system. DEMATEL is used to determine the correlation between indicators, and ANP is used to measure the weight of indicators. The measurement results show that from the perspective of industrial chain collaboration, the weight of leading ability in technological innovation is the largest and the importance is higher, followed by ability to lead industry development, and the weight of ability in industrial cooperation and integration is the least. In order to verify the scientificity and feasibility of the ecological dominance evaluation index system, this paper also selects member enterprises in the key industrial chain of Shanxi province to evaluate ecological dominance. The evaluation results are generally in line with the subjective evaluation of the main enterprises in the industrial chain,indicating that the primacy of the main enterprises is not obvious.
This paper draws the conclusions that , firstly, a weight system for quantitative identification and evaluation of leading-chain-enterprises is established based on the leading ability in technological innovation, ability in industrial cooperation and integration, and ability to lead industry development; secondly quantitative evaluation of the ecological dominance of leading-chain-enterprises is helpful to identify the potential of the enterprises, carry out early cultivation and evaluate the effect of the dominance; thirdly, the efforts to promote the cooperation mechanism between leading-chain-enterprises and core enterprises and the development of chain cluster ecology should be emphasized in the evaluation orientation of ecological dominance of leading-chain-enterprises. Then, this paper puts forward targeted policy suggestions to improve the cultivation and service mechanisms of leading-chain enterprises. First, it is critical to establish a selection and identification standard system that combines qualitative and quantitative evaluation based on the industry characteristics and ecological dominant status of chain owners. Second, there is an urgent need to strengthen the top-level design of supporting the construction of industrial innovation consortia, build a policy system that is conducive to the deep integration of innovation chains and industrial chains, and guide innovation resources to meet strategic innovation needs.
当今,市场竞争已由单个企业之间的竞争转变为产业链之间的竞争,各地纷纷推行产业链“链主”“链长”制,着力培育创新能力强的产业链链主企业的带动作用。国家“十四五”规划纲要明确提出,要打造具有生态主导力和核心竞争力的龙头企业,这一重要举措旨在培育产业链龙头企业成为链主并充分发挥其领航和主导作用。综合学者观点和各地实践经验,本文将链主企业界定为“在产业链中居于主导地位,对于推动产业创新发展、产业链资源整合,带动产业链企业协同发展起至关重要作用的企业”[1-2]。
当前,国际产业分工格局和竞争版图深刻调整,全球产业链供应链加速重构,卡链断链掉链现象蔓延,我国产业链供应链脆弱性凸显,产业链安全稳定面临诸多挑战。中央全面深化改革委员会第二十七次会议指出,“健全关键核心技术攻关新型举国体制,要把政府、市场、社会有机结合起来”。企业作为市场主体,对于推动我国经济高质量发展发挥不容小觑的作用,而链主企业作为产业链龙头企业更要起到引领支撑作用。提高整个产业链持续发展能力,必须发挥链主企业主导力,持续带动产业链中小微企业成长为创新重要发源地,实现链主协调、链核协作、成员协同的新格局,使链长链主链核同向发力,推动产业链上中下游、大中小企业融通创新[3]。
然而,与国家通过产业链链主工作机制提升产业链现代化水平的战略要求相比[3],链主企业生态主导力评价研究尚显滞后,当前研究主要集中在以下几个方面:一是链主企业核心特征[4-5]。多数研究基于龙头企业和核心企业,聚焦企业规模、产品质量、市场占有率、创新能力、品牌知名度等探讨链主企业特征。二是产业链领导力影响因素[6]。大部分研究主要探讨产业链领导力风格对企业绩效和产业链活动的直接影响。三是链主企业对于提高产业链现代化水平的作用[7-8],如探究链主企业对于破解产业关键要素供需失衡、关键核心技术“卡脖子”难题的作用。
总体而言,既有研究存在两方面不足:一是缺乏对产业链协同视角下链主企业生态主导力内涵的提炼,未解析链主企业生态主导力如何影响产业链高质量发展;二是缺乏产业链层面生态主导力评价实践方法研究,未将链主企业对产业链价值的影响作用纳入主导力评价体系,对链主企业识别标准、培育模式、评价体系等核心内容缺乏深入探讨。对链主企业生态主导力进行评价并识别影响链主企业成长的关键因素,不仅能为各区域培育、遴选、评价、管理、服务链主企业提供依据,还能为营造良好的企业成长环境提供政策着力点。因此,本文基于扎根理论,通过编码提取链主企业生态主导力各维度指标,运用决策试行与评价实验室(DEMATEL)以及网络分析法(ANP)构建链主企业生态主导力评价模型,旨在为链主企业生态主导力培育和创建提供理论指导。
链主企业在产业链上的作用集中表现为具有强大的生态主导力,生态主导力是指企业在所属产业生态系统中的影响力、控制力和引领力。由于产业链链主制相关政策实施尚处于起步阶段,当前关于链主企业生态主导力的理论研究较少,有效测度研究也相对不足,缺乏具有普适性的基础指标评价体系,大大降低了链主企业生态主导力在实践中的应用价值,因此需要对其进行探索性、理论建构式研究。扎根理论通过系统收集、分析、对比、修正资料,逐步提炼概念及概念间的抽象化关系,实现自下而上的理论建构[9],适用于为链主企业生态主导力构建科学、客观的评价指标体系。鉴于此,本文通过文献梳理,运用扎根理论进行探索式研究,构建链主企业生态主导力评价指标体系,并在此基础上开发相应测度量表,为链主企业生态主导力评价提供方法和工具。
本文选取山西省高端装备制造产业链和铝镁精深加工产业链链主企业及相关企业为研究对象,并将首批筛选的链主企业太原重型机械集团有限公司和山西银光华盛镁业股份有限公司作为典型案例,主要基于以下考虑:一是调研便利性和数据可得性。笔者所在团队前期对山西省多个产业链成员企业进行深入调研,掌握了产业链链主及成员企业详细的发展信息和成长资料,得出的案例结论可信度较高。二是选取的两条产业链均为山西省支柱产业,是省内遴选的第一批重点产业链,产业链条相对完整,并且两个企业在所属产业链中规模较大,市场影响力、自主创新力和产业带动力较强,满足案例研究典型性和代表性原则。
作为本文研究对象,两个链主企业在所处产业链上发挥着至关重要的作用。太原重型机械集团有限公司是全球唯一的轨道交通用车轮、车轴、齿轮箱、轮对全谱系全系列全流程研发制造基地,累计获得授权专利1 813项,创造了500多项中国第一或世界第一;其与产业链上下游企业建立紧密的合作关系,日常交易关联公司达50多个,在与成员企业协作过程中分享信息和资源,极大推动了产业链协同发展。山西银光华盛镁业股份有限公司是国家级镁及镁合金产业基地、国家军用镁材料动员中心,企业综合实力连年居全国同行业榜首;其与国内20多家知名科研院所建立产学研用合作关系,能较快推出具有竞争优势的新产品和新技术,引领市场潮流,在产业链上发挥创新引领和示范带动作用。
企业能否成为“链主”并充分发挥作用,需从企业与其所在产业链及产业链其他成员关系进行界定。本文选取产业链链主企业及成员企业管理团队成员、政府主管部门、高校、科研院所从事该领域研究的专业人员进行面对面访谈,内容涵盖公司概况、技术(研发)部门介绍、产业链合作创新、成果概况、企业发展战略、对链主企业生态主导力及企业合作创新的认知等。为提高编码准确度和普适性,本文还通过收集大量二手数据对访谈资料进行“三角验证”,以确保研究结果的可靠性和合理性[10]。访谈对象基本信息如表1所示。
表1 访谈对象基本信息
Table 1 Basic information of interviewees
项目选项 频数占比(%)性别男5373女1927学历本科及以下5881硕士及以上1419单位类型链主企业912成员企业1825相关政府部门1927高校及科研院所2636
扎根理论具有理论探索性和研究情境性特征,适用于对某一新现象进行理论建构[11]。扎根理论研究一般包括3个基本步骤:开放性编码、主轴编码和选择性编码。
1.2.1 开放性编码
开放性编码是对现场笔记、访谈记录等原始资料中可编码的句子或片段进行分解和概念范畴化的过程。参考许庆瑞等[12]的做法,先由编码小组各成员对原始材料进行编码,筛选出相关原始语句,贴上标签,形成初步代码;之后按照意思相同或相近原则,对初始代码进行整理和归纳。根据Miles &Huberman(1994)的观点,代码内部一致性达到80%属于可接受水平。本研究在对代码进行初次检验、多次返回修正后一致性检验结果达到83.5%,符合检验标准。最后,对有逻辑关系的概念进行提炼、归纳和聚合,形成21个初始范畴,如表2所示。
表2 开放性编码形成的初始范畴
Table 2 Initial categories formed by open coding
资料示例开放式编码概念化初始范畴拥有强大的研发团队研发团队研发人员占比拥有高素质、专业技能和丰富经验的专业人才专业人才研发人员数量持续增加研发人员增加为研发活动提供充足预算研发预算比例研发经费投入强度投入大量资金、人力和物质资源资源投入持续对研发活动进行投资稳定投资企业员工普遍具有高学历教育背景本科及以上文化程度员工占比鼓励和支持员工进行继续教育和持续学习继续教育持续不断地推出新产品,丰富产品线产品丰富新产品市场占有率新产品占据较大市场份额市场份额消费者对新产品接受度较高且市场需求增长迅速产品吸引力在一定时间段内提交的专利申请数量较多申请数多专利申请数专利申请覆盖技术领域广泛技术领域广泛在国际范围内积极申请专利全球布局企业专利评估价值度高价值度高研发支出能产生较高的经济回报和商业增值研发投资回报研发支出资本化率能将研发成果快速转化为实际应用或商业化产品技术转化将有限研发资源聚焦于更有商业价值的项目投资管理行业领先的研发实力研发实力技术发展前瞻投资前瞻性技术研发前瞻技术研发通过组建联盟获取前沿技术资讯技术资讯引领行业技术突破技术突破在科研领域多次获得重要科研奖项科研奖项科研奖项和荣誉科研人员和团队赢得学术界尊重及认可学术声望积极申请专利并获得专利权专利成果作为标准制定组织成员参与制定相关产业技术标准标准制定组织成员技术标准制定派遣员工作为标准委员会成员参与讨论标准制定标准委员会成员推广并应用所制定的行业技术标准,帮助行业实施标准化标准推广和应用与高校、研究机构等合作开展研发项目联合研发项目产学研合作网络数与学术界或科研机构共享研究成果共享成果与高校合作开展师资交流和人才培养计划人才培养将学术界或科研机构的研究成果应用于实际生产成果产业化成立专门处理对外合作关系的职能部门外联机构具有优化产业链成员关系的能力重视建立以信任为基础的合作关系信任关系以多种形式与合作企业进行沟通沟通形式关系协调中能考虑各合作伙伴间潜在的依存关系利益共同体能对合作企业产生广泛影响系统管控具有协调产业链成员行为的能力出现分歧时重新评估事实以达到双方满意的结果寻求双赢建立争端解决机制冲突解决建立风险管控机制风险管控与合作者彼此熟悉对方的战略目标和企业文化相互了解具有为整个产业链营造创新文化和氛围的能力能够包容合作者差异求同存异利用文化设计填补系统内跨文化差异 文化差异搭建开放的知识共享平台知识共享平台具有促进产业链成员技术知识学习的能力建立共同研发项目共同研发分享最佳实践和先进经验分享经验创建鼓励创新和学习的制度制度建设对每个合作关系资源的分配制定相应程序分配程序具有促进创新资源优化组合的能力能够在不同合作关系中合理分配资源资源分配能够有效整合多元合作伙伴的技术或其它资源资源整合有明确系统的创新目标,并朝着目标努力创新目标推动具有促进产业链成员合作实现创新目标的能力面对情况转变及时作出调整以应对环境变化权变能力面临突发情况时能打破原有计划并提出新处理方式计划修正拥有较大市场份额市场份额产品市场占有率
续表2 开放性编码形成的初始范畴
Table 2(Continued) Initial categories formed by open coding
资料示例开放式编码概念化初始范畴有广泛的用户基础用户数量在快速增长的市场中保持领先地位市场增长率市场上享有较高知名度的品牌品牌知名度品牌影响力享有良好声誉和口碑品牌美誉度有忠诚的品牌追随者品牌忠诚度在行业内具有很好的威信行业威信行业地位声誉在市场上建立优先合作伙伴的声誉合作声誉具有良好的团队协作精神团队精神能率先引进新观念或新产品吸引潜在合作者行业吸引力拥有庞大的数据规模,积累了大量数据资产数据规模大数据资源企业数据资源具有多样性和多源性数据多样性注重数据管理质量,确保数据的准确性、完整性和一致性数据质量拥有先进的数据分析技术和工具数据分析采用先进的技术创新解决方案前沿技术应用数字化平台重视数据安全和隐私隐私保护基于数据分析为用户提供决策支持和推荐数据驱动数字化平台拥有庞大规模和用户量平台规模
1.2.2 主轴编码
主轴编码是将开放性编码过程中较为零散的资料,通过聚类分析方法提取范畴之间的某种关联。在建立关联关系时,着重分析各范畴在概念层次上的联结关系,以便找出符合研究问题特定逻辑关系的关联线索[13]。基于链主企业生态主导力,本文将21个初始范畴归纳为7个主范畴,如表3所示。
表3 主轴编码形成的主范畴
Table 3 Main categories formed by the spindle code
主范畴初始范畴 创新资源投入能力研发人员占比研发经费投入强度本科及以上文化程度员工占比创新技术产出能力新产品市场占有率专利申请数研发支出资本化率创新引领力技术发展前瞻科研奖项和荣誉技术标准制定产学研合作网络数关系协调能力具有优化产业链成员企业关系的能力具有协调产业链成员企业行为的能力具有为整个产业链营造创新文化和氛围的能力资源整合能力具有促进产业链成员间技术知识学习的能力具有促进创新资源优化组合的能力具有促进产业链成员共享资源并实现合作目标的能力目标市场创设力产品市场占有率品牌影响力行业地位声誉数字转型赋能力大数据资源数字化平台
1.2.3 选择性编码
选择性编码的主要作用和目的是整合主范畴,提炼核心范畴,从而建立核心范畴之间的联系[14]。本文将7个主范畴归纳为技术创新引领力、产业协作整合力、产业发展领导力3个核心范畴,并将其作为链主企业生态主导力评价指标的3个一级指标。
技术创新引领力、产业协作整合力、产业发展领导力是相互促进的关系。企业只有具备强大的技术创新能力,才能在市场上引领和推动技术发展,提供创新产品和服务,进而获取竞争优势。技术创新引领力能促使企业加强与合作伙伴之间的协作,进一步提高产业协作整合力;同时,良好的产业协作整合力有助于企业之间共享资源、知识和技术,增强创新能力和市场竞争力,进而推动技术创新发展。拥有强大产业发展领导力的企业能够在特定产业中发挥引领作用,引导产业发展方向,制定行业标准和规范,促进技术创新引领力和产业协作整合力提升。本文中核心范畴间的相互关系如图1所示。
图1 核心范畴间关系
Fig.1 Relationship among core categories
1.2.4 理论饱和度检验
理论饱和度检验旨在验证按照三阶段编码步骤构建的理论是否全面,以防遗漏相关范畴。若在这一步检验中通过,则理论得以建立;若检验不通过,则应再次收集资料对理论进行补充直至达到饱和。本文预留5份材料进行理论饱和度检验,检验过程中未出现新概念和新范畴,因此认为通过理论饱和度检验。
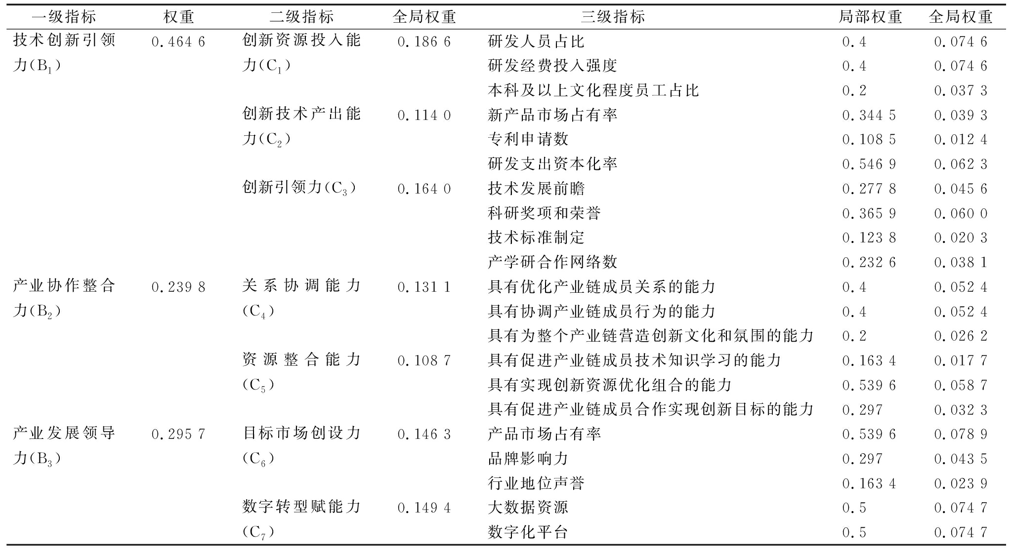
本文通过扎根理论质性分析得出3个维度7个指标,形成链主企业生态主导力评价指标体系,如表4所示。
表4 链主企业生态主导力评价指标体系
Table 4 Evaluation index system of ecological dominance of leading-chain enterprises
一级指标 二级指标 三级指标 技术创新引领力创新资源投入能力(C1)研发人员占比研发经费投入强度本科及以上文化程度员工占比创新技术产出能力(C2)新产品市场占有率专利申请数研发支出资本化率创新引领力(C3)技术发展前瞻科研奖项和荣誉技术标准制定产学研合作网络数产业协作整合力关系协调能力(C4)具有优化产业链成员关系的能力具有协调产业链成员行为的能力具有为整个产业链营造创新文化和氛围的能力资源整合能力(C5)具有促进产业链成员技术知识学习的能力具有实现创新资源优化组合的能力具有促进产业链成员合作实现创新目标的能力产业发展领导力目标市场创设力(C6)产品市场占有率品牌影响力行业地位声誉数字转型赋能力(C7)大数据资源数字化平台
(1)技术创新引领力。中共十八大以来,习近平总书记高度重视科技创新和关键核心技术攻关,企业作为市场主体,大力提升创新能力能够有效促进产业链供应链创新融合,更好地发挥举国体制优势。链主企业提升技术创新引领力,不仅要为创新活动投入大量资金、技术、人才,还要畅通将知识转化为新产品、新服务的渠道;此外,作为产业链龙头企业,链主企业还要对产业链成员企业发挥知识、技术和资源溢出效应,通过产业链向上下游企业传导创新压力和动力,激发多主体合作,共同推进产业链创新[15]。
(2)产业协作整合力。链主企业可达到产业链上各个节点,集合产业链各规模企业生产、加工、销售等环节,形成以自身为核心的网状产业链结构。链主企业发挥产业协作整合力,一方面要对产业链各成员企业关系进行协调和优化,建立持久互惠的合作关系,最终实现创新生态系统投入与产出均衡的理想状态;另一方面也要整合产业链现有资源实现价值共创,调动成员企业为实现共同目标投入资源的积极性,合力推动生态系统高效运转。
(3)产业发展领导力。链主企业拥有稀缺资源,掌握核心技术,在产业链中处于核心地位,对产业链上其它企业行为施加影响并促进整条产业链创新目标的实现。一方面,链主企业根据外界多变的环境制定战略目标并在实施过程中加以调整;另一方面,链主企业还能得到成员认同,获得成员追随,增强整个产业链凝聚力,提高成员合作的稳定性;此外,链主企业还应捕捉行业前沿,加快利用新一代信息技术,充分洞察和利用数字机会,推动生产流程和设备数字化改造,实施数字化赋能与转型等。
本文通过构建DEMATEL-ANP模型评价链主企业生态主导力,运用DEMATEL方法计算指标间相互影响程度,又运用ANP确定指标权重。DEMATEL方法虽能揭示指标之间的因果关系,但缺乏对权重计算的定量分析;ANP虽能对指标之间的依赖关系进行定量分析,但忽视了指标之间的因果关系。因此,两种方法相结合既能弥补彼此的不足,又能实现更全面和细致的分析。
决策试行与评价实验室法(DEMATEL)是一种基于图论、运用矩阵工具对问题进行系统分析的方法(段云龙等,2019)。通过构建评价指标体系中各指标之间的逻辑关系和影响矩阵,计算每个指标的原因度和中心度,从而确定指标间的因果关系以及每个指标在评价指标体系中的地位[16]。
2.1.1 一级指标之间的关联关系
(1)对一级指标之间的影响关系进行判断。由专家组对一级指标之间的关联程度进行打分,其中0~4分别表示“无影响”到“重度影响”,构成直接关系矩阵A1(如表5所示)。
表5 一级指标关系矩阵
Table 5 Direct relation matrix of the first level indicators
一级指标直接关系矩阵A1技术创新引领力产业协作整合力产业发展领导力技术创新引领力023产业协作整合力002产业发展领导力130
(2)通过公式(1)—公式(2)对直接关系矩阵A1作标准化处理得到规范直接影响矩阵X1,再通过公式(3)得到综合影响矩阵T1。
x=k*A
(1)

(2)
![]()
(3)
(3)绘制因果关系图。参考孙晶[17]确定阈值的方法,将系统中影响关系较强部分所包含的最小影响关系作为阈值,低于此值表示两指标间的关联程度可忽略不计。之后,根据公式(4)—(6)计算一级指标的影响度D、被影响度R、中心度D+R以及原因度D-R,如表6所示。中心度反映某指标在系统中的作用大小,该值越大说明指标越重要;原因度体现该指标对其它指标的影响程度。根据D+R、D-R构造一级指标因果图,得出指标间的关联性,如图2所示。其中,箭头指向表示其它指标对该指标的影响,指向自身的箭头代表自相关。
图2 一级指标因果关系
Fig.2 Direct causal relationship among the first level indicators
表6 调整后一级指标综合影响矩阵及关联关系值
Table 6 Comprehensive influence matrix and correlation relation value of the first level indicators after the adjustment
一级指标技术创新引领力产业协作整合力产业发展领导力DRD+RD-R技术创新引领力01.2501.2502.50.3292.8292.171产业协作整合力00.4470.6581.1052.8153.920-1.710产业发展领导力0.3291.1180.6452.0922.5534.645-0.461
T=(tij)n*n,i,j∈{1,2,…,n}
(4)
![]()
(5)
![]()
(6)
2.1.2 二级指标之间的关联关系
由专家组对二级指标之间的关联关系进行打分,重复上述过程,得到二级指标综合影响矩阵及关联关系指标值,如表7所示,绘制二级指标因果关系如图3所示。
图3 二级指标因果关系
Fig.3 Direct correlation causal of the secondary indicators
表7 调整后二级指标综合影响矩阵及关联关系指标值
Table 7 Comprehensive influence matrix and correlation index value of the secondary indicators after the adjustment
指标C1C2C3C4C5C6C7DRD+RD-RC10.4350.7590.4930.6260.6330.6730.3613.9803.7547.7330.226C20.5510.5650.4870.6910.5810.6570.3633.8955.0128.907-1.117C30.5390.7240.4080.6340.6490.6470.4574.0593.4877.5460.572C40.3480.5390.4110.4130.4890.5170.3883.1054.577.675-1.466C50.5900.7880.4740.6940.5200.7400.3764.1824.368.542-0.179C60.6120.8160.5760.7190.6840.5900.3994.3964.6739.07-0.277C70.6780.8220.6370.7920.8050.8500.3924.9752.7357.7112.240
网络层次分析法(ANP)由层次分析法(AHP)拓展而来,不同于传统简单层次模型中上层元素对下层元素起控制和支配作用、同一层次元素之间相互独立的假设和要求,其将下层元素对上层元素的反馈作用纳入权重测度,并基于网络层次进行模型构建,更适合研究多元素问题[18]。ANP网络层次结构由控制层和网络层两部分组成。其中,控制层包括决策准则和问题目标,网络层由所有受控制层支配的元素构成,且能反映元素之间的相互依存、相互支配关系。本文构建的评价指标体系不遵循相互独立假设,且各要素间存在相互作用与反馈关系,不适用于层次分析法(AHP)(唐丽艳等,2013),故而采用DEMATEL方法确定指标间的相互关联关系,运用ANP方法对指标权重进行测算。具体步骤如下:
(1)绘制ANP网络结构图。根据DEMATAL方法计算各指标之间的相互关联度,绘制链主企业生态主导力ANP网络结构,如图4所示。
图4 ANP网络结构
Fig.4 ANP network structure
(2)构建判断矩阵。由专家对两两指标间的关联程度以1~9分的形式打分,借助yaanp软件,对15位专家(链主企业高管、关键合作伙伴、产业链成员企业高管、相关专业学者和政府有关人员等)的问卷判断结果进行计算和一致性检验。
(3)建立初始超矩阵、加权超矩阵、极限超矩阵。对网络层二级指标偏好程度进行计算,构建初始超矩阵。以控制层指标权重为准则,对一级指标间的重要性进行排序,得到归一化的排序向量,将其与初始超矩阵相乘得到加权超矩阵。为反映各指标之间的依存关系,对加权超矩阵作稳定处理,计算极限相对排序向量,如果极限收敛且唯一,则极限超矩阵第j列就是网络层各元素对元素j的极限相对排序。
(4)确定指标权重。通过软件yaanp获得极限超矩阵结果,确定产业链链主企业生态主导力各指标权重。以7个二级指标为控制目标建立7个AHP网络,比较各网络中三级指标影响力大小,得到局部权重,进而计算三级指标的全局权重,如表8所示。
表8 链主企业生态主导力评价指标权重
Table 8 Evaluation index weight of ecological dominance of leading-chain enterprises
一级指标权重二级指标全局权重三级指标 局部权重全局权重技术创新引领力(B1)0.464 6创新资源投入能力(C1)0.186 6研发人员占比0.4 0.074 6 研发经费投入强度0.40.074 6本科及以上文化程度员工占比0.20.037 3 创新技术产出能力(C2)0.114 0新产品市场占有率0.344 50.039 3 专利申请数0.108 50.012 4研发支出资本化率0.546 90.062 3 创新引领力(C3)0.164 0技术发展前瞻0.277 80.045 6科研奖项和荣誉0.365 90.060 0技术标准制定0.123 80.020 3产学研合作网络数0.232 60.038 1产业协作整合力(B2)0.239 8关系协调能力(C4)0.131 1具有优化产业链成员关系的能力0.40.052 4 具有协调产业链成员行为的能力0.40.052 4 具有为整个产业链营造创新文化和氛围的能力0.20.026 2 资源整合能力(C5)0.108 7具有促进产业链成员技术知识学习的能力0.163 40.017 7 具有实现创新资源优化组合的能力0.539 60.058 7 具有促进产业链成员合作实现创新目标的能力0.2970.032 3 产业发展领导力(B3)0.295 7目标市场创设力(C6)0.146 3产品市场占有率0.539 60.078 9品牌影响力0.2970.043 5 行业地位声誉0.163 40.023 9 数字转型赋能力(C7)0.149 4大数据资源0.50.074 7 数字化平台0.50.074 7
通过构建产业链协同视角下链主企业生态主导力评价指标体系,挖掘企业生态主导力评价关键影响因素。指标体系权重表明:从产业链协同视角看,技术创新引领力的权重最大,重要性程度较高,产业发展领导力次之,产业协作整合力权重占比最小。
在技术创新引领力各评价指标中,创新资源投入能力权重最高,表明在产业生态系统中为创新提供充足的资源至关重要;创新引领力占比次之,反映出链主企业不仅需要提升自身创新能力,还需要具备引领市场和行业创新的能力;创新技术产出能力虽然权重最低,但仍是评估企业实际创新效果的重要指标。
在产业协作整合力各评价指标中,关系协调能力权重高于资源整合能力。这说明,链主企业需要与利益相关方建立良好合作关系并协调彼此间的利益,了解各方需求和动态,推动各方之间的沟通和合作。同时,也要整合和管理资源,如资金、技术、人力等,这对于企业创新能力、竞争力和战略执行至关重要。
在产业发展领导力各评价指标中,数字转型赋能力重要性程度较高,表明当前数字经济快速发展背景下数字化转型能力对于产业链协同发展具有重要促进作用。目标市场创设力主要关注市场需求和产品定位等传统营销概念,相比之下,数字转型赋能力能使企业更好地适应复杂多变的市场环境。
基于本文所构建的链主企业生态主导力评价指标体系,为验证其科学性和可行性,在山西省重点产业链高端装备制造、铝镁精深加工产业链中选取成员企业进行生态主导力评价与应用。
根据研究团队前期调研,梳理出山西省高端装备制造产业链成员86户、铝镁精深加工产业链成员68户,参照目前各省份实践层面“链主”企业遴选标准,以各产业链成员企业“年主营业务收入(2021年)”指标排在前10%的企业作为评价对象,如表9所示。
表9 山西省重点产业链企业生态主导力评价对象
Table 9 Evaluation object of ecological dominance of key leading-chain enterprises in Shanxi Province
产业链被评价成员企业高端装备制造(9家)太原重型机械集团有限公司、中车太原机车车辆有限公司、中车大同电力机车有限公司、晋能控股装备制造集团有限公司、山西天地煤机装备有限公司、太原市京丰铁路电务器材制造有限公司、山西煤矿机械制造股份有限公司、大同中车爱碧玺铸造有限公司、山西恒跃锻造有限公司铝镁精深加工(7家)中铝山西新材料有限公司、山西中铝华润有限公司、山西银光华盛镁业股份有限公司、山西兆丰铝电有限责任公司、山西腾茂科技有限公司、山西瑞格金属新材料有限公司、五台云海镁业有限公司
相关定量指标通过企业当年财务报表和审计报告、行业协会、工商税务等官方机构数据、incoPat专利数据平台、WIND数据库获取,定性指标通过对两个产业链成员企业、行业协会、产业技术联盟、专家、学者的实地走访、问卷调研、深度面访获取。兼顾数据可得性和准确性,以2021年为样本时间。
由于各指标均为正向指标,为便于比较,设定最大值为100分,对各指标数据作归一化处理和无量纲化处理。分别计算各评价对象在各指标中的相应数值,该数值即为评价对象各项指标的分值,根据权重加权计算汇总,依次得到二级指标和一级指标加权评分,进而得到综合评价分值和排序,如表10所示。
表10 山西省重点产业链企业生态主导力评价结果
Table 10 Evaluation results of ecological dominance of key leading-chain enterprises in Shanxi Province
产业链企业名称(简称) 技术创新引领力产业协作整合力产业发展领导力综合评价排序高端装备制造太原重机44.0022.6024.8891.481太原机车39.2520.7926.5186.552大同机车33.5621.1828.6683.413晋能控股装备27.3021.6322.2671.184山西天地煤机20.7217.3823.4261.525京丰铁路电务器材18.399.1512.6140.157山西煤机18.2015.9716.0650.236大同爱碧玺铸造14.018.729.5232.268山西恒跃锻造14.099.038.5731.699铝镁精深加工中铝山西新材料41.6821.9323.9587.563中铝华润44.4921.0727.1892.751山西银光华盛38.3023.7528.2090.262山西兆丰33.9419.4123.2976.644山西腾茂30.2218.4316.9265.575山西瑞格31.3513.5816.8861.826五台云海镁业23.8012.4811.4747.757
由评价结果可知,在高端装备制造产业链中,太原重机、太原机车、大同机车、晋能控股装备排名靠前,产业链生态主导力评分处于头部位置。在铝镁精深加工产业链中,中铝华润、山西银光、中铝山西新材料居于前列。太原重机生态主导力评分与链主企业特征相符,太原机车、大同机车、晋能控股装备等企业评分与其接近,呈现出较强的链主企业特征。山西银光华盛生态主导力评分虽与链主企业特征相符,但低于中铝华润,并且与中铝山西新材料接近。本研究选取的评价对象均是产业链中规模较大的企业,但生态主导力评分差距分别达到59.79和45,说明评价对象生态主导力具有较大差异,评价结果区分度较高。经与工信厅、发改委、科技厅等产业链主管部门讨论,认为该评价结果基本符合产业链链主企业标准,但高端装备制造产业链涉及轨道交通制造、智能煤机、工程机械等多个细分领域,独立性较强,导致存在多个链主企业,应对战略性新兴产业链进行细致划分。评价结果反映出一级指标技术创新引领力与产业协作整合力、产业发展领导力存在此消彼长的关系,说明部分企业自身核心竞争力较强,但产业协作、领导产业发展较弱,链主企业首位度不明显,需要增强产业链链主企业细分领域主导能力。
(1)本文基于技术创新引领力、产业协作整合力、产业发展领导力3个方面构建定量识别和评价链主企业的权重体系,需根据我国各省份公示的链主企业标准,抽取链主企业生态主导力特征,构建一般性门槛指标,将链主企业评价指标体系用于指导实践。目前,我国广东、山西等省份已陆续颁布产业链链主企业遴选与管理办法。对比这些省份链主企业遴选标准,多以规模实力、市场影响力、自主创新力和产业带动力等因素为考虑重点,与本文建立的评价指标体系基本吻合。此外,山西省针对遴选出的链主企业带动产业链发展成效进行年度评价,从项目建设、技术创新、产品打造和协作配套等方面进行打分,对于各省市培育和发展链主企业具有一定参考意义。
(2)定量评价链主企业生态主导力有助于识别企业潜力、开展前期培育和主导力效果研究。定量评价结果有助于从微观视角研究链主企业对产业链高质量发展的影响效果、作用机制与异质性特征,进而综合反映链主企业特征与产业链高质量发展内涵。在评价应用中需要以共性指标为基础,根据实际情况优化评价指标权重范围。如传统产业链与战略性新兴产业链、优势基础产业链和新兴培育产业链链主企业存在一定差异,在新兴培育产业链中,潜在链主企业多是技术创新能力较强但规模不大且发展历史较短的“专精特新”“独角兽”企业,产业协作整合力、产业发展领导力相对较弱,此类行业生态主导力评价可适当调整权重范围,增加技术创新引领力权重,降低产业协作整合力和产业发展领导力权重。
(3)链主企业生态主导力评价应促进“链主—链核”企业协同机制与链式集群化发展。如果缺乏生态主导力较强的链主企业,产业链企业合作很容易选择渐进式创新路径,难以实现产业链突破式创新。但仅依靠链主企业单向主导容易形成垂直型一体化管理模式,极大阻碍知识和信息在产业链成员企业间的高效共享与转化,不利于产业链协同效应的发挥。良好的“链主—链核”集群化生态环境能在一定程度上制约链主企业的“敲竹杠”行为,防范成员企业“搭便车”现象,促进产业链关键核心技术攻关,形成企业间制衡,使产业链结构趋于稳定。
综上所述,本文基于现有研究成果,提出定性识别链主企业与定量测度链主企业生态主导力的方法,拓展了链主企业影响产业链高质量发展的研究边界,不仅对后续研究具有一定参考价值,而且对发挥链主企业影响力进而推动产业链高质量发展具有一定现实意义。
(1)建立遴选标准和动态评价机制,形成链主企业培育库和示范库。在推进链主工作机制进程中,应立足链主企业行业特征和生态主导力现状,建立定性评估和定量评价相结合的遴选体系。在共性标准和权重的基础上,给出分类遴选和培育指南,综合考虑产业链完整度和发育度、企业所属产业地位、产业链供应链网络协调机制、企业融通发展水平等,形成链主企业培育库、候选库、示范库以及动态评价与调整机制。区分优势基础产业链和新兴培育产业链的特点,梳理产业链图谱,从做大增量市场、促进产业延链、发挥群链带动作用方面,或从前沿技术创新能力、高端行业标准制定、产业自主可控能力等层面,系统构建有针对性的链主企业遴选标准和培育模式,发挥链主企业在短板产业补链、优势产业延链、传统产业升链、新兴产业建链等方面的作用。
(2)评价有效性主要体现在能否推动链主企业与相关企业形成良好的产业生态。根据对多个细分产业领域的调研发现,产业链链主企业往往可以带动上千家上下游企业共同发展,以链式效应带动产业集聚。然而,目前由各行业链主企业牵头的协同创新项目占比不大,导致创新链与产业链深度融合、多方共赢、可复制推广的项目不多。因此,应优化产业创新联合体顶层设计,构建有利于创新链与产业链深度融合的政策体系,引导创新资源集聚。结合行业和技术特征,选择适当的组织方式,推动产业链链主、链核、成员企业高效协同。支持链主企业建立产业链平台或产业技术联盟,为企业主体、创新主体搭建协作平台,促进现代产业链创新,为链主企业牵引带动成员企业提供支持,推动产业生态繁荣发展。
(3)增强要素保障能力,实施产业链企业培育壮大规划。聚焦链主企业在人才引进、公共配套、土地供应等方面的需求,制定专项扶持政策,基于企业5种传统资源(实物资源、关系资源、制造能力、营销能力和创新能力)及两种数字资源(大数据资源和数字平台能力)[19],统筹引导政策、项目、资金、人才、土地、能耗等各类资源要素向重点产业链汇聚,支持链主企业通过提升生态主导力促进产业链高质量发展。
本文存在如下不足:首先,全球产业链重构使我国部分产业链上游企业出现外迁或更替,本文基于企业视角对产业链整体主导力进行评价,缺乏大量二手数据,数据可得性存在一定困难。选取部分典型案例和重点产业链揭示企业生态主导力的作用,样本企业未覆盖全国多行业产业链,评价结论普适性有待提高。未来将进行长期跟踪,并建立研究专题数据库,展开更为深入的研究。其次,截面数据难以反映企业生态主导力随产业链发展而变化的动态规律,未来可考虑采用纵向研究设计,深入探究产业链发展不同阶段企业生态主导力的作用效果,提高研究深度,构建更科学易行的生态主导力评价指标体系,使研究结果更精准有效,为提升产业链现代化水平、增强产业链自主可控能力提供更有价值的参考建议。
[1] 林淑君,倪红福.中国式产业链链长制:理论内涵与实践意义[J].云南社会科学,2022,42(4):90-101.
[2] 吴明华.“链时代”到来[J].决策,2020,28(12):12-15.
[3] 中国社会科学院工业经济研究所课题组,曲永义.产业链链长的理论内涵及其功能实现[J].中国工业经济,2022,40(7):5-24.
[4] 郑茜,王臻,蒋玉涛.产业链“链长制”的理论内涵与实施路径——基于扎根理论的多案例实证研究[J].科技管理研究,2022,42(23):209-215.
[5] 叶振宇,庄宗武.产业链龙头企业与本地制造业企业成长:动力还是阻力[J].中国工业经济,2022,40(7):141-158.
[6] 戴翔,林益安.全球生产网络下产业领导力影响了知识溢出吗[J].科技进步与对策,2023,40(4):124-133.
[7] 齐平,宋威辉.链主企业对中国制造业产业链高质量发展的影响[J].南方经济,2023,41(5):84-106.
[8] 于苏,于小悦,王竹泉.“链主”企业的供应链治理与链上企业全要素生产率[J].经济管理,2023,45(4):22-40.
[9] 白全民,张茹莹,王东旭,等.基于扎根理论的企业核心技术创新能力评价研究[J].创新科技,2023,23(4):61-71.
[10] 王影,张宏如,苏涛永.核心企业主导的智能制造创新生态系统知识治理:基于扎根理论[J].科技进步与对策,2024,41(3):133-141.
[11] 刘家国,刘巍,刘潇琦,等.基于扎根理论方法的中俄跨境电子商务发展研究[J].中国软科学,2015,30(9):27-40.
[12] 许庆瑞,吴志岩,陈力田.转型经济中企业自主创新能力演化路径及驱动因素分析——海尔集团1984~2013年的纵向案例研究[J].管理世界,2013(4):121- 134,188.
[13] 边伟军,密淑泉,罗公利,等.创新生态系统核心企业主导能力测度研究——基于扎根理论的探索[J].青岛科技大学学报(社会科学版),2018,34(1):24-30.
[14] 赵龙文,黄锐敏,方俊.基于扎根理论的政府开放数据价值实现能力评价研究[J].情报杂志,2023,42(11):183-191.
[15] 陈英武,俞晓峰.产业链“链主”企业生态主导力提升路径研究——以江苏为例[J].经济研究参考,2022,44(11):59-68.
[16] 张文妍,段玲玲.浙江省农业绿色发展的驱动因子识别与绩效评价[J].中国农业资源与区划,2022,43(6):24-33.
[17] 孙晶. 复杂系统DEMATEL阈值确定方法研究[D].昆明:昆明理工大学,2019.
[18] 杨保安,张科静.多目标决策分析理论、方法与应用研究[M].上海:东华大学出版社,2008.
[19] 马鸿佳,王亚婧,苏中锋.数字化转型背景下中小制造企业如何编排资源利用数字机会——基于资源编排理论的fsQCA研究[J/OL].南开管理评论:1-18 [2023-08-07].http://kns.cnki.net/kcms/detail/12.1288.F.20221001.1540.006.html.