场景链如何基于“人货场”主导逻辑演变赋能制造业商业模式生态化创新
——福田汽车案例研究

王 福1,2,3,何佳华1,刘俊华1,2,长 青1

(1.内蒙古工业大学 经济管理学院;2.内蒙古现代物流与供应链管理研究中心;3.内蒙古互联网经济研究中心,内蒙古 呼和浩特 010051)

摘 要:场景链赋能制造业商业模式生态化创新机理仍不甚清晰。为此,以制造业场景化典型代表福田汽车为例,采用案例研究与程序化扎根分析相结合的方法发掘、提炼场景链赋能商业模式生态化创新的机理和路径。结果表明:①制造业基于“人货场”主导逻辑演变,借助“商业场景—消费期望—商业情境”的三维一景适配,从需求侧和供给侧动态匹配视角赋能商业模式生态化创新;②制造业通过“产品功能—服务效用—场景体验”的价值主张转变,延伸后服务市场,提高产业链供应链韧性,通过链式场景赋能商业模式生态化创新;③制造业基于用户消费期望及其变化,借助“供应链—价值链—场景链”三链融合赋能商业模式生态化创新;④制造业基于“货”主导逻辑,通过供应链信息共享赋能商业模式生态化创新,基于“人”主导逻辑,通过供应链数据挖掘赋能商业模式生态化创新,基于“场”主导逻辑,通过供应链数字化转型赋能商业模式生态化创新,基于“人货场”主导逻辑演变形成的动态能力赋能商业模式生态化创新。

关键词:制造业商业模式;场景化商业模式;商业模式场景化;链式场景

How Scenario-based Chain Empowers the Ecological Innovation of Manufacturing Business Models from the Perspective of the Evolution of the Dominant Logic of "Customers-Goods-Scenarios" : A Case Study of Foton

Wang Fu1,2,3,He Jiahua1,Liu Junhua1,2,Chang Qing1

(1.School of Economics and Management,Inner Mongolia University of Technology,Hohhot 010051,China ;2.Inner Mongolia Modern Logistics and Supply Chain Management Research Center ,Hohhot 010051,China;3.Inner Mongolia Internet Economy Research Center, Hohhot 010051,China)

AbstractWith the improvement of Chinese income levels and the rise of the Generation-Z consumer group, users have gradually changed from "conformity consumption" to "personality consumption" and then to "experience consumption". Especially with the gradual embedding of scenario elements in the manufacturing industry, the automotive industry extends the supply chain forward to form a scenario-based chain of "car manufacturing—car buying—car using—car-replacing" . A scenario-based chain can not only realize the deep interaction between the supply chain and customers, provide customers with full-cycle, full-touch and full-scene services, but also enable users to reverse customization along the industrial chain and trigger a user immersion experience through scenario-based marketing. The present literature on scenario-based innovation in domestic manufacturing mainly focuses on five aspects: digital innovation, scenario-based chain innovation, consumer- expectation-driven innovation, multi-level driven innovation, and value co creation innovation. How to superimpose the scenario nodes and the manufacturing supply chain to meet the users' consumption demands, adjust to the users' consumption habits, cater to the users' consumption preferences, and make the manufacturing scenario chain move to both ends of the high value-added global value chain has become a hot issue on the academic frontier.

Therefore, this paper takes Foton as a study case, conducts a case study with programmed grounded analysis, and empowers the ecological innovation of the business model through the establishment of the scene chain of "car manufacturing (manufacturing)—car buying (selling) — car using (using)—car maintaining (maintaining) —car replacing (recycling)". In order to ensure the reliability and validity of the study, multiple methods are adopted to collect case enterprise data, including semi-structured interviews, on-site observation visits, and second-hand information collection from WIND database,the WeChat official account databases of Foton Auto, etc. The results indicated that, first, the value proposition focuses on product function values. Enterprises utilize supply chain information sharing to enable ecological innovation of business models through standardized configurations of scenarios, which is reflected as the dynamic capability from "perception ability to integration ability". Second, the value proposition focuses on service utility values. Enterprises utilize supply chain data mining to enable ecological innovation of business models through contextual personalized configuration of scenarios, which is reflected in the dynamic capability of "perception ability—integration ability—learning ability". Third, the value proposition focuses on the scenario experience values. Enterprises utilize the digital transformation of the supply chain to enable the ecological innovation of the business model through the scenarized dual path configuration, which is reflected as the dynamic ability of "perception ability—integration ability—learning ability—innovation ability". In conclusion, Foton realizes the three-dimensional value creation of "product function—service utility—scenario experience" through selective scenarized configurations based on supply chain information sharing, data mining and digital transformation, thus enabling ecological innovation of manufacturing business model. Then the dynamic value creation capability of the "scenario node —scenario node cluster —scenario chain" of "sar building (manufacturing) —car buying (selling) —car using (using) —car maintaining (maintaining) —car replacing(recycling)" is revealed, and the resilience of the supply chain is therefrom strengthened.

By building a scenario-based chain to organically link the supply chain with the business model, this paper discusses how the scenario-based chain empowers the ecological innovation of the manufacturing business model from the perspective of the evolution of the dominant logic of " customers-goods-scenes ". At the same time, it is pointed out that in the era of scenarios, in order to better meet the diversified and personalized consumption expectations and needs of users, enterprises should actively mix products and services with real-life scenarios, make innovation of the business model of the extended backward service market through "information sharing-data mining-digital transformation", and integrate products, users and scenarios with the help of "supply chain—value chain—scenario—based chain ", so as to promote the upward development of the smile curve of the automobile industry, and empower the ecological innovation of the manufacturing business model through the creation of added value.

Key WordsManufacturing Business Model; Scenario-based Business Model; Business Model Scenarization;Chain Scenario

收稿日期:2023-05-21

修回日期:2023-07-17

基金项目:国家自然科学基金项目(72362029,72162028);内蒙古自治区直属高校基本科研业务费项目(JY20220316)

作者简介:王福(1975—),男,内蒙古乌兰察布人,博士,内蒙古工业大学经济管理学院教授、硕士生导师,研究方向为商业模式生态化创新;何佳华(2000—),女,山西运城人,内蒙古工业大学经济管理学院硕士研究生,研究方向为商业模式生态化创新;刘俊华(1972—),女,内蒙古乌兰察布人,博士,内蒙古工业大学经济管理学院教授、硕士生导师,研究方向为供应链管理;长青(1963—),男,内蒙古呼和浩特人,博士,内蒙古工业大学经济管理学院教授、博士生导师,研究方向为创新管理。本文通讯作者:刘俊华。

DOI:10.6049/kjjbydc.YX202305173

开放科学(资源服务)标识码(OSID):

中图分类号:F274

文献标识码:A

文章编号:1001-7348(2024)06-0030-10

0 引言

场景要素的渐进丰富及功能的不断强大,使汽车产业前向延伸供应链形成“造车—买车—用车—养车—换车”场景链。场景时代,用户不再以产品功能价值和服务效用价值为主导,转而追求特定时空的体验价值,并基于“人货场”主导逻辑演变赋能制造业商业模式生态化创新[1]。随着国民收入水平的提升和Z世代消费群体的崛起,用户逐渐由从众消费向个性消费再向体验消费转变[2]。场景时代,“货”从传统商品向服务品牌再向时空体验转变,“人”从同质化消费向差异化消费再向情感化消费转变,“场”从离散场景向场景集群再向链式场景转变。场景链基于“人货场”主导逻辑演变,促使制造业基于供应链和价值链,将场景以链条方式拓展到后服务市场,从产品功能向服务效用再向场景体验的价值主张转变,形成链式场景赋能商业模式生态化创新的实际效用,从而提高制造业产业链供应链韧性。然而,如何将场景节点和制造业供应链叠加,以链式场景满足用户消费需求,调适用户消费习惯,迎合用户消费偏好,使制造业场景链不断向高附加值的全球价值链两端延伸成为学术前沿。

随着场景要素在制造业中的渐进嵌入,制造业从供应链节点场景向节点场景集群再向链式场景转变,按照“制造—销售—使用—维护—回收”的逻辑对场景进行链式细分和深耕细作,从而赋能商业模式生态化创新。基于此,北汽福田汽车股份有限公司(以下简称福田汽车)通过搭建“造车(制造)—买车(销售)—用车(使用)—养车(维护)—换车(回收)”场景链,使用户沿着产业链触发沉浸式体验,形成生态化的支付场景。场景链基于“人货场”主导逻辑演变赋能制造业商业模式生态化创新的本质是产品使用者与产品设计者直接沟通(User To Designer,U2D),通过用户反向定制(Customer to Manufacturer,C2M),借助场景化营销对后服务市场商业模式进行解构和重构,推动汽车产业微笑曲线向上发展,通过创造附加价值赋能制造业商业模式生态化创新。然而,场景链如何基于“人货场”主导逻辑演变解构原有商业模式,对解构后的商业模式要素进行改性,进而通过场景化情境配置赋能商业模式生态化创新,成为制造业产业链供应链韧性研究的焦点。

1 文献回顾与研究机会

1.1 制造业商业模式创新

通过梳理制造业商业模式创新相关文献,将其提炼为以下几个方面:一是制造业商业模式可持续发展。制造业商业模式经历被动、反应、战略和前瞻4个阶段,逐步实现从社会导向向技术导向再向组织导向转变[3]。制造业商业模式创新和动态能力均对企业绩效存在促进作用,且动态能力在制造业商业模式创新与企业绩效之间起部分中介作用[4]。二是制造业商业模式转型升级。学者们通常采用商业模式框架展现情境颠覆驱动下,传统制造业如何向价值模式、运营模式、营销模式和盈利模式演化[5]。三是制造业服务化创新。制造服务化的外在表现是企业价值主张、业务流程、盈利模式与外部关系的重构,而内在动力是企业关键资源与能力的重新整合[6]。四是制造业商业模式框架。快速、精准响应客户需求,有效应对外部不确定性,以及在竞争中取胜是价值生态系统构建的动力机制[7]。制造业可以通过改造价值链从而建立逆向供应链、增强服务以及构建低碳技术壁垒的方式实现商业模式生态化创新[8]

1.2 制造业场景化创新

通过梳理制造业场景化创新相关文献,将其提炼为以下几个方面:①数字化创新,“自生态”到“拓展生态”再到“元生态”的转变形成深度耦合的数字商业生态[9];②场景链创新,新零售商业模式通过“产品功能为基—服务效用为先—场景体验为王”的主导逻辑演变赋能价值共创,为用户期望的不同“场”搭建相应的“景”[10];③消费期望驱动创新,企业基于用户消费意愿进行个性化定制,将消费者独特的想法和新鲜感注入企业产品中,运用感受论进行个性化生产,从而抓住问题的要害,避免制造业空心化[11];④多层次驱动创新,在大环境、体制和技术利基三层框架的基础上增加商业模式层,构建多层次视角下的商业模式生态化创新路径模型,分析5种典型商业模式生态化创新路径[12];⑤价值共创创新,借助技术网络和市场网络价值共创的继起性演进在驱动颠覆性技术创新中的重要作用,平台可以通过选择网络治理路径促进颠覆性创新产生,进而通过不同创新过程形成不同创新结果[13]

1.3 研究机会与切入点

如何将制造业商业模式、制造业场景化、“人货场”主导逻辑演变3个主题关联起来,从“人货场”主导逻辑演变出发,基于供应链创造“产品功能—服务效用—场景体验”的立体化价值,成为创新生态系统新的研究机会和切入点。为此,本研究选择领域实践突出的福田汽车为案例企业,运用案例研究与程序化扎根分析相结合的方法发掘和提炼场景基于“人货场”主导逻辑演变赋能制造业商业模式生态化创新的机理和路径,打开“商业场景(场)—消费期望(人)—商业情境(货)”交互作用的“黑箱”。本研究思路框架如图1所示。

图1 研究框架
Fig.1 Research framework

如图1所示,用户消费期望更迭是赋能制造业商业模式生态化创新的动力,场景链是赋能制造业商业模式生态化创新的方式,“人货场”主导逻辑演变是赋能制造业商业模式生态化创新的触点,藉此打开“商业场景(场)—消费期望(人)—商业情境(货)”三者交互赋能的“黑箱”,以期指导实践。

2 研究方案设计

2.1 研究方法选取

借鉴前人相关成果,采用探索性单案例与程序化扎根分析相结合的方法对场景链赋能制造业商业模式生态化创新进行研究。之所以选择将这两种方法融合,主要基于以下考虑:一是纵向单案例可以确保研究具有一定深度。通过观察和分析案例企业“怎么样(What)”,有利于研究者深入考察案例企业如何基于“人货场”主导逻辑演变,利用链式场景赋能制造业商业模式生态化创新,也便于对同类事件、事物的把握。二是通过对搜集到的数据进行归纳性分析,使分析类属直接扎根于数据。扎根研究通过分析案例资料,提出命题假设,通过理论与案例相互印证,归纳理论框架,最终解决“为什么(Why)”的问题。场景链基于“人货场”主导逻辑演变赋能制造业商业模式生态化创新是学术界较为前沿的问题,属于回答“怎么样”和“为什么”问题的范畴。现有研究尚未解决上述问题,而这些问题适合采用案例研究与程序化扎根分析相结合的方法解决[14]。综上所述,本研究采用程序化扎根分析提出命题,结合案例研究方法对命题予以印证,进而归纳理论模型。

2.2 研究样本选择

选取场景化典型代表福田汽车作为案例企业,依据如下:一是行业代表性。福田汽车通过深入挖掘消费者的消费需求,开创了以满足用户消费期望为目标和以场景化商业情境配置为核心的商业模式。二是案例典型性。福田汽车基于“人货场”主导逻辑演变,围绕供应链核心企业,打造从配套零件到中间产品再到最终产品的生态化链网结构。三是场景链实践性。福田汽车围绕“制造—销售—使用—维护—回收”的全生命周期打造“造车—买车—用车—养车—换车”链式场景,基于场景实现供应链与客户的深度交互,为客户提供全周期、全触点和全场景服务。四是资料易获取性。福田汽车作为上市公司和行业独角兽企业,相关资料较为丰富,获取相对较易,通过实地访谈、参与式观察、网络搜索、专业数据库、官方网站、微信公众号等渠道可以获取足够的数据资料。

2.3 样本数据收集

本研究采用多种渠道收集案例企业数据,尽可能保证研究的信效度。一是半结构化访谈。团队成员多次前往北京福田汽车和威海福田汽车销售服务有限公司实地调研,对1名总经理访谈0.5小时,对3名供应链节点负责人共访谈1.5小时,对5名场景链节点负责人共访谈1.3小时,对3名福田汽车4S店销售人员共访谈0.8小时,对8名不同类型用户共访谈1.2小时,形成29 365个字符的文档资料。二是现场观察走访。利用学生实习和学术会议等机会多次参观走访福田汽车,对汽车制造业的场景化实践、用户满意度等进行详细了解。同时,对供应链核心节点场景化开发与应用进行走访调研,熟悉福田汽车场景化的汽车制造业,并收集大量可利用的文字与图片资料。整个观察走访过程中采用文字记录,形成12 566个字符的文档资料。三是二手资料收集。借助Wind数据库、同花顺数据库、福田汽车微信公众号等,并结合企业宣传PPT和公开出版物[15],深入搜集企业二手资料共计218条,完善和充实企业数据。

2.4 数据来源与编码

本研究从什么目的(Why)、什么时间(When)、什么地点(Where)、什么人(Who)、完成什么事(What)以及如何完成(How)6个维度对搜集到的资料进行归类。相关数据处理由5名成员完成,其中3名成员搜集和整理相关资料,全体成员对收集到的资料进行筛选,然后由两名成员对筛选后的资料进行编码和录入。限于篇幅,本研究略述编码分析过程如下:①编码规则,将不同来源的数据整合后形成一级条目库,共包含235条记录,将实地调研资料编码为DY,将官网资料编码为GF,将微信公众号资料编码为GZ,将专业数据库资料编码为SJ,将网络资料编码为SS,将公开资料编码为GK,将报纸资料编码为BZ,将一级条目聚合后形成二级条目,共有138条记录;②开放式编码,利用文本分析法将整理后的资料分解为具有实际意义的词或句子,赋予相应的概念标签,基于标签从原始资料中提炼概念和范畴,基于范畴间的关系确定主范畴;③主轴式编码,在开放式编码基础上,分析各范畴之间的显性和隐性逻辑关系,通过发掘范畴之间的逻辑关系,形成主范畴及其对应的副范畴;④选择性编码,对主范畴和副范畴进行归纳、抽象,聚焦主范畴,提炼核心范畴,建立核心范畴、主范畴与副范畴之间的联系,根据范畴间的联结关系构建理论框架。本研究利用多个渠道进行相互验证,形成证据三角,确保所选资料和数据的信效度。

3 程序化编码过程

3.1 开放性编码

开放性编码是指将所搜集到的资料逐步概念化和规范化,研究者将整理后的数据逐级缩编,用概念和范畴正确反映资料内容,把数据和抽象出的概念打破并重新提炼,具体包括资料整理与分类、编码方案和聚类形成不同构念。为确保研究的信效度,对于从不同渠道收集的资料,运用NVivo12对案例资料进行编码提炼。通过对不同途径获取的福田汽车相关资料进行编码,在概念范畴饱和后形成“价值主张—价值创造主体—价值创造过程”3个主要范畴。对从不同渠道收集的资料和数据进行迭代分析,直至核心概念和类属达到饱和。由此,形成开放性编码结果,如表1所示。

表1 开放性编码结果
Table 1 Open coding results

范畴部分引用例证编码结果聚合构念消费时间消费空间①…车身长度可达59 990mm,为冬奥测试赛人员行李设计更多选择…;②…福田汽车的重、中、轻、微、客产品实现了对冷链市场的全链条、全场景覆盖…;③…围绕客户“养车、管车、用车、换车”的全生命周期服务需求…与客户深度交互,实现客户全周期、全触点服务…DY(16);GF(13);GZ(8);SJ(9);SS(18);GK(19);BZ(9)价值创造主体消费期望①…针对物流类推出的场景解决方案,覆盖绿通、快递、冷链、煤炭、矿区、搬家场景…;②…实现场景化的前提是精准掌握用户需求…;③…可以根据用户特征、使用习惯、运输工况,对产品的造型风格等进行针对性设计…DY(11);GF(26);GZ(7);SJ(16);SS(12);GK(8);BZ(7)产品功能化①…比如搬家用车市场…过宽的车型在小区出入不方便,过小却又装不了货…;②…大宗货物、冷链、快递、城建等几大场景化解决方案中呈现…;③…分别为新能源、冷链、扩展县域、LNG、皮卡、城建、专用、城市配送…DY(15);GF(8);GZ(6);SJ(21);SS(16);GK(14);BZ(8)价值主张服务效用化①…福田汽车为用户提供360度解决方案,为用户提供科技化、互联化、专业、便利、无忧的汽车消费全周期超级体验…;②…福田汽车已经形成了整车制造、核心零部件、汽车金融、车联网为一体的汽车生态体系…;③…福田金融是涵盖汽车信贷、融资租赁、融资担保、供应链金融、保险服务等标准化金融业务…DY(11);GF(23);GZ(9);SJ(15);SS(12);GK(6);BZ(4)场景体验化①…福田汽车致力于一站式购齐与全价值链销售服务保障,在行业内率先创新客户服务体验…;②…福田汽车注重情感沟通及互动体验,将每年8月28日作为会员节并命名为“福友节”… ;③…贯穿产品价值沟通与品牌情感沟通双线并举的思路…DY(11);GF(16);GZ(7);SJ(7);SS(9);GK(8);BZ(7)商业情境①…福田汽车通过…实地了解市场需求,已在多个产品领域进行布局;②福田汽车盘点与客户接触的所有触点,利用社交平台、电商平台等方式构建百万级会员体系和开放的生态体系…;③…福田汽车快速洞察和理解物流场景、提供产品与商业模式解决方案,做到比用户本人更懂他的需求…DY(8);GF(12);GZ(11);SJ(9);SS(10);GK(11);BZ(6)价值创造过程情境交互①…福田汽车打通汽车全生命周期,为用户提供360度解决方案…;②…福田汽车通过情境交互打造造车、买车、用车、养车和换车场景…;③…福田汽车基于车联网、大数据、云平台,构建以客户为中心的全生命周期价值链,为经销商及行业客户提供更好的车联网服务解决方案…DY(14);GF(21);GZ(13);SJ(13);SS(8);GK(11);BZ(7)情境配置①…福田汽车聚焦客户提出的“痛点和难点”,…量身匹配出一套最佳产品解决方案…;②…形成了“集中+分布”式的呼叫中心运营模式,确保为客户提供更专业的服务;③…服务是一份情感事业,只有将客户需求放在第一位,才能实现“全程关爱、一路无忧”的客户服务理念…DY(13);GF(18);GZ(16);SJ(12);SS(16);GK(9);BZ(5)

3.2 主轴编码

主轴编码是对开放式编码形成的范畴进行聚类分析并提炼出更高一级范畴的过程。根据主轴编码要旨,将开放式编码所得的9个副范畴归纳为3个主范畴。通过主轴编码可以形成更大的类属,进而从供应链视角探究属性之间的联系机制。Strauss&Corbin[14]认为主轴编码的工作内容就是要回答“谁什么时间在什么空间的消费期望是什么,结果如何”的问题,这有助于更好地理解主范畴。本研究遵循悬置个人偏见和既有定见的原则,从客观视角出发,经3名成员多次讨论后将其归纳为体验场景化(场)、服务场景化(人)和产品场景化(货)3个主范畴。由此,形成主轴编码结果,如表2所示。

表2 主轴编码结果
Table 2 Axial coding results

主范畴内涵副范畴内涵体验场景化 “场”①目标消费群体具有“什么期望”;②通过消费需求、消费习惯和消费偏好的满足创新商业模式;③通过细分场景满足用户消费期望变化创新商业模式;④体现为场景链式的商业模式生态化创新消费时间消费空间消费期望产品在什么时间会被使用产品在什么空间会被使用消费需求、消费习惯和消费偏好服务场景化 “人”①目标消费群体出于消费“什么产品”,享受“什么服务”,形成“什么体验”;②是产品功能价值、服务效用价值和场景体验价值的立体化体现;③体现为价值主导逻辑演变赋能制造业商业模式生态化创新产品功能价值服务效用价值场景体验价值产品的功能、特性、品质、品种与式样等所产生的价值产品介绍、送货、安装、调试、售后等方面产品、服务、品牌、环境和情感产品场景化 “货”①根据用户消费期望细分不同产品的使用场景;②通过场景解构、改性和重构商业模式实现创新;③通过场景化情境配置创新商业模式;④体现为商业模式供应链创新商业情境情境交互情境配置产品情境、技术情境、服务情境、移动情境、社交情境和终端情境解构、融入、改性和重构商业模式标准化、个性化和双路径配置

3.3 选择性编码

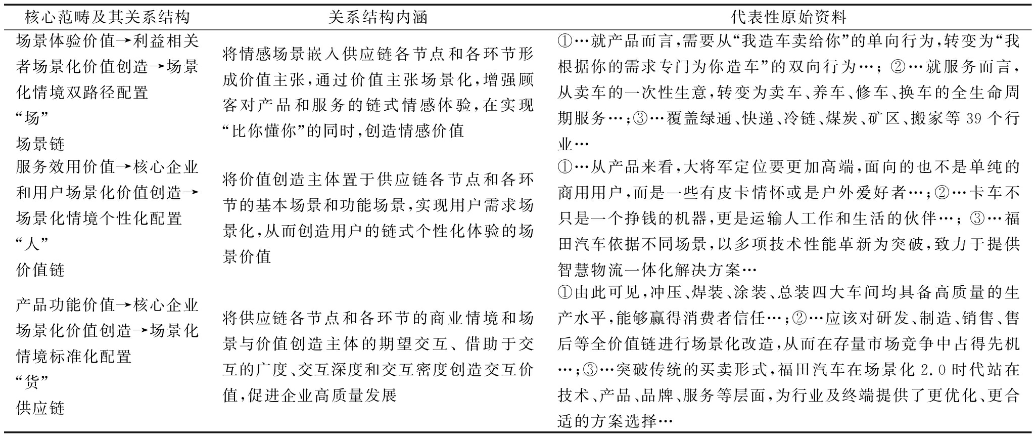
本研究基于福田汽车商业模式场景化价值创造实践进行选择性编码,提炼出“场景体验价值→利益相关者场景化价值创造→场景化情境双路径配置”“服务效用价值→核心企业和用户场景化价值创造→场景化情境个性化配置”“产品功能价值→核心企业场景化价值创造→场景化情境标准化配置”3条制造业商业模式场景化创新路径,形成场景链、价值链和供应链3个核心范畴,这3个核心范畴的交互作用形成制造业产业链供应链韧性。由此,形成选择性编码结果,如表3所示。

表3 选择性编码结果
Table 3 Selective coding results

核心范畴及其关系结构关系结构内涵代表性原始资料场景体验价值→利益相关者场景化价值创造→场景化情境双路径配置 “场”场景链将情感场景嵌入供应链各节点和各环节形成价值主张,通过价值主张场景化,增强顾客对产品和服务的链式情感体验,在实现“比你懂你”的同时,创造情感价值①…就产品而言,需要从“我造车卖给你”的单向行为,转变为“我根据你的需求专门为你造车”的双向行为…; ②…就服务而言,从卖车的一次性生意,转变为卖车、养车、修车、换车的全生命周期服务…;③…覆盖绿通、快递、冷链、煤炭、矿区、搬家等39个行业…服务效用价值→核心企业和用户场景化价值创造→场景化情境个性化配置“人”价值链将价值创造主体置于供应链各节点和各环节的基本场景和功能场景,实现用户需求场景化,从而创造用户的链式个性化体验的场景价值①…从产品来看,大将军定位要更加高端,面向的也不是单纯的商用用户,而是一些有皮卡情怀或是户外爱好者…;②…卡车不只是一个挣钱的机器,更是运输人工作和生活的伙伴…; ③…福田汽车依据不同场景,以多项技术性能革新为突破,致力于提供智慧物流一体化解决方案…产品功能价值→核心企业场景化价值创造→场景化情境标准化配置“货”供应链将供应链各节点和各环节的商业情境和场景与价值创造主体的期望交互、 借助于交互的广度、交互深度和交互密度创造交互价值,促进企业高质量发展①由此可见,冲压、焊装、涂装、总装四大车间均具备高质量的生产水平,能够赢得消费者信任…;②…应该对研发、制造、销售、售后等全价值链进行场景化改造,从而在存量市场竞争中占得先机…;③…突破传统的买卖形式,福田汽车在场景化2.0时代站在技术、产品、品牌、服务等层面,为行业及终端提供了更优化、更合适的方案选择…

4 场景链基于“人货场”主导逻辑演变赋能制造业商业模式扎根分析

4.1 场景链基于“货”主导逻辑赋能制造业商业模式创新

通过对案例企业资料的扎根分析发现,“货”主导逻辑体现为“产品功能价值→核心企业场景化价值创造→场景化情境标准化配置”,具体体现在以下方面:一是产品功能价值。近年来,福田汽车产品功能向生态化方向发展[16],开启产品功能从标准化到定制化再到体验化的生态化创新。二是核心企业场景化价值创造。福田汽车洞察客户需求和痛点,逐渐形成“客户不同,方案不同”的一体化解决方案,基于供应链细分应用场景和服务场景,布局一体化解决方案[17]。三是场景化情境标准化配置。场景解构商业模式,将场景要素融入已解构的商业模式要素中后,借助“商业场景—消费需求—商业情境”的标准化配置,赋能商业模式生态化创新。因此,基于对案例企业资料的扎根分析,本文提出以下命题:

命题1:产品场景化是基于用户特定时空的产品功能需求,利用供应链信息化共享,通过场景化情境的标准化配置赋能商业模式生态化创新,形成“适时—适地—适品”的赋能效用,体现为“感知能力—整合能力”的动态能力。由此,形成如图2所示的场景链基于“货”主导逻辑赋能制造业商业模式生态化创新机理。

图2 场景链基于“货”主导逻辑赋能制造业商业模式生态化创新机理
Fig.2 Ecological innovation mechanism of scenario-based chain empowering manufacturing business model following the "goods"-dominant logic

为论证上述命题,本研究从理论和实践两个方面,通过专家访谈、实地观察和二手数据为命题1寻找如下证据:一是“产品+功能”。通过二手数据分析发现,供应链不同节点针对用户特定时空的消费需求进行信息共享,按照功能和作业特点提供特定场景的产品设计、制造、分销解决方案,使产品功能覆盖全产业链场景。二是核心企业场景化价值创造。通过访谈数据分析发现,供应链不同节点以核心企业为主导树立“平台共享、资源协同、共创价值”的核心价值观,基于供应链“建体系、搭平台、创价值”,有效实现信息资源共享,推动管理升级和业务增长。三是场景化情境标准化配置。通过文献调研并结合实地观察可以发现,场景化情境标准化配置能够满足用户特定时空的普遍性、一般性产品功能需求。

4.2 场景链基于“人”主导逻辑赋能制造业商业模式创新

通过对案例企业资料的扎根分析发现,“人”主导逻辑体现为“服务效用价值→核心企业与用户共创价值→场景化情境个性化配置”,具体体现在以下方面:一是服务效用价值。对于制造业而言,用户消费期望从“千篇一律”向“千差万别”再向“情有独钟”演变。福田汽车将现有商用车使用场景细分化,针对不同场景的用户消费习惯,供应链各节点通过技术研发、产品设计和生产制造提供服务,以迎合不同消费者在不同场景的消费习惯[18]。二是核心企业与用户共创价值。供应链各节点以特定场景服务为目标,核心企业与用户交互有助于企业服务供给与用户消费习惯匹配,实现价值共创[19]。三是场景化情境个性化配置。场景解构商业模式,将场景要素融入已解构的商业模式要素中后,通过“商业场景—消费习惯—商业情境”的个性化配置赋能商业模式生态化创新。因此,通过对案例企业资料的扎根分析,本文提出以下命题:

命题2:服务场景化是基于用户特定时空的服务习惯,利用供应链数据挖掘,通过场景化情境的个性化配置赋能商业模式生态化创新,形成“适时—适地—适人”的赋能效用,体现为“感知能力—整合能力—学习能力”的动态能力。由此,形成如图3所示的场景链基于“人”主导逻辑赋能制造业商业模式生态化创新机理。

图3 场景链基于“人”主导逻辑赋能制造业商业模式生态化创新机理
Fig.3 Ecological innovation mechanism of scenario-based chain empowering manufacturing business model following the "customer"-dominant logic

为论证上述命题,本研究寻找如下证据:一是“服务+效用”。通过二手数据分析发现,制造业供应链通过线上线下深度融合模式,围绕“人货场”主导逻辑演变进行场景开发,为客户提供全生命周期的场景化解决方案[20]。二是核心企业与用户共创价值。福田汽车围绕供应链,基于客户“造车—买车—用车—养车—换车”的全生命周期服务需求,实现客户全周期和全触点服务。三是场景化情境个性化配置。通过文献调研并结合实地观察发现,个性化配置是针对用户个体化需求有选择地聚合情境并精准推送。

4.3 场景链基于“场”主导逻辑赋能制造业商业模式创新

通过对案例企业资料的扎根分析发现,“场”主导逻辑体现为“场景体验价值→利益相关者场景化价值创造→场景化情境双路径配置”,具体体现在以下方面:一是场景体验价值。近年来,场景要素不断丰富,能够满足用户日益变化的消费期望,场景从产品场景向服务场景再向体验场景转变,场景属性体现为从感官体验向交互体验再向情感体验转变。二是利益相关者场景化价值创造。福田汽车坚持以客户为中心,携手利益相关者建立战略联盟,打造价值共同体,构建共赢生态圈。三是场景化情境双路径配置。场景解构商业模式,将场景要素融入已解构的商业模式要素中后,通过“商业场景—消费偏好—商业情境”的双路径配置赋能商业模式生态化创新。因此,通过对案例企业资料的扎根分析,本文提出以下命题:

命题3:体验场景化是基于用户供应链各节点在特定时空的消费偏好,利用供应链数字化转型,通过场景化情境的双路径配置赋能商业模式生态化创新,形成“适时—适地—适感”的赋能效用,体现为“感知能力—整合能力—学习能力—创新能力”的动态能力。由此,形成如图4所示的场景链基于“场”主导逻辑赋能制造业商业模式生态化创新机理。

图4 场景链基于“场”主导逻辑赋能制造业商业模式生态化创新机理
Fig.4 Ecological innovation mechanism of scenario-based chain empowering manufacturing business model following the "scene"-dominant logic

为论证上述命题,本研究寻找如下证据:一是“场景+体验”。通过二手数据分析发现,场景化时代,制造业供应链从技术、产品、品牌、服务等层面,通过数字化转型提供更优解决方案。二是利益相关者场景化价值创造。通过访谈数据分析发现,价值共创源于价值创造主体的场景化,从客户需求出发,利益相关者借助场景链实现价值共创。三是场景化情境双路径配置。通过文献调研并结合实地观察发现,场景化情境配置就是满足用户群体在特定时空中的普遍性、一般性产品功能需求,针对用户情感化的偏好有选择地聚合情境并为用户提供愉悦的体验。

5 场景链赋能制造业商业模式生态化创新机理与路径

5.1 场景链基于“人货场”主导逻辑赋能制造业商业模式生态化创新机理

场景链基于“人货场”主导逻辑演变赋能制造业商业模式生态化创新的本质是通过场景解构现有商业模式,将场景要素融入已解构的商业模式要素中,并借助场景化情境配置实现商业模式的场景化链式重构。福田汽车基于供应链信息共享,借助数据挖掘与数字化转型,通过场景化情境的选择性配置实现“产品功能价值—服务效用价值—场景体验价值”的立体化价值创造,从而赋能制造业商业模式生态化创新,形成以“造车(制造)—买车(销售)—用车(使用)—养车(维护)—换车(回收)”为逻辑的“场景节点—场景节点集群—场景链”的价值创造动态能力,并提升制造业产业链供应链韧性。由此,形成如图5所示的场景链基于“人货场”主导逻辑演变赋能制造业商业模式生态化创新机理。

图5 场景链基于“人货场”主导逻辑演变赋能制造业商业模式生态化创新机理
Fig.5 Ecological innovation mechanism of scenario-based chain empowering manufacturing business model from the perspective of the evolution of the dominant logic of "customers-goods-scenarios"

如图5所示,场景链基于“人货场”主导逻辑演变从以下3个方面赋能商业模式生态化创新:①信息共享赋能,通过打破供应链各节点信息共享的阻碍,使供应链各节点能够按照自己角色对应的权限进行信息共享,从而赋能商业模式生态化创新;②数据挖掘赋能,基于对供应链各节点需求和供给数据的挖掘,通过场景化情境的选择性配置赋能制造业商业模式生态化创新;③数字化转型赋能,制造业数字化转型就是以数字形式开发产品和开展业务,数字化转型不断颠覆传统业务,基于“人货场”主导逻辑演变,通过产品细分化、用户细分化和场景细分化赋能制造业商业模式生态化创新,提升产业链供应链韧性。

5.2 场景链基于“人货场”主导逻辑演变赋能制造业商业模式生态化创新路径

场景链是汽车制造业商业模式生态化创新的有效渠道。具体而言,制造业供应链前向延伸后服务市场,形成场景链,通过对链式场景细分化和深耕细作,赋能商业模式生态化创新,进而实现“适时—适地—适品—适人—适感”的价值创造目标,体现为“感知能力—整合能力—学习能力—创新能力”的动态能力。通过对案例资料的扎根分析发现,制造业通过场景链构建赋能商业模式创新,通过商业模式要素改性赋能商业模式生态化创新,通过实现供给与需求的动态匹配赋能商业模式生态化创新,并借助“供应链—场景链—价值链”三链融合提升制造业产业链供应链韧性。场景基于“人货场”主导逻辑演变赋能制造业商业模式生态化创新路径如图6所示。

图6 场景链基于“人货场”主导逻辑演变的零售商业模式生态化创新路径
Fig.6 Ecological innovation path of scenario-based chain empowering manufacturing business model from the perspective of the evolution of the dominant logic of "customers-goods-scenarios"

如图6所示,制造业基于场景链赋能商业模式生态化创新是通过以下路径实现的:①场景链赋能制造业商业模式生态化创新,通过场景链的构建,借助“商业场景—消费期望—商业情境”三者之间的适配赋能商业模式生态化创新;②商业模式要素改性赋能制造业商业模式生态化创新,制造业商业模式要素改性主要是通过场景要素与解构后商业模式要素的融合,使商业模式具有场景功能实现的;③企业供给现实与用户消费期望的动态匹配赋能商业模式生态化创新,制造业通过解构现有商业模式,将场景要素融入解构后的商业模式要素中,实现产品功能、服务效用和场景体验价值;④产业链供应链韧性赋能制造业商业模式生态化创新,福田汽车产业链供应链韧性体现为基于“人货场”主导逻辑演变的“产品功能价值—服务效用价值—场景体验价值”的立体化创造,也体现为“商业场景—消费期望—商业情境”的三维一景适配。

6 结论与讨论

6.1 研究结论

本文聚焦制造业商业模式生态化创新,通过体验场景化(场)、服务场景化(人)、产品场景化(货)的“人货场”主导逻辑演变赋能商业模式生态化创新,得到如下结论:首先,制造业商业模式生态化创新离不开“商业场景—消费期望—商业情境”的配置。制造业供应链通过标准化情境配置实现产品功能价值,通过个性化情境配置实现服务效用价值,通过场景化情境的双路径配置实现场景体验价值,并按照“制造—销售—使用—维护—回收”的逻辑构建场景链赋能商业模式生态化创新。其次,制造业商业模式生态化创新离不开商业模式解构、改性和重构。制造业基于用户消费期望及其变化解构原有商业模式,通过场景化商业情境的选择性配置赋能商业模式生态化创新。再次,制造业商业模式生态化创新的实现需要供应链、价值链和场景链三链融合。制造业借助“场景链—价值链—供应链”三链融合适配赋能商业模式生态化创新,提升制造业产业链供应链韧性。最后,制造业基于“货”主导逻辑,通过供应链信息共享赋能商业模式生态化创新,基于“人”主导逻辑,通过供应链数据挖掘赋能商业模式生态化创新,基于“场”主导逻辑,通过供应链数字化转型赋能商业模式生态化创新,基于“人货场”主导逻辑演变赋能商业模式生态化创新,提升制造业产业链供应链韧性。

6.2 理论贡献

在理论落后于实践的情形下,本文从“人货场”主导逻辑演变视角出发,对场景链赋能制造业商业模式生态化创新进行研究,并在以下方面有所突破:第一,制造业基于供应链拓展后服务市场,形成场景链,从而赋能商业模式生态化创新。已有成果虽然也提出基于后服务市场进行场景链构建,但是并未从“人货场”主导逻辑演变出发进行研究。本研究基于“人货场”主导逻辑演变,借助“制造—销售—使用—维护—回收”逻辑赋能制造业商业模式生态化创新。第二,通过连接产品、用户和场景赋能制造业商业模式生态化创新。已有研究基于场景链对新零售商业模式创新进行研究,但是并未将“人货场”有机关联。本研究通过供应链连接产品、价值链连接用户、场景链连接体验,借助“供应链—价值链—场景链”三链融合适配赋能商业模式生态化创新。第三,借助微笑曲线上升赋能制造业商业模式生态化创新。已有研究虽然涉及微笑曲线上升,但是并未将其与“人货场”主导逻辑相关联。本研究将场景链引入制造业商业模式生态化创新研究体系,将制造业产品功能价值引入微笑曲线1.0,将制造业服务效用价值引入微笑曲线2.0,将制造业商业模式生态化创新引入微笑曲线3.0,能在一定程度上助推制造业数字化转型。第四,通过供应链与商业模式关联研究赋能制造业商业模式生态化创新。已有成果多从供应链或商业模式的单一视角研究生态化创新,未将二者有机关联融合。本研究将场景链作为二者的桥梁,以场景链为赋能方式,以价值主张转变为赋能动因,以“人货场”主导逻辑演变为赋能触点,以场景化情境配置为赋能过程,以商业模式生态化为赋能结果,以提升产业链供应链韧性为赋能目标。

6.3 实践启示

本研究形成以下实践启示:①“产品+服务+体验+现实生活场景”混搭,制造业供应链产品和服务应与现实生活场景跨界连接和交叉混搭,并对产品和服务进行场景化细分,以满足用户日益多变的消费期望;②“场景链+‘人货场’主导逻辑演变”的商业模式创新,制造业应基于“人货场”主导逻辑演变,通过场景链将供应链各节点进行有效关联和耦合,使不同类型的价值沿着供应链实现立体化创造;③“信息共享—数据挖掘—数字化转型”的商业模式创新,制造业供应链各节点基于信息共享,通过消费行为数据挖掘和数字化转型赋能商业模式生态化创新;④“供应链—价值链—场景链”三链融合适配的商业模式创新和产业链供应链韧性提升,制造业供应链各节点应适时洞察用户消费期望及变化,遵循“人货场”主导逻辑的链式演变,通过“离散场景节点→场景节点集群→场景链”的演变方式赋能制造业商业模式生态化创新,提升产业链供应链韧性;⑤以供应链为基础打造链式场景,赋能商业模式生态化创新,借助“制造—销售—使用—维护—回收”的逻辑,分别形成制造商节点集群、销售商节点集群、用户节点集群、维护商节点集群和回收商节点集群,这些不同供应链节点集群以主供应链为基础,赋能商业模式生态化创新,提升制造业产业链供应链韧性。

参考文献:

[1] 蔡春花,刘伟,江积海.商业模式场景化对价值创造的影响——天虹股份2007—2018年数字化转型纵向案例研究[J].南开管理评论,2020,23(3):98-108.

[2] GAURI DK,JINDAL RP,RATCHFORD B,et al. Evolution of retail formats: past,present,and future[J].Journal of Retailing,2021,97(1): 42-61.

[3] 鲁迪,缪小明,尚甜甜.双加工视角下制造业在位企业可持续商业模式演化研究——基于陕西鼓风机集团2001—2017的纵向案例[J].管理评论,2021,33(6):340-352.

[4] 杨雪,刘成,何玉成.动态能力视角下商业模式生态化创新对企业绩效的作用机制研究——以制造业上市公司为例[J].工业技术经济,2019,38(2):120-128.

[5] 滕修攀,魏云飞,程德俊,等.产业互联网背景下传统制造业的转型路径探索:商业模式生态化创新案例分析[J].管理现代化,2020,40(4):19-22.

[6] 李靖华,林莉,李倩岚.制造业服务化商业模式生态化创新:基于资源基础观[J].科研管理,2019,40(3):74-83.

[7] 刘建国.商业模式生态化创新、先动市场导向与制造业服务化转型研究[J].科技进步与对策,2016,33(15):56-61.

[8] 周文泳,胡雯,陈康辉,等.低碳背景下制造业商业模式生态化创新策略研究——以卡特彼勒公司为例[J].管理评论,2012,24(11):20-27.

[9] 宋华,陶铮,杨雨东.“制造的制造”:供应链金融如何使能数字商业生态的跃迁——基于小米集团供应链金融的案例研究[J].中国工业经济,2022,39(9):178-196.

[10] 王福,刘俊华,长青,等.场景链如何基于供应链赋能新零售商业模式价值共创——福田汽车案例研究[J].科学学与科学技术管理,2022,43(7):135-155.

[11] 刘汉全.企业个性化生产的特征与实践价值——基于消费者感受的视角[J].江汉论坛,2020,504(6):69-74.

[12] 张力,刘颖琦,张雷,等.多层次视角下的商业模式生态化创新路径——中国新能源汽车产业实证[J].中国科技论坛,2021,37(2):27-38.

[13] 李东红,陈昱蓉,周平录.破解颠覆性技术创新的跨界网络治理路径——基于百度Apollo自动驾驶开放平台的案例研究[J].管理世界,2021,37(4):130-159.

[14] STRAUSS A,CORBIN J.Basics of qualitative research: grounded theory procedures and techniques[M].Newbury Park(CA):Sage,1990.

[15] 中国机械工业企业管理协会,北汽福田汽车股份有限公司.战略制胜:福田汽车战略导向的实践[M].北京:机械工业出版社,2009.

[16] 李军民.北汽福田汽车欧曼品牌营销渠道优化研究及应用[D].北京:北京化工大学,2018.

[17] 牟晓杰.基于电子商务的福田汽车营销策略研究[D].北京:北京化工大学,2015.

[18] 江积海,王烽权.O2O商业模式的创新导向:效率还是价值——基于O2O创业失败样本的实证研究[J].中国管理科学,2019,27(4):56-69.

[19] 王海军.福田汽车公司发展战略研究[D].北京:北京理工大学,2016.

[20] 江积海,王烽权.O2O商业模式的创新导向:效率还是价值——基于O2O创业失败样本的实证研究[J].中国管理科学,2019,27(4):56-69.

(责任编辑:陈 井)