物联网环境下场景驱动用户创新方式与路径研究

张 凡1,2,何佳讯1,2

(1.华东师范大学 经济与管理学部;2.华东师范大学 国家品牌战略研究中心,上海 200062)

摘 要:伴随物联网技术的应用,场景营销成为一种动态激发用户需求从而反向刺激企业创新的新兴商业模式。为探究用户如何在场景驱动下产生新需求并与企业共创价值,根据场景理论与用户创新相关理论,以场景品牌卡萨帝为案例,采用扎根理论对场景驱动用户创新的方式及路径进行理论化工作。结果表明,消费场景由物理、技术、人文和关系要素构成;用户根据环境、体验、情感、行为、目标等不同导向的场景类型,通过预期差距弥合、消费惯性突破、用户情感追求、体验数据创造及用户知识整合进行创新;场景驱动用户创新路径是以场景要素组合为基础,以用户体验为核心,由企业主导的场景驱动创新和用户主导的用户参与创新交替作用的迭代循环价值共创系统。

关键词:物联网技术;场景营销;场景驱动创新;用户创新;价值共创

The Manners and Paths of Context-driven User Innovation in the Internet of Things Environment

Zhang Fan1,2, He Jiaxun1,2

(1.Faculty of Economics and Management, East China Normal University; 2.Institute for Nation(al) Branding Strategy, East China Normal University, Shanghai 200062, China)

AbstractWith the widespread adoption of Internet of Things (IoT) technology and smart devices, contextual marketing has emerged as a novel business model that dynamically stimulates customers' underlying needs, thereby fostering firm innovation. The IoT serves as a critical means to achieve a profound integration of technology and consumption context. With the advancement of the IoT, marketing has been transitioned from the traditional online-offline mode to a co-constructive context, where the digitalization of context drives industry digitalization, consequently influencing changes in the industrial chain and facilitating industry ecological reform. The iterative innovation of technology has resulted in a more diverse competitive environment. The ability to rapidly meet customer needs has emerged as a new focal point of competition. Intensifying market competition compels firms to redirect their R&D investments towards engaging users in active innovation, and thus the user innovation mode has become the primary driving force behind enhancing firms' innovation output.

Several scholars have acknowledged the impact of context innovation on consumer behavior and the significant role of users in context-driven innovation models. They have also recognized that customers, in turn, can drive the innovation of technology and business models for firms within a context-driven innovation framework. Various concepts such as value co-creation, product development tools, and service-dominant logic regarding user innovation have been proposed, but specific manners of user innovation and contribution have not been thoroughly discussed. In practice, researchers have focused more on the impact of user innovation on product development and the establishment of user innovation platforms, but have not extensively explored the specific implementation pathways. Therefore, given the fact that users play a crucial role as a significant source for firms to gain sustainable innovation advantages, stimulating user participation in innovation has become a pressing issue in firm innovation management. This holds particularly true in the context of the IoT where the exploration of how consumption context drives user innovation and, in turn, stimulates firm innovation deserves considerable attention.

This study aims to explore how users generate new consumer demands and create value with firms driven by consumption context. According to context theory and user innovation theory, this paper takes the scene-brand Casarte as the sample case and uses the data processing program of grounded theory to theorize the manners of user innovation driven by context and its generation path. The findings reveal that the consumption context encompasses physical elements, technological elements, humanistic elements, and relational elements. Users engage in innovation within different types of consumption contexts through activities such as bridging expected demands, breaking consumption inertia, transforming emotions, generating experiential data, and integrating customer knowledge. The context-driven user innovation path follows a closed-loop trajectory characterized by dynamic changes and cyclic iterations. It is shaped by the interplay of contextual elements and driven by both natural and human forces.

This paper establishes a preliminary foundation for contextual marketing as a means to stimulate user innovation and create value. It offers insights into context interaction and user demand mining in contextual marketing strategies, thereby fostering firm innovation. The theoretical contribution of this paper lies in the consolidation of the elements and types of consumption contexts, which extends the concept of the "five context forces" proposed by Scoble and incorporates the four elements of context proposed by Peng Lan. This enriches the research outcomes on context marketing in the IoT environment. With the refinement of the manners and paths of context-driven user innovation, it provides valuable insights for researchers to gain a deeper understanding of the harmonious management state of firm and customer collaboration in creating value within the IoT environment.

This paper also offers practical implications for practitioners. First, firms should prioritize the construction of contextual elements in contextual marketing. Second, it is crucial to harness the wisdom of users and stimulate their inspiration to promote innovation for firms. Third, firms should leverage advanced context analysis technologies to precisely assess user needs and make corresponding adjustments.

Key WordsInternet of Things Technology; Contextual Marketing; Context-driven Innovation; User Innovation; Value Co-creation

收稿日期:2022-09-30

修回日期:2023-04-06

基金项目:国家自然科学基金项目(72072059,71772066)

作者简介:张凡(1993—), 女,四川内江人,华东师范大学经济与管理学部、国家品牌战略研究中心博士研究生,研究方向为战略品牌管理;何佳讯(1969—),男,上海人,博士,华东师范大学经济与管理学部、国家品牌战略研究中心教授、博士生导师,研究方向为战略品牌管理。本文通讯作者:何佳讯。

DOI:10.6049/kjjbydc.LC202209059

开放科学(资源服务)标识码(OSID):

中图分类号:F274

文献标识码:A

文章编号:1001-7348(2024)06-0001-10

0 引言

2022年8月12日,科技部等六部门共同发布《关于加快场景创新以人工智能高水平应用促进经济高质量发展的指导意见》,旨在提升各行业人工智能场景创新力,强调应强化企业场景创新作用,鼓励行业领军企业面向国家重点战略问题并围绕关键技术开展场景联合创新。物联网是实现技术和消费场景深度融合的关键手段[1-2]。物联网的发展使营销从传统线上—线下模式联结为共建场景,进而由场景数字化驱动产业数字化,并引发产业链变迁和行业生态变革[1]。技术迭代创新使企业竞争愈加多元,如何快速满足用户需求转移成为新的竞争焦点[3]。这迫使企业将研发投入向引导用户主动参与创新倾斜,用户创新模式逐渐成为企业创新产出的主要动力[3-5]

近年来,消费场景赋予消费的意义受到关注。关于场景驱动的营销战略创新研究主要集中在基于场景的市场细分、基于场景化需求的产品和服务过程创新[6]。虽然学者们注意到场景创新对用户行为的影响及用户在场景驱动创新模式中的重要作用[5],但并未探究消费场景是如何驱动用户创新的。同时,已有研究承认用户能反向推动企业技术创新和商业模式创新[5],但缺乏对其实施方式和路径的理论探究。也有学者认为只有解决场景分类问题,才能重新定位场景驱动的产品和服务创新[6]。场景是移动互联网时代的典型产物,场景“五力”模型诠释了技术在场景中的重要性[7],而物联网时代,场景的范畴是否更为复杂,还有待进一步挖掘。

基于上述背景,本文以卡萨帝为例,探究用户如何在消费场景驱动下产生新消费需求并与企业共创价值。首先,从大量文献、企业内部资料中提炼消费场景构成要素;其次,基于消费场景构成要素,从卡萨帝2 576个用户故事中提炼消费场景类型,并从卡萨帝12名员工及用户深度访谈数据中挖掘不同类型消费场景下的用户创新内容;最后,构建场景驱动下的用户创新方式及行为路径。

当用户对场景应用的实际需求领先于产品和技术发展时,用户需求的空白市场将逐渐显现,用户需求的不断变化和升级成为企业创新的重要动力。因此,本文认为场景驱动用户创新的过程本质上是以用户体验为核心,依托用户数字足迹,由企业主导的场景驱动创新与用户主导的用户参与创新交替作用的迭代循环价值共创过程。本文可为场景营销驱动用户创新的理论机制研究奠定基础,为场景营销研究提供企业与顾客交替主导的新视角,为物联网环境下的企业场景营销优化决策与企业—用户场景交互提供思路。

1 理论基础与文献梳理

1.1 物联网情境下的消费场景

物联网(Internet of Things,IoT)是指基于计算机互联网并利用射频识别与无线数据通讯等技术,通过信息传感等设备将物品联结起来进行信息交换,以实现智能化管理所建立的万物互联网络[8]。狭义上,物联网是指通过物到物的去中心化联结实现智能管理;广义上,物联网可被看作是信息与物理空间的结合,其将相互联系的一切事物数字化,并通过服务和场景模式将各种信息技术应用于社会行为中[9]

场景(context)是人与周围景物的关系组合,既包括场所、景物等硬要素,也包括情感和氛围等软要素[7]。Schilit等(1994)将场景分为计算场景、用户场景和物理场景3类;Kim等(2002)在上述分类基础上增加移动场景;Scoble&Israel(2014)提出场景的五大技术力量,即移动设备、大数据、传感器、社交媒体和定位系统;彭兰(2015)认为场景四要素包括空间与环境、实时状态、生活惯性、社交氛围。可以看出,学者们从不同视角归纳场景要素,但并未形成统一意见。

场景在管理领域的应用源自市场营销[10],是用户在特定时空达到消费期望所构成的各要素及其配置关系的总和,不同消费场景会产生不同消费需求与动机[11]。传统营销认为消费是指物品消费,而物联网环境下的消费是通过场景实现物品消费的体验过程,二者最大的区别在于后者相较于前者增加了体验感[12]。因此,企业往往借助大数据和移动应用软件,通过场景信息推送和反馈激活用户场景体验感知并进行有效的场景化沟通[10],从而满足用户需求,最终达到企业市场战略目标。

物联网对消费场景具有重要作用,能够模糊线上与线下的界限,并联结相关要素共同组建消费场景。具体而言,企业依据用户消费环境、行为轨迹及社交属性等,精确掌握用户习惯,通过用户的主动与被动数字足迹洞察消费趋势[13]。同时,通过用户持有的终端设备了解用户需求并与其进行充分沟通,再将用户需求与LBS结合,依托智能算法预测并向用户推送其感兴趣的商品,让用户随时随地获取所需信息与服务[14],增强用户参与感与体验感[9]。因此,用户的任何生活场景都能成为消费场景[13]

1.2 场景营销与场景驱动的创新

如前所述,场景既包括场所、景物等硬要素,也包括情感和氛围等软要素[7],不同消费场景会产生不同消费需求与动机[11]。场景营销(Contextual Marketing)是企业根据用户所处场景,采用场景技术与用户沟通从而触发用户行为,为用户提供更好消费体验的手段[15-16]

场景驱动的创新(Context-Driven Innovation)是一种以场景为载体,以企业战略为目标,融合各类创新资源与信息技术要素动态满足用户需求的商业模式[17]。场景是特殊时空中的复杂情境,能为多主体开展创新互动提供场域[13]。该场域是相关要素汇聚与发生关系以及相互作用的场所,涵盖时空、过程、文化、情感、物理和社会空间等[17]

技术要素是场景营销运作的关键动力,物联网环境下的场景驱动不仅受技术力量影响[7],还受特定情境中的消费需求、情感、社交等要素影响[17]。由于大多数学者对场景及场景驱动创新的范畴有独特理解,因而很难形成统一观点。因此,有必要挖掘并整合消费场景构成要素,以进一步探究场景驱动的创新。

1.3 用户创新与价值共创

用户(User)是创新者的观点[18]为企业整合用户资源和用户参与创新提供了理论依据。用户创新(User Innovation)是指用户为满足自身使用目的所采取的产品与工艺创新、提出的新设想与产品或工艺改进建议[19]。物联网环境下,由用户引发的创新主要分为正向创新和反向驱动创新。正向创新表现为企业通过收集用户对产品的反馈,快速迭代优化产品,进而满足用户需求[20]。在此过程中,企业占主导地位,用户在企业引导下作出贡献。反向驱动创新主要表现为技术迭代驱动用户需求不断细化,使场景模式下的消费需求逐渐升级[5]。在此过程中,用户占主导地位,有助于提升消费体验。反向驱动创新不仅适用于技术创新,也能为商业模式创新提供思路[21]。然而,目前已有研究并未对反向驱动创新的具体动因进行剖析,也鲜有关于反向驱动创新实现要素及路径的研究。

基于此,场景驱动的创新理念被认为能够推动用户参与创新。场景化是指在用户个性化需求牵引及数字技术推动下,企业运用场景元素实现价值创造的过程[22],即场景元素被细分后引入商业模式创新,让企业获得感知不同情境下用户消费需求、习惯和偏好的能力[23]。一方面,企业需要号召用户参与消费场景设计;另一方面,创新资源的多样融合会激发用户产生新需求。企业基于情境匹配动态满足用户需求,以实现商业模式的价值创造[24]。有学者认为场景营销的本质是用户导向的营销战略[6,10],在物联网时代,企业与用户是价值共创者,消费场景构建也由二者共同完成[25]。总体而言,用户通过数字足迹向企业传递和反馈需求信息,以实现用户创新,在此过程中,企业与用户充分交流从而相互激发新思维并完善问题解决方案[22,26],以此形成价值共创过程。

鉴于用户是企业获取持续创新优势的重要源泉[18],而场景是价值共创的重要载体[17],企业与用户如何进行场景交互将极大影响用户创新效果。因此,基于现有研究,本文认为探究场景要素如何激发用户创新以及用户参与创新如何贡献于企业场景创新,是一个值得重点关注并深入探讨的话题。

2 研究设计

2.1 研究方法

由于现有理论需要在物联网环境下进行拓展,本文对消费场景驱动用户创新的方式及路径进行探索性研究,案例研究是合适的方法。首先,场景相关研究较为前沿,可供参考的研究有限,而案例研究能从理论与实践出发挖掘消费场景可能的构成要素;其次,案例研究适合解决“如何做”的问题(许晖等,2017),能深入揭示不同情景下的用户特征,归纳和总结用户创新路径;最后,所选案例企业是较为典型的物联网环境下新兴场景品牌,有较为丰富的场景营销经验与可获得的高质量用户数据,利于探讨场景驱动用户创新问题。

2.2 案例选择

本研究遵循典型性和理论抽样原则,选取海尔集团旗下新兴场景品牌卡萨帝作为研究对象。海尔集团是唯一连续4年位居BrandZ最具价值全球100强的物联网生态品牌,其持续构建场景品牌与生态品牌并始终坚持以用户体验为中心。本文选择海尔卡萨帝作为案例的原因在于:①行业领先者,2022年卡萨帝正式开启场景品牌赛道,在行业整体零售额下降16%的背景下,当年就实现32%的逆势增长;②卡萨帝旨在为用户提供高端服务,对于用户关系的重视有利于其获取更多真实用户反馈;③研究团队能够获得高质量的案例研究数据。

2.3 数据收集

本文严格遵循数据收集的三角验证策略,结合一手数据和二手数据,采用多渠道获取资料并交叉对比,提升数据的完整性与科学性。编码样例见表1。

表1 案例数据编码
Table 1 Data coding

数据来源数据分类编码企业端卡萨帝用户端卡萨帝客户卡萨帝用户一手资料半结构化访谈A1A2A3现场观察B1B2B3非正式访谈C1C2C3二手资料文献、书籍、研究报告S1官网、媒体报道、社交媒体平台S2企业内部文件、宣传册等S3卡萨帝用户故事S4

表2 消费场景组成要素主轴编码结构
Table 2 Main axial coding structure of elements in the consumption context

原始素材核心要素范畴主范畴天气、温度、景观等影响用户行为的自然要素(S1、S3)自然环境环境物理要素音乐、灯光、装饰等人工要素(B1、A1-04)人为环境节假日、生日等固定时间点(C1)固定时间时间工作、休闲、约会、纪念日等因人而异的不确定性时间点(B3、C3)随机时间元宇宙、社交媒体平台、移动和终端情境等线上空间要素(S1、A3-01)虚拟空间空间办公室、商场、KTV等线下空间要素(S1)实体空间实效性、非排他性、网络外部性、易被定制和个性化等(C3、S1)虚拟产品特性产品特性产品功能、价格、规格、包装信息等要素(B2、C3)实体产品特性智能穿戴设备等(A2-02)移动设备智能设备技术要素家电设备、智能终端(如小AI同学、天猫精灵)(C2、C3)固定设备蜂窝系统、蓝牙、集群系统、卫星通信系统等(C2、S1)移动通信系统通信技术空间定位技术、地理信息服务系统、汽车导航系统等(S1)定位系统硬件系统、软件系统、智能应用(S1、S2)信息系统自然语言、表情分析、人工智能等(S1、A2-01)场景分析技术分析技术无声语音识别、眼动追踪、电触觉刺激、人机界面、脑波交互等技术(S1)交互技术购买动机、支付信息、购买记录等(C3、S1)大数据分析温度传感器、接近传感器、红外传感器(C2、S1)智能传感技术传感技术卫星遥感技术、红外遥感技术(S1)遥感技术传统通讯社交、电商型社交、直播型社交等(S2)移动社交媒体社交媒体空巢家庭、核心家庭、丁克家庭等(C1、C2) 家庭类型用户形态人文要素婴儿潮一代、X世代、Y世代、Z世代(C3、S2)世代类型顾客、消费者、用户(S1)交易角色小资、知识分子、中产阶级、资产阶级(Sv2)消费水平生理唤醒、主观感觉、认知过程与行为反应等(S1)情绪用户情感友情、爱情、亲情等(B2)情谊具有信赖感、情境连接、移情等让用户产生相似感、归属感的元素(B2)共鸣咖啡文化、茶文化、猫文化等(S3、A1-03)圈层文化用户文化国潮风、复古风、科技风等(S2、S3)风潮文化强调集体智慧的新媒介文化(S1)参与文化消费习惯、支付习惯、使用习惯、交互习惯等(B3、S1)行为习惯用户惯性在特定场景下主观联想(S1)思维习惯通过实时数据的迭代与聚合计算表现出的动态用户全貌(S1)用户画像实时状态不同情境下的需求变化(A1-01、S3)用户需求不同情境下的消费水平、消费意愿的变化(B3、S1)消费状态饥饿、失恋、从众等(B2、S1)生理与心理状态商品推荐、定制服务等(B3)实质型服务服务氛围服务人员的态度、衣着和关系等(B3、S1)交际型服务不方便、不习惯、不舒服等用户痛点(B3、S3)解决问题系列目标关系要素(连接各要素的方法和途径)生理、安全、社交、尊重和自我实现(B3、S3)满足需要追求操作简化的效果(B3、A1-05)简化程序新品体验、购物体验、服务体验等(S4)体验升级通过App、智能终端、定位器、感应器、遥控器等达到用户目标(S3)有媒介工具(手段)通过手势控制、语音控制、人脸识别、触控等进行场景要素连接(B3、S3)无媒介视、听、触、嗅与味(B3)知觉体验用户感受思考、兴趣、感受与新的认知等(S2)思维体验与陌生人、工作伙伴或同学进行交互的状态要素(B3、S1)生人社交社交形态与亲人、朋友等熟人组成的社交形态要素(B3、S1)熟人社交无人相伴由电子设备和网络共同组成的社交形态要素(B3、S1)独处

注:包括但不限于上述要素

表3 消费场景类型主轴编码结构
Table 3 Axial coding structure in the consumption context

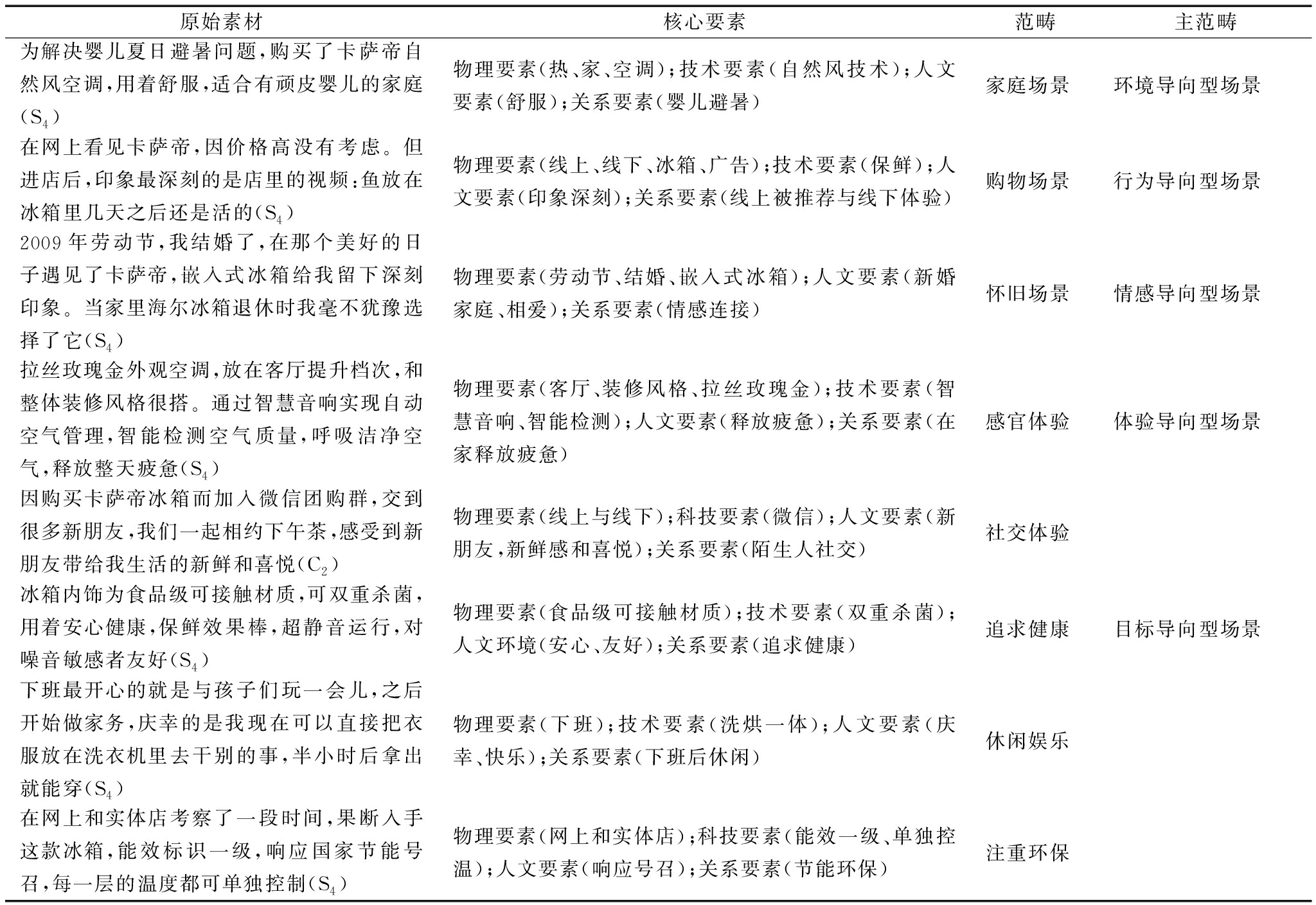
原始素材核心要素范畴主范畴为解决婴儿夏日避暑问题,购买了卡萨帝自然风空调,用着舒服,适合有顽皮婴儿的家庭(S4)物理要素(热、家、空调);技术要素(自然风技术);人文要素(舒服);关系要素(婴儿避暑)家庭场景环境导向型场景在网上看见卡萨帝,因价格高没有考虑。但进店后,印象最深刻的是店里的视频:鱼放在冰箱里几天之后还是活的(S4)物理要素(线上、线下、冰箱、广告);技术要素(保鲜);人文要素(印象深刻);关系要素(线上被推荐与线下体验)购物场景行为导向型场景2009年劳动节,我结婚了,在那个美好的日子遇见了卡萨帝,嵌入式冰箱给我留下深刻印象。当家里海尔冰箱退休时我毫不犹豫选择了它(S4)物理要素(劳动节、结婚、嵌入式冰箱);人文要素(新婚家庭、相爱);关系要素(情感连接)怀旧场景情感导向型场景拉丝玫瑰金外观空调,放在客厅提升档次,和整体装修风格很搭。通过智慧音响实现自动空气管理,智能检测空气质量,呼吸洁净空气,释放整天疲惫(S4)物理要素(客厅、装修风格、拉丝玫瑰金);技术要素(智慧音响、智能检测);人文要素(释放疲惫);关系要素(在家释放疲惫) 感官体验体验导向型场景因购买卡萨帝冰箱而加入微信团购群,交到很多新朋友,我们一起相约下午茶,感受到新朋友带给我生活的新鲜和喜悦(C2)物理要素(线上与线下);科技要素(微信);人文要素(新朋友,新鲜感和喜悦);关系要素(陌生人社交)社交体验冰箱内饰为食品级可接触材质,可双重杀菌,用着安心健康,保鲜效果棒,超静音运行,对噪音敏感者友好(S4)物理要素(食品级可接触材质);技术要素(双重杀菌);人文环境(安心、友好);关系要素(追求健康)追求健康目标导向型场景下班最开心的就是与孩子们玩一会儿,之后开始做家务,庆幸的是我现在可以直接把衣服放在洗衣机里去干别的事,半小时后拿出就能穿(S4)物理要素(下班);技术要素(洗烘一体);人文要素(庆幸、快乐);关系要素(下班后休闲)休闲娱乐在网上和实体店考察了一段时间,果断入手这款冰箱,能效标识一级,响应国家节能号召,每一层的温度都可单独控制(S4)物理要素(网上和实体店);科技要素(能效一级、单独控温);人文要素(响应号召);关系要素(节能环保)注重环保

注:包括但不限于上述场景与要素

表4 场景驱动下用户创新方式
Table 4 Manners of context-driven user innovation

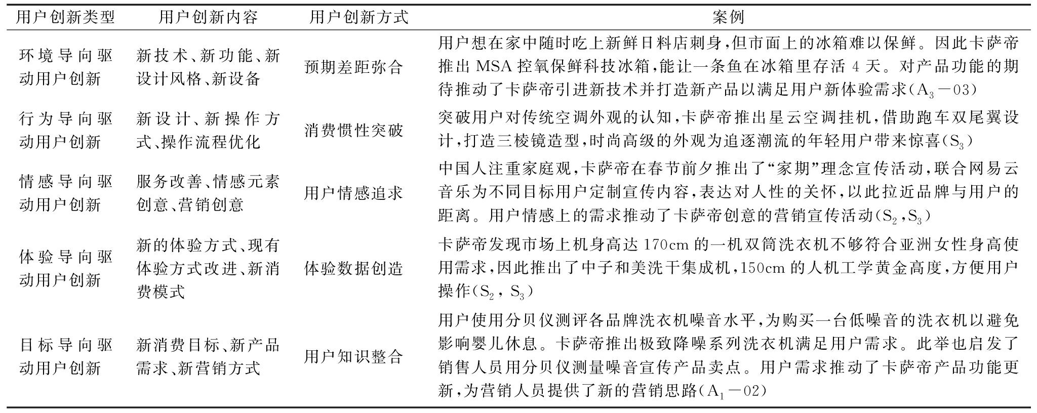
用户创新类型用户创新内容用户创新方式案例环境导向驱动用户创新新技术、新功能、新设计风格、新设备预期差距弥合用户想在家中随时吃上新鲜日料店刺身,但市面上的冰箱难以保鲜。因此卡萨帝推出MSA控氧保鲜科技冰箱,能让一条鱼在冰箱里存活4天。对产品功能的期待推动了卡萨帝引进新技术并打造新产品以满足用户新体验需求(A3-03)行为导向驱动用户创新新设计、新操作方式、操作流程优化消费惯性突破突破用户对传统空调外观的认知,卡萨帝推出星云空调挂机,借助跑车双尾翼设计,打造三棱镜造型,时尚高级的外观为追逐潮流的年轻用户带来惊喜(S3)情感导向驱动用户创新服务改善、情感元素创意、营销创意用户情感追求中国人注重家庭观,卡萨帝在春节前夕推出了“家期”理念宣传活动,联合网易云音乐为不同目标用户定制宣传内容,表达对人性的关怀,以此拉近品牌与用户的距离。用户情感上的需求推动了卡萨帝创意的营销宣传活动(S2,S3)体验导向驱动用户创新新的体验方式、现有体验方式改进、新消费模式体验数据创造卡萨帝发现市场上机身高达170cm的一机双筒洗衣机不够符合亚洲女性身高使用需求,因此推出了中子和美洗干集成机,150cm的人机工学黄金高度,方便用户操作(S2, S3)目标导向驱动用户创新新消费目标、新产品需求、新营销方式用户知识整合用户使用分贝仪测评各品牌洗衣机噪音水平,为购买一台低噪音的洗衣机以避免影响婴儿休息。卡萨帝推出极致降噪系列洗衣机满足用户需求。此举也启发了销售人员用分贝仪测量噪音宣传产品卖点。用户需求推动了卡萨帝产品功能更新,为营销人员提供了新的营销思路(A1-02)

对于一手资料收集,2021—2022年研究团队多次对卡萨帝员工及用户进行深度访谈。采取滚雪球的抽样方法,以一名卡萨帝高管为主要访谈对象,通过其推荐和召集同事扩大样本量,最终有效样本数为12人。其中,高管及员工5名(A1-01~05), 经销商3名(A2-01~03), 创新社区用户4名(A3-01~04),人均访谈时间63分钟。同时,研究团队多次参观卡萨帝优雅生活馆和销售门店(B1)、代理商工厂(B2)、品牌私享会(B3),并与现场工作人员(C1)、品牌代理商(C2)和用户(C3)进行非正式交流。访谈内容主要涉及用户互动方式、品牌运营模式、场景营销与场景体验、用户反馈与贡献等。访谈时,研究人员首先根据问题指引进行结构化访谈,访谈提纲只作方向性引导,确保较高的开放性和弹性,以避免研究人员主观态度影响受访者作答;访谈过程中,研究人员若发现新信息,根据反馈及时调整访谈内容;访谈结束的标准为无新的有效信息出现。在征得访谈对象同意后,以书面要点和录音的方式进行记录,之后对录音进行文本化整理,最终文档共计约11万字。

二手资料收集:①在核心数据库中检索关于卡萨帝的文献、书籍和研究报告(S1);②从社交媒体获取相关文本信息(S2),如官方微博文章、微信公众号文章、小红书官方账号笔记及新闻媒体报道等;③获得大量企业内部文件和宣传册(S3),包括品牌宣讲、产品终端交互口径、私享会活动视频、用户典型案例素材及相关出版物等;④获得近4年卡萨帝用户撰写的高质量购物笔记(S4),合计2 576篇。

根据基本研究问题与收集到的数据资料,首先从二手资料中提炼消费场景要素并归纳场景类型,随后从一手资料中挖掘用户创新方式和路径,并构建场景驱动用户创新的路径模型。编码过程中,采用先逐条讨论后形成数据与构念对应关系的方式进行编码。对于不一致的意见,由研究团队中3名编码人员进行反复讨论直至达成共识后进行重新编码归类。

2.4 数据编码及信效度

本文采用扎根分析的数据处理程序,根据信息饱和原则对访谈文本进行编码处理[27]。首先,除质性资料分析经验丰富的主要编码者外,其他两名研究者也参与编码过程,通过反复提问和对数据进行替代性解释提高编码质量。其次,研究者采用多轮编码过程持续比较策略区分每个编码和基于编码形成类别之间的边界,推进概念和维度的探索过程,以提高数据的解释力度。

遵循开放式编码—主轴式编码—选择式编码的分析过程,本文形成关于场景营销中场景要素和类型的扎根理论模型。首先,经过开放式编码,得到380条场景要素原始语句,286条场景类型原始语句;其次,精练后形成核心要素,通过多次比较将其归类,采用原生规则命名初始概念[28],将场景要素中126个重要初始概念归纳为49个核心要素,场景类型中66个重要初始概念归纳为24个核心要素;再次,赋予归类后的核心要素不同主题,构成范畴编码,将场景要素整合为19个范畴,场景类型整合为10个范畴;最后,将这些范畴与相关文献中的表述反复比较并分类,对相似范畴进行整合并提炼主范畴,最终场景要素归纳出4个主范畴,场景类型归纳出5个主范畴。

在形成主范畴的基础上,研究人员根据初步构建的理论框架,明确主范畴之间的关系。在进一步构建理论框架的过程中,不断反复比对数据、框架和现有理论,通过不同来源的数据验证框架和构念的准确性,并辨析新框架与现有理论之间的异同[28]。由此,形成消费场景要素、类型及可能的创新驱动路径。

3 研究发现

3.1 场景营销中的消费场景

3.1.1 消费场景要素归纳

场景塑造是以用户消费体验与目标为核心的多要素联动结果。从消费场景研究文献、行业报告及卡萨帝用户故事中提炼出消费场景要素,包含物理、技术、人文和关系要素。

(1)物理要素。物理要素是消费场景中最基本的要素,环境与时空要素是伴随产品存在的必然要素。物理要素变化可能导致用户在原有场景中产生新需求。比如,猝不及防的雨天激发地铁站乘客用伞需求,共享雨伞消费模式诞生。此外,不同音乐与灯光环境、节假日与纪念日等特定时间点都可能激发用户新需求。

(2)技术要素。场景“五力”是消费场景构建的支柱。其中,移动设备打破了用户区域限制,固定设备能代替用户触控指令,将产品与移动设备连接起来,简化用户操作;信息技术便于用户获取信息并有效交互,能为企业提供数字足迹从而提升用户体验;场景信息与交互等分析技术能精准收集场景中的用户行为数据,利于新需求挖掘。

(3)人文要素。人文要素是挖掘用户差异化需求的关键要素。用户家庭类型、成员结构、收入与消费水平等能够反映消费主体对物理与技术要素的偏好和选择,如丁克家庭倾向于拥有一个智能游戏房而非温馨儿童房。情感表达是用户对各要素综合反映的结果,也是激发用户需求的源动力。用户追求的文化风潮能够反映消费场景的整体风格,指引场景要素组合的动态变化方向。用户行为和思维习惯是预测用户需求的经验性依据。实时状态变化和服务氛围能够反映用户在某种情境下的消费水平、意愿和感受。

(4)关系要素。关系要素是场景元素的粘合剂,使场景要素存在多种可能的组合方式。用户在消费场景中的多个目标串联起场景中各要素。用户新需求来源于解决问题、满足需求、简化流程和享受体验,通过媒介操控,实现消费目标。用户与场景中其他主体的交互体验是连接场景要素的重要手段和环节。

3.1.2 消费场景类型划分

消费场景主要分为5种类型,分别是环境导向型、行为导向型、情感导向型、体验导向型和目标导向型场景。

不同侧重的场景内容与围绕其构建的场景要素组合相互推动、相互引领。环境导向型场景以场所中的环境要素为核心,如家庭、办公室和健身房等场景,人为环境、空间和产品是其核心要素,这些要素的变化推动场所导向型场景的动态变化。行为导向型场景是为服务于用户特定消费行为而构建的,如购物、约会和运动等场景,其中物理要素和人文要素更为突出。情感导向型场景以关注用户情感为核心构建消费场景,如怀旧等场景,通过激发用户情感、情绪和情谊引发用户共鸣,从而激发新消费欲望。科技始终是为用户体验服务的,物联网情境下的体验导向型场景以智能设备、信息和分析技术为核心,更倾向于提升用户体验,这3种要素的变化推动体验导向型场景的完善。目标导向型场景以用户追求的消费目标为核心,如健康、休闲和环保等场景,根据不同消费目标设置不同场景体验,有些用户乐于追求健康生活方式,有些用户是环保主义和极简主义者。

3.2 场景驱动下用户创新方式及应用

3.2.1 场景驱动下用户创新方式

本研究提炼出的场景驱动用户创新方式主要围绕5类消费场景展开,以用户消费环境、行为、情感、体验和目标为核心激发用户灵感,推动用户产生创新内容。

(1)预期差距弥合。环境导向驱动的用户创新是指用户在物理要素组合较为突出的场景中,现实与预期的差距促使新需求和新问题产生(A3-03)。在特定场所中,场景要素缺失或变动、社交互动的感知差距都可能促使用户发现当前设备和技术的不足,或与产品、服务和场所沟通的新渠道。

(2)消费惯性突破。行为导向驱动的用户创新是指用户在人文要素组合较为突出的场景中,以明确的行动指引将用户带入以该行动为核心的场景要素组合中(A1-02)。不同行为习惯与体验使用户产生适应新要素组合的行为,或调整与当前场景不相适应的行为,抑或打破原有消费习惯,在产品使用方式、操作流程等方面产生新想法,也为营销人员提供营销新思路。

(3)用户情感追求。情感导向驱动的用户创新是指用户在人文要素组合较为突出的场景中,在强烈情感驱动下产生的新需求(A3-02)。情绪表达、情谊关系等要素差异营造出不同形态的氛围,推动用户在追求自我价值的过程中为营销人员提供情感元素创意与服务改善建议。

(4)体验数据创造。体验导向驱动的用户创新是指用户在以体验为核心的场景要素组合中,追求体验升级与完善产生的新需求(A3-04)。不同用户对不同场景要素组合的体验和感知不同。用户体验差异与其它要素组合的碰撞和融合推动用户发现自身喜好,产生的体验数据能为企业改进产品提供新设计思路。

(5)用户知识整合。目标导向驱动的用户创新是指用户在以某种消费目标为核心的场景中,追求特定效果(健康、休闲、环保等)产生的新需求(A2-01)。以特定目标为核心的场景要素组合与现实的不匹配,是推动用户产生新需求的源动力。在同一目标下,不同用户的个性化知识整合与共享,将推动新产品、新功能和新营销方式诞生。

3.2.2 场景驱动下用户创新方式应用

环境导向场景旨在提升用户在虚拟与实体空间中的场所体验,激发用户新需求。虚拟场所如网络游戏中的“哈利波特魔法觉醒”,采用原著小说或电影中的物理元素如飞天扫帚等素材设计游戏场景,当用户身临其境时,对这些元素的印象与理解不尽相同,因而产生个性化需求,如游戏角色中舞会服装的多样化选择与舞曲的随机切换等。实体场所如厨房、咖啡厅等,场景设置会考虑用户在特定场所下的个性化需求,如用户对不同季节中家庭场景灯光颜色、墙纸明暗程度的切换等需求,都是用户在实体场所中体验所产生的个性化需求,从而为企业提供场景设计灵感。

行为导向场景以用户行动目标为核心要素,根据场景要素组合的动态变化,驱动场景中用户产生行为方式、空间转化、氛围体验等方面的新需求(A3-02)。如针对用户线上购物缺乏线下实体店的购物氛围和体验,一些平台推出线上VR试衣间、VR试妆等App,以提升用户线上购物的真实体验。随着场景要素的动态变化,用户需要在场景中解决行动受限问题并提升行动体验,从而激励品牌方改进产品和服务。

情感导向场景以用户情感共鸣为核心要素,借助其它场景要素组合触发用户情感需求,从而不断推动企业提升用户体验和研发新产品(A3-04)。不同用户在场景中会触发不同情感,如抓住用户怀旧情感诉求,韩国设计师曾为索尼设计过一系列音乐大师造型耳机,以满足用户致敬经典的怀旧心理;品牌方在现行风尚的基础上添加中华文化元素,迎合用户家国情怀。

体验导向场景以用户体验为核心构建消费场景,调动用户各感官体验,增强融入感与主人翁意识,从而激发需求并提升体验。例如,卡萨帝和宜家等品牌开展沉浸式体验活动(A1-01),邀请用户参与品牌设计,以深入了解产品和品牌。在此过程中,企业通过用户参与获得产品和品牌的多方反馈,进一步提升用户体验、满足用户需求。同时,宜家还通过数字化场景的体验营销开发小程序,将相似主题的不同产品和元素搭配在一起设置个性化场景,接收用户新想法。

目标导向场景以用户追求的体验目标为核心构建消费场景,吸引并集聚关注该核心要素的用户,借助用户在领域内的资深经验和个性化需求获取产品与服务的改进思路。如海尔推出海尔家庭医疗健康场景(S4),吸引追求健康生活的用户,产品种类有智能枕头、智能床垫和智慧牙刷,操作方式包括触控、App、语音和手势控制,并增加了降噪静音、雾化加湿等功能,产品连接从单个产品到全场景物连。

3.3 场景驱动用户创新路径及应用

3.3.1 场景驱动用户创新基本框架

消费场景是包括多种要素的综合概念,可以激发用户消费灵感和新需求。那些希望满足当前需求、解决痛点、需要个性化体验的用户,可能产生创新行为并与企业共同创造价值。消费场景不是固定不变的,场景要素的动态变化驱动用户创新,用户创新又反过来推动场景要素重新组合,形成多种要素的动态联动。因此,场景驱动用户创新路径包括企业主导的场景驱动创新路径和用户主导的用户参与创新路径,两者相互作用、相互依赖,如图1所示。

图1 场景驱动用户创新基本框架
Fig.1 Basic framework of the context-driven user innovation

首先,场景创新影响用户创新方式和路径。在此过程中,企业作为主导力量,以用户的被动数字足迹为依据对场景要素进行重新组合。例如,通过用户访问网站、浏览页面、点击广告Cookies等网络流量数据,预估用户消费惯性、购买意愿和消费偏好,重组场景要素并重构消费场景,从不同方面满足用户需求并激发用户新需求,刺激其开展新体验。

其次,用户参与创新反向激励企业开展创新活动。在此过程中,用户作为主导力量,主动向企业贡献数字足迹,如通过撰写评论等向企业传递新消费需求,打破原有场景要素组合从而产生新场景,满足用户当前需求。

综合来看,消费场景要素组合在满足用户需求与提升用户体验的同时,激发用户产生新需求,而用户新需求通过互动有效转移到企业产品与服务中,最终实现创新与价值共创。因此,场景驱动用户创新的过程本质上是企业主导的场景驱动创新与用户主导的用户参与创新交替作用的价值共创循环系统。

3.3.2 场景驱动用户创新路径

用户在具备物理、技术、人文和关系要素的初始消费场景中进行体验,并将需求与场景要素进行比对,若二者相匹配则继续体验。在企业与用户共同作用下,场景要素是动态变化的,原本与用户需求相匹配的场景要素与动态变化的场景要素相融合,通过主动数字足迹呈现或反馈给企业,如在社交媒体上发布帖子反映新需求,从而形成新消费场景。当用户发现需求与当前场景要素组合不匹配时,可能向企业反馈新的需求和问题,企业会根据反馈重新调整与用户需求不匹配的场景要素,或者创建符合用户需求的新场景要素,从而创造新消费场景。

然而,当用户发现需求与场景要素组合不匹配时,可能会终止体验。此时,以用户为核心的场景要素组合将解散,企业会根据动态变化的要素重新组合形成新场景。企业通过捕捉用户行为信号和数字足迹,如消费记录终止或对竞品属性的频繁浏览,针对性调整原有场景要素组合,形成新消费场景。

不同场景类型中用户不同创新方式的协同将推动场景要素的变化,五大场景类型之间相互推动、相互引领。四大场景要素变化推动五大场景类型的完善,反过来又引导四大场景要素的变化,从而推动企业构建新场景。具体来说,环境导向场景中,用户基于预期与实际感受的差距,产生新问题和新需求,引发环境、时空、产品等新变化。体验导向场景中,用户将体验数据反馈给企业,推动智能设备、信息和分析技术的更新迭代。情感和行为导向场景中,用户情感、情绪变化或消费惯性的改变,推动员工服务方式、营销场景元素与方式等方面的创新,带来产品使用方式优化、操作流程简化等。目标导向场景中,具有相似目标的用户共享知识,产生新目标或社交态度的变化,推动新营销方式出现。

场景驱动用户创新路径由企业和用户共同完成,用户在场景中满足需求、追求更好的体验,企业挖掘用户需求、激发用户灵感并提升用户体验。总之,场景驱动下的用户创新路径以场景体验为核心,以数字足迹为反馈工具,形成从体验、需求评估与匹配、产生新需求、反馈到生成新场景的迭代循环系统。场景驱动用户创新路径如图2所示。

图2 场景驱动用户创新路径
Fig.2 Paths of context-driven user innovation

3.3.3 场景驱动用户创新路径应用

消费场景中的物理、技术、人文和关系要素组合会实时变动,导致用户氛围感知、行为与环境适配调整、情感释放、体验及目标追求等动态变化,从而产生具有不同侧重的新需求与待解决的新问题。

卡萨帝用户使用智能App通过手机蓝牙连接操控具有空气洗功能的洗衣机(A3-03),而如何解决梅雨季节衣物晾晒不干的问题是其一直以来的痛点,用户通过海尔智家App反映该问题。通过整合资源,卡萨帝研发出一款干衣机,只需将洗好的衣物放进烘干机,无需晾晒就可直接取出使用。

当场景中人文要素发生变化时,用户又会遇到新问题。某用户不慎受伤,不得不坐着轮椅将洗好的衣物取出放进干衣机烘干,其通过海尔智家App向品牌方提出“简化晾衣程序并满足洗烘一体大容量”的需求。结合洗衣和烘干功能,卡萨帝研发出一款洗烘一体的新产品,用户只需把脏衣物放进去,机器将自动洗烘。

当场景中物理、技术、人文和关系要素都发生变化时,用户又会产生新需求。疫情期间,某用户用语音控制远程操作双筒洗烘一体机,想到身为医务工作者的丈夫和即将出生的婴儿,衣物消毒杀菌是关键,其通过海尔智家App提出新需求。对此,卡萨帝针对双筒洗烘一体机升级了紫外线消毒杀菌功能。

4 结语

4.1 主要结论

本文以卡萨帝为研究对象,探究物联网环境下的场景驱动用户创新问题,提炼出场景营销中的消费场景要素并将其划分为5种类型:环境导向型场景、行为导向型场景、情感导向型场景、体验导向型场景和目标导向型场景。围绕消费场景类型形成的用户创新方式包括预期差距弥合、消费惯性突破、用户情感追求、体验数据创造和用户知识整合。场景驱动下的用户创新路径主要由企业和用户共同完成,用户在场景中不断满足需求并追求更好的体验,企业不断挖掘用户需求、激发用户灵感并提升用户体验。总之,场景驱动用户创新路径是以用户体验为核心,以用户数字足迹为工具,经历从场景感知、需求评估与匹配、激发灵感与共鸣、产生新需求、需求反馈、接受反馈到生成新场景的迭代循环过程,是以企业为主导的场景驱动创新与以用户为主导的用户参与创新交替作用的动态价值共创系统。

4.2 理论贡献

本研究为场景营销激发用户创新从而实现价值共创奠定了基础。首先,本文在已有研究基础上归纳出消费场景的组成要素与类型,是对场景“五力”(Scoble &Israel,2014)、场景四要素(彭兰,2015)的延伸与扩展,丰富了物联网环境下场景营销的研究成果。传统营销和物联网下的场景营销研究都未形成对消费场景要素与类型的一致观点,本文对场景要素的挖掘与划分为场景营销未来研究提供了更多可能。其次,不同于以往研究中场景营销的本质是用户导向的观点[6,10],本文认为消费场景构建是由企业与用户交替主导共同创造的,丰富了物联网情境下场景营销的研究视角。最后,不同于以往由输入到输出的开环路径,本文提出基于场景类型划分的消费场景驱动用户创新路径,是一个由企业主导的场景驱动创新与用户主导的用户参与创新交替作用的迭代价值共创系统,有利于研究者更好地理解物联网环境下企业与用户协同共创的和谐管理状态。

4.3 管理启示

上述理论贡献也为企业场景营销设计及利用场景要素挖掘用户需求,从而推动企业创新的战略举措提供了思路。第一,企业要培养场景思维,重视场景营销中场景要素的构建。场景营销时代,用户需求已从产品和服务转向场景体验。这就要求营销人员运用场景化思维设计方案,注重在不同场景下满足用户不同场景价值需求,有效触动用户痛点,引起用户情感共鸣,建立良好的互动关系。第二,充分利用用户数字足迹,挖掘用户智慧,助力企业创新。以企业创新激发用户灵感,再以用户创意反过来推动企业创新,形成和谐、动态变化的创新关系。第三,采用先进的场景分析技术,精准测量用户需求的匹配度,使场景布局实现更多可能,从而激发用户灵感,挖掘用户潜在需求。

4.4 局限与展望

从消费场景驱动用户创新理论的更高要求看,本文基于案例分析的研究还存在一些不足。首先,本文仅选择单一案例进行研究,案例对象所属家电行业具有一定特殊性,在场景分类上更生活化,未来可选择其它行业及产品品类深挖更多可能的场景要素。其次,在路径探索中,本文归纳出的用户创新方式实际上是通用型的,而并非针对特定消费场景类型或要素而提出,未来可考虑针对特定消费类型挖掘其用户创新方式。最后,由于条件限制,本文收集和访谈的数据资料,虽然大部分能够直接或间接反映场景中的要素激发了用户需求,但不同要素起到的作用有何差异以及两者关系究竟如何处理才能达到最佳效用状态,需要开展实证研究。

参考文献:

[1] 胡祥培, 李永刚, 孙丽君, 等. 基于物联网的在线智能调度决策方法[J]. 管理世界, 2020, 36(8):178-189.

[2] ESLAVA H, ROJAS L A, PEREIRA R. Internet of things (IoT): a literature review[J]. Journal of Power &Energy Engineering, 2015, 3(4):92-96.

[3] GUSTAFSSON A, KRISTENSSON P, WITELL L. Customer co-creation in service innovation: a matter of communication[J].Journal of Service Management, 2012, 23(3):311-327.

[4] GAMBARDELLA A, RAASCH C, VON HIPPEL E. The user innovation paradigm: impacts on markets and welfare[J]. Management Science, 2017, 63(5):1450-1468.

[5] 王玉荣, 李宗洁. 互联网+场景模式下反向驱动创新研究[J]. 科技进步与对策, 2017, 34(20):7-14.

[6] 于萍. 移动互联环境下的场景营销:研究述评与展望[J]. 外国经济与管理, 2019, 41(5):3-16.

[7] SCOBLE R, ISRAEL S. Age of context: mobile, sensors, data and the future of privacy[M].Patrick Brewster Press, 2014.

[8] ASHTON K. That 'internet of things' thing[J]. RFID Journal, 2009, 22(7):97-114.

[9] 孙其博, 刘杰, 黎羴, 等. 物联网: 概念、架构与关键技术研究综述[J]. 北京邮电大学学报, 2010, 33(3):1-9.

[10] KENNY D, MARSHALL J F. Contextual marketing[J].Harvard Business Review, 2000, 78(6):119-125.

[11] 杨燕红, 何大安. 中国物联网产业政策演变、内在逻辑与发展趋向——基于政策文本计量分析的方法[J]. 经济与管理, 2022, 36(2):27-35.

[12] 张喆. 短视频的场景化营销对城市形象塑造和传播的作用——以西安市为例[J]. 新闻爱好者, 2019,34(12):71-73.

[13] 胡斌, 王莉丽. 物联网环境下的企业组织结构变革[J]. 管理世界, 2020, 36(8):202-211,232.

[14] SILVER D, CLARK T N, YANEZ C J N. Scenes: social context in an age of contingency[J]. Social Forces, 2010, 88(5):2293-2324.

[15] HE J, ZHANG F. Dynamic brand positioning: a firm-customer synergistic strategy of brand meaning cocreation in a hyperconnected world[J]. European Journal of Marketing,2022,56 (10): 2774-2803.

[16] VERHOEF P C, STEPHEN A T, KANNAN P K, et al. Consumer connectivity in a complex, technology-enabled, and mobile-oriented world with smart products[J]. Journal of Interactive Marketing,2017,40(1):1-8.

[17] 尹西明, 苏雅欣, 陈劲,等. 场景驱动的创新: 内涵特征、理论逻辑与实践进路[J]. 科技进步与对策, 2022, 39(15):1-10.

[18] VON HIPPEL E. The dominant role of users in the scientific instrument innovation process[J]. Research Policy, 1976, 5(3):212-239.

[19] 吴贵生, 谢韡. 用户创新概念及其运行机制[J]. 科研管理, 1996,17(5):14-19.

[20] 王楠, 王莉雅. 用户创新与生产者创新的整合范式: 数字化与协同视角[J]. 中国科技论坛, 2020,36(10):12-14.

[21] 陈佳丽, 吕玉霞, 戚桂杰, 等.社会网络联系与用户创新研究——对乐高开放式创新平台的分析[J]. 科技进步与对策, 2019, 36(4):98-105.

[22] 李鸿磊, 刘建丽. 基于用户体验的商业模式场景研究:价值创造与传递视角[J]. 外国经济与管理, 2020, 42(6):20-37.

[23] 王福, 刘俊华, 冀强. 企业商业模式场景化创新及其营销策略构建[J]. 中国流通经济, 2021, 35(5):62-73.

[24] 许华, 宋琦. 商业模式场景化创新对消费行为的驱动影响——基于小米公司的实证分析[J]. 哈尔滨商业大学学报(社会科学版), 2021,37(6):61-72.

[25] 解学梅, 余佳惠. 用户参与产品创新的国外研究热点与演进脉络分析——基于文献计量学视角[J]. 南开管理评论, 2021,24(5):4-17.

[26] 朱陈松, 朱昌平, 张晓花, 等.用户创新社区建设对企业创新效率提升的实证检验[J]. 统计与决策, 2020, 36(22):173-176.

[27] CORBIN J, ANSELM S. Basics of qualitative research: techniques and procedures for developing grounded theory[M].Thousand Oaks:SAGE Publications, 2014.

[28] 王扬眉, 梁果, 王海波 .家族企业继承人创业图式生成与迭代——基于烙印理论的多案例研究[J]. 管理世界, 2021, 37(4):198-216.

(责任编辑:陈 井)