信息透明度、环保关注与重污染企业绿色创新

张玉明,刘 晗,李 双

(山东大学 管理学院,山东 济南 250100)

摘 要:企业信息透明度作为一种信息与治理机制,对于缓解绿色创新投融资约束具有重要作用。以2011—2020年中国A股上市重污染企业为样本,基于内外双重视角分析信息透明度对重污染企业绿色创新的影响。结果表明,信息透明度与重污染企业绿色创新绩效正相关,来自政府和社会公众的环保关注对上述关系发挥正向调节作用;中介机制检验结果表明,信息透明度主要通过降低外部融资成本和提高内部绿色创新意愿,提高重污染企业绿色创新绩效。研究结论有助于识别绿色创新因素中的信息机制,为构建政府—公众—企业的多维环境治理体系提供经验证据和参考。

关键词:信息透明度;绿色创新;环保关注;融资成本;绿色创新意愿

Information Transparency, Environmental Protection Concern and Green Innovation of Heavily Polluting Enterprises

Zhang Yuming,Liu Han,Li Shuang

(School of Management , Shandong University , Jinan 250100 , China)

Abstract:Environmental pollution has become a major threat to human survival. In order to achieve high-quality economic development and environmental protection, green innovation that takes into account economic and environmental benefits is an inevitable choice for enterprises. Green innovation is an essential part in dealing with climate change, and it has important practical significance for realizing sustainable economic development. As an information and governance mechanism, corporate information transparency plays an important role in resolving the difficulties in the financing and investment of green innovation.

This paper analyzes the impact of information transparency on the green innovation of heavily polluting enterprises from the internal and external perspectives with the samples of the listed heavily polluting enterprises in Shanghai and Shenzhen Stock Exchanges from 2011 to 2020. The results show that information transparency can significantly improve the green innovation performance of heavily polluting enterprises. Environmental protection concern from the government and the public can play a positive role in the relationship between information transparency and green innovation of heavily polluting enterprises. The mechanism test results show that information transparency mainly affects the green innovation performance of heavily polluting enterprises by alleviating external financing costs and promoting internal green innovation willingness.

This study makes several contributions to the literature. Firstly, it examines the impact of information transparency on alleviating the “resource” and “willingness” barriers to green innovation in heavily polluting enterprises from the perspective of information mechanisms for the first time, and enriches relevant theories. At the same time,information transparency has both internal and external functions which deserve further attention from the academic community. Secondly, this paper further incorporates external institutional factors into the research framework, analyzes the moderating effect and environmental effect of the “formal institution” of government environmental protection concern and the “informal institution” of public environmental protection concern, which can be conducive to inspiring the enthusiasm of enterprises in green governance, and provides supports for promoting green innovation from the government and public levels. At the same time, it has promoted the integration of institutional theory, information asymmetry theory, and corporate governance theory, as well as the development of relevant research. Thirdly, it provides a foundation for the government to play the role of “supporting hand”, improve and optimize supervision and governance so that enterprises are guided to provide detailed and standardized accounting information disclosure, and maintain high level of information transparency, which has certain practical significance.

According to the research conclusions, the following policy implications are drawn. Firstly, it is essential to improve the transparency of corporate accounting information and the tolerance of green innovation failure. The information mechanism plays a supporting and rectifying role in green innovation, and can help heavily polluting enterprises realize green transformation through multiple effects. Therefore, enterprises should improve their internal control and information transmission mechanisms, create a good foundation for information to play a real and effective role, and then promote green innovation of enterprises. In addition, enterprises should correctly understand the incentive and protection roles of information transparency for company managers, and improve the tolerance of green innovation failure through the information mechanism. Secondly, the government should give full play to the roles of “guide” and “supporter”. On the one hand, the government should actively explore reasonable environmental protection regulatory measures, and keep optimizing them; it is worth noting that given the heterogeneity of enterprises, local governments should adopt policies tailored to local conditions. On the other hand, the government should increase the investment and support for enterprise green innovation.Thirdly, it is critical to integrate green innovation into public life, broaden the channels for public participation in environmental protection, and improve the public communication and feedback mechanism. Relevant government departments should give publicity to a green lifestyle, and encourage the public to take environmental protection participation as their own responsibility; they also need to improve the environmental petition system, encourage the public to express their opinions through the media and other channels, and further strengthen the information interaction among the government, enterprises and the public so as to benefit the green development process of enterprises.

Key WordsInformation Transparency; Green Innovation; Environmental Protection Concern; Financing Costs; Green Innovation Willingness

收稿日期:2022-07-25

修回日期:2023-01-17

基金项目:国家社会科学基金重大项目(21&ZD129);山东省社会科学规划研究项目(21DJJJ07)

作者简介:张玉明(1962—),男,山东济南人,博士,山东大学管理学院教授、博士生导师,研究方向为公司金融与企业投融资、中小企业成长与创新;刘晗(1997—),女,山东青岛人,山东大学管理学院硕士研究生,研究方向为公司金融、企业创新与绿色创新;李双(1999—),女,山东潍坊人,山东大学管理学院硕士研究生,研究方向为公司金融与企业投融资、企业创新。本文通讯作者:刘晗。

DOI:10.6049/kjjbydc.Q202207371

开放科学(资源服务)标识码(OSID):

中图分类号:F273.1

文献标识码:A

文章编号:1001-7348(2023)08-0118-12

0 引言

环境污染已然成为人类生存面临的重大威胁。具有资源消耗和粗放式发展特征的重污染企业无疑是环境污染的主要源头,因而也是当前环境治理的责任主体。如何在推动经济发展的同时改善环境问题?从长期看,绿色创新能够兼顾经济效益和环境效益,对实现经济可持续发展具有重要实践意义。然而,一方面,由于投入与收益不匹配、失败风险高等原因,企业实施绿色创新的短期压力大。目前,市场力量还难以对绿色创新产生有效激励,因而制度遵从性压力是企业绿色创新的主要驱动力[1-3]。另一方面,制度倒逼效应对企业绿色创新的补偿止于行政处罚的上限,从而缺乏有效激励[4-5]。从企业能动性角度出发,资源约束和激励不足是困扰企业绿色创新的首要难题[6-7]。然而,无论是内部激励不足还是外部资源获取渠道不畅,信息不对称都是相关阻碍形成的重要逻辑线索。信息透明度作为衡量企业总体信息质量的重要指标,无疑为解决企业绿色创新的“内忧外患”提供了新思路[8]。那么,作为一个兼具内外监督性的信息指标,信息透明度是否对重污染企业绿色创新产生影响?如果是,其作用机制是什么?

近年来,信息机制在企业绿色创新战略中的地位越来越重要。首先,政府对企业绿色创新活动信息具有天然劣势,不利于环境规制和资源分配的实施。目前,政府干预行为的一个明显趋势是从单一的强制性手段逐步引入地区性和企业层面的环境信息披露制度[9-10]。环境信息披露通过与绿色金融政策等监督和资源手段的协同,具有明显的绿色创新效应[9]。其次,企业自身和相关利益输送方均要求披露企业价值信息而不仅仅是环境信息。有学者从企业信息传递视角出发,检验会计信息可比性对企业绿色创新的影响及其路径[10]。实际上,企业绿色创新是一项复杂的系统工程,企业需要更综合的信息披露环境改善上述内外部制约现状,培育绿色创新发展的适宜条件与长效动力。

现有研究大多从资源约束和缓解管理者担忧的角度探求企业绿色创新的驱动因素。本文同样从上述两个维度出发,探究信息透明度对企业绿色创新的影响。一方面,绿色创新活动前期投入大、收益不确定,对出资人而言存在较大资金风险。提高信息透明度理论上可以降低企业对银行、政府以及其他外部利益相关者的信息不对称程度,从而降低企业融资成本,进而更易获得外部资金支持绿色创新活动。另一方面,不同于一般创新,绿色创新具有更高的失败率与经济效益困局,可能使管理者产生风险规避和保守意识。较高的信息透明度可以使委托人更好地观察管理者实际投入与产出情况,提高对创新失败的容忍度[6,11],从而减少管理者的职业忧虑,使其更好地承担绿色环保责任,促进绿色创新。基于制度理论和利益相关理论,由于绿色创新具有积极的环境效益与社会效益,来自政府与社会公众的环保关注也可能对会计信息透明度的作用过程产生一定绿色创新靶向作用。因此,本文另一个研究问题是,外界对环保的关注是否以及如何影响信息透明度与绿色创新的关系?

本文以2011—2020年中国A股上市重污染企业为样本进行实证研究,讨论信息透明度对重污染企业绿色创新的影响,并进一步探究外部资源获取和内部决策治理的影响机制。此外,考虑不同维度的环保关注对信息透明度与重污染企业绿色创新关系的调节作用。

本文理论贡献在于:第一,区别于既有研究关注外部制度与企业内部特征对绿色创新的影响,本文首次从信息机制角度出发,考察信息透明度对化解重污染企业绿色创新资源与意愿两大阻碍的影响。基于资源依赖理论和信号理论,信息透明度通过降低重污染企业融资成本提高绿色创新水平;基于信息不对称理论和委托代理理论,信息透明度通过提高重污染企业绿色创新意愿促进企业绿色创新,拓展了相关理论的外延。同时,信息透明度作为一种信息手段,兼具有对内、对外的双重作用,值得学术界进一步关注。第二,诠释环保关注如何影响重污染企业绿色创新,推动制度理论、信息不对称理论和公司治理理论的融合思考与相关研究发展。将外部制度因素纳入研究框架,分析正式制度政府环保关注和非正式制度公众环保关注的调节效应及产生的环境效应,有利于调动企业绿色治理的积极性,为从政府和公众层面促进绿色创新提供依据。第三,为政府部门制定相关政策提供理论指导。分析检验企业绿色创新困境中是否存在会计信息透明度的治理机制,反映资本市场与企业内部投资决策对于信息透明的关注,说明全面的信息披露对企业发展和决策具有有益影响。这为政府更好地发挥“扶持之手”的作用,健全监管与治理机制,要求企业提供详细、规范的会计信息披露,保持高透明度提供依据和支持,具有一定现实意义。

1 文献综述

1.1 企业信息透明度及经济后果

企业信息透明度是指向外界披露包含潜在经济活动等企业信息的可获得性,或直接定义为企业信息环境[8,12]。企业信息透明度是衡量企业信息披露质量水平的重要参考。以往研究多从会计信息质量角度入手,利用盈余信息等衡量信息透明度[13]。随着概念和技术的发展,考虑到信息透明度的复杂性和单个衡量指标的片面性,学者们提出包括外部评价和信息披露质量在内的综合测度指数。如向诚和陆静[14]从盈余管理程度、深交所信息披露评级以及审计质量等角度构建综合透明度指数,对企业信息透明度进行全面测度,本文也沿用这一思路。

现有关于信息透明度经济后果的文献主要集中在外部资本市场反应和企业活动等方面。在资本市场方面,现有研究发现信息透明度对降低股价波动性、股价崩盘风险和盈余公告惯性强度等具有一定作用[14-15]。在企业融资活动方面,钟凯等[16]发现会计信息透明度在信贷资源配置中发挥重要作用;翟光宇和张博超[17]研究表明,在货币紧缩时期,会计信息透明度对公司债务融资活动存在影响,信息透明度越高,公司债务融资能力越强。在公司经营绩效方面,李英利和谭梦卓[18]认为会计信息透明度对公司经营业绩具有积极影响。

通过梳理已有文献可知,现有研究主要从外部资本市场及企业内部融资、经营活动等角度验证信息透明度的经济后果。近期学者们开始关注信息透明度对企业研发行为的影响,如Zhong[12]研究发现,信息透明度可以缓解管理层职业生涯忧虑,提升公司研发资金配置效率。但目前来看,现有文献依然缺乏信息透明度对绿色创新影响的研究,值得进一步探讨。

1.2 企业绿色创新影响因素

早期学界对于企业绿色创新影响因素的研究主要聚焦外部制度环境,随着企业异质性的影响日益扩大,有学者开始关注企业内部特征的影响。在外部环境驱动方面,根据作用主体不同,制度环境主要分为政府主导的正式制度环境和其他利益相关者主导的非正式制度环境。从政府角度出发,大量文献认为环境规制是企业实施绿色创新战略的主要驱动力[1-2]。对于中国制度环境的研究,现有文献主要集中在强制型政策和市场型政策两方面。强制型政策包括环保目标责任制、新环保法等[5,19];关于市场型政策的研究表明,排污权交易制度和绿色信贷政策对企业绿色创新具有积极影响[10,20]。从其他益相关者角度出发,已有研究表明,舆论环境、媒体关注等可以显著影响企业绿色技术创新行为[21];顾客环保意识增强会向企业施加绿色压力,对企业增加绿色创新投入具有正向作用[3]。在企业内部特征驱动方面,主要涉及企业特征、管理层特征等因素。从企业特征角度出发,王锋正和陈方圆(2018)研究发现,企业规模、盈利能力、治理水平等特征能促进企业绿色创新。从管理层特征角度出发,有学者发现CEO家乡认同、高管学术经历对企业绿色创新存在积极影响[22-23]。此外,还有学者关注高管意识,并验证高管环保认知对企业绿色技术创新具有直接促进作用或调节作用[24-25]

学界正逐渐重视信息对重污染企业绿色创新的影响,部分文献提示了信息透明度可能从治理方面施加潜在影响。在信息披露与绿色创新方面,从内部看,宋德勇等[26]认为企业数字化可以通过提升企业信息共享水平促进企业绿色技术创新;张俊民和王晓祺[10]研究分析会计信息可比性对企业绿色创新的影响及路径。从外部看,孙振清和聂文钰[27]测算发现,地方财政信息透明度对提升区域绿色创新能力具有积极影响;王馨和王营[9]基于《环境空气质量标准》的准自然实验发现,环保信息公开有利于推动高环境风险行业企业层面的绿色创新。在信息透明度与企业研发创新方面,Zhong[12]开创性指出,信息透明度既可以缓解管理层职业生涯忧虑从而促进企业加大研发投入力度,也可以优化研发资本配置从而有效提高研发效率;刘柏和徐小欢[28]研究发现,信息透明度可以降低高管薪酬对研发绩效的敏感性,从而增强管理层主动研发的动力。

综上可知,现有关于企业绿色创新影响因素的研究主要聚焦外部环境制度与企业内部特征,部分研究也在逐渐关注信息的作用,但忽视了信息透明度这一直接、根本的信息机制及其发挥的多重效应。信息透明度有助于降低企业与外部投资者之间、管理层与股东之间的信息不对称程度,也是解决企业绿色创新资源与意愿困境的有效途径。因此,探讨信息透明度对企业绿色创新资源与意愿困境的纾难作用具有重要意义。

2 理论分析与研究假设

2.1 信息透明度与污染企业绿色创新

坚持绿色发展道路,积极开展绿色创新,最终实现绿色转型,对于重污染企业自身发展与“双碳”目标下中国经济高质量增长具有重要现实意义。尽管现有研究普遍认同环境规制和外部压力是企业绿色创新的主要驱动因素,但环境规制并不能解释同一制度下企业绿色创新的异质性[29]。有研究认为,环境规制的倒逼效应对企业绿色创新的补偿止于行政处罚的上限,导致缺乏有效激励[4-5]。因此,如何提高重污染企业绿色创新的能动性,减轻外在阻碍,是学术界和实务界亟待解决的重要课题。如前所述,外源融资难题和内部管理激励机制不完善,从资源和意愿两方面制约了企业绿色创新发展[4,7]。鉴于信息机制在化解重污染企业绿色创新两大阻碍方面的作用,本文从会计信息透明度入手,考察其对重污染企业绿色创新的影响。

在绿色创新过程中,主要存在两种信息不对称,即污染企业与外界投资者或其他利益相关者之间、企业内部管理层与公司所有者之间的信息不对称。企业会计信息透明度能够全面综合反映企业会计信息及其它信息的综合披露质量,高信息透明度能够降低信息不对称,有效规范、制约有关参与方。信息不对称的改善能够提高企业获得政府财政支持的可能性,并吸引潜在投资者,帮助企业以较低成本获取外部资金,从而使企业有充足的资金用于研发创新[30]。同时,会计信息透明度的提高能够缓解企业内部信息不对称问题,有助于股东发现管理层的自利或不合法行为,降低自身利益受侵害的风险。已有研究认为,重污染企业信息透明度的提高既能缓解企业融资约束,解决企业投资不足的问题,也可以加强对管理者的保护和监督,抑制其不正当行为。沿着这一逻辑,本文认为,提高信息透明度可以降低企业对外界的信息不对称,降低企业融资成本。同时,信息机制也可以通过加强监督和提高契约的完备性,增强管理层承担环保责任、自觉参与绿色创新的动机,最终提高重污染企业绿色创新绩效。基于以上分析,本文提出如下假设:

H1:信息透明度越高,重污染企业绿色创新绩效越好。

2.2 信息透明度、环保关注与污染企业绿色创新

尽管上文对会计信息透明度可能的内外治理效果作了详细讨论,但鉴于重污染企业绿色创新具有与一般投资行为迥异的特征,如信息泄露导致创新的潜在价值下降从而削弱对绿色创新问题的关切[12],使得会计信息透明度对企业绿色创新的作用效果存在其它可能。根据制度理论,企业生存与行为受到外部制度约束的影响。尤其对于绿色创新活动而言,其正外部性和环境效益特征使企业与外部制度紧密联结。因此,本文进一步探讨环保关注因素对会计信息透明度与企业绿色创新关系的影响。此外,为更好地鉴别这一问题,本文从降低外部融资成本和提高内部治理意愿两个层面,分析并检验信息透明度对污染企业绿色创新的作用渠道。

随着制度约束影响经济实体行为的观点被普遍采纳,正式和非正式制度安排的互补与替代关系也得到越来越广泛的讨论。环境治理是指政府、企业、社会公众等不同利益主体采用正式或非正式制度安排,通过协调合作共同解决问题的实践过程[31]。随着环境问题日益严峻,政府部门、社会公众对生态环境与企业绿色表现的关注显著提升,进而对企业绿色创新的决策行为产生重大影响。此外,根据施予对象不同,政府和社会公众对企业绿色创新行为的影响效力存在较大差异[3]。基于此,本文区分政府环保关注与公众环保关注两大维度,探究多主体环保关注在信息透明度与污染企业绿色创新关系中的互动作用。

政府环保关注具有污染监督、处罚或奖励等潜在行为的强制力保障,有利于修正信息透明度提升对绿色创新的导向性。在监督层面,徐建中等[29]研究发现,政府高度重视环保问题,将环保作为评价企业合法性和声誉的重要指标。为规避政府制度压力下的法律风险,企业会通过实施绿色创新提高规制合法性。因此,政府环保关注会强化信息透明度对企业内部的治理效应。在政府环保关注度高的环境中,为避免潜在的政治风险和法律制裁,企业会格外关注环境合法性,从而提升信息透明度对企业绿色创新意愿的治理效果,最终提升绿色创新水平。在激励层面,合法性是一种资源获取工具。重污染企业在实现生产经营目标的过程中,需要承担企业环境成本,因而政府会通过环保补助等措施激发企业“绿化”的积极性[32]。同时,政府关注方向也会影响银行等相关投资方行为。在政府环保关注度高的环境中,信息透明度高的重污染企业更容易获得财政补贴、银行信贷等创新支持,缓解融资困境,有助于企业进行绿色创新投资。因此,政府对环保问题的关注会影响污染企业自身和外部投资方的行为动机,进而影响信息透明度对绿色创新的作用效果。

社会公众的环保参与同样具有一定外部监督效力,但也更容易受到质疑。由于当前我国正式制度发展不完善,非正式治理机制或可有效补充与塑造公司财务行为[27]。越来越多的研究证实,公众环保参与对强化政府规制压力、降低信息不对称以及企业绿色行为动机具有直接影响[33-34]。也有研究认为非正式环保参与对环境污染的缓解效应弱于正式环境规制,如韩超和张伟广[35]发现公众信访无法减少环境污染。因此,受制于强制力和影响力,公众作为污染企业的远端利益相关者,对企业信息透明度与重污染企业绿色创新关系的作用效力有限。基于此,本文提出如下假设:

H2a:政府环保关注在信息透明度与重污染企业绿色创新之间具有正向调节作用;

H2b:公众环保关注在信息透明度与重污染企业绿色创新之间不具有调节作用。

2.3 融资成本的影响机制分析

信息透明度可以缓解重污染企业的外部资源限制,进而改善企业绿色创新的基础环境。根据资源依赖理论,企业自身资源是有限的,企业创新绩效与外部资源获取息息相关[36]。特别是对于绿色创新而言,资源约束是其面临的主要外部障碍[6]。重污染企业要想实现绿色转型,必须进行长期、大量的资金投入,企业内部资金往往很难支撑。融资成本是制约企业借贷资金供需的重要因素,重污染企业绿色创新的风险与收益不确定性更高,在融资市场上面临更大歧视[9]

企业信息透明度对市场资源配置效率与企业资源获取的影响具有异质性。根据信息不对称理论和信号理论,企业信息披露不足、资本市场信息中介不成熟和信息接收能力的限制将影响信息传播以及创新资源从资本市场到企业的配置。由于信息不透明可能传递出消极或问题信号,从而影响投资者对企业及其投资行为的风险判断,导致企业融资面临高门槛、高成本,进而限制企业绿色创新投资[37-38]。相反,信息透明度高的企业更能传递出企业实际经营情况和发展前景,塑造良好的企业形象和市场形象,从而缓解绿色创新面临的融资困境[2]。已有研究证实,与环保相关的信息披露有助于缓解企业融资约束,促进企业绿色创新。从融资角度出发,更广泛的信息披露被证实对绿色创新具有积极影响。张俊民和王晓祺[10]研究发现,提高会计信息可比性可以缓解企业融资约束,进而有助于企业绿色创新。因此,本文认为信息透明度综合指标可能更有助于政府和投资者了解企业实际情况和具体融资风险,从而降低信息不对称造成的融资成本,促进企业绿色转型。基于以上分析,本文提出如下假设:

H3:信息透明度可以通过降低重污染企业融资成本促进企业绿色创新。

2.4 内部治理意愿的影响机制分析

信息透明度通过完善企业内部激励与容忍机制,增强管理层承担环保责任的动机,进而促进企业绿色创新。根据信息不对称理论与委托代理理论,由于信息不对称、利益不一致和契约不完全等因素的存在,管理层可能出于以下动机不愿意开展绿色创新活动:一是绿色投入的收益周期长且具有外部性特征,往往不符合管理者短期利益目标的倾向,由于缺乏有效监督,管理层存在不进行或操纵绿色创新的空间;二是绿色创新失败风险高,信息不对称导致股东和外界不能对管理层的真实努力形成客观认知,愈发增加管理层的职业忧虑。因此,管理层主观上参与绿色行动、实施绿色创新的动机不足。

信息透明度可以通过信息机制弥补企业监督与激励机制的不足,提高管理层承担绿色创新责任的意愿。近期的创新研究发现,容忍早期失败和长期激励是激发管理层创新意愿的有效方法[6,11]。信息透明度不仅是一种监督机制,也是一种激励和宽容机制。一方面,更透明的信息披露向股东和外界传递出管理层的真实努力和相关绩效,便于股东实施监督行为,降低管理者对投资者权益侵害的风险,保证资金被更好地用于研发创新和投资者关注的问题。另一方面,高信息透明度有助于提高企业对绿色创新风险的事前容忍度,保护管理者承担绿色责任,积极进行绿色投入。现有研究表明,高透明度可以帮助管理者向股东提供更详细的行动信息,从而降低股东在绿色创新问题上获取信息的“噪音”,进而减轻管理者对创新不确定性的担忧,使其免受不恰当的职业风险影响[12]。此外,考虑到外界对重污染企业的合法性要求,管理者职业风险还可能来自政府和利益相关者对环境问题的要求。因此,信息透明度的提高也可能在更大范围形成对管理者绿色努力的监督与激励。基于以上分析,本文提出如下假设:

H4:信息透明度可以通过提高重污染企业内部绿色创新治理意愿,促进企业绿色创新。

3 研究设计

3.1 样本选择与数据来源

本文以2011—2020年中国A股重污染上市公司数据为样本,实证检验信息透明度对重污染企业绿色创新活动的影响。以重污染企业为研究样本,主要是由于重污染企业是微观污染排放的主体和主要规制对象,研究重污染企业的绿色转型之路具有较大的现实价值。本文公司财务数据主要来源于国泰安数据库(CSMAR),上市企业绿色创新数据来源于CNRDS数据库。为避免异常样本对实证分析的干扰,本文按以下步骤对数据进行处理:①剔除金融、保险业上市公司;②剔除ST和退市公司;③剔除关键指标披露不完全、存在缺失的样本;④对所有连续性变量进行上下1%水平的缩尾处理,所有回归均汇报稳健标准误。

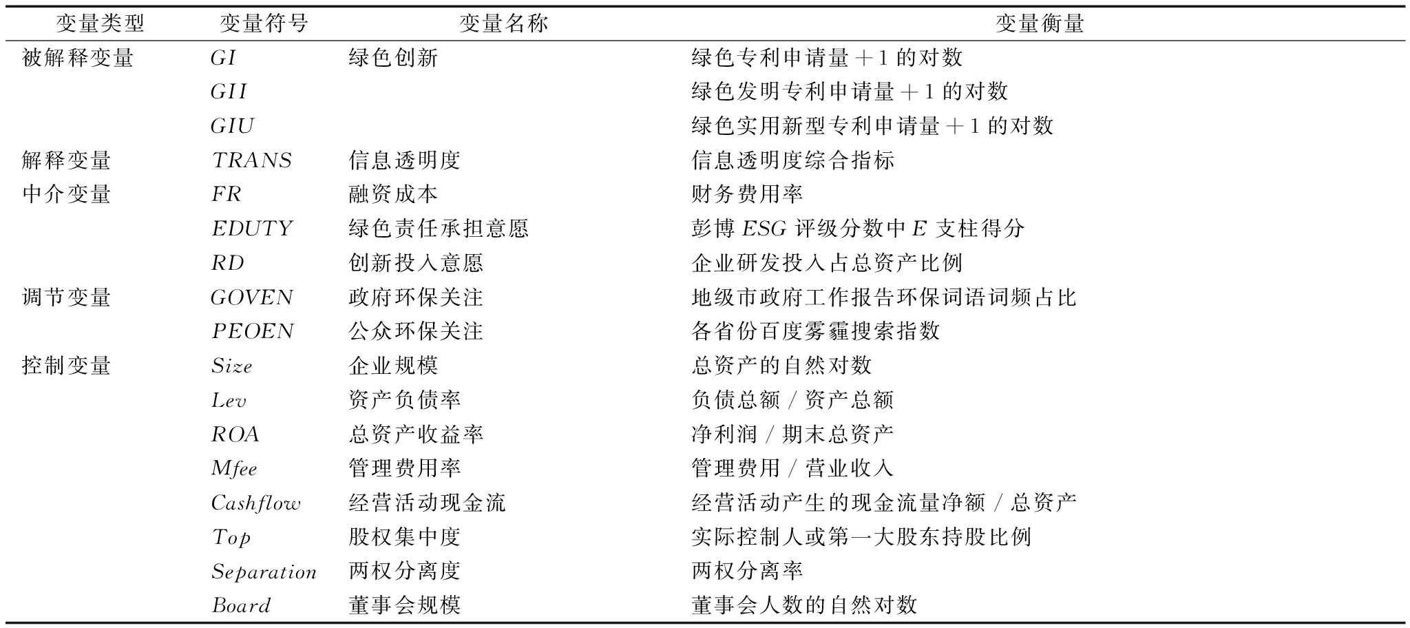
3.2 变量测量

(1)被解释变量。本文被解释变量为企业绿色创新,从创新绩效(GI)维度进行衡量。借鉴王馨和王营[9]的处理方法,以企业绿色专利申请量作为绿色创新的代理变量,并对发明专利和实用新型专利加以区分。

(2)解释变量。本文解释变量为会计信息透明度(TRANS)。综合前述分析,借鉴向诚和陆静[14]的做法,构建信息透明度综合指标进行测度,具体包含盈余质量、深交所对上市公司信息披露考评分值、分析师跟踪人数、分析师盈余预测准确性以及公司当年是否聘请“四大”审计5个方面。TRANS值越大,透明度越高。

(3)调节变量。本文调节变量环保关注包括政府环保关注和公众环保关注两个维度。运用Python软件,对地级市政府工作报告文本进行分词统计,计算得到环保相关词语占全文词频的比重,用于衡量政府环保关注(GOVEN)。参照吴力波等[39]的做法,采用百度雾霾搜索指数刻画公众环保关注(PEOEN)。

(4)中介变量。本文中介变量从降低融资成本和提高高管绿色创新意愿两个层面进行选择。财务费用率是衡量企业融资成本的常用指标,能够反映企业融资产生的综合成本,财务费用率降低意味着企业外源融资成本降低。因此,本文使用财务费用率(FR)衡量企业融资成本。对于高管绿色创新意愿的衡量,本文从绿色责任承担和创新责任承担两个方面考察。其中,绿色责任(EDUTY)用彭博(Bloomberg)ESG评分中的E支柱评分即环境责任表现衡量;创新责任(RD)用企业研发投入强度衡量。

(5)控制变量。本文选取以下控制变量:企业规模(Size),用企业总资产的自然对数值度量;资产负债率(Lev),用总负债与总资产之比衡量;总资产收益率(ROA),用利润总额与企业总资产之比度量;管理费用率(Mfee),用管理费用占营业收入之比衡量;经营活动现金流(Cashflow),以经营活动现金流量与总资产之比衡量;股权集中度(Top),用第一大股东持股比例衡量;两权分离度(Separation),用最终控制人的控制权与现金流权的分离程度衡量;董事会规模(Board),用董事会人数的自然对数值度量。具体变量定义见表1。

表1 变量定义
Tab.1 Variable definitions

变量类型变量符号变量名称变量衡量被解释变量GI绿色创新绿色专利申请量+1的对数GII绿色发明专利申请量+1的对数GIU绿色实用新型专利申请量+1的对数解释变量TRANS 信息透明度信息透明度综合指标中介变量FR融资成本财务费用率EDUTY绿色责任承担意愿彭博ESG评级分数中E支柱得分RD创新投入意愿企业研发投入占总资产比例调节变量GOVEN政府环保关注地级市政府工作报告环保词语词频占比PEOEN公众环保关注各省份百度雾霾搜索指数控制变量Size企业规模总资产的自然对数Lev资产负债率负债总额/资产总额ROA总资产收益率净利润/期末总资产Mfee管理费用率管理费用/营业收入Cashflow经营活动现金流经营活动产生的现金流量净额/总资产Top股权集中度实际控制人或第一大股东持股比例Separation两权分离度两权分离率Board董事会规模董事会人数的自然对数

3.3 模型设定

本文主要采用混合OLS回归模型对H1进行检验,模型设定如下:

GI(GII/GIU)i,t=α0+β1TRANSi,t+λControl+γt+μi+εi.t

(1)

式中,GI是企业绿色创新绩效,TRANS为解释变量企业信息透明度,it分别表示企业和年份。Control代表控制变量集合,本文控制行业固定效应和时间固定效应。系数β1表示信息透明度对重污染企业绿色创新的影响效果,如果β1显著为正,则H1得到验证。

为检验H2a、H2b,探讨政府、公众环保关注对企业信息透明度与重污染企业绿色创新关系的调节作用,进一步构建模型如下:

GI(GII/GIU)i,t=α0+β1TRANSi,t+β2Moderatori,t+β3TRANSi,t×Moderatori,t+λControl+γt+μi+εi,t

(2)

式中,Moderator为调节变量,TRANS×Moderatori,t为企业信息透明度与环保关注的交乘项,用于考察政府、公众环保关注对企业信息透明度与企业绿色创新关系的调节效应。β3是本文主要关注的系数,其余变量含义同式(1)。

4 实证分析结果

4.1 主要变量描述性统计

表2报告了主要变量的描述性统计结果,基准回归样本中共有5 865个样本观测值。企业绿色创新(GI)的均值为0.425,最小值和中位数都为0,说明目前重污染企业绿色创新整体水平仍然偏低。其它控制变量的描述性统计结果与现有研究和实际情况基本接近。

4.2 基准回归分析

表3报告了信息透明度对重污染企业绿色创新直接影响的基准回归结果,其中,列(1)~(3)为初始回归结果,列(4)~(6)为加入控制变量后的回归结果。结果显示,信息透明度(TRANS)的系数始终在1%的水平上显著为正,表明信息透明度对重污染企业绿色创新存在正向促进作用,H1得到验证。

表2 变量描述性统计结果
Tab.2 Variable descriptive statistics

变量符号N均值最小值中位数最大值标准差GII5 8650.2940.0000.0003.3320.661GIU5 8650.2340.0000.0002.9440.574GI5 8650.4250.0000.0003.8070.814TRANS5 8650.3430.0050.3350.8650.181Size5 86522.40119.69722.15426.1421.354Lev5 8650.4340.0490.4280.9230.201ROA5 8650.037-0.2600.0340.1960.057Mfee5 8650.0700.0090.0600.4490.048Cashflow5 8650.060-0.1120.0590.2460.064Top5 8650.3650.0940.3480.7900.152Separation5 8650.0530.0000.0000.2960.080Board5 8652.3141.6092.3032.8900.253PEOEN5 865267.1416.079230.658990.822209.269GOVEN5 8650.3470.1030.3350.7110.128

表3 基准回归分析结果
Tab.3 Benchmark regression analysis results

变量(1)(2)(3)(4)(5)(6)GIIGIUGIGIIGIUGITRANS0.794***0.544***0.978***0.364***0.198***0.420***(14.24)(11.96)(14.97)(6.12)(4.06)(5.92)Size0.152***0.120***0.191***(15.12)(13.08)(15.42)Lev-0.158***-0.240***-0.223***(-2.96)(-5.33)(-3.44)ROA-0.400**-0.501***-0.494**(-2.45)(-3.70)(-2.49)Mfee-0.041-0.387***-0.332*(-0.27)(-3.13)(-1.75)Cashflow0.390***0.242**0.455***(2.93)(2.31)(2.87)Top0.0040.123**0.034(0.08)(2.48)(0.50)Separation-0.098-0.032-0.045(-0.87)(-0.32)(-0.33)Board0.134***0.070**0.157***(4.01)(2.32)(3.81)_cons0.0290.254***0.206***-3.626***-2.517***-4.345***(0.50)(4.32)(2.71)(-15.90)(-11.80)(-15.28)YearYESYESYESYESYESYESIndustryYESYESYESYESYESYESN5 8655 8655 8655 8655 8655 865Adj.R20.1360.1540.1500.1900.1990.207

注:***、**、*分别代表t检验(双尾)中1%、5%和10%的显著水平,括号内为t值,标准误为稳健标准误,下同

4.3 环保关注的调节作用检验

表4报告了不同维度环保关注对信息透明度与重污染企业绿色创新关系调节效应的回归结果,其中,列(1)~(3)为公众环保关注的影响,列(4)~(6)为政府环保关注的影响。与分析结果不一致的是,公众环保关注与信息透明度的交乘项在1%的水平上显著为正,主效应项不显著。这说明在高公众环保关注度环境中,信息透明度对污染企业绿色创新绩效的促进作用更显著。同时,政府环保关注与企业信息透明度的交乘项在1%的水平上显著为正,表明政府环保关注能够增强信息透明度对重污染企业绿色创新的促进效应。值得注意的是,在调节效应模型中,信息透明度对重污染企业绿色创新的影响由TRANS和交乘项(TRANS*PEOENTRANS*GOVEN)的系数共同决定。在加入交乘项后,部分模型的主效应项符号发生变动,但鉴于PEOENGOVEN均为大于0的变量,参照已有研究,并不会对结论造成冲击[40-41]。以上实证结果也为打破“公众环保诉求无用”的有关论断提供了反面证据,印证了政府规制和公众环保诉求对企业绿色创新的积极作用,为政府、企业、公众三方共治的环境治理理论和实践提供了重要启示和参考价值。

表4 调节效应结果
Tab.4 Moderating effect results

变量(1)(2)(3)(4)(5)(6)GIGIIGIUGIGIIGIUTRANS0.029-0.008-0.079-0.125-0.144-0.205(0.26)(-0.09)(-0.99)(-0.71)(-0.97)(-1.64)PEOEN-0.000-0.000-0.000(-0.27)(-0.90)(-0.98)TRANS*PEOEN0.001***0.001***0.001***(3.94)(4.45)(3.71)GOVEN-0.499***-0.514***-0.325***(-3.25)(-4.04)(-3.00)TRANS* GOVEN1.593***1.486***1.176***(3.33)(3.69)(3.39)Size0.181***0.143***0.114***0.189***0.150***0.119***(14.92)(14.64)(12.71)(15.35)(15.03)(13.03)Lev-0.169***-0.113**-0.208***-0.212***-0.150***-0.231***(-2.68)(-2.18)(-4.78)(-3.29)(-2.82)(-5.18)ROA-0.422**-0.335**-0.453***-0.464**-0.373**-0.478***(-2.14)(-2.07)(-3.37)(-2.34)(-2.29)(-3.54)Mfee-0.297-0.016-0.371***-0.314*-0.029-0.370***(-1.55)(-0.11)(-2.98)(-1.65)(-0.19)(-2.99)Cashflow0.474***0.406***0.254**0.449***0.383***0.238**(3.01)(3.08)(2.42)(2.84)(2.90)(2.28)Top-0.004-0.0290.099**0.0380.0080.125**(-0.06)(-0.53)(2.03)(0.55)(0.15)(2.53)Separation0.0780.0070.043-0.035-0.088-0.025(0.58)(0.07)(0.43)(-0.26)(-0.79)(-0.25)Board0.149***0.127***0.065**0.160***0.137***0.071**(3.62)(3.80)(2.16)(3.88)(4.12)(2.36)_cons-3.981***-3.296***-2.275***-4.155***-3.434***-2.390***(-14.03)(-14.47)(-10.80)(-14.45)(-14.82)(-11.22)YearYESYESYESYESYESYESIndustryYESYESYESYESYESYESN5 8655 8655 8655 8655 8655 865Adj.R20.2190.2040.2090.2090.1920.201

4.4 中介作用检验

本文基准回归结果证实,提高信息透明度有助于重污染企业绿色创新表现的提升。正如前文理论分析所述,信息透明度影响效果的发挥,背后的逻辑在于化解重污染企业外部资源约束和内部绿色创新意愿方面的阻碍。因此,本文检验信息透明度是否在上述关系中发挥中介作用,以厘清其内在机制。

4.4.1 融资成本的中介机制检验

为检验降低融资成本的中介作用是否真实存在,本文参照温忠麟等[42]的做法,构建如下中介效应模型:

GIi,t=α0+α1TRANSi,t+βControli,t+μi+λt+εi.t

(3)

Mediatori,t=α0+α1TRANSi,t+βControli,t+μi+λt+εi.t

(4)

GIi,t=α0+α1TRANSi,t+α2Mediatori,t+βControli,t+μi+λt+εi.t

(5)

其中,Mediator为中介变量,具体使用上文定义的融资成本(FR)衡量。表5回归结果显示,企业信息透明度通过降低融资成本促进重污染企业绿色创新。列(2)中融资成本的估计系数在1%的水平上显著为负,表明企业信息透明度的提高有助于降低企业融资成本。列(3)报告了融资成本的中介效应检验结果,可以看出,融资成本的估计系数在1%的水平上显著为负,同时企业信息透明度的估计系数依然显著为正,说明融资成本在企业信息透明度对重污染企业绿色创新的影响机制中具有部分中介效应。更进一步,在Sobel检验中,融资成本的z统计值为5.47,在1%的水平上显著,中介效应占总效应的比重为12.63%。

表5 融资成本的机制分析结果
Tab.5 Mechanism analysis results of financing costs

变量(1)(2)(3)GIFRGITRANS0.420***-0.018***0.367***(5.92)(-7.89)(5.21)FR-2.935***(-7.31)Size0.191***0.004***0.204***(15.42)(9.70)(16.35)Lev-0.223***0.079***0.010(-3.44)(30.33)(0.14)ROA-0.494**-0.044***-0.623***(-2.49)(-4.69)(-3.12)Mfee-0.332*0.110***-0.010(-1.75)(8.28)(-0.05)Cashflow0.455***-0.0060.436***(2.87)(-1.12)(2.77)Top0.034-0.014***-0.007(0.50)(-5.34)(-0.10)Separation-0.0450.008*-0.023(-0.33)(1.87)(-0.17)Board0.157***0.0020.163***(3.81)(1.42)(3.99)_cons-4.345***-0.111***-4.669***(-15.28)(-10.47)(-16.31)YearYESYESYESIndustryYESYESYESN5 8655 8655 865Adj.R20.2070.5070.215Sobel test5.47/12.63%

4.4.2 内部治理意愿的中介机制检验

为检验内部治理意愿的中介作用是否存在,本文参照温忠麟等[42]的做法,构建如下中介效应模型:

GIi,t=α0+α1TRANSi,t+βControli,t+μi+λt+εi.t

(6)

Mediatori,t=α0+α1TRANSi,t+βControli,t+μi+λt+εi.t

(7)

GIi,t=α0+α1TRANSi,t+α2Mediatori,t+βControli,t+μi+λt+εi.t

(8)

其中,Mediator为中介变量。为兼顾绿色创新的完全维度,本文基于数据可得性考量,使用研发投入意愿(RD)和绿色责任承担意愿(EDUTY)衡量内部治理意愿,回归结果如表6所示,其中,列(1)~(3)是研发投入意愿的检验结果,列(4)~(6)是绿色责任承担意愿的检验结果。

结果显示,信息透明度通过提高企业内部治理意愿促进重污染企业绿色创新。列(2)中研发投入意愿的估计系数在1%的水平上显著为正,表明企业信息透明度有助于提高企业研发投入意愿;列(3)中研发投入意愿的估计系数在1%的水平上显著为正,同时信息透明度的估计系数依然显著,说明研发投入意愿在信息透明度对重污染企业绿色创新的影响机制中起到部分中介效应。更进一步,在Sobel检验中,研发投入意愿的z统计值为8.05,在1%的水平上显著,中介效应占总效应的比重为28.56%。列(5)中绿色责任承担意愿的估计系数在1%的水平上显著为正,表明信息透明度有助于提高重污染企业绿色责任承担意愿;列(6)中绿色责任承担意愿的估计系数在1%的水平上显著为正,同时信息透明度的估计系数依然显著,说明绿色责任承担意愿在企业信息透明度对重污染企业绿色创新的影响机制中发挥部分中介效应。更进一步,在Sobel检验中,绿色责任承担意愿的z统计值为4.28,在1%的水平上显著,中介效应占总效应的比重为16.57%。

4.5 稳健性检验

4.5.1 更换关键变量

对于企业信息透明度的衡量,除构建综合指标外,运用密切相关的会计信息进行单一指标衡量也是学界普遍采用的做法。为此,本文借鉴王化成等[43]的做法,使用企业过去3年操纵性应计绝对值的均值作为衡量企业信息透明度的反向替代指标,回归结果如表7所示。

结果显示,会计信息不透明度指标(Opaque)与绿色创新总量在10%的水平上显著为负,且对非发明专利的抑制效果更强。该结果与本文基准回归结果基本一致,证明结论具有稳健性。

表6 内部治理意愿的机制分析结果
Tab.6 Mechanism analysis results of internal governance willingness

变量(1)(2)(3)(4)(5)(6)GIRDGIGIEDUTYGITRANS0.420***0.013***0.300***0.718***5.222***0.551***(5.92)(13.92)(4.27)(5.69)(4.83)(4.17)RD9.132***(9.89)EDUTY0.021***(7.30)Size0.191***-0.003***0.218***0.222***2.650***0.178***(15.43)(-19.36)(17.27)(10.69)(14.91)(8.13)Lev-0.222***-0.005***-0.175***-0.784***-5.225***-0.699***(-3.43)(-5.33)(-2.71)(-6.22)(-4.60)(-5.18)ROA-0.490**0.013***-0.605***-0.905**-8.008**-0.790**(-2.47)(3.46)(-3.04)(-2.44)(-2.42)(-2.00)Mfee-0.331*-0.021***-0.139-0.1327.172**-0.258(-1.74)(-5.91)(-0.72)(-0.34)(2.04)(-0.61)Cashflow0.453***0.007**0.391**0.537*6.368***0.554*(2.86)(2.53)(2.48)(1.78)(2.63)(1.69)Top0.0330.0020.019-0.1162.974***-0.133(0.48)(1.56)(0.28)(-1.01)(2.73)(-1.09)Separation-0.045-0.003*-0.014-0.029-5.118***0.064(-0.33)(-1.89)(-0.10)(-0.13)(-2.89)(0.28)Board0.156***0.0000.153***0.201***-0.4870.188**(3.79)(0.52)(3.76)(2.72)(-0.77)(2.38)_cons-4.348***0.067***-4.956***-4.918***-51.175***-4.071***(-15.29)(19.47)(-17.02)(-10.99)(-13.12)(-8.62)YearYESYESYESYESYESYESIndustryYESYESYESYESYESYESN5 8625 8625 8622 6552 4332 433Adj.R20.2070.3740.2200.2460.2700.268Sobel test8.05/28.56%4.28/16.57%

表7 更换关键解释变量的稳健性检验结果
Tab.7 Robustness test based on alternative measures of independent variables

变量(1)(2)(3)GIIGIUGIOpaque-0.051-0.280***-0.199*(-0.52)(-3.83)(-1.71)Size0.191***0.139***0.232***(15.99)(13.10)(16.17)Lev-0.287***-0.286***-0.340***(-4.18)(-5.01)(-4.14)ROA-0.129-0.287*-0.114(-0.69)(-1.89)(-0.51)Mfee-0.141-0.452***-0.454**(-0.75)(-3.05)(-1.98)Cashflow0.548***0.305**0.598***(3.34)(2.36)(3.06)Top-0.0220.177***0.052(-0.32)(2.88)(0.62)Separation-0.0050.0260.089(-0.04)(0.22)(0.56)Board0.118***0.070*0.139***(2.91)(1.93)(2.81)_cons-4.304***-2.857***-5.054***(-15.47)(-11.38)(-14.92)YearYESYESYESIndustryYESYESYESN4 4464 4464 446Adj.R20.1970.2150.216

4.5.2 采用滞后项回归

由于创新活动效果存在一定滞后性,信息透明度对企业绿色创新绩效可能具有滞后的促进作用。为避免滞后效应对模型估计结果造成偏误,本文进一步将滞后一期、滞后两期的绿色创新专利产出带入原模型重新进行回归,结果如表8所示。

结果显示,无论是滞后一期还是滞后两期处理后,信息透明度对重污染企业绿色创新的驱动效果均十分显著,为支撑本文核心结论提供了进一步的证据参考,同时表明信息透明度对企业绿色创新绩效具有稳定持久的促进效果。

4.5.3 排除其它遗漏变量的影响

考虑到信息透明度对重污染企业绿色创新的作用效果可能受到行业特征以及各省份发展水平、制度环境等因素的影响,为进一步排除缺失变量偏误的干扰,本文纳入省份和“行业×年度”高维固定效应进行检验,以控制更高维度差异的影响,回归结果与基准回归结果基本保持一致,印证了本文研究结论的稳健性。

5 结语

5.1 结论

本文从信息机制角度出发,探索信息透明度对企业绿色创新的关键作用,试图为我国重污染企业绿色治理与绿色发展之路提供有效参考。本文以2011—2020年我国重污染上市公司作为研究样本,发现信息透明度是提升重污染企业绿色创新水平的重要因素,具有化解绿色创新资源与意愿阻碍的双重作用,同时环保关注可以显著增强这种积极作用。具体结论如下:首先,信息透明度对重污染企业绿色创新绩效的提升具有显著促进作用,且对发明专利和非发明专利具有一致的促进作用,这一结论经过一系列稳健性检验后依然成立。其次,信息透明度与重污染企业绿色创新的正向关系受到外界环保关注的影响,政府环保关注和公众环保关注均能显著增强信息透明度对重污染企业绿色创新绩效的促进作用。这一结论不仅强化了政府行为的强制力保障,也打破了“公众环保诉求无用”的有关论断。无论外界压力的作用主体是具有强制规制力的政府还是缺乏强制力的社会公众,其环保关注均对信息透明度与重污染企业绿色创新的关系起到正向调节作用,可为政府、企业、公众三方共治的环境治理理论和实践提供参考。最后,中介检验结果表明,信息透明度能够降低重污染企业融资成本,显著提高企业绿色创新意愿,从而提高企业绿色创新绩效。因此,信息透明度能够对重污染企业发挥双重效应,通过化解绿色创新资源与意愿不足的双重困境影响重污染企业绿色创新表现。

表8 采用滞后项回归的稳健性检验结果
Tab.8 Robustness test using lagged regression

变量(1)(2)(3)(4)(5)(6)F.GIF.GIIF.GIUF2.GIF2.GIIF2.GIUTRANS0.445***0.426***0.159***0.467***0.400***0.222***(5.27)(6.05)(2.68)(4.92)(4.99)(3.34)Size0.196***0.153***0.128***0.207***0.168***0.128***(13.79)(13.36)(12.04)(13.14)(12.98)(11.03)Lev-0.165**-0.125**-0.207***-0.238***-0.156**-0.264***(-2.18)(-1.99)(-3.93)(-2.87)(-2.24)(-4.58)ROA-0.130-0.246-0.178-0.130-0.100-0.303*(-0.51)(-1.16)(-1.05)(-0.48)(-0.44)(-1.70)Mfee-0.421*-0.157-0.473***-0.409-0.114-0.562***(-1.86)(-0.85)(-3.22)(-1.64)(-0.55)(-3.43)Cashflow0.488***0.440***0.1650.2980.322*0.021(2.69)(2.90)(1.39)(1.51)(1.95)(0.16)Top0.012-0.0260.112*0.001-0.0650.125**(0.16)(-0.43)(1.95)(0.01)(-0.94)(1.97)Separation-0.054-0.145-0.0050.021-0.0970.034(-0.36)(-1.16)(-0.05)(0.12)(-0.69)(0.28)Board0.140***0.128***0.0440.125**0.119***0.035(2.99)(3.34)(1.28)(2.32)(2.66)(0.90)_cons-4.394***-3.630***-2.603***-4.545***-3.919***-2.528***(-13.67)(-14.07)(-10.73)(-12.70)(-13.55)(-9.39)YearYESYESYESYESYESYESIndustryYESYESYESYESYESYESN4 8064 8064 8064 0124 0124 012Adj.R20.2150.1990.2070.2190.2060.213

5.2 政策启示

基于上述实证分析结果,为践行中国企业绿色转型提出以下建议:

第一,提高企业会计信息透明度和绿色创新失败容忍度。信息机制对绿色创新具有扶持与纠偏作用,可以通过发挥多重效应助力重污染企业绿色转型。具体而言,企业应完善内部控制与信息传递机制,加强内部治理环境建设,定期开展企业内部控制体系评价,为信息发挥真实、有效的作用创造良好条件,促进企业绿色创新发展。同时,由于绿色创新活动的不确定性与管理层任期短且业绩考核注重求稳之间存在互斥,导致管理层忽视有利于长期效益的绿色投入。因此,企业应正确认识信息透明对管理者的激励与保护作用,通过信息机制提升绿色创新失败容忍度,建立激励相容的管理层业绩考核标准,鼓励其积极承担绿色创新责任,作出可持续性的绿色创新投资决策。

第二,政府要充分发挥引导与扶持作用。一方面,针对环境规制存在的问题,积极探索科学合理的环境保护监管措施,定期进行优化、更新,加强对环保的关注,引导和推动企业进行绿色创新。同时,进一步完善、规范环境规制执行标准,充分考虑企业异质性,各地方政府要因地制宜,根据当地企业发展水平、产业结构特点等制定相应政策,避免“一刀切”。另一方面,加大对企业绿色创新的扶持力度,通过发放绿色研发补贴、大型研发设备购置减税降费、建立技术开放共享平台等缓解企业资源约束困境,增强企业绿色转型发展动力。

第三,将绿色创新理念融入公众生活,拓宽社会公众环保参与渠道,完善公众沟通与反馈机制。相关部门要加强宣传,倡导绿色生活方式,推动全民参与环保,通过支持绿色商品等途径倒逼企业进行绿色创新。完善环境信访制度,成立信访投诉工作专班,妥善处理公众环境信访投诉。随着网络信息平台的发展,鼓励公众通过媒体等第三方渠道“发声”,确保公众的环保诉求得到及时反馈,促进政府、企业和公众等主体间的信息互动,进而助力企业绿色发展。

参考文献:

[1] CHEN X, YI N, ZHANG L, et al. Does institutional pressure foster corporate green innovation? evidence from China's top 100 companies[J]. Journal of Cleaner Production, 2018,188:304-311.

[2] BERRONE P, FOSFURI A, GELABERT L, et al. Necessity as the mother of “green” inventions: institutional pressures and environmental innovations[J]. Strategic Management Journal, 2013, 34(8):891-909.

[3] HUANG X X, HU Z P, LIU C S, et al. The relationships between regulatory and customer pressure, green organizational responses, and green innovation performance[J]. Journal of Cleaner Production, 2016,112:3423-3433.

[4] 李青原,肖泽华.异质性环境规制工具与企业绿色创新激励——来自上市企业绿色专利的证据[J].经济研究,2020,55(9):192-208.

[5] 陶锋,赵锦瑜,周浩.环境规制实现了绿色技术创新的“增量提质”吗——来自环保目标责任制的证据[J].中国工业经济,2021,38(2):136-154.

[6] MANSO G. Motivating innovation[J]. Journal of Finance, 2011, 66(5):1823-1860.

[7] 苏冬蔚,连莉莉.绿色信贷是否影响重污染企业的投融资行为[J].金融研究,2018,61(12):123-137.

[8] BUSHMAN R M, PIOTROSKI J D, SMITH A J. What determines corporate transparency[J]. Journal of Accounting Research, 2004, 42:207-252.

[9] 王馨,王营.环境信息公开的绿色创新效应研究——基于《环境空气质量标准》的准自然实验[J].金融研究,2021,64(10):134-152.

[10] 张俊民,王晓祺.会计信息可比性对绿色创新的影响及路径研究[J].中央财经大学学报,2020,40(12):52-66.

[11] TIAN X, WANG T Y. Tolerance for failure and corporate innovation[J]. Review of Financial Studies, 2014, 27(1):211-255.

[12] ZHONG R. Transparency and firm innovation[J]. Journal of Accounting and Economics, 2018, 66(1):67-93.

[13] 黎文靖,孔东民.信息透明度、公司治理与中小股东参与[J].会计研究,2013,34(1):42-49,95.

[14] 向诚,陆静.公司透明度与盈余公告惯性——基于投资者关注的实证研究[J].管理科学,2020,33(3):138-154.

[15] 江婕,王正位,龚新宇.信息透明度与股价崩盘风险的多维实证研究[J].经济与管理研究,2021,42(2):53-65.

[16] 钟凯,程小可,张伟华.货币政策、信息透明度与企业信贷期限结构[J].财贸经济,2016,37(3):60-77.

[17] 翟光宇,张博超.货币政策、公司债务融资与会计信息透明度——基于2004—2014年中国上市公司数据的实证分析[J].国际金融研究,2017,33(5):36-45.

[18] 李英利,谭梦卓.会计信息透明度与企业价值——基于生命周期理论的再检验[J].会计研究,2019,40(10):27-33.

[19] 王晓祺,宁金辉.强制社会责任披露能否驱动企业绿色转型——基于我国上市公司绿色专利数据的证据[J].审计与经济研究,2020,35(4):69-77.

[20] 陆菁,鄢云,王韬璇.绿色信贷政策的微观效应研究——基于技术创新与资源再配置的视角[J].中国工业经济,2021,38(1):174-192.

[21] 张玉明,邢超,张瑜.媒体关注对重污染企业绿色技术创新的影响研究[J].管理学报,2021,18(4):557-568.

[22] HE K, CHEN W, ZHANG L. Senior management’s academic experience and corporate green innovation[J]. Technological Forecasting and Social Change, 2021,166:120664.

[23] REN S, WANG Y, HU Y, et al. CEO hometown identity and firm green innovation[J]. Business Strategy and the Environment, 2021,30(2):756-774.

[24] 曹洪军,陈泽文.内外环境对企业绿色创新战略的驱动效应——高管环保意识的调节作用[J].南开管理评论,2017,20(6):95-103.

[25] 李亚兵,夏月,赵振.高管绿色认知对重污染行业企业绩效的影响:一个有调节的中介效应模型[J].科技进步与对策,2022,40(7):158-168.

[26] 宋德勇,朱文博,丁海.企业数字化能否促进绿色技术创新——基于重污染行业上市公司的考察[J].财经研究,2022,48(4):34-48.

[27] 孙振清,聂文钰.碳中和目标下财政信息透明度对区域绿色创新能力的影响——基于空间溢出效应与门槛效应双重视角[J].科技进步与对策,2021,38(24):58-66.

[28] 刘柏,徐小欢.信息透明度影响企业研发创新吗[J].外国经济与管理,2020,42(2):30-42.

[29] 徐建中,贯君,林艳.制度压力、高管环保意识与企业绿色创新实践——基于新制度主义理论和高阶理论视角[J].管理评论,2017,29(9):72-83.

[30] 林煜恩,李欣哲,卢扬,等.管理层语调的信号和迎合:基于中国上市企业创新的研究[J].管理科学,2020,33(4):53-66.

[31] 王育宝,陆扬,王玮华.经济高质量发展与生态环境保护协调耦合研究新进展[J].北京工业大学学报(社会科学版),2019,19(5):84-94.

[32] 盛丽颖,冯艳茹.政府补助能提高企业社会责任吗——基于中国重污染上市企业的经验证据[J].财经问题研究,2022,44(2):84-94.

[33] 郑思齐,万广华,孙伟增,等.公众诉求与城市环境治理[J].管理世界,2013,29(6):72-84.

[34] 张国兴,雷慧敏,马嘉慧,等.公众参与对污染物排放的影响效应[J].中国人口·资源与环境,2021,31(6):29-38.

[35] 韩超,张伟广,单双.规制治理、公众诉求与环境污染——基于地区间环境治理策略互动的经验分析[J].财贸经济,2016,37(9):144-161.

[36] PFEFFER J, SALANCIK G R. The external control of organizations:a resource dependence perspective[M]. New York:Harper and Row Publishers,1978.

[37] 吴璇,田高良,李玥婷,等.经营信息披露与股票收益联动——基于财务报告文本附注的分析[J].南开管理评论,2019,22(3):173-186,224.

[38] 王帆,许诺,章琳,等.年报预约披露延迟与企业创新[J].会计研究,2020,41(8):159-177.

[39] 吴力波,杨眉敏,孙可哿.公众环境关注度对企业和政府环境治理的影响[J].中国人口·资源与环境,2022,32(2):1-14.

[40] 顾雷雷,彭杨.慈善捐赠对企业绩效的影响——企业生命周期的调节作用[J].管理评论,2022,34(3):243-254.

[41] 黄亮雄,马明辉,王贤彬.经济增长目标影响了企业风险承担吗——基于市场和政府双重视角的考察[J].财经研究,2021,47(1):62-76,93.

[42] 温忠麟.张雷,侯杰泰,等.中介效应检验程序及其应用[J].心理学报,2004,36(5):614-620.

[43] 王化成,曹丰,叶康涛.监督还是掏空:大股东持股比例与股价崩盘风险[J].管理世界,2015,31(2):45-57,187.

(责任编辑:陈 井)