全球绿色发明技术会聚与专利产出相互影响研究

栾春娟1,宋博文2,邓思铭2

(1.大连理工大学 知识产权学院;2. 大连理工大学 人文社会科学学部,辽宁 大连 116024)

摘 要:探索全球绿色发明技术会聚测度指标、发展趋势及其与产出的关系,有助于把握绿色发明技术创新会聚趋势和规律,助力中国“双碳”战略目标的实现。基于全球绿色发明技术专利家族数据,在已有技术会聚测度指标基础上,采用多重凝聚力指数系列指标构建新的测度指标,对全球绿色发明技术会聚进行分阶段测度。结果表明,随着时间推移,绿色发明技术会聚呈现不断增强的趋势;技术会聚与绿色发明技术创新成果产出具有积极正向的相互作用关系。最后提出促进学科、技术领域与产业之间的交叉融合,将有助于推动绿色发明技术会聚发展,提高绿色发明创新成果产出。

关键词:绿色发明;技术会聚测度;专利分析;多重凝聚力指数;会聚指数

Interaction Between Global Green Invention Convergence and Patent Output

Luan Chunjuan1, Song Bowen2, Deng Siming2

(1. School of Intellectual Property, Dalian University of Technology; 2. Institute of Humanities &Social Sciences, Dalian University of Technology; Dalian 116024, China)

Abstract:In order to have a better understanding of the trend and law of convergence development of green invention technology innovation and achieve the national "double carbon" strategic goal, it is necessary to explore the measurement indexes of global green invention technology convergence, convergence trend and its relationship with output. Although the Chinese government has highlighted green invention and technology innovation, from a global perspective, the achievements of green invention and technology innovation are still significantly insufficient. Therefore this study aims to clarify the connotation of green technology, sort out the driving factors for the evolution of green technology innovation, and explore the interaction between the factors so as to accelerate the development of green technology in China.

On the basis of the patent family data of global green invention technology and the existing measurement indices of technology convergence, a new series of "multiple cohesion index" indicators are proposed to measure the global green invention technology convergence in stages. Firstly, the distribution and evolution of the overall development trend, development stages and sub-fields of global green inventions are analyzed to lay a foundation for subsequent relevant research. Secondly, the sub-network files of each development stage are generated based on the co-occurrence matrix of the National Industries Classification (NIC) and the Cooperative Patent Classification (CPC). Thirdly, indices from the "Multiple Cohesion Measures (MCM)" series are selected in the cohesion analysis method to measure the technology convergence at each development stage, and get the development trend of green invention technology convergence. Lastly, the relationship between the convergence and output of global green inventions and technologies is explored by using the Pearson correlation analysis and regression analysis to explore the relationship between them.

In the empirical analysis, this paper explores the relationship between global green invention technology convergence and patent output based on the quantity of invention patent outputs. 477 410 patents related to green invention technology are sorted out from the United States Patent and Trademark Office (USPTO). According to the annual numbers of invention patents, global green invention technology can be divided into five stages of development, and the overall trend shows a trend of rapid growth. The period from 1880 to 1919 was the embryonic period, and the speed of technological development was relatively slow, with the annual number of inventions less than 300; the period from 1920 to 1964 witnessed slow technological development, and the development was gradually accelerated; the period from 1965 to 1997 was a period of technological growth, with an annual number of inventions ranging from 1500 to 5 000; from 1998 to 2009, the technology grew rapidly, and the annual number of inventions was basically between 6 000 and 7 000; since 2010, green technology has entered a period of rapid growth, and the annual number of inventions has exceeded 11 000. From the perspective of the sub-field distribution of green technology, the global green invention technology mainly involves nine sub-fields with the energy sub-field up to 36.4%. In terms of the technology convergence of green inventions, the "multiple cohesion index" is adopted to measure the global technology convergence of green inventions in stages, and the results show that the convergence of green inventions is increasing over time. Through two groups of analysis on the interaction between global green invention network density and patent output, convergence index and patent output, it is concluded that technology convergence has a positive interaction with the output of green invention technological innovation achievements.

Given the interactions of R&D design, organizational management and institutional innovation, China's green innovation should be promoted on the level of technological innovation, and innovation of key and pioneering technologies should be paralleled;the inter-disciplinary communication and interaction should be promoted at the level of discipline construction ; at the level of talent training, it is essential to establish a wide-caliber talent training structure as soon as possible, speed up the training of compound talents, and provide more powerful guarantee for the development of the green industry.

Key WordsGreen Invention; Measurement of Technological Convergence; Patent Analysis; Multiple Cohesion Index; Convergence Index

收稿日期:2022-09-13

修回日期:2022-11-25

基金项目:国家自然科学基金面上项目(71774020);国家知识产权局项目(ZX220602)

作者简介:栾春娟(1969—),女,辽宁大连人,博士,大连理工大学知识产权学院教授、博士生导师,研究方向为科学计量学、知识产权、技术测度;宋博文(1990—),男,黑龙江哈尔滨人,大连理工大学人文社会科学学部博士研究生,研究方向为专利分析、医药知识产权、专利运营、技术会聚;邓思铭(1994—),女,四川成都人,大连理工大学人文社会科学学部博士研究生,研究方向为专利分析与运营、技术会聚。

DOI:10.6049/kjjbydc.2022090331

开放科学(资源服务)标识码(OSID):

中图分类号:G301

文献标识码:A

文章编号:1001-7348(2023)08-0001-10

0 引言

探索全球绿色发明技术会聚测度指标、发展趋势及其与绿色发明产出的关系,有助于在把握绿色技术会聚趋势与规律的基础上,大力推进绿色技术创新创造,助力中国碳达峰、碳中和战略目标的实现。“双碳”战略目标是以习近平同志为核心的党中央统筹国内国际两个大局作出的重大战略决策,是解决资源环境问题、实现可持续发展的必然选择[1]。“二氧化碳排放力争于2030年前达到峰值、2060年前实现碳中和” 是中国政府和人民向国际社会作出的庄严承诺。目前,“双碳”目标已经纳入中国生态文明建设整体布局,这一战略目标的实现必须依赖大量高质量绿色发明技术的创新创造。“十三五”以来,我国工业领域大力实施以传统行业绿色化改造为重点,以绿色技术创新为支撑,以法规标准制度建设为保障的绿色制造工程,绿色发展取得显著成效。绿色低碳产业发展初具规模,截至2020年底,我国节能环保产业产值约为7.5万亿元;新能源汽车累计推广量超过550万辆,连续多年位居全球第一;太阳能电池组件在全球市场份额占比达71%[2]。虽然我国政府高度重视并积极推进绿色发明技术创新创造事业,但在全球视角下,我国绿色发明技术创新成果仍显不足。基于欧洲专利局(EPO)全球绿色发明技术的专利分析结果表明,中国相关创新成果只占全球的5%[3]。这一问题将成为我国“双碳”战略目标实现的主要瓶颈,是我国科技发展战略中亟待解决的重要课题。“双碳”战略目标将倒逼我国调整产业结构,遏制高能耗产业发展,引领经济实现低碳转型,大力推动节能减排和战略性新兴产业发展,努力开发风能、太阳能等清洁能源技术,推动生态文明建设和可持续发展,最终实现碳减排目标。

推动绿色发明创新创造发展,对于实现《巴黎协定》 (Paris Agreement on Climate Change)确定的2050年净零排放(NZE)目标至关重要。如果没有源源不断的绿色发明支持,几乎不可能实现向更清洁能源系统过渡的目标。领先国家和机构对全球绿色发明的会聚发展及其演化具有重要引领和推动作用,绿色发明主题也随科学技术日新月异的发展而不断会聚变迁。在技术层面,“双碳”战略目标的实现必然要依赖大量绿色发明成果的创新创造[4]。在政府高度重视和积极推进下,我国绿色发明创新创造取得巨大成就,绿色发明专利数量自2010年之后迅速增长[2]。然而,在国际绿色创新的大背景下,我国绿色发明创新成果仍缺乏强有力的技术推进,从而对 “双碳”战略的实施造成阻碍。因此,大力推进绿色发明创新创造会聚发展,成为当前我国科学技术发展和知识产权强国战略中亟待解决的瓶颈问题。

现有研究中,Dechezleprêtre等[5]基于1978—2005年全球专利统计数据库(PATSTAT)专利数据,揭示全球绿色发明的发展动态;Benedict等[3]对1995—2021年绿色高价值发明专利的全球趋势进行分析,从国家层面描绘绿色技术的战略布局;Sejian等[6]借助欧洲专利分类系统分析1981—2012年全球专利文献数据库专利数据,回顾绿色技术在国家间研究合作与技术转让的情况。已有研究对短期内绿色发明的发展趋势以及在国家层面和技术领域的分布情况进行了刻画,形成了对全球绿色创新的初步认识。然而,对于绿色创新与技术会聚间的关系等问题仍存在研究空白,有待深入探索。

本研究选取全球可持续发展技术(Sustainability Technologies)主题下的全部发明专利授权数据,并将其界定为全球绿色发明成果。在已有技术会聚测度指标基础上[7],采用多重凝聚力指数(Multiple Cohesion Index,MCI)系列指标构建新的测度指标,对全球绿色发明技术会聚进行逐阶段测度,得到会聚发展趋势,并进一步探索典型技术会聚指标与绿色发明产出的关系。具体研究问题包括:①全球绿色发明技术会聚趋势如何?②哪些新的指标可以应用于技术会聚测度?③全球绿色发明技术会聚与专利产出是否存在相互影响?

1 国内外研究述评

1.1 国内外发展动态分析

20世纪60年代初,为应对环境污染对人类社会的影响,欧美发达国家针对污染的清除及资源化问题,提出末端技术(End of Pipe Technology)推进计划,为绿色技术概念的形成提供了雏形[8]。1991年,Porter[9]基于对环境规制与绿色创新关系的分析提出经典的“波特假说”,揭示了绿色技术发展在国家层面的重要意义,进一步将绿色技术的概念推向国际。近年来,随着可持续发展战略的推进以及国际社会面临的环境污染、资源与能源匮乏等问题加剧,绿色技术创新逐渐受到国内外学者的关注。通过在CNKI、Web of Science数据库中检索2000—2021年绿色技术相关文献,可以明晰相关研究的发展历程与未来趋势。检索结果显示,绿色发明技术主题相关的中文和外文文献数量都呈明显增长态势,说明绿色发明技术研究主题已经引起国内外学术界的广泛关注。针对国内外研究现状,本文从绿色技术、绿色技术创新演化、绿色技术创新演化的驱动因素、协同演化以及绿色技术创新过程演化5个方面进行综述并作出评述。

1.2 绿色发明技术研究

从发展历程看,绿色技术的概念起始于20世纪60年代初提出的末端技术,在经历无废技术、废物最少化、清洁技术以及污染预防技术4个阶段发展后,最终形成涵盖内容更加全面的绿色技术概念[10]。Brawn &Wield[11]强调绿色技术的内容应该涵盖污染控制、循环再生技术、生态工艺、净化技术、检测与评估技术等多个方面。国际上对于绿色技术的表述不尽相同,如清洁技术(Clean Technology)、低碳技术(Low Carbon Technologies)[12]、环境技术(Environmental Technology)[13]、环境友好技术(Environmental Sound Technology, EST)、生态技术(Ecological Technology)[14]、新能源技术(Emerging Energy Technology)[15]等。2010年9月,世界知识产权组织推出一种能够检索环境友好技术相关专利信息的在线工具——国际专利分类绿色清单( IPC Green Inventory),这一工具由国际专利分类专家委员会制定,与国际专利分类体系挂钩,有助于明确现有和新出现的绿色技术,同时有利于在研发和商业利用中寻找潜在合作伙伴。此外,欧洲专利局、美国专利商标局和国际能源署等也都提出了绿色技术相关概念和分类。

中国对于绿色发明技术的界定相比发达国家更为宽泛,学者们对绿色发明技术的内涵解读并不一致,尤其在重点或优先投资的领域和行业未对绿色发明技术作出一致界定,没有确立统一的分类标准。吴晓波等(1996)最早提出相关定义,认为绿色发明技术是指对减少环境污染以及原材料、自然资源、能源使用的技术、工艺或产品的总称,并指出绿色技术能否有效创新与扩散将直接影响我国环境保护的成败和长期经济发展潜力,并影响我国可持续发展战略的实施;衡孝庆等[16]认为绿色发明技术是以生态思维解决生态问题的一种技术手段,是一种通过技术表达出来的生态语言,绿色技术一旦进入市场,形成绿色技术标准,就可以产生市场控制力和竞争力,甚至影响整个产业。

1.3 绿色发明技术创新演化研究

学界对绿色发明技术创新演化的研究,经历了从技术改进到多方协同参与的演变。早期研究认为绿色技术创新是指通过减少原料使用和能源消耗降低对环境影响的技术和工艺。后来,学者们将绿色技术创新定义为能改善环境并持续使用的新技术[17],如减排技术、脱碳技术和可再生能源技术等。当前,绿色技术创新的内涵更加丰富和多元,不仅强调创新和环境效益的双重属性,还关注研发设计、组织管理和制度创新的多元互动。相关研究成果聚焦绿色技术创新效率、影响因素、政策规制等方面,其中关于绿色技术创新演化的内容主要涉及演化博弈模型中的利益相关者、演化过程中的环境政策规制、演化的时空格局与驱动因素等。

科学进步和技术追赶是绿色技术创新演化的重要驱动因素[15]。科学进步是科学领域中对自然界进行逻辑解释的知识体系,由一系列概念、判断和推论组成。科学进步与技术创新密不可分,作为技术创新的根基,科学研究成果大大推动了技术创新发展,反之亦然。基础科学研究处于领先地位的国家必然能够带来技术创新繁荣发展[18],科学上的重大突破已经成为各行各业技术创新的源泉。

社会需求和政策导向同样是绿色技术创新演化的重要驱动机制。社会需求是绿色技术创新演化的根本动力,能够拉动相关技术的研发投入。学者们探究了经济发展、产业结构、人力资本、技术扩散和城市化等市场因素对绿色技术创新演化的影响[19]。政策导向对绿色技术创新演化的影响分为政策压力和政策支持两方面。以往研究大多强调制度压力对绿色技术创新演化的推动作用。事实上,越来越多研究表明,环境政策中的激励措施对绿色技术的创造和采用都存在显著积极影响,是驱动创新的关键因素。

协同演化理论(Co-Evolution Theory)是研究组织与环境演化关系的新理论[20]。协同演化理论既考虑到环境对组织演化的制约与影响,又考虑到组织的能动性和改变环境因素的能力,将组织与环境的关系定义为相互适应、多向因果、多层嵌套的非线性关系。协同演化理论已广泛应用于商业技术领域,学者们探讨了知识管理活动与技术创新协同演化,技术与社会、组织行为、制度协同演化,技术、市场与政府之间的协同演化,绿色技术与创新协同演化,产学研协同演化等。

关于绿色发明技术创新过程演化的研究较为鲜见,学者们大多围绕一般技术创新过程演化模式展开研究。早期学者们提出技术推动和市场拉动的线性过程模型,前者认为技术创新的起点源于科学技术进步,后者则认为源于市场需求。此后,学者们提出非线性过程模型,包括交互作用过程模型、链环—回路过程模型和一体化过程模型3种。近年来,学者们对技术创新过程进行了更深入的研究,从广义上将技术创新解释为包括狭义上的技术创新过程和技术创新扩散。范德成等[21]基于价值链视角,将创新过程划分为相互关联的技术研发和经济转化两阶段;苏屹等[22]从知识聚合角度提出技术创新形成过程包括3个环节,分别是技术创新孕育阶段、渐进性技术创新形成阶段和突破性技术创新形成阶段。此外,还有学者开发出 “绿色技术研究前沿演化路径”专利,该方法根据与主题词搜索公式相关联的标题信息数据划分滑动窗口数据集,对滑动窗口数据集进行数据约简、聚类分析和聚类处理,可以获得领先的绿色技术研究分析结果,具有快速、有效和可读性强等特点。

1.4 技术会聚及测度研究

当前,全球科技发展到了一个分水岭,未来若想取得更多突破性创新,不同学科、领域之间就必须充分交叉融合。技术会聚(Technology Convergence)发展已经成为全球科学技术进步的主要趋势。已有研究表明,诺贝尔奖获得者超过2/3都是做跨学科研究的。关于技术会聚的研究,主要集中在技术会聚的哲学与伦理学反思、发展模式与识别、测度、风险治理、影响及技术会聚发展的国家支持等方面。关于技术会聚测度的研究,学者们主要基于对专利数据的分析,提出技术会聚或知识会聚的测度指标与方法[23-25]。Geum &Kim[24]等探讨信息技术和生物技术会聚发展状况;Curran &Leker[25]以营养保健食品技术和电子信息通讯技术为例,分析专利作为技术会聚测度指标的可行性;Karvonen &Kassi[23]利用专利引文分析对产业技术会聚进行测度;苗红等[26]基于专利交叉影响分析NBIC会聚发展趋势;栾春娟等[7,27-28]尝试分析纳米—生物技术、纳米—信息技术会聚发展趋势,并基于专利文献耦合分析提出技术会聚测度方法、技术部类内部会聚测度指标与方法等。

1.5 研究评述

目前,学界对于绿色发明技术尚未形成统一概念或标准,但在概念范畴上呈现扩大趋势。相比于欧美等发达国家,我国对绿色发明技术的界定更为宽泛,并对绿色技术创新演化的运行机制进行了深入探索。在绿色发明技术创新演化问题上,研究成果主要集中在演化博弈模型中的利益相关者、演化过程中的环境政策规制、演化的时空格局与驱动因素,更多关注环境、社会、技术、政策等与绿色发明技术间的联系。

已有研究成果为本文提供了很好的基础。然而,已有研究多探讨绿色发明技术创新的内涵、效率和政策规制等,关于技术会聚的测度指标尚待发展和完善,且尚未发现关于全球绿色发明技术会聚测度、趋势及其与产出关系的研究成果。因此,本文在已有研究基础上,进一步构建技术会聚测度指标,采用较长历史时期(1880—2021年)的全球绿色发明专利数据,探索绿色发明技术会聚趋势及其与绿色创新产出间的关系。研究发现将有助于推动中国绿色发明创新创造的发展,助力我国“双碳”战略目标的实现。

2 数据来源、研究设计与指标选取

2.1 数据来源

美国是全球科技创新与经济发展的领先国家,其专利授权数据能够代表全球科技创新发展水平[29]。因此,本文使用美国专利商标局授权的绿色发明专利数据,数据来源于Innography平台的美国专利数据库。绿色发明技术是以可持续发展为目标的技术创新,在技术内容方面与可持续发展技术具有高度吻合性。因此,选择联合专利分类代码系统下可持续发展技术(Sustainability Technologies)主题的发明专利数据,将其界定为全球绿色发明技术。联合专利分类(Cooperative Patent Classification,CPC)是由欧洲专利局(EPO)和美国专利商标局(USPTO)联合开发的一套新的专利联合分类系统,旨在为专利公开文献制定一套统一通用的分类体系。CPC分类系统专注于对新兴技术(Emerging Technologies)的分类标引,具体使用Y部类作为新的标签[30]。CPC系统拥有A~H和Y共计9个部类,其中,A~H部类与IPC的8个部类相对应;新增的Y部类一部分对应新加入的技术领域,如改善气候变化的技术(Y02)、智能电网技术(Y04),还有一部分对应美国专利分类(USPC)的跨领域交叉索引(Cross-Reference Art Collections)。同时,结合产品与工艺创新,对以往专利进行Y类别标引,即所谓的“后见之明”。这种追溯标引为本文研究更长历史时期的绿色发明技术会聚演化提供了可能性和可行性。

专利数据虽然不能代表全部绿色发明技术创新成果,但却是能够得到的最佳替代数据。本文检索公告日为2021年12月31日之前公布的全部发明专利授权数据,并进行扩展同族的合并,最终得到477 410条检索结果,检索日期为2022年1月6日。

2.2 研究设计

在对全球绿色发明专利数据进行概况分析的基础上,选取会聚指标逐阶段测度绿色发明技术会聚情况,得到会聚发展趋势。然后,进一步选择典型会聚指标,采用相关性分析方法,探究技术会聚与产出间的关系。具体包括以下步骤:

第一步,获取全球绿色发明专利数据后,对其整体发展趋势、发展阶段及子领域的分布与演进进行分析,为后续研究奠定基础。第二步,在国民经济行业分类和联合专利分类代码共现矩阵的基础上,生成各发展阶段的子网络文件。需要说明的是,共现矩阵需要删除CPC中的Y部类,以避免CPC代码的重复计算。上述生成的网络文件能够反映技术与产业间的联系,利用各阶段的网络文件计算得出绿色发明技术会聚特征数据。第三步,技术会聚测度指标构建与应用。在已有研究[7]基础上,选取网络凝聚力(Cohesion)分析方法中的多重凝聚力测量指标构建新的技术会聚测度指标,采用Borgatti等[31]开发的社会网络分析软件Ucinet对全球绿色发明技术会聚进行逐阶段测度分析,得到全球绿色发明技术会聚发展趋势。第四步,探究全球绿色发明技术会聚与产出间的关系。选取典型会聚指标,采用皮尔逊相关性分析方法,以双侧P<0.05表示差异有统计学意义,得出结论并探讨其政策意义。

2.3 指标选取

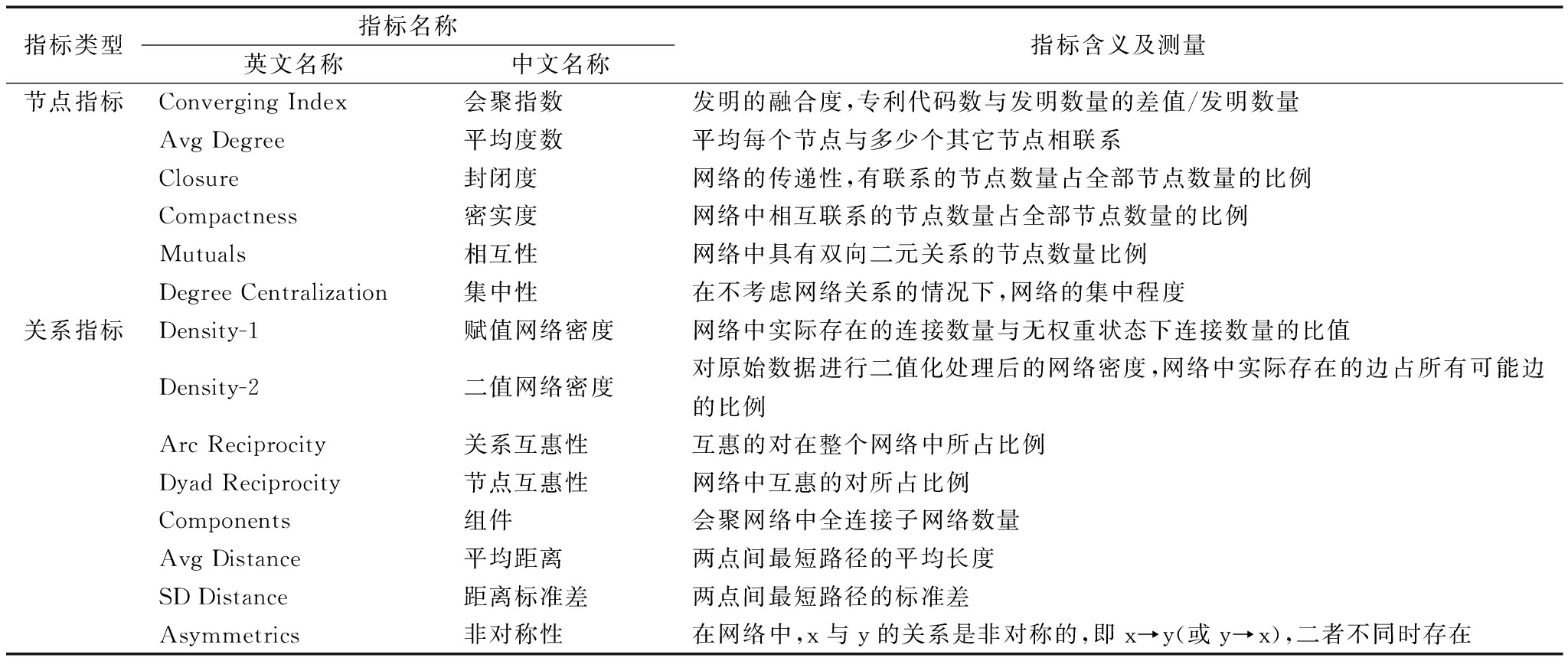
网络凝聚力(Cohesion)分析是一种典型的社会网络分析方法,其优点是能够简化复杂的网络结构,找到蕴含在网络中的子结构及其相互关系[32]。绿色发明技术是一个具有多元主体和连接关系的复杂系统,单一技术会聚指标无法准确衡量技术会聚趋势。因此,本研究综合会聚指数与多重凝聚力指数系列指标(表1中除会聚指数外的其它指标),作为全球绿色发明技术会聚趋势的测度指标,各指标含义及测量如表1所示。

表1 技术会聚测度指标
Tab.1 Summary of technical convergence measurement indices

指标类型指标名称英文名称中文名称指标含义及测量节点指标Converging Index会聚指数发明的融合度,专利代码数与发明数量的差值/发明数量Avg Degree平均度数平均每个节点与多少个其它节点相联系Closure封闭度网络的传递性,有联系的节点数量占全部节点数量的比例Compactness密实度网络中相互联系的节点数量占全部节点数量的比例Mutuals相互性网络中具有双向二元关系的节点数量比例Degree Centralization集中性在不考虑网络关系的情况下,网络的集中程度关系指标Density-1赋值网络密度网络中实际存在的连接数量与无权重状态下连接数量的比值Density-2二值网络密度对原始数据进行二值化处理后的网络密度,网络中实际存在的边占所有可能边的比例Arc Reciprocity关系互惠性互惠的对在整个网络中所占比例Dyad Reciprocity节点互惠性网络中互惠的对所占比例Components组件会聚网络中全连接子网络数量Avg Distance平均距离两点间最短路径的平均长度SD Distance距离标准差两点间最短路径的标准差Asymmetrics非对称性在网络中,x与y的关系是非对称的,即x➝y(或y➝x),二者不同时存在

注:x、y为网络中任意两个节点

如表1所示,技术会聚测度共涉及14个指标,根据测量对象不同可分为节点指标、关系指标两类。综合运用关系类指标和节点类指标能有效判断技术会聚网络的整体状态。节点类指标是围绕技术会聚网络中节点特征与属性设计的测度指标,目的在于通过网络中节点的状态反映会聚网络的整体情况。其中,会聚指数是测度发明融合度的指标,同等数量的发明,专利代码数量越多,会聚指数越大。度数是测量点在环境中关联程度的参数,平均度数则是对网络中全部节点关联程度的度量,平均度数越大,网络间的联系越紧密。封闭度、密实度、相互性是衡量网络传递性的指标,封闭度用会聚网络中有联系的节点数占比衡量,密实度用会聚网络中相互联系的节点数占比衡量,相互性则考虑了节点间的双向二元关系。集中性又称度中心势,是对网络图整体中心性的刻画,网络集中性越高,网络越趋向某些特殊节点。

关系类指标是围绕技术会聚网络中边的特征与属性设计的测度指标,通过分析网络中节点间边的属性挖掘会聚网络的整体情况。网络密度是衡量节点间关联程度的关键指标,赋值网络密度与二值网络密度是网络密度的重要延伸。其中,赋值网络密度用网络中实际存在的连接数量与无权重状态下连接数量的比值度量;二值网络密度用原始数据进行二值化处理后的网络密度衡量。互惠性是衡量网络中双向关联关系频次的重要指标,关系互惠性与节点互惠性均用互惠的对在整个网络中的占比测度。组件用会聚网络中全连接子网络数度量,全连接子网络是指网络中任意两个节点间至少存在一条连通路径,组件值越大,网络中游离的子网络越多。距离是指网络中两个节点间路径所经过节点之和,平均距离是指两点间最短路径的平均长度,平均距离越长,网络间关系越稀疏,距离标准差是指两点间最短路径的标准差。非对称性是衡量网络中非对称性关系的指标,数值越大,非对称性关系越多。

3 全球绿色发明技术会聚与专利产出相互影响的实证分析

3.1 全球绿色发明整体趋势与子领域分布

从专利检索结果看,全球绿色技术发明专利共计477 410条,最早出现于1836年。由于早期数据著录项目缺失比较严重,而且数据较少,本文选取1880—2021年专利数据进行分析,如图1所示。

图1 全球绿色发明技术发展趋势与发展阶段划分
Fig.1 Development trends and stages of global green inventions

从整体趋势看,绿色发明专利数量呈快速增长的发展态势。采用SPSS聚类分析方法,结合目测法,将其划分为5个发展阶段。第一阶段(1880—1919年):技术萌芽期。这一时期,绿色技术发展相当缓慢,年度发明数量低于300项。第二阶段(1920—1964年):技术缓慢发展期。该阶段,大多数年份发明数量介于500~1 000项之间,大部分时期绿色技术发展比较缓慢,后期发展速度逐渐加快。第三阶段(1965—1997年):技术成长期。该时期,年度发明数量介于1 500~5 000项之间,呈逐渐增加趋势,进入技术成长阶段。第四阶段(1998—2009年):较快成长期。该阶段,年度发明数量基本保持在6 000~7 000项之间,较前一阶段有较大增长。第五阶段(2010—2021年):快速成长期。该阶段年度发明数量快速增长,从2010年的11 000多项增长至2021年的27 000多项,进入高速成长期。期末的略微下降概由数据尚未完全收录所致。

全球绿色发明技术主要涉及以下子领域:适应气候变化技术(Y02A)、建筑业绿色发明技术(Y02B)、温室气体捕捉与存储技术(Y02C)、节能信息通讯技术(Y02D)、能源生产、分配和运输(Y02E)、工业与农业制造业(Y02P)、运输业(Y02T)、废物与废水处理(Y02W)和智能电网(Y04S)。绿色发明技术各子领域的CPC代码、技术领域、发明数量及占比如表2所示。从绿色发明技术子领域的结构分布看,排在前3位的技术领域是能源、运输和制造业,其技术占比均超过20%。由于世界各国对节能减排问题的持续关注,而能源问题又直接关乎国家经济建设,绿色技术中涉及能源领域的专利数量高达173 913项,远高于其它领域。其它绿色发明技术领域虽在专利数量上低于能源、运输等绿色技术核心领域,但仍是当前碳达峰行动的重点方向。

图2揭示了全球绿色发明技术子领域的分布与发展趋势。可以发现,各子领域的绿色发明数量分布和发展趋势均不同。其中,能源、运输和制造业3个子领域专利数据最多,智能电网、温室气体捕捉与存储两个子领域还比较薄弱,废物处理、信息通讯技术、建筑业和适应气候变化4个子领域发展处于中间位置。这是因为,能源、运输和制造领域兴起的时间较早,具有比较长的历史发展阶段,而智能电网、信息通讯技术、温室气体捕捉与储存领域兴起的时间相对较晚。2010年,几乎所有子领域都开始急剧发展,涌现出大量绿色发明技术创新成果。2009年全球金融危机后,各国政府纷纷提出并大力发展包括新能源在内的战略性新兴产业,这大大推动了全球绿色发明专利活动,带来专利数量激增。

表2 CPC代码、技术领域、发明数量及占比
Tab.2 CPC code, technical field, numbers and proportions of inventions

CPC代码技术领域数量(项)占比(%)Y02A适应气候变化技术40 0368.39Y02B建筑业绿色发明技术47 75410.00Y02C温室气体的捕捉与存储发明技术5 4911.15Y02D信息通信领域的绿色发明技术39 2828.23Y02E能源领域的绿色发明技术173 91336.43Y02P制造业绿色发明技术99 80220.90Y02T运输业绿色发明技术117 46124.60Y02W垃圾处理领域的绿色发明技术22 9684.81Y04S智能电网发明技术11 6222.43共计558 329116.95

注:共计558 329项超过检索结果477 410项,是因为有的发明涉及到多个领域

图2 全球绿色发明子领域分布与发展趋势
Fig.2 Sub-field distribution and development trends of global green invention

3.2 全球绿色发明技术会聚测度与发展趋势

根据前述聚类分析得到绿色发明技术发展的5个阶段,对全球绿色发明技术会聚状况进行逐阶段测度,分析14个技术会聚特征指标随时间推移发生的变化情况,如表3所示。

从整体看,会聚指数、赋值网络密度、二值网络密度、平均度数、封闭度、密实度、相互性、关系互惠性和节点互惠性9个指标呈上升趋势。会聚指数从第一阶段的0.09上升至第五阶段的0.55,技术领域间呈现出明显的会聚技术领域特征。赋值网络密度与二值网络密度均快速增大,全球绿色发明赋值网络密度从第一阶段的7.35上升至第三阶段的3 516.79后,在第四阶段基本保持稳定(3 588.63),到第五阶段,网络密度快速增大,约为前一阶段的3.4倍,反映出节点间关联程度逐渐提高。平均度数从第一阶段的1.88上升至第五阶段的7,也反映出会聚网络节点间的联系逐渐增强。封闭度与密实度在5个阶段发展中持续提升,说明当前技术会聚网络中采取知识融合发展策略的专利成为主导。关系互惠性与节点互惠性指标数值增长再次印证了相关领域融合发展的趋势。从上述指标变化中可以看出,网络中节点间关系越来越密切,相互联系越来越紧密,网络越来越密实。

集中性、组件、平均距离、距离标准差、非对称性5个指标呈下降趋势。集中性指标数值在第一阶段为0.21,随后快速下降,在第五阶段降至最低点,反映出当前绿色发明技术领域发展逐渐均衡。非对称性指标数值下降反映出技术合作网络间的对称性关系得到改善。组件指标数值下降反映出会聚网络中游离子网络减少,说明领域发展正向大科学体系迈进。平均距离与距离标准差都呈下降趋势,说明会聚网络的连通性得到提升,绿色发明技术领域间存在高效合作关系。从上述指标变化中可以看出,网络节点间的联系越来越多,关系越来越均匀,距离越来越近,相互之间的对称性越来越强。概言之,表3中的指标数据都表明全球绿色发明呈现出多领域会聚的发展态势,领域间学科交叉、技术融合、知识协同的发展趋势越来越明显,表现出多领域交叉融合的特征。

综上可知,随着科学技术不断进步,全球绿色发明技术会聚趋势越来越明显,技术之间的交叉与融合程度逐渐提高。但是,技术会聚能否促进新的创新成果产出?本文采用相关性分析方法进一步检验全球绿色发明技术会聚与创新成果产出间的相互关系,旨在更准确地把握技术会聚与创新产出间的关系。

表3 全球绿色发明技术会聚各阶段测度结果及趋势
Tab.3 Measurement results and trends of green invention technology convergence at different stages

技术会聚指标发展阶段1880—19191920—19641965—19971998—20092010—2021趋势会聚指数0.090.150.370.440.55上升赋值网络密度7.35 549.27 3 516.79 3 588.63 12 179.79 上升二值网络密度0.27 0.86 0.93 0.98 1.00 上升平均度数1.88 6.00 6.50 6.88 7.00 上升封闭度0.44 0.94 0.96 0.98 1.00 上升密实度0.55 0.93 0.96 0.99 1.00 上升相互性0.20 0.75 0.86 0.96 1.00 上升关系互惠性0.40 0.88 0.92 0.98 1.00 上升节点互惠性0.25 0.78 0.86 0.96 1.00 上升集中性0.21 0.19 0.10 0.02 0.00 下降组件3.00 1.00 1.00 1.00 1.00 下降平均距离1.43 1.14 1.07 1.02 1.00 下降距离标准差0.50 0.35 0.26 0.13 0.00 下降非对称性0.40 0.21 0.14 0.04 0.00 下降

3.3 全球绿色发明技术会聚与专利产出的相互影响

不同技术领域之间不断交叉融合,已成为全球绿色发明技术发展演进的主要趋势。会聚指数和赋值网络密度是研究技术会聚趋势的两个重要指标。会聚指数反映技术与产业的交叉融合程度,即多大比例的发明涉及到多个技术领域或产业,而融合了多种技术领域知识或者被应用到多个产业的发明,能够解决更多产业技术问题。网络密度基于技术与产业间联系的紧密程度,反映技术领域与产业的会聚融合状况。为揭示全球绿色发明技术会聚指数、网络密度与专利产出的相互关系,绘制发明数量与会聚指数、网络密度(赋值网络)散点图(见图3),并拟合出各自的关系方程式,形象揭示发明数量与会聚指数、发明数量与赋值网络两组变量间的相关关系。

图3(a)显示,发明数量与会聚指数间呈现出明显的正相关关系,表现为指数关系,具有较高的拟合优度(0.954 6)。说明领域间的会聚指数与专利数量之间存在关联,当会聚指数增长时,绿色发明专利数量也会随之增加。图3(b)显示,发明数量与赋值网络密度间呈现出明显的正相关关系,表现为线性关系,具有较高的拟合优度(0.994 3) 。说明领域间的赋值网络密度与专利数量之间存在关联,当技术会聚网络密度提高时,绿色发明专利数量也会随之增加。

为进一步探究技术会聚与发明数量间的相关关系,采用皮尔逊相关性分析方法,对发明数量、会聚指数、网络密度3个指标进行相关分析双尾检验,结果如表4所示。结果显示,发明数量与网络密度的相关性在0.01水平上显著,发明数量与会聚指数的相关性在0.05水平上显著,网络密度与会聚指数的相关性不显著。

图3 发明数量与会聚指数、赋值网络密度的关系
Fig.3 Relationship among invention quantity, convergence index and assignment network density

表4 发明数量、会聚指数、网络密度的相关性检验
Tab.4 Correlation test of invention number, convergence index and network density

指标发明数量会聚指数网络密度发明数量1.0000.887*0.997**0.0450.000会聚指数0.887*1.0000.870.0450.055网络密度0.997**0.871.0000.0000.055

注:*、**分别代表在0.05、0.01级别(双尾),相关性显著

皮尔逊相关性分析结果证实了网络密度、会聚指数与绿色发明专利数量间的相关性,为进一步验证三者间的相互影响,本文建立回归模型,采用最小二乘法进行估计。

以绿色发明专利数量(NI)为因变量、网络密度(DI)为自变量,构建网络密度与绿色发明专利数量模型:NI=C1+β1CI。通过OLS估计得到常数项C1=17 069.14,β1=7。即模型的回归方程为:

NI=17 069.14+7.00 * D

(1)

回归系数t<0.05,说明在95%置信水平下,常数项和会聚指数的系数估计值均显著不为0。修正R2=0.992,说明回归方程的拟合度较高。因此,可以认为网络密度每增加1个单位,绿色发明专利数量增加7个单位。

将因变量与自变量进行调换,得到常数项的取值为-828.37,β=0.05,修正R2=0.992。即模型的回归方程为:

DI=-828.37+0.05 * NI

(2)

回归方程的拟合度较高,可以认为绿色发明专利数量每增加1个单位,网络密度增加0.05个单位。

同理,以绿色发明专利数量(NI)为因变量、会聚指数(CI)为自变量,构建会聚指数与绿色发明专利数量模型:NI=C2+β2CI。通过OLS估计得到常数项C2=-46 396.6,β2=445 648.747。即模型的回归方程为:

NI=-46 396.6+445 648.747 * CI

(3)

回归系数t<0.05,说明在95%置信水平下,常数项和会聚指数的系数估计值均显著不为0。修正R2=0.821,说明回归方程的拟合度较高。因此,可以认为会聚指数每增加1个单位,绿色发明专利数量将增加445 648.747个单位。

将因变量与自变量进行调换,得到常数项的取值为0.149,β=0.000 001 775,修正R2=0.821。即模型的回归方程为:

CI=0.149+0.000 001 775 * NI

(4)

回归方程的拟合度较高。可以认为,绿色发明专利数量每增加1个单位,会聚指数增加0.000 001 775个单位。

4 结论与讨论

4.1 主要结论

本研究选取全球可持续发展技术主题下的全部授权专利家族数据,并将其界定为全球绿色发明专利,构建全球绿色发明技术会聚测度指标并分析会聚趋势,探究技术会聚与绿色技术创新产出间的相互关系。首先,在已有技术会聚测度指标基础上,通过技术—产业共现矩阵,创造性地构建共现网络文件,并结合社会网络分析中的多重凝聚力指数系列指标,对全球绿色发明技术会聚进行测度。其次,采用聚类分析方法,将研究区间划分为5个发展阶段,对每个阶段的技术会聚指标进行测量,得到全球绿色发明技术会聚演进趋势:会聚指数、网络密度、平均度数、密实度、相互性等指标呈现出明显上升态势,表明随着时间推移,技术之间的交叉融合程度越来越高;集中性、组件、平均距离等指标随时间推移下降,表明全球绿色发明技术会聚趋势越来越明显。最后,选择会聚指数和赋值网络密度两个重要会聚指标,采用绘制散点图与相关性检验方法,探究全球绿色发明数量与会聚指数、网络密度间的相互关系,发现全球绿色发明数量与会聚指数正相关并表现为指数关系,与网络密度正相关并表现为线性关系。进一步的实证分析表明,绿色发明技术会聚与绿色发明产出之间相互影响、相互促进。一方面,随着绿色发明技术会聚趋势不断增强,绿色发明技术创新产出也随之增加;另一方面,随着绿色发明创新产出增多,也会被应用于更多产业技术领域。因此,在绿色发明技术领域的科研资助、人才培养和重大科研项目研发等各个环节,国家应该大力支持和鼓励不同学科、技术领域间的交叉融合与交流合作,推动中国绿色发明创新创造的进步和发展。

4.2 讨论

本研究的理论贡献在于:一是采用多重凝聚力指数系列指标测度技术会聚,丰富和发展了现有技术会聚测度指标,拓展了跨领域融合研究的分析思路。二是揭示了全球绿色发明技术会聚的演进趋势以及技术会聚与绿色发明创新产出间的相互作用关系。

能源、运输和制造业是绿色创新产出的核心领域,也是现阶段我国经济发展的重要支撑。当前,全球绿色发明专利数量不断攀升,相关技术日趋成熟,创新难度日益增大。我国绿色产业发展起步较晚,虽然在“双碳”战略目标加持下快速成型,但相较于欧美发达国家仍存在一定差距。作为技术创新的源泉,技术会聚为“弯道超车”提供了机会。本文分析结果表明,扩展跨领域会聚网络规模和加强网络内部领域间的联系都能极大促进绿色发明专利数量增长。因此,为进一步推动绿色产业发展,加快建立健全绿色低碳循环发展经济体系,在技术创新层面,确保突破式创新与开拓式创新双轨并行,重视已有领域技术攻坚的同时,鼓励对跨领域技术会聚进行大胆尝试;在学科建设层面,打破原有学科界限,促进跨学科交流互动;在人才培养层面,尽快建立宽口径的人才培养模式,加快复合型人才培养,为绿色产业发展提供更有力的保障。

参考文献:

[1] 中共中央 国务院关于完整准确全面贯彻新发展理念做好碳达峰碳中和工作的意见[N]. 光明日报,2021-10-25(01).

[2] 工业和信息化部.“十四五”工业绿色发展规划[EB/OL]. [2022-01-01].http://www.gov.cn/zhengce/zhengceku/2021-12/03/content_5655701.htm.

[3] PROBST B, TOUBOUL S, GLACHANT M. Global trends in the invention and diffusion of climate change mitigation technologies[J]. Nature Energy,2021, 6(11): 1077-1086.

[4] 熊广勤, 石大千, 李美娜. 低碳城市试点对企业绿色技术创新的影响[J]. 科研管理,2020, 41(12): 93-102.

[5] DECHEZLEPRETRE A, GLACHANT M, HASCIC I. Invention and transfer of climate change-mitigation technologies: a global analysis[J]. Review of Environmental Economics and Policy,2011, 5(1): 109-130.

[6] SEJIAN V, BHATTA R, SOREN N M,et al. Introduction to concepts of climate change impact on livestock and its adaptation and mitigation[M].Springer, 2015.

[7] 栾春娟. 技术部类内部会聚指数的测度方法与指标[J]. 科技进步与对策,2015, 32(19): 126-129.

[8] FREEMAN CJTF, CHANGE S. The greening of technology and models of innovation[J]. Technological Forecasting and Social Change,1996, 53(1): 27-39.

[9] PORTER M A. America's green strategy[J]. Scientific American,1991,264(4):168-170.

[10] 许庆瑞, 王毅, 黄岳元. 中小企业可持续发展的技术战略研究[J] 科学管理研究,1998,18 (1): 5-9,78.

[11] BRAUN E, WIELD D. Regulation as a means for the social-control of technology[J]. Technology Analysis &Strategic Management,1994, 6(3): 259-272.

[12] SHI Y Y, HAN B T, ZENG Y C. Simulating policy interventions in the interfirm diffusion of low-carbon technologies: an agent-based evolutionary game model[J]. Journal of Cleaner Production,2020, 250(20):1-10.

[13] WANG D D. Unravelling the effects of the environmental technology portfolio on corporate sustainable development[J]. Corporate Social Responsibility and Environmental Management,2018, 25(4): 457-472.

[14] AREHART JH, HART J, POMPONI F, et al. Carbon sequestration and storage in the built environment[J]. Sustainable Production and Consumption,2021, 27: 1047-1063.

[15] LUAN CJ, SUN XM, WANG YL. Driving forces of solar energy technology innovation and evolution[J]. Journal of Cleaner Production,2021, 287(10): 1-12.

[16] 衡孝庆. 论生态融合[J]. 自然辩证法通讯,2020, 42(2): 17-22.

[17] MIRATA M, EMTAIRAH T. Industrial symbiosis networks and the contribution to environmental innovation: the case of the Landskrona industrial symbiosis programme[J]. Journal of Cleaner Production,2005, 13(10-11): 993-1002.

[18] BUSH V. Science—the endless frontier: a report to the president[M]. Washington, DC: United States Government Printing Office,1945.

[19] 孙燕铭, 梅潇, 谌思邈. 长三角城市群绿色技术创新的时空格局及驱动因素研究[J]. 江淮论坛,2021, 64(1): 13-22,61.

[20] LEWIN AY, LONG CP, CARROLL TN. The coevolution of new organizational forms[J]. Organization Science,1999, 10(5): 535-550.

[21] 范德成, 吴晓琳. 中国工业绿色技术创新动力评价及时空格局演化研究[J]. 科技进步与对策,2022, 39(1): 78-88.

[22] 苏屹, 林周周, 欧忠辉. 中国省际知识聚合的测度及其对区域创新能力的影响研究[J]. 管理工程学报, 2020, 34(5): 62-74.

[23] KARVONEN M, KASSI T. Patent citation analysis as a tool for analysing industry convergence[C]. In: Proceedings of Picmet 11, 2011:1-13.

[24] GEUM Y, KIM C, LEE S. Technological convergence of IT and BT: evidence from patent analysis[J]. Etri Journal,2012, 34(3): 439-449.

[25] CURRAN C S, LEKER J. Patent indicators for monitoring convergence:examples from NFF and ICT[J]. Technological Forecasting and Social Change,2011, 78(2): 256-273.

[26] 苗红, 秦立芳, 黄鲁成. 基于专利交叉影响法的NBIC会聚趋势研究[J]. 科技进步与对策,2013, 30(20): 94-98.

[27] LUAN C J, SUN M. Mapping &measuring converging technologies between nanotechnology and communication technology via patent analysis[C]. 8th International Conference on Webometrics, Informetrics and Scientometrics(WIS) &13th COLLNET Meeting, 2012:23-26.

[28] 栾春娟. 基于专利耦合分析的技术会聚测度方法研究——兼论中西医对全球制药技术发展的影响[J]. 技术与创新管理,2017, 38(4): 366-373.

[29] RIGBY D L. Technological relatedness and knowledge space: entry and exit of US cities from patent classes[J]. Regional Studies,2015, 49(11): 1922-1937.

[30] SCHEU M, VEEFKIND V, VERBANDT Y. Mapping nanotechnology patents: the EPO approach[J]. World Patent Information,2006,28(3):204-211.

[31] BORGATTI SP, EVERETT MG. Graph colorings and power in experimental exchange networks[J]. Social Networks, 1992, 14(3-4): 287-308.

[32] CAVALCANTI TVV, GIANNITSAROU C, JOHNSON CR. Network cohesion[J]. Economic Theory,2017, 64(1): 1-21.

(责任编辑:陈 井)