美国对华5G科技竞争策略与对策研究
——基于“大战略”理论视角

王才玮1,李 光2

(1.武汉大学 哲学学院,湖北 武汉430072;2.武汉大学 发展研究院,湖北 武汉430072)

摘 要:5G是引领未来的战略性技术,是实现产业升级的重要基础设施,也是中美科技竞争的关键领域。梳理美国对华5G科技竞争策略对于提升我国5G治理能力、创造竞争优势具有重要意义。运用“大战略”理论,从目标、手段、威胁、效益4个层面对美国5G策略进行分析,指出美国5G策略体现了维护国家安全和国际领导地位的目标,通过成立专职机构、加大科研投入、培养通信人才、提升频谱和基建能力等手段促进本国5G发展,并运用出口管制、外资审查、限制投资、外交结盟等方式对中国进行打压和防范。中美5G竞争日益激烈且存在彼此封闭、割裂的风险,国际关系将成为影响竞争态势的关键因素。中国应坚定战略目标,优化战略手段,应对挑战并把握机遇,积极推动中国5G健康发展。

关键词:5G;科技政策;中美科技竞争;美国5G策略;大战略理论

U.S. 5G Technology Competition Strategies and Countermeasures against China Based on the Grand Strategy

Wang Caiwei1, Li Guang2

(1.School of Philosophy, Wuhan University, Wuhan 430072,China; 2.Academy of Development, Wuhan University, Wuhan 430072 ,China)

AbstractAs a strategic technology leading the future, the 5th generation mobile communication technology(5G) is critical for realizing industrial upgrading. China's 5G has reached an international leading level in terms of technology patents and large-scale deployment, and the relative advantages have aroused the anxiety of the world's number one technology power, the United States. Since 2018, the United States has implemented a global blockade of China's 5G, and the 5G competition between China and the United States has become increasingly fierce. The national strategic planning and policy deployment of science and technology is the key to determining the outcome of the 5G competition between China and the United States. In this context, it is crucial to analyze the U.S. 5G technology competition strategies against China and gain insight into its strategic tendency so as to enhance China's 5G competitiveness. Existing research on U.S. 5G policy is based on the interpretation of a single policy, mostly from an international political perspective with the focus on US sanctions on China's 5G. Existing research based on U.S. domestic 5G technology policy is not sufficient and highly subjective, and there is not a theoretical framework for relevant research. This study introduces the theory of grand strategy as the research framework and theoretical basis, and conducts a national strategic research based on the top-level design of the US 5G strategy; it further discusses the theoretical basis for the formulation of the U.S. 5G strategies. At the same time, the analysis of specific strategies provides an explanation from the perspective of science and technology policy so that the U.S. 5G strategy can be attributed as a science and technology policy.

The national grand strategy is a strategic way of mobilizing, coordinating and using various resources to achieve the fundamental goals of the country. This study first analyzes the interests and goals of the U.S. 5G strategies, and explores the strategic motivation and underlying logic behind the U.S. 5G policy. Secondly, it sorts out the means and approaches of the U.S. 5G strategies, and gains insight into its policy generation mechanism and implementation path. Thirdly, it expounds the threats and challenges of 5G in the United States, and they are in line with the background of the technology competition between between China and the United States; the findings provide a reasonable explanation for the analysis of the 5G sanctions policy of the United States against China. Finally, on the basis of the benefits and evaluation of the U.S. 5G strategies, it predicts the future development trend of the 5G strategy in the United States and the 5G competition between China and the United States, which will provide more targeted preferences for China's 5G strategic planning and policy formulation.

The main conclusions of this study are as follows.(1)The goal of the U.S. 5G strategies is to maintain the security of the national economy, homeland security, industrial chain and its own international leadership. (2)The means of the U.S. 5G strategies include establishing new leading agencies, encouraging investment in scientific research, raining telecommunications talents,and improving spectrum and infrastructure capabilities.(3)The U.S. 5G strategies regard China as a threat and challenge. The U.S. uses export controls, foreign investment review, investment restrictions, and diplomatic alliances to suppress and prevent Chinese 5G development. (4)The Sino-U.S. 5G competition will become protracted and intense. There will be a risk of mutual closure and separation, leading to two 5G ecosystems isolated from each other. International relations will influence the 5G competitive between the two countries.(5)The Chinese government should hold onto its strategic objectives firmly, optimize its strategic means, and promote the healthy development of China's 5G.

Key Words:5G;Science and Technology Policy;Sino-US Science and Technology Competition;U.S. 5G Strategies;Grand Strategy Theory

收稿日期:2021-07-22

修回日期:2021-12-11

作者简介:王才玮(1988—),女,山西太原人,武汉大学哲学学院博士研究生,研究方向为科技政策、STS;李光(1955—),男,湖北武汉人,武汉大学发展研究院二级教授、博士生导师,研究方向为科技政策、STS。

DOI10.6049/kjjbydc.2021070552

开放科学(资源服务)标识码(OSID):

中图分类号:F124.3

文献标识码:A

文章编号:1001-7348(2023)04-0001-11

0 引言

5G即第五代移动通信技术,具有增强移动宽带(eMBB)、海量机器类通信(mMTC)、超可靠低时延通信(uRLLC)三大应用场景。作为工业互联网基础设施,5G对于推动第四次产业革命、增强国家经济实力具有重要意义。目前,中国5G在技术专利、规模部署等方面具有国际领先水平,相对优势引发了世界头号科技强国美国的关注。自2018年起,美国公开表示自己必须是5G赢家,并对中国实施全球封堵,中美5G竞争日益激烈,两国对科技发展的战略规划和政策部署是决定中美5G竞争胜负的关键。在此背景下,研究美国对华5G科技竞争策略,洞悉其战略动态,对于提升我国5G竞争力至关重要。

目前,国内关于美国5G策略的研究呈现以下特点:一是研究内容侧重于美国5G政策跟踪,尤其是对美国5G国防战略[1]、扩大部署方案[2]、“清洁网络”计划[3]及频谱、标准、供应链[4]等单一政策视角的解读与评述;二是学科视角集中在国际关系、国际政治等领域,认为美国5G霸权是对国际秩序的破坏[5],凸显了数字保护主义和技术民族主义[6],美国5G战略呈现技术议题安全化、网络竞争地缘化、产业竞争政治化等特征[7]。总体而言,现有研究成果存在以下不足:第一,对美国5G策略缺乏全面性、系统性、整体性研究,单一政策不足以对美国5G策略作出充分诠释和根源性述评。第二,以国际政治视角为主,重点关注美国对中国的制裁,基于美国国内5G科技政策的研究较少。第三,相关研究大多是对美国5G政策文献进行分析和逐一解读,主观性、分散性较强,缺少理论支撑和整体性研究框架。鉴于此,本文以“大战略”理论作为研究框架和理论基础,对美国5G策略进行国家战略研究,探讨美国5G策略制定的理论依据。同时,从科技政策视角对具体策略进行分析,以使5G策略回归科技政策属性。

1 “大战略”理论与研究路径

国家“大战略”是指一国政府从全局观出发,为实现国家根本目标而开发、动员、协调、使用和指导国家政治、军事、经济、技术、外交、思想文化和精神等各类资源的根本操作方式[8]。换言之,“大战略”就是通过科学决策和运用各种国力,最终实现其为之服务的政策目标。“大战略”理论主要关注国家实施某一政策的目的与手段、目标与资源,并力求实现两者之间的平衡。“大战略”能否成功既取决于国际环境,也取决于国家自身实力,其中利益与目标、手段与途径、威胁与挑战、效益与评估等内容是“大战略”的本质和内核。

本文以“大战略”理论分析美国对华5G竞争策略,主要基于以下几点原因:一是现有关于美国5G政策的质性研究多从政策动因、政策措施、政策影响等方面进行分析,缺乏一定的理论基础,且对于内在逻辑关系或某一策略的全面解读不够充分。“大战略”理论对政策利益、途径、环境、评估的界定可为政策质性研究提供一定的理论基础;二是现有对美国5G政策的研究针对哪些政策未说明政策特点,针对哪些政策入选、哪些政策不入选的论证不够全面,政策的客观性和科学性存疑。“大战略”理论聚焦目标、资源、威胁、挑战等内容,从这些方面进行分析具有一定的合理性;三是“大战略”作为国家全局性、长远性、竞争性策略,在分析国家军事、经济、外交政策等方面具有普适性。5G作为当前世界各国重点关注的科技产业和国家战略,契合“大战略”理论思想体系和研究框架。因此,运用“大战略”理论考量美国对华5G科技竞争策略,而非对主观选取的政策文本进行条文性和跟踪性解读,能够从宏观和微观层面对美国5G策略进行系统性诠释。

本文运用“大战略”理论分析美国5G策略,研究框架和路径如图1所示。首先,剖析美国5G策略的利益与目标,挖掘美国5G政策背后的战略动因和底层逻辑;其次,梳理美国5G策略的手段与途径,洞悉政策生成机制和实现路径;再次,阐述美国5G策略的威胁与挑战,契合中美大国竞争、科技竞争的时代背景,对于美国对华5G制裁政策作出科学解释;最后,对美国5G策略效益与评估进行分析,并对美国5G战略发展趋势、中美5G竞争走向进行预测和判断,以为中国5G战略规划、科技政策的制定和调整提供更有针对性的方案。

图1 美国对华5G竞争策略研究框架
Fig.1 Research framework of American 5G competition strategy against China

资料来源:根据相关资料整理,下同

2 美国对华5G科技竞争策略目标

大战略首要关切的内容是其为之服务的国家根本目标,也是大战略最直接、最重要的影响因素。国家根本目标的界定源于国家核心利益、国内外形势、国家能力及资源、战略后果与收益等方面的综合考量,具有继承性、长远性以及体现国家战略定位和价值取向的特征。冷战以后,美国大战略的本质是维护霸权主义,美国对华5G战略反映了“美国优先”的价值观。同时,美国对华5G战略的核心思想与美国科技政策发展影响因素密切相关。二战以后,美国科技政策与科学技术前沿发展、国家发展重大需求、国际环境和外部挑战等因素密切相关[9],因此维护科技优势、保障国家安全和经济繁荣、加强国际领导地位就成为美国5G战略目标的核心。2017年12月,《美国国家安全战略》指出“5G作为数字基础设施,是促进经济繁荣、提升国家竞争力、维护国家安全的优先行动”,这是5G被纳入“国家安全”要义的开端。2020年3月,美国出台《2020年安全5G及以后法案》和《国家5G安全战略》,指出“5G将是21世纪美国国家繁荣与安全的主要驱动力”,并要求制定相关措施确保下一代无线通信系统和基础设施安全。美国对5G的战略考量主要体现在经济和国土安全、供应链和产业安全、美国国际领导地位安全3个方面。

2.1 确保经济与国土安全

建设快速、安全、可修复、广覆盖、低成本的5G网络是美国发展5G经济和维护国家安全的主要目标。美国约有87%的经济增长是由技术进步创造的,5G更被认为是拉动美国经济的新增长点。据波士顿咨询集团报告,5G可以在美国创造约450万个就业机会,并使GDP增长约1.5万亿美元。5G能够提供低时延、高速率的网络连接,使数百亿设备享受到互联网价值,在改变人类生活、工作、学习和交流方式的同时,不断刺激产业创新,促进世界各地新市场、产品、服务和经济增长。5G对生产结构调整和社会发展方式转变发挥着极其重要的作用。同时,5G创新能力作为全球经济竞争的先发优势,率先掌握5G的国家将大幅受益。因此,新美国安全中心《确保我们的5G未来》等报告明确要求加快部署5G,使5G收益最大化以繁荣国家经济。

5G基础设施安全及传输、存储数据和信息安全是美国5G国土安全防范的主要内容。2020年《国防部5G战略》和《国防部5G战略实施计划》指出,美国计划通过推进自身和盟友5G能力、提高对5G国家安全风险识别能力、制定保护5G安全技术方案3项措施保障5G国防安全。在美国,科学具有很强的“为国防服务”的色彩,国防科研是美国国家安全的重要组成部分。在国防军事领域,美国通过发布需求和公开招标等方式在军事基地建立5G测试和应用平台,公布了总金额达6亿美元涉及5个军事基地的第一批项目,吸引了美国电信、诺基亚、高通、微软、亚马逊等40多家通信巨头和IT企业共同参与,研发了虚拟现实训练、军事物资智能仓库、军事雷达与5G蜂窝频谱共享等多个应用场景。自“9·11”事件以后,国防和军事为美国科技政策奠定了基调,为确保美国长期拥有其它国家“望尘莫及”的技术优势[10],科技成为维护国家安全和军事优势的首要引擎。美国对5G国家安全属性的目标体现了美国力图达到的科技平衡:一是形成军事和科技的良性互动;二是使5G最大限度为己所用,同时阻止其落入其他竞争者手中。

2.2 确保供应链安全和产业安全

5G涉及人们生产生活的方方面面,牵动众多上下游产业,对供应链和产业安全具有重要影响,美国开展了多项针对供应链的专项调研。美国国土安全部组建了信息和通信技术供应链风险管理工作组,将供应链风险划分为伪造零件、网络安全、危害系统开发和运营、经济威胁、法律风险等14种类型,并对每种风险来源、实施、对象、后果、应对措施进行了梳理。美国指出,使用“非受信公司”5G组件会面临被拦截、操纵、窃取、破坏等网络风险,并将以华为为代表的中国企业定义为“非受信公司”,同时指控华为占据美国市场较大份额,造成供应链垄断,阻碍产业公平竞争。为降低供应链威胁,美国采取了以下两方面策略:

(1)限制“非受信公司”参与5G建设。美国政府颁布的《2018年联邦采购供应链安全法》规定可在必要时通过“移除订单”的方式处理供应链风险。2019年,《国防授权法案》禁止联邦机构采购华为和中兴设备。2020年,美国拒绝华为对“威胁美国国家安全”最终指令复审的申请,对华为设备予以坚决抵制。

(2)积极倡导Open RAN技术。Open RAN(Open Radio Access Network)作为一种开放式无线接入方式,是指应用软件操作达到基带通用,能够降低供应商对硬件的独家控制,使网络设备具有互操作性。2020年,美国拨款7.5亿美元支持Open RAN技术并组建Open RAN联盟,呼吁各国加入。软件产业是美国的强项,美国提倡Open RAN是为改变当前5G供应链被华为、中兴、诺基亚、爱立信四大非美国供应商控制的局面,有强烈的去华为、“去中国化”的政治意图。美国因没有自己的通信设备商而一再叫嚣通信市场垄断,一旦Open RAN成为通信技术新范式,美国将大幅增加对全球通信产业链的控制,进而占据主导地位。届时,目前通信设备“四分天下”的国际市场很有可能会被英特尔等美国软件公司“独家垄断”,以实现美国5G产业链控制和安全的目标。

2.3 确保美国领导地位

长期以来,美国依靠在科技创新领域的单边统治地位主导世界秩序[11],5G成为维护美国全球政治经济领导地位的重要保障。白宫5G峰会强调“美国及其盟友必须在5G技术中领先”。美国国家安全委员会发布的《保卫5G:信息时代的艾森豪威尔国家高速公路系统》指出:“中国正成为世界5G的领导,美国必须抓住5G机会占据信息领域的制高点,从而领先于全球竞争对手。5G地位相当于21世纪的艾森豪威尔国家公路,美国应拿出比世界上任何国家都快的速度和坚定的领导力构建安全、高质量的5G网络。”此外,美国政府还颁布了《促进美国在5G领域的国际领导地位》《促进美国在无线领域的领导地位》等法案,强调美国掌控5G优势的决心以及通过5G确保自身国际领导地位的政治意图。

美国以5G为突破口维护自身领导地位的战略逻辑体现在以下3个方面:首先,保障5G产业链安全并维护其在高科技领域的领导地位。通过打压“非受信公司”提升美国5G制造商全球竞争力,促进美国通信设备、网络系统、软件、云行业技术进步,从而确保5G的全球领先地位。长期以来,美国科技优势是其称霸全球的核心竞争力,掌握先进的5G技术成为美国获取世界5G霸权的第一步;其次,保障5G标准的领导地位。通过组建专职团队提升5G标准制定技术和外交能力,扩大美国在通信国际标准机构中的代表权,在全球市场推广由美国主导的技术方案,使美国理念成为世界标准,进而使美国企业走向国际市场并获取丰厚收益。在4G时代,美国利用高通、英特尔等企业标准收取高额专利费用,提高市场进入壁垒,在世界信息技术行业独占鳌头;再次,维护美国在国际经济和地缘政治中的领导地位。美国通过5G供应链和标准制定领导权提高其在通信、互联网产业中的议价能力,巩固数字经济优势,主导新一轮产业革命国际分工,进而维护国际经济和政治领导地位。

3 美国对华5G科技竞争策略手段分析

手段是大战略目标实现的方式,即在有限资源情况下采取哪些行动才能有效实现战略目标。大战略要实现战略资源与战略手段之间的平衡,一是要开发、动员、指导、协调各类资源,即决策机制与统帅领导;二是要实现各类资源之间的合理分配,即通过政治、经济、文化等手段使人、财、物等资源充分发挥作用。美国正是运用这两方面的手段实现其5G战略目标。

3.1 成立组织机构,凸显5G的重要地位

美国组建了领导和实施5G发展的高层联邦机构及专职部门,负责5G法律和政策研究、制定、监督等工作,通过统筹规划和方向引领凸显美国政府对5G的重视程度。2017年,美国国土安全部组建的网络安全与基础设施安全局(Cybersecurity and Infrastructure Security Agency,CISA)构建了5G安全原则,用于解除全球5G生态对美国的威胁,并制定了《美国采用5G带来的风险概述》《5G市场渗透率和风险因素图》等安全政策和标准。2019年,美国国会组建的网络空间日光浴委员会(Cyberspace Solarium Commission,CSC)针对美国遭受的中国5G威胁、美国网络生态系统、公私部门合作等内容提出多项建议,旨在促成两党在美国5G风险方面达成立法共识,推动相关立法进程。同年,美国国防部组建的5G专项技术与工程办公室(5G,Office of the Under Secretary of Defense,Research and Engineering)致力于为美国军事战略提供5G支撑,旨在确保国家安全。在该部门的推动下,美国已在多个军事基地开展5G军事测试和应用工作。此外,美国还成立了涉及15个政府部门共37个联邦实体的5G工作组,专职研究并管理5G工作。该工作组由国家经济委员会(NEC)和国家安全委员会(NSC)领导,各部门发挥专业特长,为美国实现5G国家安全和国际领导地位提供强大而专业的知识支撑。除新建机构和部门外,白宫科学技术政策办公室(OSTP)、联邦通信委员会(FCC)、国家电信和信息管理局(NTIA)、美国无线通信和互联网协会(CTIA)等诸多负责美国通信事业的政府机构和组织也开展了多项5G专项工作,颁布了众多针对5G的报告、方案和具有约束力的行动计划,全面推动美国5G快速发展。

科技政策制定者对引导科技发展方向至关重要。本文通过梳理制定和影响美国5G科技政策的主要联邦参与者发现,由于美国没有设立独立的科学技术部,5G政策制定体系呈现多元化、分散化、碎片化特征,多个联邦部门和独立机构都负有履行、开展和促进5G事业的责任,并承担各自的使命(见图2),这种方式与美国“分权式”科技管理体系一脉相承。虽然这种非单一科技部、多元主体的科技体系因“赋予最广泛的机构科技利益以促进科技发展”而被认为是美国科技管理的优势,但分散管理模式存在“重复工作、效率低下、缺乏协调”等弊端。为避免此类问题,联邦5G工作组的成立起到统筹协调的作用。需要指出的是,该工作组由国家经济委员会和国家安全委员会共同领导,凸显了美国发展5G主要是为促进经济发展和保卫国家安全而服务。这一宗旨还通过联邦政府新建的5G专职部门得以体现,在为数不多的新建部门中,国土安全部和国防部就占了两席。

图2 美国5G领导机构及组织方式
Fig.2 5G leading organizations and their structures in the United States

3.2 加大政府投入,鼓励私营机构投资

5G是高资本投入产业,美国5G策略呈现出政府大力资助并鼓励私营企业一并参与的特点。

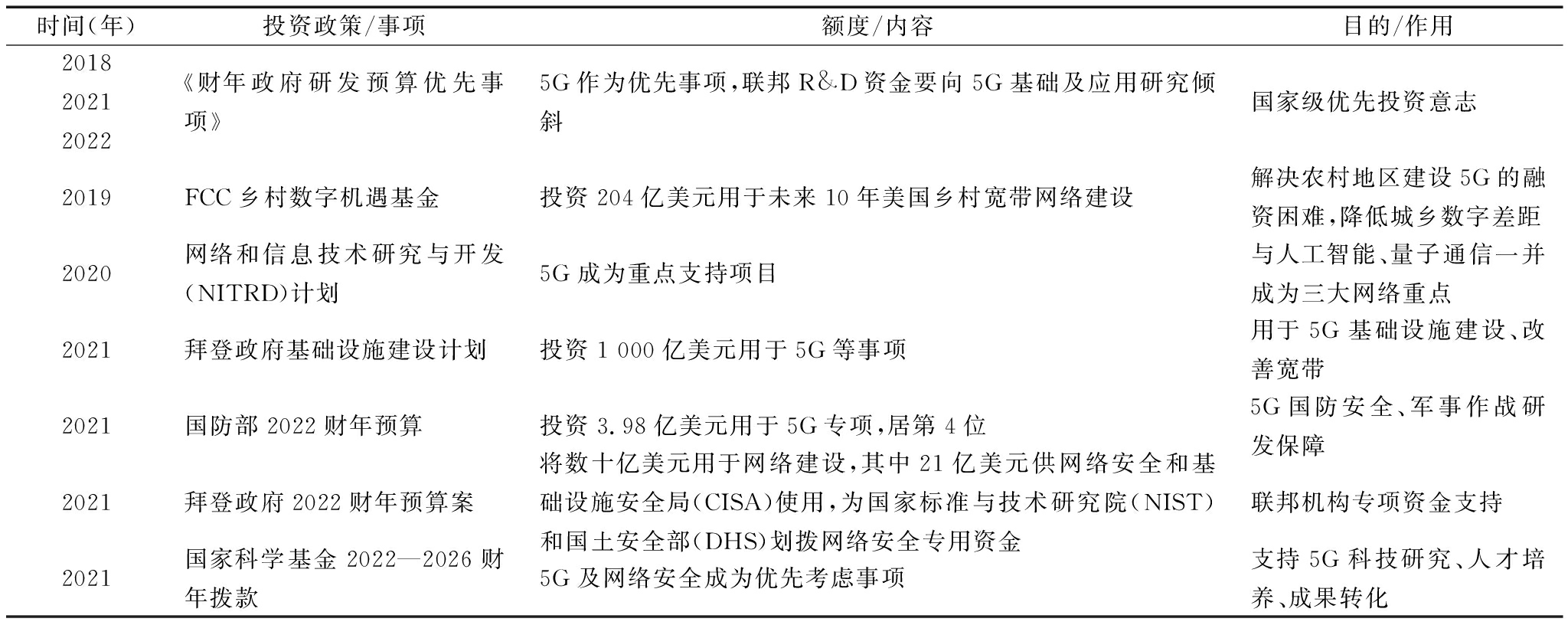
(1)美国5G策略体现了联邦政府多次明确对5G优先投资的国家意志(见表1)。2018年、2021年、2022年,5G均被写入《财年政府研发预算优先事项》,要求联邦研发资金(R&D)聚焦5G基础及应用研究,联邦各机构要优先支持5G频谱管理、网络安全、网络增速等开发和部署工作。与此同时,5G还被纳入联邦R&D专项“网络和信息技术研究与开发(NITRD)”计划,与人工智能、量子通信一并成为未来重点支持项目。2021年4月,拜登政府发布2.25万亿美元的基础设施建设计划,其中将1 000亿美元用于5G数字基础设施建设。同时,美国联邦政府还将5G划分为优先资助等级,反映了美国对此行业的重点关注。20世纪60年代,美国政府主要资助太空竞赛,70年代应对能源危机,90年代关注出生在婴儿潮时期的老年人健康医疗问题,21世纪第一个十年重点研发对抗恐怖主义的科技[12],21世纪第二个十年重点转向新一代通信、人工智能等技术。一直以来,美国国防部R&D事业发挥了举足轻重的作用,美国联邦政府对国防部R&D的拨款数量,反映出美国对优先领域支持的动向。据美国国防部公布的2022财年预算申请,5G专项高达3.98亿美元,居第4位,主要关注网络安全和作战,用于工程学和计算机科学研究及武器开发、测试和评估。

表1 美国政府对5G的投资
Tab.1 US government investment in 5G

时间(年)投资政策/事项额度/内容目的/作用201820212022《财年政府研发预算优先事项》5G作为优先事项,联邦R&D资金要向5G基础及应用研究倾斜国家级优先投资意志2019FCC乡村数字机遇基金投资204亿美元用于未来10年美国乡村宽带网络建设解决农村地区建设5G的融资困难,降低城乡数字差距2020网络和信息技术研究与开发(NITRD)计划5G成为重点支持项目与人工智能、量子通信一并成为三大网络重点2021拜登政府基础设施建设计划投资1 000亿美元用于5G等事项用于5G基础设施建设、改善宽带2021国防部2022财年预算投资3.98亿美元用于5G专项,居第4位5G国防安全、军事作战研发保障2021拜登政府2022财年预算案将数十亿美元用于网络建设,其中21亿美元供网络安全和基础设施安全局(CISA)使用,为国家标准与技术研究院(NIST)和国土安全部(DHS)划拨网络安全专用资金联邦机构专项资金支持2021国家科学基金2022—2026财年拨款5G及网络安全成为优先考虑事项支持5G科技研究、人才培养、成果转化

3.3 重视人才培养,缓解人力资源短缺局面

一支技术过硬的人才队伍对构建国家科技竞争优势至关重要,美国不断完善对5G人才的教育和培训。“科学、技术、工程和数学教育(STEM)”是美国科技教育体系的典型代表,因其覆盖培养课程、教材、大众传媒、社区服务以及从幼儿园到研究生的教育阶段而被誉为“人才管道(pipeline)”。美国通过STEM培养5G计算机、芯片制造、数据分析等人才,构建了“大学—中专—校企专业平台—学徒”多层次培训体系,形成了通信工业注册学徒计划(TIRAP)、威斯康星州宽带学院在线课程(WITC)、通信教育中心(TEC)等多个职业培训项目[14]。STEM计划扩展了5G教育的覆盖面,使不同背景和年龄段的美国人都能获取5G技能,是5G科技知识的一种社会普及。人才培养的另一个关键组成部分是政府对科研事业的资助,美国认为对特定领域的资助与该领域人才数量正相关。为此,美国不断为5G人才培养提供资金保障,在奖学金、资助项目和劳动力补助中优先考虑5G。目前,劳工部、教育部、国防部、国家科学基金已成立10项适用于5G从业者的资助计划。

一直以来,美国都存在科学与工程劳动力危机问题。劳动力危机是指接受过大学专业知识的高等人才并不一定能胜任行业专业技能,市场没有足够的合格工人满足行业需求。针对美国5G人力短缺尤其是铺设光缆、攀爬铁塔等工人匮乏的现状,FCC颁布《通讯工人从事实际基础设施或铁塔部署2019法案》[15],并组建“宽带基础设施部署工作技能和培训机会”工作组和宽带部署工业联盟,加强政府、企业、学校、社区等利益相关者的联动,这种“多方协作”政产学研用合作方式能够避免主体之间的信息不对称,增加招聘机会和社会资源。为呼吁更多人成为5G劳动力,美国将“宽带行业工作者”纳入劳工部职业信息数据库,加快工资、工时、晋升前景等职业化进程,并设计技能证书和验证系统。这一举措有效提升了民众对5G技术工人的职业认同和身份认同,为更多从事5G的工作人员提供保障。

“9·11”事件以后,美国对高技能移民的限制日益严格,留住国际人才成为美国面临的难题。在网络信息技术领域,美国的优势地位很大程度上依赖于他国人才,计算机和电气专业国外研究生比例高达80%。研究表明,人才签证对美国科研起强大支撑作用,减少国外留学生项目将会极大地损害美国大学的科研能力[16]。为放宽签证吸引5G人才,美国在2021年1月修改H-1B随机抽签制度,优先考虑高技能、高职位申请人。如STEM专业有75%的硕士获得3年工作签证,有3年以上工作经验的硕博士命中率高达100%。放宽H-1B签证有效吸引了5G高技能、高质量外籍人员在美国工作,为美国5G竞争提供了优秀人才储备。

3.4 修订规章制度,消除频谱和基建障碍

加快5G部署是赢得5G竞争的第一步,美国通过采取立法、政策修订等手段扫清部署障碍(见表2)。

优质频谱资源是促进5G部署的前提。目前,全球存在两种5G频段方式:一种是3-4GHz中低频段,即sub-6;另一种是24-300GHz中高频段,即毫米波。sub-6传播范围大,覆盖相同范围所需基站少,建网成本低,因而成为世界上5G的主导频谱。由于美国大量sub-6频段被军方占用,所以主要依靠毫米波部署5G,这无疑提升了美国的建网成本,搭载“非主流频谱”使得美国5G在世界通用性、产业链供应、标准主导等方面比较被动。为弥补频谱劣势,美国前总统特朗普于2018年10月签署的《关于制订美国未来可持续频谱战略的总统备忘录》提出要建立“平衡、前瞻、灵活和可持续的频谱管理方法”,要求商务部联合OSTP、NTIA、FCC等部门一起制定“国家频谱战略”。考虑到中频段频谱的重要性,美国政府协调频谱军用和商用利益开展了频谱再利用行动,对频谱进行监视、调度和重新分配,释放频谱资源。同时,为丰富频谱管理方式,美国政府还颁发了“灵活使用频谱许可”,简化5G频谱拍卖流程,研发“同频段多系统动态共存”技术,提升频谱获取和使用效率。美国频谱改革取得一系列成果,截至2020年9月,美国通过重新分配、修改许可、更新租赁权、灵活监管等方式预留了总计1 130.5兆赫兹的中频段频谱供5G商用[17],极大程度上缓解了频谱短缺的局面。

美国《全球5G竞争》报告认为,中国基础设施优势是美国5G部署面临的挑战,美国意识到自身在基站建设中存在不足,通过完善网络基础设施政策,将不适应现代化网络部署的过时法规予以修改,以此促进5G建设。2018年,美国颁布《国家宽带基础设施部署守则》和《市镇宽带基础设施部署守则》,对基础设施租赁权、地役权、通行权进行修订,将“通信基础设施是国家和人民宝贵的战略资产、鼓励把移动宽带建设纳入国家和地区经济发展计划”写进法律,明确了网络基础设施建设的合法性。在具体管理施工层面,美国鼓励将网络设备搭建在市政公共设施上,并对铁塔选址、网络设备安装、基站入场等程序制定标准化申请—审批流程,有效缩短了审批时间。同时,美国政府还严格管理部署费用和效率,限定网络设备载于基础设施的申请费、进场费和使用费以及选址、设备入场审批时限。此外,美国政府还要求对网络基础设施建设进行大数据共享,开发“国家联合公用事业通知系统(NJUNS)”,使网络基础设施与水、电、路“一并设计、只挖一次”。美国网络基建设施建设制度改革不但提高了工作效率、节省了建设成本,还为其加速5G网络部署进程、应对与中国的5G基建竞争扫清了障碍。

表2 美国部署的5G政策
Tab.2 5G policies deployed by the United States

领域时间(年)政策内容作用地位全面性、整体性5G部署政策2018《5G快速计划》提供更多频谱,更新基础设施政策,鼓励5G投资,对过时的通信法规进行现代化改造加速美国5G进程的综合法案2018《促进美国在5G技术计划中的优势》三大内容:推动频谱利用、改善基础设施法规、促进未来发展争取5G竞争优势的战略性文件5G基础设施政策2017《无线基础设施立法和审查通知》对5G法律法规、规章制度、监管条例进行梳理、调研和听证,了解投资和部署困难拉开了修订5G政策的序幕2018《国家宽带基础设施部署守则》《市镇宽带基础设施部署守则》修订租赁权、地役权、通行权,确定5G为国家战略资产,将其纳入经济发展计划明确5G建设的国家地位及合法性2020FCC《第二次报告与命令》《第三次报告与命令》修改5G基站、抱杆等设施部署和审查规则,简化部署程序,规定政府必须对基站现址建设在60天内、新址新建在90天内完成受理为州或地方5G基建法规提供指导“国家频谱战略”,针对美国频谱缺陷的国家级长期战略2017《频谱拍卖保证金法案》为5G私营机构提供银行、信贷等政策支持促进频谱投资2018《关于制订美国未来可持续频谱战略的总统备忘录》提出建立“平衡、前瞻性、灵活和可持续的频谱管理方法”,要求联邦政府相关部门制定“国家频谱战略”首次明确美国频谱管理原则,为“国家频谱战略”奠定基调2018《改装电波为现代服务使用者提供更好接入法案》简化5G频谱资源拍卖流程对频谱拍卖进行立法2018白宫成立频谱战略工作组职责是收集联邦机构对频谱需求及共享的意见,强化美国5G的领导地位组建5G频谱最高行政机构专职领导小组,凸显频谱工作的重要性2019《美国无线通信领导力研发优先事项》《新兴技术及其对非联邦频谱需求的预期影响》提出频谱优先目标:灵活性、感知性、效率和有效性为“国家频谱战略”提供资源和参考2021《物联网就绪法案》立法建议立法明确频谱供应情况为频谱满足未来5G需求做好准备

4 美国对华5G科技竞争防范策略

日本大战略学者伊藤宪一指出:“国家战略是对内的,而大战略是对外的。”大战略极力强调环境变化和外部挑战。因此,决策者对外部威胁的认知对大战略的制定与调整具有重要影响,威胁评估和寻找敌人成为大战略关注的重要要素。同时,大战略对外性还体现在使本国最具“国际合法性”并获得最广泛的国际吸引力上。在5G领域,中国是美国唯一的威胁来源和主要防范对象。美国政府认为,中国5G科技的崛起对美国及其盟友在经济活力、国家安全和自由民主价值观方面构成了“根本挑战”。为维持霸权地位,美国不断强化外部风险,不断与中国展开竞争,多次提出必须确保5G优势不被中国掌握,要发起协调活动对抗中国影响力。美国对中国5G实施了高强度防范政策,并采取了出口管制、外资审查、投资管控、外交结盟等一系列打压手段,具有强烈的技术民族主义和保护主义倾向。

4.1 出口管制

美国不断扩大对中国技术出口的管制范围和执法力度。2018年,美国向中兴通讯发布出口禁售令,禁止美国公司向其出口电信软件和技术。2019年,美国前总统特朗普签署《保障信息与通讯技术及服务供应链安全》行政命令,将受到国外通信供应商的威胁视为“国家紧急状态”,禁止高通、英特尔等美国企业向华为等“实体清单”企业出售通信元器件。2020年,美国进一步升级对华为的制裁,在全球范围内禁止任何企业向华为供应芯片,包括使用美国芯片设备和技术,旨在通过长臂管辖对华为供应链造成全面封锁。随后,美国商务部又将中芯国际、北京邮电大学等多个涉及5G、超级计算、半导体技术的单位加入“实体清单”,限制与其开展交易与合作。

以上被美国制裁的中国企业受到美国《出口管制条例》的限制,从事出口、再出口和国内转运均需要获得美国“许可豁免”。出口管制是美国为防止自身技术泄露而实施的“小院高墙”措施。然而,由于美国对中国市场的依赖,对中国实施出口管制很大程度上也阻碍了美国自身经济发展,但在与中国5G的较量中,美国更关注“相对收益”。因此,对中国5G产品实施出口管制范围之广和强度之大,表现出美国遏制与威慑并行的现实主义倾向。通过技术封锁,美国意在阻断或干扰中国5G研发、生产和销售链条,削弱中国5G竞争力,从而为美国赢得5G发展空间。

4.2 外资审查

为阻止5G技术外流,美国加大半导体核心技术对外合作审查标准。2017年1月,白宫发布《确保美国在半导体行业长期领先地位》,指出半导体创新长期以来一直是美国经济繁荣和国家安全引擎,如今却面临着中国市场和地缘政治的挑战,并敦促美国外商投资委员会(CFIUS)加强对中国投资美国半导体企业和技术的审查,对中国半导体产业进行遏制。2018年6月,美国众议院通过《外国投资风险评估现代化法案2018》(FIRRMA)[18],将中国界定为“特别关注国家”,再次提高了CFIUS在芯片、人工智能等领域对中国企业的审查权限。

外资审查被认为是美国为保护知识产权而获得科技竞争优势的关键措施,也是防止技术转让的一贯做法。CFIUS设立于1988年,由美国财政部牵头,横跨多个白宫机构和行政部门,职能是防范美国企业,尤其是涉及美国权益和安全的技术企业被国外收购。近年来,福建大芯片投资基金收购Aixtron、国家集成电路产业投资公司并购Xcerra、TCL集团收购MIFI等多起案例均被美国以国家安全、不平等贸易和知识产权保护为由叫停,中国对美投资空间全面受限。仅2018年前5个月,中国对美国并购和投资规模就同比下降了92%[19]

4.3 投资管控

美国试图通过政治力量割裂金融市场对中国5G的推动作用。2020年11月,美国前总统特朗普签发了《解决投资中国军方控制企业构成威胁》的行政命令,指出中国军方控制企业利用美国资本进行资源开发,以实现军事、情报和其它机构发展为目的,通过武器开发和恶意网络行为威胁美国安全。美国国防部会同财政部拟订“中国军方控制企业”名单,禁止美国投资者对其进行任何交易。5G涉及网络活动,相关企业成为重点制裁对象,如中国联通(香港)、中国移动和中国电信3家通信运营商被列入名单。2021年1月,美国纽交所暂停了这3家中国公司交易,并对其进行摘牌退市处理,阻止美方投资公司、养老基金和其它机构买卖中国通信企业股票,企图阻断中国5G公司在美国金融市场的融资渠道,这种恶意污蔑抹黑中国军民融合发展政策的行为违背了市场竞争原则和国际经贸规则,干扰了中美正常经贸和投资合作行为。美国采取将中国5G产业同世界资本“隔离”的策略,目的是阻止中国通信技术研发投入与创新动能,遏制中国5G发展。

4.4 外交结盟

美国在多份涉及国家5G安全的政策文件中都提到将采用技术支持、经济援助、政治外交等手段,团结盟国和世界伙伴,排除中国5G供应商,确保自身和盟友安全。2019年5月,由美国主导,在捷克首都布拉格召开的5G安全准则讨论会发布了《布拉格提案》,提出10项5G安全观,涉及技术、法律、国家政策等,将5G网络安全高度政治化、复杂化。虽然该提案具有非约束性质,但却有参与方“报团取暖”“针对中国”的深意,也成为影响各国5G政策制定的潜在规则。随后,美国启动“清洁网络”计划,先是在外交网络通道上禁用中国供应商,随后呼吁各国加入该计划,共同排除中国5G设备,并逐步建立数字信任标准、干净电缆、干净应用等方案,对华为、中国移动、百度、腾讯等中国电信和互联网企业进行全方位限制。美国宣称截至2020年11月,已有53个国家180个电信公司加入“清洁网络”行动[20]

美国在建立经济军事伙伴关系方面具有历史优势和良好基础,擅长为潜在合作伙伴提供与竞争对手非此即彼的选择。《布拉格提案》和“清洁网络”计划均体现了美国强有力的外交外联和政治接触手段,美国通过强加意志、游说劝说等方式广泛与盟友合作,为其提供中国5G替代方案或建立协调一致的排华系统,制衡中国5G发展。

5 美国对华5G科技竞争发展趋势

大战略需要对政策行为结果进行综合评估,包括政策评价、效益评估、政策纠正、方案优化和影响趋势等。目前来看,美国5G大战略在政府多主体的共同作用下,形成了以汇集资金、人才等创新要素为主要抓手,以弥补频谱短缺、扫除基建障碍为突破,以中国为外部威胁,以维护自身国家安全和国际领导地位为主要目标的战略体系。本文通过对美国5G各项策略进行评估发现,其政策内容包括“攻”和“防”两个层面:前者主要是指美国通过国内制度建设和改革促进5G发展;后者主要是指对竞争对手采取现实主义遏制战略,对中国5G产业进行打压。美国5G攻防结合大战略呈现以下特点,并深度影响中美5G竞争未来发展趋势。

5.1 举国参与5G发展,中美5G科技竞争将持续且更加激烈

冷战期间,美国与俄罗斯在航天领域的竞争促使美国“斯普尼克时刻”(Sputnik Moment)到来,美国科技竞争力得以激发,为以后几十年美国占据世界科技领头羊地位奠定了重要基础。近年来,美国政策制定者呼吁重新打造“斯普尼克时刻”,以应对中国挑战[21]。美国对华5G科技竞争正体现了这种“斯普尼克式”的科技战略。一是举国参与。20世纪80年代以来,美国政府愈发降低对科技的监管,科技很大程度上由美国企业推动。但在以5G为代表的新一轮科技竞争中,美国开始纠正这一路线,强调政府干预的重要性,体现在颁布5G国家战略、设立政府机构、加大财政投入等方面。二是兼容并包。为刺激5G发展,美国将所有科技要素纳入创新范围,包括研发支出、公私合作、人才培养、移民政策、基础设施等,并将各领域政策视为相互交织的网络,使之能够相互匹配和灵活调整。美国“斯普尼克”式的5G战略体现了其与中国较量的决心,中美未来5G竞争也将愈发持久与激烈。

5.2 突出5G“去中国化”倾向,中美5G科技竞争或将形成两套生态体系

美国5G战略具有强硬的排他性、“去中国化”倾向和维护美国领导地位的特征,是典型的科技民族主义。首先,视中国为主要战略对手,对中国5G实施制裁和防范,通过禁用中国5G产品、芯片出口管制、封锁核心技术等手段,切断中国5G产业链,降低世界市场对中国5G的依赖。随着拜登政府的上台,美国对中国5G的制裁会以“对美国最有利”为原则,放松对中国5G非核心领域的制裁,以避免对美国造成连带损害,转而对核心领域和中国最薄弱的方面进行更严厉的精准打击。其次,通过推动Open RAN技术,以改变技术范式的方式扭转5G产业链被动局面。Open RAN是颠覆现有网络架构的新范式,历史经验表明,颠覆性技术对构建新产业链条与生态并以“非对称”优势实现赶超具有重大意义[22]。美国旨在采用新范式变革中国供应商主导全球市场份额的局面,使美国在5G及通信产业生态系统中占据领导地位。第四次工业革命带来的大国竞争加速了“去全球化”倾向,中美科技虽不会完全脱钩,但很有可能形成两套彼此封闭、割裂、阻断的数字生态,这显然不利于5G全球化发展。

5.3 拉拢盟友充当外援,国际关系将影响中美5G科技竞争态势

管理联盟与伙伴关系是美国关键的治国之道。在与中国的5G竞争中,美国充分利用盟友与伙伴关系合作网络优势。现阶段,美国主要通过宣称“中国5G存在安全隐患”并以情报共享、军事保护等为借口,以威胁和利益交换的方式向盟友进行政治游说,以此达到禁用中国5G产品的目的。然而,美国政治游说效果欠佳。截至2021年5月,只有英国和瑞典在政府层面禁止华为参与5G建设。但是,美国并未因此放弃盟友合作策略,并表示将与志同道合的“民主国家”一同制定新战略规划和多边机制,以此对抗来自中国的挑战。通过分析近期美国5G外交行为发现,美国未来拉拢盟友的策略将由政治动员转向合作制定国际标准、加强联合监管、给予经济援助、提供中国5G替代品等。总之,实施伙伴体系围堵是美国明确表示用以增加与中国对抗筹码的策略,将会持续并予以深化。因此,世界各国与中美在地缘政治上的亲疏关系可能成为其在中美5G之间“选边站队”的考量要素。自古以来,科技在与政治的互动中都难以坚持“价值中立”,在这场中美5G的较量中,国际政治必将扮演不可小觑的角色。

6 中国应对美国5G科技竞争挑战对策

6.1 坚定战略目标与定力

(1)明确中国5G发展目标与战略定位。与美国通过发展5G实现国际霸权的目的不同,中国发展5G的目标主要是拉动经济健康稳定增长、提高人民群众生活水平、促进产业高质量发展、推动社会创新进步。虽然中国无意挑战美国国际领导地位,但随着中国5G相对优势的显现及中美两国实力差距的缩小,中美5G竞争不可避免。因此,中国应全面、理性、多维度构建自身5G战略。在微观层面,对中国5G竞争力提升制定系统性规划;在中观层面,对美国5G科技霸权作出有效应对;在宏观层面,对中国5G建设与对美关系及世界发展影响机制作出全面思考。同时,在与美国的5G竞争中,要认清美方的战略意图和手段,把握机遇,充分研判对手实力及发展趋势,制定有明确导向且可操作的国家5G战略规划。

(2)提升中国5G发展战略定力。5G领域竞争不仅是科技与经济的竞争,更是一场关乎国家前途和国际竞争力的战略决战。在此背景下,我国在5G建设过程中需要认清自身优劣势。目前,中国5G在部署规模、市场潜力等方面虽具备领先优势,但在人才、投入等方面却面临困境。此外,中国作为发展中国家,原始创新起步晚,自主创新能力相对不足,不断受到美国技术管控和政治打压。因此,中国5G需要在积极进取与战略克制之间达到均衡。积极推动中国5G能力建设,坚定科技自立自强的认识,把中国5G创新基点放在自主创新上。同时,坚持战略自我克制,不断优化国际形象,缓解国际社会对中国5G发展、科技创新和社会进步的误解。在政策宣示上设定有限目标、减少非本意意图,在政策行动上适度发挥、增加可信度,在涉外项目中提高本地化渗透率和合规透明度。

6.2 优化政策供给手段

(1)重视5G产业发展的社会基础。科技竞争力涉及资本、人才、生产条件等众多要素,优化创新资源配置是提升5G竞争力的首要基础。5G是实现中国经济发展目标的关键战略,需要通过“新型举国体制”政策的精准设计,找到政策着力点。政府要发挥在5G和芯片产业创新方向、创新资源、创新环境中的领导作用,大学与科研院所要发挥对国家科技战略的主力支撑作用,企业、社会资本等民营科技力量要发挥对科技应用、成果转化的生力军作用。具体而言,应在中央层面成立专门领导5G任务的特殊机构,避免各部门决策偏好和利害关系而导致的分散管理[23]。加强5G研发和产业投入,加大5G行业财政补贴和税收优惠力度,融合社会资本,创新盈利模式。构建多层次5G人才培养培育方案,建立“现代学徒制度”和“全民兴趣培养计划”,制定5G高端人才、职业人才和技能人才差异化教育目标,积累5G工程师红利。发挥企业、高校、科研机构5G创新主体作用,推动5G试点项目、重点工程、核心实验室、公共服务平台等创新基础设施建设。

(2)加快5G创新研究到产业化的进程。5G的价值在于工业应用和垂直领域,要坚持“有为政府”与“有效市场”相结合,促进5G成果转化和应用落地,将创新红利转化为产业价值。因此,应改革通信基础设施审批和管理制度,协调基站选址、进场、施工、用电等问题,加速5G网络部署。利用我国市场和应用优势,用“内循环”和国内市场支撑自主创新能力,发挥5G“头雁”效应、带动效应和溢出效应,加快5G和人工智能、大数据等相关产业融合发展。依靠“自由市场”机制调动5G创新链路上各主体的能动性,促进制造商、运营商、电力系统、广电媒体、垂直应用平台、终端用户对5G共建共享,推动商业模式创新,探索通信行业由传统“国有封闭”体系转向市场化、多元化开放体系,减少单一主体5G巨额投资带来的经营风险和多主体收益不公带来的融资懈怠,对5G应用溯源、确权、定价、收费、分配等环节进行合理规划。

6.3 积极应对威胁与挑战

美国长臂管辖等不合理制裁是中国5G面临的外部威胁,因此要积极维护中国5G科技创新和社会发展的正当权益。目前,我国已出台《不可靠实体清单规定》《出口管制法》《阻断外国法律与措施不当域外适用办法》《中华人民共和国反外国制裁法》等法律,规定了针对美国打压的“对等原则”,缓解了我国企业在5G国际交往和跨国经营活动中受到的负面影响和不公平限制。但是,以上法律法规所涉具体操作程序、执行标准、赔偿范围、处罚措施等内容还需进一步细化,相关配套法规和实施细则有待明确。因此,需要继续深化相关法律立法技术和执法能力研究,不断完善我国5G进出口、国际贸易和国家安全等法律体系建设。

产业核心技术薄弱是中国5G可持续发展面临的严峻挑战。美国对中国5G的技术封锁,暴露出中国基础研究薄弱、核心器件自主创新能力差的短板。针对美国的打压和竞争,一方面要扎实推进基础研究。通信技术、半导体技术最终要突破的是量子纠缠、二阶计算等数学理论,基础研究是通信技术的源头。中国要实现核心共性技术从跟踪模仿向创新引领转变,就要加强基础研究和上游学科投入、研发、试错,争取更多基础性、原创性科研成果。另一方面,要确保5G产业链安全。加大芯片等核心产业攻关力度,集中力量解决关键技术“卡脖子”难题,加快核心器件产业链本地化、高端化进程,摆脱对外技术依赖,提升本土器件替代率,逐渐形成中国5G供应链的“闭环”。要合理规划芯片制造产业链,避免扎堆和重复建设,克服浮躁、功利主义和政策导向下的机会主义行为,打造“前端—中端—后端”平衡、健康的产业链布局。

6.4 把握中美5G竞争趋势

(1)关注5G发展新场景、新赛道、新治理。当今世界,颠覆性技术呈现“多点齐发”态势,要明确5G等新兴通信技术经济和政治发展趋势及对未来关键共性技术的需求,秉持积极审慎的态度,对新技术给予细致观察、及时跟踪和敏锐研判。大力开展新一代通信工程技术预测和创新推演,使创新红利为国家强基建设和科技竞争赋能。提升对“拐点”科技的洞察力,不断把移动通信技术推向“无尽的前沿”(李万等,2021)。重视对通信技术世界难题和热点问题的调研,充分研究Open RAN、毫米波、量子通信、低轨卫星、6G等前沿通信技术。支持中国北斗工程、虹云工程、鸿雁星座等新型通信基础设施建设,构建多介质、泛在协同的空、天、地、海一体化全域覆盖网络。尤其要重点关注美国提倡的Open RAN新范式,防范美国通过断层技术、颠覆性技术实现通信能力“换道超车”并对我国5G优势进行降维打击。

(2)构建人类5G命运共同体。构建“人类命运共同体”是习近平新时代中国特色社会主义思想对当今世界与人类发展的基本价值观。中美5G竞争的本质是复兴大国与守成大国的竞争,是维护“美国霸权”还是主张“人类命运共同体”的竞争。中国需要坚持多边主义,防止全球5G科技创新“孤岛化”,积极推动“5G人类命运共同体”建设。宏观上,要进一步探究“5G人类命运共同体”价值体系、思想根基与制度构建,在5G网络空间和数字生态全球化议题中凝聚各方共识,防止出现中美分裂的5G生态系统,促使世界5G体系朝“一套标准”发展。在具体对策上,要适时推动5G“新型大国协调机制”[24],通过非正式性国际对话进行包容性协商,促使各方达成利益共识。通过“中国制造”5G全球公共产品和科技合作带来的“双赢”,营造有利于中国发展的5G外交网络。继续办好世界互联网大会、世界5G大会等国际活动,运用市场和技术优势吸引企业、行业协会、科研人员等多层次主体合作,冲破政府交流壁垒,不断加强自身在“5G人类命运共同体”全球治理、产业合作等方面的话语权和行动力。

参考文献:

[1] 杨红梅,赵勇.美国国防部《5G生态系统:国防部的风险与机遇》报告分析及启示[J].中国信息安全, 2019, 10(6):38-39.

[2] 许伟.美国扩大5G应用的三个维度[N].中国经济时报,2019-05-06.

[3] 戴丽娜,郑乐锋.美国“清洁网络”计划评析[J].现代国际关系, 2021,41(1): 55-62.

[4] 唐新华.从频谱、供应链与标准看美国5G战略逻辑[J].中国信息安全, 2019,10(7): 63-65.

[5] 蔡翠红,王天禅.特朗普政府的网络空间战略[J].当代世界, 2020,40(8): 26-34.

[6] 刘国柱,尹楠楠.数字保护主义与特朗普政府5G战略[J].南开学报(哲学社会科学版), 2020,66(5):173-182.

[7] 袁钟怡,张孟媛.技术的安全化:特朗普政府5G政策与中美战略竞争新态势[J].长春大学学报, 2020,30(3): 76-81.

[8] 时殷弘.国家大战略理论论纲[J].国际观察,2007,28(5):15-21.

[9] 樊春良.变动时期美国科技政策发展的逻辑和走向——从特朗普到拜登[J].中国科技论坛,2021,37(5):1-13.

[10] 齐瑞福,陈春花.美国科技创新政策新动向与我国科技发展战略新机遇[J].科技管理研究,2021,41(3):16-25.

[11] 苗苗.美国科技创新动态跟踪与政策解析:先进性与偏误[J].科学管理研究,2020,38(1):153-159.

[12] HOMER A NEAL, TOBIN L SMITH, JENNIFER B MCCORMICK. 超越斯普尼克:21世纪美国的科学政策[M].樊春良,李思敏,译.北京:北京大学出版社,2017.

[13] Making Opportunities for Broadband Investment and Limiting Excessive and Needless Obstacles to Wireless Act[EB/OL].[2021-1-10].https://www.congress.gov/congressional-report/115th-congress/senate-report/4/1.

[14] FCC. Broadband Infrastructure Deployment Job Skills and Training Opportunities[EB/OL].(2020-10-29)[2020-12-10].https://www.fcc.gov/sites/default/files/bdac-job-skills-training-opportunities-approved-rec-10292020.pdf.

[15] The 5G Workforce and Obstacles to Broadband Deployment[EB/OL].(2020-1-22)[2020-12-10]. https://docs.fcc.gov/public/attachments/DOC-362042A1.pdf.

[16] 李宁,杨耀武.美国科技政策学研究计划进展分析与启示[J].科技进步与对策,2017,34(8):119-124.

[17] Second Annual Report on the Status of Spectrum Repurposing[EB/OL].(2021-1-7)[2021-1-10].https://www.ntia.doc.gov/report/2021/second-annual-report-status-spectrum-repurposing.

[18] Foreign Investment Risk Review Modernization Act of 2018[EB/OL].(2018-6-26)[2020-12-14].https://www.congress.gov/115/crpt/hrpt784/CRPT-115hrpt784.pdf.

[19] 徐则荣,郑炫圻,陈江滢.特朗普科技创新政策对美国的影响及对中国的启示[J].福建论坛(人文社会科学版),2019,39(2):18-26.

[20] The clean network[EB/OL].[2021-1-20].https://2017-2021.state.gov/the-clean-network/index.html.

[21] ROBERT A MANNING. The U.S. finally has a sputnik moment with China[EB/OL].(2020-10-29)[2021-7-8].https://foreignpolicy.com/2020/10/29/us-china-sputnik-moment-technology-competition-semiconductors/.

[22] 刘立.以非对称赶超战略推进科技强国建设——习近平科技创新思想的重大时代意义[J].人民论坛·学术前沿,2016,5(16):60-69.

[23] 路风,何鹏宇.举国体制与重大突破——以特殊机构执行和完成重大任务的历史经验及启示[J].管理世界,2021,37(7):1-18.

[24] RICHARD N HAASS, CHARLES A KUPCHAN. The new concert of powers[EB/OL].(2021-3-23)[2021-10-30].https://www.foreignaffairs.com/articles/world/2021-03-23/new-concert-powers.

(责任编辑:王敬敏)