美国顶尖大学学术不端行为处理机制研究
——以美国四所顶尖大学为例

段世飞1,梁晶晶2

(1.浙江大学 教育学院,浙江 杭州 310058;2.奥克兰大学 教育与社会工作学院,新西兰 1023)

摘 要:学术不端行为处理机制是美国顶尖大学尊重学术创新、捍卫学术诚信的重要保障。通过对美国四所顶尖大学处理学术不端行为政策和实践的分析,发现美国顶尖大学学术不端行为处理机制由处理依据、处理主体、处理程序和监督救济构成,在制度保障、组织支持、过程保障和理念引领方面具有以下特征:提供制度规章,确保有章可循;职责分工明确,兼顾专业性和自主性;注重程序规范,保障审理及时严密;坚持以人为本,注重教育为主、惩罚为辅。美国顶尖大学学术不端行为处理机制对我国高校完善学术诚信体系建设具有重要借鉴价值。

关键词:美国顶尖大学;学术不端行为;学术诚信;处理机制

The Mechanism of Dealing with Academic Misconduct in American Top Universities Based on Four American Research Universities

Duan Shifei1,Liang Jingjing2

(1.College of Education, Zhejiang University,Hangzhou 310058, China; 2.Faculty of Education and Social Work, University of Auckland, Auckland 1023, New Zealand)

AbstractAcademic misconduct is on the rise, and since 2009, the Ministry of Education has successively issued policies to curb this phenomena. Various signs show that it is imperative to improve the academic integrity system of colleges and universities in the new era. The current research on academic misconduct in universities mainly includes five aspects: the concept and definition of academic misconduct; the main classification and performance of academic misconduct; the inducement of academic misconduct; the negative impact of academic misconduct ; the preventive measures for academic misconduct. There are three main deficiencies in the existing research: first, the current academic circles have not reached a consensus on the definition of academic misconduct, which makes it impossible to determine the nature of academic misconduct; then there is a lack of discussion on the deep-seated reasons such as system, spirit, and culture; third, the research on the handling mechanism of academic misconduct is focused on the moral level of criticism, and the specific means and methods have not been systematically expounded. The top universities in the United States have paid attention to academic misconduct earlier, and have formed a more systematic and scientific response mechanism for academic misconduct.

Therefore this study selects two private universities in the United States based on the 2020-2021 QS World University Rankings. The universities are among the top in the world and two public universities known as "Public Ivy Leagues": Massachusetts Institute of Technology, Harvard University, University of Michigan, Ann Arbor and UC Berkeley. By using the comparative research method to analyze the academic norms, policies and practices of these four universities, this study aims to contribute international experience to the improvement of the construction of the academic integrity system in Chinese universities. This study uses comparative research method to investigate the academic misconduct of the top universities in the United States from the dimensions of the basis, subject, processing procedures, supervision and remedy of academic misconduct. It conducts a comparative analysis of behavior processing, and summarizes the characteristics of the academic misconduct processing mechanism of top universities in the United States and the experience that can be used for reference.

By analyzing the policies and practices of four top universities in the United States to deal with academic misconduct, this study draws the following conclusions. (1) The mechanism for handling academic misconduct in the top universities in the United States is composed of processing basis, processing subject, processing procedure and supervisory remedies. (2) The organizational support, process guarantee and concept guidance are designed and expected to provide clear and comprehensive rules and regulations; the division of responsibilities is clearly set with both consideration of professionalism and autonomy; the procedural norms are highlighted to ensure timely and rigorous trials; people-orientedness is emphasized with education as the primacy and punishment as the supplement.Unlike previous research on academic misconduct in top universities in the United States with a general focus on an individual case, this study makes a macro comparison and summarizes the general experience of the governance mechanism of academic misconduct in top universities in the United States and common features. Meanwhile there are still deficiencies and limitations in this study. On the one hand, this study focuses on the academic misconduct handling mechanism within the top universities in the United States, leaving the role of the government and society (such as academic groups) in the handling mechanism of academic misconduct untouched, but it plays an irreplaceable role in the handling of academic misconduct. On the other hand, the object of the study is two top private universities and two top public universities, and it studies the commonalities of the mechanisms of academic misconduct in private top universities and public top universities, but less about their differences. The research limitations of the above two aspects need to be further supplemented and improved in the future.

Key Words:American Top Universities; Academic Misconduct; Academic Integrity; Handling Mechanism

收稿日期:2021-05-26

修回日期:2021-08-21

基金项目:教育部哲学社会科学研究重大课题攻关项目(19JZD052)

作者简介:段世飞(1993-),男,云南昭通人,博士,浙江大学教育学院特聘副研究员,研究方向为高等教育比较;梁晶晶(1993-),女,福建南安人,奥克兰大学教育与社会工作学院博士研究生,研究方向为高等教育比较。本文通讯作者:梁晶晶。

DOI10.6049/kjjbydc.2021060020

开放科学(资源服务)标识码(OSID):

中图分类号:G644

文献标识码:A

文章编号:1001-7348(2023)03-0152-09

0 引言

伴随陆续出现的学术不端现象,社会各界对学术诚信问题的关注持续升温。教育部继2009年先后印发《关于严肃处理高等学校学术不端行为的通知》《高等学校预防与处理学术不端行为办法》,明确规定学术不端行为指高等学校及其师生从事科研及相关工作中出现的违反学术准则和学术诚信的行为[1]。2021年进一步颁发《本科毕业论文(设计)抽检办法(试行)》,强调扣好本科生学术规范的第一颗扣子。种种迹象表明,完善新时代高等学校学术诚信体系势在必行。目前国内对于大学学术不端行为的研究主要包括5个方面:学术不端行为的概念及其界定;学术不端行为的主要分类与表现;学术不端行为产生的诱因;学术不端行为的负面影响;学术不端行为的防治措施。已有研究主要存在3点不足和局限:一是目前学术界对学术不端的定义尚未形成共识,使得出现学术不端行为时无法对其性质进行判定;二是虽然国内学界对于学术不端行为产生的原因进行了全面概括,但缺乏对制度、精神、文化等深层次原因的探讨;三是对学术不端行为处理机制的研究更多停留于道德层面的批判,对于学术不端行为处理机制中的具体手段和方法等尚未进行系统性阐述,使得研究的操作性不强。而美国顶尖大学较早重视学术不端行为,已经形成较为系统和科学的学术不端行为应对机制。美国学者认为美国顶尖大学学术不端行为处理机制的目的和出发点包括:营造鼓励学术诚信的氛围,改善学术诚信环境;激发学生个人的学术荣誉感;增强道德内化的重要性,形成道德共同体[2]等。本研究基于2020-2021年度QS世界大学排名,选取美国两所位居世界前列的私立大学和两所誉为“公立常春藤”的公立大学:麻省理工学院、哈佛大学、密歇根大学安娜堡分校和加州大学伯克利分校。通过运用比较研究法分析这4所大学的学术规范政策和实践,希冀为完善我国高校学术诚信体系建设贡献国际经验。所谓比较研究法是指把两个或两个以上的现象或者事物放在一起,通过考察和分析进行对比,得出他们之间的共性和差异性。贝雷迪将比较研究法划分为4个步骤:描述、解释、并列、比较。本研究既把比较研究法作为研究的维度和思维方式,又将比较研究作为具体研究方法,从学术不端行为处理的依据、主体、处理程序、监督与救济等维度对美国顶尖大学学术不端行为处理进行比较分析,提炼总结美国顶尖大学学术不端行为处理机制的特征和可供借鉴的经验。

1 美国顶尖大学学术不端行为处理机制的内容

1.1 美国顶尖大学学术不端行为处理依据

美国顶尖大学具备科学有效的学术诚信建设体系,清晰地界定了学术不端行为的内涵与外延,为学术不端行为处理明确了判定依据和认定标准。麻省理工学院明确规定,学术诚信是一切研究的基石,反对任何形式的捏造、伪造、抄袭或蓄意滋扰研究的行为。常见学术不端行为包括:一是课程或考试作弊行为,学生使用不当手段抄写他人答案或便利他人完成考核内容;二是伪造或捏造研究数据,学生通过编写、更改或省略研究数据隐藏真实发现;三是盗用他人数据、观点或结果,学生试图掩盖或未能正确引用资料出处;四是蓄意干扰他人研究进展或成果,学生对他人研究造成物质性损害或破坏;五是未经授权的合作,学生以显性或隐形方式弱化他人贡献。其中,不包括诚实性错误或观点分歧。为了应对上述失范行为,麻省理工学院倡导公平公正、保护隐私、反对恶意举报等基本原则[3]。除此之外,哈佛大学还规定掩盖或无视他人学术失范行为、滥用未经授权的隐私、侵犯或干扰他人财产、恶意报复行为均违反学术道德和诚信,所有人均应在揭露和举报学术不端行为时,提供客观证据,坚持保密性原则,积极配合审查[4]。加州伯克利分校的判定依据在于举报行为是否显著异于学术规范,是否有意为之,且具备大量证据[5]。密歇根大学安娜堡分校重视诚实、信任、公平、尊重、责任、勇气六大价值观,认为“学术不端行为是通过有损学术社区其他成员利益为自己或他人创造不公平学术收益的行为”[6]。该校规定本科生学术不端行为包括但不限于作弊、抄袭、未经授权的合作、伪造数据或文件、协助他人学术不端、干扰课堂和教职工办公室[7]。研究生学术失信行为大致分为12种:欺诈、抄袭、伪造、未经授权滥用隐私、设施、资源或有害物质、发表行为不端和研究行为不端等[8]

1.2 美国顶尖大学学术不端行为处理主体

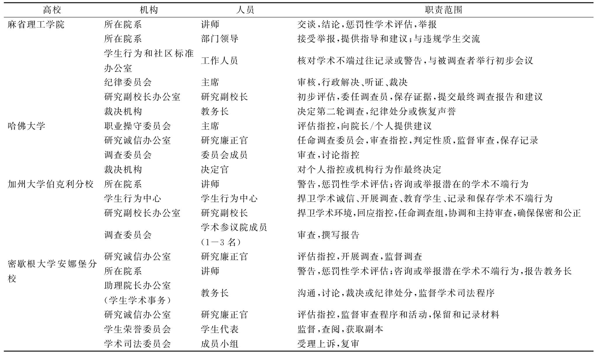
为应对形式多样的学术不端行为,美国顶尖大学设立了独立机构并配备专业人员。组织机构普遍涵盖研究校长办公室、纪律委员会、职业操守委员会,专业人员主要为研究副校长、研究廉正官、委员会成员。不同高校的结构设置和人员配备存在名称、规模、隶属关系、职责等差异(见表1)。麻省理工学院重视讲师应对课堂或考试学术不端的自主权,讲师可与违规学生沟通,寻求部门领导建议,判定是否采取课程制裁(如降低成绩、重写作业)。针对多次违规或情节严重者,讲师可直接上报学生行为和社区标准办公室。工作人员首先与被指控学生初步会谈、获取学生观点、审核并记录,其次将会谈结果移交纪律委员会主席审核,主席依违规程度裁决[9]。面对研究不端行为指控,研究副校长将启动两阶段审查,首先是初步评估,委任调查小组,获取调查报告,判定是否继续审查。如需继续,教务长发起第二轮调查,并结合调查结果实施纪律处分或恢复被告声誉[3]。哈佛大学文理学院规定,职业操守委员会主席和研究廉正官共同审查研究不端指控,协助和指导调查委员会,通知决定官调查结果,由其对事件性质、制裁措施作最终决定[4]。加州大学伯克利分校规定,应对课堂或考试学术不端时,讲师可以与违规学生交流,签署《教师处置表》,并按照违规程度实施惩罚性评价,或者避免接触学生,直接上报学生行为中心[10]。当面临研究不端指控时,研究副校长可任命学术参议院成员组成调查委员会,依据审查报告评估行为性质以及是否纪律制裁,并向研究廉正官发布正式报告[5]。根据学术不端行为发生场所和复杂或严重程度,密歇根大学安娜堡分校规定,学术不端行为处理大致归为两类:一类由讲师和学生协商处理,该事件普遍发生于课堂且影响程度低。若学生承认错误并同意处罚,则讲师将报告结果提交教务长。另一类由教务长负责,教务长致力于捍卫学院荣誉,协同学生荣誉委员会代表与违规学生沟通,掌握指控情况并作处理。若学术不端行为属实,则学生面临成绩制裁和学院制裁;如指控失败,则学生避免惩罚并继续获得相应成绩[6]

1.3 美国顶尖大学学术不端行为处理程序

为保障学术不端行为处理的公正客观,美国顶尖大学制定了举报与受理、质询、调查、处罚等环环相扣的处理程序。

(1)举报与受理。美国顶尖大学规定,人人有责任基于事实依据,采取多种途径,向受理单位指控潜在学术不端行为。鼓励举报主体多元化和举报途径多样化,坚持以事实为依据,提升受理单位专业性和独立性,并保障参与者隐私安全。加州大学伯克利分校规定,研究副校长或研究廉正官受理机构或个人举报,坚持无罪推定,依照有效证据诊断事件性质,保护参与者隐私,保密审查程序[5]。密歇根大学安娜堡分校师生向助理院长办公室或研究廉正官举报,需提供真实可靠资料,即事件描述、被告信息、课程或考试要求、学生作品和其它证据。哈佛大学鼓励大家以正式或非正式方式,匿名或假设形式向研究廉正官和职业操守委员会主席举报。研究廉正官和主席需与受理对象无利益冲突,判断证据可信度,避免任何形式的报复行为,并争取一周内完成评估[4]。麻省理工学院指出,受理单位或个人应具备专业知识和能力,任何与受理案件利益冲突者均需回避受理,以此保障受理程序的客观公正。受理过程中,受理单位或个人应尽量避免泄露隐私,保障参与者声誉,赋予被调查对象充分知情权和回应机会,并对恶意指控、故意破坏或销毁证据的行为实施纪律处分甚至开除[3]

(2)质询。质询通过调查小组审核证据、访谈参与者、解决问题,以期初步判定指控真实性以及后续调查必要性。哈佛大学要求,调查委员会首先确定质询规章(质询目的、预期时间、成员职责和问题性质),其次通过审查证据、访谈参与者、记录证词等渠道获得结论,最后向纪律委员会主席和研究廉正官提交质询报告。受访人有权查阅质询报告并提出修改建议。质询报告涵盖5点内容: 受访者个人信息、指控详情、相关资金支持、是否调查的结论及原因、受访者反馈意见。最终,决定官综合多方意见判定是否开展调查[4]。在密歇根大学拉克哈姆研究生院,调查人员和举报人有权共同审核指控,质询结果普遍存在两种情况:一是缺乏有效指控,调查人员将驳回指控或建议非正式解决;二是指控属实,调查人员将以书面形式通知被告,被告有权于规定时间内回应质询结果,质询记录和结果将作为下阶段听证会的基础材料[8]。麻省理工学院规定研究副校长负责委任调查小组、保存质询记录和证据,获取书面报告并向教务长汇报,教务长判定是否开展第二轮审查[3]。加州大学伯克利分校高度重视学生权利,质询过程坚持保密性原则,强调被告对调查成员构成、质询程序、指控原因的知情权,尊重被告规避利益冲突调查员的意见,允许被告查阅、复制、回应和修订书面报告[5]

表1 美国顶尖大学行为不端处理主体及职责范围
Tab.1 Subjects and responsibilities of top universities in the United States for academic misconduct

高校机构人员职责范围麻省理工学院所在院系讲师交谈,结论,惩罚性学术评估,举报所在院系部门领导接受举报,提供指导和建议;与违规学生交流学生行为和社区标准办公室工作人员核对学术不端过往记录或警告,与被调查者举行初步会议纪律委员会主席审核,行政解决、听证、裁决研究副校长办公室研究副校长初步评估,委任调查员,保存证据,提交最终调查报告和建议裁决机构教务长决定第二轮调查,纪律处分或恢复声誉哈佛大学职业操守委员会主席评估指控,向院长/个人提供建议研究诚信办公室研究廉正官任命调查委员会,审查指控,判定性质,监督审查,保存记录调查委员会委员会成员审查,讨论指控裁决机构决定官对个人指控或机构行为作最终决定加州大学伯克利分校所在院系讲师警告,惩罚性学术评估;咨询或举报潜在的学术不端行为学生行为中心学生行为中心捍卫学术诚信、开展调查、教育学生、记录和保存学术不端行为研究副校长办公室研究副校长捍卫学术环境,回应指控,任命调查组,协调和主持审查,确保保密和公正调查委员会学术参议院成员(1-3名)审查,撰写报告研究诚信办公室研究廉正官评估指控,开展调查,监督调查密歇根大学安娜堡分校所在院系讲师警告,惩罚性学术评估;咨询或举报潜在学术不端行为,报告教务长助理院长办公室(学生学术事务)教务长沟通,讨论,裁决或纪律处分,监督学术司法程序研究诚信办公室研究廉正官评估指控,监督审查程序和活动,保留和记录材料学生荣誉委员会学生代表监督,查阅,获取副本学术司法委员会成员小组受理上诉,复审

(3)调查。相关指控一经证实,美国顶尖大学将发起调查工作,旨在明确指控性质、违规对象和违规程度。哈佛大学规定,特设调查委员会和主席需在120个工作日内评估证据、访谈与记录、解决问题、撰写报告、修订报告,提交书面通知,并由研究廉正官和纪律委员会监督调查的保密性和可行性。调查结果需涵盖5点信息:行为性质、行为意图,事实证据和被告辩解,资金支持,处理措施,行为责任人。若指控有效,则哈佛大学管理委员会或文理研究生院将采取制裁措施。若指控无效,则纪律委员会主席和研究廉正官将尽可能恢复被告名声。加州大学伯克利分校规定调查委员会需在30天内开展调查,120天内结束调查,并向研究副校长提交书面报告。如有延期,则需说明原因。麻省理工学院要求,研究副校长需提前通知被告关于指控、调查成员和被告权利等信息,监督和建议调查,获取书面报告,并上报教务长,教务长综合调查报告和研究副校长的建议,决定实施制裁或恢复被告名誉。密歇根大学安娜堡分校注重学生参与权,采取听证会形式开展调查。听证委员会由2名教职工和1名研究生组成,首先向参与者提供听证时间、地点、规章、程序、证人和权利等通知,其次允许被告学生携带1名顾问,通过陈述、回应、提供证据、邀请证人、检查指控证据和总结发言等方式回应指控。听证过程将被录音和记录,证据文件对所有人可见。最终,听证委员会综合事实依据,通过协商一致或参照半数以上投票结果,向院长提交听证结果和处置建议。最后,院长以书面形式通知被告。

(4)结果与处罚。制裁机构及其成员根据行为失范程度、学生回应态度、事件不确定性因素等,采取不同层级的裁决或处罚。处罚措施包括警告、成绩制裁、创建学术失信记录、停学、开除和撤销学位等。哈佛大学《学生手册(2020-2021)》(Handbook for students 2020-2021)规定,学生不论何种原因未能提交独创性作品、未能注明引用来源、同一作业提交多次、购买或贩卖学术作品将给予纪律处分甚至开除处分。一经发现,学生将无法获得课程成绩[11]。在麻省理工学院,讲师或主管警告学术不端的行为初犯者,采取重做作业、降低成绩或等级、停止学生参与研究项目等惩罚措施。针对情节较重者,讲师或主管可向学生行为办公室提交学术失信备案信,学生行为办公室查阅违规频次和程度,裁定惩罚措施。针对情节严重者,纪律委员会主席将受理案件,根据违规程度采取行政解决、听证会或制裁小组等由轻及重的制裁,后两种制裁可能导致停学、开除、撤销学位等严重后果。加州大学伯克利分校同样允许讲师按照违规比例采取相应惩罚,情节较轻者重交作业并减少学分,情节较重者降低成绩或给予不及格。或者,讲师可直接向学生行为中心汇报,中心负责人根据学生违规次数和程度给予“不报告警告”或者“报告警告”的处理。前者起警醒和告知作用,后者将对学生多次违规行为记录在案并严厉制裁[10]。此外,密歇根大学安娜堡分校出台《拉克汉姆学术和专业诚信政策》(Rackham Academic and Professional Integrity Policy),根据违规行为、违规意图、违规次数和严重程度详细制定了差别化制裁措施,内容详实,层级鲜明,逻辑清晰(见表2)。

1.4 美国顶尖大学学术不端行为的监督与救济

美国顶尖大学注重学术不端行为的事前监督和事后监督。事前监督旨在打造学术诚信文化,教育学生遵守学术规范,规避学术不端行为。事后监督旨在保障审查流程公正规范,惩戒学术失范行为,捍卫学术研究底线。相较事后监督,美国顶尖大学更加注重事前预防与教育。首先,美国顶尖大学推行“荣誉守则”制度。哈佛大学规定,新生需了解《荣誉守则》(Harvard College Honor Code)的价值观与内容,并对如何遵守学术规范作出书面声明。同时,全体学生需在学期注册、期末考试、终期考核时阅读并签署《荣誉守则》,保证“学术工作坚持学术诚信,符合《哈佛大学荣誉守则》标准”[11]。在加州大学伯克利分校,新生和新教师入职培训需认真学习《伯克利荣誉守则》(Berkeley Honor Code),强化学术诚实意识,营造校园诚信文化[12]。其次,学术诚信课程与培训被广泛采纳。密歇根大学安娜堡分校认为,课堂教学是打造学术诚信文化的重要场所,讲师应明确传达对诚实和尊重的期望,指导学生规范引用,创设写作支持小组,定期与学生讨论学术写作中遇到的问题。加州大学伯克利分校认为完善课堂设计有利于减少学术不端行为,讲师应借助案例研究加强学生学术诚信意识,增加低风险测评频次,培养学生学习内在动力和掌握性动机,增强学生自我效能感。麻省理工学院还为学生提供《负责研究行为》课程培训[13]。最后,美国顶尖大学提供的学术资源和学术管理软件有助于帮助学生规避学术不端行为。密歇根大学安娜堡分校斯韦兰德(Sweetland)写作中心和图书馆为学生提供《Sweetland写作指南》、学术诚信测验、图书馆服务等在线工具和Zotero、Mendeley、Endnote等引文管理软件,教学生正确引用,识别抄袭边界,避免学术不端[7]。《麻省理工学院学术诚信:学生手册》(Academic Integrity at MIT: A Handbook for Students)指出,学生可借助学生资源网站获取多样化支持:学术支持,帮助学生适应校园生活、提升学术写作能力、规范引用;个人支持,帮助学生疏导心理压力、应对学术挑战;指导和同伴支持,促进学生个人、专业发展[14]

表2 密歇根大学安娜堡分校学术失信制裁总则
Tab.2 General provisions for academic dishonesty sanctions of the University of Michigan, Ann Arbor

制裁措施具体表现教育项目完成课程、研究项目学术评估降低成绩或等级、不及格纠正举措撤回或纠正发表作品,重做作业重修重修课程撤销取消课程或项目、职位弥补以服务、金钱等补偿物质性损失或破坏就业限制禁止或限制本校就业校园服务规定时限的校园服务书面警告书面警告行为后果纪律处分部分权限制约停学处分暂停学籍,记录在案永久开除开除学籍,记录在案扣留学位扣留学位撤销学位撤销已颁发学位

资料来源:University of Michigan, Rackham Academic and Professional Integrity Policy [EB/OL].https://rackham.umich.edu/academic-policies/section8/.2020-12-16.

救济作为美国顶尖大学应对学术不端处理质疑的重要手段,主要表现为申诉制度,能够有效保障程序公正和被告人合法权益。密歇根大学安娜堡分校规定,当学生面临程序错误、大量新证据出现、制裁过度或不当时,需在收到书面报告的15天内提出申诉。申诉委员会一般由两名教职工和一名研究生组成,负责查看所有原始材料和新增证据,经协商一致或多数投票决定申诉结果,并向院长提出处理建议。申诉结果经院长确认后不得上诉。申诉结果普遍存在3种情况:一是撤销制裁,二是修订制裁,三是推翻调查决定[8]。麻省理工允许被告在收到调查报告的5个工作日内,因证据不足、程序不公平、制裁不当、新发现等原因,向学生行为和社区标准办公室提出书面申诉。院长根据上诉理由、过往调查记录确定是否予以复议。申诉结果将在院长和纪律委员会协商后以书面形式通知申诉人[15]

基于上述研究内容,构建美国顶尖大学学术不端行为处理机制,如图1所示。右侧对应美国顶尖大学学术不端行为处理主体,左侧对应美国顶尖大学学术不端行为处理流程,它们共同构成美国顶尖大学学术不端行为处理机制。

2 美国顶尖大学学术不端行为处理机制的特点

2.1 制度保障:明确制度规章,确保有章可循

制度保障是学术诚信体系建设的基础,有利于从起始环节兜住学术质量底线,保障学术不端行为治理的规范性。在联邦、州和地方政府法律法规和大学政策的指导下,美国顶尖大学颁布了一系列关于学术不端预防与应对的制度规章,避免审理过程的意见分歧,达成相对统一、一致的学术诚信共识。

图1 美国顶尖大学学术不端行为处理机制
Fig.1 Academic misconduct handling mechanism of top universities in the United States

美国顶尖大学学术不端应对政策突出全面性,涉及学术不端应对的各方面,对学术不端预防和应对发挥统领性作用。首先,美国顶尖大学严格界定了何为学术不端行为,即通过有损他人权益,为自己或他人创造不正当学术收益的行为,主要表现为研究过程中的捏造(Fabrication)、篡改(Falsification)和抄袭(Plagiarism)行为,不包含诚实性错误和观念纷争,不受理署名或合作纠纷案件。判定指控行为性质的依据在于指控行为是否严重违背学术准则,行为责任人是否故意为之,是否掌握大量证据。清晰的内涵界定和认定标准在确保学术不端治理有章可循的同时,细化了治理权限边界,降低了沟通和审理成本,保障了治理高效运行。其次,面对形式多样的学术不端案件,美国顶尖大学制定了若干项共同原则,即强调学术诚信、坚持用事实说话、保障参与者权益,为案件审理提供基本指南,保障程序和结果的公平公正。第一,为尊重学术价值和科研创新,美国顶尖大学规定,所有人均有义务咨询和举报潜在或既定学术不端行为,配合学术不端行为调查,并提供相应证据。第二,坚持证据导向,表现为禁止报复原则、禁止恶意或虚假举报原则。在麻省理工学院,任何有违事实、毫无证据的举报均属于严重犯罪,严重者将受到纪律处分甚至开除。第三,保障权益是美国学术不端行为处理政策的重要理念,即坚持保密性原则和保护参与者权益(含举报人、被告人、调查委员会成员等)。哈佛大学规定,学术不端行为审查需坚持保密性原则,对调查人身份和调查记录进行有限范围的公开与透明,尊重投诉人的举报权和隐私权,允许被告人寻求学术顾问支持,对任何针对证人、研究廉正官或调查委员会的报复行为采取应对措施,以此保障所有参与者的正当权益。

美国顶尖大学学术不端应对政策还彰显灵活性。一方面,美国顶尖大学除制定学校层面学术不端应对政策外,还允许不同院系、研究机构根据学科特点、院系实践补充和完善现有规章,实施针对性的学术不端行为应对措施。以密歇根大学安娜堡分校的拉克姆研究生院为例,该学院依据研究生学习和科研特点,补充和完善学术不端行为的范围与表现,旨在以更高水平和标准要求研究生群体,由此指出12种常见学术失范行为,每种行为对应若干行为表现和处置建议。另一方面,灵活性还体现为特殊情况处理机制。麻省理工学院规定,涉及联邦政府资助的指控时,案件审理需参考联邦政策和MIT学术不端行为补充程序。密歇根大学安娜堡分校规定,面对特殊情况时,相关负责人需与总法律顾问办公室协商是否采取临时措施以及采取何种临时举措,研究廉正官需与相关负责人讨论是否修改或取消相关程序。哈佛大学指出,如被告提出辞职或终止雇佣,不会影响审查流程;如遇指控失败,纪律委员会主席和研究廉正官将采取措施恢复被告声誉;如遇举报不实,决定官员将对举报人采取行政查处;涉及校外机构且情节严重者,哈佛大学研究廉正官将与纪律委员会主席协商并采取临时措施。

2.2 组织支持:职责分工明确,兼顾专业性和自主性

学术不端应对处理机制离不开相关机构和人员的参与,由此形成强有力的组织支持,为捍卫学术诚信提供源源不断的动力。美国顶尖大学学术不端行为的治理主体结构清晰、分工明确,形成决策、审理和监督分权制衡局面,有效保障了审理、处置的专业性和审理主体的自主权。

首先,美国顶尖大学学术不端行为治理的权力配置科学,既保障各部门权责明确、各尽其能,又促进各部门间密切协作、相互监督。决策层一般由教务长或决定官构成,负责对个人指控或机构行为作最终决定和制裁,不参与质询或调查工作。监督工作普遍由研究诚信办公室或研究副校长办公室负责,负责初步评估,委任调查员,协调、主持、监督调查,保存证据,并提交最终调查报告和建议。此外,部分高校重视学生参与权,鼓励学生参与和监督听证环节,允许学生荣誉委员会或学生代表查阅和监督调查记录,以此维护程序正义。审理环节涉及调查委员会、学生行为办公室、纪律委员会、学术司法委员会等,调查委员会负责质询、调查、撰写报告。学术司法委员会受理申诉工作。该组织结构兼顾自下而上和自上而下的双向特征。“自下而上”体现在,人人参与学术不端行为的举报和监督,调查委员会开展调查并将调查结果层层上报研究副校长、教务长或决定官,由其决定和制裁。“自上而下”表现在,研究副校长或研究廉正官委任调查委员会,指导、建议和监督审查程序和结果。该权力分配机制将学术不端行为处理的审理权、监督权和决策权合理分离,避免权力过度集中或职责交叉,从组织层面保障审理工作的公正和高效。

其次,组织支持的关键在于处理成员的专业性。组织成员的专业性为学术不端行为处理的开展提供了人力支持和保障。组织成员只有具备学术不端行为相关的识别、调查、处理知识和能力,才能确保审查、监督和决策环节的准确性。研究副校长或研究廉正官需储备专业知识和组织领导力,以随时应对特殊情况,为调查工作提供指导和建议。调查成员需具备证据搜集与评估、访谈、转录和记录、报告撰写和修订等知识及能力,如麻省理工规定,为胜任全面审查工作,调查委员会成员应具备足够专业知识和客观评价能力。

最后,参与主体自主性有利于学术不端行为处理机制的健康运行。美国顶尖大学重视参与主体的实施自主权,一方面体现为决策权、监督权和审理权“三权分立”,保持环节间相对独立与自主,保障学术不端行为处理的公平公正;另一方面体现为讲师应对课堂或考试学术不端的自主权。课程讲师作为学生学术不端行为的知情人,承担学术诚信教育职责。美国顶尖大学普遍规定,面对课程范围内、影响程度较小的学术不端指控时,讲师首先与学生沟通交流,了解原因,根据行为严重程度和学生反馈态度,制定惩罚性学术评估(如降低成绩、重交作业或重修课程),并将处理结果上报给相关部门或教务长。针对情节严重者或否认指控者,讲师需上报学生行为中心或教务长。

2.3 过程保障:注重程序规范,保障审理及时严密

过程保障是学术不端行为处理机制的关键环节,程序是否规范严密不仅影响审核结果与处置措施,更关系到学生个人声誉和权益保障。美国顶尖大学学术不端行为处理程序包含举报与受理、质询、调查和惩罚多个环节,该程序阶段分明、层层递进、环环相扣,前阶段证据辅助后阶段调查,调查结果作为行为处置的重要依据,保障审理的规范和严谨,具有较强的可操作性。

健全的审查程序有效保障了学术不端行为处理的公正合理。在美国顶尖大学,人人肩负举报学术不端行为的责任。研究副校长或研究廉正官受理指控,分析证据并作初步评估。若证据真实,调查委员会将启动质询环节,通过证据审核、访谈等方式判定指控真实性。质询结果作为判断是否开展调查的重要依据,一旦进入调查阶段,调查委员会将重新审理原有资料,审核新证据,访谈与记录,撰写和修订报告,并提交书面报告。若指控无效,则调查委员会驳回指控并恢复被告名誉。若指控有效,则教务长或相应机构将采取制裁措施。制裁措施将依据学生回应、违规程度、违规次数进行差别化实施,处罚措施由轻及重包括口头警告、惩罚性学术评估、书面警告、停学、开除、撤销学位等后果。审查过程中,被告权利获得充分尊重。被告享有了解调查成员和调查结果的知情权,对调查报告的访问、监督、质疑或修订权,以及对结果不满或存疑的申诉权。同时,审查全过程受研究廉正官和纪律委员会指导与监督。

同时,学术不端行为处理程序呈现及时性和高效性。为保障学术研究工作正常开展,避免对被告名誉造成长期影响或破坏,美国顶尖大学详细规定了各环节最长期限,如有超时,需提交说明。哈佛大学规定,受理指控和初步评估工作最好一周内完成。质询工作不应超过60个工作日。被告有权在质询启动的5个工作日内了解和监督调查成员,并建议调换可能存在利益冲突的成员;所有受访者有权在质询完成的10个工作日内,访问、回应和建议修订质询结果。全面调查需在决定官确认的30天内启动,120天内结束。一经开始,被告需在5个工作日审核调查成员,受访者需在接收调查报告的30个工作日审核信息准确性。加州大学伯克利分校同样要求,质询环节不超60天,调查环节不超120天,被告在收到调查报告后需在21天内回应、质疑。密歇根大学安娜堡分析规定,被告在收到听证结果的15个工作日内,采取书面形式提出申诉。为保障高效监督和追踪调查过程与结果,美国顶尖大学普遍规定所有记录和资料存储至少7年。

2.4 理念引领:坚持以人为本,注重教育为主、惩罚为辅

先进理念是引领学术诚信体系建设的方向标,能够凝聚思想共识,指导学术不端行为处理实践。美国顶尖大学坚持以人为本的教育理念,尊重不同参与主体权利,强调防治结合的应对策略,该理念对于提升学术规范意识、营造学术诚信文化具有潜移默化的作用。

坚持以人为本理念主要表现在两个方面。一是注重信息保密性。美国顶尖大学明确规定了学术不端行为指控和审理的公开对象、公开内容和公开期限,注重相对范围内的开放、透明,以此保护多方参与主体隐私,防止任何形式的恶意报复。哈佛大学规定,任何参与者均需明确自身权利和责任,坚持保密性原则和配合调查原则。举报人负责交代证据,但无权获取审核动态和结果信息;被告人有权获取审核成员、调查结果的知情权和访问权;研究廉正官、纪律委员会主席和委员会成员不得将投诉人和被告人信息、调查资料泄露给调查主体以外的人群,否则给予查处甚至解雇。二是保护被告人合法权益。学术不端行为审理工作注重事实依据和无罪推定,允许被告人审理期间继续上课并获得成绩,尊重和保护被告人的隐私权、知情权、访问权、监督权和申诉权,以及无辜被告的声誉权。加州大学伯克利分校《学生行为守则》指出,被告学生享有基本权利和程序保护,即指控知情权、无罪推定、选择不参与自由、申诉权和获取顾问帮助。

同时,美国顶尖大学还重视自律和他律相结合,采取教育预防为主、监督惩罚为辅的防治结合措施。一方面,重视教育在提升学术道德自律上的作用。美国顶尖大学推行“荣誉守则”制度,开设学术诚信课程和培训项目,提供丰富多样的学术资源,引导学生识别学术失范边界,潜移默化地树立学术诚信价值观。麻省理工学院和哈佛大学均向学生提供负责任的研究行为培训(Responsible Conduct of Research) ,学生可根据所学科目了解负责任研究行为、研究不端行为、利益冲突等概念,避免学术不端行为。另一方面,注重惩罚的震慑和教育价值。美国顶尖大学既参考违规行为的严重程度进行差别化惩罚,又会考虑被告人违规次数,给予初次违规学生改过自新和接受教育的机会,而对多次违规学生加重惩罚等级并记入诚信档案。

3 美国顶尖大学学术不端行为处理机制的启示

3.1 完善和更新学术规范政策,筑牢学术诚信建设基石

我国高校日益重视学术道德的地位与价值,颁布和实施学术不端行为处理制度,但大量研究表明,现行规章制度采用自上而下的设计方式,最高可追溯至部门规章层级,缺乏对学术规范的法律依据与约束[16];多数高校学术不端行为处理制度设计千篇一律,难以适应学校、学科、学生的差异,缺乏针对性。同时,有关学术不端行为概念界定和行为表现的论述比较笼统,一定程度上降低了学术不端行为认定和处理的可操作性[17]。借鉴美国顶尖大学学术不端行为处理制度,我国高校需从两方面着手:一是扎根中国国情,抓紧制定和健全学术不端行为处理相关法律政策,从起点环节保障有法可依、有章可循。同时,高等学校结合学校、学科、学生特点,补充和完善学术不端行为规章制度,增强制度的针对性和可操作性。二是学习借鉴美国顶尖大学学术不端行为处理规章的内在逻辑,清晰界定学术不端行为的内涵和边界,归纳不同类型学术失范行为表现,协商判定标准和共同原则,统一标准,凝聚共识。

3.2 明晰职责分工边界,下放实施自主权

美国顶尖大学学术不端行为处理的组织层面呈现结构清晰、分工明确、“三权分立”的特点,该特征既能有效促进审理程序进展顺畅、高效运行,又赋予各部门最大自主权以保障程序公正合理。我国高校普遍设立了专门的受理机构和相关负责人,但实施主体的权责分工、工作内容和工作期限模糊[18],缺乏可操作性,存在权力过于集中或者部门间相互推诿的隐患,制约学术不端行为处理节奏和效率,影响审理程序和调查结果的客观公正。对此,我国高校应从保障实施主体的专业性和自主权两方面着手。首先,提升处理机构及其人员的专业性。高校需明确各部门权责划分,避免权力交叉。如明确受理、质询、调查、惩罚和申诉等机构的成员构成、职责边界、部门关系,保证审理程序高效运行。同时,高校应选拔具备学术不端行为处理专业知识和能力的专门人员,开展定期或阶段性培训,保障和提升组织成员胜任力。其次,为保障实施主体的自主权,高校应确保决策、监督和审理权力分离,建议独立设置相关机构,规定审理机构及其成员负责质询和调查工作,向决策机构及负责人提供调查报告和结论建议,不得参与决策环节。监督机构及成员负责监督整体程序的规范性。

3.3 细化程序设计,突出审理阶段性和可操作性

美国顶尖大学学术不端行为处理程序阶段鲜明,明确划分为举报与受理、质询、调查、惩罚和救济多个阶段,规定了不同阶段的审理主体、工作内容、工作期限、审理成果和处理措施,为应对形式多样的学术不端行为提供了操作性指南。然而,我国高校有关学术不端行为处理程序的原则性论述较多,阶段性不鲜明,缺乏处理期限要求,审理时间成本较高,对学生学术科研进度和声誉维护造成不良影响,容易引起学生不满[16]。借鉴美国顶尖大学学术不端行为处理程序的可操作性和高效性,我国高校应尽快细化处理程序和实施细则,首先,明确举报和受理环节标准与条件,鼓励群众参与学术不端行为举报,降低学术不端行为监督成本,坚持证据性导向和保密性原则,保护举报人隐私安全,避免恶意或虚假举报。其次,细化质询和调查环节的工作内容,拓宽审查办法(如收集和审理证据、访谈),注重质询报告和调查报告的内容规范,制定审理期限,保障审理结果公正高效。最后,完善惩罚和监督救济机制,细化惩罚措施、惩罚等级和判定标准,设立专门申诉机构和专门成员,完善被告人申诉制度,保障被告人合法权益。

3.4 坚持以人为本,防治结合,以“防”为主

美国顶尖大学在应对学术不端行为的长期实践中,形成了坚持以人为本、注重保护参与者权益、重视预防与教育的指导理念。调查发现,我国高校学术不端行为处理制度强调保障举报人和被告人权益,但并未提及保护哪些权益以及如何保护等,造成学生权益保护的真空地带。同时,部分高水平大学明确要求实名举报学术不端行为,难以保障举报人隐私权,极有可能出现报复行为,提高举报成本,打击举报积极性。对此,建议我国高校进一步明确和细化参与者权利与责任,保护所有参与方的隐私权,尊重被告人的知情权、访问权、监督权和申诉权,以及无端指控后恢复无辜被告的声誉权,捍卫以人为本的理念。此外,现行高校学术不端行为处理机制过于重视监督和惩罚,忽视了预防与教育的价值,建议采取防治结合措施,注重教育在学术诚信文化营造、学术价值观培养上的作用,开设形式多样的学术诚信课程、讲座、培训,提升学生学术规范认知;同时,兼顾惩罚的震慑和教育功能,细化不同等级惩罚措施、明确判断依据。

本研究以麻省理工学院等4所顶尖大学为例,对美国顶尖大学学术不端行为处理机制进行了较为系统的研究,对我国大学推进学术不端行为防治和治理具有一定借鉴意义。然而,本研究还存在不足和局限。一方面,更多聚焦于美国顶尖大学内部的学术不端行为处理机制,对于政府、社会(例如学术团体)在学术不端行为处理机制中的作用尚未提及,而政府和社会在美国顶尖大学学术不端行为处理中发挥着无法替代的作用。另一方面,研究对象是两所私立顶尖大学和两所公立顶尖大学,研究了私立顶尖大学和公立顶尖大学学术不端行为处理机制的共同之处,但对于它们的不同之处涉及较少。以上两个方面的研究局限都亟待未来作进一步补充和完善。

参考文献:

[1] 中华人民共和国教育部.高等学校预防与处理学术不端行为办法[EB/OL]. (2016-06-16) [2021-01-15]. http://www.moe.gov.cn/srcsite/A02/s5911/moe_621/201607/t20160718_272156.html.

[2] 朱燕. 美国大学生学术不端的防治研究[D].北京:北京大学,2008:5.

[3] Massachusetts Institute of Technology. Procedures for dealing with academic misconduct in research and scholarship [EB/OL]. (2017-08-03) [2021-01-15]. https://policies.mit.edu/policies-procedures/100-academic-and-research-misconduct-and-dishonesty/101-procedures-dealing.

[4] Harvard University. Interim policy and procedures for responding to allegations of research misconduct [EB/OL]. (2020-07-01) [2021-01-15]. https://research.fas.harvard.edu/policies/procedures-responding-allegations-misconduct-research.

[5] University of California Berkeley. Research misconduct[EB/OL]. (2013-03-06) [2021-01-15]. https://vcresearch.berkeley.edu/research-policies/research-compliance/research-misconduct.

[6] University of Michigan. Introduction to academic integrity [EB/OL]. (2020-12-21) [2021-01-15]. https://guides.lib.umich.edu/academicintegrity.

[7] University of Michigan. Academic misconduct [EB/OL]. (2017-06-18) [2021-01-15]. https://lsa.umich.edu/lsa/academics/academic-integrity/academic-misconduct.html.

[8] University of Michigan. Rackham academic and professional integrity policy [EB/OL]. (2019-06-17) [2021-01-15]. https://rackham.umich.edu/academic-policies/section8/.

[9] Massachusetts Institute of Technology. Procedures for dealing with student academic dishonesty [EB/OL]. (2017-10-26) [2021-01-15]. https://policies.mit.edu/policies-procedures/100-academic-and-research-misconduct-and-dishonesty/102-procedures-dealing.

[10] University of California Berkeley. If you encounter academic misconduct [EB/OL]. (2016-05-07) [2021-01-15]. https://gsi.berkeley.edu/gsi-guide-contents/academic-misconduct-intro/encounter/.

[11] Harvard University. Academic integrity and academic dishonesty [EB/OL]. (2020-10-29) [2021-01-15]. https://handbook.fas.harvard.edu/book/academic-integrity.

[12] University of California Berkeley. Berkeley honor code [EB/OL]. (2017-05-11) [2021-01-15]. https://teaching.berkeley.edu/berkeley-honor-code.

[13] Massachusetts Institute of Technology. Responsible conduct of research [EB/OL]. (2020-10-20) [2021-01-15]. https://research.mit.edu/integrity-and-compliance/respo nsible-conduct-research.

[14] Massachusetts Institute of Technology. Academic integrity at MIT [EB/OL]. (2020-07-01) [2021-01-15]. https://integrity.mit.edu/handbook/helping-you-succeed-resources.

[15] Massachusetts Institute of Technology. COD rules [EB/OL]. (2020-11-15) [2021-01-15]. http://cod.mit.edu/rules/section12.

[16] 鲁晓峰.国内外高校预防和处理学术不端的制度比较[J].中国高校科技,2019,35(9):12-16.

[17] 马焕灵,赵连磊.美国高校学生学术不端行为校园规制摭探[J].比较教育研究,2012,34(9):18-22.

[18] 陈翠荣, 张一诺.美国高校学术不端行为处理程序分析——以四所美国研究型大学为例[J].外国教育研究,2016,43(8):88-100.

(责任编辑:万贤贤)