企业平台化变革与创新影响因素双案例研究

连远强,宋明玥

(扬州大学 商学院,江苏 扬州 225009)

摘 要:在数字网络技术与相关产业融合背景下,平台以创新思维引领经济发展。平台化变革与创新是企业实现升级转型的重要战略选择,无论是传统制造业延续性创新,还互联网企业突破性创新,企业均需要根据平台战略,通过突破转型障碍获得持续发展。在已有理论的基础上,结合海尔和滴滴两个企业平台化战略实施案例,揭示企业平台化变革与创新的4个影响因素。结果发现,企业变革与创新受用户参与、产品服务、资源体量、韧性与成长周期等因素影响。因此,应根据各企业实际情况制定平台战略,使其成为企业转型升级的驱动力。

关键词:平台战略;平台企业;生态系统;平台化创新

A Double Case Study on the Influencing Factors of Enterprise Platformalization Transformation and Innovation

Lian Yuanqiang,Song Mingyue

(School of Business,Yangzhou University,Yangzhou 225009,China)

AbstractWith the combination of digital network technology and related industry, the platform leads the development trend of new economy with innovative thinking. Platformalization transformation and innovation is an important strategic choice for enterprise transformation and upgradation. No matter if it is the continuous innovation of Internet enterprises or the breakthrough innovation of traditional manufacturing industry, the implementation of the platformalization strategy needs to be constructed and implemented according to the relevant influencing factors, so as to break through the obstacles of the transformation and development of enterprises and achieve sustainable development. Can platformalization transformation and innovation benefit all enterprises? Which factors indeed drive the process? Which specific strategy should be the optimal choice? These core questions have aroused a heated discussion among scholars. It is necessary to carry out a comprehensive analysis of the factors influencing the implementation of the platform strategy so that the platform strategy can empower enterprises to integrate and utilize resources in a wider scope and reshape the logic and internal mechanism of value creation. There have been studies on the necessity of platform transformation and platform strategy, and most of them focus on technology. However, little attention is paid to questions on the dimensions from which the transformation and innovation strategies should be evaluated. Therefore,on the basis of the literature related to platform theory, this paper explores the factors influencing enterprise platformalization transformation and innovation through a double case study and analyze the intrinsic mechanism in order to enrich the theory of platformalization innovation.

In order to ensure the effectiveness of the double case analysis, the paper uses the case study method by selecting the typical enterprises which implement the platform strategy.According to the case selection criteria, two leading platform enterprises of different scales and environment which have already carried out platformalization transformation and innovation are finally selected as targeted cases: Haier Group, a platform enterprise implementing transformation and upgrading of traditional manufacturing, and DiDi, a mobile travel service platform rising in the Internet era.This paper puts forward four factors which affect the platformalization transformation and innovation according to enterprise practice, then demonstrates them with two different types of enterprise examples. The four factors are user participation, product service, resource scale and toughness growth cycle.

The research reveals that both manufacturing industries and service enterprises are influenced by four factors in the platformalization transformation and innovation. User engagement is the key to stimulate the network effect, product service exerts an influence upon enterprises' choice of platform strategy, resource volume determines the platform model, and capacity of overcoming difficulties and growth cycle are important contingency factors. Enterprises should work out scientific blueprint, strategy selection and organization models according to the four influence dimensions. This paper provides a theoretical framework of the influence factors of enterprise platformalization transformation and innovation and verifies the four dimensions through the double case study of Haier and DiDi. The double case study derives the specific performance content and mechanisms of these two enterprises. As a result, the study proposes that to implement platform strategy means that with the multi-subject synergy of platform connection, enterprises should create value in the network rather than in the traditional chain. As a new concept, platformalization transformation and innovation, to some degrees, can complement the research on enterprise platform strategy, and provide conceptual variables and theoretical basis for related research. Therefore, the platform strategy should be made according to the actual situation of the enterprise, and become the driving force of enterprise transformation and upgrading.

The paper also provides three suggestions for enterprises in platform construction. Firstly, enterprises should reshape their management mindset. It is necessary to transform from traditional manufacturers or producers to resource connectors and integrators. Second, they need to reform their organizations. According to specific strategic targets, organizational structure facilitating resource sharing should be formed in a targeted manner. Enterprises should integrate global innovation elements to empower internal and external subjects to support the implementation of platform strategies. Third, it is beneficial to roll out an innovative mechanism of platform organization and to provide more resources to attract multiple subjects and continuously incubate new business.

Key Words:Platform Strategy;Platform Enterprises; Ecosystem;Platformalization Innovation

收稿日期:2021-09-12

修回日期:2021-12-28

基金项目:国家自然科学基金项目(71103155);教育部人文社会科学基金项目(16YJC630062)

作者简介:连远强(1976-),男,山西长治人,博士,扬州大学商学院教授,研究方向为企业创新与战略管理;宋明玥(1997-),女,江苏淮安人,扬州大学商学院硕士研究生,研究方向为平台战略与创新。

DOI10.6049/kjjbydc.2021090369

开放科学(资源服务)标识码(OSID):

中图分类号:F270-0

文献标识码:A

文章编号:1001-7348(2023)03-0083-10

0 引言

在数字技术与相关产业融合背景下,平台经济的地位和作用越来越重要。当前,平台成为企业最重要的组织形式,其应用领域不断拓展。众多企业战略从传统基于能力和资源构建的竞争战略,转向依托共生型网络关系的平台战略。由此,企业实现基于平台连接多边主体协同的价值创造,利用数字技术重塑组织业务生态与价值创造方式。数字平台生态系统通过发挥信息交流、资源配置、社会整合和学习创新四大优势,从物质技术、组织制度、经济和社会4个维度提升企业组织韧性。作为互联时代占主导地位的组织形态,平台型企业网络效应成为经济增长的最强动力。传统制造企业在转型过程中应用数字技术优化流程、提升效率、创造价值,从而推动整个经济发展。近年来,海尔、华为、小米、滴滴等企业平台化战略实施较为成功,如海尔从2012年开始实施平台化战略,华为从2016年开始向产业级平台企业转型。但企业能否实现平台化变革与创新?哪些因素驱动企业平台化变革与创新?应选择何种平台战略?解答上述问题,需要对平台战略实施影响因素进行全面分析,通过平台战略赋能企业在更大范围进行资源整合与利用,重塑企业价值创造逻辑和内在机制,实现多主体协同下的价值创造。

1 研究综述

1.1 平台经济与平台战略理论

近年来,平台经济与平台战略研究成为理论界和实务界关注的热点。从平台应用范围看,Gawer[1]将平台定义为4种类型,即内部平台、供应链平台、产业平台和多边市场平台,对应范围是公司内部、供应链内部、产业生态系统和跨产业范围,并将平台视为企业产品创新或商业模式创新的重要载体。现有文献的主要研究方向如下:一类以经济学视角研究双边市场平台网络效应、双边市场利益等;另一类基于创新角度对产业创新平台展开研究。从商业生态化视角看,企业面临技术创新加速、用户需求个性化、多元化和经济重塑的挑战。平台无处不在,同时具备网络效应和多边市场特征的产业平台是商业生态系统创新的具体体现。

平台战略经历了从产品层面战略、技术层面战略到双边平台战略和多边平台战略等阶段。平台战略分析框架具有平台设计、价值创造逻辑、平台生态治理和竞争4个维度(Tura 等,2018)。平台战略包括平台进入战略、构建战略、包围战略及创新战略等,同时多层级影响因素也被纳入平台战略研究框架,成为平台战略研究领域的核心议题。Cusumano等[2]发现,相较于传统产品战略构件和逻辑,平台战略发生了根本性变化,平台质量、用户参与、功能技术创新均是平台战略制定、实施的必要条件。

从平台战略实施运作机理看,首先是用户层面,平台经济最主要的特征就是依赖用户,用户参与是企业竞争优势的来源[3],可以为企业创造价值,这种能力是企业新的核心竞争力[4]。激发网络效应是平台战略制定和选择的依据。将平台战略比作网络化业务平台,在给定的市场中进行扩展和运营,平台是规则和基础设施的连接点,能够促进网络用户间交互[5]。其次是平台产品和服务,平台作为经济组织具有网络外部性特征,平台企业产品(服务)能够影响用户体验,是提升用户黏性的关键。虽然市场上个性化需求风靡,但是企业需要理性分析产品和服务这一维度[6]。同时,平台企业发展会经历不同生命周期,随着企业规模扩大,各时期平台战略有所调整。因此,应准确评估企业所处生命周期,并对平台体系进行相应调整[7]

1.2 平台组织形成与演化

近年来,企业通过平台化变革克服传统组织形态存在的边界约束、资源限制、结构刚性等问题,以获取新的竞争优势[8]。平台具备利益相关者连接功能,因而成为能够快速重组资源以满足复杂多变市场需求的组织形态[9]。Jacobides等[10]认为,平台是指基于模块化架构协调多边市场各主体进行专用性投资的组织形态。在平台组织中,多主体共同参与企业产品与服务创新,他们既相互独立,又通过共同行动规则响应集体目标[11]。但平台市场作为双边(多边)市场,在组织形式上与传统产业存在较大差异。因此,平台企业在提供平台的同时,还要协调多方关系。

企业不断推进组织变革、业务流程再造和商业模式创新,在开放平台的支撑下,通过跨领域多主体协同,呈现组织边界弹性化、价值网络生态化、创新体系开放化、生产运营智能化的新型企业形态。蔡宁伟(2015)认为,平台组织作为新兴组织形态能够突破企业边界,吸收更多资源和信息,从而有效解决规模问题。平台化能够提升知识基的多样性[12],通过构建多样化小微群落提升组织适应能力,并通过集体学习与合作促进创新产出。平台网络效应能够进一步强化资源与用户对平台组织的依赖性,持续演化能力使组织具有较强的灵活性与适应性[13]

1.3 平台价值创新与竞争

平台企业价值创造是指所有供应者、互补者和最终用户直接交互并创造价值。价值创造模式由传统线性供应链转向复杂网络生态系统,由此平台经济、生态圈概念应运而生。Parker等[14]认为,不同于传统企业,平台企业价值创造和传递方式发生变化,通过所有供应者、互补者和多元用户交互创造价值。全要素创新能够为组织平台化转型提供新的价值创造方式,它要求组织生产要素有机结合、高度协同,实现整体效应大于局部效应之和,其本质是新的价值创造方式。

企业平台化战略的重点是整合组织内外部价值链,形成企业平台界面和社群价值共创链条。平台构建需要考虑行业特点,实现合理定价。网络价值是平台创新的核心和基础,是有别于传统企业的创新支撑。随着国内外平台型企业崛起,加上传统制造企业数字化转型,平台型网络竞争态势愈发显著[15]。平台企业竞争形态大多为跨产业生态竞争(Cennamo ,2019)。

1.4 述评

通过文献梳理发现,现有文献不仅可以丰富企业平台化理论研究,而且能够为企业平台化变革与创新研究提供理论支撑和经验借鉴。需要注意的是,企业平台化变革与创新影响因素及机理研究鲜见,少数研究仅涉及技术层面的平台搭建,忽略了最基本的企业平台组织与创新。大多数研究结合我国企业平台实践案例分析平台转型模式,并探讨平台构建战略的必要性,尚未涉及企业平台化变革与创新战略评估问题。因此,本文通过双案例分析企业平台化变革与创新影响因素及作用机理,以期丰富平台创新理论。

2 案例选择与资料收集

本文研究目的是通过国内外文献梳理与案例分析,提炼企业平台战略影响因素,进而深度剖析其作用机理。根据上述目标,选取案例研究法,理由如下:第一,平台战略作为新兴研究领域,双案例研究方法较为适用,能够有效构建新的理论;第二,本文分析当前群体现象,探索平台组织的普遍特性,而非个例或极端情况,基于单个案例与双案例的比较分析构建理论模型,深化对经验案例多样性的理解[16]

2.1 案例企业选择标准

本文在选择案例时,重点关注已实施平台化战略的企业,要求其具有平台变革与创新行为,并具备行业领先性。同时,为了分析结果的有效性,考虑到案例典型性与相关数据可得性:一是选择传统制造业转型升级平台企业——海尔集团。海尔是中国本土知名家电制造企业,成立于1984年,是传统制造企业平台化创新的最佳实践者,领先于同行企业。二是在互联网时代崛起的移动出行服务平台企业——滴滴公司。北京小桔科技有限公司是滴滴品牌的所有者,成立于2012年,现已成为移动出行领域的独角兽。两者分别代表传统制造业转型平台企业与新型互联网服务平台企业。根据现有相关理论与企业资料,揭示平台构建发展路径,比较分析两个企业平台战略影响因素,具体如表1所示。

表1 案例选择标准
Tab.1 Criteria for case selection

选择标准海尔滴滴本领域的代表企业家电行业领军企业出行用车行业领军企业商业模式成熟稳定是是数据来源广泛是是鲜明的个性化特征传统制造业转型新型互联网服务平台商业生态系统制造生态服务生态

2.2 案例资料收集与整理

通过半结构化访谈、实地考察、浏览企业网站等方式收集研究资料。海尔访谈对象包括公司部分管理人员、部分平台主和创业小团队。在物联网时代,作为以管理范式变革为主题的高规格国际论坛,研究团队连续参加5届“海尔人单合一模式国际论坛”,并收集相关资料和主题报告。会议期间,团队成员对海尔大学、海尔企业文化长廊、海尔产品样品展厅、海尔生产车间、海尔创新生活展和海尔文化厅进行参观学习,以期全面了解海尔发展史、企业文化和创业历程。此外,收集公司部分年报和内部专题文章,以及海尔集团董事局主席、首席执行官张瑞敏在相关会议上的讲话稿等。

通过线上线下访谈、浏览网站、实地参观等方式收集滴滴相关案例资料。通过对滴滴平台的部分地区负责人、行业主管部门和一线从业者进行结构化访谈,收集相关新闻资料、部分高管视频讲话,以及相关机构发布的移动出行行业研究报告等。

对收集的资料进行分解编码,选择参考点并进行汇总。通过对不同来源的案例资料进行比对,确保案例研究信度。对案例资料进行初步整理后,与公司访谈对象和部分学者针对主要观点再次进行交流,从而进一步提升案例结论的可信度。

3 海尔平台化变革与创新案例

3.1 海尔平台化转型路径

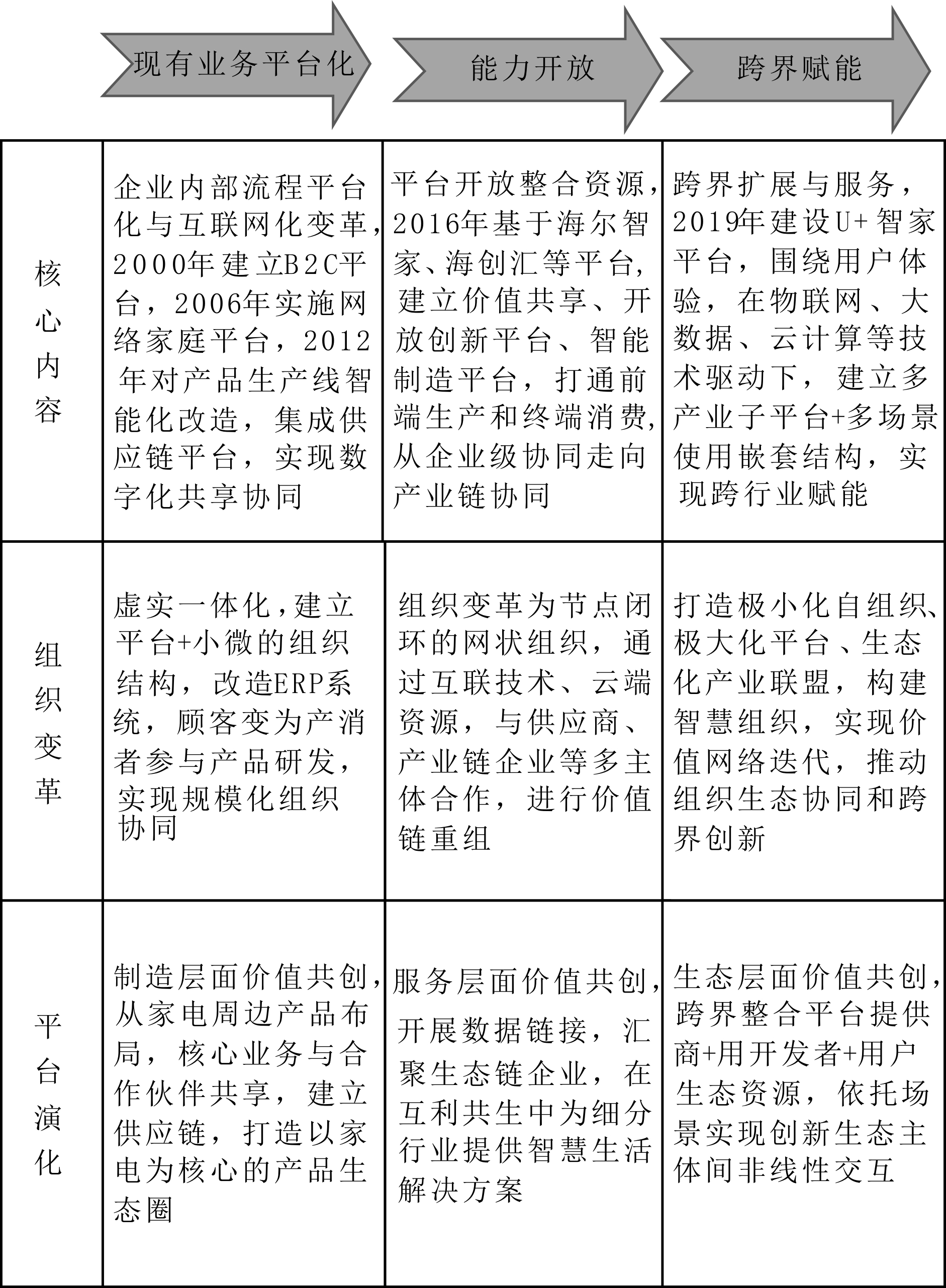
海尔平台战略实施过程分为3个阶段,结合海尔自身发展特征,参考传统企业转型发展路径,揭示海尔平台发展路径,如图1所示。2014年,海尔进行平台化转型,将传统事业部单元变革为20多个平台。在上述平台上实现员工创客化经营,进而构建3 000多个不同产业小微[17]。初期,海尔的核心工作内容是完成现有平台业务化目标,打造平台运营模式。随后,海尔整合全球资源,通过跨界赋能丰富平台服务内容,从家电制造商转型为智能家居体系的打造者,成功实现转型升级(王凤彬等,2019)。由此,海尔通过智能制造平台实现全要素创新驱动下的产品定制化生产,通过开放式创新平台实现全时空创新驱动下的资源跨界整合,通过创新创业平台实现全员创新驱动下的员工创客化经营。

图1 海尔平台战略实施路径
Fig.1 Implementation path of Haier platform strategy

3.2 海尔平台化变革与创新影响因素分析

3.2.1 用户参与:链群自驱生态取代线性组织

传统企业是线性组织,而海尔链群是非线性组织,可以根据用户体验随时自我组合[18]。传统线性管理体系是KPI体系,而链群目标是用户体验自驱;传统线性管理是企业定薪,而海尔是用户付薪。海尔采用“三个零”的自驱体系,即用户零距离、体验零延误、流程零签字。产品开发不需要申请和审批,只要有需求、可盈利并与用户进行充分沟通就可以开发,但风险自担,增值共享。

海尔搭建线上创新产品孵化平台海立方,实现用户与海尔、用户和用户间交互,吸引领先创新团队与领先用户参与产品研发创新过程。通过构建用户交互定制平台,消费者角色转变为海尔合作伙伴和产品设计的核心参与者,能够通过模块定制、专属定制、众创定制等方式定制产品和服务,并围绕生态圈在产品生命周期全流程实现价值共创。例如,海尔推出的免清洗洗衣机就是由领先用户与工程师合作开发的。海尔重视领先用户的作用,通过筛选领先用户提高产品匹配度,使开发过程中用户需求、能力、技术、思维与研发人员高度互补,从而促进海尔创新绩效提升。海尔集团拥有4 000多个小微,它们自己寻找用户并创造用户体验。同时,后者可以是开放的,有很多合作方,集中起来一起创造用户体验。这是一个生态链,生态链上的小微被称为链群,海尔链群是自组织、自驱动、自增值、自进化的,如图2所示。

图2 海尔用户参与平台
Fig.2 Haier user participation platform

3.2.2 产品服务:从传统制造业到服务型制造平台的转变

海尔平台战略的精髓是小前端、大平台、富生态。海尔拥有大量核心研发技术、管理经验、配送体系,自建第一家互联网智能化工厂,与阿里巴巴达成战略合作关系,进而打造全新的配送服务体系,与华为消费者BG携手,达成全方位跨领域合作关系。基于此,2013年海尔搭建研发资源交互平台HOPE,对接全球研发资源。海尔鼓励员工在海尔大平台进行创业,员工变为创客,加速优质资源和利益相关方融入海尔生态体系,形成小微生态圈。海尔作为平台主,能够为创业者提供资源支持,借助海尔服务平台,雷声笔记本、有住网、极车公社等创新产品和项目成功孵化。作为孵化服务平台的领导者,海尔以服务平台运营商身份,为创客、投资企业提供解决方案、信息系统等共享性服务,将处于弱连接的创客、小微主、平台主等相关企业、个人整合为产业生态系统,形成新的服务生态圈。

3.2.3 资源体量:资源禀赋下的链群共赢进化生态

作为家电行业的领军企业,海尔拥有良好的资源禀赋,以及良好的供应商关系,后者可为其平台战略实施提供重要保障。张瑞敏认为,创造性破坏、创造性重组和创造性引领“三位一体”,共同构建物联网时代的企业管理模式,驱动海尔由制造企业转型为开放共赢的进化生态,在规则重建后,发挥引领作用。海尔在自建平台系统方面拥有资源与规模优势,可以利用自身在供应链中的主导地位将合作伙伴转化为平台伙伴,通过构建开放、共享平台,以开放的心态与用户、分供方、合作方等实现协同合作。海尔平台可以吸引大量外部企业,进一步提升技术供应商的活跃度和黏性,产生较强的网络效应,由此形成平台发展良性循环。

3.2.4 韧性与成长周期:自我颠覆先破后立的平台变革

35年间,海尔历经3次大颠覆:砸冰箱、砸组织、砸标签,即将刺刀刺向自己,携着秩序与理性不断突破、不断颠覆,再建立新的理性和秩序,一段时间后,当新变老再次颠覆,再建立新的秩序和理性。海尔自我颠覆的突破口是组织,“让渡三权”给小微,实现共同进化的生态化自组织,通过提升组织韧性应对产品经济的红海危机。在生态化自组织的基础上,海尔循序渐进地对用户体验迭代升级全流程进行一系列创新变革,通过4步建立用户体验迭代升级全流程,“小数据”聚焦用户个体需求,“流数据”跟着用户体验迭代走。以海尔墨盒洗衣机为例,第一步,体验云众播,采用1+N的自组织模式创造用户体验迭代,发掘用户洗衣需求并将需求信息无缝转接至平台;第二步,灯塔工厂,依据用户需求进行大规模定制;第三步,实现物联网支付,洗衣机自动监测、自动付费,实现无感支付;最后一步,达成链群合约,由单一洗衣机拓展为衣联网,实现增值,并将洗衣店、服装厂纳入生态圈,实现价值共创,以生态化自组织为突破口,建立并完善依托自组织的用户体验迭代升级全流程,全方位地实施黑海生态战略。

综上,海尔作为传统制造企业,拥有大量核心研发技术、管理经验、配送体系,是家电行业的领导者。在网络战略阶段,海尔选择平台模式实现转型升级,以链群自驱生态取代线性组织,构建服务型制造平台,通过整合内外部资源实现数字空间与物理空间交互,获得平台生态优势,成为全球智能制造领域的领航者[19]。从企业、用户、员工3个维度出发,从用户深度参与设计到共同推进产品研发,最终完成并联状态下生态圈建设,充分调动员工创业积极性,拉近企业、用户间的距离。以消费者需求为核心,提升用户黏性,吸引消费方大量聚集。由此,平台战略优势初显。从线上创新产品孵化平台、HOPE研发资源交互平台到“平台主、小微主、创客”的产业生态圈,海尔通过资源整合实现企业平台化、员工科创化、消费者个性化目标,形成由利益共同体组成的富生态圈。由此,海尔实现从传统家电制造业到生产性服务业的战略延伸,其影响因素作用机理如图3所示。

4 滴滴平台化变革与创新案例

4.1 滴滴平台化创新发展路径

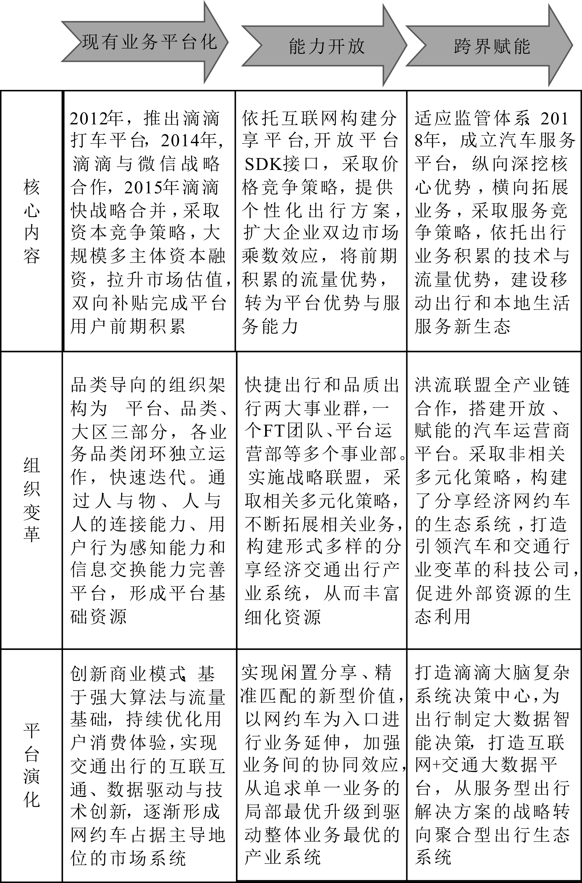
滴滴正式成立于2012年7月,属北京小桔科技有限公司。滴滴出行是领先的一站式移动出行和本地生活服务平台,提供出租车召车、网约车、顺风车、公交、共享单车、共享电单车、代驾、汽车服务、配送、 货运及物流、社区团购、金融等多元化服务。在创业初始,滴滴整合双边资源,采取补贴策略集聚用户,发挥网络双边效应,提升市场占有率。滴滴采取补贴+跨界合作方式,占领一个市场后推广至多个市场,或直接展开多城市攻势。近年来,滴滴不断扩展自身平台业务,为全社会车主提供一站式汽车服务,构建出行生态系统,满足用户出行服务需求。同时,滴滴加大在共享出行领域的关键技术、自动驾驶、汽车创新技术、共享汽车研发、智能出行人工智能平台等方面的投入,面向交通领域向业界输出自身积累的技术、场景、算法等,让科技真正服务于产业变革和社会进步。结合滴滴平台发展特征,其战略发展路径如图4所示。

图3 海尔平台战略影响因素作用机理
Fig.3 Mechanism of influencing factors of Haier platform strategy implementation

图4 滴滴平台战略实施路径
Fig.4 Implementation path of DiDi platform strategy

4.2 滴滴平台化变革与创新影响因素分析

4.2.1 用户参与:补贴策略通过吸引用户参与激发网络效应

从出租车打车软件发展而来的滴滴,目标是让更多用户享受平价专车服务,从而提升自身市场占有率。为了集聚用户以触发网络效应,滴滴采取补贴烧钱模式,对供需双方进行补贴。由此,用户数量显著增长,滴滴完成第一次突破和加速。除大量资金补贴外,滴滴注重发展司机群体,让更多社会运力加入专车司机队伍,做大行业蛋糕。滴滴让利给平台用户,提升用户黏性,扩大市场规模。同时,全方位地优化用户体验,重视用户需求,管控服务质量,培养客服团队。滴滴管理层定期体验产品,为用户提供服务,关注用户体验感受,通过优化权益制度维护用户权益,改善用户关系,延长服务链,全方位地满足用户需求,从而提升用户忠诚度。

4.2.2 产品服务:基于高效精准匹配的服务提升平台功能

作为用车服务行业,消费者对服务的需求具有多元化特点,具体体现在价格、车辆、用途、路线、时间等方面。只有对消费者需求作出快速反应,才能为消费者提供最佳服务,滴滴高效精准的服务平台运营情况如图5所示。

图5 滴滴高效服务满足多元化需求
Fig.5 Didi's efficient service to meet diversified needs

滴滴遵循平台产品逻辑在全新领域进行运营,基于用户体验和反馈进行迭代,利用大数据对资源进行编排,以确保供需双方都能找到合适的匹配对象。滴滴将人工智能技术运用于平台派单环节,不断提升用户出行效率,通过智能路径规划算法准确预测路况,实现最佳交通系统运行效率。滴滴的目标是解决世界级出行难题,借助大数据,解决智能调度和供需预测问题,通过模型构建缩短运算时间,解决车辆调度、司乘匹配等实时问题,给予乘客和司机最优体验。

4.2.3 资源体量:连接比拥有更重要的轻资产虚拟大体量平台

创新型企业可以尝试利用平台积累资源,逐渐成长为大型企业。作为初创企业,小桔科技在创业初期既没有实体车辆资源,也没有出租车和司机,短短几年却颠覆全国用车出行行业,凭借的不是大体量资源,而是连接关系。借助平台,滴滴整合闲置车辆、司机资源,聚集优势资源,发挥网络效应,由此形成较大的虚拟规模。滴滴连接的司机超过两千万,微信每月活动用户高达几十亿,足以证明在平台化时代,互联网企业可以成为大规模企业。运营方面,滴滴积极开展全球化布局,与美国Lyft、印度ola等公司达成战略合作。滴滴的愿景是成为技术驱动型公司,为用户提供一站式出行解决方案,成为智能交通技术领域的领导者。滴滴凭借较强的融资能力,加大前沿技术投资,在美国硅谷成立研究院,吸纳顶尖科技人才,在智能驾驶和智慧交通技术方面取得突破。凭借科学的公司战略,滴滴采取战略合作、合并、融资并购等方式获得最优秀的经营管理和技术团队资源,真正转变为大体量平台。

4.2.4 韧性与成长周期:重整后尝试破局重生

2014年,为实现用户数量增长,滴滴采取用户数量制高点战略,先后合并快的和优步,在引流期和适应期实现快速成长。在市场培育期和探索期,滴滴通过发放20多亿元的补贴开拓市场,为了满足市场和用户需求,创造新的使用场景。但依靠“烧钱”维持用户增长的模式,使滴滴累计亏损超过百亿元。随着亏损加剧,滴滴迫切需要证明自身盈利能力。由此,滴滴面临两难抉择:是继续补贴以维持用户数量和运力体量还是选择省钱盈利,面临运力和用户数量滑坡?滴滴利用移动互联网开拓新业务,实现平台迭代优化与多样化价值主张。策略选择方面,滴滴嵌入汽车产业链,加大新能源汽车投入,连接B端司机和C端用户,通过拓展金融服务形成车生态。2018年,滴滴宣布成立一站式汽车服务平台,涵盖已有汽车服务与运营业务,为全社会车主提供高性价比的一站式汽车服务。2019年,滴滴在安全方面投入超20亿元,扩充安全团队,制定安全规则,责任到人,加强线下司机车辆安全管理,优化安全投诉应急流程,预防恶性刑事犯罪。具体而言:对内,滴滴调整司乘规则,升级安全产品,优化客服处理流程,加强外包客服管理,成立安全委员会;对外,滴滴征询乘客意见并积极与政府部门沟通,力求为用户提供高效、低成本的出行服务。科学的公司战略、灵活的管理策略、持续的技术突破、良好的用户体验使滴滴破局重生。

综上,滴滴作为平台服务企业,通过补贴策略实现用户数量增长,提高用户黏性和参与频率。从产品服务看,滴滴基于高效精准的匹配服务优化平台功能(周文辉等,2018)。从企业所处周期看,成长期的滴滴定位明确,集中发展两方群体,从而发挥网络规模效应。滴滴将人工智能技术运用于平台派单环节,不断提升用户出行效率,优化现有服务和用户出行体验,延长服务链,全方位服务用户需求,从而提升用户忠诚度。滴滴平台化的背后是指数级、非线性发展模式,其影响因素作用机理如图6所示。

图6 滴滴平台战略实施影响因素作用机理
Fig.6 Mechanism of influencing factors of Didi platform strategy implementation

5 案例对比与研究发现

5.1 用户参与对企业平台化变革与创新的影响

用户参与是企业竞争优势的来源。由上述案例发现,网络时代的用户角色正在发生转变,用户越来越深地参与企业价值创造活动,两家公司均将用户能力内化为自身核心竞争力。从产品(服务)创新升级角度看,滴滴用户作为产品和服务的消费方,能够敏锐地察觉平台产品(服务)的优缺点。海尔公司充分利用用户反馈对自身产品进行改进升级,从而更快地捕捉市场机会。总体上,用户体验、用户粘性和领先用户参与这3个维度对企业平台化转型具有重要影响,如图7所示。

5.1.1 用户体验产生用户归属感与忠诚度

用户体验是企业平台商业模式创新的重要影响因素。用户关系维系需要提升用户对平台的忠诚度,使其依赖平台。优化用户体验,不仅可以吸引用户,而且能够促使用户主动分享平台产品(服务)。用户通过平台得到感官体验、浏览体验、互动体验,企业通过优化用户体验提升其忠诚度,进而固化已有用户,吸引新用户,以此发挥网络双边效应。

5.1.2 用户黏性影响用户高频参与

用户黏性是平台企业获得竞争优势的关键因素[20],是基于用户对产品(服务)的忠诚、信任、认同及依赖产生的。滴滴和海尔两个平台均具有较高的用户黏性,后者直接影响用户参与频率,而当平台用户聚集到规模临界点时,平台企业就能获得外界投资。由此,平台企业得到持续成长。用户参与频率越高,平台网络效应越显著,获利机会越多。

5.1.3 领先用户参与推动产品创新与快速传播

领先用户参与是平台产品创新的重要力量。一是产品创新开发,海尔公司领先用户参与对企业创新开发具有重要意义。一般用户反馈程度较低,而领先用户具备丰富的资源、知识技能,其参与能够帮助企业获得消费者需求信息,进而实现产品(服务)创新升级,占领市场。领先用户参与对企业产品升级具有较大影响,领先用户参与度越高,企业产品对市场的吸引力越大。二是产品传播推广,从营销角度看,相较于一般用户,领先用户对于产品性能更加了解,有助于促进产品推广。领先用户参与产品升级创新过程后,对新产品推广传播的作用更显著,能够在用户与平台间发挥桥梁作用。

5.2 产品服务对企业平台化变革与创新的影响

平台企业产品(服务)能够影响用户体验,是用户黏性提升的基础[21]。企业核心力量是产品或服务,选择何种商业模式、构建何种平台均受企业产品(服务)的影响。由此,需要判断行业内消费者需求与企业产品类别。通过案例研究发现,产品类别和产品属性两个维度对企业平台战略的影响较大,企业需要根据具体情境对平台战略进行动态调整,如图8所示。

5.2.1 创新型多样化产品(服务)适合平台模式

在社会需求个性化、供给平台化趋势下,单个企业难以满足所有消费者的个性化需求。此时,可选择平台模式。海尔通过构建开放式平台整合资源、服务供应者。在上述过中,消费者选择增多,个性化需求得到满足。随着经济条件越来越好,消费者对产品的需求层次逐渐提升,用户不再满足于产品的基本使用价值,越发追求产品(服务)带来的成就感。消费者期望借助互联网参与生产与创造过程,如个性化定制等,借此获得自我价值感。

5.2.2 传统型标准化产品(服务)适合传统模式

标准化程度较高的产品,其竞争力由性价比决定,如传统机械标准件、日用品等。这类产品生产企业只需要标准化生产,不需要个性化生产,因而可以选择传统头牌模式,把控质量,经营自有品牌。消费者对产品(服务)的需求不同,企业对平台模式选择也存在差异。具体而言,产品需求层次较高,企业可以采用平台模式,以此提升用户满意度,使其成为平台的忠实用户;产品需求层次较低,偏向于基本需求时,企业无需转型升级,只需要继续标准化生产即可。

图7 用户参与影响机理
Fig.7 Influence mechanism of user participation

图8 产品(服务)对企业战略调整的影响机理
Fig.8 Influence mechanism of products/services on enterprise strategic adjustment

5.3 资源体量对企业平台化变革与创新的影响

企业战略制定受自身资源、规模的影响。虽然海尔这类富资源的大规模企业在诸多方面具有领先优势,但面对平台化和生态化发展趋势,滴滴这类初创企业也拥有同样的机会。较低需求和销量的产品所占市场份额与主流产品相当(Chris Anderson,2004),这一理论的提出可为平台化研究提供较好的支撑。通过案例研究发现,企业采用平台模式时,通常有3种方式可供选择,即自有平台体系构建、与他方合作构建平台体系,以及加入一个或多个现有平台体系,具体如图9所示。

图9 企业规模对平台战略选择的影响
Fig.9 Influence of enterprise scale on the choice of platform strategy

5.3.1 资源丰富的大规模企业自建平台

作为资源丰富的大企业,当其占据头部市场时,在标准化市场中凭借2~3个产品就能获得50%以上的市场份额。由于在自建平台系统方面拥有资源与规模优势,上述企业可以利用在供应链中的主导地位,将合作伙伴转变为平台伙伴。

5.3.2 中小型初创企业整合资源共建平台

与大体量企业相比,中小企业更加灵活,其优势在于可以掌握所在行业的局部市场信息,适应能力较强,能够快速、及时调整产品(服务)战略。中小企业的制胜法宝在于其商业模式,后者能够整合资源并将其内化为竞争力,同时降低风险。从联盟到平台,中小企业需要通过战略调整应对行业变化,实现生存与发展目标。面对垄断和竞争壁垒,中小型企业只有通过合作共建平台或加入生态系统,进而发挥平台网络效应,才能实现价值最大化目标。

5.4 韧性、成长周期对企业平台化变革与创新的影响

企业制定平台战略的目的是为了提升自身环境韧性和反应速度[22]。韧性是企业抵抗外界冲击、恢复和适应成长的重要属性,根据“过程—能力”学说,平台韧性提升需要经历漫长的周期,平台在不同成长阶段(如引流、适应、抵抗和重生)会展现出不同的能力,如图10所示。

贯穿韧性提升全过程,平台生态系统能够促进信息交流、资源配置、社会整合和学习创新。由于平台成长周期不同,只有选择与自身发展阶段相匹配的管理、盈利、营销策略并对平台体系作出相应调整,平台企业才能健康发展,最终实现系统韧性提升[23]

图10 不同成长周期平台发展趋势
Fig.10 Development trend of platforms in different growth cycles

5.4.1 引流期平台化战略

这一时期,平台企业应不断试错,其面临的最大挑战是激发网络效应并长期维持。受从众心理的影响,海尔提出创造良好的企业形象,并向参与方展现良好的发展前景,使其产生积极的期望。滴滴认为,应首先分析平台主要参与群体,准确定位供需双方的连接关系,再搭建平台,最后强化网络效应[24]。确定双边或多边市场后,就能够选择相应的双边模式或多边模式,促使参与方聚集,发挥跨界网络效应,提升用户黏性。同时,采用具有创意的补贴模式作为企业引流策略,吸引消费者进入平台企业。

5.4.2 适应期平台化战略

企业构建平台战略时,需要追求质的提升。首先,由于用户需求不断变化,滴滴为了提升用户黏性,扩大市场份额,通过细分市场,引导用户进入对应市场并快速与供应方匹配。其次,依据所处竞争环境,滴滴实施有效的多元化定价策略,完成规模扩张[25]。最后,提高用户转换成本,以此提高竞争对手进入壁垒。

5.4.3 抵抗期平台化战略

为防止衰退,企业应快速反应,明确定位,集中力量发展一方群体,发挥网络规模效应。海尔通过找准关键盈利点并采用相应的盈利模式,实现多样化价值主张[26]。为了防止平台成员转移,海尔积极开拓新业务,采用多种盈利模式并建立合作伙伴关系,以多种方式分散风险。滴滴通过实施生态共生战略,采用与竞争对手相匹配模式和异业结盟共担风险等措施,制定平台竞争策略以满足成熟期企业平台化变革需求。

5.4.4 重生期平台化战略

重生期企业应采取平台服务战略,以获取来源于服务产业的利润增长点和竞争优势(吴义爽、徐梦周,2011)。海尔面对较为饱和的市场,凭借积累的大量资源和品牌优势,加上成熟的供应链、渠道网络等,通过工业互联网平台与集群间的交互赋能,成功实现转型并进入新的市场[27]。此时,企业需要快速反应,实现跨层面协同,规范内部管理并优化资源配置,调整发展战略,适当缩减管理层级,以适应市场需求变化。企业管理决策层应正确分析当前业务发展方向,减少对衰退产业的投入,关注有盈利可能的产品。

6 结语

6.1 结论

(1)用户参与是激发网络效应的关键。由此,从用户体验、用户黏性、领先用户参与等维度,分析用户参与对构建平台的影响。企业在制定平台战略前,需要对用户参与进行评估,在发展过程中,应根据用户参与情况采取相应的策略,从而最大程度地将用户参与转化为自身能力。

(2)产品服务能够影响企业平台战略选择。对于制造业而言,无论是提供产品还是提供服务,都要注重用户体验与个性化需求。因此,制造业应基于产品服务提升用户黏性与忠诚度,促使用户进一步参与平台建设过程。对于服务业而言,平台可以通过升级提供全面服务。

(3)资源体量决定平台模式。在平台化整合趋势下,传统大型企业只有实现转型和升级,才能维持其行业地位。具有创新模式并拥有海量数据资源的规模企业,可以采用平台生态模式实现价值共创。

(4)韧性与成长周期是重要权变因素。由于面对冲击的韧性存在差异,因而企业需要根据所处周期,对平台体系进行相应调整,以确保自身稳定、健康发展。

6.2 理论贡献

科学地选择发展战略和组织模式是平台型企业发展的关键。平台企业需要根据内外环境变化,制定专属战略,制定过程受诸多因素影响。本文构建企业平台化变革与创新影响因素理论框架,通过海尔和滴滴双案例研究,得出企业平台化战略在平台多主体协同下,由传统链式价值创造逐渐转向网络式价值创造这一结论。本文通过平台化变革创新案例分析,丰富了企业平台战略层面研究。

6.3 实践启示

在移动互联时代,企业必须打破原有边界,加强与外界合作伙伴互动协作,逐渐将自身打造为开放式平台,通过网络社交平台吸引用户参与,激发内部员工创造力,积累平台资源,在韧性成长周期中实现价值共创。

平台化转型不仅是组织结构变革,而且涉及惯例更新、流程再造、关系调整和观念重设等系统性工作。因此,需要全面、系统的创新观提供支撑,营造促进企业平台化转型的生态条件。从传统制造商或生产者转变为资源连接者与整合者,企业通过内外协同创新,促使员工价值增值,并与各类创新创业主体进行合作、协同,不断提升平台价值。

(1)转变管理思想,由产品思维转变为平台思维,从服务和产品提供者转变为规则创造者,通过引入生态合作伙伴打造多方共赢的生态圈。

(2)变革组织,企业需要根据战略目标,搭建资源共享的平台化组织架构,整合全球创新要素,为内外部主体赋能,以此促进平台化战略实施。

(3)设计平台组织创新机制,通过开放资源吸引多元主体,不断孵化自组织、自成长的新业务。营造包容试错的文化环境,从竞争走向共生,培育赋能型、共创共享型企业文化,推动企业自组织运行。

参考文献:

[1] GAWER A. Bridging differing perspectives on technological platforms: toward an integrative frameworks [J]. Research Policy, 2014(7):1239-1249.

[2] CUSUMANO M A,GAWER A,YOFFIE D B. The business of platforms: strategy in the age of digital competition, innovation, and power[M]. Boston:Harper Business, 2019.

[3] 吕本富.从平台经济到平台经济学[J].财经问题研究, 2018,40(5):12-16.

[4] 徐晋,张祥建.平台经济学初探[J].中国工业经济,2006,23(5):40-47.

[5] MICHAEL A CUSUMANO. The platform leader's dilemma[J].Communications of the ACM,2011,54(10):21-24.

[6] 王节祥,陈威如.平台演化与生态参与者战略[J].清华管理评论,2019,10(12):76-85.

[7] 于丽军. 基于生命周期的网络零售企业平台战略研究[D].青岛:中国海洋大学,2014.

[8] 张小宁,赵剑波.新工业革命背景下的平台战略与创新——海尔平台战略案例研究[J].科学学与科学技术管理,2015,36(3):77-86

[9] OLLILA S, YSTROM A. Exploring design principles of organizing for collaborative innovation: the case of an open innovation initiative [J]. Creativity & Innovation Management. 2016(3):363-377.

[10] JACOBIDES M G,CENNAMO C, ANNABELLE GAWER. Towards a theory of ecosystems [J].Strategic Management Journal, 2019,39(8):2255-2276.

[11] CENNAMO C,SANTALO J.Generativity tension and value creation in platform-based technology ecosystems [J]. SSRN Electronic Journal, 2018(1): 1-47.

[12] PURVIS P L, SAMBAMURTHY V, ZMUD R W.The assimilation of knowledge platforms in organizations: an empirical investigation [J]. Organization Science, 2014(2):117-135.

[13] GAWER A,CUSUMANO M A. Industry platforms and ecosystem innovation [J]. Journal of Product Innovation Management, 2014(3):417-433.

[14] PARKER G, M VAN ALSTYNE, S P CHOUDARY. Platform revolution[M].Norton&Company,2016.

[15] MCINTYRE D P, SRINIVASAN A. Networks, platforms, and strategy: emerging views and next steps [J]. Strategic Management Journal, 2017,38(1):141-160.

[16] 朱晓红,陈寒松,张腾.知识经济背景下平台型企业构建过程中的迭代创新模式——基于动态能力视角的双案例研究[J].管理世界,2019,35(3):142-156,207-208.

[17] 井润田,赵宇楠,滕颖.平台组织、机制设计与小微创业过程——基于海尔集团组织平台化转型的案例研究[J].管理学季刊, 2016,11(4):38-71.

[18] 秦瑶. 新常态下海尔平台战略及推广价值研究[D].武汉:湖北省社会科学院,2017.

[19] 简兆权,刘晓彦,李雷.基于海尔的服务型制造企业平台小微企业型组织结构案例研究[J].管理学报,2017,14(11):1594-1602.

[20] 王建平.工业4.0战略驱动下企业平台生态圈构建与组织变革[J].科技进步与对策,2018,35(16):91-96.

[21] 谢佩洪,陈昌东,周帆.平台型企业生态圈战略研究前沿探析[J].上海对外经贸大学学报, 2017,24(5):54-65.

[22] 崔淼,周晓雪,蔡地.新兴市场企业如何塑造组织韧性——基于路径构造理论的案例研究[J].管理案例研究与评论,2020,13(6):646-657.

[23] 张小宁.平台战略研究评述及展望[J].经济管理, 2014,36(3):190-199.

[24] KAZUAKI IKEDA, ANTHONY MARSHALL. Strategies for competing in markets enabled by digital platforms[J]. Strategy & Leadership,2019,47(1):30-36.

[25] 贾康. 数字经济时代的企业转型[J].扬州大学学报(人文社科版), 2019,23(2):15-20.

[26] OZALP H, CENNAMO C, GAWER A. Disruption in platform-based ecosystems[J]. Journal of Management Studies, 2018,55(7):1203-1241.

[27] 朱国军,王修齐,孙军. 工业互联网平台企业成长演化机理——交互赋能视域下双案例研究[J].科技进步与对策,2020,37(24):108-115.

(责任编辑:张 悦)