数字平台治理机制对机会集的影响
——基于多主体互动视角的研究

杨亚倩1,蔡 莉1,2,陈姿颖1

(1.吉林大学 商学与管理学院;2.吉林大学 创新创业研究院,吉林 长春 130012)

摘 要:数字平台企业与其他主体通过有效互动形成机会集是实现快速成长的有效途径,其中治理机制是实现多主体有效互动的重要手段。从研究现状看,多主体互动视角下机会集概念和维度不清晰,治理机制对机会集的作用机理不明确。运用多案例研究方法,以数字平台为研究对象,从多主体互动视角剖析机会集概念和维度并揭示治理机制对机会集的影响机理。研究发现:①机会集是数字平台内多主体以资源为基础进行互动所开发的一系列机会(已经开发和尚待开发的机会)的有机集合,其维度包含机会规模、创新性、多样性和关联性;②正式治理机制、非正式治理机制及其交互作用通过促进平台企业与平台内其他主体的资源交换,积极影响机会集。研究结论对于揭示机会集形成的内在机制及运营实践具有重要理论价值和实践启示。

关键词:数字平台;治理机制;多主体互动;机会集;资源交换

The Impact of Governance Mechanism on Opportunity Set in Digital Platforms:The Perspective of Multi-actor Interaction

Yang Yaqian1,Cai Li1,2,Chen Ziying1

(1.School of Business and Management,Jilin University;2.Innovation and Entrepreneurship Research Institute,Jilin University,Changchun 130012,China)

Abstract:In recent years, the rapid development of digital technology has promoted the emergence of platform entrepreneurship. Platform firms represented by ByteDance and Xiaomi set up digital platforms to effectively interact with other actors, promote a series of related products/services and form opportunity sets. The formation of opportunity set is conducive to the rapid growth of actors in platforms in the highly uncertain entrepreneurial environment, and also plays an important role in promoting social and economic development. However, practice is ahead of theory. The existing literature mainly explores the concept, dimensions and influencing factors of opportunity set from the single-actor perspective. In digital platforms, digital technology makes the products/services highly related, and the characteristics of opportunity set are particularly obvious. Moreover, the digital platform is a typical multi-actor interaction form, and multiple actors′ effective interaction is particularly important for the formation of opportunity set. Yet few scholars have explored the formation mechanism of opportunity set of digital platform from the multi-actor interaction perspective. Governance mechanism is an important means to ensure the effective interaction between platform firms and other actors and promote the formation of opportunity set. However, previous studies mainly focus on the influence of governance mechanism on opportunity development of a single actor in the platform, while the governance mechanism on opportunity set is still unclear.

Therefore, this paper uses the multi-case study method, taking ByteDance and Xiaomi digital platforms as research objects, to analyze the concept and dimension of opportunity set from the multi-actor interaction perspective and reveal the influence mechanism of governance mechanism on opportunity set. By collecting the secondary data of these two digital platforms from multiple sources, and conducting the coding analysis based on grounded theory, we get the following research conclusions.

Firstly, the opportunity set is an organic set of a series of opportunities (including developed opportunities and potential opportunities to be developed) developed by multiple actors interacting on the basis of resources on digital platforms, and its dimensions include opportunity scale, innovativeness, variety and relevance. Secondly, formal governance mechanism, informal governance mechanism and their interaction have positive impacts on opportunity set by promoting resource exchange between platform firms and other actors in platforms. Specifically, as the institutional guarantee and internal motivation of resource exchange between platform firms and other actors, formal governance mechanism facilitates resources′ efficient integration through rapid exchange of resources, promotes the continuous discovery and creation of more innovative, varied and relevant opportunities, and positively influences opportunity set′s four dimensions. Informal governance mechanism can provide emotional support and direction guidance for resource exchange between platform firms and other actors, which facilitates resources′ efficient configuration through rapid exchange of resources, promotes the continuous development of more innovative, varied and relevant opportunities, and positively influences opportunity set′s four dimensions. The interaction between formal and informal governance mechanism provides institutional guarantee for resources exchange between platform firms and other actors, and also enhances the flexibility. It is conducive to flexible resources configuration through resources′ rapid exchange in the uncertain environment, deriving more innovative, varied and relevant opportunities, and positively influencing opportunity set′s four dimensions.

This research makes contributions in both theory and practice. Theoretically, on the one hand, this paper improves the concept of opportunity set, systematically puts forward the dimensions of opportunity set and reveals its connotation from the multi-actor interaction perspective based on digital platforms (relevance is a new dimension; other dimensions are concepts put forward by existing research and redefined in this paper), which lays the foundation for the construction of opportunity set theory. On the other hand, following social exchange theory and considering the important role of resource exchange in transforming governance mechanism into resource action and promoting the formation of opportunity set, this paper opens the black box of the influence of governance mechanism on opportunity set from the perspective of resource exchange, and enriches opportunity development theory. In practice, this study can help platform firms to understand formal and informal governance mechanism and their relationships, and consider the logic of opportunity set formation from the multi-actor interaction perspective. These are beneficial for platform firms to promote efficient resource exchange by rationally utilizing two complementary types of governance mechanism, and facilitate the formation of opportunity set.

Key WordsDigital Platform;Governance Mechanism; Multi-actor Interaction; Opportunity Set; Resource Exchange

DOI:10.6049/kjjbydc.2022030702

开放科学(资源服务)标识码(OSID):

中图分类号:F490.6

文献标识码:A

文章编号:1001-7348(2023)15-0001-11

收稿日期:2022-03-28

修回日期:2022-06-12

基金项目:国家自然科学基金重点国际(地区)合作研究项目(71620107001);国家自然科学基金重大项目(72091310,72091315)

作者简介:杨亚倩(1995-),女,河南平顶山人,吉林大学商学与管理学院博士研究生,研究方向为创业与创新管理;蔡莉(1960-),女,吉林长春人,博士,吉林大学商学与管理学院教授,创新创业研究院院长,研究方向为创业与创新管理;陈姿颖(1997-),女,重庆忠县人,吉林大学商学与管理学院硕士研究生,研究方向为创业与创新管理。

0 引言

数字技术的快速发展促使数字平台不断涌现,同时也催生着平台创业的新实践[1]。以北京字节跳动科技有限公司(简称“字节跳动”)、小米科技有限责任公司(简称“小米”)为代表的平台企业通过搭建数字平台,与其他主体有效协同,促进围绕图文/视频内容、智能手机价值链的关联性产品/服务产生,进而形成机会集。机会集是数字平台内多主体以资源为基础所开发的一系列机会的有机集合[2],有利于平台内主体在高度不确定的创业环境中快速成长[3],同时也对社会经济发展起重要推动作用[4]。因此,探究数字平台机会集形成机理成为平台企业和学者关注的热点话题。

从已有文献看,学者主要从单主体视角探究机会集概念、维度和影响因素[5-7]。蔡莉等[2]从多主体互动视角初步定义机会集,但维度不清晰且形成机理不明确。数字技术的连通性特征使数字平台内产品/服务高度关联[8],机会集特征明显,且数字平台为典型的多主体互动形态,多主体有效互动对机会集的形成尤为重要[2],但鲜有学者从多主体互动视角探讨数字平台机会集形成机理。治理机制是主体间互动所遵循的规则和规范,是平台企业与其他主体有效互动[9]、促进机会集形成的重要保障。过往研究主要关注治理机制对平台内单主体机会开发的影响[8, 10],对机会集作用路径的探讨尚不明晰。

基于此,本文尝试解决如下问题:数字平台机会集的概念和维度是什么?治理机制(平台企业和平台内其他主体间的治理机制)如何影响机会集?通过对字节跳动和小米两个数字平台案例进行分析,一方面基于多主体互动视角完善机会集的概念、维度并揭示其内涵,为机会集理论构建奠定基础;另一方面,考虑到资源交换对于推动治理机制转化为资源行动、促进机会集形成所发挥的重要作用,从资源交换视角打开治理机制对机会集影响的“黑箱”,丰富机会开发理论,对于指导数字平台内机会集治理实践、助力平台经济健康发展具有重要意义。

1 文献回顾

1.1 数字平台

数字平台是以数字技术为核心,为互补性产品/服务提供共享服务的平台[8]。在数字技术作用下,数字平台内主体高度连通,呈现多主体互动的主要特征[8]。多主体互动思想源于社会学理论(集体行动理论),强调个人、团体和组织网络系统通过集体行动实现社会变革[11]。该思想后来被引入管理学领域,强调多主体互动对区域/行业创新和创业活动的影响[11-12]

数字平台多主体互动特征明显,主要体现在以下几个方面:①多主体互动本质。数字平台涉及平台企业、互补型主体、用户等双边或多边利益相关群体,是一种集体智能系统[13],能够对环境快速作出反应[8];②多主体互动驱动因素。高度不确定的创业环境促使平台内多主体通过价值共创获取竞争优势[1],同时数字平台可以激发个体创造力,主体通常为实现机会创造参与价值共创活动[13];③多主体互动路径。治理机制为平台多主体互动提供保障,促进多主体通过资源协调实现价值共创[1]

1.2 机会集

已有研究从单主体视角出发,认为机会集是建立在创业者创意集之上可行的创业机会集合,其维度包括机会规模、多样性、创新性、流速、量级和地理覆盖范围[5-6]。Zahra &Nambisan[3]首次提出多主体互动有利于机会集形成的观点,但未作出明确定义。在此基础上,蔡莉等[2]从多主体互动视角出发,认为机会集是以资源为基础,由多主体参与互动开发的一系列机会的有机集合,但未对其进行深刻解读。

围绕机会集,学者主要探究创业者资源和企业特征对创业者/创业企业机会集的影响。部分学者认为,创业者经验、网络资源有利于提高机会开发能力并配置多样化信息和知识,促进机会集产生[5-6];企业鼓励创新的制度和文化特征可以提高员工工作积极性,对企业机会开发具有积极影响[7,14]。此外,也有少数学者认为个体间差异及外部环境影响区域/行业机会规模和多样性[12,15]。近年来,多数学者强调机会集是多主体互动的结果,认为多主体在开发某一机会过程中会衍生出多个机会,从而促进机会集的产生[2],但缺乏深度分析。

已有研究可为本文提供如下启发:考虑到数字平台是典型的多主体互动形态,本文在蔡莉等[2]对机会集定义的基础上,认为机会集是数字平台内多主体以资源为基础进行互动所开发的一系列机会(已经开发和尚待开发的机会)的有机集合。该定义强调:①机会集不是单一主体作用的结果,而是由平台内多主体互动形成;②机会集的形成离不开平台内多主体资源支持;③“有机集合”表明平台内多主体开发的机会并非孤立存在,而是相互依赖、协同发展;④机会集是已开发(显性)和尚待开发(隐性)机会组成的连续体。

综上所述,现有研究存在如下不足:首先,学者主要从单主体视角提出机会集维度,从多主体互动视角出发,对机会集某一时刻状态的刻画不足。数字平台机会集形成是多主体有效互动的结果,迫切需要从多主体互动视角厘清其维度,以促进后续实证研究开展。其次,数字平台内多主体互动有利于机会集形成,但从多主体互动视角揭示机会集形成机制的研究较少,需要进一步探索。

1.3 治理机制

早期治理机制研究主要关注联盟、供应链网络等关系治理,多数学者将治理机制分为正式治理机制和非正式治理机制两种[9,16]。其中,正式治理机制是指通过签订合同等正式手段明确主体间的权利与义务、监督程序和奖惩决定及要交付的成果[16],包括任务协调和利益分配两方面的制度安排[17-18]。非正式治理机制是指通过非正式手段规范成员间关系[9],有助于提高资源交换效率[19]。资源交换是指资金、信息和知识等有形资源和无形资源在主体间的流动与共享[20]。信任和共同愿景作为非正式治理机制的重要内容受到学者广泛关注[19],其中前者强调主体间不欺诈、可信赖和互惠利益关系[21],后者聚焦主体间实践和文化的相似性、共同目标以及对如何实现目标的共同理解[22]。正式和非正式治理机制相互补充,正式治理手段的实施能够促进信任和共同愿景的产生[23],非正式治理机制能够细化契约并提高组织间交换的稳定性[24]

随着数字平台的兴起,相关学者开始关注内部治理问题。借鉴早期研究成果,Sussan等[10]认为数字平台治理机制也包括正式治理机制和非正式治理机制两种。就前者而言,基于区块链技术的智能合约等契约形式为主体间提供智能化协调方式[25],拓展了传统契约手段。就后者而言,平台企业利用数据分析得出的共同属性能够将弱关系转换成强关系,增强成员间信任[26]。平台企业与其他主体通过线上互动等方式[10],有利于促进共同愿景的实现。可见,数字平台治理机制研究处于起步阶段,学者们主要探究治理机制对平台内单主体机会开发的影响[1,8,10],关于正式和非正式治理机制及其交互作用对机会集影响机理的探讨较少。为此,本文采用多案例研究法,以数字平台为研究对象,从多主体互动视角解构机会集概念和维度,并揭示治理机制对机会集的作用机理。

2 研究方法

2.1 方法选取

本文采用探索性多案例研究方法,主要基于以下考虑:①旨在从多主体互动视角打开机会集维度,案例研究对于识别不同构念维度具有独特优势(魏江等,2020);②探究数字平台治理机制如何影响机会集,案例研究适合回答“How”和“Why”类型的问题[27];③由于已有文献未解释本文研究问题,故通过探索性案例研究构建新理论;④多案例研究可通过案例间的“复制逻辑”相互验证所得理论,以增强理论的稳健性和普适性[27]

2.2 案例选取

遵循案例典型性和数据可得性原则,本文选取字节跳动和小米数字平台作为研究对象。案例具有如下典型性特征:①字节跳动基于头条号搭建数字平台,小米搭建开放数字平台,两个数字平台都以平台企业为核心,吸引多主体参与,符合本文研究要求;②字节跳动、小米通过与平台内其他主体互动,分别围绕图文/短视频、小米手机开发一系列关联产品/服务(形成机会集),且两家平台企业在各自细分领域处于领先地位,有利于揭示机会集形成机理;③两家平台企业建立时间相似,地理位置相近,所处行业相同,可在研究中控制这些因素干扰,聚焦治理机制对机会集的影响机理,平台企业简介如表1所示。从中可见,数据可得性强调案例数据的充实性和完整性,两个数字平台均具有与治理机制和机会集相关的丰富资料,能够为本研究提供数据支撑。

表1 平台企业简介
Tab.1 Profiles of platform firms

企业名称字节跳动小米成立时间2012年2010年所处位置北京中关村北京中关村所处行业互联网行业互联网行业主营业务今日头条、抖音和西瓜视频等互联网平台开发与相关服务互联网服务产品、智能手机、IoT和生活消费产品开发发展历程2012年,发布今日头条;2013年,搭建头条号平台;2014年,关注内容创作;2015年,发布鼓励内容创作的政策,布局海外市场;2016年,成立人工智能实验室,发布抖音、头条视频和火山小视频;2018年,引入小程序2010年,发布MIUI系统和米聊;2011年,发布小米手机;2013年,启动生态链计划;2014年,布局海外市场;2016年,建立小米探索实验室;2017年,发布IoT开发者计划;2018年,发布AIoT开发者基金

2.3 数据收集

本文收集的数据类型为二手数据。相关学者认为只要适合回答研究问题,且数据量充足,可用二手数据进行案例研究(毛基业,2020)。从国内权威期刊案例研究看,有55.74%的文献用二手数据分析[28]。为提高数据收集质量和效率,本文以平台企业为线索,进一步获得平台内其他主体的相关资料。本文数据来源于平台企业内部资料和外部资料。其中,前者包括企业官网以及在百度、搜狐等网站上搜索的企业高管团队演讲和访谈。由于小米是上市公司,所以内部资料还包括年报和招股说明书。后者包括在中国知网以平台企业或高管团队名称为关键词搜索的学术论文和报纸、Wind数据库权威研究报告、新闻稿以及相关书籍。为保证结论可靠性,本文中的编码标签采用多种来源资料进行三角验证。最终,共筛选出字节跳动有效材料307篇,包括学术论文、新闻报道和研究报告等资料;小米有效材料347篇,包括4本书籍以及学术论文、新闻报道和研究报告等资料。

2.4 数据分析

数据分析过程分为两个阶段。第一阶段,小组成员利用Nvivo 11软件背对背对每个案例进行编码,各自识别出与研究问题相关的构念和构念间关系,然后对编码进行对比,当出现不一致时,通过与创业领域专家讨论达成一致意见。编码遵循扎根理论的基本步骤[29],首先在开放式编码阶段,将收集的相关资料概念化并对其归纳、聚类,形成初始范畴;其次,在轴心式编码阶段,对初始范畴进行归类,得出主范畴;在选择式编码阶段,对主范畴进一步归类,提炼出核心范畴并分析范畴之间的关系。第二阶段,背对背对单案例浮现理论进行验证和修正[27]。在此过程中,通过新浮现理论和数据迭代以及已有文献和新浮现理论的不断对话,形成最终命题。编码示例如表2所示(字节跳动为Ⅰ,小米为Ⅱ)。

表2 编码示例
Tab.2 Coding examples

原始资料举例代表性概念初始范畴主范畴核心范畴2020年底,平台内容覆盖100多个领域 I2020年底,小米商城160余款产品 II平台多主体互动开发新产品/服务数量平台多主体互动开发新产品/服务数量机会规模机会集2020年底,平台业务覆盖150多个国家和地区 I2020年底,小米产品进入100多个国家和地区 II平台产品/服务进入海外国家(地区)数量平台产品/服务进入海外国家(地区)数量2020年底,平台有收入作者数超过540万 I2020年底,小米投资超过310家公司 II平台创业者/创业团队数量平台创业者/创业团队数量在前沿技术上加大投入 I研发投入从15亿元增至93亿元 II加大研发投入技术创新机会创新性基于兴趣阅读的电商首次将海量消费流量和阅读流量汇聚 I开启新零售模式 II新营销模式产生市场创新在教育、游戏和金融等多领域布局 I投资手机周边、智能硬件和生活耗材等多类型企业 II跨行业边界不断拓展平台多主体互动开发机会所属行业不同机会多样性基于平台发布美食、旅游等不同领域内容 I基于平台开发可穿戴智能设备、服务消费机器人等多领域智能硬件 II同一技术在不同市场应用横向关联机会关联性业务拓展至内容产业上游 I投资供应链公司,赋能物联网等领域材料、芯片和零部件企业 II上下游关系纵向关联版权机制采取“先授权、后使用”“未授权、不使用”原则 I小米输出产品价值观、方法论……生态链企业是小米特种兵小分队,在本专业有深入研究 II明确版权机制;规定任务分工任务协调正式制度安排正式治理机制头条号视频广告产生的所有收入补贴给内容发布者 I生态链立下第一个机制是投资不控股 II激励政策;股权分配机制利益分配相信也是看到我们未来发展潜质 I生态链企业是我们的兄弟公司 II对合作持乐观态度;兄弟公司不欺诈信任非正式治理机制国家版权局入驻头条号被视为政府认可 I后来发现长虹精密制造能力不比另一家世界级工厂差 II得到认可可信赖京条计划为头条号提供电商变现可能性,为京东平台品牌商提供精准和低成本广告投放渠道 I利他即利己是小米生态链的最大逻辑 II合作共赢互利互惠我们与北大团队都在做文本生成技术 I长虹推出家庭互联网构想并将其落地,小米展开智能电视的全新布局 II相似的组织实践实践相似共同愿景头条发展理念被越来越多媒体认可 I小鹏汽车自创立起就带有雷军用户、产品思维基因 II共同发展理念文化相似我们具备共同的兴趣和目的 I“结婚”后自然过渡到利益、目标一致 II共同目标共同目标双方判断一致 I谢总与雷总对于产业的很多认识高度一致 II共同认知对如何实现目标的共同理解共同整合各自在内容、技术等方面的优质资源 I小米共享人才、供应链等;生态链企业共享人力、技术等资源 II产品、技术和人力等资源交换有形资源交换资源交换资源交换今日头条与媒体机构共同探讨媒体深度融合的新思路 I金山软件与小米就彼此拥有的品牌影响力、移动互联网经验进行互动 II知识、声誉和经验等资源交换无形资源交换

3 案例发现

3.1 机会集维度

通过编码分析发现,机会集维度包括机会规模、创新性、多样性和关联性,且随时间演变而演变,如图1和图2所示。对于字节跳动,与2012年底相比,2020年底,从机会规模看,平台内容创业者发布内容涉及领域从0增至100多个,产品/服务进入国家(地区)数量从中国1个国家增至150多个国家,内容创业者/团队数量从0增至超过540万人。从机会创新性看,平台公开/授权专利数从0件增至4 300余件,在个性化推荐营销模式基础上扩展了内容电商营销模式,并不断开拓美国等新目标市场。从机会多样性看,平台产品/服务涉及行业从信息传输、软件和信息技术服务业1个行业门类扩展至金融业等多个行业门类。从机会关联性看,从今日头条和新闻服务间的纵向关联发展为更多产品/服务间的纵向和横向关联,如抖音和音乐制作属于前者,基于平台开发的互联网信息服务与小程序属于后者。

图1 字节跳动数字平台机会集
Fig.1 Opportunity set of ByteDance digital platform

图2 小米数字平台机会集
Fig.2 Opportunity set of Xiaomi digital platform

对于小米而言,与2010年底相比,2020年底,从机会规模看,小米商城中的产品由0款增至160余款,产品/服务进入国家(地区)数量从中国1个国家增至100多个国家,生态链创业者/团队数量从0个增至310余个。从机会创新性看,平台公开/授权专利数从0件增至9 200余件,2015—2020年研发投入从15亿元增至93亿元,在社交营销模式基础上扩展新零售模式,且不断开拓美国等新目标市场。从机会多样性看,平台产品/服务涉及行业从信息传输、软件和信息技术服务业1个行业门类扩展至制造业等多个行业门类。从机会关联性看,从MIUI系统和米聊间的纵向关联扩展为更多产品/服务间的纵向和横向关联,如制造业产品与线上/线下销售渠道属于前者,基于平台开发的不同行业智能硬件属于后者。

通过分析发现,机会集包括机会规模、创新性、多样性和关联性4个维度,由于机会一般从技术和市场两个方面考量[30],机会集各维度也呈现出技术和市场两大特征。其中,机会规模是指平台内多主体互动开发机会的数量[5],技术是指开发新产品/服务的数量,市场是指产品/服务进入海外国家(地区)的数量。此外,本文用平台创业者/团队数量反映潜在机会规模[30]。机会创新性是指平台内多主体互动所开发机会的新颖程度[5],技术用多主体互动带来的研发投入量、专利授权数衡量,市场用多主体互动带来的新目标市场数、营销模式创新数衡量。机会多样性是指平台内多主体互动开发机会的多样程度,即机会所属行业细分领域多样性[6],不同行业细分领域机会所涉及的技术类型和用户群体不同。机会关联性是指平台内多主体互动所开发机会的横向和纵向关联程度,前者指机会涉及的产品/服务属于同一技术在不同市场的应用;后者指机会涉及的产品/服务处于上下游关系,它们通过技术研发到应用链条实现技术商业化协同,加快市场拓展。

首先,以往研究从单主体视角提出机会集的机会规模、创新性和多样性维度,但主要强调单一主体的作用且主要关注市场机会[5-6]。本文从多主体互动视角重新定义其内涵,从技术和市场两个方面对其进行解读;其次,由于机会地理覆盖范围本质上是从市场角度反映机会数量[5],本文将其合并在机会规模维度;再次,本文旨在刻画机会集在某一时刻的状态,不考虑其动态变化特征,故机会流速、量级维度[5,31]不在本文考虑范围之内;最后,本文提炼的关联性维度与机会集定义中“机会的有机集合”内涵相吻合[2],表明平台多主体互动所形成的机会具有横向或纵向联系。综上所述,本文提出如下命题:

命题1:多主体互动视角下机会集维度包括机会规模、创新性、多样性和关联性。

3.2 从资源交换视角打开治理机制对机会集影响的“黑箱”

本文通过案例分析发现,通过资源交换可以揭示数字平台治理机制对机会集的影响机理。根据社会交换理论,多主体互动本质上是一种交换关系,主体通过交换各自持有的资源达到互惠目的[32-33]。平台企业与平台内其他主体进行资源交换有利于将正式与非正式治理机制所包含的“硬制度”和“软规则”转化为资源行动[33],多主体通过资源交换行为实现互补性资源的有效配置,不断开发关联性新机会,促进机会集形成,进而实现平台多主体互惠。因此,资源交换在推动治理机制有效落地、促进机会集形成过程中起重要作用。

3.2.1 正式治理机制、资源交换与机会集

通过案例分析发现,平台企业与平台内其他主体间的正式治理机制有利于加速资源交换,积极影响机会集,如表3所示。

表3 正式治理机制、资源交换与机会集典型例证
Tab.3 Representative evidence of formal governance mechanism, resource exchange and opportunity set

典型例证字节跳动小米构念提取正式治理机制资源交换机会集构念间关系字节跳动提供流量扶持等综合性服务,创作者生产优质内容。字节跳动已为多个企业提供创业孵化及加速服务。“小小莎老师”在短视频基础上通过对自身潜力的挖掘进行直播带货,超过35 000个内容创作者入驻平台,原创内容超过80%,内容涉及汽车、旅游等多个领域小米为生态链企业提供全方位支持,共同定义产品,云米接触小米的用户、技术资源,不断开发可用App控制的净水器、洗碗机等多品类产品。已获净水器专利,进入这么多领域做这么多产品,只有用“投资+孵化”方式才能以最快速度布局市场任务协调资源交换机会规模机会创新性机会多样性机会关联性正式治理机制↓资源交换↓机会集字节跳动启动千人万元计划项目,设立金秒奖鼓励原创作者。“坤哥玩花卉”为花卉养殖领域意见领袖,平台接入头条号商品功能后,转型垂直商品导购,金秒奖第一季度共生产10 166条作品。美食、时尚和生活类视频占前三,并涌现许多跨界尝试投资不控股保证生态链企业绝对大股,77家生态链企业与小米最初状态很像,小米为生态链企业提供用户、供应链资源,让其专注于某个领域,进入并搅动一个行业的同时,也倒逼制造业上一个台阶,净水器、水壶和手环等多种产品被米家App控制利益分配资源交换机会规模机会创新性机会多样性机会关联性

从任务协调制度安排与机会集之间的关系看,字节跳动明确规定平台企业和内容创作者的任务分工,如字节跳动提供流量扶持服务,内容创作者提供优质内容,使得具有不同背景的主体更愿意基于平台提供的共享资源,结合自身能力不断创新,在短时间内促进关联性新产品/服务的产生。小米明确规定平台企业和生态链企业的任务分工,如小米对生态链企业提供全方位支持,与之共同定义产品,大大提高了其他主体在平台开发机会的意愿,从而迅速吸引多样化主体结合自身经验,基于平台提供的物联网技术资源,通过技术创新不断开发关联性新产品/服务,这些均有利于提高平台产品/服务规模、创新性、多样性和关联性。

从利益分配制度安排与机会集关系看,字节跳动出台千人万元计划政策支持原创内容,充分激发多样化内容创作者的创新活力,促使他们基于平台核心技术,整合自身优势资源迅速提出新创意,促进平台不同领域内容及跨界内容的产生。小米投资不控股机制保证生态链企业发展的独立性,推动不同行业企业充分发挥创造力,基于平台共享资源迅速开发更多与小米手机关联的颠覆性产品/服务。这两个案例都使平台产品/服务规模、创新性、多样性和关联性有所提升。

通过归纳可知,正式治理机制能为平台企业与平台内其他主体资源交换提供制度保障和内在动力,有利于多主体通过资源交换实现互补性资源的高效组合,积极影响机会集形成。具体来说,有效的任务协调制度能够降低不确定风险[24],为主体间资源交换提供制度保障;合理的利益分配设计能够调动平台内主体资源交换的积极性,为其提供内在动力。由于平台内主体间信息不对称程度大大降低[1,8],正式治理机制所提供的制度保障和内在动力会驱动平台内异质性主体围绕现有价值链,与平台企业交换互补性资源,实现资源创造性组合,不断发现和创造创新性、多样化和关联性新机会,进而扩大机会集规模、创新性、多样性和关联性。综上所述,本文提出如下命题:

命题2:正式治理机制通过促进平台企业与平台内其他主体间资源的迅速交换,积极影响机会集的4个维度。

3.2.2 非正式治理机制、资源交换与机会集

通过案例分析发现,平台企业与平台内其他主体间有效的非正式治理机制通过促进资源的迅速交换,积极影响机会集,具体如表4所示。

表4 非正式治理机制、资源交换与机会集典型例证
Tab.4 Representative evidence of informal governance mechanism, resource exchange and opportunity set

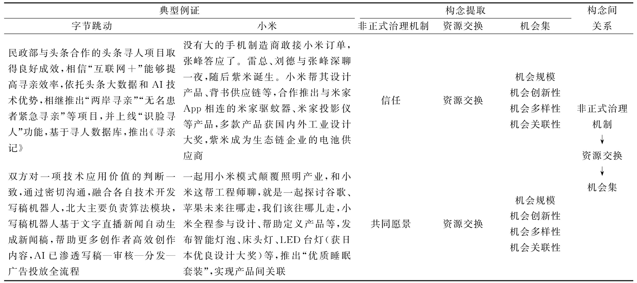
典型例证字节跳动小米构念提取非正式治理机制资源交换机会集构念间关系民政部与头条合作的头条寻人项目取得良好成效,相信“互联网+”能够提高寻亲效率,依托头条大数据和AI技术优势,相继推出“两岸寻亲”“无名患者紧急寻亲”等项目,并上线“识脸寻人”功能,基于寻人数据库,推出《寻亲记》没有大的手机制造商敢接小米订单,张峰答应了。雷总、刘德与张峰深聊一夜,随后紫米诞生。小米帮其设计产品、背书供应链等,合作推出与米家App相连的米家驱蚊器、米家投影仪等产品,多款产品获国内外工业设计大奖,紫米成为生态链企业的电池供应商信任资源交换机会规模机会创新性机会多样性机会关联性非正式治理机制↓资源交换↓机会集双方对一项技术应用价值的判断一致,通过密切沟通,融合各自技术开发写稿机器人,北大主要负责算法模块,写稿机器人基于文字直播新闻自动生成新闻稿,帮助更多创作者高效创作内容,AI已渗透写稿—审核—分发—广告投放全流程一起用小米模式颠覆照明产业,和小米这帮工程师聊,就是一起探讨谷歌、苹果未来往哪走,我们该往哪儿走,小米全程参与设计、帮助定义产品等,发布智能灯泡、床头灯、LED台灯(获日本优良设计大奖)等,推出“优质睡眠套装”,实现产品间关联共同愿景资源交换机会规模机会创新性机会多样性机会关联性

从信任与机会集关系看,在字节跳动案例中,互联网寻亲项目增进了字节跳动与政府之间的信任关系,促使它们深度共享信息,基于字节跳动优势技术资源开展多样化项目并通过技术创新推出新功能,此外还基于寻亲数据制作综艺节目。在小米案例中,基于先前积累的信任关系,紫米通过与小米深度共享信息并整合各自优势资源进行创新,实现多样化产品的不断开发,在互动过程中又成为生态链企业电池供应商,使平台产品/服务规模、创新性、多样性和关联性有所提升。

从共同愿景与机会集关系看,在字节跳动案例中,基于字节跳动与北京大学对智能写作的一致认知,双方深度共享知识并快速整合技术资源进行创新,使平台产品向上游行业拓展(开发写稿机器人),进而助力更多创作者基于平台资源创作内容。在小米案例中,Yeelight在与小米对智能照明产业具有共同认知的基础上,基于小米的共享技术资源开发智能台灯等颠覆性产品,并整合彼此优势产品资源推出关联性新服务,促进平台产品/服务规模、创新性、多样性和关联性提升。

通过归纳可知,非正式治理机制能够为主体间资源交换提供情感支撑和方向指引。一方面,平台企业利用数字技术能够快速将弱关系转化为强关系[26],为主体间资源交换提供情感支撑;另一方面,平台企业通过线上交流等方式使多主体对发展目标形成共同认知,为主体间资源交换提供明确方向[18]。这种情感支撑和方向引导有利于平台内异质性主体围绕共同目标,通过资源的快速交换实现互补性资源的深度整合[20],促进更多创新性、多样化和关联性机会开发,进而促进机会集规模、创新性、多样性和关联性提升。综上所述,本文提出如下命题:

命题3:非正式治理机制通过促进平台企业与平台内其他主体间资源的快速交换,积极影响机会集的4个维度。

3.2.3 正式与非正式治理机制的交互作用、资源交换与机会集

通过案例分析可知,平台企业与平台内其他主体间正式和非正式治理机制的交互作用能够加速资源交换,有利于促进机会集形成,具体如表5所示。

表5 正式与非正式治理机制的交互作用、资源交换与机会集典型例证
Tab.5 Representative evidence of the interaction among formal and informal governance mechanism, resource exchange and opportunity set

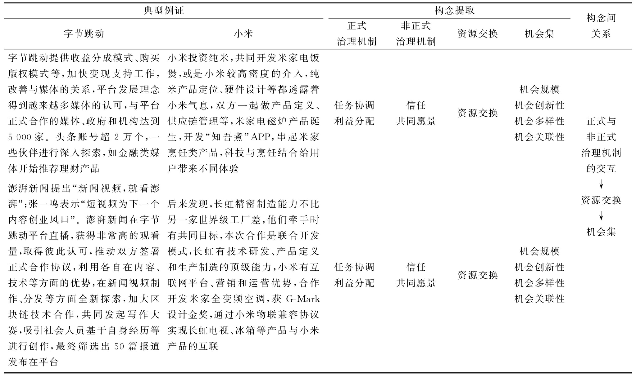
典型例证字节跳动小米构念提取正式治理机制非正式治理机制资源交换机会集构念间关系字节跳动提供收益分成模式、购买版权模式等,加快变现支持工作,改善与媒体的关系,平台发展理念得到越来越多媒体的认可,与平台正式合作的媒体、政府和机构达到5 000家。头条账号超2万个,一些伙伴进行深入探索,如金融类媒体开始推荐理财产品小米投资纯米,共同开发米家电饭煲,或是小米较高密度的介入,纯米产品定位、硬件设计等都透露着小米气息,双方一起做产品定义、供应链管理等,米家电磁炉产品诞生,开发“知吾煮”APP,串起米家烹饪类产品,科技与烹饪结合给用户带来不同体验任务协调利益分配信任共同愿景资源交换机会规模机会创新性机会多样性机会关联性正式与非正式治理机制的交互↓资源交换↓机会集澎湃新闻提出“新闻视频,就看澎湃”;张一鸣表示“短视频为下一个内容创业风口”。澎湃新闻在字节跳动平台直播,获得非常高的观看量,取得彼此认可,推动双方签署正式合作协议,利用各自在内容、技术等方面的优势,在新闻视频制作、分发等方面全新探索,加大区块链技术合作,共同发起写作大赛,吸引社会人员基于自身经历等进行创作,最终筛选出50篇报道发布在平台后来发现,长虹精密制造能力不比另一家世界级工厂差,他们牵手时有共同目标,本次合作是联合开发模式,长虹有技术研发、产品定义和生产制造的顶级能力,小米有互联网平台、营销和运营优势,合作开发米家全变频空调,获G-Mark设计金奖,通过小米物联兼容协议实现长虹电视、冰箱等产品与小米产品的互联任务协调利益分配信任共同愿景资源交换机会规模机会创新性机会多样性机会关联性

从正式治理机制对非正式治理机制的作用看,字节跳动与媒体机构在内容授权、收益分成等方面制定明确制度,为双方互动提供法律保障,大大改善了双方合作关系;同时,平台发展理念也逐渐受到认可。在此背景下,越来越多的异质性主体围绕平台核心目标,深度整合平台共享资源及自身专业化资源进行创新,不断开发关联性新产品/服务。小米通过投资和孵化方式与纯米合作,双方在此过程中建立了信任关系和对智能家居的共同认知,促使双方深度整合彼此优势资源开发米家电磁炉等多样化产品,还创新性地将米家烹饪类产品相连接,提供智能交互平台,从而提高了平台产品/服务规模、创新性、多样性及关联性。

从非正式治理机制对正式治理机制的作用看,澎湃新闻在字节跳动平台直播的成功加深了彼此间信任关系,促使双方优化正式制度,深度整合各自优势资源,在新闻制作、分发等方面进行全新探索,通过共建平台吸引更多创作者发布原创内容。小米与长虹在合作过程中建立的信任关系和共同愿景使双方调整原有正式制度,通过跨界资源的深度整合共同研发新产品,并通过技术资源融合实现双方多样化产品互联,这些均有利于提高平台产品/服务规模、创新性、多样性和关联性。

通过归纳可知,正式与非正式治理机制的交互作用为平台企业和平台内其他主体间资源交换提供制度保障,同时还有利于主体间通过资源交换实现互补性资源的灵活配置,积极影响机会集。具体来说,有效正式治理机制可以通过提高合作效率培养主体间信任及共同愿景[23],为更深入的资源交换指明方向[20],促进多主体通过互补性资源的深度交换实现资源优化配置,从而开发更多创新性、多样化和关联性机会。反过来看,主体间信任关系的建立和对愿景的共同认知有利于优化正式制度[24],使平台异质性主体在高度不确定性环境中,通过主体间资源的深度交换实现互补性资源的灵活配置,从而衍生出更多创新性、多样化和关联性机会。综上所述,本文提出如下命题:

命题4:正式与非正式治理机制的交互作用通过促进平台企业与平台内其他主体间资源的快速交换,积极影响机会集的4个维度。

4 结语

4.1 研究结论

本文运用多案例研究法,从多主体互动视角明确机会集内涵和维度,并揭示治理机制对机会集的影响机理,得出如下结论:

(1)机会集是数字平台内多主体以资源为基础进行互动所开发的一系列机会(已经开发和尚待开发的机会)的有机集合,包括机会规模、创新性、多样性和关联性4个维度。

(2)正式治理机制、非正式治理机制及其交互作用通过促进平台企业与平台内其他主体资源交换,积极影响机会集。具体来说:①正式治理机制作为平台企业与平台内其他主体资源交换的制度保障和内在动力,有利于多主体通过资源的快速交换实现资源高效整合,促进更多创新性、多样化和关联性机会的不断发现和创造,积极影响机会集的4个维度;②非正式治理机制能够为平台企业和平台内其他主体资源交换提供情感支撑和方向指引,有利于多主体通过资源的快速交换实现资源高效配置,促进更多创新性、多样化和关联性机会的不断开发,积极影响机会集的4个维度;③正式与非正式治理机制的交互作用为平台企业和平台内其他主体资源交换提供制度保障,同时还有利于多主体在高度不确定性环境中通过资源的快速交换实现资源的灵活配置,从而衍生出更多创新性、多样化和关联性新机会,并积极影响机会集的4个维度。

4.2 研究贡献

(1)数字平台是典型的多主体互动形态,针对机会集概念,已有研究多从单主体视角界定。蔡莉等[2]从多主体互动视角初步作出定义,但未深刻解读其内涵。本文在已有研究的基础上,进一步强调数字平台机会集是平台内多主体互动的结果,并将其细分为已经开发和尚待开发的机会。针对机会集维度,学者主要从单主体视角划分,尚未系统揭示多主体互动视角下机会集维度及其内涵。本文提出多主体互动视角下机会集的4个维度并界定其内涵(关联性为案例涌现的新维度;其它维度为已有研究提出的概念,本文对其重新定义),为机会集理论的提出奠定了基础。

(2)从资源交换视角打开治理机制对机会集影响的“黑箱”。已有机会集研究主要关注创业者资源和企业特征对单主体机会集的影响,治理机制作为保证多主体高效互动、促进机会集形成的重要手段,学者主要关注其对平台单主体机会开发的影响,对机会集的影响机理尚不明晰。本文以数字平台为研究对象,从资源交换视角揭示治理机制对机会集的影响机理,丰富了机会开发理论。

4.3 实践启示

本文提出如下启示:一方面,为实现平台企业与平台内其他主体的有效互动,平台企业需要把握好正式治理机制与非正式治理机制的关系,其中正式治理机制强调通过“硬制度”规范成员间关系,非正式治理机制强调通过“软规则”影响主体互动行为;正式治理机制通过提高多主体合作效率促进非正式治理机制的形成,而非正式治理机制通过增强组织间灵活性优化正式制度;另一方面,平台企业应从多主体互动视角思考机会集形成逻辑。数字平台机会集的形成是多主体有效互动的结果,平台企业应合理利用两种互补治理机制促进主体间资源的高效交换,进而促进机会集形成。

4.4 不足与展望

本文存在如下不足:第一,从横截面划分多主体互动视角下机会集的维度并探究治理机制对机会集的影响机理,未来可从纵向角度挖掘机会集变化特征和形成阶段,并探究治理机制在机会集形成不同阶段的作用;第二,基于复制逻辑探讨数字平台机会集形成机制,平台聚集主体和数据资源丰富程度对机会集具有差异化影响,未来将从聚集主体、数据资源等不同视角对机会集进行对比;第三,选取的平台企业均位于北京,为提高结论普适性,未来可通过大样本数据统计验证本文结论;第四,本文数据来源为二手数据,未来可通过访谈进一步验证研究结论的普适性。

参考文献:

[1] NAMBISAN S,SIEGEL D,KENNEY M. On open innovation,platforms,and entrepreneurship[J]. Strategic Entrepreneurship Journal,2018,12(3):354-368.

[2] 蔡莉,鲁喜凤,单标安,等. 发现型机会和创造型机会能够相互转化吗——基于多主体视角的研究[J]. 管理世界,2018,34(12):81-94.

[3] ZAHRA S A,NAMBISAN S. Entrepreneurship in global innovation ecosystems[J]. AMS Review,2011,1(1):4-17.

[4] CASSON M,WADESON N. The discovery of opportunities:extending the economic theory of the entrepreneur[J]. Small Business Economics,2007,28(4):285-300.

[5] CHANDRA Y,STYLES C,WILKINSON I F. Opportunity portfolio:moving beyond single opportunity explanations in international entrepreneurship research[J]. Asia Pacific Journal of Management,2015,32(1):199-228.

[6] GRUBER M,MACMILLAN I C,THOMPSON J D. Escaping the prior knowledge corridor:what shapes the number and variety of market opportunities identified before market entry of technology start-ups[J]. Organization Science,2013,24(1):280-300.

[7] BURGELMAN R A. Corporate entrepreneurship and strategic management:insights from a process study[J]. Management Science,1983,29(12):1349-1364.

[8] NAMBISAN S.Digital entrepreneurship:toward a digital technology perspective of entrepreneurship[J].Entrepreneurship Theory and Practice,2017,41(6):1029-1055.

[9] 刘雪梅. 联盟组合:价值创造与治理机制[J]. 中国工业经济,2012,30(6):70-82.

[10] SUSSAN F,ACS Z J. The digital entrepreneurial ecosystem[J]. Small Business Economics,2017,49(1):55-73.

[11] HARGRAVE T J,VAN DE VEN A H. A collective action model of institutional innovation[J]. Academy of Management Review,2006,31(4):864-888.

[12] SINE W D,LEE B H. Tilting at windmills? the environmental movement and the emergence of the US wind energy sector[J]. Administrative Science Quarterly,2009,54(1):123-155.

[13] ELIA G,MARGHERITA A,PASSIANTE G. Digital entrepreneurship ecosystem:how digital technologies and collective intelligence are reshaping the entrepreneurial process[J]. Technological Forecasting and Social Change,2020,150:119791.

[14] HORNSBY J S,NAFFZIGER D W,KURATKO D F,et al. An interactive model of the corporate entrepreneurship process[J]. Entrepreneurship Theory and Practice,1993,17(2):29-37.

[15] DE JONG J P J,MARSILI O. The distribution of Schumpeterian and kirznerian opportunities[J]. Small Business Economics,2015,44(1):19-35.

[16] DEKKER H C. Control of inter-organizational relationships:evidence on appropriation concerns and coordination requirements[J]. Accounting,Organizations and Society,2004,29(1):27-49.

[17] DAS T K,TENG B S. Between trust and control:developing confidence in partner cooperation in alliances[J]. Academy of Management Review,1998,23(3):491-512.

[18] THOMAS L,AUTIO E. The fifth facet:the ecosystem as an organizational field[C]//Academy of Management Proceedings. Briarcliff Manor,NY 10510:Academy of Management,2014.

[19] LI J J,POPPO L,ZHOU K Z. Relational mechanisms,formal contracts,and local knowledge acquisition by international subsidiaries[J]. Strategic Management Journal,2010,31(4):349-370.

[20] LI L,LIN Z J,ARYA B. The turtle-hare race story revisited:social capital and resource accumulation for firms from emerging economies[J]. Asia Pacific Journal of Management,2008,25(2):251-275.

[21] 韩炜,杨婉毓. 创业网络治理机制、网络结构与新企业绩效的作用关系研究[J]. 管理评论,2015,27(12):65-79.

[22] LI L. The effects of trust and shared vision on inward knowledge transfer in subsidiaries′ intra-and inter-organizational relationships[J]. International Business Review,2005,14(1):77-95.

[23] ABDI M,AULAKH P S. Locus of uncertainty and the relationship between contractual and relational governance in cross-border interfirm relationships[J]. Journal of Management,2017,43(3):771-803.

[24] POPPO L, ZENGER T. Do formal contracts and relational governance function as substitutes or complements[J]. Strategic Management Journal,2002,23(8):707-725.

[25] 魏江,刘嘉玲,刘洋. 数字经济学:内涵、理论基础与重要研究议题[J]. 科技进步与对策,2021,38(21):1-7.

[26] SMITH C,SMITH J B,SHAW E. Embracing digital networks:entrepreneurs′ social capital online[J]. Journal of Business Venturing,2017,32(1):18-34.

[27] EISENHARDT K M,GRAEBNER M E. Theory building from cases:opportunities and challenges[J]. Academy of Management Journal,2007,50(1):25-32.

[28] 苏敬勤,刘静. 案例研究数据科学性的评价体系——基于不同数据源案例研究样本论文的实证分析[J]. 科学学研究,2013,31(10):1522-1531.

[29] STRAUSS A L. Qualitative analysis for social scientists[M]. New York:Cambridge University Press,1987.

[30] 蔡义茹,蔡莉,杨亚倩,等. 创业生态系统的特性及评价指标体系——以2006—2015年中关村发展为例[J]. 中国科技论坛,2018,34(6):133-142.

[31] HILL S A,BIRKINSHAW J M. Idea sets:Conceptualizing and measuring a new unit of analysis in entrepreneurship research[J]. Organizational Research Methods,2010,13(1):85-113.

[32] 李维安,王鹏程,徐业坤. 慈善捐赠,政治关联与债务融资——民营企业与政府的资源交换行为[J]. 南开管理评论,2015,18(1):4-14.

[33] HUANG L,KNIGHT A P. Resources and relationships in entrepreneurship:an exchange theory of the development and effects of the entrepreneur-investor relationship[J]. Academy of Management Review,2017,42(1):80-102.

(责任编辑:王敬敏)