企业家情怀、风险承担能力与企业创新绩效

尉晓亮1 ,张 庆2,杨汉明1

(1.中南财经政法大学 会计学院,湖北 武汉 430073;2.湖北经济学院 会计学院,湖北 武汉 430205)

摘 要:以湖北省上市公司为研究样本,基于问卷调查数据与企业专利数据,采用逐步回归法、Sobel检验和Bootstrap检验等方法,从风险承担能力视角考察企业家情怀对企业创新绩效的作用机制,并进一步探讨这种创新激励效应对创新质量的潜在影响。结果表明,企业家情怀能够显著改善创新绩效;风险承担能力在其中发挥中介作用;相对于外观设计与实用新型专利,企业家情怀的创新激励主要体现在发明专利上;具有高尚情怀的企业家策略性创新倾向水平较低,企业创新质量较高;政府补助对企业家情怀的创新激励发挥正向调节作用。结论可为大力弘扬企业家情怀,提升企业创新绩效与创新质量提供理论依据和经验借鉴。

关键词:企业家情怀;风险承担能力;创新绩效;创新质量

Entrepreneurial Emotions, Risk-taking Ability and Enterprise Innovation Performance

Yu Xiaoliang1, Zhang Qing2, Yang Hanming1

(1. School of Accounting, Zhongnan University of Economics and Law, Wuhan 430073, China; 2. School of Accountancy, Hubei University of Economics, Wuhan 430205, China)

AbstractUnder the fierce market competition, enterprise innovation is an imperative that is essential to major issues in the national economy, such as technological progress, industrial development and economic growth; thus, it is considered the key to achieving economic transformation and high-quality development. On the one hand, the Chinese government regards innovation as the primary driving force for development, and has issued incentive policies to create a good environment for enterprise innovation; on the other hand, more and more enterprises have been endeavoring to achieve independent research and development with increasing innovation investment. How to effectively achieve innovation incentives becomes a hot topic for both the academic and practical circles. Meanwhile, in reality enterprises have varying motivations for innovation. A large number of entrepreneurs with noble social emotions and career aspirations lead their enterprises to devote in key areas, and have had independent achievement; yet some entrepreneurs have occupied a large amount of public resources without making contributions to the economy, seriously distorting the efficiency of resource allocation. The existing literature on the characteristics of entrepreneurs is limited to the topics such as character experiences, attributes of natural persons, and overconfidence. There is still room for further exploration of how their psychological characteristics affect enterprise innovation.

In order to study the relationship between entrepreneurial emotions and enterprise innovation, the entrepreneur emotion scale is constructed based on the public data sets of listed companies in Hubei province. The total number of patent applications filed by enterprises in the current year is taken as a proxy variable for innovation performance. In order to test the heterogeneous impact of entrepreneurial sentiment on innovation, it further divides patents into invention patents , utility model patents , and design patents for testing one by one. Then the strategic innovation tendency indicators are proposed to measure the quality of enterprise innovation. The influences of entrepreneurial emotions on innovation performance at both quantity and quality levels are examined. In addition, due to the fact that the subsidy policies introduced by the government may lead to enterprises’ catering behaviors and lower the quality standards of enterprise innovation, the moderating role of government subsidies on entrepreneur emotion and innovation performance is thus analyzed.

The empirical results show that, firstly, entrepreneurial emotions can significantly motivate companies to engage in more innovative R&D activities. Companies with a higher level of entrepreneurial emotion also have more patent applications. Secondly, entrepreneurs with noble social emotions have higher risk-taking ability, and their enterprises are stronger in resisting risk shocks. The more risks they take, the better the innovation performance is achieved, so risk-taking ability plays a mediating role. Thirdly, the innovation incentive effect of entrepreneur emotion is mostly on invention patents, and it has a small impact on design patents, and no significant impact on utility model patents. Entrepreneurs with noble social emotions have significantly lower strategic innovation tendencies and higher innovation quality. Lastly, government subsidies can strengthen the impact of entrepreneurial emotions on enterprise innovation performance quality, and thus play a positive moderating role between entrepreneur emotion and innovation.

Compared with the existing literature with the focus on the influencing factors of enterprise innovation from aspects such as business environment, internal governance, and executive characteristics, the research findings in this paper are effective complements to those studies. From the perspective of entrepreneur emotion, this paper expands the research boundary of influencing factors of innovation performance, and explores the intrinsic mechanism of risk-taking ability improvement. It further deepens the relevant theoretical research on the measurement of entrepreneurial emotion and its economic consequences. By clarifying the positive incentive role of government subsidies in the special context of how entrepreneurial emotions promote innovation performance, this paper provides an empirical reference for the further introduction of economic policies.

Key WordsEntrepreneurial Emotions; Risk-taking Ability; Innovation Performance; Innovation Quality

收稿日期:2022-12-01

修回日期:2023-02-20

基金项目:教育部人文社会科学一般项目(19YJA630114);国家社会科学一般项目(20BGL068)

作者简介:尉晓亮(1992—),男,陕西西安人,中南财经政法大学会计学院博士研究生,研究方向为公司财务、企业创新;张庆(1966—),女,山西河津人,博士,湖北经济学院会计学院教授、硕士生导师,研究方向为公司财务与资本市场;杨汉明(1963—),男,湖北天门人,中南财经政法大学会计学院教授、博士生导师,研究方向为企业社会责任。本文通讯作者:张庆。

DOI10.6049/kjjbydc.2022120028

开放科学(资源服务)标识码(OSID):

中图分类号:F273.1

文献标识码:A

文章编号:1001-7348(2023)11-0131-10

0 引言

在日益激烈的市场竞争中,企业创新关系到技术进步、产业发展与经济增长等国民经济领域的重大问题[1],是实现经济转型升级与高质量发展的关键环节[2]。一方面,在中共十九大报告提出“创新引领”后,中央和各级政府不断出台创新激励政策,为企业营造良好的创新氛围;另一方面,中美贸易摩擦迫使我国企业从技术依赖转向自主研发,倒逼企业加大创新投入力度。世界产权组织(WIPO)统计数据显示,2019年国内企业专利申请量首超美国,达到58 990件,截至2021年快速增长至69 500件,稳居榜首。由此,如何有效实现创新激励成为学术界广泛关注的问题。

市场经济环境下,企业创新动机各不相同。部分具有高尚情怀与产业抱负的企业家投身关键领域积极开展研发创新,成功实现“自主替代、填补空白”,由此受到公众追捧;也有部分企业家唯利是图,缺乏长远眼光,占用大量公共资源却没有对社会经济作出应有贡献,严重扭曲了资源配置效率。现有文献探讨产业政策、融资环境等外部因素对企业创新的影响(黎文靖和郑曼妮,2016;张璇等,2017),涉及管理者特征的研究仅关注人物经历、自然人属性、过度自信等方面(李华晶和张玉利,2006;Mao&Zhang,2018),对于企业家心理特征如何影响企业创新这一问题有进一步研究。

企业家特征可能通过多种渠道影响企业创新[3]。不同企业家具有不同的经营管理风格,企业家价值观如企业家情怀是其决策行为的深层次决定因素,能够促进企业加大研发投入(王飞绒等,2019),从而提升创新绩效。企业家心理特征是其风险偏好的潜在影响因素,而风险偏好能够决定管理者对高风险研发投资行为的接受程度(余芬和樊霞,2021),也是企业研发决策过程中的重要环节[4]。不同的企业家特征会导致内部治理水平差异(李端生和周虹,2017),而较高的内部治理水平有利于企业创新(鲁桐和党印,2014)。上述研究可为进一步挖掘企业创新影响因素奠定坚实的基础,但遗憾的是,尚未有文献探讨企业家情怀对创新的影响及作用机制。

因此,本文聚焦企业专利申请数量与专利质量,基于湖北省上市公司调查数据构建企业家情怀量表,并结合企业专利数据检验企业家情怀对创新绩效的影响,以及风险承担能力的中介作用。此外,由于政府出台了大量补助政策,企业可能会刻意迎合并采取策略性创新行为,从而导致创新质量降低[5]。为了揭示内外部因素作用下的企业创新行为差异,本文对政府补助在企业家情怀与创新绩效间的调节作用进行分析。

既有文献大多从营商环境、内部治理、高管特征等方面探索企业创新影响因素[6]。相比之下,本文可能的创新贡献如下:一是基于企业家情怀视角拓展创新绩效影响因素,并揭示风险承担能力这一内在作用机制;二是丰富企业家情怀测量方法及经济后果研究;三是揭示政府补助在企业家情怀对创新绩效影响过程中的激励作用,以期为经济政策制定提供参考。

1 理论分析与研究假设

1.1 企业家情怀与创新绩效

“情怀”一词通常是指人的情感和胸怀。在中国特色社会主义市场经济中,企业家肩负着推动经济发展、促进社会进步、为中华民族伟大复兴驰而不息的历史使命。因此,本文语境中的企业家情怀是指企业家除追求经济利益外,推动公共事业发展并增进社会福祉,进而实现服务社会、报效国家的思想境界。企业家情怀考察的是企业家的家国理念与仁爱胸襟,而非企业对利益相关者所承担的经济责任(企业社会责任)。

根据高阶梯队理论(Upper Echelons Theory),由于内外部经营环境日益复杂,管理人员无法全面认识管理流程中的每个环节,只能在认知范围内选择性地接收信息。这一情况下,企业经营决策在很大程度上由管理者个人特征决定[7]。自然人属性、特殊人生经历、价值观、个人偏好均会成为潜在主观决策依据[8],进而影响企业经营绩效(王婧等,2018)、企业社会责任履行(文雯和宋建波,2017)、风险承担(宋建波等,2017)、企业金融化(龚光明和肖冰瑜,2020)和企业战略定位(傅超等,2021)。

(1)企业家情怀可能通过加大研发投入促进创新绩效提升。企业创新研发行为受管理者个人特征的影响[9],高管专业背景(余恕莲和王藤燕,2014)、职业经历(虞义华等,2018)与研发投入之间存在显著关联性。心理状态与情感认知是造成经营决策差别的本质原因[10],企业家情怀作为管理者深层次心理状态,对企业创新投入具有显著正向影响(王飞绒等,2019)。由于研发投入是影响企业创新绩效的关键因素,企业研发资本投入越多,专利产出越丰富[11]。因此,企业家情怀能够通过加大研发投入这一渠道促进企业创新绩效提升。

(2)企业家情怀促使管理者树立远大理想,进而为企业创新提供源源不断的精神动力。计划行为理论指出,人的行为在很大程度上受主观信念认知的影响[12]。现有研究认为[13],具有高尚情怀的企业家更有使命担当,能够带领企业制定长远战略规划,并通过创新研发活动推动行业高质量发展,从而为实现经济转型升级作出贡献(李由,2018)。因此,企业家情怀能够帮助企业制定长远经营目标,为创新研发提供精神动力,从而提升企业创新绩效。

此外,企业家情怀能够增强企业外部资源获取能力,为企业创新提供物质支持。外部资源获取能力是影响企业创新绩效的重要因素(张方华,2006)。通常情况下,企业家情怀与公众意识形态、社会价值规范高度契合,因而可以帮助企业获得外部资源提供者的认可(杨汉明等,2022),并能通过强化企业社会网络关联(尉晓亮等,2022),帮助企业以较低成本获取资金与技术支持。因此,企业家情怀能够通过外部资源获取渠道为企业提供物质保障,进而提升企业创新绩效。

基于以上分析,本文提出以下假设:

H1:企业家情怀对创新绩效具有显著正向影响。

1.2 风险承担能力的中介作用

根据利益相关者理论,企业经营决策离不开对外部利益相关者(Stakeholder)的判断。一方面,企业必须依靠利益相关者获取经营所需资源,如资金供给、技术资源、政策资源、生产原材料等;另一方面,企业需要了解消费者需求信息,通过将资源转化为价值获得销售收入,其经营绩效与利益相关者支持密不可分(温素彬,方苑,2006)。因此,企业必须在决策过程中充分考虑利益相关者诉求,满足外部相关方的价值需求,克服合法性障碍,营造良好的经营环境[14]

具有高尚情怀的企业家能够通过利他主义行为向外部传递积极信号,以获取利益相关者认可与支持,进而获得组织合法性。企业家情怀可以帮助企业与产业链上下游、金融机构、政府部门等第三方机构建立良好的合作关系以获取更多融资便利[15],从而获得更高的经营绩效。由此,对企业财务柔性、经营稳健性和环境适应性产生积极影响,进而提升企业风险承担能力。

根据企业声誉理论,企业社会声誉取决于社会公众对企业管理者道德水平、行为规范的认知和判断。具有高尚情怀的企业家往往具有较高的商业道德、社会责任担当和仁爱等利他胸怀,以此获得市场认可与支持(王启亮等,2021)。现有研究表明,企业声誉有助于企业市场地位提升,既能帮助企业获得竞争优势(邓晓辉,2004),又能帮助企业获得投资者和消费者的尊重,进而提升自身融资能力与财务绩效(宝贡敏,徐碧祥,2007)。因此,企业家情怀带来的企业声誉能够帮助企业开拓市场并缓解融资约束,进而提高企业经营决策的灵活性与风险承担能力。

创新研发活动具有投入成本高、回收周期长、不确定性风险大等特点,需要占用企业大量人力资源与管理资源,一旦失败就会给企业造成重大经济损失。由此,创新研发活动对企业风险承担能力提出了较高要求(Manso,2011)。风险承担能力较强的企业在投资决策中拥有更高的灵活度,能够接受较高的投资风险[16],倾向于将更多资产配置于能够获得长期收益的投资项目,以获取更多回报(Faccio等,2011;Mao等,2018)。因此,企业家情怀可能通过风险承担能力影响企业创新绩效。

基于此,本文提出以下假设:

H2:企业家情怀对风险承担能力具有显著正向影响。

H3:风险承担能力对企业创新绩效具有显著正向影响。

H4:风险承担能力在企业家情怀对创新绩效的影响过程中发挥中介作用。

1.3 政府补助的中介作用

在众多企业投资行为影响因素中,产业政策与政府补助尤为重要。大量研究表明,政府补助与企业创新存在显著正相关关系(Guo等,2016;陈红等,2019;史永东和王彤彤,2022)。因此,根据现有研究结论,本文基于政府补助的成本补偿效应、信号传递效应两个视角,探讨其在企业家情怀与创新绩效间的作用,并提出相应研究假设。

政府补助具有风险补偿效应,在企业风险承担能力一定的情况下,能够帮助企业分担创新活动带来的不确定性风险。政府补助可为企业创新提供资金支持,缓解管理层对创新失败的担忧,降低企业投资活动中的财务风险,从而增强企业创新动机与自信[17]。因此,政府补助能够为企业制定创新决策营造宽松的财务环境,分担潜在风险,在一定程度上起到兜底作用,从而激励企业创新。

政府补助具有信号传递效应,能够缓解企业融资约束问题,进而提升企业创新能力。资金、技术、人才等资源约束既是影响企业创新的主要因素,也是抑制企业创新意愿的主要掣肘[18]。政府补助能够发挥信号传递效应[19],在信息不对称环境下,常被视为重要判断依据[20]。因此,得到政府补助的企业可以依靠政府“背书”获取更多金融、技术资源,缓解资源约束并增强自身创新能力,弥补自身短板,强化创新意愿并提升创新效率。

基于此,本文提出以下假设:

H5:政府补助在企业家情怀与创新绩效间发挥调节作用。

综上所述,本文构建包括企业家情怀、风险承担能力、政府补助与企业创新绩效4个主要变量在内的概念模型,各变量间逻辑关系如图1所示。

图1 概念模型
Fig.1 Conceptual model

2 研究设计

2.1 样本选择与数据来源

考虑到样本数据可得性与可靠性,本文研究样本为2021年度湖北省上市公司。通过严格的控制流程向企业家发放问卷,剔除数据严重缺失及填写不规范的样本后,剩余有效样本282份,包括88个主板企业和194个新三板企业。此外,本文使用以下维度数据:①企业专利数据,来源于Wind企业专利数据库,包含上市公司年度专利申请数量、专利类型等;②企业财务数据,来源于CSMAR数据库,包含企业基本情况、财务信息、研发投入以及股权结构等。

本文问卷调查工作在湖北省上市公司协会(http://hblca.com.cn)协助下完成,调查对象选取截至2021年10月18日湖北省全部A股上市公司,问卷填写人包括上市公司创始人、董事长、(副)总经理、CEO及其他核心管理层成员。分两个阶段进行问卷调查:第一阶段为预调研阶段(2021年10~12月),受访对象为341名企业家,调查结果用于探索性因子分析与量表修正;第二阶段为正式调研阶段(2022年1~3月),受访对象为300名企业家,调查结果用于验证性因子分析与实证检验。

正式调查样本统计特征如表1所示。其中,男性受访者多于女性,占比为59.22%;企业家年龄、学历分布较为均匀,分别集中在30~50岁以及大学本科学历;企业年龄以10~20年为主,占比为52.13%。由于样本企业包含新三板企业,故存在大量员工数不足200人的中小型企业。除此之外,其它区间分布较为均匀。

表1 样本统计特征
Tab.1 Statistics of sample characteristics

类别特征样本数量百分比(%)企业家性别男性16759.22女性11540.78企业家年龄30岁及以下165.6730~50岁19368.4450岁以上7325.89企业家学历大专及以下5017.73大学本科15554.96硕士及以上7727.31所有权性质国有3713.12非国有24586.88企业规模(员工数)200人及以下13447.51200~500人6623.40500人以上8229.09企业成立年限10年及以下4014.1810~30年22078.0230年以上227.80

2.2 变量定义

2.2.1 被解释变量

现有研究大多从创新投入与创新产出两个方面进行实证检验(高建等,2004),采用研发支出比例(胡国柳等,2019;顾夏铭等,2018)衡量研发投入力度,并采用专利申请量(陈思等,2017)、专利获得量(吴超鹏和唐菂,2016)(Hirshleifer等,2012)、新产品发布(Yi等,2013)等指标衡量创新绩效。本文主要考察创新绩效,选择专利数量进行测量更为可靠。此外,由于主解释变量为截面数据,从专利申请到授权需要一定的审批时间,因而本文以企业当年专利申请总量(Patent)作为创新绩效的代理变量。

为了检验企业家情怀对创新的异质性影响,本文将专利细分为发明专利(Patent_Inv)、实用新型专利(Patent_New)和外观设计专利(Patent_App)。相较而言,发明专利研发和申请对企业研发能力、资金投入的要求较高,故能够反映企业高质量创新。同时,参照刘春林等 (2021)的研究成果,本文构建策略性创新倾向(StratTension)指标,用以衡量企业创新质量。

2.2.2 解释变量

沿用现有文献中的做法(李正卫等,2017;王飞绒等,2019),本文采用量表调查法度量企业家情怀(Emotion)。

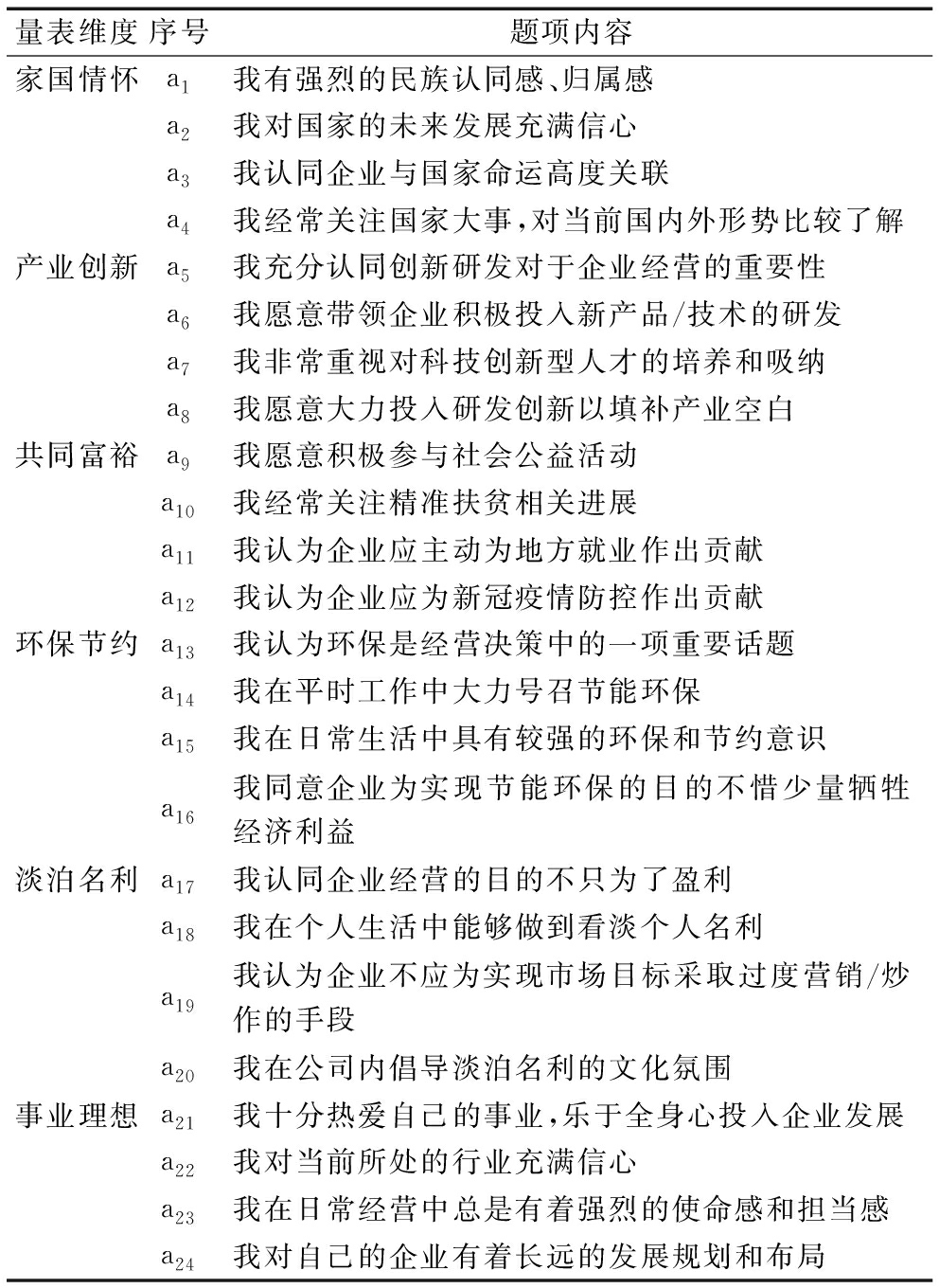
(1)在现有成熟量表的基础上[21],结合企业调研结果对部分维度与题项进行增减。将“工匠情节”“仁爱利他”两个维度更改为“产业创新”与“共同富裕”。参考现有研究成果[22-23],对两个二级指标下的具体题项进行修改并增加“家国情怀”维度[24],修改后的Likert 7点式量表如表2所示。

表2 量表题项汇总
Tab.2 Summary of sacle items

量表维度序号题项内容家国情怀a1我有强烈的民族认同感、归属感a2我对国家的未来发展充满信心a3我认同企业与国家命运高度关联a4我经常关注国家大事,对当前国内外形势比较了解产业创新a5我充分认同创新研发对于企业经营的重要性a6我愿意带领企业积极投入新产品/技术的研发a7我非常重视对科技创新型人才的培养和吸纳a8我愿意大力投入研发创新以填补产业空白共同富裕a9我愿意积极参与社会公益活动a10我经常关注精准扶贫相关进展a11我认为企业应主动为地方就业作出贡献a12我认为企业应为新冠疫情防控作出贡献环保节约a13我认为环保是经营决策中的一项重要话题a14我在平时工作中大力号召节能环保a15我在日常生活中具有较强的环保和节约意识a16我同意企业为实现节能环保的目的不惜少量牺牲经济利益淡泊名利a17我认同企业经营的目的不只为了盈利a18我在个人生活中能够做到看淡个人名利a19我认为企业不应为实现市场目标采取过度营销/炒作的手段a20我在公司内倡导淡泊名利的文化氛围事业理想a21我十分热爱自己的事业,乐于全身心投入企业发展a22我对当前所处的行业充满信心a23我在日常经营中总是有着强烈的使命感和担当感a24我对自己的企业有着长远的发展规划和布局

(2)基于预调研样本数据对修订后的量表进行探索性因子分析。以量表a为例,其KMO值为0.964,Bartlett显著异于0,主成分分析过程中按照最大方差法共提取6个因子,与量表设计维度相同。累计变异解释度为0.973 9,但题项a1和a8存在多重载荷现象(在多于一个因子上的载荷系数接近),将其删除后,其它题项聚合状况良好。

(3)基于正式调研样本数据对量表进行信效度检验。6个因子对应的Cronbach's α值分别为0.977 4、0.908 5、0.971 1、0.960 2、0.916 0和0.970 0,AVE值为0.756 3,CR值为0.881 2,量表信度得到验证。验证性因子分析中,各题项载荷分布介于0.8~0.9之间,共同度均大于0.8,表明量表内容效度较高。各因子间的平均方差提取量AVE值大于其与任一其它因子的相关系数平方值,因而量表具有较高的区分效度。

(4)为了确保量表二阶结构具有较高的拟合度,并降低潜在共同方法偏差,本文对模型拟合优度进行检验。结果显示,CMB单因子模型的方差解释度为0.265 8,且各项拟合优度较低。二阶模型拟合优度显著优于单因子模型与一阶相关模型(χ2/df=2.043,CFI=0.961,TLI=0.945,RMSEA=0.084),说明量表二阶设计具有较高的结构效度,且不存在明显的共同方法偏差。

2.2.3 中介变量

现有企业风险承担度量指标如下:①业绩稳定性(Coles等,2006),采用企业经营业绩波动率衡量企业风险承担能力;②股票回报率波动性(余明桂等,2013),风险承担水平越高,股票回报率波动越大;③企业存活的可能性(张兆国和韩晓宇,2020),风险可能导致企业失败或财务危机,而稳健经营有助于企业持续存活;④杠杆率(Faccio等,2016),企业负债行为与风险承担之间存在正相关关系。

调研发现,部分企业家对风险承担能力的认知与现有理论解释存在一定偏差。多名受访者认为,企业风险承担能力应包括个人层面的主观判断与企业层面的客观约束两个方面,二者在特定条件下可能呈现偏离状态。例如,管理者过度自信导致的风险超出企业承受能力,或决策者的风险偏好过于保守以至于难以把握投资机会。

借鉴相关研究[25],本文采用量表调查法测量企业风险承担能力(RiskTk)。该量表检验过程与量表a相同,各题项信效度通过检验。最终,量表b由风险承担能力个人层面与企业层面的两个维度7个题项构成,二阶模型拟合效果较好。

2.2.4 控制变量

参考企业创新绩效影响因素相关文献[26],本文选取以下企业层面的控制变量:企业规模(Size)、企业年龄(Age)、杠杆率(Lev)、盈利能力(Roe)、企业成长性(Growth)、机构投资者持股比例(Institute)、股权集中度(Top10)、所有权性质(Soe)、研发强度(Rdratio),均以样本企业2021年报披露数据为准。由于样本企业来自不同板块,本文还控制了上市公司类别(Stktype)。企业家个体特征层面的控制变量包括企业家学历(Edu)、社会兼职(Concurrent)、创业经历(Start)、海外经历(Foreign)、高管任职经历(Manager)、企业家性别(Gender),均以2021年受访者个人状态为准。此外,考虑到企业资源约束以及不同行业间企业创新水平差异,本文在模型中加入行业(Ind)与地区(City)固定效应。

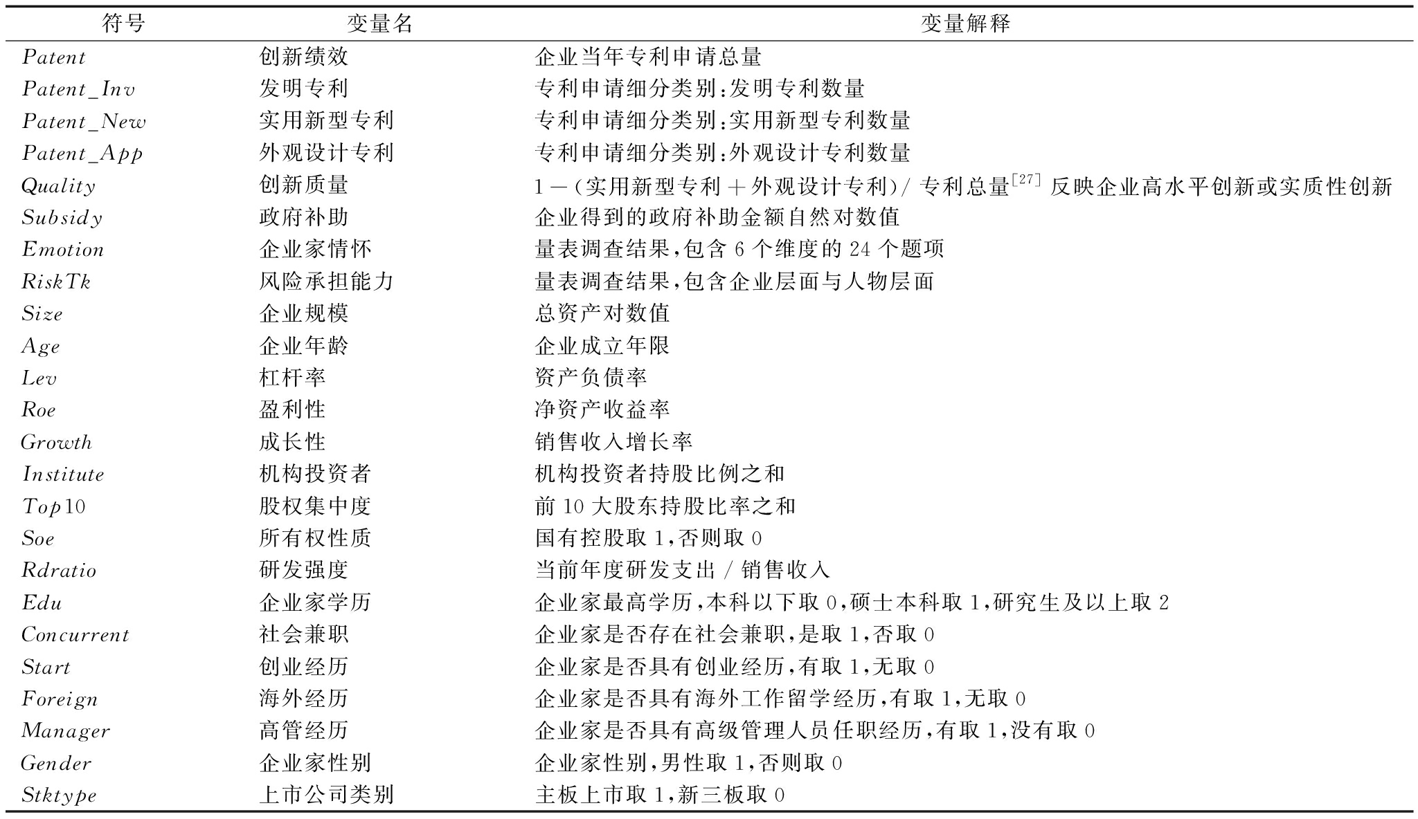
由于部分变量标准差较大,本文中被解释变量Patent与所有连续变量均经过Winsorize处理。表3为所有变量定义与计算方法。

表3 变量定义与解释
Tab.3 Variable definitions

符号变量名变量解释Patent创新绩效企业当年专利申请总量Patent_Inv发明专利专利申请细分类别:发明专利数量Patent_New实用新型专利专利申请细分类别:实用新型专利数量Patent_App外观设计专利专利申请细分类别:外观设计专利数量Quality创新质量1-(实用新型专利+外观设计专利)/ 专利总量[27]反映企业高水平创新或实质性创新Subsidy政府补助企业得到的政府补助金额自然对数值Emotion企业家情怀量表调查结果,包含6个维度的24个题项RiskTk风险承担能力量表调查结果,包含企业层面与人物层面Size企业规模总资产对数值Age企业年龄企业成立年限Lev杠杆率资产负债率Roe盈利性净资产收益率Growth成长性销售收入增长率Institute机构投资者机构投资者持股比例之和Top10股权集中度前10大股东持股比率之和Soe所有权性质国有控股取1,否则取0Rdratio研发强度当前年度研发支出/销售收入Edu企业家学历企业家最高学历,本科以下取0,硕士本科取1,研究生及以上取2Concurrent社会兼职企业家是否存在社会兼职,是取1,否取0Start创业经历企业家是否具有创业经历,有取1,无取0Foreign海外经历企业家是否具有海外工作留学经历,有取1,无取0Manager高管经历企业家是否具有高级管理人员任职经历,有取1,没有取0Gender企业家性别企业家性别,男性取1,否则取0Stktype上市公司类别主板上市取1,新三板取0

2.3 模型设定

本文采用逐步回归法检验企业家情怀与创新绩效的关系并构建回归模型,如式(1)所示。

Patenti=β0+β1Emotioni+β2Controls`i+ηInd+ηCity+εi

(1)

式中,Patenti代表i企业创新绩效,采用专利申请量衡量;Emotioni代表企业家情怀,取自量表调查结果;Controls`为控制变量集合;ηInd表示行业固定效应,能够控制行业间创新水平差异;ηCity表示地区固定效应,能够控制城市间资源约束差异;εi为随机误差项。

为检验企业家情怀与风险承担能力的关系,本文构建回归模型,如式(2)所示。

RiskTki=β0+β1Emotioni+β2Controls`i+ηInd+ηCity+εi

(2)

式中,RiskTki代表i企业风险承担能力,取自量表调查结果,其余变量同上。

为进一步检验风险承担能力对创新绩效的影响,及其在企业家情怀与创新绩效间的中介作用,本文构建回归模型,如式(3)所示。

Patenti=β0+β1Emotioni+β2RiskTki+β3Controls`i+ηInd+ηCity+εi

(3)

3 检验结果

3.1 描述性统计

表4汇报了主要研究变量描述性统计结果。在问卷处理与匹配阶段,本文剔除数据缺失样本,因而变量观测数为282。变量Patent的均值为11.709,表示所有样本在统计期间的平均专利申请量为11.709,最小值为0,最大值为230。创新绩效最差企业全年无专利申请,而创新绩效最好企业当年专利申请量高达230。该变量标准差为30.408,样本间差异较大。

通过主成分分析法计算的企业家情怀(Emotion)均值趋近于0。该变量在经过缩尾处理后,最小值仍为-6.020,最大值为0.635,标准差为0.987。变量RiskTk的分布情况与企业家情怀类似。由此可见,部分企业风险承担能力不容乐观。

表4 描述性统计结果
Tab.4 Descriptive statistics

变量观测数均值标准差最小值最大值Patent28211.70930.4080230Emotion2823.45e-060.987-6.0200.635RiskTk2820.0020.946-4.2371.262Size28219.9202.09515.26025.800Age28219.65010.810284Lev2820.4770.2470.0561.457Roe2820.0490.266-1.1990.851Growth2820.3270.611-0.7483.560Institute2820.3390.28901Top102820.8010.2130.2921Soe2820.1310.33801Rdratio2820.0220.03800.189Edu2821.0960.66502Concurrent2820.0710.25701Start2820.2770.44801Foreign2820.0600.23801Manager2820.4400.49701Gender2820.5920.49201Stktype2820.6880.46401

3.2 基准回归

表5为本文基准回归结果。列(1)(2)对应企业家情怀与创新绩效关系回归结果。结果显示,主解释变量Emotion的系数在不考虑行业与地区因素的情况下为1.696,在5%水平上显著,加入固定效应后,其回归系数为2.289,仍在10%水平上显著。由此说明,企业家情怀能够显著促进创新绩效提升,假设H1得到证实。

值得注意的是,控制变量Manager的回归系数显著为负,表面上看与已有研究结论相悖(何瑛等,2019),其实不然。本文选取的调查对象为企业家而非高管团队成员,大部分受访者是民营企业创始人,这意味着该企业由创始人控制或领导,因而具有较高的创新绩效[28]

表5列(3)(4)对应企业家情怀与风险承担能力关系回归结果。由结果可知,Emotion的回归系数在1%水平上显著为正,说明企业家情怀对风险承担能力具有显著正向影响,假设H2得到证实。列(5)(6)对应基于逐步回归法的二阶段检验结果,加入解释变量与中介变量后,结果显示,中介变量的回归系数为正,且在5%水平上显著。因此,风险承担能力对创新绩效具有正向影响,并在企业家情怀与创新绩效间发挥中介作用,假设H3和H4得到证实。在模型(3)中,主解释变量的回归系数符号发生了变化,因而可能存在遮掩效应。

3.3 直接效应与间接效应

逐步回归结果表明,企业家情怀、风险承担能力与创新绩效关系中可能存在遮掩效应,为揭示这一复杂的作用机制,进而准确判断企业家情怀对创新绩效的直接效应与间接效应,参考现有文献的做法[29],本文采用Sobel检验对中介机制进行分解。

表6为Sobel检验结果。结果显示,风险承担能力确实发挥了中介作用,其间接作用的估计值为3.718,z值为2.204,在5%水平上显著。a_coefficient显示,中介变量RiskTk对解释变量Emotion影响的回归系数为0.625,在1%水平上显著;b_coefficient显示,被解释变量Patent对中介变量RiskTk影响的回归系数为5.951,在5%水平上显著。二者乘积项系数(3.718)远大于直接作用估计值(-1.418),总效应仍显著为正。根据温忠麟等(2004)的研究成果,Sobel检验结果证明存在遮掩效应,即企业家情怀并不能直接促进创新绩效提高,而是通过改善企业风险承担能力间接促进企业创新绩效提升。

表5 基准回归检验结果
Tab.5 Test results of baseline regressions

变量(1)(2)(3)(4)(5)(6)PatentPatentRiskTkRiskTkPatentPatentEmotion1.696**2.289*0.639***0.623***-1.352***-1.418**(2.51)(1.83)(15.19)(14.99)(-2.74)(-2.36)RiskTk4.764**5.951**(2.06)(2.05)Manager-7.099**-6.860**0.0790.107-6.715**-6.218*(-2.23)(-2.01)(0.79)(1.10)(-2.15)(-1.90)_cons-44.200-80.284*-0.3520.531-46.040-77.151*(-1.42)(-1.93)(-0.42)(0.47)(-1.50)(-1.88)Controls√√√√√√Ind√√√City√√√N282282282282282282r20.2230.2610.4790.5520.2340.276

注:t statistics in parentheses;* p <0.1, ** p <0.05, *** p <0.01,下同

表6 Sobel中介效应检验结果
Tab.6 Soble test results of mediating effects

变量EstStd_errzP>|z|Sobel3.7181.6872.2040.027Aroian3.7181.6912.1990.028Goodman3.7181.6822.2100.027a_coefficient0.6250.04414.1590.000b_coefficient5.9512.6672.3230.026Indirect_effect_aXb3.7181.6872.2040.027Direct_effect_c'-1.4180.978-2.3640.015Total_effect_c2.2891.3401.8340.066Proportion of total effect that is mediated1.624Ratio of indirect to direct effect-2.622Ratio of total to direct effect-1.614

4 进一步研究

风险承担能力增强会促使企业创新态度更加积极,开展更多投资活动[30],从而提升创新研发活动效率[31]。与此同时,由于市场效率扭曲,企业可能采取策略性创新行为迎合投资者需求,由此导致创新质量降低[32]。因此,本文基于创新质量与政府补助视角,对企业家情怀与策略性创新倾向的关系,以及政府补助的调节效应进行实证检验。

4.1 创新质量

与企业创新质量相关的重要指标是策略性创新。企业策略性创新比重越大,表明其技术含量越低(刘春林,田玲,2021),故创新质量越低。参照现有研究成果,本文构建策略性创新倾向指标(StratTension),如式(4)所示。

(4)

对于创新质量而言,该指标计算的是企业低质量创新比重,是典型的反向指标。为进一步明确模型含义,本文对其进行如下处理:

(5)

为了检验企业家情怀对策略性创新倾向的影响,本文构建模型(6)。若β1的回归结果显著为正,则说明企业家情怀能够抑制企业策略性创新倾向,进而提高创新质量,反之亦然。

Qualityi=β0+β1Emotioni+β2Controls`i+ηInd+ηCity+εi

(6)

表7列(1)~(3)为专利申请类型检验结果。回归结果显示,EmotionPatent_InvPatent_App影响的系数均显著为正,但前者(1.563)远大于后者(0.463),说明企业家情怀对发明专利的促进作用更加显著,而对外观设计专利的促进作用相对一般。Patent_New的回归系数不显著,说明企业家情怀与实用新型专利之间不存在明显关联。

表7 企业家情怀对创新质量影响的检验结果
Tab.7 Effects of entrepreneur emotions on innovation quality

变量(1)(2)(3)(4)Patent_InvPatent_NewPatent_AppQualityEmotion1.563**0.4050.463**0.057**(2.37)(0.68)(2.44)(2.16)_cons-52.214**-33.266-7.6260.007(-2.07)(-1.61)(-1.41)(0.01)Controls√√√√Ind√√√√City√√√√N282282282191r20.2650.1960.1620.369

列(4)为企业家情怀与策略性创新倾向关系检验结果。因部分企业没有专利产出,创新质量指标计算结果不存在,故样本量有所不同。回归结果表明,QualityEmotion影响的回归系数为0.057,在5%水平上显著。由此说明,企业家情怀能够抑制企业策略性创新行为,促使企业更多地开展高水平创新活动,从而提高创新质量。

4.2 政府补助的调节作用

为检验政府补助在企业家情怀与创新绩效间的作用,本文构建回归模型,如式(7)(8)所示。

Patenti=β0+β1Emotioni+β2Subsidyi+β3Emotioni*Subsidyi+β4Controls'i+ηInd+ηCity+εi

(7)

Qualityi=β0+β1Emotioni+β2Subsidyi+β3Emotioni*Subsidyi+β4Controls`i+ηInd+ηCity+εi

(8)

式中,Subsidy代表企业获得政府补助金额的自然对数值。模型(7)检验政府补助对企业家情怀与创新绩效的调节作用,模型(8)检验政府补助对企业家情怀与创新质量关系的调节作用。政府补助数据来源于企业财务报表,并经过缩尾处理。

表8列(1)(2)为模型(7)的回归结果,β3的回归系数显著为正,说明政府补助在企业家情怀与创新绩效间发挥正向调节作用。列(3)(4)为模型(8)的回归结果,β3的回归系数显著为正,说明政府补助在企业家情怀与创新质量间同样发挥正向调节作用。对于具有高尚情怀的企业家而言,政府补助并未诱使其采取策略性创新行为,而是为企业高质量创新提供支持。

表8 政府补助的调节作用检验结果
Tab.8 Moderating effects of government subsidies

变量(1)(2)(3)(4)PatentPatentQualityQualityEmotion3.461**3.336*0.441**0.587*(2.24)(1.88)(2.48)(1.81)Subsidy1.763*1.0660.0280.036(1.75)(0.85)(1.36)(1.65)Emotion*Subsidy0.563***0.407**0.052***0.048**(2.61)(2.20)(2.76)(2.44)_cons-54.588*-80.695*0.218-0.240(-1.72)(-1.91)(0.35)(-0.38)Controls√√√√Ind√√City√√N282282282282r20.2310.2630.1770.398

5 稳健性检验

5.1 改变样本量

基于问卷调查数据可得性,在剔除不合格样本后,本文样本量为282。上述样本规模下,部分变量出现偏态分布。为缓解样本量对检验结果的不利影响,本文使用Bootstrap法重复抽样1 000次,以此对原始样本进行增广检验。

表9为Bootstrap检验结果。其中,第一行_bs_1代表间接效应回归结果,第二行_bs_2代表直接效应回归结果。由此可见,间接效应的回归系数为3.718,虽然z值略微有所下降,但仍在5%水平上显著为正,且95%置信区间不包含0;直接效应的回归系数仍为负,但显著性水平下降为10%。由此可以判断,风险承担能力的中介效应及假设H3依然成立,本文结论具有稳健性。

5.2 更换估计方法

专利申请量(Patent)为离散型计数变量,具有显著非连续性与非正态性,可能导致OLS异方差问题,进而降低检验结果的可靠性。为解决离散变量的影响,本文采用计数数据模型中的泊松回归(Poisson Regression)、负二项回归(Negative Binomial Regression)模型对主回归与中介效应进行检验。

表10为计数数据模型检验结果。列(1)~(3)为泊松回归模型检验结果,Emotion的回归系数为0.202,在10%水平上显著,RiskTk的回归系数为0.409,在1%水平上显著,直接效应的估计值显著为负,间接效应显著为正且大于直接效应;列(4)~(6)为负二项回归模型检验结果,Emotion的回归系数为0.139,在10%水平上显著,RiskTk的回归系数为0.242,在5%水平上显著,直接效应的估计值不再显著,间接效应的估计值仍显著为正。

表9 Bootstrap样本增广检验结果
Tab.9 Enlargement test results of Bootstrap sample

变量Observed Coef.Bootstrap Std. Err.zP>|z|Normal based[95% Conf. Interval]_bs_13.717 6701.982 5391.9800.0480.062 1987.373 142_bs_2-1.416 4430.878 723-1.9290.054-2.912 8230.079 936

表10 泊松回归与负二项回归检验结果
Tab.10 Test results of Poission and negative binomial regressions

变量(1)(2)(3)Poisson Regression(4)(5)(6)Negative BinomialEmotion0.202*-0.081*0.139*-0.014(1.89)(-1.83)(1.69)(-0.15)Risktk0.409***0.524***0.242**0.273**(3.02)(3.63)(2.22)(2.46)_cons-24.434-24.631**-23.516***-6.514***-6.496***-6.540***(.)(-2.29)(-6.84)(-2.96)(-2.95)(-3.04)Controls√√√√√√Ind√√√√√√City√√√√√√N282282282282282282r2_p0.5210.5300.5530.4910.4800.509

6 结语

6.1 研究结论

本文以湖北省上市公司作为研究样本,基于企业专利数据,采用问卷调查方法分析企业家情怀对创新绩效与质量的影响及内在机理,并进一步检验政府补助行为在这一创新激励效应中的调节作用,得到以下主要研究结论:

(1)企业家情怀能够促使企业更多地开展创新研发活动。相较于其它企业,企业家情怀测度水平较高的企业拥有更多专利申请量,其创新成果产出更为丰富,创新绩效也更高。

(2)相较于其它企业,具有高尚情怀的企业家具有更强的风险承担能力,企业风险抵御能力更强。风险承担能力越强的企业,其创新绩效越高,因而风险承担能力在企业家情怀与创新绩效间发挥中介作用。

(3)企业家情怀的创新激励效果主要体现在发明专利上,对外观设计专利的影响较小,而对实用新型专利则无显著影响;具有高尚情怀的企业家,其策略性创新倾向水平更低,企业创新质量更高。

(4)政府补助能够强化企业家情怀对创新绩效与创新质量的正向影响。企业获得的政府补助越多,企业家情怀对企业创新的正向作用越显著,因而政府补助在企业家情怀与创新间发挥正向调节作用。

6.2 管理启示

(1)重视企业家家国情怀在经济转型升级过程中的影响,积极弘扬企业家精神,大力培育具有高尚情怀的优秀民族企业家。作为企业管理团队的核心和灵魂,企业家个人特征对企业经营决策具有重要影响。因此,在完善市场规制的基础上,应大力弘扬企业家精神,提升企业家个人修养,从而促进企业创新。

(2)对于金融机构与科研机构而言,可以从资源供给方面增强企业风险承担能力与创新能力,从而为企业高质量发展保驾护航。对于企业,尤其是中小企业与民营企业而言,开展高质量创新研发活动具有较高的风险,外部资源约束会导致其创新能力与风险承担能力低下,进而弱化企业研发创新意愿。因此,在创新过程中,金融服务机构与科研院所应主动发挥资金、技术优势,从信贷供给、技术合作、科技人才培养等方面,强化企业资源获取能力与企业风险承担能力,进而激励企业加大创新投入、提升创新绩效。

(3)政府部门在制定产业政策时,应关注创新激励的质量效应。为了以较低成本获得政策优惠,部分企业会采取策略性创新行为,进而导致政策资源浪费与资源配置扭曲。归根结底,策略性创新行为是管理层功利主义与政策针对性缺失导致的结果。一方面,企业家个人思想境界对企业创新质量具有显著影响。因此,应正确引导企业家树立科学的经营理念与远大的发展目标,鼓励企业家向产业前沿迈进。另一方面,相关部门应强化对目标企业的甄别与筛选,加强对高质量创新行为的支持与补贴,降低或取消对低质量创新的补助,从源头上抑制企业迎合式创新行为。

6.3 不足与展望

本文存在以下不足:首先,调查研究样本分布范围集中于湖北省,可能降低研究结论的普适性;其次,采用截面数据进行实证检验,可能受到2021—2022年特殊经济环境、政策的影响;最后,企业家情怀与风险承担能力关系理论基础比较薄弱,未来有待进一步深入探究。

未来可以从以下方面进行探讨:一是不同类型企业中的企业家情怀、风险承担能力及创新绩效关系研究对样本量提出了较高的要求;二是研究企业家情怀在不同历史时期与社会背景下的内涵及经济后果,需要不同时点面板或交叉截面数据;三是企业家情怀对风险承担能力的影响机理仍需进一步厘清。

参考文献:

[1] AGHION P, HOWITT P. A model of growth through creative destruction[J]. Econometrica, 1992, 60(2): 323-351.

[2] 高培勇,袁富华,胡怀国,等.高质量发展的动力、机制与治理[J].经济研究,2020,55(4):4-19.

[3] 李华晶,张玉利.高管团队特征与企业创新关系的实证研究——以科技型中小企业为例[J].商业经济与管理,2006,26(5):9-13.

[4] MAO C X, ZHANG C. Managerial risk-taking incentive and firm innovation: evidence from FAS 123R[J]. Journal of Financial and Quantitative Analysis, 2018, 53(2): 867-898.

[5] 袁建国, 后青松, 程晨. 企业政治资源的诅咒效应——基于政治关联与企业技术创新的考察[J]. 管理世界, 2015,31(1): 139-155.

[6] CUSTODIO C, FERREIRA M A, MATOS P. Do general managerial skills spur innovation[J]. Management Science, 2019, 65(2): 459-476.

[7] HAMBRICK D C, MASON P A. Upper echelons: the organization as a reflection of its top managers[J]. Academy of Management Review, 1984, 9(2): 193-206.

[8] HAMBRICK D C. Upper echelons theory: an update[J]. The Academy of Management Review, 2007, 32(2): 334-343.

[9] 夏惠娟, 薛镭, 陆园园. 高阶梯队理论视角下控制权对不同背景领导者与研发投入间关系的调节机制[J]. 技术经济, 2017, 36(5): 90-102,126.

[10] PRIEM R L, LYON D W, DESS G G. Inherent limitations of demographic proxies in top management team heterogeneity research[J]. Journal of Management, 1999, 25(6): 935-953.

[11] 李平, 崔喜君, 刘建. 中国自主创新中研发资本投入产出绩效分析——兼论人力资本和知识产权保护的影响[J]. 中国社会科学, 2007,28(2): 32-42.

[12] AJZEN I. From intentions to actions: a theory of planned behavior[M]. New York: Springer Berlin Heidelberg, 1985.

[13] 王飞绒,赵鑫,李正卫.企业家情怀与创新投入关系的实证研究[J].科研管理,2019,40(11):196-205.

[14] 李正. 企业社会责任与企业价值的相关性研究——来自沪市上市公司的经验证据[J]. 中国工业经济, 2006,23(2): 77-83.

[15] 张兆国, 刘晓霞, 张庆. 企业社会责任与财务管理变革——基于利益相关者理论的研究[J]. 会计研究, 2009,30(3): 54-59,95.

[16] BROWN L, OSBORNE S P. Risk and innovation[J]. Public Management Review, 2013, 15(2): 186-208.

[17] 施建军,栗晓云.政府补助与企业创新能力:一个新的实证发现[J].经济管理,2021,43(3):113-128.

[18] 李庆华,郭飞,刘坤鹏.使用衍生品的公司创新水平更高吗——基于融资约束和高管风险承担意愿视角[J].会计研究,2021(2):149-163.

[19] 刘剑民,夏琴,徐玉德等.产业技术复杂性、政府补助与企业绿色技术创新激励[J/OL].南开管理评论, http://kns.cnki.net/kcms/detail/12.1288.F.20220907.1425.003.html.

[20] 王则仁,刘志雄.环境不确定性对软件与信息技术服务企业创新绩效的影响——创新注意力的中介作用和政府补助的调节作用[J].科技进步与对策,2021,38(15):82-89.

[21] 李正卫,李建慧,王飞绒.企业家情怀的内涵界定与量表开发:理论与实证[J].技术经济,2017,36(7):43-47.

[22] 杨汉明, 尉晓亮, 张庆. 企业家情怀、合法性与风险承担能力[J]. 管理评论, 2022,34(5): 252-264.

[23] 尉晓亮, 张庆, 杨汉明. 企业家情怀、社会网络与企业风险承担能力[J]. 统计与决策, 2022, 38(11): 164-169.

[24] 单翔.家国情怀:中国企业家精神的信仰基因[J].南京社会科学,2021,408(10):171-180.

[25] 冯兵,徐阳,张庆.高管团队社会资本、风险承担能力与中小企业创新意愿[J/OL].科技进步与对策, http://kns.cnki.net/kcms/detail/42.1224.G3.20220823.1345.012.html.

[26] CHEMMANUR T J, KONG L, KRISHNAN K, et al. Top management human capital, inventor mobility, and corporate innovation[J]. Journal of Financial and Quantitative Analysis, 2019, 54(6): 2383-2422.

[27] 崔维军, 孙成, 吴杰, 等. 标准“背书”如何影响企业创新——基于组织优化视角的实证分析[J]. 中国软科学, 2022,37(7): 105-117.

[28] 徐炜,王超.民营高科技公司创始人控制权与公司业绩[J].经济管理,2016,38(9):61-75.

[29] 温忠麟.张雷,侯杰泰,等.中介效应检验程序及其应用[J].心理学报,2004,40(5):614-620.

[30] FACCIO M, MARCHICA M T, MURA R. Large shareholder diversification and corporate risk-taking[J]. The Review of Financial Studies, 2011, 24(11): 3601-3641.

[31] 李媛媛,崔宸琛,刘思羽.金融生态环境、企业风险承担与创新效率——基于制造业面板VAR的实证分析[J].工业技术经济,2019,38(7):76-87.

[32] 黎文靖, 郑曼妮. 实质性创新还是策略性创新——宏观产业政策对微观企业创新的影响[J]. 经济研究, 2016, 51(4): 60-73.

(责任编辑:张 悦)