基础研究动态社团演化规律研究

董金阳1,刘铁忠1,张 翔2,董 平3

(1.北京理工大学 管理与经济学院,北京 100081;2.军事科学院 国防科技创新研究院,北京 100071;3.北京理工大学珠海学院 商学院,广东 珠海 519088)

摘 要:从社团演化入手,构建基础研究动态社团演化分析框架,揭示基础研究科技人才队伍发展规律。首先,构建基础研究动态科研合作网络,运用派系过滤算法提取静态社团,基于社会分层理论与帕累托原则改进即时最优法,揭示关键学者在动态社团识别中的作用;其次,改进动态社团生命周期模型,增加稳定事件以更好地描述动态社团演化活跃度;再次,基于系统理论与竞合理论,从结构、演化和产出3个方面提取16个动态社团演化特征要素,并将其划分为规模与数量、产出与速度、竞合与活跃性、发展与延续性4部分,分析动态社团演化规律。基于以上研究,以集成电路领域为案例,比较中美前沿领域基础研究动态社团发展现状,并给出我国基础研究管理与人才培养的对策建议。

关键词:基础研究;动态社团;社团演化;前沿领域;动态科研合作网络

The Evolution Model of Basic Research Dynamic Communities

Dong Jinyang1, Liu Tiezhong1, Zhang Xiang2,Dong Ping3

(1.School of Management and Economics, Beijing Institute of Technology, Beijing 100081, China; 2.National Innovation Institute of Defense Technology, Academy of Military Sciences, Beijing 100071,China;3.Business School, Beijing Institute of Technology, Zhuhai 519088, China)

AbstractSolid basic research is an inevitable requirement for scientific and technological self-reliance and self-improvement, and to strengthen basic research, it is necessary to highlight the key points and condense the practical scientific problems in China's social and economic development from the two angles of application traction and bottleneck breakthrough. To this end, the "14th Five-Year Plan" clearly points out the frontier fields of high-tech development such as artificial intelligence, quantum information, integrated circuits, and aerospace technology. It is the natural function for basic research to cultivate talents. Compared with the uncertainty of scientific research achievements in these frontier fields, talents and dynamic scientific communities are more important in promoting the long-term development of China’s basic research. For example, the STEM program of the United States is aimed at attracting high-end science and engineering talents, the Japanese specific skills talent program, etc. are emphasizing the importance of cutting-edge talent and dynamic communities as well as the Japanese specific skills talent program, etc. All of these programs emphasize the importance of cutting-edge talent and dynamic communities. Because of the social public goods attributes of basic research, the National Natural Science Foundation of China (NSFC) has become the main channel for basic research funding in China. Since the establishment of the NSFC in the 1980s, China's basic research has achieved a series of phased results. It is the key issue of public concern to find out the existing results and targeted basic research transformation and to promote the frontier field of independent control.

From the perspective of dynamic community, this study explores the development rules of scientific and technological talents in basic research based on the published data of the NSFC in China and National Science Foundation (NSF) in the United States. A basic research dynamic community evolution analysis framework is proposed in this article. With this framework we analyze the development law of basic research talents from multiple aspects. Firstly, this article builds a basic research dynamic scientific collaboration network, uses the CPM algorithm to extract static academic communities, improves the instant-optimal method based on the social stratification theory and the Pareto principle, and improves the role of key scientists in the identification of dynamic communities. Secondly, this paper improves the dynamic community life cycle model and adds stable events to better describe the activity of dynamic community’s evolution. Thirdly, based on the system theory and the co-opetition theory, this paper extracts 16 indicators of dynamic community evolution from the three aspects of structure, evolution and output, and classifies the indicators into four aspects including scale and quantity, output and speed, competition and cooperation and activity, evolution and development continuity. With these 16 indicators and the integrated circuit research field as a case study, we analyze the law of evolution of dynamic communities.

It is found that the evolution of basic research dynamic communities in the United States is characterized by a mature development mode. China started late in the dynamic community research, but it is catching up fast and surpassed gradually with the United States in three stages as a surpass mode. Additionally, the dynamic communities of China’s basic research have a generally longer growth period, larger size and active cooperation of scientific research and development power. But China’s basic research scientific communities is embodied with the characteristics of large output, high speed, low quality and low cost.

According to the research results, four suggestions are proposed to ensure the healthy and sustainable development of basic research in China. The first is to increase investment in scientific research, and combine the layout of key fields with the layout of disciplines. The second is to respect the uncertainty of the path of basic research, create a cultural atmosphere that tolerates failure, and meet the time requirement of in-depth exploration. Thirdly, we should pay attention to the training of basic research personnel and the development of scientific and technological personnel. Fourthly, for the basic research fields closely related to applications, such as integrated circuits , we should make use of the market and the company's scientific research strength to improve the industrial conversion efficiency of basic research achievements as soon as possible.

Key Words:Basic Research; Dynamic Community; Community Evolution;Frontier Fields; Dynamic Scientific Collaboration Network

收稿日期:2021-07-27

修回日期:2022-01-03

基金项目:国家科技重大专项项目(GFZX01020205)

作者简介:董金阳(1991—),女,河北廊坊人,北京理工大学管理与经济学院博士研究生,研究方向为国民经济动员、科技与工程项目管理;刘铁忠(1974—),男,黑龙江海伦人,博士,北京理工大学管理与经济学院副研究员、博士生导师,研究方向为体系管理理论与方法、风险分析与危机管理;张翔(1984—),男,湖南长沙人,军事科学院国防科技创新研究院副研究员,研究方向为系统工程、科技协同创新与项目管理;董平(1964—),男,吉林长春人,博士,北京理工大学珠海学院商学院教授,研究方向为项目管理、危机管理、人力资源管理。本文通讯作者:刘铁忠。

DOI10.6049/kjjbydc.2021070646 开放科学(资源服务)标识码(OSID):

中图分类号:G31

文献标识码:A

文章编号:1001-7348(2022)07-0001-11

0 引言

坚实的基础研究是科技自立自强的必然要求,加强基础研究要突出重点,从应用牵引和突破瓶颈两个角度凝练我国社会经济发展面临的实际科学问题。为此,“十四五”规划明确将人工智能、量子信息、集成电路、空天科技等列为高科技发展前沿领域[1]。值得注意的是,相比于前沿领域科研成果的不确定性,基础研究培养人才的功能是天然的[2],人才与动态社团是促进基础研究发展的关键。例如,美国旨在吸引高端理工人才的STEM计划、日本特定技能人才计划等都强调前沿领域人才与动态社团的重要性。基于基础研究的社会公共产品属性,国家自然科学基金成为我国基础研究资助的主要渠道[3],自20世纪80年代国家自然科学基金委员会成立以来,我国基础研究取得了一系列阶段性成果。摸清现有成果并有针对性地进行基础研究转型,推进前沿领域自主可控,是社会各界关心的重点议题。

动态社团代表学者团体(社团)及其合作关系的动态演化过程[4],相关研究最早可追溯到波兰尼(1966)提出的科学共同体(scientific community)概念和Price等[5]在《小科学,大科学》一书中提出的“无形学院”的概念。社团界定和发现方法差异较大,有学者根据参与项目[6]、研究领域类似[7]界定社团,但这种方法只能应用于单一案例而无法进行量化研究;也有学者根据科研合作网络中连通性子图[8]及社团划分算法界定科研合作网络社团[9],其中社团划分算法可以发现大样本数据中客观存在的社团关系,适合进行量化分析。当前,关于社团演化的研究主要采用案例分析法,多探讨社团自身发展,而没有量化分析多学科或某一研究领域动态社团发展的普遍过程。Zheng等[9]构建《美国地理学家联合会会刊》投稿作者科研合作网络,采用社团快速发现算法(GN算法)识别其中的社团,以3个社团为案例分析其发展过程;高杰等[10]以“中国农业可持续发展决策支持系统研究”创新群体为例,剖析了科学共同体的演化机理。总体来看,当前研究虽然揭示了科学共同体发展规律,但主要集中于发现算法,针对特定网络重要群体演化的探索仍是一个需要补充的方向[11]

基础研究实力领先的美国明确规定国家科学基金会(NSF)的任务在于支持科技进步和培养学者,管理机构通过与社团保持联系掌握科技前沿并发现潜力学者[12]。国家自然科学基金委员会(NSFC)主要通过参加人数、男女比例和学科覆盖程度作为效益指标,衡量其可持续性影响[13]。国内外学者或基于被引、产出等文献计量指标衡量政府科研投资绩效[14-18],或基于论文与被引指标(活跃指数、吸引指数和效率指数)衡量国家基础研究能力(陈凯华等,2017)。然而,就基础研究自身的特殊性看,基础研究成果不应该限定在有形科研产出上,动态社团科研合作关系能够促进知识扩散,其演化关系可以反映人才培养规律和科研合作趋势,是研究科研人才培养规律和促进基础研究发展的切入点。因此,我国基础研究管理需要更关注社团演化,科技政策也应支持和引导动态社团良性发展,遵循人才培养规律,完善国家创新体系。

本研究从动态社团视角入手,探讨基础研究科技人才队伍发展规律。首先,构建基础研究动态科研合作网络,运用派系过滤算法挖掘静态社团,基于社会分层理论与二八法则改进即时最优法挖掘动态社团;其次,基于系统理论与竞合理论改进动态社团生命周期模型,剖析动态社团演化规律,以中美两国集成电路领域基础研究为例进行对比分析,为我国基础研究管理实践提供借鉴。

1 研究设计

1.1 基本概念

(1)基础研究。《国家中长期科学和技术发展规划纲要2006-2020年》(简称《纲要》)将基础研究定义为:“基础研究以深刻认识自然现象、揭示自然规律,获取新知识、新原理、新方法和培养高素质创新人才等为基本使命,是高新技术发展的重要源泉,是培育创新人才的摇篮,是建设先进文化的基础,是未来科学和技术发展的内在动力。”自然科学基金是国际上基础研究普遍采用的资助方式之一,符合基础科研的公共产品属性,对学科交叉具有良好的促进作用(王冬梅,2010)。国内基础研究资助和引导主要依赖政府科技计划,而自然科学基金是各国基础研究资助的主要渠道[3]。因此,基于科研项目管理视角和《纲要》中的定义,本文重点探讨政府科技计划资助的基础研究科研工作,以期为获取新知识、新原理、新方法和培养高素质创新人才提供参考依据。

(2)社团与动态社团。社团也称社群或社区,是指网络关系更为紧密的个体的集合,科研合作网络社团相应表征科研合作关系紧密的科学家群体[4],是一种典型的为完成共同目标而进行科学研究的科学共同体。科学共同体的概念源于社会学中的共同体范畴,由英国学者波兰尼[19-20]最早提出,将其定义为共同研究的学者群体[19]。科学共同体的功能体现为能形成持续性科研能力,对科研成果进行同行评议,为学者提供更多学术交流机会[21],是推动科技进步的主要力量。动态社团是跨时间演化的社团序列集合,表征社团(科学共同体)演化过程[22-23]。因此,本研究认为动态社团是指为完成同一目标而从事共同的科学研究工作,进而不断演化发展的学者群体,即科学共同体。与之相对应,基础研究动态社团是指为完成政府科技计划资助的基础研究科研工作目标而共同从事科学研究工作的学者群体,同样属于科学共同体范畴。

1.2 研究框架

社团是指网络中内部密集连接而外部松散连接的节点与关系的子集[24]。即时最优法(Instant-optimal Method)是一种较为成熟的动态社团发现方法,其原理主要基于两个步骤:一是在每个网络快照中发现静态社团;二是将该时间戳中的所有社团与其它时间戳社团进行匹配,匹配度大于特定阈值即构成动态社团[25]。该方法来源于Toyoda & Kitsuregawa[26]早期提出的分析框架,此后学者进行了改进[27],并界定了其在演化过程中所发生的诞生、成长、收缩、合并、分裂和死亡[28]等事件,这种以人口规律描述社团演化的方法称为生命周期模型[29-30],拓展了社团演化研究方法。因此,本研究首先基于派系过滤算法,在动态科研合作网络快照上挖掘静态社团;其次,基于社会分层理论和帕累托法则改进即时最优法,识别关键学者在动态社团演化中所发挥的作用,跨时间戳挖掘动态社团,使模型更加符合科学共同体演化规律和科研团队传承实际情况;再次,基于竞合理论改进动态社团演化过程生命周期模型[23],增加稳定事件以更好地描述动态社团科研合作竞争与合作行为活跃程度;最后,基于系统理论与竞合理论,从结构、演化和产出3个方面剖析动态社团演化机理并提取16个动态社团特征指标,将其划分为规模与数量、产出与速度、发展与持续性、竞合与活跃性4类,可对基础研究动态社团发展和科技人才队伍建设提供理论支撑,研究框架如图1所示。

图1 研究框架
Fig.1 Research framework

1.3 演化模型构建

本文设定动态科研合作网络为Gt=<G1,G2,…,Gt>,其中包含t个时间戳的科研合作网络快照,时间戳ti的科研合作网络快照为无向有权网络Gti=(Vti,Eti),Vti为点的集合,Eti为边的集合,边权w代表合作产出论文数量。社团是由科研合作网络中联系紧密的学者及社团合作关系构成的学者团体,社团规模以人数为单位。本研究采用派系过滤算法(Clique Percolation Method,CPM)描述实际社会关系群体成员之间的交叉性,并借鉴Palla等[28]的研究取参数k=4,得出每个网络快照上的社团[22]在时间戳ti的科研合作网络快照Gti中存在nti个社团

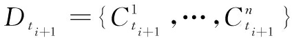
动态社团由不同时间戳网络快照中一系列相关社团按照网络快照时间顺序组成。动态社团Δi={Dt1,Dt2,…,DtLSi},时间戳t1<t2<…<tLSi,存活步长即动态社团i表示在多个网络快照中存在相似社团LSi>1,仅存活于一个时间戳的社团不构成动态社团,存活时间LFi为动态社团Δi的实际存在时间,以年为计时单位,LFi>1。其中,时间戳ti包含的社团可表示为动态社团规模表征所有参与其中的学者,以人次为单位。

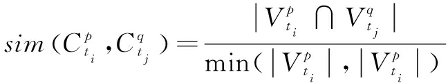
本研究采用即时最优法(Instant Optimal Method)[23]构建动态社团并改进相似度计算法。根据社会分层理论[31]、帕累托法则[32]与文献计量研究,在科学共同体内存在社会分层现象,即学术影响力往往掌握在少数领军者手中[33]。因此,本文改进相似度计算法,用相似度表征两个社团共同成员数占两者间规模较小社团成员数的比例,计算公式如下:

(1)

其中,代表社团的点集,代表社团的点集。本研究根据帕累托法则,对相似度阈值a赋值为0.2[32],如果相似度大于阈值a,则时间戳ti的社团与时间戳tj的社团相似并属于同一个动态社团Δi

(1)诞生,即社团的产生,如果在ti以前的时间戳未发现与相似的社团,则社团ti时间戳发生诞生事件。每个动态社团都存在诞生事件,但诞生事件不仅发生在动态社团内部,单个社团也存在诞生事件。

(2)存活,即社团的延续,如果在tj>ti的时间戳tj中存在与相似度大于阈值a的社团则社团在时间戳ti发生存活事件。存活事件仅发生在动态社团中,动态社团中每两个相邻时间戳都会发生存活事件。

(3)分裂,即一个大型社团分裂为多个小型社团,每个社团都有可能出现人员增减或独立产出论文,可以反映动态社团内部竞争行为。当时间戳tj>ti时,如果社团与集合中每个社团的相似度都大于相似阈值a,且所有社团成员并集相似度大于a,则在时间戳ti分裂为

(4)合并,即多个社团合并为一个社团共同开展研究并产出论文,反映动态社团内部合作行为。当时间戳tj>ti时,如果社团与集合中每个社团的相似度都大于相似阈值a,且所有社团成员并集相似度大于相似阈值a,则将时间戳ti的一个社团集合在时间戳tj合并为

(5)稳定,基于传统动态社团生命周期模型[29],本研究采用稳定事件描述动态社团活跃程度。稳定事件即稳定发展不发生分裂和合并事件的动态社团,如果动态社团Δi在生命周期内不发生合并与分裂事件,则认为此动态社团发生稳定事件。稳定事件仅针对动态社团,不发生演化的单个社团不发生稳定事件。

(6)增长,即动态社团内相邻时间戳组分社团规模发生了增长事件,如果动态社团Δi={Dt1,Dt2,…,DtLSi}在ti+1时间戳所有社团规模之和大于ti时间戳所有社团规模之和,则称动态社团在ti时间戳发生了增长事件。

(7)收缩,即动态社团内相邻时间戳组分社团规模减小,如果动态社团Δiti+1时间戳所有社团规模之和小于ti时间戳所有社团规模之和,则称动态社团在时间戳ti发生收缩事件。

(8)死亡,即一个动态社团内80%以上的成员停止科研产出,如果一个社团在时间戳ti之后任意时间戳科研合作网络快照中都无法发现相似度大于k的社团,则认为社团在时间戳ti发生死亡事件。每个动态社团都存在死亡事件,但死亡事件不仅发生在动态社团中,单个社团也存在死亡事件。

本文构建动态社团生命周期演化模型,如图2所示。其中,(a)为未发生稳定事件的动态社团,包括诞生、存活、增长、分裂、合并、收缩和死亡7个事件;(b)为发生稳定事件的动态社团,包括诞生、存活、收缩、增长、死亡和稳定6个事件。

图2 动态社团生命周期演化模型
Fig.2 Dynamic community evolution model

1.4 演化特征提取

1.4.1 特征提取

结构用来表征动态社团中的学者及其科研合作关系,是基础研究动态社团演化的基础;演化是指动态社团在发展过程中发生的各种演化事件;而产出是指动态社团科研目标及科研成果。本文从结构、演化和产出[34]3个方面对动态社团演化规律进行分析。具体来说,本研究运用结构模型法,从分解角度深入剖析动态社团的结构特征指标;基于动态社团生命周期发生的演化事件,从行为角度提取特征指标描述动态社团行为变化情况;依据科学计量学理论,提取特征指标度量动态社团科研成果产出情况。动态社团演化特征指标识别过程如图3所示。

(1)结构。从动态科研合作网络中提取所有社团数量作为社团数量指标,以所有动态社团数量作为动态社团数量指标。系统论认为,整体性、关联性、等级结构性、动态平衡性、时序性等是所有系统的基本特征[35-36]。基于复杂系统理论,动态社团结构包括3个层级,本文根据主体、关系、时间3个元素展开分析。在图3中,底层主体为学者(以圆形表示),学者之间通过科研合作关系相互联系,主体与关系基于时间演化存在。动态社团中出现的成员学者人数代表动态社团规模,以人次为单位。从底层学者科研合作网络关系中抽取社团(以五边形表示),社团的存在基于底层学者存在的时间戳,社团之间存在发展关系,这种发展关系体现为动态社团生命周期模型中的存活、分裂、合并、增长、收缩和稳定事件,具有时间动态性特征,社团发展基于时间产生联系进而形成中层。社团发展关系构成顶层主体动态社团(以五角星表示),动态社团具有从诞生到死亡事件的存在时段属性,将时间对应到现实时间即动态社团存活时间,将时间对应到存活时间戳的个数即动态社团存活步长,参与构成动态社团的所有学者数量代表动态社团规模,以人次为单位。

(2)演化。本文基于动态社团生命周期模型所识别的生存、分裂、合并、存活、增长、收缩、稳定、死亡8个演化事件对动态社团演化规律进行分析,其中生存与死亡事件反映动态社团存在的时段属性,可用存活时间与存活步长表征。分裂、合并和稳定事件反映动态社团内组分社团数量变化情况,可用竞争指数和合作指数表征。根据竞合理论,竞合是指主体之间同时存在竞争和合作关系[37]。其中,竞争是指个体或组织之间的竞争会刺激对手更有效地工作,让公平的规则变得清晰可见,最终有益于组织长期发展;合作强调整体成就会缩小对象之间的绩效差异,促进对象之间开展团队协作、信息分享和帮助行为,最终提高组织创新效率[38-39]。每一次分裂事件的发生均可看作一次动态社团内部竞争,每一次合并事件均可看作一次动态社团内部合作。竞争指数指分裂事件发生的次数,合作指数指合并事件发生的次数。

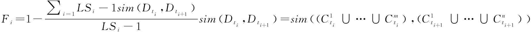
增长与收缩事件体现了组分社团规模变动情况,以规模增长指数、规模收缩指数两个指标表征。增长指数是指增长事件在动态社团中发生的次数,收缩指数是指收缩事件在动态社团中发生的次数。存活事件、组分社团数量变动和组分社团规模变动都伴随着组分社团成员变动,本文用成员稳定性测量,反映在动态社团Δi存活步长LSi内社团成员的稳定程度Fi,计算方法如下:

(2)

(3)产出。动态社团科研产出包括数量、质量与效率3个方面。基于文献计量学与数据统计可知,发文量可以反映动态社团科研产出数量,被引量可以反映动态社团科研产出质量。人均发文量为动态社团内每位参与科研人员的平均发文数量,人均被引量可以反映动态社团内每位科研人员的平均发文被引量。与此同时,由于动态社团具有存活时间属性,因此可用产出速度测量动态社团科研产出效率,其能够反映动态社团中每年产生正式科研合作论文的数量。

1.4.2 特征指标

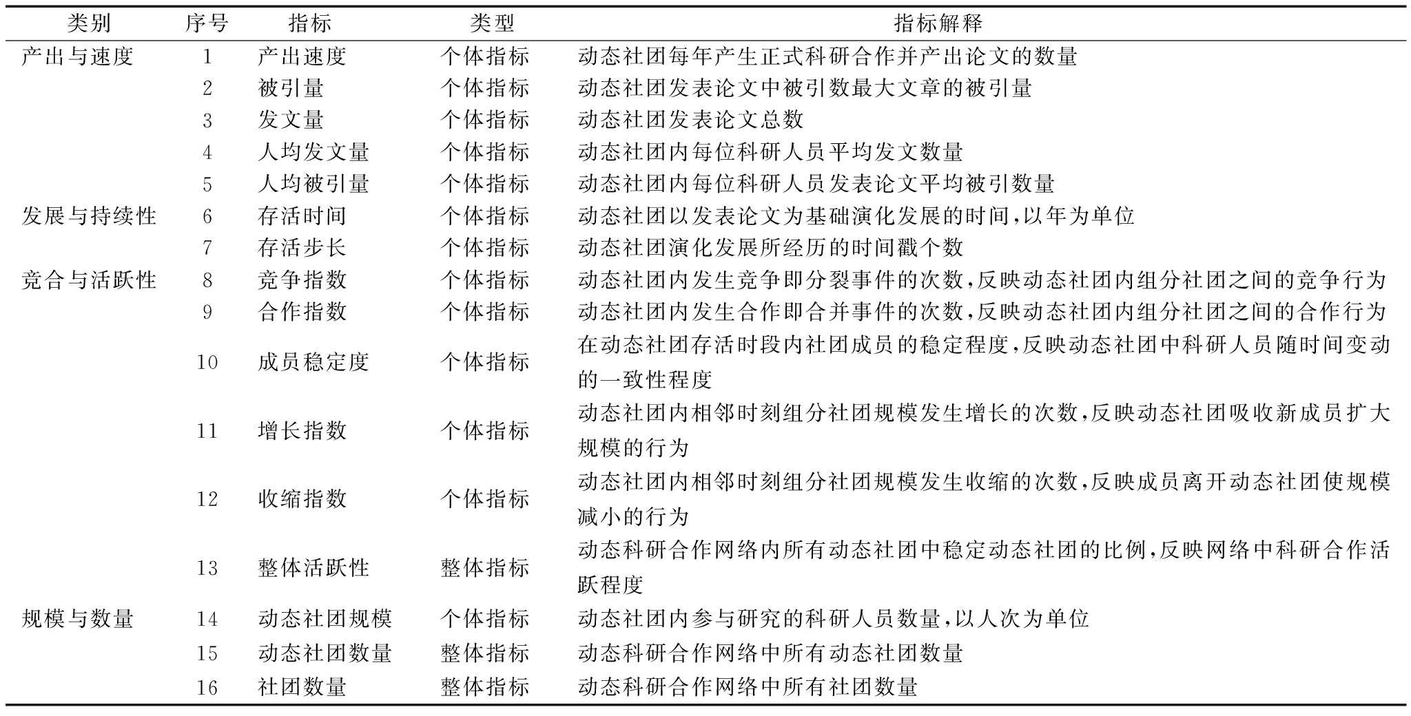
本文从基础研究动态社团结构、演化和产出3个方面提取16个动态社团特征指标,将其划分为产出与速度、发展与持续性、竞合与活跃性、规模与数量4类,如表1所示。其中,个体指标为度量单个动态社团的特征指标,整体指标为度量网络中所有动态社团整体状态的特征指标,相关指标识别过程见图3。

表1 动态社团演化规律特征指标
Tab.1 Characteristics of dynamic community evolution

类别序号指标 类型指标解释 产出与速度1产出速度个体指标动态社团每年产生正式科研合作并产出论文的数量2被引量个体指标动态社团发表论文中被引数最大文章的被引量3发文量个体指标动态社团发表论文总数4人均发文量个体指标动态社团内每位科研人员平均发文数量5人均被引量个体指标动态社团内每位科研人员发表论文平均被引数量发展与持续性6存活时间个体指标动态社团以发表论文为基础演化发展的时间,以年为单位7存活步长个体指标动态社团演化发展所经历的时间戳个数竞合与活跃性8竞争指数个体指标动态社团内发生竞争即分裂事件的次数,反映动态社团内组分社团之间的竞争行为9合作指数个体指标动态社团内发生合作即合并事件的次数,反映动态社团内组分社团之间的合作行为10成员稳定度个体指标在动态社团存活时段内社团成员的稳定程度,反映动态社团中科研人员随时间变动的一致性程度11增长指数个体指标动态社团内相邻时刻组分社团规模发生增长的次数,反映动态社团吸收新成员扩大规模的行为12收缩指数个体指标动态社团内相邻时刻组分社团规模发生收缩的次数,反映成员离开动态社团使规模减小的行为13整体活跃性整体指标动态科研合作网络内所有动态社团中稳定动态社团的比例,反映网络中科研合作活跃程度规模与数量14动态社团规模个体指标动态社团内参与研究的科研人员数量,以人次为单位15动态社团数量整体指标动态科研合作网络中所有动态社团数量16社团数量整体指标动态科研合作网络中所有社团数量

图3 动态社团演化特征指标识别过程
Fig.3 Indentification of dynamic community evolution characteristic indicators

2 分析与讨论

2.1 数据收集与整理

本文重点探讨在基础研究科技计划资助下的基础研究动态社团发展情况。本文从科研项目管理视角选取我国“十四五”规划中明确规定并近年来在全国范围内广泛讨论的集成电路领域,以我国基础研究资助主渠道国家自然科学基金委员会(NSFC)与国际基础研究实力顶级的美国国家科学基金会(NSF)为案例进行对比分析,旨在揭示中美前沿领域基础研究动态社团发展与科技人才发展规律。本文数据来源于Web of Science(WOS)SCI和SCI-expanded数据库1999-2019年发表的期刊论文[40],检索时间为2020年11月25日,其中包含NSF和NSFC共同资助论文86篇,已在研究数据中进行去重处理。本文以集成电路为主题,最终搜索到1 924篇NSF资助论文和4 140篇NSFC资助论文,数据信息主要包括作者、期刊名称、发表年份、被引数、文章题目、期刊卷名和页码等。以NSF在集成电路领域的发文数量为例,主检索式为“主题:(Integrated Circuits)精炼依据:基金资助机构:(NATIONAL NATURAL SCIENCE FOUNDATION OF CHINA NSFC)AND文献类型:(ARTICLE)AND文献类型:(ARTICLE)时间跨度:1999-2019索引:SCI-EXPANDED”,排名前10位期刊如表2所示。

表2 论文数据中排名前10位期刊
Tab.2 Top ten publication

NSFC出版来源记录数占比(%)NSF出版来源记录数占比(%)Optics Express1603.86IEEE Transactions on Very Large Scale In-tegration (VLSI) Systems1075.56IEEE Transactions on Very Large Scale In-tegration (VLSI) Systems1503.62IEEE Transactions on Computer-Aided De-sign of Integrated Circuits and Systems723.74Applied Physics Letters1393.36Applied Physics Letters653.38Scientific Reports1042.51Nano Letters643.33IEEE Transactions on Computer-Aided De-sign of Integrated Circuits and Systems1012.44IEEE Journal of Solid-State Circuits472.44Nano Letters932.25Optics Express472.44IEEE Access892.15ACS Nano422.18IEEE Nano882.13Nature Communications422.18IEEE Transactions on Microwave Theory and Techniques862.08IEEE Transactions on Biomedical Circuits and Systems402.08Electronics Letters801.93IEEE Transactions on Microwave Theory and Techniques402.08

本文使用Python工具处理数据并测算指标。具体步骤如下:首先,将数据以论文发表年切片为时间序列,使用Pandas与Numpy库[41]创建节点和边列表构建动态科研合作网络;其次,采用Python NetworkX库中的派系过滤算法[28]识别各时间戳网络快照上的社团;再次,基于即时最佳法对模型相似度进行界定,采用Python编写代码,跨时间戳识别相似度大于阈值0.2[32]的社团构成动态社团;最后,基于模型中各事件的逻辑界定,识别动态社团生命周期发生的事件,并依据公式计算产出速度、成员稳定性等动态社团特征指标。

2.2 演化分析与讨论

(1)规模与数量。本文通过整理数据发现,在样本期内,中国依托NSFC从事集成电路基础研究的学者有10 277人,拥有社团2 163个,动态社团1 285个;美国依托NSF从事集成电路基础研究的学者有5 428人,拥有社团829个,动态社团253个。中国集成电路领域基础研究动态社团平均规模为26.49人次,美国为19.93人次。美国NSF中稳定动态社团占比数量为97.63%,明显高于中国NSFC(73.35%),说明美国基础研究动态社团活跃程度低于中国。可见,中国集成电路领域基础研究人才队伍数量呈现一定优势,这与经济合作与发展组织(OECD)发布的我国研发人员总量连续6年稳居世界第一的现状相符[42]。以2018年统计数据研究中美两国集成电路基础研究投资发现,美国NSF对于集成电路相关学科Electrical Engineering的投入为1.2亿美元[43],而中国NSFC集成电路相关投资主要集中在信息科学四处,其对半导体科学、信息光学与光电子器件、激光技术与技术光学3类项目的直接投资为2.62亿元[44],说明中国NSFC在集成电路领域基础研究项目投资力度低于美国。

(2)发展与延续性。中美基础研究动态社团存活时间和存活步长发展与延续性指标统计如表3所示。其中,动态社团规模反映人才吸引数量,存活时间与存活步长反映动态社团自身与基金支持的延续性,成员稳定性反映动态社团中参与科研人员随时间变化一致性程度,产出速度反映动态社团每年发表的论文数量。可以发现,中美两国基础研究动态社团规模、存活时间、存活步长和成员稳定性4个指标相似,中国动态社团平均产出速度显著高于美国。这说明,在集成电路基础研究中,中国动态社团在发展延续性、基金支持成员稳定性方面优于美国,并在科研产出速度上大幅高于美国。

表3 发展与延续性指标统计情况
Tab.3 Statistics of development and continuity indicators

统计值项目NSFNSFC均值存活步长2.854.15存活时间3.783.92标准差存活步长1.383.79存活时间2.392.43

动态社团演化发展延续性由诞生和死亡事件决定,中美集成电路领域基础研究动态社团诞生与死亡事件每年的发生次数如图4所示。本文通过分析动态社团诞生事件可以发现,在集成电路领域,美国基础研究新生动态社团在2007-2009年呈增长态势,2009-2015年趋于稳定,2015年出现小幅下降,反映出美国集成电路基础研究动态社团呈现出平稳发展又缓慢衰退的成熟发展模式。中国基础研究新生动态社团在2007-2015年持续大幅增长,2015-2017年逐渐达到峰值并呈下降趋势。这说明,中国集成电路领域虽然起步较晚但发展势头强劲,具有较长的新生成长期,在2015年逐步放缓后达到高于美国的相对峰值水平,呈现出2007年以前起步、2007-2009年蓄力赶超、2009年以后逐渐反超的三阶段积聚赶超特征。分析动态社团死亡事件可以发现,2015年以前中美具有相似的动态社团死亡事件数量,2015-2016年中国动态社团死亡事件发生数量高于美国。鉴于中国动态社团数量在集成电路领域约为美国的5倍,而两者在2007-2017年动态社团死亡事件发生数量相似,可以推断中国基础研究动态社团死亡率更低。

图4 动态社团诞生、死亡事件发生次数随时间分布
Fig.4 Distribution of the number of birth and death events of dynamic communities over time

(3)竞合与活跃性。中美两国基础研究动态社团竞争指数和合作指数均值见表4,反映了两国动态社团中合并与分裂事件所代表的合作与竞争行为。从中可见,在集成电路领域,中国基础研究动态社团更加活跃,与稳定动态社团占比结果一致。由中美两国基础研究动态社团增长指数、收缩指数和成员稳定度指数均值可以发现,中国基础研究动态社团增长与收缩事件平均发生次数均大于美国。从相差幅度看,中国基础研究动态社团规模变动更加活跃。中美两国动态社团规模增长平均次数均大于收缩指数,但美国基础研究动态社团平均增长次数与收缩次数差值大于中国,社团规模趋于增长而非波动,具有稳定增长态势。

表4 竞合与活跃性指标均值统计结果
Tab.4 Mean values of co-opetion and activity indexes

统计值 美国NSF中国NSFC平均合作指数0.070.14平均竞争指数0.080.22平均增长指数0.800.92平均收缩指数0.640.81平均成员稳定度0.570.61

从集成电路领域动态社团演化过程看,中美前沿领域动态社团分别表现为积聚赶超模式与成熟发展模式。本文通过分析发现,集成电路最早诞生于美国,并在1984年Sematech计划、1992年“信息高速公路”计划(NII)、1990年先进技术计划(ATP)、2000年国家纳米技术计划(NNI)等的作用下稳居全球领先地位(孟祥星等,2014)。美国集成电路基础研究高峰期大约出现在20世纪下半叶,1999-2019年美国在集成电路领域的基础研究已相对比较成熟,这一阶段更注重技术转化应用。美国基础研究动态社团具有起步早、活跃度不高但支持力度大的特征,呈现出稳步发展并缓慢衰退的特征。结合相关科技政策看,美国政策制定者更重视产业R&D联盟及产业化布局对基础研究的推动作用,由IBM、HP等大公司构成的半导体制造技术R&D战略联盟(王鹏飞,2014)是20世纪80年代美国集成电路起飞的基石,配合相关产业性科技计划加快集成电路领域跨学科研发与成果转化,为美国集成电路技术随后几十年的稳定发展提供了重要保障。中国集成电路基础研究起步较晚,初期主要集中在技术引进上,20世纪90年代开启的“863”计划开始对集成电路基础研究进行资助,但发展效果不甚理想。2000年以后,国家大力扶持集成电路发展,使之逐渐进入快速发展期(王鹏飞,2014),样本观察期基本覆盖中国集成电路领域发展的关键时期。整体来看,虽然2000年国务院发布了《鼓励软件产业和集成电路产业发展若干政策》,但我国集成电路科研领域并未出现稳定发展的社团。直至2006年,《国家中长期科学和技术发展规划纲要(2006—2020年)》的颁布,才直接带动集成电路领域动态社团的稳定发展。而且,随着2011年国务院《进一步鼓励软件产业和集成电路产业发展的若干政策》等一系列相关实施细则与配套政策的颁布(朱晶等,2020),我国集成电路领域发展势头迅猛,新生动态社团数量持续大幅增长,具有较长的新生成长期,并在2015年高于美国的相对峰值水平。因此,中国基础研究动态社团呈现出起步、蓄力赶超和逐渐反超的三阶段积聚赶超模式,并具有成长期长、规模大、科研合作活跃和发展后劲足4个优势特征。

(4)产出与速度。本文进一步从数量和质量两个角度绘制中美两国基础研究动态社团平均被引、人均被引、平均发文和人均发文随社团诞生时间的变化情况,如图5所示。平均被引是指动态社团内学者发表所有论文被引数量的加总,即被引总数在本类别中各动态社团间的平均数;人均被引是指动态社团被引总数除以规模的商。由于论文被引数自身的滞后性,2017年和2018年未达到被引峰值。另外,2008年以来中国动态社团领域平均发文量长期高于美国,而动态社团人均发文量从2011年起高于美国。2007-2011年,中美动态社团平均被引量差距较大,但自2011年起,两国动态社团平均被引量持平并呈持续缩小趋势。与之相似,两国动态社团人均被引数量差距也呈缩小态势,至2015年才达到相似水平。然而,美国整体人才队伍发表期刊质量仍高于中国,中国动态社团中平均被引数与人均被引数差距的缩小主要受益于发文数量优势,我国基础研究仍然存在产出质量不高和代表性成果不足的问题。此外,美国基础研究动态社团平均产出速度约为1.12,中国约为3.23,中国在科研产出速度上大幅高于美国。

图5 平均被引、人均被引随动态社团诞生时间变化趋势
Fig.5 Average citation and per capita citation trend with the birth time of dynamic communities

从动态社团产出模式看,中国前沿领域基础研究动态社团平均发文量和人均发文量持续高于美国,科研成果平均产出速度也显著高于美国,但存在代表性成果较少、科研产出质量低等问题,表现出一种以产量大、速度快、质量低、成本小为特征的科研量产模式。在我国科技跟跑阶段,科研量产模式与积聚赶超模式相结合虽然有利于人才队伍培养和基础研究资助,但欲速则不达,缺乏重大突破与代表性成果难以使我国科技水平居于世界领先地位,这也成为我国当前基础研究管理亟需解决的关键问题。世界现代产业发展史表明,当一个国家越来越接近世界前沿技术水平时,若没有进一步的基础研究重大突破作为支撑,应用研究通常很难取得实质性进展(孙早等,2017)。

3 结论与建议

3.1 研究结论

本研究从社团演化过程入手,基于系统理论、社会分层理论和竞合理论,通过改进即时最优方法与生命周期模型,提出基础研究动态社团演化分析框架,从多角度量化分析基础研究动态社团演化过程和特征,并以中美两国集成电路领域发文数据为案例,分析两国前沿领域基础研究动态社团演化发展规律。研究发现,美国基础研究动态社团演化表现为一种成熟发展模式,而我国基础研究动态社团呈现出一种起步晚、蓄力赶超和逐渐反超的三阶段积聚赶超模式,并具有成长期长、规模大、科研合作活跃和发展后劲足4个优势特征,但存在以产量大、速度快、质量低、成本小为特征的科研量产模式问题。

3.2 理论贡献

本研究以动态社团为切入点,为了解我国基础研究科技人才发展规律提供了理论支撑,对科研管理与基础研究管理理论进行补充,有助于科研人员系统了解我国基础研究人才培养与科研合作情况,也有助于相关管理部门厘清我国基础研究管理与科研合作现状,对我国基础研究转型和推进前沿领域自主可控具有一定指导意义。

3.3 管理建议

在长时间的积聚赶超模式下,我国已经初步形成了坚实的基础研究资助格局与稳定发展的科学共同体,但在实际基础研究工作中,重大突破的产生往往是充裕资金支持加之学者好奇心的结果。因此,未来应瞄准战略前沿领域,加大基础研究投入,优化科研生态环境,以体制机制适宜性引导学者潜心科研,向科学技术广度和深度长期进军,促进基础研究持续发展和重大突破的产生。

根据上述分析,本研究提出如下建议:

(1)加大科研投入,重点领域布局与学科覆盖式布局相结合。重点领域布局即根据国家重大需求,在重点领域、重点学科着重规划基础研究资助项目以补齐短板。学科覆盖式布局是指增加资助广度,降低资助门槛,创造每个学者都能依据兴趣潜心研究的科研生态环境。以院校单位为依托,加大试验条件设施支持力度,提高我国基础研究投入,增强学者将科研理念转化为规范研究的能力。

(2)尊重基础研究路径不确定性,营造宽容失败的文化氛围,满足深入探索的时间需求。创新科技评价方法,削弱科研绩效评价中的成果数量导向性,减轻基础研究科研压力,避免学者追求短平快的成果而忽视深入研究本身的现象。

(3)重视基础研究人才培养和科技人才队伍发展。增加长江学者和创新团队发展计划等滚动支持优秀创新团队的资助项目,发挥创新团队和科学共同体在基础研究发展中的重要作用。

(4)对于集成电路等与应用联系较为紧密的基础研究领域,应借助市场与公司的科研力量,借鉴美国集成电路产业联盟与国内“大基金”理念和运作方式,尽早启动技术转化与产业发展规划,鼓励高校与企业开展协同创新,使基础研究与相关产业对接模式更有针对性、更具多元化,提高基础研究科研成果产业转化效率。

总之,基础研究发展无法一蹴而就,要将稳定投入与重点规划相结合,尊重科学研究的客观规律,重视基础研究的可持续性,以保证我国基础研究长期健康可持续发展。

参考文献:

[1] 新华社.习近平:在中国科学院第二十次院士大会、中国工程院第十五次院士大会、中国科协第十次全国代表大会上的讲话_滚动新闻_中国政府网[EB/OL].(2021-05-28)[2021-06-02].http://www.gov.cn/xinwen/2021-05/28/content_5613746.htm.

[2] 李静海.抓住机遇推进基础研究高质量发展[J].科学中国人, 2019,27(9):36-43.

[3] 王冬梅.科学基金制度对基础科研合作的引导效用分析[J].科研管理, 2010,31(4):98-101.

[4] 卿雅娴, 李锐, 吴华意.基于论文合著网络的学术社区分析方法研究——以《美国地理学家联合会会刊》为例[J].数据分析与知识发现, 2017,1(4):20-29.

[5] PRICE D J,BEAVER D D.Collaboration in an invisible college[J].Am Psychol, 1966,21(11):1011-1018.

[6] 何秀美, 朱庆华, 沈超.科学共同体的合作网络及演化研究——以“2011计划”协同创新中心为例[J].现代情报, 2018,38(3):24-30.

[7] 侯剑华, 杨秀财.非正式学术共同体对知识传播的影响研究——以国际图书情报领域为例[J].情报杂志, 2017,36(2):176-181.

[8] 陈悦, 王智琦, 张立伟.社会网络视角下中国创新管理学术团体研究[J].科学学研究, 2015,33(7):985-992.

[9] ZHENG J, GONG J, LI R, et al.Community evolution analysis based on co-author network: a case study of academic communities of the journal of “Annals of the Association of American Geographers”[J].Scientometrics, 2017,113(2):845-865.

[10] 高杰, 丁云龙, 郑作龙.中国创新研究群体合作网络的形成与演化机理研究——科学共同体视阈下优秀创新群体案例分析[J].管理评论, 2018,30(3):250-265.

[11] 杨波, 游新冬, 段文奇.复杂动态网络演化社团结构探测分析的研究进展[J].计算机应用研究, 2013,30(5):1292-1296.

[12] NSF.About NSF-overview [EB/OL].[2021-01-26].https://www.nsf.gov/about/.

[13] 国家自然科学基金委员会.国家自然科学基金2019年度报告[EB/OL].[2021-02-01].http://www.nsfc.gov.cn/publish/portal0/ndbg/2019/.

[14] LIANG X,LIU A M M.The evolution of government sponsored collaboration network and its impact on innovation: a bibliometric analysis in the Chinese solar PV sector[J].Research Policy, 2018(7):1295-1308.

[15] GK A, RIGBY J, SHAPIRA P.The impact of research funding on scientific outputs: evidence from six smaller European countries[J].Journal of the Association for Information Science & Technology, 2016,67(3):715-730.

[16] FENG G C.Research performance evaluation in China: a big data analysis[J].SAGE Open, 2020,10(1):1999601171.

[17] ZHAO S X, LOU W, TAN A M, et al.Do funded papers attract more usage[J].Scientometrics, 2018,115(1):153-168.

[18] ZHOU J, LI J, JIAO H, et al.The more funding the better? the moderating role of knowledge stock on the effects of different government-funded research projects on firm innovation in Chinese cultural and creative industries[J].Technovation, 2020,92-93:102059.

[19] 文学峰.试论科学共同体的非社会性[J].自然辩证法通讯, 2003,35(3):60-64.

[20] 金雪军,毛捷,袁佳.科学共同体合作行为的演化分析[J].经济评论, 2004,25(3):36-44.

[21] 雷银枝, 宋歌.科学共同体测度方法的改进与实证研究[J].科学学与科学技术管理, 2011,32(4):13-19.

[22] PALLA G, BARABSI A L, VICSEK T.Quantifying social group evolution[J].Nature, 2007,446(7136):664-667.

[23] TAKAFFOLI M, SANGI F, FAGNAN J, et al.Community evolution mining in dynamic social networks[J].Procedia-Social and Behavioral Sciences, 2011,22:49-58.

[24] GIRVAN M, NEWMAN M E.Community structure in social and biological networks[J].Proc Natl Acad Sci U S A, 2002,99(12):7821-7826.

[25] AYNAUD T, FLEURY E, GUILLAUME J L, et al.Communities in evolving networks: definitions, detection, and analysis techniques[M].New York: Springer , 2013.

[26] TOYODA M, KITSUREGAWA M.Extracting evolution of web communities [J].IEICE Technical Report,Data engineering, 2002, 102:35-40.

[27] ROSSETTI G,CAZABET R.Community discovery in dynamic networks:a survey[J].ACM Computing Surveys,2017,51(2):1-37.

[28] PALLA G,DERANYI I,FARKAS I,et al.Uncovering the overlapping community structure of complex networks in nature and society[J].Nature, 2005,435(7043):814-818.

[29] NGUYEN M V, KIRLEY M, GARCIA-FLORES R.Community evolution in a scientific collaboration network[C]//2012 IEEE congress on evolutionary computation.IEEE,2012:1-8.

[30] ASUR S, PARTHASARATHY S, UCAR D.An event-based framework for characterizing the evolutionary behavior of interaction graphs[J].Acm Transactions on Knowledge Discovery from Data, 2009,3(4):1-36.

[31] 甫玉龙, 刘杰, 鲁文静.马克斯·韦伯社会分层理论视角下的美国贫困原因剖析[J].中国行政管理, 2015,31(4):134-139.

[32] ERRIDGE P.The pareto principle[J].British Dental Journal, 2006,201(7):419.

[33] 陈仕伟.杰出科学家管理的理论与实践[D].北京:中国科学技术大学, 2014.

[34] 李纲, 唐晶, 毛进, 等.基于演化事件探测的学科领域科研社群演化特征研究——以图书馆学情报学为例[J].图书情报工作, 2021:1-12.

[35] 冯·贝塔朗菲.一般系统论[M].北京: 社会科学文献出版社, 1987.

[36] 许国志.系统科学[M].上海:上海科技教育出版社,2000.

[37] 周杰.国外竞合关系与创新研究述评与展望[J].技术经济, 2018,37(2):63-68.

[38] 刘智强, 周空, 倪佳豪, 等.组织内竞合的研究评述与未来展望[J].管理学报, 2019,16(8):1245-1254.

[39] 杨震宁, 赵红.中国企业的开放式创新:制度环境、“竞合”关系与创新绩效[J].管理世界, 2020,36(2):139-160.

[40] WOS.Web of science all databases help[EB/OL].[2021-3-31].http://images.webofknowledge.com//WOKRS535R100/help/WOK/hs_research_domains.html#dsy5468-TRS_physical_sciences.

[41] COMMUNITY T N.Numpy reference-numpy v1.21 manual[EB/OL].[2021-07-22].https://numpy.org/doc/stable/reference/.

[42] OECD.OECD data[EB/OL].[2021-04-13].http://data.oecd.org.

[43] NSF.nsf.gov-NCSES federal funds for research and development: fiscal years 2018-19-us national science foundation (NSF)[EB/OL].[2021-04-13].https://ncsesdata.nsf.gov/fedfunds/2018/.

[44] 国家自然科学基金委员会.2019年度项目指南[EB/OL].[2021-04-13].http://www.nsfc.gov.cn/nsfc/cen/xmzn/2019xmzn/01/06xx/index.html.

(责任编辑:王敬敏)