基于扎根理论的企业数字化创新形成路径
——一个多案例研究

李小青1,李秉廉1,何玮萱1,周 建2

(1. 河北工业大学 经济管理学院,天津 300401;2. 南开大学 商学院,天津 300071)

摘 要:在全球数字经济进入加速创新的时代背景下,如何系统推动我国企业数字化创新,成为理论界和实业界亟待破解的难题。从数字化创新理论出发,基于康泰医学、广州银行、诺贝尔瓷砖3家企业访谈数据,采用扎根研究和多案例研究方法,借助NVivo12.0软件辅助编码,对数字化创新形成路径进行探析,提炼出驱动因素、外部环境、内部环境、关键活动、数字化创新5个主范畴,并在此基础上凝练出数字化创新路径这一核心范畴,进而构建企业数字化创新形成路径的理论模型。结论拓展和深化了数字经济环境下数字化创新理论研究,对企业数字化创新实践具有指导意义。

关键词:扎根理论;数字化创新;创新路径;多案例研究

Formation Path of Firm's Digital Innovation Based on Grounded Theory: a Multi-case Study

Li Xiaoqing1, Li Binglian1, He Weixuan1, Zhou Jian2

(1. School of Economics and Management, Hebei University of Technology, Tianjin 300401, China; 2. School of Business, Nankai University, Tianjin 300071, China)

AbstractIn the era of digital economy, digital innovation has becomes an important engine for enterprises to cultivate new impetus and an important measure to promote the high-quality development of traditional industries. The Fifth Plenum of the 19th CPC Central Committee proposed to adhere to the core position of innovation in the overall situation of China's modernization. The plan of "Made in China 2025" emphasizes to promote the digitization, networking and intelligence of manufacturing industry and take the path of innovation-driven development. At present, digitization has penetrated into all fields of social and economic life. Facing the impact of digitization, enterprises are under great pressure to change their business models through digital innovation. The outbreak of COVID-19 has prompted many enterprises to seek digital innovation and development mode to grasp new market opportunities. In addition, the existing research on digital innovation mostly focuses on the connotation, dimension composition, basic characteristics and management framework of digital innovation. There is a lack of research on the formation path of digital innovation. Moreover, digital innovation is different from traditional innovation and poses a challenge to the traditional innovation theory. In the background of open innovation and digital economy, there is an urgent need of theoretical response of how to grasp the formation path of digital innovation . Therefore, based on the multi-case exploratory research of grounded theory, this paper deeply excavates and expounds the formation path of digital innovation.

This paper selects Contec Medical Systems Co. Ltd, Bank of Guangzhou and Nobel Ceramic Tile as research cases. The research data come from interviewing relevant personnel of the enterprise, studying the internal materials of the enterprise, and retrieving the materials related to the digital innovation of the case enterprise in the online newspapers and periodicals. Finally, based on the concept and characteristics of digital innovation, 45 valid texts are retained after excluding the invalid texts. Thus, a theoretical model of the formation path of enterprise digital innovation is constructed with details as follows. (1) Digital technology and market demand are the driving factors of digital innovation. (2) Internal environment and external environment are the boundary conditions of digital innovation. (3) Identification, initiation, exploration and utilization are the key activities for enterprises to implement digital innovation. (4) Digital product, service, process and business model innovation are the manifestations of digital innovation.

The results show that from the perspective of digital innovation generation, market demand and digital technology are the starting point and driving factors of enterprise digital innovation. From the perspective of digital innovation situation, in the context of open innovation, digital innovation is no longer limited to the interior of the enterprise organization, emphasizing the interaction between the organization and the internal and external environment. From the perspective of digital innovation process, the characteristic of self-growth of digital technology shapes the dynamic evolution of digital innovation. From the perspective of digital innovation results, this study breaks through the limitations of interpreting digital innovation based on results orientation, and it points out that digital innovation is not only the innovation of final products and services, but also the innovation of process and business model.

This study constructs a theoretical model of the formation path of enterprise digital innovation, enriches the connotation of digital innovation, expands the cognitive boundary of digital innovation, and promotes the theoretical research of digital innovation in the local context. Different from previous studies, this study analyzes the digital innovation activities of case enterprises based on grounded theory. Five main categories including driving factors, external environment, internal environment, key activities, and digital innovation are extracted, which enriches the connotation of digital innovation. Based on the understanding of digital innovation and the analysis of the digital innovation practice of case enterprises, this paper constructs the formation path of enterprise digital innovation. The research results have certain guiding significance for the digital innovation practice of enterprises. Firstly, this study can provide a basis for enterprises to analyze the conditions and resources to support digital innovation. Secondly, the research results provide support for Chinese enterprises to build a digital innovation path from the overall level. Finally, it provides inspiration for enterprises how to make better use of the external environment to promote digital innovation.

Key Words:Grounded Theory; Digital Innovation; Innovation Path; Multi-case Study

收稿日期:2020-12-30

修回日期:2021-02-15

基金项目:河北省软科学研究专项项目(21557651D);河北省高等学校人文社会科学研究重点项目(SD201006);河北省社会科学发展研究课题项目(202007012)

作者简介:李小青(1974—),女,河北元氏人,博士,河北工业大学经济管理学院教授、硕士生导师,研究方向为战略管理与公司治理;李秉廉(1998—),女,河北承德人,河北工业大学经济管理学院硕士研究生,研究方向为公司治理与企业创新;何玮萱(1998—),女,河北张家口人,河北工业大学经济管理学院硕士研究生,研究方向为知识管理与企业创新;周建(1964—),男,四川内江人,博士,南开大学商学院教授、博士生导师,研究方向为战略管理与公司治理。本文通讯作者:周建。

DOI10.6049/kjjbydc.2020120848

开放科学(资源服务)标识码(OSID):

中图分类号:F272.7

文献标识码:A

文章编号:1001-7348(2022)05-0117-10

0 引言

数字经济时代,数字化已经渗透到社会与经济生活各个领域,从进行运动能量计算与睡眠监测的运动手环(如小米手环),到零售与娱乐平台(如淘宝、京东、优酷),再到在线交通服务(如滴滴打车、曹操专车)与诊疗服务(如腾讯健康、丁香医生),数字技术和数字化进程正在深刻改变人类生产生活方式。面对数字化浪潮的冲击,企业作为社会经济的基本单元,也承受着通过数字化创新变革业务模式的巨大压力。

数字化创新是由云计算、大数据、人工智能等数字技术驱动的数字化产品、流程和商业模式创新[1]。十九大报告指出,创新是引领发展的第一动力。《中国制造2025》提出,促进制造业数字化、网络化、智能化,走创新驱动发展道路。新冠疫情期间,宝钢股份通过智能制造等数字技术,运用“黑灯工厂”“不碰面生产”“智慧物流”等手段,在防控疫情的同时,打好稳产、高产守卫战。数字经济时代,数字化创新成为推动传统产业转型升级的重要突破口。近年来,格力电器、北汽福田、腾讯、阿里、百度、华为等诸多企业纷纷开启数字化创新模式,以寻找新的市场机会。虽然近年来我国部分企业相继开展数字化创新活动,但由于国内学者对数字化创新的研究起步较晚,企业数字化创新仍以借鉴发达国家经验为主,缺乏基于中国企业实践的数字化创新模式总结,对数字化创新形成路径的认识尚不清晰。

在理论上,有学者基于信息系统研究范式,对数字化创新内涵和特征进行定义,并基于企业信息技术基础,构建了一个描述数字化创新逻辑的概念框架[2];也有学者从数字技术驱动角度,对企业数字化创新过程管理进行探索,对支持数字化创新的管理框架进行设计[3];还有学者分析数字经济时代传统创新理论面临的挑战,并尝试构建新的数字化创新管理理论[4-5]。可见,现有关于数字化创新的研究大都止步于数字化创新的内涵、维度构成、基本特征、管理框架等方面,对于从数字化创新起步到数字化创新发展,再到创新成果产出这一整体形成路径的研究较为缺乏,也未形成能够有效指导数字化创新实践的理论工具。与工业经济时代的传统创新活动不同,数字化创新跨越行业边界,涉及知识领域更加模糊,参与主体更加多样化[6],因此对传统创新理论提出了挑战。在开放式创新和数字经济时代背景下,如何把握数字化创新形成路径?这一实践问题亟待理论予以回应。发展本土情境下的数字化创新理论,满足中国企业日益增长的数字化创新实践需要迫在眉睫。

综上,本文试图对数字化创新形成路径进行深入挖掘与阐述。首先,对数字化创新领域相关理论进行回顾,强化对数字化创新概念的认知与理解;其次,综合运用多案例研究和扎根理论方法,提炼数字化创新形成路径;最后,总结分析本研究存在的不足并提出未来研究方向。本文预期研究贡献主要体现在两个方面:一是通过构建数字化创新形成路径,丰富和深化数字化创新理论研究;二是分析企业数字化创新所需资源和条件,为指导数字化创新实践提供理论参考。

1 文献回顾

近年来,数字化创新备受关注,已有研究主要围绕以下3个方面展开:①从数字技术视角研究数字技术对数字化产品创新的影响;②从价值共创视角强调数字服务创新的必要性及管理重点;③从理论构建视角考察数字化创新的内涵、维度构成及概念框架。围绕研究问题与重点,本文主要从数字技术和数字化创新两个方面对相关理论进行回顾。

1.1 数字技术

现有研究大多围绕数字技术的应用和影响进行探讨,主要包括两类:一类是基于数字技术特点,考察其在企业创新过程中的应用。如Chen[7]指出,数字技术具有易接近、易共享、易转移等特点,在开放式创新管理过程中被广泛采用,但在开放式创新环境下利用数字技术,要求在组织层面和流程层面进行管理变革。同时,学者们还围绕数字化战略开发[8]、将公司现有能力与IT基础资源重新组合生成新的能力[9]、通过数字技术创造与获取价值[10]等方面进行探讨。另一类是基于资源禀赋视角,探析数字技术对企业经营管理的影响。如Wu等[11]研究发现,云计算通过满足创新过程各阶段信息处理需求,加速公司决策过程;O'Donovan等[12]强调,制造企业在生产过程中,通过使用大数据提高运营效率,进而开发和形成新的技术;Caputo等[13]指出物联网对于支持制造企业流程创新的重要性;Urbinati等[14]认为,数字技术在信息整合、产品开发、提高运营效率、加速推进创新进程等方面具有重要作用,是促进企业数字化创新、增强竞争优势的重要因素。但在实践层面,数字技术同质化导致同一行业企业间竞争加剧,顾客、供应商等利益相关者对企业提出更高期望。基于此,业界对企业数字技术应用与创新提出了更高要求。

Urbinati等[14]通过对Web of Science数据库主要管理与创新期刊中与数字技术相关的主题进行聚类分析,发现大数据、互联网、产品生命周期管理、创意与知识管理、云计算等是数字技术领域的主要研究方向。参照Urbinati等[14]的研究,本文以《管理世界》《南开管理评论》《科学学研究》《中国软科学》等国家自然科学基金委认定的期刊为对象,在中国知网相关文献标题、关键词、摘要中检索数字化、创新、信息技术、智能、区块链、机器学习等主题。与国外学者类似,国内学者对数字技术的研究主要集中在大数据、人工智能、互联网、物联网、云计算、区块链、虚拟现实等方面。随着信息技术发展日新月异,许多新兴、前沿数字技术可以用于支持公司创新活动。技术可以引进,但管理必须自主创新。因此,本研究通过基于扎根理论的多案例探索性研究,对本土情境下数字技术在数字化创新过程中的作用进行挖掘。

1.2 数字化创新

数字化进程的加快,使得数字化创新成为学界、业界和政府共同关注的热点。由于数字化创新活动具有复杂性,目前学界对数字化创新的概念尚未达成共识。从数字化创新结果视角看,Yoo等[2]、余江等[15]将数字化创新界定为通过对数字技术与产品物理组件进行组合,带来新产品、工艺或商业模式;Fichman等[16]将数字化创新定义为新的产品、流程或商业模式,并强调数字化创新需要在技术、组织等方面进行转变,以适应新的发展模式;Nambisan等[4]认为,数字化创新是由于使用数字技术导致新的产品、流程或商业模式生成及变化,强调数字技术和数字化过程是数字化创新的内在组成部分。从数字化创新过程视角看,Boland等[17]基于创新扩散理论,认为数字化创新是指企业使用新的数字化渠道、工具和相关方法,改善企业运营状况,提高创新效率。学者们对数字化创新内涵的理解虽然见仁见智,但为本研究立足本土情境提炼数字化创新形成路径提供了理论参考。在数字化创新内容和理论研究方面,早期学者们主要考察信息技术在企业知识管理系统中的吸收和应用[18],后来学者们开始关注数字产品本身,包括新兴数字技术和数字基础设施[19]。由于数字化创新超越了传统创新理论研究边界,近年来,学者们建议为数字化创新研究探索新的理论逻辑和研究方法[4,20],如使用大数据、机器算法、演化本体论等。余江等[15]深入剖析了数字化创新的理论内涵、基本类型和关键特征;Chae[5]基于大数据和复杂网络,构建出一个研究数字化创新生态系统演化的一般框架。

通过梳理文献发现,学者们在数字化创新内涵、维度构成、基本特征、概念框架等方面已经进行了较为丰富的研究,为本文探析数字化创新形成路径奠定了深厚的理论基础。然而,现有研究大都是国外学者基于理论分析得出的结论,鲜有基于中国企业数字化创新实践的数字化创新形成路径探索性案例研究,而这正是本文研究重点。

2 研究方法与设计

2.1 研究方法与案例选择

案例研究是管理学领域的重要研究方法之一,本文着重探讨数字化创新的形成路径,运用案例研究方法能够根据企业所处现实情境,对其数字化创新过程进行描述和分析,从而解决企业为什么进行数字化创新(Why)及如何进行数字化创新(How)的问题。本研究采用基于扎根理论的探索性案例研究方法,目的是通过阐释广州银行、康泰医学和诺贝尔瓷砖3家公司案例,丰富与发展数字化创新概念,识别数字化创新路径形成的动态发展过程,弥补定量研究无法对个案进行深入分析的不足。此外,不同企业的数字化创新实践具有其自身特点,相对于单一或双案例研究而言,多案例研究具备“重复实验”性质,得到的研究结论更具有可靠性和普适性[21]。因此,本文采用多案例研究与扎根理论两种质性研究相结合的方法。借鉴张霞和毛基业[22]的做法,本研究主要遵循目的抽样原则。选取上述3家公司作为研究对象的原因在于:①3家公司都秉持创新驱动发展理念,并坚持数字化创新导向,契合本文研究数字化创新的主旨;②3家公司开展数字化创新都在3年以上,构建了一套相对全面的数字化创新管理模式,并且正不断优化;③3家公司主营业务分属不同行业(金融保险、医疗器械和建材),公司规模、市场份额和组织结构差异也比较大,能够使本研究扎根于不同类型组织中;④3个案例能为本研究提供足够的研究素材和资料,从而确保证据链完整和理论逻辑严谨。

2.2 案例背景介绍

诺贝尔瓷砖是一家现代建筑陶瓷生产企业,总部位于杭州。公司自成立以来,始终坚持以技术创新引领行业发展,以产品创新带动企业发展的理念,承诺以更好的技术,为消费者提供更好的瓷砖。2016年公司率先引进全亚洲第一台超大宽度数字喷墨打印机,2018年首创微米级全瓷渗彩技术,诺贝尔公司一直在开创瓷砖装饰数字化之先河。在营销方面,为满足消费者信息获取线上化、需求体验化、服务个性化需求,诺贝尔重视从“虚拟家”到“现实家”的数字生态链建设及场景化消费体验,开创了瓷砖零售消费新模式的业态变革。

广州银行是一家由广州市政府控股的股份制银行,其前身为1996年成立的广州城市合作银行,2009年9月获准更名为广州银行股份有限公司。数字经济时代,广州银行公司所处内外部环境发生巨大变化,面临调整与数字化转型压力。鉴于数字化创新能够助力广州银行缩短产品开发周期、拓展服务空间和灵活性,近年来广州银行将数字化创新作为驱动数字化转型的重要抓手。2020年初,新冠疫情暴发加速广州银行充分利用人工智能、大数据、云计算、区块链等数字技术手段,打造数字化智慧银行的进程。

康泰医学公司是一家提供健康服务和健康解决方案的高新技术企业,公司集研发、生产、经营于一体,以生产电子医疗器械产品为主。医疗器械行业门槛高、集中度低,还要面临外资企业的激烈竞争。如何从激烈的行业竞争和市场压力中脱颖而出,成为医疗器械企业的一大难题。康泰医学公司积极进行数字化创新,在远程健康管理设备、移动医疗设备、可穿戴式设备、医疗软件服务等方面塑造自身特色和核心竞争能力。在以人为本、不断创新的公司战略指引下,康泰医学公司逐步形成了独具特色的数字化创新管理体系。

2.3 研究资料收集

本研究通过多种来源获取案例信息、数据和相关素材,以形成完整的证据链,并通过三角验证保证研究资料的完整性和准确性[23]。数据收集方法包括:①对企业中、高层管理人员进行一对一深度访谈;②对公司信息技术部、研发部、市场部人员进行焦点小组访谈;③对企业内部资料(战略发展文件、会议纪要、领导讲话等)进行研读;④在网络(企业官网、微博、微信、公众号等)、报刊上检索与案例企业数字化创新相关的资料,以进一步佐证访谈资料的真实性和准确性。

为保证访谈资料的信效度,本文借鉴白长虹和刘欢[24]的做法,每次访谈结束后,由访谈小组成员单独撰写访谈报告,并提交相关证据,审核查验无误后再作为进一步进行案例分析的基础。全部访谈历时12天,分3个阶段完成数据收集工作,第一阶段选择5名高管和3个焦点小组进行访谈,第二阶段对3名中层管理人员和3个焦点小组进行访谈,第三阶段访谈2名中层管理人员。由于第三阶段与前两阶段访谈记录对比存在大量重复性描述,没有新的、差异显著的事例描述出现,基于信息饱和原则以及数据的有用性、恰切性、充分性判断,访谈资料达到饱和,数据收集工作结束。综合3个阶段访谈资料、企业内部资料和网络媒体资料,共收集数字化创新描述文本61份,基于数字化创新的概念和特点,剔除无效、重复事例文本后,保留45份。对收集到的资料进行编号,正式命名为数字化创新资料。

3 编码过程与案例分析

本文案例分析遵循Charmaz[25]提出的建构型扎根理论研究路径,对数字化创新生成路径按照初始编码、聚焦编码、主轴编码、理论编码4个阶段进行研究。为减少资料分析过程中个人偏见带来的误差,提高编码过程的科学性和严谨性,本研究各阶段编码工作均由小组成员(包括2名教授、1名副教授、1名博士研究生、3名硕士研究生)反复研讨决定。

3.1 初始编码

初始编码也叫开放性编码,目的在于处理聚敛问题[26],即通过仔细研读案例资料,挖掘现象背后蕴含的真实意义,从繁杂的资料中提炼概念,并初步抽象出范畴。本研究初始编码包括以下几个步骤:第一步,将整理好的45份文本材料分别导入NVivo软件内部相应文件夹中,对材料事例进行逐行审查分析,提取有效信息,进行节点编码,即贴标签;第二步,根据节点特性,通过标签编码合并,进行初步概念化,并参考已有关于数字化创新内涵与特点的研究,凝练企业数字化创新信息点,对已有概念化文本条目进行逐条审议和筛选,最后整理出有效概念化条目;第三步,结合数字化创新的概念和特点,对得出的概念化节点再次进行整合,进而抽象出范畴,实现研究的不断聚敛。

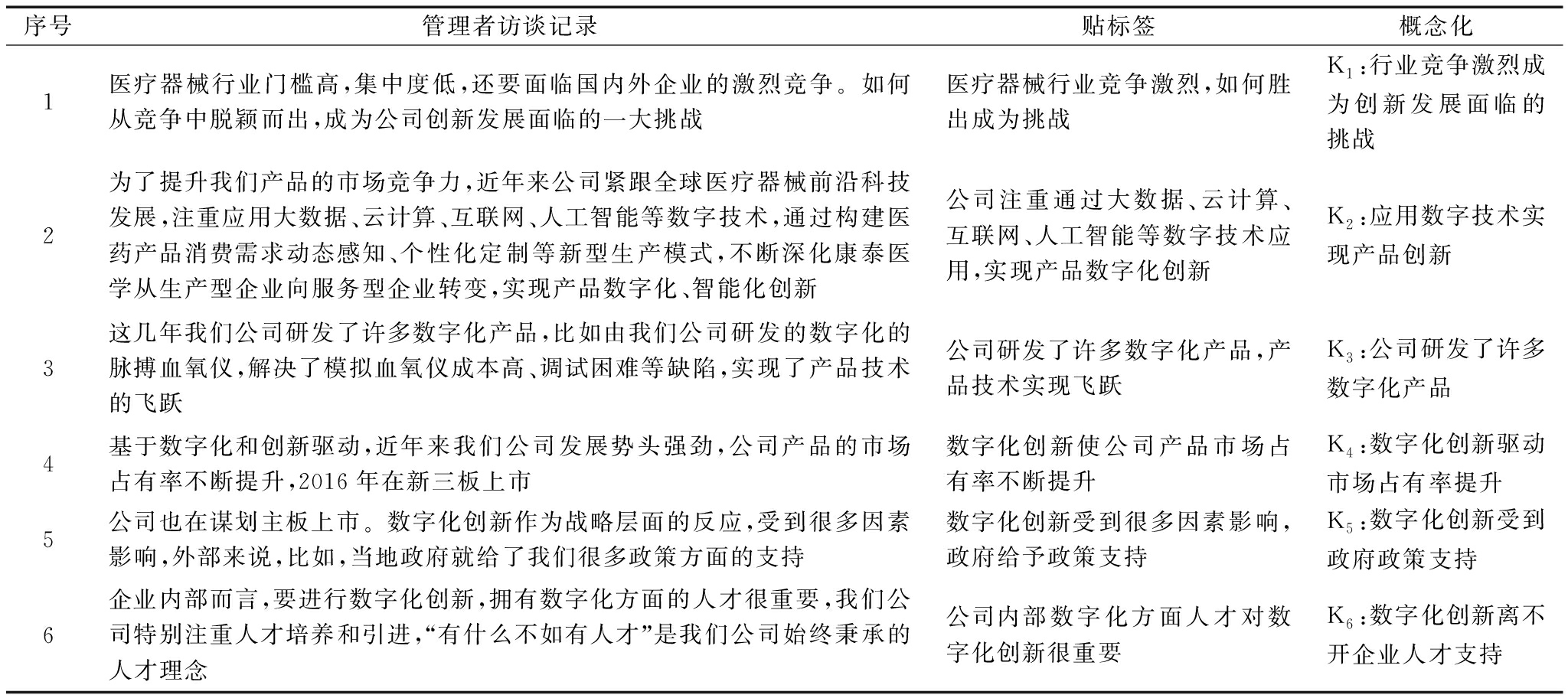
表1 康泰医学案例初始编码过程
Tab.1 Initial coding process of the case of Contec Medical Systems Co. Ltd

序号管理者访谈记录贴标签概念化1医疗器械行业门槛高,集中度低,还要面临国内外企业的激烈竞争。如何从竞争中脱颖而出,成为公司创新发展面临的一大挑战医疗器械行业竞争激烈,如何胜出成为挑战K1:行业竞争激烈成为创新发展面临的挑战2为了提升我们产品的市场竞争力,近年来公司紧跟全球医疗器械前沿科技发展,注重应用大数据、云计算、互联网、人工智能等数字技术,通过构建医药产品消费需求动态感知、个性化定制等新型生产模式,不断深化康泰医学从生产型企业向服务型企业转变,实现产品数字化、智能化创新公司注重通过大数据、云计算、互联网、人工智能等数字技术应用,实现产品数字化创新K2:应用数字技术实现产品创新3这几年我们公司研发了许多数字化产品,比如由我们公司研发的数字化的脉搏血氧仪,解决了模拟血氧仪成本高、调试困难等缺陷,实现了产品技术的飞跃公司研发了许多数字化产品,产品技术实现飞跃K3:公司研发了许多数字化产品4基于数字化和创新驱动,近年来我们公司发展势头强劲,公司产品的市场占有率不断提升,2016年在新三板上市数字化创新使公司产品市场占有率不断提升K4:数字化创新驱动市场占有率提升5公司也在谋划主板上市。数字化创新作为战略层面的反应,受到很多因素影响,外部来说,比如,当地政府就给了我们很多政策方面的支持数字化创新受到很多因素影响,政府给予政策支持K5:数字化创新受到政府政策支持6企业内部而言,要进行数字化创新,拥有数字化方面的人才很重要,我们公司特别注重人才培养和引进,“有什么不如有人才”是我们公司始终秉承的人才理念公司内部数字化方面人才对数字化创新很重要K6:数字化创新离不开企业人才支持

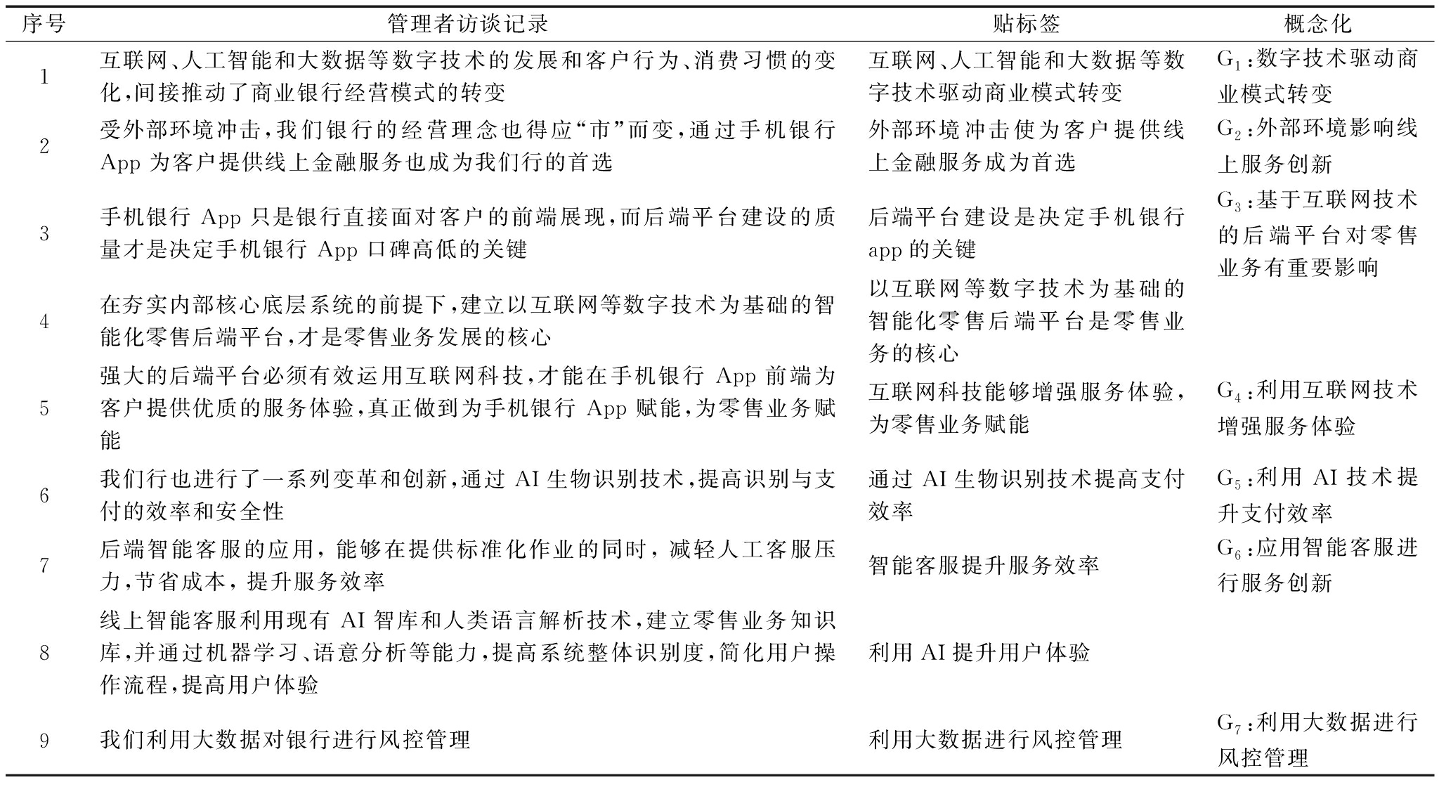
表2 广州银行案例初始编码过程
Tab.2 Initial coding process of the case of Bank of Guangzhou

序号管理者访谈记录贴标签概念化1互联网、人工智能和大数据等数字技术的发展和客户行为、消费习惯的变化,间接推动了商业银行经营模式的转变互联网、人工智能和大数据等数字技术驱动商业模式转变G1:数字技术驱动商业模式转变2受外部环境冲击,我们银行的经营理念也得应“市”而变,通过手机银行 App 为客户提供线上金融服务也成为我们行的首选外部环境冲击使为客户提供线上金融服务成为首选G2:外部环境影响线上服务创新3手机银行 App 只是银行直接面对客户的前端展现,而后端平台建设的质量才是决定手机银行 App 口碑高低的关键后端平台建设是决定手机银行app的关键G3:基于互联网技术的后端平台对零售业务有重要影响4在夯实内部核心底层系统的前提下,建立以互联网等数字技术为基础的智能化零售后端平台,才是零售业务发展的核心以互联网等数字技术为基础的智能化零售后端平台是零售业务的核心5强大的后端平台必须有效运用互联网科技,才能在手机银行 App 前端为客户提供优质的服务体验,真正做到为手机银行 App 赋能,为零售业务赋能互联网科技能够增强服务体验,为零售业务赋能G4:利用互联网技术增强服务体验6我们行也进行了一系列变革和创新,通过 AI 生物识别技术,提高识别与支付的效率和安全性通过 AI 生物识别技术提高支付效率G5:利用AI技术提升支付效率7后端智能客服的应用, 能够在提供标准化作业的同时, 减轻人工客服压力,节省成本, 提升服务效率智能客服提升服务效率G6:应用智能客服进行服务创新8线上智能客服利用现有 AI 智库和人类语言解析技术,建立零售业务知识库,并通过机器学习、语意分析等能力,提高系统整体识别度,简化用户操作流程,提高用户体验利用AI提升用户体验9我们利用大数据对银行进行风控管理利用大数据进行风控管理G7:利用大数据进行风控管理

3.2 聚焦编码

将研究主题与资料建立联结并进行理论整合。与初始编码相比,聚焦编码更具指向性和概念性,结合大量数据,对初始编码进行区别、分类和综合,围绕语义关系及过程与结果的关系进行迭代分析,并不停比较。初始编码形成的147个概念尽管具备一定抽象水平,但概念之间的相关、属分、同意关系却没有体现出来。本研究对数字化创新的界定强调数字技术、数字化产品、数字化服务、数字化流程、组织环境等关键词,初始概念也突出数字技术驱动、数字化创新活动、数字化创新表现和组织环境影响4个特点,因此聚焦编码过程中应进一步贴近数字化创新内涵。例如,根据初始编码结果,行业竞争(K1)、客户要求(K19)、竞争对手(K22)可构成行业环境范畴;数字技术驱动商业模式转变(G1)、基于互联网技术的后端平台对零售业务有重要影响(G3)、智慧银行依托数字化技术进行商业模式创新(G12)三部分内容都凸显出利用数字技术转变经营模式,可总结为商业模式创新范畴;消费者需求(N13)、用户思维(N16)、消费习惯(N23)可归为市场需求范畴。该阶段,由3位研究小组成员独立编码并分别撰写工作备忘录,然后小组成员就各自编码的文本材料和工作备忘录进行交流沟通,比较编码的一致程度,保证研究信度,最终从147个概念中归纳出18个子范畴。

3.3 主轴编码

作为聚焦编码的延伸,主轴编码通过对聚焦编码中得到的各个范畴进行组合,发现范畴与范畴之间的潜在逻辑联系。企业数字化创新是由数字技术驱动产生的一种行为,数字化创新的起点即数字技术。该阶段编码既要契合数字化创新的技术驱动特征,又要凸显数字化创新的过程和结果,以及与组织情境的相互作用。Yoo等[2]指出,数字化创新是将产品或服务与数字技术或物理组件进行新的组合,产生新产品或提供新服务的过程;Fichman等[16]认为,企业开展数字化创新,需要在技术层面、组织结构、发展模式等方面进行变革,即强调组织内部环境对数字化创新的影响;Nambisan[4]认为,数字化创新包括一系列创新成果(如新产品、平台、服务、新的客户体验以及其它价值增值途径)、大量数字工具与基础设施(如3D打印、数据分析、移动计算等),同时数字化创新结果可以扩散、同化并适应特定使用环境。本研究围绕建构数字化创新形成路径展开,因此在主轴编码过程中,需要进一步紧扣现有研究成果,提高概念的抽象层次。

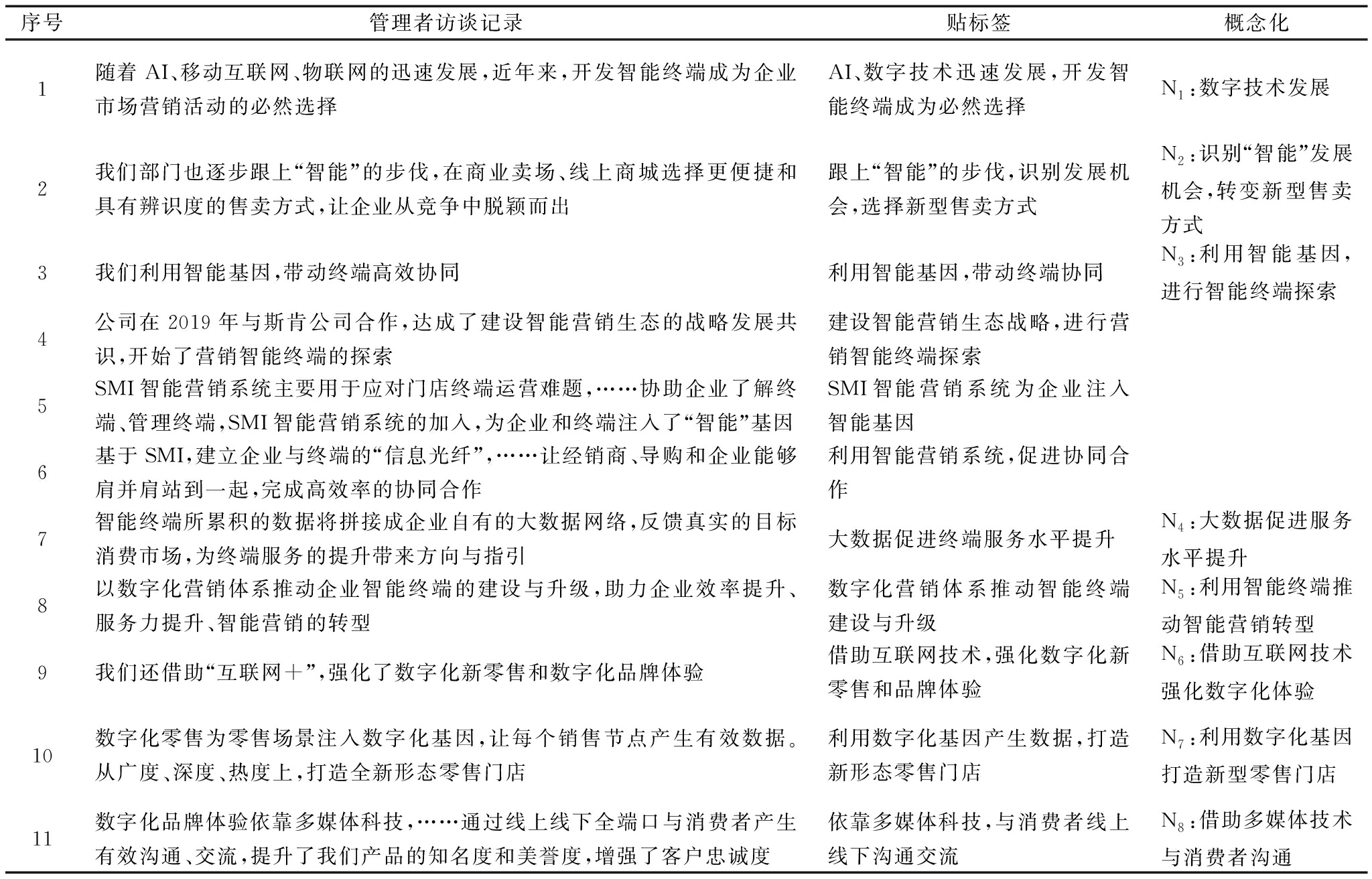
表3 诺贝尔案例初始编码过程
Tab.3 Initial coding process of the case of Nobel Ceramic Tile

序号管理者访谈记录贴标签概念化1随着AI、移动互联网、物联网的迅速发展,近年来,开发智能终端成为企业市场营销活动的必然选择AI、数字技术迅速发展,开发智能终端成为必然选择N1:数字技术发展2我们部门也逐步跟上“智能”的步伐,在商业卖场、线上商城选择更便捷和具有辨识度的售卖方式,让企业从竞争中脱颖而出跟上“智能”的步伐,识别发展机会,选择新型售卖方式N2:识别“智能”发展机会,转变新型售卖方式3我们利用智能基因,带动终端高效协同利用智能基因,带动终端协同N3:利用智能基因,进行智能终端探索4公司在2019年与斯肯公司合作,达成了建设智能营销生态的战略发展共识,开始了营销智能终端的探索建设智能营销生态战略,进行营销智能终端探索5SMI智能营销系统主要用于应对门店终端运营难题,……协助企业了解终端、管理终端,SMI智能营销系统的加入,为企业和终端注入了“智能”基因SMI智能营销系统为企业注入智能基因6基于SMI,建立企业与终端的“信息光纤”,……让经销商、导购和企业能够肩并肩站到一起,完成高效率的协同合作利用智能营销系统,促进协同合作7智能终端所累积的数据将拼接成企业自有的大数据网络,反馈真实的目标消费市场,为终端服务的提升带来方向与指引大数据促进终端服务水平提升N4:大数据促进服务水平提升8以数字化营销体系推动企业智能终端的建设与升级,助力企业效率提升、服务力提升、智能营销的转型数字化营销体系推动智能终端建设与升级N5:利用智能终端推动智能营销转型9我们还借助“互联网+”,强化了数字化新零售和数字化品牌体验借助互联网技术,强化数字化新零售和品牌体验N6:借助互联网技术强化数字化体验10数字化零售为零售场景注入数字化基因,让每个销售节点产生有效数据。从广度、深度、热度上,打造全新形态零售门店利用数字化基因产生数据,打造新形态零售门店N7:利用数字化基因打造新型零售门店11数字化品牌体验依靠多媒体科技,……通过线上线下全端口与消费者产生有效沟通、交流,提升了我们产品的知名度和美誉度,增强了客户忠诚度依靠多媒体科技,与消费者线上线下沟通交流N8:借助多媒体技术与消费者沟通

通过对案例资料进行反复对比分析、质疑论证,对不同范畴在概念层次上的相互关系和逻辑次序进行识别、归类、精炼、整合,再将18个子范畴概括为驱动因素(C1)、外部环境(C2)、内部环境(C3)、关键活动(C4)和数字化创新(C5)5个主范畴(见图1),从而实现对数字化创新形成过程更加全面、准确的理解。

图1 主轴编码过程
Fig.1 Spindle coding process

3.4 理论编码

理论编码的主要目的是通过提炼核心范畴,将主轴编码所得主范畴之间可能的关系变得具体化,使得分析逻辑更具有连贯性。正如Glaser[27]指出,将支离破碎的故事重新聚拢在一起,并用故事线精炼地诠释经验资料。这也符合本研究探索数字化创新内涵的目的。

本研究的核心任务是识别企业数字化创新的形成路径。借助典范模型中因果条件—现象—脉络—中介条件—行动/互动策略—结果6个方面之间的逻辑脉络,并结合对3个案例主范畴、支持范畴的对比分析,可识别、归纳出数字化创新过程中涉及的关键活动及其相互关系,并融合现有理论文献,构建企业数字化创新形成路径,进一步揭示数字化创新关键行动选择之间的内在逻辑,如图2所示。

图2 数字化创新的形成路径
Fig.1 Formation path of digital innovation

3.4.1 数字技术与市场需求是数字化创新的驱动因素

数字技术是企业数字化创新的关键驱动因素[4]。《2020年中国独角兽企业发展报告》显示,2020年中国独角兽企业中,电子商务、互联网金融、互联网教育、云服务、人工智能、新媒体以及大数据与数字技术相关行业企业数量已占半壁江山。与传统技术不同,数字技术具有可重复编程性、数据同质化、自参照性特征[28]。可重复编程性使设备的数字化逻辑与其物理功能得以分离,从而允许数字设备执行多种功能。数据同质化使得任何数字内容(音频、视频、文本和图像等)都可以使用相同数字设备和网络进行存储、传输、处理和显示。同质化特征使不同来源的数字化数据互相结合,从而可以提供不同服务,消除产品和行业边界,促进数字技术与产品、服务融合创新。满足市场需求是企业进行数字化创新的出发点和目标,企业通过数字化创新提升外部用户体验,增加客户粘性,并从满足用户需求角度审视企业自身产品和服务价值,增强企业产品竞争优势。

企业数字化创新过程中应用的关键数字技术包括人工智能、互联网、物联网、区块链、云计算、大数据等。其中,物联网作为新一代信息技术的重要组成部分,在物物相连的前提下作为端,能够实现数据与信息互联共享;云计算可以突破时空界限,通过集合各种计算资源,实现办公协同、产品研发、生产运输、销售服务等流程效率提升;通过大数据/人工智能进行直接或间接的数据变现是数字化创新实现的手段。案例分析中,康泰医学公司为解决边远山区民众看病不方便的问题,利用互联网和人工智能技术开发出云健康平台,使得远程医疗诊断得以实现,在数字化产品和服务创新方面取得重大进展。数字技术尤其是大数据的发展,使广州银行能够更加精确地对内外部数据进行分析和挖掘,从多个维度识别金融风险。如广州银行通过查询区块链中的客户信息和交易记录,识别异常交易行为,有效防止交易欺诈。数字技术可以助力银行实现端到端的透明化,大大提高处理效率,减少人为干预的操作风险。同时,生物识别技术的普及,节省了客户的时间成本,也助力广州银行提高内部控制的安全性。

3.4.2 内部环境与外部环境是数字化创新的边界条件

组织情境是引发组织行为的背景,不仅是组织进行战略决策的重要背景变量,往往也是导致组织行为发生的动机变量,组织行为反过来也会对组织情境产生影响。因此,组织情境与组织行为之间构成共生关系。就数字化创新而言,组织情境与数字化创新相互作用,组织情境会影响企业数字化创新,反过来也会受到企业数字化创新影响(见图2)。

数字化创新不是在真空中形成的,会受到组织内部环境的影响。基于此,数字化创新可以被框定为在企业IT系统范围内组织和实施的战略行动。组织构成企业数字化创新的关键情境,企业经营战略、人力资本、企业文化和信息基础等都会对数字化创新活动产生影响。例如,2019年底石家庄制药集团上线部署新一代eHR 标杆产品——红海eHR,用数字技术赋能人力资源业务场景,实现集团内部人力资本的高效协同运转,从而为通过人力资源管理流程创新,灵活应对医药行业数字化变革奠定基础。

根据制度理论[29]和社会传染理论[30],企业数字化创新实践根植于所处外部环境,因此不可避免会受到外部环境(如经济环境、政策环境、技术环境和行业环境等)影响。近年来我国数字经济发展势头强劲,《中国互联网发展报告2019》显示,截至2018年底,我国数字经济规模已达31.3万亿元,数字经济已成为经济增长的新引擎,促进众包、共享经济、在线服务、虚拟市场等数字化创新的增长和普及。同样,数字化创新本身也能改变企业所处运营环境。例如,意大利保险公司UnipolSai通过车联网、智能手机和OBD等联网设备,将驾驶者的驾驶习惯、驾驶技术、车辆信息、周围环境等数据综合起来,通过建立人、车、路(环境)多维度模型进行保费定价,加速保险行业向数据驱动服务模式转变。在本文案例中,诺贝尔瓷砖公司依托强大的互联网技术平台,全面使用VRHome、3D云设计、大数据等工具,基于用户痛点和行业趋势,率先开创“虚拟家”到“现实家”的新零售服务生态,促进上下游产业链、价值链融合式发展,驱动瓷砖行业瓷砖零售消费新模式变革。

3.4.3 识别、启动、探索、利用是企业实施数字化创新的关键活动

识别是指企业寻找组织内外部环境中与数字化创新相关的、有价值的知识和机会;启动是指企业通过安装和维护信息系统,进行组织结构调整、人员培训、流程再造,为数字化创新提供技术保障和组织支持;探索是指企业设计和开发新的数字技术系统,按客户要求制定解决方案,开发新的数字化产品;利用是指企业利用现有信息技术系统,谋求价值最大化,或为现有产品和数据寻找新的数字化用途。根据经验曲线,从“意会”视角看,持续利用企业信息技术系统,可以增强学习和开发能力,为企业带来更大回报[31]。持续探索和利用可以深化决策者对行业发展态势的理解,有助于进一步识别数字化创新机会[32]。如美国制药巨头礼来公司(Eli Lilly)创建众包平台innocentive.com,利用英特网广集智慧,通过互联网促进科学创新,自2001年启动以来,该平台已成为全球最成功的众包网站之一。

在本文案例中,面对滚滚而来的数字化浪潮,广州银行应势而动,积极拥抱变化,确立金融科技赋能的发展思路。广州银行充分利用互联网等高新技术,实现跨区域、随时在线提供服务,使得金融服务“无所不在、无时不在”。特别是在客户服务方面,利用大数据、云计算、人工智能等技术,整理、加工和分析客户信息,逐步建立和完善客户标签体系,形成全面、深入、动态的客户拼图,更加细分和洞察客户需求,挖掘潜在客户,提高存量客户产品服务覆盖度,从而进一步延伸金融服务空间。

3.4.4 数字化产品、服务、流程、商业模式创新是数字化创新的表现形式

数字化产品或服务创新是对数字技术和产品的物理组件或传统服务进行组合,以产生新产品或服务的过程[2]。这种组合依赖于数字化过程,即将模拟信息编码成数字格式,通过数字化扩充企业产品和服务类别。数字化流程创新是指运用数字技术,对企业生产、服务和管理流程进行重塑及再造,进而让企业运营更加快速高效。数字化商业模式创新是指由数字技术驱动导致的企业经营模式变革。数字化使物理产品可编程、寻址、感知、交流、记忆、追溯、联想,数字化创新产生的新产品或服务既嵌入到数字技术中,又受到数字化技术的不断驱动,从而在产品、服务生产过程中不断产生新的数字与物理组件组合方式[15]。数字化创新的扩散创造出正网络外部性,加速数字设备、网络、服务及内容的创建和可用性,进而通过降低进入壁垒、降低学习成本、加快传播速度的良性循环,进一步促进数字化创新。

例如,瓷砖占据家装产业的主材地位,行业规模和需求大,但终端消费仍处于传统粗放经营状态,消费服务环节多、效率低、成本高。为提升消费服务过程效率,降低消费过程交易成本,提升品牌服务口碑和市场占有率,诺贝尔瓷砖公司对店面、渠道、客户、产品、推广、库存、服务、人员等实现信息化、数字化管理,全面推动诺贝尔瓷砖产品销售服务大升级,快速高效提升产品销售成交率和成交值。数字化创新不仅包括产品和服务创新,还涵盖流程创新和商业模式创新。在银行业,金融科技已不仅仅局限于改善客户体验,更影响到商业银行的基础设施建设。例如,与互联网相关的基础设施投产后,客户边际成本递减,甚至为零,为银行打破“二八定律”及服务对价格极为敏感且数量众多的“长尾客户”提供了可能,还为降低普惠金融、金融扶贫成本提供了空间。

4 研究结论与讨论

4.1 研究结论

本研究围绕康泰医学、广州银行、诺贝尔瓷砖3家公司的数字化创新实践,借助扎根理论的研究过程,对案例企业文本资料进行系统调研和分析,最终提炼出企业数字化创新路径。本研究认为,数字化创新是企业在市场需求和数字技术双重驱动下,在与内外部环境相互作用的过程中,通过机会识别、创新启动、创新探索、创新利用等关键活动,带来的数字化产品、服务、流程或商业模式创新。

(1)从数字化创新生成视角看,市场需求、数字技术是企业数字化创新的起点和驱动要素。人工智能、互联网、物联网、区块链、云计算、大数据等数字技术和基础设施的发展,促使企业生产要素和组织形式发生变革,推动企业实施数字化创新,以应对技术革命带来的挑战。此外,企业经营战略受客户行为影响,为进一步满足数字化发展情境下的用户需求,数字化创新成为企业发展的关键途径。

(2)从数字化创新情境视角看,在开放式创新背景下,数字化创新不再局限于企业组织内部,强调组织与内外部环境的相互作用。组织内部环境是数字化创新发展的关键情境,组织经营战略、人力资本、企业文化和信息基础等会影响数字化创新活动开展。由于企业在数字化创新实践过程中会以外部环境为向导,必然也会受到外部经济环境、政策环境、技术环境和行业环境的影响。同时,数字化创新的发展也会影响组织内外部环境。

(3)从数字化创新过程视角看,数字技术的自生长性特质决定了数字化创新不是静态的,而是处于动态演化过程中。数字化创新的形成与发展并不是一直处于固有的平衡状态,而是一个不断更新的演进过程。企业数字化创新实践过程主要是识别创新机会、调整组织结构与经营战略、探索新的发展方向,并利用现有基础创造新价值。因此,数字化创新是一个循环往复、循序渐进的过程。

(4)从数字化创新结果视角看,本研究突破了基于结果导向对数字化创新进行阐释的局限,指出数字化创新不仅仅是最终产品和服务创新,还包括流程和商业模式创新。数字技术嵌入到传统产品和服务中,产生新的产品和服务,从根本上改变产品和服务性质。同时,数字技术的进一步发展和扩散推动企业生产、服务和管理流程转变,企业固有经营模式也会受到相应挑战,为提升市场竞争能力,企业开始寻求新的商业模式,探索新的发展道路。

4.2 研究贡献

本文创新之处体现在以下几个方面:首先,以往研究对数字化创新内涵的界定主要集中在以数字技术为基础进行数字化创新产出的层面,如数字化产品、服务和模式创新。本文则通过分析案例企业数字化创新活动,基于扎根理论,对数字化创新形成过程展开探索性研究,提炼出包括驱动因素、外部环境、内部环境、关键活动、数字化创新在内的5个主范畴,有助于丰富数字化创新内涵,拓展数字化创新认知边界。其次,本研究基于对数字化创新的认识以及对案例企业数字化创新实践的分析,构建企业数字化创新形成路径,发现了数字化创新的起点、边界条件、关键活动、创新结果之间的逻辑关系,推进了本土情境下数字化创新理论发展,弥补了关于数字化创新形成路径的理论缺陷,为后续学者基于过程视角的数字化创新研究提供了理论借鉴。同时,该路径也说明数字化创新是多个方面共同作用的结果,其发展是一个动态过程,更新了现阶段研究对数字化创新的认知。

本文实践启示在于:首先,从企业内部看,本研究结论可以为企业分析自身支撑数字化创新所需条件和资源提供依据。数字化创新离不开数字技术这一核心要素,同时还需要组织内部企业文化、经营战略、人力资源、信息基础等条件支持。企业要注重通过研发或技术引进增强自身数字技术能力,同时要加强数字化人才培养和数字化信息基础设施建设,整合一切可利用资源,为数字化创新服务。其次,从企业外部看,本文结论为我国企业从整体层面构建数字化创新路径提供了理论思路。本研究将企业与外部环境的交互作用纳入数字化创新过程,为开放式创新背景下,企业如何更好地利用外部环境(如互联网平台、政府政策等)促进数字化创新提供了启发。

4.3 研究局限与展望

首先,虽然本研究选取了不同行业、不同规模的案例企业,具有较好的典型性和代表性,但受研究时间和条件所限,可能还无法完全克服案例研究在结论普适性上的欠缺,未来可以考虑对不同类型案例企业(如不同所有制、生命周期、国别)或就某一行业不同企业进行细化研究。其次,本文基于对案例企业的分析,得出数字化创新是组织内外部环境共同作用的结果,但扎根理论编码过程难免存在主观性,并且对于组织内外部环境或其它因素如何影响企业数字化创新以及影响程度如何,缺乏深入探究,未来可通过实证分析加以论证。最后,本文作为数字化创新路径的探索性研究,是基于现有研究成果对我国企业数字化创新理论的初步探索,未来可进一步挖掘数字化创新评价指标体系,开发数字化创新测量量表,提炼不同企业数字化创新模式,以推进本土情境下数字化创新理论的不断发展。

参考文献:

[1] VEGA A,CHIASSON M.A comprehensive framework to research digital innovation:the joint use of the systems of innovation and critical realism[J].The Journal of Strategic Information Systems,2019,28(3):242-256.

[2] YOO Y,HENFRIDSSON O,LYYTINEN K.Research commentary:the new organizing logic of digital innovation:an agenda for information systems research[J].Information Systems Research,2010,21(4):724-735.

[3] NYLÉN D,HOLMSTRÖM J.Digital innovation strategy:a framework for diagnosing and improving digital product and service innovation[J].Business Horizons,2015,58(1):57-67.

[4] NAMBISAN S,WISCONSIN-MILWAUKEE U O,LYYTINEN K,et al.Digital innovation management:reinventing innovation management research in a digital world[J].MIS Quarterly,2017,41(1):223-238.

[5] CHAE B.A General framework for studying the evolution of the digital innovation ecosystem:the case of big data[J].International Journal of Information Management,2019,45:83-94.

[6] PERSHINA R,SOPPE B,THUNE T M.Bridging analog and digital expertise:cross-domain collaboration and boundary-spanning tools in the creation of digital innovation[J].Research Policy,2019,48(9):103819.

[7] YOU D,CHEN G.The dynamic evolution model of the breakthrough technology innovation process based on market feedback[J].International Journal of Digital Content Technology and Its Applications,2012,6(22):830-842.

[8] BHARADWAJ A,UNIVERSITY E,EL SAWY O A,et al.Digital business strategy:toward a next generation of insights[J].MIS Quarterly,2013,37(2):471-482.

[9] ENKEL E,BOGERS M,CHESBROUGH H.Exploring open innovation in the digital age:a maturity model and future research directions[J].R&D Management,2020,50(1):161-168.

[10] PIGNI F,PICCOLI G,WATSON R.Digital data streams:creating value from the real-time flow of big data[J].California Management Review,2016,58(3):5-25.

[11] WU Y,CEGIELSKI C G,HAZEN B T,et al.Cloud computing in support of supply chain information system infrastructure:understanding when to go to the cloud[J].Journal of Supply Chain Management,2013,49(3):25-41.

[12] O’DONOVAN P,LEAHY K,BRUTON K,et al.Big data in manufacturing:a systematic mapping study[J].Journal of Big Data,2015,2(1):1-22.

[13] CAPUTO A,MARZI G,PELLEGRINI M M.The Internet of things in manufacturing innovation processes:development and application of a conceptual framework[J].Business Process Management Journal,2016,22(2): 383-402.

[14] URBINATI A,CHIARONI D,CHIESA V,et al.The role of digital technologies in open innovation processes:an exploratory multiple case study analysis[J].R&D Management,2020,50(1):136-160.

[15] 余江,孟庆时,张越,等.数字创新:创新研究新视角的探索及启示[J].科学学研究,2017,35(7):1103-1111.

[16] FICHMAN R G,COLLEGE B,DOS SANTOS B L,et al.Digital innovation as a fundamental and powerful concept in the information systems curriculum[J].MIS Quarterly,2014,38(2):329-343.

[17] BOLAND R J,LYYTINEN K,YOO Y.Wakes of innovation in project networks:the case of digital 3-D representations in architecture,engineering,and construction[J].Organization Science,2007,18(4):631-647.

[18] KALLINIKOS J,AALTONEN A,MARTON A.A theory of digital objects[J].First Monday,2010, 15(6): 6-7.

[19] LYYTINEN K,YOO Y,BOLAND R J.Digital product innovation within four classes of innovation networks[J].Information Systems Journal,2016,26(1):47-75.

[20] REUVER M,SØRENSEN C,BASOLE R C.The digital platform:a research agenda[J].Journal of Information Technology,2018,33(2):124-135.

[21] 黄振辉.多案例与单案例研究的差异与进路安排:理论探讨与实例分析[J].管理案例研究与评论,2010,3(2):183-188.

[22] 张霞,毛基业.国内企业管理案例研究的进展回顾与改进步骤:中国企业管理案例与理论构建研究论坛(2011)综述[J].管理世界,2012,28(2):105-111.

[23] WHITEHEAD D.Case study research design and methods,3rd edition[J].Journal of Advanced Nursing,2003,44(1):108.

[24] 白长虹,刘欢.旅游目的地精益服务模式:概念与路径:基于扎根理论的多案例探索性研究[J].南开管理评论,2019,22(3):137-147.

[25] CHARMAZ K.Constructing grounded theory:a practical guidethrough qualitative analysis[M].SAGE Publications Ltd, 2006.

[26] GLASER B G.Conceptualization:on theory and theorizing using grounded theory[J].International Journal of Qualitative Methods,2002,1(2):23-38.

[27] GLASER B G.Theoretical sensitivity[M].MillValley,CA:Sociology Press,1978.

[28] YOO.Computing in everyday life:a call for research on experiential computing[J].MIS Quarterly,2010,34(2):213.

[29] KING J L,GURBAXANI V,KRAEMER K L,et al.Institutional factors in information technology innovation[J].Information Systems Research,1994,5(2):139-169.

[30] ANGST C M,AGARWAL R,SAMBAMURTHY V,et al.Social contagion and information technology diffusion:the adoption of electronic medical records in US hospitals[J].Management Science,2010,56(8):1219-1241.

[31] HSIEH J J P A,RAI A,XU S X.Extracting business value from IT:a sensemaking perspective of post-adoptive use[J].Management Science,2011,57(11):2018-2039.

[32] YAO Y L,KOHLI R,SHERER S A,et al.Learning curves in collaborative planning,forecasting,and replenishment (CPFR) information systems:an empirical analysis from a mobile phone manufacturer[J].Journal of Operations Management,2013,31(6):285-297.

(责任编辑:陈 井)