专利家族视角下技术演化路径依赖研究
——以光刻技术为例

杨 武,陈 培,Gad David

(北京科技大学 经济管理学院,北京 100083)

摘 要:以专利家族为研究视角,阐述技术路径动态演化过程中的路径依赖。专利家族自引会对技术主路径造成干扰,通过对主路径进行调整,提出一种修正技术主路径的新思路。研究发现:光刻技术在“投影对准和曝光系统—浸没式投影物镜—浸没式光刻材料—光刻胶”4个阶段经历了“路径消解—路径产生与路径依赖—路径消解与突破”的动态演化过程。在此过程中,以荷兰阿斯麦、德国蔡司和日本东京电子为代表的专利家族发挥重要作用。其中,以阿斯麦为核心的利益联盟垄断核心技术,强化光刻技术发展的路径依赖作用,占据市场领先地位。研究结论有助于深化对路径依赖理论的认知,通过揭示光刻技术路径演化过程及企业演化格局,为后发国家突破技术路径依赖提供实践启示。

关键词:专利家族;技术演化;技术路径依赖;光刻技术

Path Dependence in Technology Evolution from the Perspective of Patent Families: An Example of Lithography

Yang Wu,Chen Pei, Gad David

(School of Economics and Management, University of Science and Technology Beijing,Beijing 100083, China)

AbstractPath dependence may be defined over a spectrum of phenomena ranging from mere dependence upon initial conditions to strong dependence upon specific events unfolding. It is observable at various layers of the economic system from the individual up to the aggregate system level. At the technology level, path dependence shows up when there is persistence and lock-in to particular technological choices. Tracing technology evolution paths is crucial for monitoring technological innovation progress, and main paths are one of the effective methods for identifying core technology trajectories in complex patent citation networks. However, most studies ignore the critical role played by patent families in citation networks, resulting in main paths that do not accurately describe the path evolution of technology and technology fields. Therefore, existing studies have limited practical and theoretical implications. In addition, the process of technology evolution varies greatly, and each phase has different characteristics and performance, so it is imperative to analyze the main path in conjunction with the prevailing technological context and path-dependent features. The historical pattern of technological development plays a prominent role in determining the path of future technological change.

This study describes the path dependence in the technology dynamic path evolution, focusing on the patent family as the research perspective. Path dependence is explained by distinguishing between fundamental and secondary knowledge. The study proposes a new method to correct the main paths in a technological domain by adjusting the patent family self-citation on the main path that interferes and leads to misinterpretation of core technologies. The empirical results show the four stages in the path evolution of lithography; projection alignment and exposure system, projection objective immersion, immersion lithography material and photoresist go through a dynamic cycle process of path dissolution, path generation, path dependence, path dissolution and breakthrough. In this process, ASML, ZEISS, and Tokyo Electron as the representatives of the patent family, play a significant role in lithography evolution. According to the network centrality analysis, it is found that Zeiss, ASML, and IBM occupy a high centrality degree position in all stages of development. ASML belongs to the EUV LLC alliance. With this alliance, partners can achieve maximum technological knowledge sharing that helps them maintain the monopoly of core technologies in each stage of evolution. The big gap between China and developed countries, and the fact that Chinese leading local enterprises neither appear in the main path nor the network of patent owners, indicates that the mainstream market inhibits technological innovation in latecomer's countries, and China's technological capability is not yet able to change the status quo of technological constraint.

The study contributes to the existing research on technology trajectories by highlighting patent families' influence and misleading information in technology development. It proposes a correction scheme for the deviation of the main path, and provides a new idea to exclude the interference of some technologies in the main path that leads to the wrong analysis of the technology trajectories. In addition to describing the path evolution process, the study penetrates the field of lithography segmentation, thereby bridging the gap between path dependence theory and existing empirical evidence, enriching the previous studies on the path dependence theory from the perspective of market subjects. On the other hand, the study shows that latecomers can improve their independent innovation capacity and innovation efficiency through resource complementation and technology sharing by building a solid technology network platform or technology R&D alliance with complementary resources. In this vein, through a cooperative alliance with lithography newcomers, latecomers can obtain external resource advantages through relationship capital and collaborative innovation to promote the diversified development of domestic enterprises. It suggests that path creation relies on long-term resource investment and technology accumulation of an enterprise. Finally, at the technology level, the dynamic development of technology requires technology strategy to adapt to the law of technology path evolution. Since the technology pioneers have locked latecomers, latecomers should avoid investment in R&D of backward technology. The fourth phase is trajectory dissipation. Therefore, companies must inevitably provide EUV-related technologies that may be the driving force to get rid of the path dependence. The new intermittent innovation technologies will split the initial order of the evolution of the technology trajectory, and provide a window of opportunities for Chinese lithography companies to make a technological breakthrough. This study contributes to understanding the path dependence dynamic theory. It reveals lithography industry and enterprise paradigm evolution more precisely to provide reference strategies for developing countries to overcome technological path dependence.

Key Words:Patent Family; Path Evolution; Technology Path Dependence; Lithography

收稿日期:2021-11-10

修回日期:2022-03-09

基金项目:国家自然科学基金面上项目(72074019)

作者简介:杨武(1961—),男,山东临沂人,北京科技大学经济管理学院教授、博士生导师,研究方向为创新创业与企业成长;陈培(1987—),女,内蒙古包头人,北京科技大学经济管理学院博士研究生,研究方向为技术创新;Gad David(1988—),男,刚果人,北京科技大学经济管理学院博士研究生,研究方向为技术创新、知识管理。本文通讯作者:陈培。

DOI10.6049/kjjbydc.2021110307 开放科学(资源服务)标识码(OSID):

中图分类号:G301

文献标识码:A

文章编号:1001-7348(2022)23-0001-11

0 引言

美国以贸易战为开端对我国关键产业技术路径形成锁定[1-2],使我国自主创新能力薄弱、关键核心技术受制于人的问题浮出水面。例如,在光刻机制造领域,荷兰阿斯麦(ASML)、德国蔡司(Zeiss)、韩国海力士(Hynix)公司组建技术研发合作联盟;阿斯麦与股东英特尔(Intel)、台积电(TSMC)和三星(SUMSANG)形成紧密的利益共同体,其45nm以下高端光刻机设备占据高达80%以上的市场份额[3],从而形成技术垄断。受自身创新资源的约束,作为跟随者的后发企业受领先企业制约,技术突破往往面临较多困境。我国芯片产业发展对外依赖性强[4],尤其是对阿斯麦联盟产品和技术有较强依赖。我国后发优势战略体现出较强的路径依赖性特征,突出表现为在追赶过程中陷入“引进—落后—再引进—再落后”的恶性循环。当前,国际竞争日趋激烈,厘清技术路径演化主体、阶段特征与科学内涵,寻求路径依赖突破已成为亟待解决的战略性问题。技术轨道的存在决定企业技术演化方向,从技术轨道出发把握路径依赖特征更能揭示技术发展本质[5]

早期,Arthur等[6]、David[7]研究技术创新过程中的路径锁定现象,将其称为技术创新路径依赖。当某一主导技术依赖于当前技术以及相关人力、设备时,便会形成路径依赖,技术轨道积累是形成路径依赖的主要原因。现有学者对路径依赖、路径演化进行了积极探索[8-9],但多以定性研究为主,存在与实践脱节的问题,对技术演化过程中的路径依赖缺乏有效解释。因此,有必要对技术路径动态演化过程进行考察,结合技术背景和路径依赖特征,深入探讨技术主体对各阶段技术路径的作用机制。另外,现有研究多对技术主路径进行分析,集中探讨技术领域核心主题[10] 、技术演进路径[11]及衍生路径[12],但主路径研究方法仍有局限,尤其夸大了对规模较大专利家族的技术依赖,忽视了专利家族自引的干扰,未揭示技术路径演化规律以及不同技术主体所发挥的作用。

基于此,本研究对技术主路径进行修正,从专利家族视角消除干扰,并以光刻技术为研究对象论证该方法的准确性和有效性,通过阐释技术路径动态演化过程中的路径依赖,厘清光刻技术创新过程、更替过程和技术知识积累过程,对于突破西方发达国家核心技术封锁具有重要现实意义。

1 理论基础与研究综述

1.1 技术轨道与路径依赖

企业技术发展路径总是包含于特定技术轨道之中,技术轨道反映某一技术领域的技术发展方向和内在规律[13]。技术轨道的形成受技术、社会、经济等因素的影响[14-15],由于早期技术会对后续技术发展产生影响,因此技术轨道具有路径依赖性[16]。David[17]认为,如果不受外部因素影响,系统会一直按照“意外事件”方向发展。不同领域学者均认为路径依赖是一种动态随机演化过程,且具有技术方向锁定性特征[15]。因此,从技术轨道角度研究路径依赖有助于理解技术发展的本质[18]。技术发展是以路径创造和路径依赖为基础的持续动态演化过程,包括路径生成、路径依赖与锁定、路径分化3个阶段[19-20],如图1所示。

图1 技术路径动态演化过程
Fig.1 Dynamic evolution process of technology path

新技术路径的产生往往源于偶然小概率事件的触发或有意而为的创造。在技术发展初期阶段,市场上存在许多竞争主体,市场竞争格局并不明朗;进入稳定发展阶段,自我强化机制使技术呈现出路径依赖和锁定特征,但这并不意味着这条路径会一直持续下去,锁定只是暂时均衡状态,路径发展仍存在诸多可能[21]。如由技术、市场或制度重大变革所导致的路径分化,表现为路径消解、偏离和突破[20]。路径消解是指旧路径被新路径取代而自然消亡的过程;路径偏离是指利益相关者的渐进性创新过程,他们往往抵触突破性变革,仅从内部实现自我转变;路径突破是指依靠外力打破原有路径依赖。相比于路径消解,路径偏离和路径突破更倾向于行为主体有意识的建构,属于不同程度的路径创造[20]。技术演化是一个复杂的动态过程,要打破路径依赖,需要结合技术背景和阶段特征清晰展示路径依赖形成过程。本研究通过对光刻产业技术路径演化阶段进行识别,探讨其在不同技术演化阶段的最优路径选择。

1.2 专利家族

专利家族是指不同国家申请的相同或类似专利集合,即同一项技术创新的后续发明[22],包括简单专利族、复杂专利族、扩展专利族、本国专利族、内部专利族、人工专利族等概念。目前,应用较为广泛的是简单专利族和扩展专利族[23],欧洲专利局将简单专利族定义为“一组涵盖一项发明的专利文件”,即技术内容相同、专利家族成员专利优先权相同;扩展专利家族是指涵盖一项技术专利的集合,即技术内容相似但不一定相同,包含直接或间接优先权关系[22]。专利家族价值体现在技术与经济两个方面:一是专利权人为维持技术优势所形成的专利家族;二是专利权人为保护专利商业价值和市场竞争优势所形成的专利家族。由于在其它国家申请专利会产生额外成本,因此如果专利权人愿意承担成本以确保技术发明市场优势地位,说明这项专利十分重要。专利家族是技术领域内的核心专利,代表领域内技术主体的核心技术。以往文献主要关注专利家族规模[23-24],对技术路径演化的探讨较少,因此有必要从专利家族角度对核心技术演进进行分析。相关研究表明,同一专利家族中的专利往往呈现较高的自引率,对技术主路径产生一定干扰[25],并影响技术主路径演化轨迹。

2 光刻技术发展与变革

自20世纪70年代开始,光刻工艺节点从1978年1.5μm的微米时代进入如今的纳米时代[26]。在摩尔定律的引导下,光刻机发展经历了从20世纪60年代的接触式/接近式光刻机,到20世纪70年代的投影式光刻机,再到20世纪80年代的步进式光刻机,最后到浸没式光刻机和EUV光刻机[27],其性能和产率均得到大幅提升。

在日本半导体产业全面崛起的年代,全球光刻制造业几乎是日本企业的天下,其中尼康和佳能是当之无愧的巨头。尼康的衰落始于157nm干式光刻与193nm浸没光刻之间的技术之争。当时,荷兰阿斯麦决定押注浸没光刻,在2004年生产第一台浸没式光刻机,率先抢占市场,并先后夺下IBM和台积电等大客户订单[28],尼康则晚了半步。又如,为突破65nm工艺节点,英特尔公司倾向于选择EUV方案,于是早在1997年其便与美国能源部牵头,集合摩托罗拉、AMD、IBM、英飞凌以及美国三大实验室组成EUV LLC战略联盟,大力推进EUV技术研发[28],为日后EUV光刻技术突破奠定了重要基础。由于技术轨道具有累积性,顶尖光刻机制造几乎被发达国家所垄断,后发国家或企业想要摆脱技术路径依赖、实现技术追赶与跨越十分不易。

3 研究设计

3.1 研究框架

为追溯技术演化发展趋势,本文通过识别专利引证网络构建技术主路径研究框架,如图2所示。

3.2 研究方法

3.2.1 技术主路径

专利承载和记录了技术细节,由专利构成的引证网络体现了技术之间错综复杂的关系,专利转移、继承与流动关键路径代表技术发展主干和脉络[29]。技术主路径包含技术发展关键节点及其相互作用关系,反映知识产生、技术改进以及新技术开发过程[12]。Dosi[29]认为,专利引用路径在某种程度上代表技术演化轨道;Batagelj等[30]提出一种增强主路径分析的显著性指标算法,这些算法包括搜索路径计数(SPC)、搜索路径链接计数(SPLC)、搜索路径节点对数(SPNP)、节点对投影统计数(NPPC),认为SPC方法优于其它方法。随后,许多学者将其应用于技术领域发展轨道[31-32]

图2 研究框架
Fig.2 Research framework

本文采用SPC算法对引文网络进行加权,SPC 值反映从引用源到引用网络所有遍历该链接的次数,链接值越大,表示引用网络越重要。本文运用SPC搜索算法提取加权网络中的全局主路径,即搜索SPC 总数最大的路径。如图3所示,数字代表SPC 值,字母代表节点,实线代表运用SPC 搜索算法提取的全局主路径,即路径A→C→E→D→F。

图3 基于SPC 算法的全局主路径
Fig.3 Global main path based on SPC algorithm

3.2.2 网络节点中心性

网络节点中心性主要包含度数中心性(Degree Centrality)、中介中心性(Betweenness Centrality)和接近中心性(Closeness Centrality)3个常用指标。其中,度数中心性是指某一节点链接的其它节点数,若某一节点与多个节点相连说明该节点具有较高的度数中心性,即该节点在网络中比较重要[33]。节点度数中心性计算公式为:

(1)

度数中心度是指利用网络中与某一节点直接相连的其它节点个数计算节点网络地位,用以反映某一节点在网络中的中心位置[34]。因此,本文利用度数中心度分析专利网络中各专利权人的中心位置。

4 光刻技术路径演化过程

4.1 数据来源与处理

本文利用Innojoy专利数据库收集1968-2020年公开的专利数据,该专利库收录了涵盖欧洲、美国、日本、中国专利局以及世界知识产权组织等技术领先国家和地区完整的专利信息。光刻技术迭代速度快、复杂程度高,包含多种细分制造工艺[35],简单的IPC分类或单一关键词无法完整概括。本文通过对光刻技术相关文献进行梳理,与技术专家进行交流,选取代表每个细分技术领域特征的关键词,构建关键词+IPC分类号检索式,以保证专利数据尽量全面、精准地覆盖该技术领域。在IPC分类体系中,涉及光刻技术的专利主要包括H01L(半导体器件)、G02B(光学器件)、G03B(光波装置、设备)、G03F(曝光及设备、半导体器件加工)技术主题专利族。专利检索式为:(TI= (lithograph or lithography or microlithograph or photolithograph or photolithography or stepper or scanner or step-and-repeat or step-and-scan) and (mask or photomask or lens or resist or photoresist or duv or euv or extreme ultraviolet)) and (SIC=H01L or G02B or G03B or G03F)。截至2021年1月1日,经过专利过滤与剔除等数据清洗,本文共获得有效专利32 693件、Innojoy专利家族16 662条,得到596 188条引证关系。

4.2 技术主路径

图4绘制了光刻技术主路径,用以展示光刻核心专利变化情况,反映光刻领域主导技术,突出核心企业不同程度的知识贡献。顶点大小表示专利重要性(遍历权重),每个节点表示专利公开号和专利权人,箭头表示引证关系,该技术主路径提供了技术和企业两个重要维度信息。从技术发展角度,根据技术主题,进一步将光刻技术发展轨迹划分为4个阶段。在第一阶段,由于市场竞争不激烈,各主体重点对市场进行布局,专利家族申请规模有限,因此不存在对技术主路径的干扰;从第二阶段到第四阶段,企业专利家族规模逐渐扩大,市场竞争日趋激烈,专利家族对主路径的影响越来越明显。

图4 光刻技术主路径
Fig.4 Main path of lithography

4.3 专利家族修正

本研究采用Innojoy数据库提供的简单同族专利和扩展同族专利,其中扩展专利族是指直接或间接拥有至少一个相同优先权信息的一组专利文献。表1为专利家族示例,简单同族包含4个专利,其中US7187503B2、US20050190455A1、US7408716B2是US20070109659A1的延续,US20070091451A1为该专利家族的扩展同族专利。本文中每个专利家族都以FM为标签,因此该组所有专利都属于专利家族FM8(标记为Zeiss_FM8)。

表1 专利家族示例
Tab.1 Patent family examples

专利家族 公开(公告)号公开(公告)日申请号申请日最早优先权日专利权人类别FM8US7187503B22007.03.06US11610042004.12.151999.12.29Carl Zeiss 简单同族FM8US20050190455A12005.09.01US11610042004.12.151999.12.29Carl Zeiss 简单同族FM8US7408716B22008.08.05US649274072007.01.041999.12.29Carl Zeiss 简单同族FM8US20070109659A12007.05.17US649274072007.01.041999.12.29Carl Zeiss 简单同族FM8US20070091451A12007.04.26US596626042004.12.152003.12.19Carl Zeiss 扩展同族

由于专利家族的主要目的是限制竞争对手,因此重大创新专利技术往往通过自引产生高被引结果[24],而技术主路径的提取主要基于专利引用关系权重[11],由此导致专利家族的影响力被无限放大,忽视了其它技术主体的作用。因此,本文运用SPC遍历算法得到全局技术主路径,依次比较主路径专利节点所属简单专利家族和扩展专利家族,利用专利家族ID对专利进行分组,对所属同一专利家族的节点进行修正,如图5所示。

接下来,通过规范化专利申请人名称清理专利数据,如ASML HOLDING N.V.公司与ASML NETHERLANDS B.V公司同属于ASML公司,因此本文将其标记为ASML。通过比较全局搜索中的干扰主路径(图5a)和修正主路径(图5b),将修正合并后的路径视为主路径。在专利US20050231814A1之后,US20050190455A1、US7408716B2、US20070109659A1和US20070091451A1均属于同一专利家族FM8,代表浸没式光刻折射投影技术。可见,光刻投影物镜从传统干式光刻全折射式设计转变为浸没式光刻折返式设计[27]。通过观察发现,德国蔡司公司在整个技术路径中发挥主导作用,说明该公司在此阶段作出了重要贡献。

图5 专利家族修正路径
Fig.5 Patent family amendment path

随着技术的不断发展,专利家族自引用量日渐增多,由此产生干扰。由于干扰专利属于同一专利家族,因此可通过修正产生新全局主路径,如图6所示。表2展示了主路径中不同阶段专利家族的关键信息。

图6 全局主路径
Fig.6 Global main path

表2 主路径专利家族
Tab.2 Main path patent families

专利家族当前专利权人 申请人国家或地区技术来源国申请号申请日公开(公告)号公开(公告)日FM1东京电子日本日本US2017155941392017.05.12US10551743B22020.02.04US2017154457382017.02.28US10534266B22020.01.14US2018161540182018.10.08US10522428B22019.12.31FM2台积电中国台湾美国US2018160553402018.08.06US10401728B22019.09.03US2018160553402018.08.06US20180341175A12018.11.29FM3东京电子、JSR、Osaka 日本日本US2016152412742016.08.19US10073348B22018.09.11US2016152413452016.08.19US10073349B22018.09.11FM4东京电子、JSR、Osaka日本日本US2015151176862015.02.17US10025187B22018.07.17东京电子、JSR、OsakaUS2016152413152016.08.19US9971247B22018.05.15东京电子、JSR、OsakaUS2015151176862015.02.17US20160357103A12016.12.08FM5JSR Corp日本日本US2016153470332016.11.09US10018911B22018.07.10US2016153471132016.11.09US9989849B22018.06.05FM6JSR Corp日本日本US2016152591602016.09.08US9939729B22018.04.10EP161880332016.09.09EP3141958A32017.06.28FM7台积电中国台湾美国US2014144905172014.09.18US9256128B22016.02.09US2013140567372013.10.17US9245751B22016.01.26FM8蔡司德国美国US649274072007.01.04US7408716B22008.08.05US649274072007.01.04US20070109659A12007.05.17US11610042004.12.15US20050190455A12005.09.01FM9尼康日本日本US525372052005.02.23US7362508B22008.04.22US525372052005.02.23US20050248856A12005.11.10FM10ASML荷兰美国US831300042004.04.26US6980277B22005.12.27US831300042004.04.26US20040263808A12004.12.30FM11蔡司德国德国US85602052005.03.22US20050231814A12005.10.20US379809032003.03.06US6891596B22005.05.10FM12ASML 荷兰荷兰US705804032003.11.12US20040160582A12004.08.19US705816032003.11.12US20040136494A12004.07.15

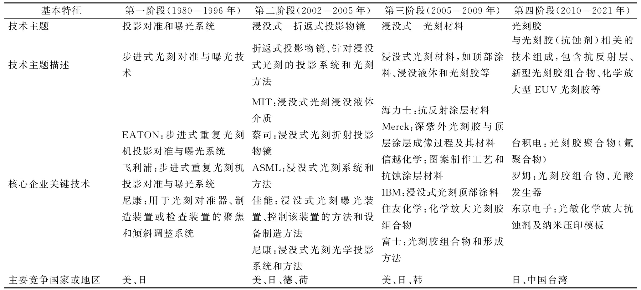
第一阶段(1980-1996年),步进式光刻技术日趋成熟,但主导主路径的市场竞争主体仅有EATON、飞利浦和尼康3家公司,直到下一个颠覆性技术在2002年出现,期间未有新关键技术出现在主路径中,旧有步进式光刻路径逐渐被取代,同时也是干式光刻技术逐渐消解的过程;2002年前后,摩尔定律接近物理极限,传统193nm干式光刻未将工艺节点推进至65nm以下,尼康和佳能研发的157nm光刻机难以实现突破,ASML将具有颠覆意义的浸没式光刻机推向市场[3],从此出现新技术方向——浸没光刻。因此,第二、三阶段出现与浸没式光刻相关的新专利技术,如折返式投影技术和浸没光刻材料等;第三阶段技术发展出现路径依赖,伴随着工艺节点需求的提升,要求企业在分辨率、浸没液体和光刻胶等方面不断进步;第四阶段光刻胶技术路径逐渐分化,伴随着旧有路径的消解,EUV光刻胶出现在主路径中。

由表2可知,专利家族在时间分布上主要集中在第四阶段。结合专利权人分析可知,日本专利家族主要来自东京电子、JSR和尼康,主要围绕化学放大光刻胶(CAR)技术,说明日本在光刻胶领域的垄断地位不断提升并呈现多元化发展趋势。自20世纪末以来,半导体行业分工不断细化,日本在芯片、光刻机等生产领域逐渐丧失竞争优势,随后全面转向材料领域,光刻胶成为日本重点发展产品之一,占据全球75%的市场份额[36]。其它专利家族来自荷兰阿斯麦、中国台湾台积电、德国蔡司,这3家公司专利家族虽然属于不同国家,但专利技术均来源于美国。ASML与蔡司、台积电等公司保持着紧密的商业合作关系,本质上是一组拥有核心技术的企业联盟[37]。从某种程度上讲,光刻领域核心技术一直被ASML垄断,一旦路径发展进入稳定阶段,整个演化过程便呈现出显著的ASML联盟依赖特征,这源于增强机制和行动者的有意行为。然而,即便出现路径锁定状态,也只是演化过程中暂时的均衡,路径演化会一直持续下去[21],这点已在图6中得到印证。表3列示了主路径在不同时期的技术内容,包括每个时期的核心技术主题、核心企业关键技术及主要参与竞争国家。

4.4 专利权人分析

主路径仅代表核心技术发展演化轨迹,本文通过绘制知识流动引文网络分析每个阶段的专利权人特征。为完整展现光刻技术发展历程,依据主路径划分的4个阶段对专利数据进行收集,研究不同阶段光刻专利权人的专利引用网络(知识流动网络),通过专利权人网络位置分析其所扮演的角色,如图7所示。图中每个专利节点代表一个专利权人,节点大小代表该专利权人的中心度,较高度数中心性意味着更高的知识水平。在网络形成阶段,企业比较重视探索式创新,因此节点度高的企业拥有更多相互连接的合作伙伴,从而拥有更多的多样化、非冗余信息[38]。箭头从知识来源指向接受者,并在专利权人后面标注了专利权人所在国家。从图7可以看出,德国(黑色圆点)和美国(灰色圆点)在第一阶段占据网络核心位置,具有先发优势,荷兰(实线空心圆点)和日本(虚线空心圆点)从第二阶段逐渐占据主导地位。总体来看,美日德及其它国家或地区专利权人在知识流动网络中的联系较为紧密。

表3 光刻产业发展4个阶段技术主路径演化特征
Tab.3 Evolution characteristics of the main path of lithography in each stage

基本特征第一阶段(1980-1996年)第二阶段(2002-2005年)第三阶段(2005-2009年)第四阶段(2010-2021年)技术主题投影对准和曝光系统浸没式—折返式投影物镜浸没式—光刻材料光刻胶技术主题描述步进式光刻对准与曝光技术折返式投影物镜、针对浸没式光刻的投影系统和光刻方法浸没式光刻材料,如顶部涂料、浸没液体和光刻胶等与光刻胶(抗蚀剂)相关的技术组成,包含抗反射层、新型光刻胶组合物、化学放大型EUV光刻胶等核心企业关键技术EATON:步进式重复光刻机投影对准与曝光系统飞利浦:步进式重复光刻机投影对准与曝光系统尼康:用于光刻对准器、制造装置或检查装置的聚焦和倾斜调整系统MIT:浸没式光刻浸没液体介质蔡司:浸没式光刻折射投影物镜ASML:浸没式光刻系统和方法佳能:浸没式光刻曝光装置、控制该装置的方法和设备制造方法尼康:浸没式光刻光学投影系统和方法海力士:抗反射涂层材料Merck:深紫外光刻胶与顶层涂层成像过程及其材料信越化学:图案制作工艺和抗蚀涂层材料IBM:浸没式光刻顶部涂料住友化学:化学放大光刻胶组合物富士:光刻胶组合物和形成方法台积电:光刻胶聚合物(氟聚合物)罗姆:光刻胶组合物、光酸发生器东京电子:光敏化学放大抗蚀剂及纳米压印模板主要竞争国家或地区美、日美、日、德、荷美、日、韩日、中国台湾

图7 全球主要光刻企业专利引用网络
Fig.7 Patent citation network of major global lithography companies

在第一阶段(1980-2002年),ADSIL和INST在专利引用网络中占据重要地位,它们从不同企业吸收知识(EUV LLC、海力士、MIT等),然后传播给三星、蔡司、ASML、IBM等;在第二阶段(2002-2005年),尼康和罗姆在光刻技术发展中发挥关键作用,成为专利引用网络的关键“枢纽”,与普通节点相比,它们占据技术传播和创新成果扩散主导地位;在第三阶段(2005-2010年),德国企业英飞凌和蔡司在网络中占据核心地位;在第四阶段(2010-2020年),日本印刷和应用材料处于企业专利引用网络核心位置,日本在这一领域拥有关键核心技术资源,对其它技术的影响力较强。随着网络的不断演化,第四阶段出现中国高校,表明国内高校逐渐参与研发,但专利尚未出现在主路径中。这说明,中国光刻技术专利被引用率小,技术竞争力薄弱,核心技术发展依然受制于人。

4.5 路径演化过程

如图8所示,虚线框内表示每个节点中心度较高的核心企业,交叉区域表示共同出现的企业,如第一、二阶段均出现尼康、蔡司、ASML、IBM、台积电和英特尔。在知识流动网络中,与其它企业来往较为密切(中心度较高)的企业往往出现在交叉区域,如尼康、蔡司、罗姆、应用材料和日本印刷。另外,在社会网络中出现的大部分专利权人同样也出现在主路径中,但每个阶段专利权人有所不同,尼康、蔡司、ASML、富士、台积电与主路径出现时间基本一致。由此可见,这些核心专利权人无论是在主路径还是社会网络中都是核心企业,核心专利权人识别结果进一步验证了前文技术主路径分析的有效性。

图8 光刻产业路径演化过程
Fig.8 Path evolution process of lithography industry

由于技术的不断突破,从第一阶段开始,步进式光刻对准与曝光路径逐渐消解,第二阶段围绕浸没式投影物镜的光刻方法逐渐产生,第三阶段技术路径主要围绕解决浸没式光刻带来的一系列问题,解决方案主要集中在浸没液、光刻胶上,进一步强化了浸没式光刻技术路径依赖,因此未将路径产生与路径依赖严格区分开来。在路径依赖的每个阶段、每个步骤都存在新选择机会,也即光刻产业发展既受浸没式路径的影响,又充满各种挑战,因此第四阶段是浸没式光刻逐渐消解与EUV技术突破的过程,其路径演化过程伴随着市场主体的更替。

从20世纪90年开始,光刻机领域主要是尼康与ASML之间的竞争,尼康在第一、二阶段一直处于核心位置,从浸没式光刻开始败下阵来。这是因为,一方面,ASML浸没式光刻实现技术突破;另一方面,EUV LLC联盟极力将尼康排除在外。在第三、四阶段,尼康无论是主路径还是专利权人网络都退出主导地位。由此可见,技术突破与合作联盟在抢占市场方面缺一不可。此外,网络核心节点显示,蔡司、ASML和IBM在各阶段一直处于网络中心节点位置,ASML隶属于EUV LLC联盟,联盟组织之间可以共享技术成果,联盟成员多来源于IBM以及美国下属能源实验室,因此凭借盟友之间的利益共享,其垄断了各阶段核心技术。通过分析专利申请人发现,在申请人大于2的专利中,有一半以上属于ASML与蔡司共同申请的专利,说明两者之间存在密切合作关系。值得注意的是,台积电成立于1987年,主要从事晶圆代工,第一、二阶段未出现在主路径中,但经过多年发展,第四阶段成为主路径和网络核心企业,自身拥有关键核心技术资源,并对技术主路径产生主导作用。

5 结论与启示

5.1 研究结论

追溯技术演化路径对于考察技术创新进展至关重要。本研究采用主路径和社会网络分析法,从专利家族视角探寻光刻技术路径和主要专利权人网络地位演化,得出如下研究结论:

(1)由于存在专利家族自引效应,因此夸大了专利家族在路径演化过程中所发挥的作用。相比于主路径分析法,本文通过调整路径干扰,提高路径演化正确率,明晰了技术演进过程中技术主体的作用。

(2)光刻技术发展呈现出规律性特征,遵循第一阶段路径消解—第二、三阶段路径产生和依赖—第四阶段路径消解与突破的动态演化过程,并得出核心技术沿着“投影对准和曝光系统—浸没式投影物镜—浸没式光刻材料—光刻胶”路径发展,在技术演化过程中不只包含技术变革,技术主体也随路径演变而改变,技术路径依赖包含对技术主体的依赖。

(3)光刻技术刚经历技术路径分化阶段,正处于浸没光刻路径消解与EUV突破阶段,与干式和浸没式光刻相比,技术主体也相应发生改变,台积电、东京电子和罗姆在新一轮技术变革中成为EUV光刻胶技术领导者。

(4)光刻核心专利家族集中分布于第四阶段,主要来自日本企业和以ASML为核心的企业联盟,核心技术被ASML和日本企业(Tokyo Electron、JSR等)长期垄断,技术积累是形成路径依赖的主要原因,反映整个路径演化过程过于依赖某些垄断企业,影响其它企业研发投入或采用新技术的意愿。与ASML相关的联盟虽然属于不同国家,但大都来源于美国,显示出美国在该领域较强的控制能力。

(5)与发达国家相比,中国技术发展差距较大。国内技术主体除台积电外均未出现在主路径和专利权人网络中,说明路径依赖抑制后发国家技术创新,目前我国技术能力尚未摆脱受制于人的困境。

5.2 理论贡献

本文理论贡献如下:

(1)现有关于技术主路径的研究未考虑专利家族的影响,忽视了技术路径准确性考量。本文基于专利家族对技术演化过程不同阶段的影响,提出针对主路径偏差的修正方案,为排除专利家族提供了新思路,提高了技术主路径准确率。

(2)将路径演化过程深入光刻这一细分领域,厘清路径依赖在技术演化情景下的应用过程,弥补了路径依赖理论的不足[39-40]。本文立足于“中美贸易摩擦”时代背景,丰富了中国情景下路径依赖研究。

(3)现有研究较多关注路径依赖在经济层面发挥的作用,较少关注其对技术主体的影响[41]。本文拓展了以技术主体为视角的路径依赖理论,弥补了以往研究仅关注专利家族规模的不足[23-24],对路径演化研究提供了有益补充,呼应了Sydow等[42]将路径依赖与路径创造整合为路径演化的观点。

5.3 实践启示

根据上述研究结论,本文提出如下启示:

(1)在技术路径形成阶段,企业可利用后发优势吸收行业内成熟的共性技术,既有助于降低研发成本,也能够在一定程度上规避研发风险,帮助企业快速积累技术资源并实现技术能力跃升。企业既能够沿着模仿生产和投资引进的技术能力成长轨迹延续低成本后发优势,也可通过二次创新,将吸收引进的成熟技术转化为自身优势资源。

(2)技术动态发展要求技术战略与技术路径演化规律相适应。我国已经被技术先行者锁定,作为技术后发国家应避免落后技术(浸没光刻)研发投入。路径消解阶段是企业技术创新的关键期,因此企业应努力进行技术创新以弥补后发劣势,突破技术壁垒与追赶陷阱;反之,一味引进式学习有可能导致企业技术能力下降甚至被锁定于低级阶段。

5.4 不足与展望

本研究存在如下不足:①企业技术路径演化过程是企业内外部因素共同作用的结果,仅研究专利家族对路径演化的影响,未对企业内部因素进行深刻剖析,未来应建立企业内外部因素分析模型展开深入分析;②从光刻机领域研究技术路径依赖轨迹,样本选取具有一定局限性,未来应进一步拓展数据范围,利用其它产业样本数据研究技术路径依赖演化过程。

参考文献:

[1] 易邱璐,赵莉. 技术路径被动锁定与技术创新绩效——技术创新能力的中介作用[J]. 中国科技论坛, 2017,33(11): 36-44.

[2] 赵莉,俞学燕,易邱璐. 后发企业技术创新路径被动锁定成因与应对策略研究[J]. 科技进步与对策, 2016, 33(11): 68-72.

[3] 张金颖,安晖. 荷兰光刻巨头崛起对我国发展核心技术的启示[J]. 中国工业和信息化,2019,5(Z1): 40-44.

[4] 吴晓波,张馨月,沈华杰. 商业模式创新视角下我国半导体产业“突围”之路[J]. 管理世界,2021, 37(3): 123-136.

[5] 张春勋,赖景生. 技术创新、路径依赖与主导产业演替的障碍及突破研究[J]. 生产力研究,2008,23(3): 104-106.

[6] ARTHUR W B. Increasing returns and path dependence in the economy[M]. Michigan:University of Michigan Press, 1994.

[7] DAVID P A. Clio and the economics of QWERTY[J]. American Economic Review,1985, 75(2): 332-337.

[8] CECERE G, CORROCHER N, GOSSART C, et al. Lock-in and path dependence: an evolutionary approach to eco-innovations[J]. Journal of Evolutionary Economics,2014, 24(5): 1037-1065.

[9] 李娜. 传统产业升级技术与制度的路径依赖及其作用机理研究[D]. 长春:吉林大学, 2018.

[10] 焦红,李秀霞. 基于研究主题的学科领域知识演化路径识别——以图书情报领域粗糙集为例[J]. 情报理论与实践,2019, 42(3): 101-106.

[11] 万小萍,刘向,闫肖婷,等. 基于关联分析的技术演进路径发现[J]. 情报学报, 2018, 37(11): 1087-1094.

[12] JUNMO K, JUNESEUK S. Mapping extended technological trajectories: integration of main path, derivative paths, and technology junctures[J]. Entometrics, 2018, 116: 1-21.

[13] DOSI G, NELSON R R. Technical change and industrial dynamics as evolutionary processes[J]. Handbook of the Economics of Innovation, 2010, 1(518): 51-127.

[14] CANTWELL J, VERTOVA G. Historical evolution of technological diversification[J]. Research Policy,2004, 33(3): 511-529.

[15] LIEBOWITZ S, MARGOLIS S. Path dependence, lock-in, and history[J]. The Journal of Law, Economics, and Organization,1995, 11: 205-226.

[16] MOMENI A, ROST K. Identification and monitoring of possible disruptive technologies by patent-development paths and topic modeling[J]. Technological Forecasting & Social Change,2016, 104: 16-29.

[17] DAVID P A. Technical choice innovation and economic growth[M]. Cambridge:Cambridge University Press, 1975.

[18] 杜跃平,高雄,赵红菊. 路径依赖与企业顺沿技术轨道的演化创新[J]. 研究与发展管理,2004,16(4): 52-57.

[19] SYDOW, RG J. Organizational path dependence[J]. International Encyclopedia of the Social & Behavioral Sciences,2015: 385-389.

[20] 李宏伟,屈锡华. 路径演化:超越路径依赖与路径创造[J]. 四川大学学报(哲学社会科学版),2012,83(2): 108-114.

[21] ARTHUR W B. Competing technologies, increasing returns, and lock-in by historical events[J]. The Economic Journal,1989, 99(394): 116-131.

[22] LAI K K, BHATT P C, KUMAR V, et al. Identifying the impact of patent family on the patent trajectory: a case of thin film solar cells technological trajectories[J]. Journal of Informetrics,2021, 15(2): 101143.

[23] 龙艺璇,王小梅. 不同技术发展阶段的专利家族规模与专利价值关系研究[J]. 情报杂志,2020, 39(4): 67-73.

[24] 侯剑华,范二宝. 基于专利家族的核心技术演进分析——以太阳能光伏电池技术为例[J]. 情报杂志,2014, 33(12): 30-35.

[25] LIU J S, LU L Y Y, HO M H. A few notes on main path analysis[J]. Scientometrics,2019, 119(1): 379-391.

[26] 楼祺洪,袁志军,张海波. 光刻技术的历史与现状[J]. 科学,2017, 69(3): 32-36.

[27] 袁琼雁,王向朝. 国际主流光刻机研发的最新进展[J]. 激光与光电子学进展,2007,44(1): 57-64.

[28] 杨威,苏治平. 借鉴ASML发展我国极紫外光刻机[J]. 中国新通信,2019, 21(16): 133.

[29] DOSI G. Technological paradigms and technological trajectories[J]. Research Policy,1982, 11(3): 147-162.

[30] BATAGELJ V, MRVAR A. Pajek-program for large network analysis[J]. Connect,1998, 21: 47-57.

[31] YU D, SHENG L. Knowledge diffusion paths of blockchain domain: the main path analysis[J]. Scientometrics,2020, 125(1): 471-497.

[32] LU L Y Y, LIU J S. A novel approach to identify the major research themes and development trajectory: the case of patenting research[J]. Technological Forecasting & Social Change, 2016, 103: 71-82.

[33] CHO L T, LIU J S, MEI H. The development of autonomous driving technology: perspectives from patent citation analysis[J]. Transport Reviews,2021(2): 1-27.

[34] WICKHAM P A. Strategic entrepreneurship: a decision-making approach to new venture creation and management[M]. Pitman, 1998.

[35] WU C, DING C G, JANE T, et al. Lessons from the global financial crisis for the semiconductor industry[J]. Technological Forecasting and Social Change,2015, 99: 47-53.

[36] 成丽红,孙天阳. 战略性产业贸易网络的结构特征及演化模式[J]. 科学学研究,2021,39(12):21-40.

[37] 牛媛媛,王天明. 知识密集型产业创新生态系统建设:以荷兰ASML公司为例[J]. 科技导报, 2020, 38(24): 120-128.

[38] 杨春白雪,曹兴,高远. 新兴技术合作创新网络演化及特征分析[J]. 科研管理,2020, 41(7): 20-32.

[39] 李丹丹,马丽仪. 技术能力、路径依赖与技术赶超研究[J]. 科技进步与对策,2016, 33(17): 20-24.

[40] 魏洁云,贾军. 战略性新兴产业新路径创造演化机理研究[J]. 技术经济与管理研究,2017,28(6): 101-105.

[41] 张璐,闫红月,苏敬勤,等. 从“锁定”到“进阶”:如何突破主导逻辑的路径依赖——基于战略认知视角的案例研究[J]. 南开管理评论. 2021, 24(1): 86-96.

[42] SYDOW J, WINDELER A, MULLER-SEITZ G, et al. Path constitution analysis: a methodology for understanding path dependence and path creation[J]. Business Research,2012, 5(2): 155-176.

(责任编辑:王敬敏)