企业跨境风险投资海外技术探索:双重劣势与投资策略
——基于科技型企业多案例分析

查 君1,2, 徐婉渔2

(1.上海财经大学 商学院,上海 200433;2.新加坡国立大学 工程学院,新加坡 117576)

摘 要:企业跨境风险投资(Cross-border Corporate Venture Capital,简称跨境CVC)是指企业以知识搜寻和技术投资为导向的海外冒险活动,对在位企业创新活力提升、组织韧性增强及国际竞争力跃迁起重要作用。然而,在进行海外技术探索时,跨境CVC面临来自东道国制度环境和目标技术领域的双重外来者劣势,如何通过合理的投资安排应对双重劣势,对于跨境CVC价值实现格外重要。基于实物期权理论,对跨境CVC活动决策过程和投资逻辑进行研究,以英特尔、Alphabet、联想和百度4家科技型企业跨境CVC活动为研究样本进行案例分析,从投资单元、投资伙伴、技术领域、投资区位、投资阶段和投资信息披露等维度归纳双重外来者劣势应对策略。研究结论有助于丰富外来者劣势概念内涵并拓展实物期权理论应用场景,打开科技型企业跨境CVC过程“黑箱”,为我国企业跨境CVC战略规划与实施提供理论依据和实践指导。

关键词:企业跨境风险投资;外来者劣势;实物期权理论;投资策略

Technology Exploration of Cross-border CVC: Dual Disadvantages and Investment Strategy

Zha Jun1,2, Xu Wanyu2

(1.School of Business, Shanghai University of Finance and Economics, Shanghai 200433,China; 2.Faculty of Engineering, National University of Singapore, Singapore 117576,Singapore)

Abstract In recent years, developed countries have imposed a series of restrictions on Chinese enterprises in the cutting-edge technology field, setting new challenges to national technological security and social-economic stability. As a result, the Chinese government emphasizes independent research and development in significant technical areas and attaches importance to global cooperation and overseas technology exploration.

Cross-border corporate venture capital (hereafter Cross-border CVC) refers to venture capital activities initiated by an incumbent enterprise to overseas entrepreneurial enterprises. It is of great value to incumbent companies' innovation vitality, organizational resilience, and international competitiveness. Compared with traditional cross-border investment activities that target resource competition, scale expansion, and financial returns, cross-border CVCs face the “dual liability of foreignness”, which are "institutional liability of foreignness" due to the externality of foreign local network and unfamiliarity of foreign institutional environment and "technical liability of foreignness" caused by technologies gaps between investors and investees. This dramatically increases the difficulty and risk of cross-border CVC activities in selecting investment targets, project coordination, and pro-investment management. But little attention has been paid to the difficulties and challenges of CVC, especially cross-border CVC activities; the "black box" of cross-border CVC activities has not been opened.

This paper takes the cross-border CVC activities of four technology-based enterprises-Intel, Alphabet, Lenovo, and Baidu-as analysis examples and see their investing pattern covering CVC unit set-up, joint investment partners, technology fields selection, investment stage, and information disclosure. Based on real options (RO) theory, this study deconstructs the decision-making process of cross-border CVC activities into three phases: the design of RO executor, the layout of RO, and the holding of RO.

In designing the RO executor-CVC unit, the cross-border CVC usually faces significant information asymmetry in knowing institutional and technological environments. To reduce the disadvantage of low identity legitimacy and high technological gap, it is more suitable to have strong control upon the CVC unit at the early period and then promote the flexibility and autonomy of the CVC unit with the development of cross-border CVC. Besides, the joint investment strategy could also contribute to eliminating information asymmetry. More specifically, in the fields with technological advantages, cross-border CVC should avoid co-investments with domestic CVC, and collaborate with independent VC and GVC; whereas in the areas with technological unfamiliarity, cross-border CVC should collaborate with leading domestic CVC to improve the investing success chances.

In the second phase, to reduce the information and knowledge search cost and difficulties, firms could make complementary strategies in the selection of technology, region, and stages. First, cross-border CVC should focus more on familiar technological areas or organization urgent needs. With CVC experience accumulated, the investing technological portfolio could become more diversified. Second, cross-border CVC should concentrate more upon countries with outstanding innovation accumulation and environments and pay attention to the unique technologies of other countries. Third, as for the investment stages, firms need to consider both the A-and B-investment rounds to balance the exclusive ownership benefit and risk of new technology.

In the last phase, as for the problem of discrimination of home country and knowledge power gap, it is better to disclose information of cross-border CVC during the early stage but blur the detailed investment information like amount and equities. However, publicizing more investment detail in later stage of cross-border CVC contributes to the increase of market valuation of entrepreneurship firms and novel technology.

The paper makes several theoretical contributions. First, the “liability of technology” is introduced into the concept of “liability of foreignness”, enriching the former institutional dimension of “liability of foreignness”. In cross-border CVC activities, firms not only need to face the “liability of institutional foreignness”, but also the “liability of technological foreignness”. Second, based on the perspective of real options, this study analyzes how cross-border CVCs deal with " liability of foreignness". It focuses on how companies use and achieve the real option value of cross-border CVC and resolve the institutional and technical disadvantages they face, explores and expands the application scenarios of real options theory in the context of cross-border CVC. What’s more, this study expands the application scenarios of real options theory, opens the "black box" of the investment process of cross-border CVC for technology-based companies, and provides Chinese companies with a theoretical basis and practical guidance for the planning and implementation of cross-border CVC strategies .

Key Words:Cross-border Corporate Venture Capital;Disadvantages of Foreignness; Real Option theory; Investment Strategy

DOI10.6049/kjjbydc.2021040121

开放科学(资源服务)标识码(OSID):

中图分类号:F275.6

文献标识码:A

文章编号:1001-7348(2022)17-0103-11

收稿日期:2021-04-06

修回日期:2021-08-06

基金项目:国家建设高水平大学公派研究生项目(留金选[2020]101号)

作者简介:查君(1991—),男,安徽合肥人,上海财经大学商学院博士研究生,新加坡国立大学工程学院联合培养博士研究生,研究方向为创新创业、企业国际化战略、转型经济;徐婉渔(1993—),女,陕西宝鸡人,新加坡国立大学工程学院博士研究生,研究方向为公司创业与创新战略。

0 引言

近年来,西方发达国家在通信技术、人工智能等高端制造和前沿科技领域对我国企业进行了一系列限制与封锁,使国内技术安全和社会经济稳定面临新挑战。为应对西方发达国家在政治、经济与科学技术等方面的不断施压,我国不仅强调在关键领域实现自主研发,而且主张通过国际科技合作与海外技术探索为自主研发攻坚提供知识储备和技术支持。然而,“后疫情时代”经济发展压力和不利的国际环境使我国企业国际化之路面临新挑战。如何有效、持续地在国际市场开展知识搜寻和技术合作,对我国企业提高组织韧性和战略柔性、在不确定环境中实现转型升级具有重要意义。

跨境CVC指在位企业对境外新创企业发起以股权投资为主的创业投资活动[1-2],该活动具有明显的技术搜寻导向和机会开发意图,重在探索海外异质性知识。跨境CVC不仅是企业技术创新的重要知识来源和外部推动力,而且还能提升企业在全球创新创业网络中的嵌入度,对处于技术追赶期的新兴市场或后发国家而言具有重要意义。据统计,2018年全球CVC数量和金额创历史新高,我国市场CVC事件数和金额同时增长50%以上。然而,现有关于CVC的研究大多聚焦于CVC触发条件和投资效果,鲜有关注CVC尤其是跨境CVC面临的困境和挑战[2-3],尚未打开跨境CVC的“黑箱”,针对跨境CVC海外决策逻辑和路径的探讨较少。Kang等[2]虽然关注跨境CVC活动中的外来者劣势,但仍聚焦于外来投资者因对东道国制度环境陌生和嵌入度低而产生的制度劣势,忽略了跨境CVC知识搜索和组织学习属性。相较于以资源争夺、规模扩张和财务回报为目标的传统跨国投资活动,跨境CVC不仅面临东道国环境制度劣势,还要解决因技术陌生或差距而导致的技术劣势,由此大大增加了跨境CVC活动在投资标的筛选、项目协调与管理过程中的难度和风险。

那么,双重外来者劣势有何特征?在跨境CVC中,如何通过投资策略降低双重外来者劣势?本文基于实物期权理论,以英特尔、Alphabet、联想和百度4家科技型公司跨境CVC活动为研究样本,对其决策过程和投资逻辑进行解构,并归纳双重外来者劣势应对策略。本文基于跨境CVC研究情景,有助于丰富跨国投资活动中的外来者劣势内涵,拓展实物期权理论应用场景,同时打开跨境CVC过程“黑箱”,为我国企业跨境CVC战略布局提供理论依据和实践指导。

1 理论基础

1.1 跨境CVC

跨境CVC、跨国并购、合资及国际联盟均属于企业海外冒险活动(Inernational Venturing)[4]。相比较而言,跨境CVC并不以市场扩张、内部优势等财务目标为导向,而是重在为组织探索知识与创造机会[5]。当国际市场技术更迭加速、环境震荡加剧时,无论是自主研发还是其它高资源承诺的对外投资均面临极高的沉没成本和不确定性,跨境CVC作为低成本、灵活的投资方式,能够帮助企业特别是科技型企业在海外市场开展知识搜寻和技术学习。具体而言,CVC通过海外搜寻、接触新创企业为母公司搭建海外技术与人才“桥梁”,通过项目合作、研发人员交流、派驻高管等方式与受资企业及其他投资者互动,将海外技术知识和商业模式引入母国公司知识库,为企业自主创新赋能。在这一过程中,跨境CVC可通过远距离搜索获得潜在颠覆性技术[6],同时通过设立监督与跟踪机制[7],提前了解潜在竞争者或合作伙伴的技术动态和发展情况,帮助企业缓解来自海外市场的竞争压力和技术冲击。

1.2 跨境CVC双重外来者劣势

由于国家间在制度、文化等方面存在诸多差异,跨国企业在东道国市场往往面临信息缺失与合法性缺位,即外来者劣势[8]。从母国视角看,企业对于海外市场法制规范、文化习俗和商业惯例了解有限[9],尤其对东道国本地市场隐性社会规范不敏感[8,10],国家之间的制度距离使得企业在海外市场需要承担更高的社会成本[11]。从东道国视角看,由于制度、理念和认知差异,东道国市场对他国企业往往存在“刻板印象”或“来源国歧视”,尤其对新兴经济体或欠发达国家企业表现出不信任、排斥甚至恶意诋毁行为[12],使海外投资者面临更加严苛的市场准入门槛和审核标准[13]。然而,基于制度差异对外来者劣势的分析却忽略了跨国投资活动中愈加显著的技术属性。相比于早期以规模扩张、市场占有和生产资料获取为目标的跨国投资,知识经济时代下企业愈发注重跨境知识搜寻[14]。为追求经济高质量与可持续发展,无论是国家综合实力还是企业核心竞争力都聚焦在技术能力培育上,我国企业海外投资也不断展现出显著的技术搜索特征[15]

企业之所以在海外进行技术投资,是因为本土企业难以依靠自主研发或国内合作获得海外市场蕴含的异质性知识。在跨境CVC活动中,投资双方普遍面临技术隔阂,尤其当跨境CVC涉及到突破性技术或全新的商业模式时,新知识的远距离和隐性特征使这种隔阂更加明显。根据知识权力理论,核心技术掌握方在知识互动中处于优势地位[16-17]。东道国新创企业作为技术掌握方,与跨境CVC者构成知识层级关系,二者间的技术隔阂越大,层级关系越强。东道国新创企业为确保优势地位,倾向于隐藏核心知识,进而抬高CVC的知识价值。此外,由于跨境CVC投资标的通常为缺乏透明度和市场检验的早期技术或初创企业,难以进行准确评估和多方检验。当东道国整体技术在市场上占据优势地位时,东道国企业可能会利用本国形象优势和技术话语权,深化投资中的知识层级和信息不对称,甚至欺瞒海外投资者,如夸大市场需求或单一技术层面优势、利用实验室数据代替市场实际数据等。而跨境CVC出于对东道国营商环境和技术水平的盲目信任有可能遭遇重大损失,如一度被视作医疗科技领域独角兽的uBiome,就曾因掩盖技术问题和伪造营收数据而破产,导致境外CVC者日本电通公司(Dentsu)蒙受上千万美元损失。

跨境CVC面临的制度劣势与技术劣势往往会产生叠加效应,制度差异会增加企业技术分享的隐藏倾向,导致新兴市场企业在发达国家CVC活动中面临更高风险。一方面,技术和知识往往附载着制度特征,它们与本地文化、惯例等隐性信息相互交织[18],不断加深技术隔阂和信息壁垒;另一方面,制度和身份歧视能够强化技术获取难度与风险,尤其面对知识产权意识和制度较为薄弱的新兴市场,东道国出于核心技术与创新成果可能被窃取的担忧而对跨境CVC进行限制或封锁,导致投资风险增大。如以华为为代表的中国企业在美国市场的多个投资项目最终都遭到美国政府审查和否定,导致前期投入付之东流。

1.3 实物期权理论

企业对标的项目的价值评估不仅要考虑该项目带来的现金流量和即期回报,还要考虑项目实现和执行过程能否预留回旋空间及增益信息并应对潜在风险和不确定性,这种灵活性即为实物期权。实物期权是金融期权理论在实物资产上的扩展,是组织战略决策过程中的柔性投资策略[19]。在国际商务研究中,实物期权是企业针对海外投资结果不明确、投资信息匮乏作出战略决策的重要依据[20-21]。Belderbos等[22]指出,跨国公司海外子公司布局具有“期权组合”属性,为跨国企业提供了“增益期权”(未来市场成长价值)和“转换期权”(不同市场之间的协作价值)。

从实物期权视角看,双重外来者劣势使企业在跨境CVC过程中难以全面而准确地掌握东道国投资环境和标的技术信息,跨境CVC过程需要掌握投资灵活性,为投资标的的潜在价值增益和损失作准备。根据实物期权目标不同,将跨境CVC划分为3个阶段:实物期权执行端设计阶段、实物期权布局阶段和实物期权持有阶段。在实物期权执行端设计阶段,母国公司与投资单元面临显著的低身份合法性与高技术隔阂,难以有效了解投资环境和标的技术发展情况。此时,跨境CVC作为实物期权买方,需要弱化身份劣势和信息不对称以避免投资损失。在实物期权布局阶段,制度劣势和技术劣势放大了企业在全球多行业、多区位、多投资阶段的知识搜索成本和难度。企业需要考虑投资标的在空间和技术维度上的布局,通过投资组合项目协同降低投资劣势,达到期权标的和期权组合价值增益。在实物期权持有阶段,跨境CVC者已成功从实物期权买方转变为实物期权持有方(卖方),此时身份歧视会影响被投项目实物期权价值的实现。因此,跨境CVC需尽可能提高投资标的作为实物期权的价值,发挥杠杆作用以确保投资价值的实现。上述过程均与跨境CVC活动布局和投资策略密不可分。因此,本文基于实物期权理论,对跨境CVC过程和策略逻辑进行解构,探讨如何通过相应投资策略应对双重外来者劣势。根据上述分析,本文构建双重外来者劣势与跨境CVC投资困境框架,见图1。

图1 双重外来者劣势与跨境CVC困境框架
Fig.1 Research framework: dual liability of foreignness and challenges of cross-border CVC

2 研究设计

2.1 研究方法

本文采用多案例研究法。这是因为:第一,由于本文重点关注在跨境CVC海外技术搜索过程中通过有效的投资布局应对双重外来者劣势,旨在打开跨境CVC过程的“黑箱”,属于“怎么做”和“为什么”的研究范畴,适合通过案例研究法加以解决[23-24]。第二,多案例间可进行相互补充和印证,以实现不同案例间的横向对比。第三,通过对投资过程和策略布局进行解构,从实物期权执行端设计、实物期权布局和实物期权持有3个阶段展开分析,涵盖投资单元设立、投资伙伴选择、技术领域选择、投资区位选择、投资阶段选择和投资信息披露等多个分析维度,通过案例研究能够满足结构化分析要求,提高研究结论的准确性和普适性[24]

2.2 案例选取

本文以英特尔、Alphabet、联想和百度4家科技型企业跨境CVC活动为研究样本,主要基于以下考虑:第一,科技型企业在跨境CVC中扮演着主体角色。随着世界各国在科技领域的竞争不断加剧,基于互联网和信息技术的科技型企业面临来自海外市场愈发激烈的竞争和挑战。如中美两国在互联网、通信、高端制造等领域均面临着来自彼此的竞争压力。第二,英特尔、Alphabet、联想和百度4家企业CVC活动在科技型企业中具有一定的代表性和典型性,在投资活跃度和效果上名列前茅。其中,英特尔资本是最早进入我国风投行业且一直保持高活跃度的外国CVC者;Alphabet旗下的谷歌风投(GV)和谷歌资本(CapitalG)是近年来全球最活跃的CVC者;联想旗下的君联资本及百度公司旗下的百度风投,两者投资活跃度在2018年跻身全球前五。第三,跨境CVC活动涉及同一东道国内部布局安排和海外市场整体统筹,故本文将我国作为东道国分析英特尔和Alphabet在我国市场的CVC布局,同时考察联想和百度跨境CVC在国际市场中的整体安排。样本企业跨境CVC活动包括多次投资事件,每一起投资事件均可作为一起案例,且就跨境CVC事件覆盖范围而言,无论是时空分布还是投资类型,样本企业均能为投资策略横向对比和纵向演化分析提供丰富的材料支撑,从而通过“复制逻辑”提高研究结论的外部效度[24]。第四,样本企业在跨境CVC市场的投资行为受到国内外媒体和学界的广泛关注,关于上述4家跨境CVC的材料和数据较为丰富,可以提供不同渠道的数据支撑,以确保研究结论的稳健性。

2.3 资料来源

本文资料来源包括:①投中数据库(CVSOURCE)。该数据库是当前学界广泛使用的数据库,主要披露我国股权投资市场相关情报,包括股权交易事件、投资机构和被投资企业信息,本文从数据库中收集到由样本企业发起的250起跨境CVC事件及相应信息;②样本企业和旗下CVC单元官网,这些网站披露了相关投资理念、发展历程及部分代表性投资事件;③典型投资事件主流新闻媒体报道、项目负责人公开发言和访谈等。多资料来源能够更好地形成交叉验证,以确保研究结论的有效性。

3 案例分析

3.1 实物期权执行端设计阶段

3.1.1 投资单元

投资单元设计是企业开展跨境CVC活动的第一步。投资单元是投资活动的直接实施者和项目负责人,即购买和持有实物期权的直接执行人。投资单元既可为内部业务单元,也可在组织外部单独设立。如果内部单元依靠企业自有资金设计,投资决策过程、业绩评价和激励体系嵌套于企业层级之中,则公司更能涉入投资单元决策过程[25]。相比之下,外部投资单元形式多样,拥有更高的自主权和灵活性 [26],但在海外设立独立投资单元的成本较高且流程复杂。在跨境CVC活动中,企业与投资单元间存在较高的沟通与协调成本[2],若投资单元自主性过高,尤其是在海外投资初期经验不足,投资单元不仅与东道国投资标的信息高度不对称,而且难以利用母国公司优势。此时,跨境CVC更易遭遇制度与技术上的双重外来者劣势,需支付较高成本购买实物期权。

英特尔于1998年进入我国风投市场,最初以下属投资部英特尔资本直接投资,随后分别于2005年和2008年在英特尔资本中设立“英特尔中国技术基金”I期、II期,2014年增设“英特尔投资中国智能设备创新基金”,三支基金在顺序上依次递进和互补。Alphabet于2004年以谷歌公司内部投资部直投方式打入中国市场,挖掘了中国最早的一批互联网企业。2011年,Alphabet将投资主体由谷歌公司转变为更灵活的外部投资单元——谷歌风投。在国际市场布局上,百度跨境CVC活动起初仅由内部战略投资部执行,以保证企业直接管理并提供支持。随着海外经验和技术形象的逐步积累,投资单元改为更加灵活的外部投资单元——百度风投。2016年,百度风投在美国硅谷正式设立投资单元,以更加独立自主的身份进入国际市场。综上可见,为应对双重外来者劣势,企业在跨境CVC活动初期对投资单元保持较强的控制力,如通过内部投资单元进入东道国市场,使投资单元与企业保持紧密的联系。这样一方面能够更好地利用公司内部资源,通过母国公司获取广泛信息,弱化投资过程中的信息劣势;另一方面,较高控制力度能够保证初期项目“在轨运行”,避免在远距离投资中出现战略脱钩现象。随着东道国嵌入度的提升和对目标技术的深入了解,再逐步增加投资单元的灵活性和自主权,如成立外部投资单元扩展投资领域,抑或通过设置不同投资单元专注细分技术领域。

3.1.2 投资伙伴

为进一步弱化信息壁垒和投资劣势,执行端投资单元可巧用东道国资源,与东道国投资者开展合作互动。尤其是当投资领域不断扩展时,联合投资可以帮助跨境CVC利用本地伙伴的经验和网络优势降低信息壁垒、增加本地嵌入度。例如,专业风投可发挥投后管理和本地资本运作优势,政府风投熟知本地政策且对外来投资者身份具有认证作用,本土CVC能够掌控本地市场和业务合作网络。但也需要注意,联合模式下多方利益考量可能会扭曲跨境CVC目标,不仅难以形成技术独占,反而有可能产生技术争夺或知识分享风险[27],因此应谨慎选择投资伙伴。

本文研究发现,样本企业倾向于采用联合投资模式,如英特尔和Alphabet在我国市场超过60%的投资事件均为联合投资,而对于具体投资伙伴的选择则与投资标的所属技术领域密切相关。当所投海外技术属于投资企业自身优势领域时,其会选择与知名外资风投、政府风投或本土知名专业风投展开合作,避免与本土CVC尤其是存在竞争关系的CVC展开合作。2006年,英特尔联合新加坡政府投资公司(Government of Singapore Investment Corp.)、本土专业风投新宏远创基金共同投资金山软件,并提供一系列增值服务,如提供英特尔软件开发工具与平台技术等。2007年,谷歌联合本土专业风投联创策源和晨兴创投、知名外资风投IDG和富达亚洲风险投资(Fidelity Asia Ventures)对迅雷展开投资。这种“排除其它CVC”的联合投资模式既能帮助跨境CVC汲取各类投资者资源优势,又能有效形成技术独占,避免与本土同行共享或争夺技术资源。当投资标的与母公司技术关联度较低时,应与该领域头部CVC共同投资,进而降低技术壁垒和信息不对称。2013年,主营电子设备液晶面板生产的台湾立景光电(Himax Display)获得英特尔、谷歌与特斯拉3家CVC的共同投资;2018年, Alphabet联合腾讯控股、红杉资本、中国人寿等投资机构共同投资业内龙头“AI+制药”企业——晶泰科技;2018年, Alphabet公司联合爱奇艺、顺为资本和沸点资本等投资触手直播。百度跨境CVC活动同样以联合投资为主,当投资标的与自身技术距离较大时倾向于选择具有较高行业专长的本地CVC作为投资伙伴。如百度风投联合宝马iVentures等机构投资自动驾驶传感器初创企业Lunewave,并与擅长投资生物技术行业的Nest.Bio Ventures等机构联合投资生物技术初创公司RootPath等。这不仅有助于跨境CVC分散标的技术风险,而且还能在联合投资中与头部企业交换信息、拓展知识来源。

综上所述,在实物期权执行端设计阶段,面对投资单元的低身份合法性和高技术隔阂,企业可从投资单元设计和投资伙伴两个方面克服双重劣势。第一,对于投资单元设计而言,低独立性投资单元更容易得到母国公司资源支持,但难以保证在海外市场的灵活性和执行效率;高独立性投资单元虽然具有更高的灵活性和搜索效率,但难以有效利用母公司资源优势,将面临更强的身份劣势和技术歧视。因此,母国公司在投资初期应对投资单元保持较强控制力,如通过内部投资单元的进入东道国市场;随着在东道国嵌入度的提升和对目标技术的深入了解,再增加投资单元的灵活性和自主权。第二,东道国投资伙伴有助于跨境CVC降低信息壁垒,弱化制度劣势和技术劣势。在跨境CVC自身技术优势领域,应主要联合专业VC机构或政府风投,避免与本土竞争性CVC合作;在公司不擅长的技术领域,跨境CVC应联合技术领域头部CVC,降低技术壁垒和信息不对称。

3.2 实物期权布局阶段

跨境CVC活动对于海外投资标的选择涉及技术领域、地理区位和进入阶段等多重因素。每一起投资事件不仅是单独的实物期权投资,而且不同投资事件之间又不完全独立,相互之间存在密切联系。因此,在选择新项目时不仅要着眼于单个投资标的,还要考虑不同项目之间的配合、协同和布局,以实现跨境CVC作为实物期权的战略柔性,收获“期权组合”价值。

3.2.1 技术领域

目标技术领域选择需着重考虑:第一,被投项目与母国公司之间的技术距离是否过大?技术距离越远,跨境CVC面临的技术外来者劣势越大。第二,标的技术与已持有项目的技术领域能否协同?开展投资后是否能够增加整个投资组合的技术价值?投资组合内部技术差异过大不仅限制“期权组合”价值,而且还会导致跨境CVC难以有效评估各项目技术情况,增加技术隐藏与欺诈风险。第三,标的技术与公司未来发展方向存在哪些联系?能否帮助母公司试水新领域抑或是深化现有核心能力?

英特尔在我国创业投资活动中一方面围绕主营业务展开,另一方面遵循“集中—扩张”的技术布局路径。1999-2003年,英特尔资本结合母公司主营业务,从自身专长起步,重点投资电信业、信息技术业和互联网行业,年度投资事件较稳定,约4~7起;2004-2008年,英特尔增设中国投资基金,年度新增投资项目不断增加,投资领域也从母公司主营业务向多领域扩展,围绕人工智能、医疗健康和VR/AR等方向进行探索。联想和百度跨境CVC活动同样立足于自身技术和业务需求,但在技术广度上进行积极扩展,表现出新兴市场企业“走出去、学技术”的战略考量。因此,从样本企业布局思路看,跨境CVC首先应以母公司知识库和业务活动为跨境技术搜索中心,采取“中心开花、循序扩展”的投资策略。在初期以“集中、紧凑型”投资为主,随着海外投资经验的积累再逐渐拓展技术广度。其次,在技术扩展过程中通过投资单元设计、本地人才聘用等方式弱化外来者劣势。如联想海外CVC围绕人工智能、互联网、信息技术等领域展开。在技术领域扩张中,面对相对陌生和新兴的人工智能领域,2015年,联想及旗下投资单元联想之星在美国旧金山成立全球人工智能投资孵化平台Comet Labs,吸纳拥有专业技术的本地人才进入投资团队,采用“天使投资+深度孵化”模式对核心AI技术、数据驱动AI、AI+行业应用领域进行重点布局,在保证主动权的同时增强专业化和本地嵌入。再次,在技术扩张过程中,标的项目既要与现有投资组合和技术模块形成协同,又要实现一定程度的扩展以为企业未来发展奠定基础。例如,百度跨境CVC活动主要立足于互联网行业,同时向信息技术与人工智能等周边赛道扩展。2014年,百度内部投资部对海外市场发起两起CVC事件:一是对以色列视频捕捉技术公司Pixellot投入1 841万元的天使轮投资,重点推进并学习该公司的无人遥控摄像机系统,以提高百度在视频内容制作方面的技术储备,强化百度在移动端视频领域的竞争力;二是对美国Uber公司展开E轮投资,该项目不仅帮助百度提前了解移动出行领域的技术与市场,为百度后来进军智能汽车与智能出行领域打开窗口,其海外业务还为百度进军全球市场提供了更多参考信息。随着投资组合内部技术经验的不断积累,2014-2016年百度跨境CVC数量和覆盖领域迅速扩张,涉及人工智能、医疗健康等多个行业。这些投资活动在帮助百度夯实移动基础的同时,还加速了其对于AI技术、智能驾驶/车联网及AI新基建等战略活动的布局。综上所述,在双重外来者劣势下,初期跨境CVC活动应立足于自身技术优势或核心需求;后期随着海外经验和嵌入度的逐步提升,再围绕企业未来战略路径需要,通过投资单元设置和本地人才聘用等方式分阶段、有选择地扩大投资领域,收获多元化知识叠加与协同效应(见表1、图2和图3)。

图2 英特尔(左)和Alphabet(右)对我国CVC:技术领域扩张
Fig.2 Cross-border CVC of Intel (Left) and Alphabet (Right) in the Chinese market: expansion of technology fields

图3 联想(左)和百度(右)跨境CVC:技术领域扩张
Fig.3 Cross-border CVC of Lenovo (Left) and Baidu (Right) in global market: expansion of technology fields

表1 样本企业目标技术领域
Tab.1 Targeted technological fields of sample firms

样本英特尔Alphabet百度联想控股重点投资行业分布在中国市场中投资分布于16个行业重点投资领域包括:信息技术(41%)、互联网(20%)、电信行业(10%)、人工智能(7%)在中国市场中投资分布于8个行业重点投资领域包括:互联网(32%)和信息技术行业(32%)在国际市场中投资分布于10个行业重点投资领域包括:互联网(25%)、信息技术(17%)、人工智能(14%)和医疗健康(14%)行业在国际市场中投资分布于17个行业重点投资领域包括:人工智能(21%)、制造业(9%)、企业服务(9%)、信息技术(7%)、互联网(7%)和医疗健康(7%)行业

资料来源:本文整理

3.2.2 投资区位

为克服双重劣势、提高跨境CVC作为实物期权的价值和灵活性,一方面,在全球市场统筹布局时应考虑标的国家的知识存量和创新活力,选择技术领先且研发能力强的市场作为主攻市场,并将具备特色技术和发展潜力的市场作为辅助市场。联想在国际市场中的CVC项目大多分布在技术活跃度高、技术信息和人才汇聚的美国,占总投资数的73%;百度跨境CVC主攻市场也是美国。此外,以“创业国度”著称的以色列同样受到青睐。目前,针对这两个市场的投资事件数占比超过90%,且大多为早期投资。另一方面,企业旗下不同投资单元主攻市场和投资重点应有所区别,便于在较短时间内加速经验积累,提高信息搜索和处理效率;同时,各投资单元涉及的标的市场又存在一定程度交叉,便于经验与信息交流和互补。图4为联想跨境CVC活动的主要分布国家及各投资单元主攻市场。在美国创投项目中,超过一半由联想之星发起,且均为天使轮、种子轮和A轮早期风险投资。相比之下,弘毅将投资重点放在国际市场上的收购活动,其足迹几乎横跨联想跨境CVC活动的各个标的市场,为投资单元间的沟通与协同提供了强大的网络和信息支持。此外,联想各投资单元所涉海外市场有所交叉,有助于不同投资单元间互通有无,共同抵御外来者劣势(见图4)。

图4 联想跨境CVC单元与投资项目分布
Fig.4 Cross-border CVC of Lenovo: the distribution of CVC units and projects

此外,同一东道国内部投资区位选择也需要相互配合与联动,早期地理位置选择不仅要帮助企业迅速积攒本地信息和经验,而且还要方便后续投资,从而增加对地区环境和技术的了解,降低投资风险。英特尔和Alphabet跨境CVC进入我国市场均以北京作为登陆点,不仅因为诸多科研院所和人才资源汇聚于此,更因为北京是中国的政治中心和政策发源地,有助于海外投资者在我国市场进一步拓展。例如:1985年,英特尔在北京朝阳区设立了第一个代表处,用以积累我国市场上重要的投资与创新信息。1998-2002年,英特尔以中关村为起点先后发起十起CVC事件,重点投资信息技术、电信和互联网行业,先后在中关村成立中国研究中心(ICRC)和中国互联网交换架构开发中心,加强本土知识技术内部转化。基于对北京地区的持续耕耘和经验积累,英特尔创投版图在我国逐步铺开,随后转向上海和深圳,并同时以这两地为中心向长三角和珠三角地区辐射。2000-2005年,英特尔对上海地区展开9起CVC事件,其中有7起投资于信息技术行业,主要落脚点均为浦东新区张江科学城。上海张江以集成电路、软件和生物医药为主导产业,与英特尔技术领域高度重合。在此基础上,2005年,英特尔在上海浦东新区进行绿地投资,耗资3 900万美元成立英特尔技术开发(上海)有限公司,同年还在上海设立英特尔渠道平台事业部及英特尔亚太区研发有限公司,这些活动为英特尔耕耘上海及周边技术市场积累了宝贵经验,打下了坚实基础(见表2)。

表2 英特尔和Alphabet跨境CVC项目在中国的地域分布
Tab.2 Geographical distribution of cross-border CVC in China of Intel and Alphabet

英特尔Alphabet区域北京上海广东台湾香港北京广东上海江苏浙江投资数占比(%)392213963715111111

资料来源:本文整理

3.2.3 投资阶段

涉入被投项目阶段越早,项目透明度越低,跨境CVC者与标的企业间的信息不对称使投资者被隐瞒甚至被欺诈的可能性也就越大。但若进入阶段过晚,标的技术虽已经过市场验证,但由于技术路径和标准已经明确,海外技术探索和机会发现价值将变得十分有限。从样本企业投资选择看,早期项目尤其是 A轮投资项目更能平衡投资风险与标的价值,而中期项目则更加集中于B轮投资。相比于种子轮和天使轮这种只有概念或原型机的极早期阶段,进行A、B轮融资的企业通常已利用启动资金正式运营,基本跨越“死亡之谷”,仅需筹措资金验证、推进产品和商业模式,且前序投资信息能帮助跨境CVC更加了解受资企业的实际发展状况,弱化其在投资过程中面临的信息劣势和市场不确定性。另外,处于A、B轮的新创企业尚未形成成熟的团队结构和管理模式,跨境CVC能够利用母公司管理经验和产业优势涉入与同构,从而形成技术独占。此外,企业还可通过投资组合涉入不同阶段投资,以此实现早期投资和后期投资风险对冲与收益互补,从而降低整体投资组合风险,提高投资价值(见表3)。

表3 样本企业CVC阶段分布
Tab.3 Investment phases of sample firms' cross-border CVC

样本早期种子轮天使轮A轮中期(成长)B轮C轮后期(成熟及扩张)D轮扩张期及其它总计英特尔0471389418144Alphabet015431317联想31323321256百度548822433

注:表中为投资事件数

综上所述,在实物期权布局阶段,要克服双重外来者劣势需要重点对投资标的技术领域、地理区位和发展阶段进行权衡。第一,在投资技术领域选择上,贸然进入技术距离过大的海外新创企业,跨境CVC将面临更多技术劣势。因此,初期跨境CVC活动应立足自身技术优势或核心需求,随着经验积累,再围绕战略需要逐步扩大投资领域。第二,若跨境CVC区位之间缺乏联动性和整体性,各区域各自为阵,不仅无法在市场上相互配合、共享信息和经验,且在投资标的上难以实现多点联动,容易放大单个技术投资项目劣势和风险。因此,海外市场整体布局应更多考虑标的国家的知识存量和创新活力,主攻技术全面且领先的市场,将有特色技术和发展潜力的市场作为辅助市场。各投资单元主攻市场和投资重点应有所区别,同时在地理位置上又有一定交叉,便于交流,同一东道国内部投资区位需要承前启后、形成联动。第三,在投资阶段选择上,跨境CVC在早期投资项目中面临明显的技术劣势,而在后期投资项目中技术劣势变小,但后期标的项目期权增益价值往往有限,因此选择A轮和B轮投资能够较好地平衡投资风险与技术独占性,同时还可在投资组合中搭配早期投资和后期投资以分散投资组合整体风险。

3.3 实物期权持有阶段

当跨境CVC关系建立后,投资方从实物期权购买方转为持有方,这时需要着重考虑如何提高期权市场价值。当投资者面临较强的来源国歧视或技术歧视时,投资项目的实物期权价值就很容易受到影响。当投资方中出现跨境CVC时,投资信息披露往往能释放较强的市场信号。尽管跨境CVC信息披露能够放大被投企业的市场认可度,降低风险投资行为失败概率[28],但过于清晰和及时的信息披露往往会提早泄漏跨境CVC的战略意图及母国公司未来技术重点或当前研发着力点。例如,投资金额和入股比例直接反映跨境CVC对投资标的重视及涉入度。与此同时,由于企业面临来源国歧视和知识权力差异,东道国市场和竞争对手在获悉海外投资战略意图后,可能会利用自身优势地位对跨境CVC进行非善意性干预甚至打击,抑制并阻碍实物期权价值的实现[29]

从样本企业决策选择和结果看,模糊披露通常是最有效的应对策略,即仅披露投资行为,而对投资细节予以模糊处理。一方面,模糊披露投资信息向市场传递出“母公司发起海外创新或涉足新领域”的战略信号,在为母公司未来转型和新产品发布创造合法性的同时,也为被投企业价值创造上浮空间,提高跨境CVC的实物期权价值;另一方面,模糊披露隐藏了跨境CVC在投资项目中的投入金额和参与程度,使市场无法在早期准确判断跨境CVC是“浅尝辄止”还是“全力以赴”,能够降低竞争对手预判的准确性。在样本企业跨境CVC活动中,企业都倾向于模糊披露投资,尤其是早期投资。除模糊披露投资金额外,对入股比例的披露也非常模糊。例如,在英特尔针对我国市场的CVC活动中,仅有17%的投资事件披露了具体持股比例,而百度跨境CVC活动则全部隐藏持股比例。这是因为,当跨境CVC涉足距离较远技术领域且又持有多数股份时,市场会对企业经营产生“门外汉、瞎指挥”的技术顾虑;而且,由于东道国利益相关者的心理戒备和刻板印象,对入股比例进行披露有可能引起东道国猜忌和质疑。然而,随着投资阶段后移,投资标的信息差减小,市场对新创企业价值判定和认可程度愈加清晰,此时增加投资信息披露面临的市场反应和不确定性较小,而且还能提高自身与投资标的在海外市场的知名度和合法性(见图5)。

图5 投资金额披露程度与投资阶段
Fig.5 Investment capital disclosure and investment phases

注:图中为投资事件数

综上所述,为避免海外市场或竞争者因制度身份歧视和知识权力差异损害投资项目的实物期权价值,企业在实物期权持有阶段应谨慎披露海外投资信息。过于清晰的信息披露方式不仅会引起海外市场利益相关者的不当歧视和干预行为,使投资活动遭受损失,而且还会提前泄漏母国公司投资战略意图。针对早期投资,应对被投方和投资伙伴进行披露,模糊处理投资金额、股份等细节信息,这样不仅能够释放积极信号,还能隐藏企业战略意图;随着投资阶段后移,适当的信息披露则有助于实物期权价值提高。

4 结论与启示

4.1 研究结论

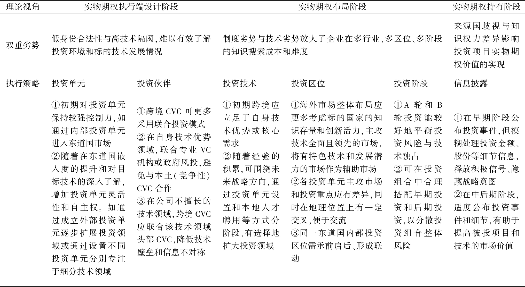
跨境CVC作为企业海外冒险活动的重要方式,为企业海外机会探索、技术学习与国际竞争力提升打开了“窗口”,并赋予其较高的灵活性。考虑到跨境CVC面临严重的双重外来者劣势,探讨如何通过有效的投资策略加以应对尤为重要。本文基于实物期权理论,以英特尔、Alphabet、联想控股和百度4家科技型企业跨境CVC活动为例,从实物期权执行端设计、实物期权布局、实物期权持有3个阶段分析双重劣势所产生的影响。结合创业投资活动中投资单元设立、投资伙伴选择、技术领域确立、投资区位选择、进入阶段选择与投资信息披露等关键流程,探讨跨境CVC如何应对双重外来者劣势,并归纳相应可推广的执行策略(见表4)。

表4 跨境CVC挑战与应对策略总结
Tab.4 Summary of cross-border CVC's challenges and strategies

理论视角实物期权执行端设计阶段实物期权布局阶段实物期权持有阶段双重劣势低身份合法性与高技术隔阂,难以有效了解投资环境和标的技术发展情况制度劣势与技术劣势放大了企业在多行业、多区位、多阶段的知识搜索成本和难度来源国歧视与知识权力差异影响投资项目实物期权价值的实现执行策略投资单元投资伙伴投资技术投资区位投资阶段信息披露①初期对投资单元保持较强控制力,如通过内部投资单元进入东道国市场②随着在东道国嵌入度的提升和对目标技术的深入了解,增加投资单元灵活性和自主权。如通过成立外部投资单元逐步扩展投资领域或通过设置不同投资单元分别专注于细分技术领域①跨境CVC可更多采用联合投资模式②在自身技术优势领域,联合专业VC机构或政府风投,避免与本土(竞争性)CVC合作③在公司不擅长的技术领域,跨境CVC应联合该技术领域头部CVC,降低技术壁垒和信息不对称①初期跨境应立足于自身技术优势或核心需求②随着经验的积累,可围绕未来战略方向,通过投资单元设置和本地人才聘用等方式分阶段、有选择地扩大投资领域①海外市场整体布局应更多考虑标的国家的知识存量和创新活力,主攻技术全面且领先的市场,将有特色技术和发展潜力的市场作为辅助市场②各投资单元主攻市场和投资重点应有差异,同时在地理位置上有一定交叉,便于交流③同一东道国内部投资区位需承前启后、形成联动①A轮和B轮投资能较好地平衡投资风险与技术独占②可在投资组合中合理搭配早期投资和后期投资,以分散投资组合整体风险①在早期阶段公布投资事件,但模糊处理投资金额、股份等细节信息,释放积极信号、隐藏战略意图②在中后期阶段,适度公布投资事件和细节,有助于提高被投项目和技术的市场价值

4.2 研究贡献

本文贡献主要体现在:第一,将跨境CVC活动中的技术劣势引入外来者劣势分析框架,弥补了现有研究仅从制度视角解释外来者劣势的不足。跨国投资活动在东道国市场面临外来者劣势已成为国际商务研究的普遍共识[8,30]。无论是基于东道国视角提出的制度劣势或嵌入劣势[11],还是基于母国视角提出的来源国劣势[12],均衍生于母国和东道国在制度层面的差异,忽略了跨国投资活动的异质性和跨境CVC的技术导向性,不仅弱化了外来者劣势这一构念对于现实情况的解释力,而且还限制了理论自身发展。本文基于跨境CVC研究情境,将跨国投资活动技术特征引入外来者劣势分析框架,拓展和深化了现有理论内涵和维度。第二,本文基于实物期权视角并结合风险投资策略分析跨境CVC如何应对外来者劣势。尽管已有研究关注到CVC所具有的实物期权价值和战略柔性[31],但在面对外来者劣势时,企业应如何管理实物期权执行端(投资单元和投资伙伴)?如何在技术、空间和投资阶段等维度上布局实物期权?在持有期如何提高实物期权价值(投资信息披露)?这些问题尚不得而知。本文重点探讨企业利用跨境CVC实物期权属性应对和化解所面临的制度劣势及技术劣势,挖掘并拓展了跨境CVC情境下的实物期权理论应用场景。此外,目前学术界主要从投资前因和作用效果两个方面讨论CVC或跨境CVC。本文剖析跨境CVC逻辑和决策路径,打开了投资过程的“黑箱”,为我国企业跨境CVC战略布局规划提供了理论解释与实践指导,能够帮助本土企业在不利的国际环境中实现海外探索、提升韧性,在新一轮国际科技战略竞争中掌握先机。

4.3 不足与展望

本文存在如下不足:第一,现有关于跨境CVC的研究无论是案例分析还是实证研究均十分有限,后续应基于较大样本或更多案例进行拓展研究,进一步丰富研究视野。第二,本文主要基于科技型企业样本对跨境CVC策略进行分析,非科技型企业可能因自身组织或产业特征具有其它应对逻辑和投资策略而需要加以重点关注。第三,当前研究主要基于实物期权理论分析跨境CVC逻辑,未来可引入制度理论和高阶理论等,进一步探讨制度差异、行业差异、管理者特质如何塑造跨境CVC策略及效果。第四,当前研究样本中投资项目退出数量有限,难以有效反映跨境CVC退出情况,未来可通过持续追踪,从退出机制上进行深入挖掘。

参考文献:

[1] 董静,徐婉渔. 公司风险投资:“鱼水相依”抑或“与鲨共舞”:文献评述与理论建构[J]. 外国经济与管理,2018,40(2):3-17,50.

[2] KANG S,KUMAR S S,KU B. The liability of foreignness in early-stage corporate venture capital investment[J]. Humanities and Social Sciences Letters,2021,9(1):72-85.

[3] RÖHM P. Exploring the landscape of corporate venture capital:a systematic review of the entrepreneurial and finance literature[J]. Management Review Quarterly,2018,68(3):279-319.

[4] ZAHRA S A,HAYTON J C. The effect of international venturing on firm performance:the moderating influence of absorptive capacity[J]. Journal of Business Venturing,2008,23(2):195-220.

[5] DUSHNITSKY G,LENOX M J. When does corporate venture capital investment create firm value[J]. Journal of Business Venturing,2006,21(6):753-772.

[6] DAS ,IBORRA M,SAFN V. Beyond path dependence:Explorative orientation,slack resources,and managerial intentionality to internationalize in SMEs[J]. International Business Review,2015,24(1):77-88.

[7] SHIN M,OZMEL U,TONG T. Technology similarity,bargaining power,and corporate venture capital investment formation[J]. Academy of Management Proceedings,2017,2017(1):14102.

[8] ZAHEER S. Overcoming the liability of foreignness[J]. Academy of Management Journal,1995,38(2):341-363.

[9] 任兵,郑莹. 外来者劣势研究前沿探析与未来展望[J]. 外国经济与管理,2012,34(2):27-34.

[10] KOSTOVA T,ZAHEER S. Organizational legitimacy under conditions of complexity:the case of the multinational enterprise[J]. Academy of Management Review,1999,24(1):64-81.

[11] EDEN L,MILLER S R. Distance matters:liability of foreignness,institutional distance and ownership strategy[M].Bingley:Emerald (MCB UP),2004:187-221.

[12] MARANO V,TASHMAN P,KOSTOVA T. Escaping the iron cage:liabilities of origin and CSR reporting of emerging market multinational enterprises[J]. Journal of International Business Studies,2017,48(3):386-408.

[13] BHANJI Z,OXLEY J E. Overcoming the dual liability of foreignness and privateness in international corporate citizenship partnerships[J]. Journal of International Business Studies,2013,44(4):290-311.

[14] KEUPP M M,GASSMANN O. The past and the future of international entrepreneurship:a review and suggestions for developing the field[J]. Journal of Management,2009,35(3):600-633.

[15] 吴先明,张雨. 海外并购提升了产业技术创新绩效吗:制度距离的双重调节作用[J]. 南开管理评论,2019,22(1):4-16.

[16] SALMA BEE HJ NOOR MOHAMED ABDUL LAT H,HASSAN A. Rise and fall of knowledge power:an in-depth investigation[J]. Humanomics,2008,24(1):17-27.

[17] 党兴华,査博. 知识权力对技术创新网络治理绩效的影响研究[J]. 管理学报,2011,8(8):1183-1189.

[18] KANG S,HWANG J. Moderating factors in distant investment of corporate venture capital[J]. Journal of Open Innovation:Technology,Market,and Complexity,2019,5(1):19.

[19] DIXIT A K,PINDYCK R S. Preface[M].Princeton University Press,2012.

[20] 韩夏,谢绚丽,马浩. 业务退出研究综述:基于实物期权的探索[J]. 外国经济与管理,2019,41(11):114-135.

[21] TONG T W,REUER J J,PENG M W. International joint ventures and the value of growth options[J]. Academy of Management Journal,2008,51(5):1014-1029.

[22] BOONE C,LOKSHIN B,GUENTER H,et al. Top management team nationality diversity,corporate entrepreneurship,and innovation in multinational firms[J]. Strategic Management Journal,2019,40(2):277-302.

[23] EISENHARDT K M. Agency theory:an assessment and review[J]. Academy of Management Review,1989,14(1):57-74.

[24] YIN R K.Case study research:design and methods (5th.)[M].Thousand Oaks,CA:Sage,2014.

[25] PAHNKE E C,KATILA R,EISENHARDT K M. Who takes You to the dance? how partners’ institutional logics influence innovation in young firms[J]. Administrative Science Quarterly,2015,60(4):596-633.

[26] WILSON M W, MINSHALL T H. Corporate venture capital in the life science industry; proceedings of the ISPIM innovation symposium[C]. The International Society for Professional Innovation Management (ISPIM), 2018.

[27] ANOKHIN S,ÖRTQVIST D,THORGREN S,et al. Corporate venturing deal syndication and innovation:the information exchange paradox[J]. Long Range Planning,2011,44(2):134-151.

[28] MOHAMED A,SCHWIENBACHER A.Voluntary disclosure of corporate venture capital investments[J].Journal of Banking & Finance,2016,68:69-83.

[29] KANG Y B,WANG S S,PENG K,et al. The impact of corporate venture capital (CVC) information disclosure on corporate value[C].Proceedings of the 2016 2nd International Conference on Economics,Management Engineering and Education Technology (ICEMEET 2016),2016.

[30] DENK N,KAUFMANN L,ROESCH J F. Liabilities of foreignness revisited:a review of contemporary studies and recommendations for future research[J]. Journal of International Management,2012,18(4):322-334.

[31] TONG T W,LI Y. Real options and investment mode:evidence from corporate venture capital and acquisition[J]. Organization Science,2011,22(3):659-674.

(责任编辑:王敬敏)