后疫情时代中国智能驾驶创新扩散特征研究
——基于创新扩散理论深度调研

高泽晋

(清华大学 新闻与传播学院,北京 100083)

摘 要:基于罗杰斯创新扩散理论,采用立意抽样法,对涵盖智能驾驶创新扩散源、潜在受用群体的25家典型机构中的95名受访者进行深度调研,结合资料分析、现场观察等质性研究法,勾勒中国智能驾驶创新扩散实践经历新冠肺炎疫情前后呈现的不同创新属性扩散模式特征。结果发现:①新冠肺炎疫情虽然在一定程度上消解了L1-L5级智能驾驶创新扩散源与政府及限定场景潜在受用群体创新属性之间的矛盾,却将新矛盾聚焦于非专业人士教育培训与操作易用性诉求上;②新冠肺炎疫情加快了政府及限定场景潜在受用群体对智能驾驶创新的认知进程,使得智能驾驶创新劝服与决策过程直接进入实施阶段;③智能驾驶创新采纳者钟形曲线分布发生偏移,原先属于落后者、晚期大多数类别的潜在受用群体不断向早期大多数类别身份转换。最终,提出积极寻求疫情与复工场景应用机会、定向开发并拓展产品线、加速技术迭代与升级等应急举措,以面对突发性公共危机时能够继续维系有效的扩散实践。

关键词:创新扩散;智能驾驶;新冠肺炎疫情;创新扩散特征;应急举措

The Diffusion Characteristics of Intelligent Driving Innovation in China in the Post-Epidemic Period: An In-depth Interview Survey Based on Innovative Diffusion Theory

Gao Zejin

(School of Journalism and Communication, Tsinghua University, Beijing 100083, China)

AbstractNowadays the issue of innovation and diffusion of intelligent driving technology has attracted wide attention of both academia and industry. As the most important theory and application development direction in the field of artificial intelligence technology innovation, intelligent driving can only maximize its economic or social benefits through effective social diffusion. In China, while the intelligent driving technology innovation is widely spreading in the society, it is confronted with many challenges. At the beginning of 2020, China unfortunately became one of the regions most seriously affected by the COVID-19 epidemic in the world, and many industrial innovation diffusion practices, including intelligent driving technology, were hit hard. Under such circumstances, how has the innovation diffusion practice of intelligent driving in China been affected? How should we do to minimize the negative impact of COVID-19 epidemic and continue to maintain its effective diffusion practice? Both questions are worthy of exploration.

In view of this,this study starts from Rogers' framework of innovative diffusion theory. From October 2019 to October 2020, the researchers conducted in-depth interviews with 95 people from 10 intelligent driving enterprises, 10 enterprise customers and 5 government agencies. Through the in-depth interview surveys, the different characteristics presented by the diffusion practice of China's intelligent driving innovation before and after the COVID-19 epidemic are summarized.

The main conclusions obtained in this study are as follows. (1) From the perspective of innovation diffusion theory, the five attribute characteristics affecting innovation diffusion are comparative advantage, compatibility, testability, complexity and observability, and they have direct impacts on the efficiency process of innovation diffusion of technology. Among them, comparative advantage, compatibility, testability and observability have positive impacts on the diffusion efficiency process of innovation, while complexity has a negative impact on the diffusion efficiency process of innovation. Although the COVID-19 epidemic eliminates the contradiction between the innovative diffusion sources of intelligent driving and the potential customers on the characteristics of innovation attributes, such as relative advantages, compatibility, trial and observability, the new contradictions focus on the education,training and easier operation requirements for non-professionals. (2) Before the COVID-19 epidemic, the government and potential users of limited scenarios had limited cognitive level of L1-L5 intelligent driving innovation, and there was a cognitive gap between the objective development of technical indicators and the actual needs of the industry, which was mainly reflected in the contradiction around the attribute characteristics of intelligent driving innovation. But COVID-19 epidemic has played an important role in dispelling the cognitive gap between the government and potential users. This makes the intelligent driving innovation persuasion and decision-making process gradually easier and even leapfrog its path. The process of innovative diffusion may directly entry into the implementation stage. (3) With the process change of the diffusion stage of intelligent driven innovation, the bell curve distribution of intelligent driving innovation is shifted. People who were originally more inclined to adopt in the later stage or do not adopt the innovation have changed their attitude towards intelligent driving innovation, showing the characteristics of competing for early adoption. (4) Facing the sudden crisis of COVID-19, Chinese intelligent driving innovation diffusion sources actively sought application opportunities under the epidemic and resumption of work scenarios, targeted development and expansion of product lines, and accelerated iteration and upgrading of technology in practice scenarios to continue its effective diffusion practice.

The above research conclusions outline the diffusion practice changes and stress the measures of China's intelligent driving innovation before and after COVID-19 epidemic. In future research, further quantitative research based on the above research conclusions can be conducted to obtain more micro changes in adoption rate.

Key Words:Innovative Diffusion; Intelligent Driving; COVID-19 Outbreak; Diffusion Characteristics; Stress Initiatives

DOI10.6049/kjjbydc.C202107351

开放科学(资源服务)标识码(OSID):

中图分类号:F273.1

文献标识码:A

文章编号:1001-7348(2022)17-0001-09

收稿日期:2021-07-21

修回日期:2021-12-26

基金项目:国家社会科学基金重点项目(20AZD083)

作者简介:高泽晋(1991—),女,山西晋中人,清华大学新闻与传播学院博士研究生,研究方向为产业科技创新、科学传播、技术扩散、STS理论。

0 引言

诺贝尔经济学奖得主舒尔茨指出,如果没有扩散,任何创新都不可能发挥经济价值或社会价值[1]。智能驾驶作为人工智能技术创新领域中一个重要的理论与应用发展方向,唯有通过有效的社会扩散才能实现经济效益或社会效益最大化。在国际秩序深度调整、大国博弈全面加剧的当下,各国以智能驾驶为代表的人工智能技术扩散成效差异使得全球产业竞争格局及经济话语地位被重构[2]。自2014年中国政府对智能驾驶进行顶层设计以来,中国智能驾驶在智能芯片、车辆智能算法、车载通信、环境感知、人机协作、车联网等关键领域获得长足发展[3]。未逾10年,中国智能驾驶创新呈现出卓有成效的社会扩散态势,深刻影响着既有产业并催生出许多新业态、新产品与新服务[4]。中国作为后发国家在智能驾驶创新领域实现快速反超,不断由“追赶者”向“领先者”跃进,为促进中国经济增长和结构转型贡献了重要力量,引发了全球政界、学界的热切关注。

然而,2020年伊始,中国不幸成为全球范围内受到新冠肺炎疫情影响最为严重的国家之一,并陆续采取了阶段性区域隔离、停工停产等举措遏制疫情扩散与蔓延[5]。在此情势之下,原本蓬勃发展的智能驾驶技术扩散实践受到重创。现有研究表明,正值萌芽或快速发展阶段的技术扩散实践更容易受到突发性公共危机的负面影响,并对区域经济增长产生长期消极作用[6]。智能驾驶现已成为中国人工智能领域重要的扩散方向,但整体仍处于技术扩散早期阶段,能否持久、稳定地维系有效的社会扩散受到诸多内外部因素的干扰[7]。特别是面对新冠肺炎疫情危机,中国智能驾驶领域能否破局并继续保持有效的扩散实践引发业界担忧与学界关切。然而,既有研究缺乏对发展中国家突发性公共危机下技术扩散实践的关注。如今,中国智能驾驶技术扩散实践已在全球瞩目之下有序进入谋求恢复与发展的后疫情时代,相比于遭受新冠肺炎疫情之前,中国智能驾驶技术扩散实践是否呈现出不同特征?对智能驾驶技术扩散实践存在哪些潜在影响?鉴于此,本研究通过深度访谈并结合资料分析、现场观察等质性研究法,基于罗杰斯创新扩散理论[8],通过对上述问题进行解答,旨在为创新扩散理论补充一份面向中国突发性公共危机情境的典型研究素材,并形成富有指导意义的参鉴经验。

1 理论回顾

创新扩散研究源自欧洲的社会科学,人类学家最早对扩散研究进行了尝试[9]。在过去很长一段时间,创新扩散属类辨析在学习论、效益论、博弈论、替代论、传播论之间有所争鸣。时至今日,创新扩散传播论已成为最具代表性与影响力的学术观点。在创新扩散传播论视域下,创新社会扩散过程被视为一种特殊类型的传播实践,无论是观念、技术、产品,还是行为、事件等各个层面所蕴含的创新信息均由创新发明者或发源地作为传播源,并通过特定渠道向受用群体或目标地域进行广泛传播[10-11]。时至今日,大多数创新扩散研究均建立在传播论基础之上,既关注创新信息在宏观空间所能达到的范围及形状,揭示扩散趋势在空间不均衡状态下的原因和机制[12-14],也关注创新扩散从发明者向潜在采用者转移的过程和规律[15]

现有研究表明,一项创新除非得到潜在用户的广泛使用,否则它将不会以任何物质形式影响经济发展[16]。因此,创新在微观维度的扩散实践与学理研究至关重要。创新扩散微观视角研究注重发明创新产生过程以及潜在采用者接受并采纳一项创新的时间,并最终将研究问题归结于创新发明产生者向潜在采用者传播新技术的过程模式,即某项创新成果被潜在用户认知、接受以至最终普遍采用的过程[17-18]。扩散过程、扩散策略与扩散效果是学界研究创新扩散微观结构关注的主要维度。在罗杰斯早期研究中,创新社会扩散过程被梳理为认知、说服、决策、实施、确认五大阶段[19-20]。并且,许多案例研究阐明扩散策略在不同扩散阶段的使用效果不同。实际上,对扩散效果的研究就是对潜在受用群体采纳行为及采纳效率的研究,其中蕴含着对于采纳者类别、采纳速率等重要元素的探讨。除时间、渠道、社会体系外,技术创新五大属性(相对优势、兼容性、可试行、复杂性、可观察性)对新技术采纳效率具有直接影响[21]。段哲哲等[22]认为,根据采纳效率与时间先后顺序,可将采纳者划分为创新者、早期领导者、早期跟随者、晚期大多数、落后者等不同类型。罗杰斯关于创新扩散模式的研究被美国学界公认为是传播与发展的主导范式[23]

随着20世纪60年代创新扩散实践对全球经济增长与经济结构所作贡献的日益凸显,学界基于罗杰斯创新扩散理论,对创新扩散实践展开深入讨论,并涌现出较多基于西方经济社会情境的案例素材。在采用创新扩散理论对西方实践进行观察与解释的过程中,创新扩散理论的局限性逐渐显现并得以不断修正与发展。其中,最为重要的里程碑事件即罗杰斯本人对创新社会扩散过程的4次理论修正[24-27],他围绕科技进步及信息传播介质渠道,解决了创新扩散方向、传者与受者互动模式、观念领导者及社会结构特征等研究困境。1978年,改革开放给中国带来了新发展机遇。作为发展中大国,中国不断从技术创新“追赶者”向“领跑者”跃迁,技术创新成果社会扩散效应促进中国经济迅速发展,学界开始将关注焦点从西方转向中国卓有成效的技术扩散实践。1980年前后,中国将西方技术扩散理论应用于中国技术扩散实践,虽然带来一些启发,但不太符合中国研究情境。因此,2000年前后,部分学者面向中国情境开展创新扩散本土化研究。金兼斌[28]从扩散网络整体视角对各影响因素、创新特性及决策机制进行论述,基于既有扩散模式提出补充性说明。之后,基于中国情境开展的创新扩散研究逐渐转向具体领域或特例范畴,并催生出丰富的案例素材,在一定程度上弥补了现有创新扩散理论研究的不足。自此,在中国现实情境下,紧跟时代潮流、不断挖掘新研究素材与案例,对现有技术扩散理论进行修正与补充,使之更符合中国实际研究情境,成为创新扩散研究在微观层面上的学术发展方向。

作为引领第四次科技革命与产业变革的核心,以智能驾驶为代表的人工智能技术领域为全球经济增长和结构转型作出了重要贡献,亦是中国争夺新一轮国际话语权、实现技术扩散与创新反超的典型研究领域[29]。中国智能驾驶创新扩散实践折射出当前时代背景下中国人工智能技术创新领域的典型扩散特征,是考察中国创新扩散实践的重要案例素材。然而,当前关于智能驾驶的研究多集中于研究开发、应用模型等技术领域,鲜有研究关注智能驾驶创新领域。导致这一现状的原因并非该研究领域不重要,而是由于智能驾驶在中国繁荣发展不足10年,暂未获得有效关注,与人工智能技术领域其它分支研究现状类似,故而较少析出相关社科类文献。与此同时,基于中国情境开展的创新扩散研究更关注传统领域创新或新型消费品升级,如农业科学创新推广、工业制造领域技术迭代升级或其它大众消费品类采纳行为等。而智能驾驶主要面向企业级客户和政府采购订单,大众消费者目前主要通过购买汽车间接感受部分车型的辅助驾驶功能,或在一些新兴示范区进行观摩,对智能驾驶的认知不足。因此,在中国情境下以智能驾驶创新扩散实践作为研究素材具有重要意义。同时,通过对比平时与突发性公共危机场景下的创新扩散特征异同,有助于拓展、丰富创新扩散理论研究,并获得有价值的实践启示和经验借鉴。

2 研究方法

深度访谈是社会科学领域较为经典的定性研究方法,通过对受访样本进行深度询问获知研究问题的表征与成因[30]。相比于关注统计学意义上变量间因果关系的计量分析法,深度访谈法能够从受访样本中综合分析研究问题的走向及成因[31]。本研究重点阐述新冠肺炎疫情突发性公共危机前后智能驾驶创新扩散的现实表征与应对策略,并总结其实践经验,旨在解决“是什么(What)”与“如何应对(How)”的研究问题,采用深度访谈质性研究方法比较合适。

当研究者对于某个研究领域比较熟悉时,可采用立意抽样法获取代表性较高的访谈样本,以使研究更贴合实际[32]。在本文中,鉴于笔者从事智能驾驶社会扩散研究与实践已逾7年,对此领域中的扩散源与潜在受用群体比较熟悉,因而采用立意抽样法获取访谈样本。①智能驾驶创新扩散源。虽然技术创新主体涵盖高校、科研院所、企业等众多组织机构或个人,但技术创新扩散主体主要由市场化的企业组成[33],智能驾驶创新领域亦是如此。因此,本研究选取10家从事智能驾驶技术开发及产品应用推广的典型企业为调研对象,并从中选取50名主要研发及管理人员作为访谈样本,围绕其在新冠肺炎疫情前后时段的创新扩散实践进行访谈,探明企业应对新冠肺炎疫情的举措、动因与成效;②智能驾驶创新扩散潜在受用群体。潜在受用群体是指认知、接受并采纳技术创新的目标群体。笔者通过过去7年的田野实践发现,智能驾驶潜在受用群体在当前阶段主要包括企业级客户及政府组织,暂未广泛扩散至个体消费者。因此,本研究分别从矿山、港口、物流、环卫、教育等典型智能驾驶下游应用客户中抽选10家代表性企业级客户及5个组织过智能驾驶领域招投标的政府组织作为考察对象,并从中选取45名多级核心负责人员作为访谈样本,围绕其在新冠肺炎疫情前后时段对于智能驾驶创新的认知、劝服、决策、实施、确认行为及影响因素进行深入沟通,获知其在不同创新扩散阶段的特征表现;③为保护受访者隐私,对受访对象进行匿名处理,仅对受访者类型与编号加以区分。2019年10月至2020年10月,笔者对10家智能驾驶企业、10家企业级客户与和5家政府机构共计95人进行深度访谈,其中36人采用面对面访谈方式,4人采用邮件访谈方式,其余55人采用电话及微信语音访谈方式,平均访谈时间为45min,受访样本类型如表1所示。

表1 样本类型
Tab.1 Interviewees′ samples

样本类型 样本编号智能驾驶创新扩散源 上市企业(3家)A1~A20C-D轮融资(2家)A21~A25A-B轮融资(2家)A26~A30A轮以下融资(3家)A31~A50智能驾驶创新扩散潜在受众企业级客户(10家)矿山、港口、物流、环卫、教育等应用领域各2家B1~B35政府机构(5家)C1~C10

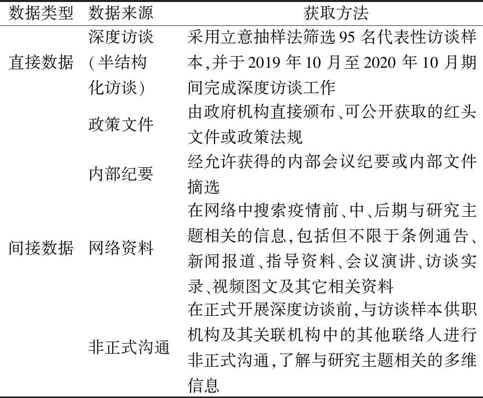
孙进[34]指出,数据来源与类型多样性、数据获取路径与研究方法多元化是保障研究结论有效的前提[34]。为提高研究信度,减少主观判断与经验主义对研究结论造成的不良影响,本研究依据“三角测量法”[35]原理,以非正式沟通、公开获取资料、内部纪要分析等方法辅助深度访谈并获取研究数据,数据来源与研究方法如表2所示。

表2 数据来源与研究方法
Tab.2 Data sources and research methods

数据类型数据来源 获取方法直接数据深度访谈(半结构化访谈)采用立意抽样法筛选95名代表性访谈样本,并于2019年10月至2020年10月期间完成深度访谈工作政策文件由政府机构直接颁布、可公开获取的红头文件或政策法规内部纪要经允许获得的内部会议纪要或内部文件摘选间接数据网络资料在网络中搜索疫情前、中、后期与研究主题相关的信息,包括但不限于条例通告、新闻报道、指导资料、会议演讲、访谈实录、视频图文及其它相关资料非正式沟通在正式开展深度访谈前,与访谈样本供职机构及其关联机构中的其他联络人进行非正式沟通,了解与研究主题相关的多维信息

3 数据处理

本研究招募3名本科生与笔者一起参与“2+1+4”过程编码,由两人对同一份原始数据进行开放式编码并由第三人审核,四人交互争议性意见并及时协商,以避免出现主观偏误。基于创新扩散理论进行自上而下的概念与范畴提炼,首先通过开放式编码获取46个初始概念和11个范畴,再通过主轴编码形成3个主范畴,最后通过选择性编码提炼核心范畴智能驾驶创新扩散特征。使用Nvivo软件对编码结果进行检验,得到各范畴一致性指数范围为0.883~0.952,表明编码结果具有较好的一致性。

在完成编码后,对部分受访者确认以消除主观偏见的影响,并通过理论饱和度检验使编码操作与解释性构建达到理论饱和。最终,厘清访谈数据与研究资料概念和范畴,分析新冠肺炎疫情前后时段中国智能驾驶创新扩散特征,主轴编码结果如表3所示。

表3 资料主轴编码
Tab.3 Data axial coding

一级编码二级编码三级编码代表性资料举例智能驾驶创新扩散特征 创新属性相对优势以往用户会要求我们提供的智能驾驶解决方案跑出很好的数据,特别是经济核算必须划算才能往下一步谈。但在疫情之后,他们会主动找到我们,希望试跑一套备用方案出来(受访者A27)早前供应商向我们提供智能驾驶解决方案时,我们觉得没有那么迫切的需求,所以会优先将资金投入到其它项目,这次疫情让我们觉得机器换人是一件需要提上议程的事情,哪怕先尝试运行,不断磨合看看效果如何(受访者B6)兼容性现在都讲究降本增效,但之前在涉及项目计划时会考虑如果采购这批智能驾驶清扫车,那么环卫工人怎么办?这批人员的就业问题如何安置(受访者C4)疫情过后会改变很多想法,特别是看到医务人员冒着感染风险配送药物,环卫工人要做清洁消杀,就会觉得智能驾驶产品作为一种储备方案,在极端状况下可以拿出来用,以避免很多人为感染风险(受访者C9)复杂性就算我确定要买,但是这东西怎么操作、怎么用、如何下达指令、报错后如何调试,这些对一线工作人员来说太难(受访者B15)疫情之后,确实会有想法要储备一些人力智能替代驾驶方案,去做一些产线融合,但是很担心一线工人操作和培训困难(受访者B22)可试性疫情之前,我们觉得如果可以免费试用,看下效果,可能会决定是否采购。疫情之后觉得不再考虑太多,因为在电视和网络中已经看到许多应用效果。在那么极端的状况下都能很好地投入使用,就不会再纠结试用费了,感觉有可能直接购买(受访者B24)可观察性2019年8月,我们跑到港口实地考察,真的很费劲。因为好多东西播不出来,看不到实用场景。现在复工复产的视频到处都是,细节很清晰,免去了实地考察时间,能够迅速进入下一环节。最终虽然还是会去看,但不像之前那样一开始就要亲自去现场,真的很耽误时间(受访者B9)如果在网络中能够看得比较清楚,确实省去了早期现场考察的很多时间,但有很多场景在之前无法通过网络看到(受访者B16)扩散线型扩散阶段之前感觉真下决心采购比较费劲,要开会讨论,还要决议,这个流程蛮长。现在疫情之后,很多政策文件更加清晰,它在疫情和复工复产中的效果日益明显,对我们集团来说决议时间稍微缩短(受访者B7)以前不太懂的时候需要花费很多时间费劲了解,别人推销时我们也多持疑虑态度,现在一场疫情过去,反而不需要别人推销,我们直接就采购了(受访者C9)相比之前,客户态度确实转变不少,我们整个跟单流程更顺畅,不用像之前那么苦口婆心地解释、劝解,我觉得一场疫情让他们晓得智能驾驶储备方案的真正意义(受访者A35)S形曲线/钟形曲线根本不要再考虑,如果觉得还不错,都很清楚了,就会直接用。之前太慢是因为不懂,有很多疑惑也没办法看到、摸到,觉得不确定性太大(受访者B1)说实话,之前我们不想采购,想等等看别人用得怎么样。现在我们想第一个采购,而且以后新方案迭代出来后我们也会继续使用,一定不会旁观(受访者B3)可能这种转变就是因为疫情很突然,如果以后再遇到类似的突发状况怎么办?那现在我们看到了,一定要跟上技术进步速度,做好多种应急方案,以免后续出现类似状况无法抵御经济损失(受访者B33)我不知道之后这样的类似状况会突然哪天发生,人类未来的路还很长,前人栽树、后人乘凉,现在做好准备,多做试验,后面的人就会轻松很多(受访者B29)应急举措场景应用疫情期间这么多地方用得到,复工复产时也有很多场合不便人员接触或人工作业,我们把产品投进去,一方面有实际作用,另外也给予我们一个很好的展示机会(受访者B4)定向开发疫情催生了很多无人化需求,非接触式经济提上日程,我们有技术,但依托这些技术所开发的产品不见得特别适合某些场景需求,或并未针对某些场景开发,那现在这些需求场景浮现,我们就利用已有技术做些定向开发或应用修正,这样能够降低太过单一的产品线风险(受访者A48)技术迭代以前是我们求着人家给个场景试试,现在人家能相对方便地提供一些应用场景,那我们就赶紧把技术和产品投进去,在实际应用过程中紧抓性能升级和技术迭代,这样更具竞争力(受访者A19)

4 结果讨论

4.1 创新属性特征转移

在创新扩散理论视野下,相对优势、兼容性、可试行、复杂性、可观察性对技术创新扩散效率具有重要影响,是影响创新扩散的五大属性特征[21]。其中,相对优势、兼容性、可试性、可观察性对创新扩散效率具有正向影响,而复杂性对创新扩散效率具有负向影响。在新冠肺炎疫情之前,影响智能驾驶创新扩散实践的缘由主要集中在以下3个层面:

(1)限定场景受众期望相对优势与L1-L3级智能驾驶技术客观指标之间的矛盾。在新冠肺炎疫情之前,矿山、港口、物流、环卫、教育等限定场景潜在受用群体对L1-L3级智能驾驶创新的相对优势属性要求较高,他们期待用L1-L3级智能驾驶技术方案代替现有人力劳资方案,或降低经营成本过程中务必体现出优异的数据比率,认为只有经过充分评估后才能进入试运营环节。然而,任何技术的发展均具备一定客观规律,智能驾驶技术创新亦不例外。从技术客观指标出发,当前阶段L1-L3级智能驾驶领域研发仍处于早期发展和数据累积阶段,无法满足潜在受众“一蹴而就”的较高期望。面对新冠肺炎疫情的冲击,L1-L3级智能驾驶创新在经历小范围测试后,亟需在特定场景下投入应用,通过反复的数据积累实现迭代升级,以更好地满足限定场景潜在受众群体需求。然而,并不完美的智能驾驶创新需要应用场景的打磨才能更符合现实需求,但应用场景实践者往往拒绝尝试,他们更需要一个已经被打磨得完美的替代方案供直接使用,这一现实矛盾在很大程度上延长了智能驾驶创新向潜在受用群体扩散的进程。

(2)政府及限定场景受众平衡经济效益与社会效益兼容的矛盾。在新冠肺炎疫情之前,政府及限定场景潜在受用群体对于L1-L5级智能驾驶创新社会价值取问题有所考量,主要表现为降本增效与社会就业之间的矛盾、便捷高效与稳定安全之间的矛盾以及对机器控制权的担忧等。例如,政府本着降本增效的目的考虑采用智能驾驶创新,纵使其在长远经济效益与成本支出方面表现优异,但很容易造成“顾此失彼”的现象,即当L1-L5级智能驾驶创新替代人类作业时,目前稳定就业的这部分劳力应该如何得到安置?是否会对工作场所内的其他人员造成伤害?亦有潜在受用群体认为秉承传统人力作业是一种文化标识,用L1-L5级智能驾驶创新取而代之,便是用冰冷的机器控制作业代替人文情怀。

(3)L1-L5级智能驾驶扩散源与限定场景受众群体在可试性、可观察性与复杂性层面上的矛盾。创新扩散理论指出,一项创新在有限基础上可被试验的程度越高或可被直接观察并易于二次传播的可能性越大,越有助于加快创新扩散[8]。在新冠肺炎疫情之前,限定场景潜在受用群体对于正式采纳L1-L5级智能驾驶创新试运营环节的成本支出比较敏感,更倾向于免费试用,使得智能驾驶领域创新扩散源与潜在受用群体沟通对接时间较长。在此情势下,当外部政策、环境因素或潜在受用群体资金计划发生变动时,潜在受用群体很有可能终止对于智能驾驶创新的采纳议程。而当前阶段L1-L5级智能驾驶创新并未形成行业标准,非标准化的技术解决方案很难被潜在受用群体应用于现实场景、无法在头脑中形成适配性假设。与此同时,L1-L3级智能驾驶商用场景往往集中于矿区、港区等特定半封闭区域,日常作业过程难以为公众所察觉,且因相关保密机制要求无法广泛传播。因此,在新冠肺炎疫情之前,无论是潜在受用群体还是行业投资群体,通常都会亲自前往商用场景区域进行实地考察。因受距离、时间等外部因素的影响,这一观察过程极有可能被延迟或推后。在复杂属性这一层面,虽然L1-L5级智能驾驶创新开发者已经竭尽全力地使操作界面与程序简洁,但是多数潜在受用者往往并非人工智能技术专业出身,重新学习智能驾驶创新操作应用模式的可能性较小。因此,L1-L5级智能驾驶创新扩散源与潜在受用群体在可试性、可观察性与复杂性层面上的矛盾极大减缓了智能驾驶创新扩散速度。

(4)在经历新冠肺炎疫情之后,上述矛盾情形发生改变。首先,潜在受用群体对于L1-L3级智能驾驶创新相对优势属性的期望降低,他们不再要求L1-L3级智能驾驶技术方案多么完美,反而普遍认为可以逐批次启用替代方案,或主动提供应用场景以做储备使用。本文通过深度访谈发现,这一矛盾转变的主要原因在于新冠肺炎疫情的突然袭击使得限定场景潜在受用群体大规模停工停产,企业充分意识到以智能驾驶创新为代表的人力资源替代方案在应对突发性公共危机时能够挽回部分经济损失。特别是随着L1-L3级智能驾驶远程操作技术与使用界面的不断完善,潜在受用群体意识到危机替代方案的重要性并尝试接纳智能驾驶技术客观条件,以期通过共同磨合适配相关应用场景;其次,在经历新冠肺炎疫情之后,政府及限定场景潜在受用群体对于L1-L5级智能驾驶创新社会价值取向问题的担忧逐渐消解。原因在于,疫情期间关于“科创战疫”的新闻报道深化了公众对智能驾驶创新的认知。本文调研发现,有超过76%的受访者表示,当新闻画面中出现智能驾驶产品运输医药物资、从事城市环卫消杀作业以保护医护人员与环卫工人群体健康时,宣传言辞中的人文倡导使潜在受用群体意识观念发生改变,并由此认为“机器换人”在一些极端场景下产生了极大的社会关怀价值。

此外,难得以真实商用场景示众的L1-L3级智能驾驶创新在新冠肺炎疫情之后逐渐走向公众视野。国家领导人、行业专家或知名人士的发言、评论或转载引领公众舆论,使得智能驾驶创新助力复工复产的议题引发了较多讨论。时至今日,在百度中以智能驾驶、无人车、复工复产等关键词进行搜索,仍显示上亿条内容。图文视频融合式媒介扩散与传播方式使得智能驾驶创新免去了潜在受用群体实地考察的时间周期。然而,复杂属性仍横亘在智能驾驶扩散源与潜在受用群体之间,且因新冠肺炎疫情而变得更加突出,也即潜在受用群体对智能驾驶创新替代方案易用性操作产生了较大诉求。

总之,新冠肺炎疫情虽然在一定程度上消解了智能驾驶创新扩散源与潜在受用群体之间关于相对优势、兼容性、可试性、可观察性等创新属性特征矛盾,却将新矛盾聚焦于非专业人士教育培训与易用性操作诉求上,成为后疫情时代智能驾驶创新发展需要重点解决的问题。

4.2 创新扩散阶段式跨越与钟形分布偏移

创新扩散理论将创新扩散过程划分为认知、劝服、决策、实施与确认五大阶段。其中,认知与劝服影响潜在受用群体决定或拒绝采用创新的态度[36]。通过深度访谈发现,新冠肺炎疫情加快了政府及限定场景潜在受用群体对L1-L5级智能驾驶创新的认知进程。在新冠肺炎疫情之前,政府及限定场景潜在受用群体对于L1-L5级智能驾驶创新的认知水平有限,存在着技术客观指标与行业现实需求“认知鸿沟”[37]。新冠肺炎疫情对政府及限定场景潜在受用群体“认知鸿沟”的消解作用主要体现在4个方面:第一,经济利益驱使潜在受用群体重新认知智能驾驶创新。新冠肺炎疫情使潜在受用群体亲身体会到突发性公共危机事件下停工停产蒙受的经济损失,使其不断接纳“机器换人”方案。第二,智能驾驶创新媒介传播方式缩短了潜在受用群体实地考察时间。电子传播媒介将因涉密缘由而无法公之于众的智能驾驶创新应用带入公众视野并推向高潮,缩短了潜在受用群体与行业投资者实地考察时间。第三,社会兼容性促使潜在受用群体开始接纳智能驾驶创新。当智能驾驶创新被投入疫情极端应用场景之下时,新闻报道为智能驾驶技术赋予了人文主义关怀,提升了智能驾驶创新与社会人文关怀的相容性。第四,后疫情时代城市创新示范点建设逐渐消除了智能驾驶创新的不确定性。政府积极创建智慧型城市示范点,将智能驾驶创新纳入其中。伴随着政府对于智能驾驶创新应用的支持,培育了一批以智能驾驶为代表的新兴产业并产生了广泛的引领效应,使得智能驾驶创新更易被潜在受用群体接受,先前看似“遥不可及”的智能驾驶创新具备了面向潜在受用群体体验的“接口”。

以上契机加快了政府及限定场景潜在受用群体对智能驾驶创新的认知进程,使得创新扩散第二阶段的劝服过程变得更加容易,甚至直接跳跃这一过程而进入实施阶段。本文访谈发现,有超过82%的受访者表示新冠肺炎疫情使自身或所在组织对智能驾驶创新的决策与已往大有不同。在对L1-L5级智能驾驶创新扩散源的访谈中,有接近70%的受访者表示自身或所在组织向外劝服过程发生显著改变。主要体现为如下两点:第一,政府及限定场景潜在受用组织内部向上劝服难度降低、向下决策进程缩短。新冠肺炎疫情之前,组织内部一线负责智能驾驶创新的采购人员不但需要花费大量精力进行调研与评估,向组织内部上报获批也同样面临一些困难。而在新冠肺炎疫情之后,潜在受用组织内部决策者在经济利益驱使下,通过媒介两级传播充分认识到智能驾驶创新的重要性,因此对于智能驾驶创新的决策行为不再是“自下而上式”的劝服过程,而体现为“自上而下式”的决策与实施过程。第二,L1-L5级智能驾驶创新扩散源向外展开劝服的过程缩短、难度降低。值得关注的是,本文访谈发现,新冠肺炎疫情之前,智能驾驶创新扩散源从接触潜在受用群体直至采购周期完成平均时间为3个月至半年,而在新冠肺炎疫情之后,这一周期缩短至1个月至2个月,甚至还存在一周内完成采纳决策的案例。

在罗杰斯创新扩散理论“S”曲线中,早期平缓曲线的存在是因为认知与劝服过程较长,而后期平缓线曲线的存在是由于创新采纳量趋于饱和所致。如前所述,L1-L5级智能驾驶创新扩散实践在中国尚处于早期阶段,远未达到饱和点。因此,新冠肺炎疫情促使政府及限定场景潜在受用群体对智能驾驶创新的“认知鸿沟”逐渐消解,认知进程日益加快。同时,L1-L5级智能驾驶创新扩散源向外劝服过程与政府及限定场景潜在受用群体向内劝服过程的改变,均意味着智能驾驶创新扩散在后疫情时代已跨越罗杰斯“S”型曲线早期认知与劝服阶段而直接进入“J型”曲线决策与采纳阶段。与此同时,伴随着智能驾驶创新扩散阶段的跳跃,创新扩散理论中关于采纳者钟形曲线分布的类型研究发生偏移。研究发现,原先属于落后者、晚期大多数类别的潜在受用群体不断向早期大多数类别身份转换,进而导致创新扩散理论中采纳者钟形分布向前发生偏移。

总之,新冠肺炎疫情加快了L1-L5级智能驾驶创新扩散源与政府及限定场景潜在受用群体认知、劝服与决策进程的消解或改变,使得创新扩散理论标准五阶段模式发生跳跃,并造成创新扩散采纳者线型规律与钟形分布发生偏移,成为后疫情时代智能驾驶创新扩散实践的典型变化特征。

4.3 应急举措

(1)积极寻求疫情与复工场景应用机会。在政府“科创战疫”号召下,已进入停摆状态的智能驾驶创新扩散源应积极寻求疫情场景下各种可能性应用机会。新冠肺炎疫情期间,众多智能驾驶创新产品投入抗疫使用,向社会公众与潜在受用群体彰显了智能驾驶创新的实用效果与采纳价值。如智能驾驶配送车在病房与医护室之间往返运输药品物资,降低了医护人员接触式感染风险。此外,智能驾驶创新扩散源将创新概念或技术品与日常可感知的生活场景挂钩,如办公园区非接触式快递配送、小区路面无人式清扫消杀等。这些应急举措为智能驾驶创新在极端场景之下的应用提供了契机,在满足现实需求的同时也使自身获得更高商业关注度。

(2)定向开发产品并拓展产品线。新冠肺炎疫情不仅催生了众多极端应用场景下的现实需求,也使一些无接触式日常生活需求得到极大的关注。智能驾驶创新扩散源在自身产品线之外,利用已有技术针对现实应用场景开发新适配性产品,使技术落地更符合实际需求,激发了自身市场潜力。例如,一些受访者表示自身所在组织先前仅研发智能驾驶配送车与智能驾驶清扫车两款产品,但在新冠肺炎疫情之后又定向开发了消杀车与室内洗地机。

(3)加速技术迭代与升级。后疫情时代,应用场景规模化爆发与潜在受用群体认知、态度转变成为智能驾驶创新扩散源加速技术迭代与升级的现实背景。在新冠肺炎疫情之前,部分创新扩散源缺乏实践应用场景和数据积累,仅能在实验室进行模拟仿真或技术升级,与现实情境存在一定差距。而在新冠肺炎疫情之后,潜在受用群体向创新扩散源开放现实应用场景,当智能驾驶创新扩散源深入应用场景并不断迭代优化自身技术时,无疑形成一种更具竞争力的创新发展路径。

5 结语

5.1 研究结论

本研究基于罗杰斯创新扩散理论,阐释中国智能驾驶创新扩散实践在新冠肺炎疫情前后的创新属性及扩散模式变化特征,归纳中国智能驾驶创新扩散实践在应对新冠肺炎疫情中的应急举措,为创新扩散理论补充了一份应对中国突发性公共危机情境的典型研究素材,并提供了富有指导意义的参鉴经验。研究发现:第一,新冠肺炎疫情使得智能驾驶创新扩散矛盾焦点由政府及限定场景受众群体期望优势与技术指标之间的矛盾、追逐经济效益与社会价值兼容之间的矛盾转变为非专业人士教育培训与操作易用性诉求,成为后疫情时代智能驾驶创新发展需要重点解决的问题。第二,新冠肺炎疫情加快了政府及限定场景潜在受用群体对智能驾驶创新的认知、劝服与决策进程,导致创新扩散采纳者线型规律由“S”型向“J”型改变。同时,伴随着智能驾驶创新扩散阶段的跳跃,创新扩散理论中关于采纳者钟形曲线分布的研究类型发生偏移。原先属于落后者、晚期大多数类别的潜在受用群体不断向早期大多数类别身份转换。第三,面对这场突发的新冠肺炎疫情,L1-L5级中国智能驾驶创新扩散源采取积极寻求疫情复工场景下的应用机会、定向开发拓展产品线、加速技术迭代与升级等措施,降低疫情的负面影响并维系有效的扩散实践。

5.2 研究贡献

本研究对于中国智能驾驶创新扩散研究与实践的贡献主要体现在以下3个方面:

(1)本研究挖掘中国智能驾驶创新扩散实践在相对优势、兼容性、可观察性、可试性、复杂性等经典创新属性维度中存在的矛盾特征及其经历新冠肺炎疫情之后的矛盾转移情状,呈现新冠肺炎疫情对阻滞中国智能驾驶创新扩散进程的消解或改造作用,不仅为现阶段面向中国情境的智能驾驶产业补充了一份典型研究素材,亦为中国智能驾驶扩散策略提供了一份富有实际意义的参鉴资料。

(2)本研究揭示新冠肺炎疫情对L1-L5级智能驾驶创新扩散源、政府及限定场景潜在受用群体在认知、劝服与决策进程的影响,并对创新扩散理论标准五阶段扩散模式跳跃与线型偏移现象进行机制性解释,启发学界与业界将智能驾驶创新扩散进程中传、受主体双方的心理认知与行为模式纳入相关研究。

(3)本研究归纳总结中国智能驾驶创新扩散实践在场景应用、产品线拓展及迭代升级等层面应对新冠肺炎疫情负面影响的一系列举措,阐释新冠肺炎疫情对中国智能驾驶创新扩散实践在场景开放、产线设计及数据积累层面的影响,为全球正在经受新冠肺炎疫情重创地区提供了一份宝贵的中国经验。

5.3 不足与展望

本研究存在如下不足:①以质性研究方法考察中国智能驾驶创新扩散实践在新冠肺炎疫情前后的创新属性及扩散模式变化特征,未以量化方法揭示创新扩散曲线偏移度及动态变化过程,未来可以概念或范畴为变量进行量化研究,进一步探讨智能驾驶创新扩散曲线的偏移特征和影响力;②主要关注中国智能驾驶创新扩散实践五大经典创新属性的表征及成因,侧重于潜在受众群体认知与劝服阶段,较少关注决策、实施与确认阶段,未来应构建“认知—劝服—决策—实施—确认”模型,进一步阐明智能驾驶创新扩散实践在决策、实施与确认阶段的表征、偏离及成因。

参考文献:

[1] 编辑部.发展经济学的开拓者——记1979年诺贝尔经济学奖获得者威廉·阿瑟·刘易斯[J].财政监督,2015,15(16):15-18.

[2] 侯利文,李亚璇.人工智能发展限度与社会可能[J].科技进步与对策,2021,38(9):9-15.

[3] 工信部. 工信部启动新一代人工智能产业创新重点任务揭榜工作[J].信息技术与标准化,2018,60(11):4-4.

[4] 刘刚,刘晨.人工智能科技产业技术扩散机制与实现策略研究[J].经济纵横,2020,36(9):109-119.

[5] 欧阳桃花, 郑舒文, 程杨. 构建重大突发公共卫生事件治理体系:基于中国情景的案例研究[J]. 管理世界, 2020,36(8):19-32.

[6] 薛澜,张强,钟开斌.危机管理:转型期中国面临的挑战[J].中国软科学,2003,17(4):6-12.

[7] 闫振宇. 技术创新扩散及其影响因素研究[D]. 广州:华南师范大学,2007.

[8] 埃弗雷特·M·罗杰斯. 创新的扩散[M]. 辛欣等,译.北京:中央编译出版社, 2002.

[9] 黄玮强, 庄新田. 网络结构与创新扩散研究[J]. 科学学研究, 2007, 25(5):1018-1024.

[10] 周密. 技术空间扩散论:“极化陷阱”之谜及其经济解释[M]. 天津: 南开大学出版社, 2010.

[11] LYUBIMOV V V,KRAVTSENYUK O V,KALINTSEV A G,et al.The possibility of increasing the spatial resolution in diffusion optical tomography[J]. Journal of Optical Technology, 2003, 70(10):715-720.

[12] 康凯. 技术创新扩散与模型[M]. 天津: 天津大学出版社, 2004.

[13] BART D L. Externalities of R&D expenditures[J]. Economic Systems Research,2002,14(4):407-425.

[14] 马亚明,张岩贵.技术优势与对外直接投资:一个关于技术扩散的分析框架[J].南开经济研究,2003,19(4):10-14,19.

[15] ANDOLFATTO D, GLENN M. Technology diffusion and aggregate dynamics[J].Review of Economic Dynamics,1998,1(2):338-370.

[16] 文嫮. 嵌入全球价值链的中国地方产业网络升级机制的理论与实践研究——以上海浦东新区集成电路产业为例[D].上海:华东师范大学,2005.

[17] 王婷婷. 创新扩散的要素与农民个体态度改变[D]. 上海:复旦大学,2009.

[18] GRIES T, GRUNDMANN R, PALNAU I, et al. Technology diffusion, international integration and participation in developing economies-a review of major concepts and findings[J]. International Economics & Economic Policy, 2018, 15(1):215-253.

[19] 高泽晋.北斗卫星导航系统的扩散特征与创新代理路径研究[J].中国科技论坛,2021,37(9):10-19.

[20] 郑继兴,刘静.社会网络视角下技术创新扩散系统构建研究[J].科技进步与对策,2016,33(11):25-28.

[21] 官建成, 张西武. 创新扩散模型的研究进展与展望(上)[J]. 科学学与科学技术管理, 1995,16(12):14-18.

[22] 段哲哲, 周义程. 创新扩散时间形态的S型曲线研究——要义、由来、成因与未来研究方向[J]. 科技进步与对策, 2018, 35(8):155-160.

[23] 张秋. 新媒体语境下创新扩散理论的不适应与发展[J]. 青年记者, 2016(24):43-44.

[24] 吴予敏. 全球化时代的传播与国家发展[J]. 新闻大学, 2000,30(4):22-27.

[25] 李萌. 美国发展传播研究的历史考察:发展传播现代化范式的生成、危机与重构[D]. 武汉: 华中科技大学,2012.

[26] ROGERS M,KINCAID D L. Communication networks towards a new paradigm for research[M]. New York: New York Free Press, 1981.

[27] 殷晓蓉.E·M·罗杰斯和他的《传播学史》[J]. 广播电视大学学报(哲学社会科学版), 2002,5(2):30-32.

[28] 金兼斌. 技术传播:创新扩散的观点[M]. 哈尔滨: 黑龙江人民出版社, 2000.

[29] 保建云. 大数据、人工智能与超级博弈论——新时代国际关系演变趋势分析[J]. 国家治理, 2019,16(11):19-33.

[30] 杨善华, 孙飞宇. 作为意义探究的深度访谈[J]. 社会学研究, 2005,19(5):53-68.

[31] 孙晓娥.扎根理论在深度访谈研究中的实例探析[J].西安交通大学学报(社会科学版),2011,31(6):87-92.

[32] 孙山泽. 统计抽样方法[M].北京:北京大学出版社,2007.

[33] 连燕华. 关于企业技术创新主体地位的讨论[J]. 科技与管理, 2006,8(2):133-135.

[34] 孙进. 作为质的研究与量的研究相结合的“三角测量法”——国际研究回顾与综述[J]. 南京社会科学, 2006,17(10):122-128.

[35] 王聚, 薛雅云. 如何掌握社会科学中的意义——基于三角测量的诠释方法研究[J]. 理论界, 2012,28(9):85-87.

[36] 林毅夫,董先安,殷韦.技术选择、技术扩散与经济收敛[J].财经问题研究,2004,26(6):3-10.

[37] 秦洋.信念非意志主义的认知鸿沟论证[J].自然辩证法通讯,2018,40(7):46-51.

(责任编辑:王敬敏)