大数据驱动情景下数字创业商业模式创新关键影响因素
——话语分析方法的一项探索性研究

李文博

(浙江师范大学 经济与管理学院,浙江 金华 321004)

摘 要:互联网发展已快速步入大数据时代,并引发了企业管理领域的巨大变革。在此背景下,数字创业商业模式创新研究受到各领域学者的高度关注。话语分析是管理学领域一种较为新颖的质性研究方法,采用话语分析法,基于微链区块链等8家案例企业的话语证据,提炼大数据驱动情景下数字商业模式创新关键影响因素。研究发现:数字创业商业模式创新关键影响因素可结构化为数据识别、数据整合、嵌入学习等27个核心范畴,并类属化为大数据驱动情景→数据挖掘能力→数字创业商业模式创新和网络共享资源→企业适应行为→数字创业商业模式创新两条故事线;其次,对数据识别→数据感知、知识联盟→知识渗透等关系路径进行检验,提炼嵌入学习、知识渗透、价值治理和界面跨越4类典型的企业适应性行为,丰富了大数据情景下商业模式创新理论研究,对数字企业商业模式创新实践具有重要指导价值。

关键词:大数据驱动;数字创业;商业模式创新;话语分析

Key Influencing Factors of Digital Entrepreneurial Business Model Innovation in Big Data-Driven ContextAn Exploratory Research Using Discourse Analysis Approach

Li Wenbo

(College of Economics and Management, Zhejiang Normal University, Jinhua 321004, China)

AbstractIn the era of big data, humanity has entered the period of digital technology revolution, and digital economy has become the main theme of current economic development across the world. As a product of the era of digital economy, the digital entrepreneurship driven by big data is attracting increasing attention. However, case studies show that the practice of digital entrepreneurship business model innovation in big data-driven context is presenting a very different picture. Therefore, it is an important topic to deeply investigate the key influencing factors behind the innovation of digital entrepreneurship business models in big data-driven context. At the theoretical level, existing studies have answered the question of digital entrepreneurship business model innovation in two dimensions, which are the horizontal expansion along the value chain centered on big data and the vertical expansion of business model innovation. However, compared with the practice of big data-driven digital entrepreneurship business model innovation, the existing results are weak in the study of key influencing factors, mainly because the existing studies focus on examining the direct influence of each independent explanatory variable on digital entrepreneurship business model innovation, and less precisely portray the logical association of each influencing factor. In this context, based on the efficiency of discourse analysis techniques in studying exploratory propositions, this paper focuses on the polymorphic practices of digital entrepreneurship business model innovation around the big data-driven context, systematically distills the key factors influencing digital entrepreneurship business model innovation, and aims to improve the understanding of the appropriateness of digital entrepreneurship business model innovation research in the big data-driven context.

The discourse analysis methods are uesd to conduct empirical research, and eight digital startups are selected as case study samples based on diverse business model innovations, applications in the field of big data and the amount of data media coverage. Both first-hand and second-hand discourse collection methods are adopted to ensure the reliability and validity of the discourse analysis. The number of valid discourse pool utterances constituted by the two approaches was 860, and NVIVO 8 software was used to assist the initial concept extraction work, and the consistency error was determined by calculating Cohen's Kappa coefficient.

This study introduces discourse analysis technology into the field of digital entrepreneurship business model innovation research, and provides an in-depth analysis of the kernel issue of influencing factors in big data-driven context. In the big data-driven context, digital entrepreneurship business model innovation should be promoted from both the external data context and the internal subjectivity behavior of enterprises, and enterprises should systematize their data mining capabilities, promote them from hardware and software, technology and management, pay attention to the integration of online and offline channels to promote business model innovation, and focus on differentiated business models in niche markets. On the one hand, the research results enlighten enterprises on data mining capability from the technical perspective, such as data integration capability and data system configuration;on the other hand, they inspire the adaptive behavior of enterprises in business model innovation from the perspective of management, such as knowledge penetration and embedded learning.

This paper addresses the key issue of digital entrepreneurship business model innovation by systematizing the influencing factors into two story lines,including "big data-driven scenario → data mining capability → digital entrepreneurship business model innovation" and "network shared resources → enterprise adaptation behavior → digital entrepreneurship business model innovation". The research results not only further deepen the path explanation of digital entrepreneurship business model innovation, but also make up for the lack of research on business model innovation in big data-driven context from both technical and managerial perspectives, and enrich the strength of big data-driven explanation of business model innovation. In the part of discourse model refinement, the adjacency matrix and the reachability matrix are applied as the analysis tools of discourse component association, which is an extension of the methodological level. The discourse analysis tools adopted in this paper provide a new analytical perspective for the study of combining big data and business model innovation, and it also provides a new analytical path for the study of enterprise business model innovation under the big data-driven context.

Key Words:Big Data-Driven; Digital Entrepreneurial; Business Model Innovation; Discourse Analysis

收稿日期:2021-08-17

修回日期:2021-11-16

基金项目:浙江省自然科学基金项目(LY21G020003);教育部人文社会科学规划基金项目(20YJA630037)

作者简介:李文博(1978—),男,山东菏泽人,博士,浙江师范大学经济与管理学院副院长、教授、博士生导师,研究方向为创业与创新管理。

DOI10.6049/kjjbydc.2021080460

开放科学(资源服务)标识码(OSID):

中图分类号:F272.2

文献标识码:A

文章编号:1001-7348(2022)00-0067-10

0 引言

互联网发展已快速步入大数据时代,并引发了人们工作、生活、思维方式甚至整个社会的巨大变革。学者Mayer-Schonberger & Cukier[1]指出:“大数据日益改变着人类生活以及理解世界的方式,成为新发明和新服务的源泉,而更多改变正在蓄势待发。”人类已经步入数字技术革命时代,数字经济成为当前经济发展的主旋律,世界各国纷纷通过机制设计将数字经济上升为国家发展战略。作为数字经济时代的产物,数字创业的出现引起学者广泛关注。数字创业是数字创业者和数字创业团队为适应数字经济变革,通过识别和开发数字创业活动,以领先进入或跟随进入方式进入数字市场,创造数字产品和数字服务的创业活动[2]

在大数据驱动和数字创业情景下,海量企业正蓬勃开展高品质商业模式创新实践,如杭州微链区块链、有数数字科技基于大数据驱动快速迭代、进化寻优、即时响应等特质的商业模式创新实践加速涌现。大数据与数字创业商业模式创新之间的关系突出表现为大数据对商业模式创新全要素驱动,包括大数据驱动价值主张创新、大数据驱动关键流程创新、大数据驱动收益模式创新和大数据驱动价值网络创新等主要类型。以大数据驱动价值网络创新为例,以众包、数据共享为代表的技术路径为价值网络重构提供了可行性,企业可以运用大数据共享系统,从供应商处获得数据,并积极开展全供应链体系合作[3]。正如Goyal等[4]所言:“由于每个消费者偏好不同,每个消费者都是一个微市场,大数据使得微市场化价值主张创新成为可能。”

然而,案例研究表明,大数据驱动情景下数字创业商业模式创新实践呈现迥异图景:部分数字创业企业依托商业模式创新得以快速成长,逐渐升级为行业领先企业;另一部分企业陷入伪创新窘境,被牢牢锁定在价值链低端环节,在激烈的市场竞争中败下阵来。大数据驱动情景下,数字创业商业模式创新面临诸多困境。突出表现为:大数据处理能力对于企业要求较高,企业在海量数据挤压下如何快速对数据进行提纯是一大考验。因此,数字创业企业商业模式创新需要快速迭代,并对企业信息处理流程进行整合升级。由此可见,深入研究大数据驱动情景下数字创业商业模式关键影响因素是一个重要议题。

在理论层面,现有研究较好地回答了大数据驱动情景下数字创业商业模式创新如何发生的问题,可以从两个维度说明:一是以大数据产品为中心沿价值链横向拓展的商业模式创新;二是以大数据技术为中心沿行业纵向拓展的商业模式创新。第一种情况对大数据处理和挖掘能力要求较高,尤其是对海量、多源非结构化数据的采集、整理、分析和决策[5]。第二种情况涉及底层基础设施供应、大数据技术提供、完整的IT解决方案等[6]。例如,Oracle公司依托大数据技术对产业链上下游环节进行拓展,包括数据库、操作系统、中间件、应用软件等,搭建了新一代海量关系数据管理平台[7]。但与大数据驱动数字创业商业模式创新实践相比,现有研究对于关键影响因素的分析存在如下不足:侧重于考察各独立解释变量对于数字创业商业模式创新的直接影响,较少分析各影响因素间的逻辑关系。在此背景下,鉴于话语分析技术具备研究探索性命题的高效性,本文围绕大数据驱动情景,聚焦数字创业商业模式创新实践,提炼影响数字创业商业模式创新的关键因素,可为大数据驱动情景下数字创业商业模式创新实践提供参考依据。

1 文献综述

大数据驱动情景下数字创业商业模式创新是目前创新管理领域关注的焦点问题,对于理解企业在熊彼特式竞争环境下的能力异质性和绩效差异尤为重要[8]。2011年,美国麦肯锡公司发布了《大数据:下一个创新、竞争和生产率前沿》研究报告[9],显示大数据在商业模式创新领域的应用成果逐渐增多,且呈现快速增长及多样化发展趋势。在实践层面,受益于大数据的崭新时代背景,以《今日头条》等为代表的新兴数字企业商业模式创新速度和质量都表现出区别于以往时代背景的新鲜特质。

1.1 大数据驱动情景下数字创业商业模式创新特质

大数据驱动情景下,以谷歌、亚马逊、沃尔玛等为代表的互联网公司在商业模式创新方面具备新颖性特质,主要表现为:第一,商业模式创新呈现出典型的大数据驱动特征,对于企业数据挖掘能力和智能处理能力要求较高[10]。比如,依托对消费者浏览数据的挖掘和处理能力,亚马逊推出的精准营销模式创新大幅提升了公司销售业绩,保持了持续竞争优势。第二,以云计算、物联网、人工智能、数据挖掘等为代表的大数据技术工具化应用在商业模式创新领域表现得越来越明显[11]。比如,在医院健康领域,利用云计算技术实现云健康管理模式创新,可以对个人健康状况进行大数据分析,并给出合适的建议。第三,以大数据资源运用为价值取向的跨界融合式商业模式创新逐渐凸显[12]。通过跨界融合式创新,企业可以拓展创新空间,发挥企业竞争优势,依托大数据技术提升跨界融合式创新频率和质量。第四,大数据驱动情景下,商业模式创新与技术创新交叉融合精彩案例不断涌现[13]。比如,谷歌安卓操作系统就是商业模式创新与技术创新交叉融合的典范,依托大数据技术不断进行迭代式创新,以优化技术和商业模式,进而提高用户体验感。

1.2 大数据驱动情景下数字创业商业模式创新主要路径

围绕大数据资源和大数据技术进行商业模式创新的主要路径有数据连接、数据融合、数据扩张等。①数据连接:提供一种数据连接网络平台,主要通过基础用户沉淀、网络效应激发、商业系统共生和主导架构锁定四大关键行动形成竞争优势[14]。比如,苹果公司应用程序商店App Store将客户和技术数据连接起来,属于一种双边网络效应发挥平台商业模式创新;②数据融合:通过向产业链上游和下游拓展,实现组织边界跨越与大数据能力协同演化。组织边界跨越主要涵盖水平边界、垂直边界、外部边界和地理边界,其中水平边界存在于组织不同职能部门、不同产品系列或不同项目组之间,垂直边界主要体现为组织内部等级制度[15];③数据扩张:基于大数据技术驱动,形成创新主体范围更广、创新资源流动更频繁、创新链条运行更生态化的开放式创新生态系统,进而驱动商业模式创新的蓬勃开展[16]

1.3 大数据驱动情景下数字创业商业模式创新行为属性

大数据驱动情景下,数字创业商业模式创新行为属性主要有进化、协同、柔性、开放、网络等,分述如下:①进化属性:针对非结构化和半结构化数据资源,采用数据仓库等手段开展进化式商业模式创新行为[17],主要强调行为的渐变性,通过一系列创新节点的过渡,累积产品、优化服务或模式;②协同属性:针对多源非结构化海量数据,采用数据挖掘手段和分布式系统技术,融合技术、信息、组织、知识、管理等多个要素进行协同式商业模式创新[18];③柔性属性:主要表现为结构柔性、战略柔性、运作柔性等,以供应链运作柔性为例,需要企业通过高效的供应链管理,协同供应链中的各参与者主体,合理利用供应链资源,通过自我调节应对外部变化,包括缓冲能力、适应能力、调节能力、优化能力等[19];④开放属性:Chesbrough[20]提出,伴随着企业间合作、知识共享和转移愈发频繁,创新范式由封闭创新日渐向开放创新转变,无论是产品创新还是商业模式创新,开放创新理念在大数据时代表现得尤为明显,谷歌、脸谱、苹果、亚马逊等一系列卓越企业提供了现实佐证;⑤网络属性:大数据驱动情景下,数字创业商业模式创新具备鲜明的网络属性,可用网络能力表征,即企业优化网络位置和节点关系的能力[21]

综上所述,现有研究存在如下不足:首先,以大数据驱动为情景变量,针对数字创业商业模式创新影响因素的研究较少,大数据驱动与商业模式创新两个核心范畴之间的有机联系不强,尚未形成结构化模块解释体系,无法从理论与实践两个方面提供有益借鉴;其次,案例研究方法不足以处理大数据与商业模式创新研究问题的复杂性,话语分析技术应用性研究在国内比较新颖。而运用话语分析技术可以有效梳理大数据的新颖性时代背景,可为现有影响因素体系作出适度贡献;最后,由于外部情景变量差异较大,大数据驱动情景还存在若干不足,如数据驱动跨界模式与传统跨界模式匹配度问题、平台数据挖掘性学习对于商业模式创新的影响效应等[22]。鉴于此,本文利用话语分析技术,对大数据驱动情景下数字创业商业模式创新关键影响因素进行实证研究,可为数字创业商业模式创新实践提供决策依据。

2 方法选取与数据来源

2.1 方法选取

本研究采用话语分析方法,具体研究路径可描述为:研究者将话语视为一个充满复杂关系和多元内容的社会符号系统,通过抽丝剥茧般的层次化分析还原或排列所隐含或映射的复杂关系和内容[23-24]。选取话语分析方法原因有三:一是本文核心范畴为数字创业商业模式创新关键影响因素,在大数据驱动情景下具备较强的探索性,而话语分析方法对于研究具备较强探索性的核心范畴比较适用,可以较好地提炼话语样本中所蕴含的话语模型;二是中国日益丰富的数字创业商业模式创新实践易于收集大样本话语证据,蕴含着丰富的话语证据,可通过建构性话语分析提炼原创性话语命题;三是近年来,在高品质研究期刊上,以话语分析为主要研究方法的论文不断涌现,话语编码、范畴提炼、效度检验等话语分析工具日渐成熟,可以保证研究结论的稳健性。

2.2 数据来源

本研究按照以下3个标准选取案例:①案例企业进行多样化商业模式创新实践,尤其是大数据驱动情景下商业模式创新实践具备典型性特征;②案例企业兼顾不同大数据应用领域,涉及物联网、区块链、云计算、人工智能和实体经济的深度融合;③案例企业在数据媒体上有较多报道,便于进行话语收集和整理,并易于与调研访谈数据进行交叉验证。最终,话语分析小组选取杭州微链区块链、有数数字科技、商汤科技、又拍云等8家数字创业企业作为案例分析样本,案例企业背景如下:

(1)杭州微链区块链科技有限公司成立于2017年,是一家专注于区块链技术研发与应用的初创企业。公司持续进行商业模式创新,自主研发可扩展的区块链基础服务平台,并积极探索区块链技术应用落地,在数字资产、贸易金融、供应链溯源等领域进行多元化应用。公司着力构建了以区块链技术为核心价值的生态链,旨在打造全球领先的区块链服务平台。

(2)浙江有数数字科技有限公司是由浙江清华长三角研究院投资孵化和重点扶持的数字型科技企业,公司基于“数据场景、智能应用”理念,以企业数据为内核,专注于为金融行业、政府机构提供场景化数字科技应用服务,是浙江“企业码”平台技术支持单位。2020年4月,公司大数据预警系统登上“2019人工智能案例TOP100”榜单。

(3)商汤科技开发有限公司是一家全球领先的人工智能软件公司,旨在持续引领人工智能前沿研究,打造更具拓展性的人工智能软件平台。在智慧健康行业,商汤科技基于深度学习算法与高并发影像三维处理能力,自主研发了Sense Care智慧诊疗平台,在保障数据安全的基础上,有效提高了医生的诊疗效率和精度,上榜2019福布斯中国最具创新力企业。

(4)杭州又拍云科技有限公司是一家企业级云服务商,致力于为客户提供一站式在线业务加速服务,以场景化 CDN 为核心,为客户提供对象存储、多媒体处理、云通信、影像识别、文字识别等服务,打造了安全可靠的全站加速、短视频应用、直播应用等场景化解决方案。2020 年,杭州又拍云科技有限公司荣获西湖区高成长性创新企业、中国企业服务领域高成长企业 TOP100。

(5)杭州乐刻网络技术有限公司以用户运营为核心,构建数据中台,打通场景、用户、教练、服务,对健身产业进行数字化改造,重构健身服务新零售业态,助推健身产业和互联网深度融合与升级,目前已经成长为国内领先的互联网运动健身赋能平台。基于中央数据赋能共享模式,为合伙人提供选址协同、数据分析与资源配置等数据驱动服务。

(6)浙江融象数字科技有限公司创建于2019年,在大数据技术研发及数据智能应用领域进行多样化商业模式创新,基于“线上+线下”创新模式持续为地方政府和企业提供高质量数智服务。通过强化技术产品迭代和延伸服务链,运用大数据技术推动产业升级、协同产业资源和服务企业成长。

(7)杭州云呼网络科技有限公司成立于2017年1月22日,是一家基础医疗产业互联网服务平台,自主研发以用户服务为核心的医疗健康应用软件。通过整合专家学术资源,为基层医疗机构提供医疗产品、服务及解决方案;通过大数据分析与挖掘,精准描摹医疗科普用户画像,构建基层医疗全域疾病图谱和健康地图,实现医疗健康知识与服务精准推送。

(8)杭州魔点科技有限公司成立于2016年,是一家从事人工智能创新性研究并将先进人工智能技术与行业应用相结合的科技型企业。魔点坚持用互联网+AI思维打造智能硬件,实现人、事、物、组织的智能与协同,助推人工智能技术场景化落地。公司坚持以协同数据为思维,基于组织产生智连与协同,围绕碎片化需求打造节点闭环,串联节点形成多场景智连。

本研究采用一手话语收集与二手话语收集两种方法。为保证话语分析信度和效度,综合采取多种研究策略。一手话语收集通过半结构化访谈、调研问卷、参与式体验等多种途径,共收集语句356条;二手话语收集通过报纸、网站、杂志等渠道,共整理有效语句504条,两种途径构成的话语池语句数有860条。其中,一手语句占比41.40%;二手语句占比58.60%。在收集一手语句时,在8家案例企业中选取16个访谈对象,包括中高层管理人员10人、政府部门官员3人、高校学者3人,如表1所示。

表1 半结构化访谈
Tab.1 Semi-structured interview summary

访谈阶段访谈时间访谈次数访谈人次企业中高层政府官员高校学者访谈时长访谈字数职位统计第一阶段2020年5月510712325min2.3万总经理(2人)、副总经理(2人)、研发部负责人(2人)、营销部负责人(1人)、学院副院长(2人)、副处长(人1)第二阶选2020年12月-2021年3月89522280min2.5万总经理(1人)、副总经理(2人)、研发部负责人(1人)、人力资源负责人(1人)、处长(1人)、科长(1人)、专业主任(1人)、副教授(1人)

注:括号内表示受访人数

半结构化访谈主要问题如下:贵企业进行了哪些商业模式创新?请介绍一下大数据技术运用情况?大数据时代,数字创业商业模式创新包括哪些影响因素?在上述影响因素中,您认为最重要的几条是什么?竞争对手在大数据运用上有哪些新颖做法?贵企业在鼓励商业模式创新方面有哪些好的策略?对以上每个案例整理相应话语,并进行编号。

3 数字创业商业模式创新关键影响因素

3.1 话语编码展现

编码过程严格按照结构化程序进行,共分为3个步骤:第一,遵循原生编码准则,抽取每条语句的主体语词对其进行编码,如“双十一期间,订单量暴增,用户爆发式点击,对系统容错性要求较高”。抽取的主体语词分别是:爆发式点击、系统容错性。第二,对不同语句提炼的主体语词进行聚类分析,降低概念维度空间,如提炼的初始概念包括实践学习、技术团队、硬件技术等。第三,对初始概念进行聚类,形成若干范畴,并对范畴属性和维度进行规范化描述,如范畴审慎学习属性包括策略、对象、速度、效果等;维度主要包括实践学习、事件学习、体验学习等。

因为初始概念提取工作量较大,所以以NVIVO 8软件为辅助手段。接下来,为保证范畴归类的一致性,通过计算Cohen′s Kappa系数判断一致性误差是否处于可接受水平。编码者一致性系数分别为:审慎学习67.71%、数据配置66.20%、数据系统70.09%、嵌入学习80.82%,其它范畴一致性系数均在60%以上,编码总体一致率为70.68%,由此判定初始概念编码一致性检验符合标准。

话语分析小组根据数据感知、数据整合、产业环境、网络关系等27个典型范畴在860条语句中出现的频率,将其划分为3类:低频范畴、中频范畴和高频范畴,具体划分标准为:低频范畴≤50次、50次<中频范畴≤100次和高频范畴>100次。低频范畴共有7个,其中审慎学习30次,数据系统20次,知识联盟16次,数据感知45次;中频范畴共有12个,其中嵌入学习71次,价值治理85次,规划能力63次,数据技术92次;高频范畴共有8个,其中数据配置110次,治理模式125次,关系质量104次,数据驱动136次。

各范畴编号为:A1审慎学习、A2数据配置、A3数据系统、A4嵌入学习、A5价值治理、A6规划能力、A7知识联盟、A8治理模式、A9数据技术、A10关系质量、A11数据感知、A12界面跨越、A13数据驱动、A14共享资源、A15知识渗透、A16主体行为、A17政策设计、A18邻近资源、A19数据整合、A20产业环境、A21数据挖掘、A22网络关系、A23适应行为、A24共享数据、A25网络嵌入、A26政策执行、A27数据识别。

3.2 话语模型提炼

对于数据识别、数据系统等27个子范畴,需要进一步作凝聚子块分析,以探讨大数据驱动情景下数字创业商业模式创新关键影响因素的故事线。结果发现,27个因素之间存在相互作用关系,依次对每两个因素进行二元关系分析,共包括4种关系类型:一是因素A对因素B具有单向影响关系;二是因素B对因素A具有单向影响关系;三是因素A与因素B之间存在双向影响关系;四是因素A与因素B之间无影响关系,分别用符号V、A、 X、 O表示。由此,形成数据识别、数据整合、政策设计、网络关系等27个因素之间的二元关系图,二元关系生成由5位专家根据访谈语句和调研数据综合评定。

27个因素之间存在复杂关联性,有些是直接关联,有些是间接关联。比如,数据感知和数据识别之间存在直接关联关系,知识联盟与主体行为之间存在间接关联关系,网络嵌入通过界面跨越影响主体行为等。根据二元关系图生成邻接矩阵,元素含义为:若两个子范畴之间存在影响关系,取值为1;若两个子范畴之间不存在影响关系,则取值为0。这些因素之间的关联关系可进一步通过可达矩阵在数学上的规范表示。可达矩阵是关联话语构件的一种重要的技术工具,它运用矩阵形式表示因素之间的逻辑关联。经过层次化处理形成可达矩阵,如表2所示。

表2 可达矩阵层次化处理结果
Tab.2 Hierarchical processing of reachable matrices

A21,A23A16,A19,A27A2,A4,A5,A10,A11,A12,A15A1,A3,A6,A7,A8,A9,A25A13,A14A17,A18,A20,A22,A24,A26A21, A23100000A16, A19, A27110000A2,A4,A5,A10,A11,A12,A15111000A1,A3,A6,A7,A8,A9,A25111100A13,A14111110A17,A18,A20,A22,A24,A26111111

27个典型范畴进一步聚拢为6个核心子群,对应6个层级G1,G2,…,G6

G1=[A21, A23]

G2=[A16, A19, A27]

G3=[A2,A4,A5,A10,A11,A12,A15]

G4=[A1,A3,A6,A7,A8,A9,A25]

G5=[A13,A14]

G6=[A17,A18,A20,A22,A24,A26]

话语模型提炼的目的在于进一步凝练各影响因素之间的逻辑关系,运用图形、表格或概念等形式表示各影响因素之间的体系结构和关联脉络,形成理论解释工具。本文核心范畴为数字创业商业模式创新,研究背景为大数据驱动情景,内核问题为关键影响因素,涉及的前置范畴包括产业环境、政策设计、共享数据、邻近资源、网络关系等。

基于前述矩阵分析,本文构建大数据驱动情景下数字创业商业模式创新关键影响因素话语模型,如图1所示。从中可见,各层次关键影响因素呈现多态性、递进性和结构性特征。其中,第一、第二层次为大数据驱动情景和网络共享资源,是大数据驱动情景下数字创业商业模式创新的外部情景因素。由此可见,一方面,企业应从共享数据、邻近资源和网络关系维度入手,开拓数字创业商业模式创新网络共享资源,提升商业模式创新速度和质量;另外,还要从政策设计、政策执行和产业环境入手,为大数据驱动情景下数字创业商业模式创新营造良好的创新氛围和产业软环境。第三、第四层次为大数据驱动情景下数字创业商业模式创新直接影响因素,包括数据感知、关系质量、数据配置、嵌入学习、规划能力等14个范畴。由此可见,一方面,企业应从数据感知、关系质量、数据配置、规划能力等维度着手,驱动数字创业商业模式创新实践;另一方面,也要从嵌入学习、知识渗透、价值治理、审慎学习等维度着手,提高数字创业商业模式创新绩效。第五、第六层次为大数据驱动情景下数字创业商业模式创新主轴线,可以提炼为数据识别→数据整合→网络重构。上述主轴线对应的两个核心范畴分别为数据挖掘能力和企业适应行为。据此,大数据驱动情景下数字创业商业模式创新关键因素可聚拢为数据挖掘能力和企业适应行为两个主范畴。对于数据挖掘能力而言,企业数据识别、数据整合等显著影响商业模式创新质量和绩效;对于企业适应行为而言,企业主体行为直接驱动商业模式创新质量和绩效。

大数据驱动情景下数字创业商业模式创新为第七层次,即话语模型目标层;第二至第六层为归因层,表征大数据驱动情景下数字创业商业模式创新的关键影响因素。

3.3 话语模型阐释

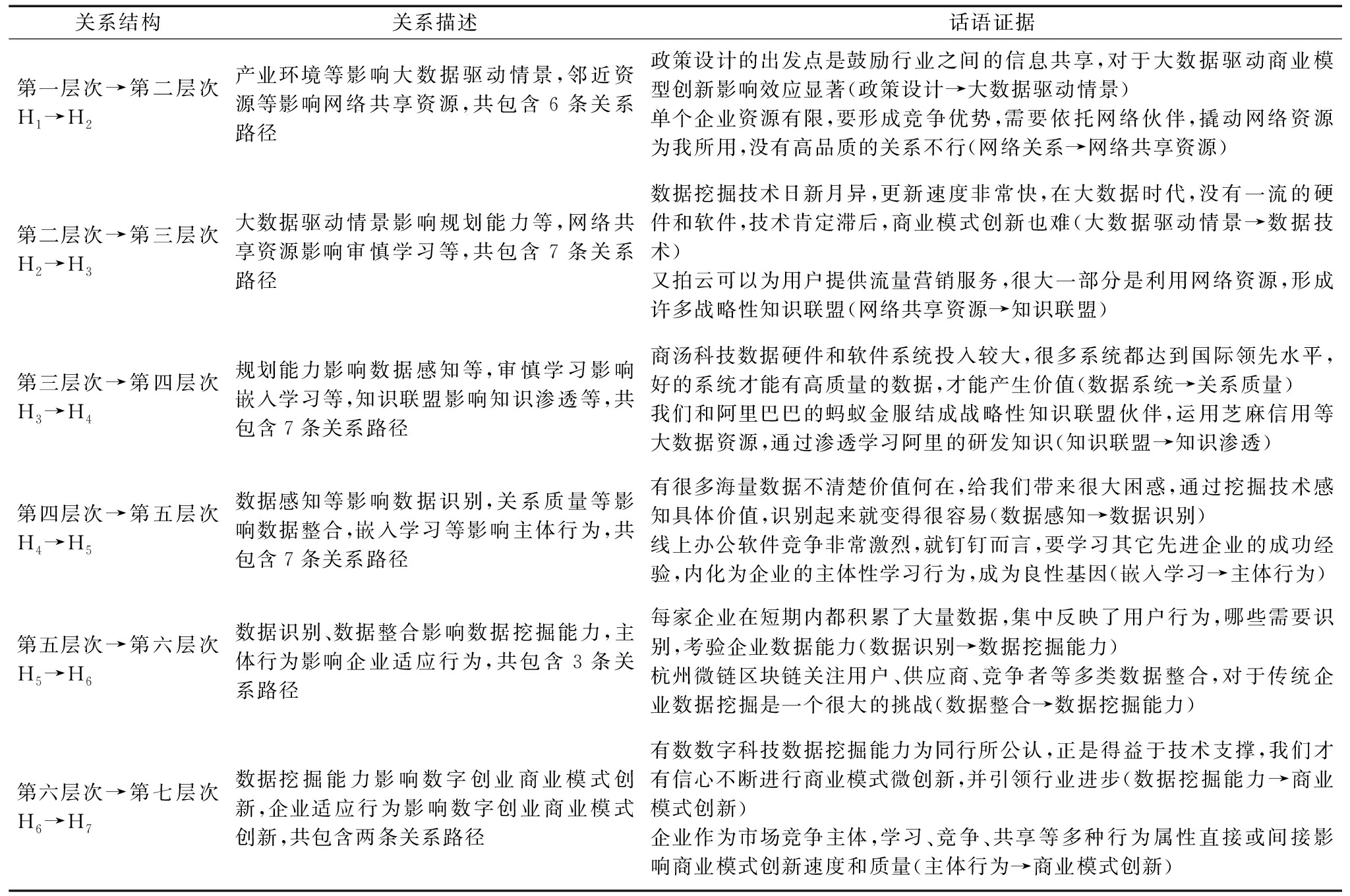
上述话语模型共涉及7个层次,相邻两个层次之间存在关系路径。比如,在第一层次和第二层次之间存在产业环境→大数据驱动情景、网络关系→网络共享资源等6条关系路径;在第三层次和第四层次之间存在规划能力→网络感知、数据系统→关系质量、知识联盟→知识渗透等7条关系路径。不同层次之间也存在不同的关系路径。比如,第二层次和第四层次之间存在网络共享资源→嵌入学习关系路径。具体关系路径话语证据如表3所示。

接下来,进行话语效度检验,主要判断话语模型稳定性问题,即是否有新元素出现,如果有新质涌现,则重新补充、修改话语模型,直至没有新质涌现;如果不能产生新元素,则直接判定话语效度通过检验。具体需要通过两项验证:一是收集新话语证据,检验是否产生新范畴;二是基于新话语证据,检验是否产生新范畴隶属关系或关系路径。将预留的60条语句作为话语检验样本对其进行效度检验。

第一项验证结果表明,新话语证据未产生新范畴,仍然是审慎学习、规划能力、数据整合、产业环境等27个范畴。如在“又拍云以场景化CDN为核心业务,为客户提供云存储、云处理、云安全、流量营销等服务,是一家基于大数据驱动的平台型公司,具有崭新的商业模式,并且经过市场验证非常可行,具备广阔的市场应用前景”这段话中,主体语词大数据驱动隶属于范畴数据驱动,并非新范畴。检验过程可表示为“范畴(主体语词)”的形式,举例为“数据驱动(大数据驱动+平台型公司)”。

图1 关键影响因素话语模型
Fig.1 Discourse models of key influencing factors

第二项验证结果表明,新话语证据未产生新关系路径,仍然是主体行为→商业模式创新、嵌入学习→主体行为、网络共享资源→知识联盟等33条关系路径。如在“不管是哪种方式(商业模式局部创新)都离不开对用户海量行为数据的整理、分析和挖掘,这些都必须依靠技术软件,人工支撑肯定是不行的”这段话中,隶属关系为“用户海量行为数据→商业模式局部创新”,可表示为“数据挖掘能力→商业模式创新”,并非新关系路径。

基于以上分析,可以判定本研究话语检验有效,话语模型具备普遍性和稳定性,可以此模型为理论分析工具,将其应用于关键影响因素研究。

3.4 话语情景适用性

关键影响因素话语模型共给出两条故事线:一条为大数据驱动情景→数据挖掘能力→商业模式创新;另一条为网络共享资源→企业适应行为→商业模式创新。本文结合上述两条故事线,给出现实适用情景和理论适用情景。

(1)故事线1(大数据驱动情景→数据挖掘能力→商业模式创新)理论适用情景:首先,本部分涉及数据识别→数据挖掘能力、关系质量→数据整合、政策设计→大数据驱动情景等17条关键路径。按照条目数统计,可分为7条强关系路径、10条弱关系路径。其中,强关系路径条目总数为186条,占总条目数的59.62%;其次,排在前4位的强关系路径为规划能力→数据感知、关系质量→数据整合、数据识别→数据挖掘和数据技术→数据配置。前4位强关系条目总数为133条,占强关系总条目数的71.51%,占整个关系路径条目总数的42.63%;最后,产业环境、政策设计和政策执行构成大数据驱动情景下3个直接影响因子。如“杭州对于整个互联网新生事物的发展非常宽容,正是宽容的产业环境和政策设计使杭州涌现出微链区块链等一大批高品质数字创业企业,新奇的商业模式不断出现(5-46)。”

表3 反映关系路径的关键话语证据
Tab.3 Key discursive evidence reflecting relationship path

关系结构关系描述话语证据第一层次→第二层次H1→H2产业环境等影响大数据驱动情景,邻近资源等影响网络共享资源,共包含6条关系路径政策设计的出发点是鼓励行业之间的信息共享,对于大数据驱动商业模型创新影响效应显著(政策设计→大数据驱动情景)单个企业资源有限,要形成竞争优势,需要依托网络伙伴,撬动网络资源为我所用,没有高品质的关系不行(网络关系→网络共享资源)第二层次→第三层次H2→H3大数据驱动情景影响规划能力等,网络共享资源影响审慎学习等,共包含7条关系路径数据挖掘技术日新月异,更新速度非常快,在大数据时代,没有一流的硬件和软件,技术肯定滞后,商业模式创新也难(大数据驱动情景→数据技术)又拍云可以为用户提供流量营销服务,很大一部分是利用网络资源,形成许多战略性知识联盟(网络共享资源→知识联盟)第三层次→第四层次H3→H4规划能力影响数据感知等,审慎学习影响嵌入学习等,知识联盟影响知识渗透等,共包含7条关系路径商汤科技数据硬件和软件系统投入较大,很多系统都达到国际领先水平,好的系统才能有高质量的数据,才能产生价值(数据系统→关系质量)我们和阿里巴巴的蚂蚁金服结成战略性知识联盟伙伴,运用芝麻信用等大数据资源,通过渗透学习阿里的研发知识(知识联盟→知识渗透)第四层次→第五层次H4→H5数据感知等影响数据识别,关系质量等影响数据整合,嵌入学习等影响主体行为,共包含7条关系路径有很多海量数据不清楚价值何在,给我们带来很大困惑,通过挖掘技术感知具体价值,识别起来就变得很容易(数据感知→数据识别)线上办公软件竞争非常激烈,就钉钉而言,要学习其它先进企业的成功经验,内化为企业的主体性学习行为,成为良性基因(嵌入学习→主体行为)第五层次→第六层次H5→H6数据识别、数据整合影响数据挖掘能力,主体行为影响企业适应行为,共包含3条关系路径每家企业在短期内都积累了大量数据,集中反映了用户行为,哪些需要识别,考验企业数据能力(数据识别→数据挖掘能力)杭州微链区块链关注用户、供应商、竞争者等多类数据整合,对于传统企业数据挖掘是一个很大的挑战(数据整合→数据挖掘能力)第六层次→第七层次H6→H7数据挖掘能力影响数字创业商业模式创新,企业适应行为影响数字创业商业模式创新,共包含两条关系路径有数数字科技数据挖掘能力为同行所公认,正是得益于技术支撑,我们才有信心不断进行商业模式微创新,并引领行业进步(数据挖掘能力→商业模式创新)企业作为市场竞争主体,学习、竞争、共享等多种行为属性直接或间接影响商业模式创新速度和质量(主体行为→商业模式创新)

(2)故事线1(大数据驱动情景→数据挖掘能力→商业模式创新)现实适用情景:提供关键话语证据如下:“银泰作为传统线下企业,在实体经营方面积累了丰富的经验,但如何插上互联网的翅膀是管理层面临的一个重大课题。单靠自己的力量非常薄弱,可以和阿里巴巴展开战略协同,重新打造线上平台交易系统,运用先进的阿里云技术,使线上和线下实现良性互动。在电商平台的强力冲击下,我们加快了商业模式创新的节奏和步伐。比如,目标群体精确定位、线上线下商品比价、商业生态系统打造等(3-31、32、33)。”

(3)故事线2(网络共享资源→企业适应行为→商业模式创新)理论适用情景:首先,本部分共包含嵌入学习→主体行为、知识联盟→知识渗透、网络关系→网络共享资源等17条关系路径。按照条目数统计,可划分为8条强关系路径、9条弱关系路径。其中,强关系路径条目总数为153条,占总条目数的50.66%;其次,排在前4位的强关系路径为知识联盟→知识渗透、邻近资源→网络共享资源、网络关系→网络共享资源和嵌入学习→主体行为。前4位强关系条目总数为96条,占强关系总条目数的62.75%,占整个关系路径总条目数的31.79%;最后,共享数据、邻近资源、网络关系构成网络共享资源的3个直接影响因子。如“好的网络关系是润滑剂,大家形成利益共同体,像大学技术力量支撑对于技术团队素质提升就很有帮助,大学节点加入成为重要的共享性资源(2-92)。”

(4)故事线2(网络共享资源→企业适应行为→商业模式创新)现实适用情景:提供关键话语证据如下:“商汤科技基于对大数据的积累与应用,目前已成为大数据技术领军企业。通过对用户数据进行整合与分析,匹配不同城市、不同区域市场情景进行智能化产品服务。同时,通过构建开放平台以及与其它主体企业协同,与业内伙伴携手建立高效、智能商业生态系统,最大限度地提升用户体验。

在上述技术平台及网络资源支持下,商汤进行了一系列商业模式创新,在行业内影响较大(3-22、23、24、25)。”

4 结语

4.1 研究结论

本研究将话语分析技术引入数字创业商业模式创新这一新研究领域,深入剖析大数据驱动情景下商业模式创新影响因素这一内核问题,得出如下结论:

(1)将影响数字商业模式创新的关键因素结构化为数据识别、数据整合、嵌入学习等27个核心范畴,并类属化为“大数据驱动情景→数据挖掘能力→数字创业商业模式创新”和“网络共享资源→企业适应行为→数字创业商业模式创新”两条故事线。其中,27个核心范畴影响程度存在显著差异。根据出现频率不同,发现数据配置、治理模式等8个范畴影响作用较大,嵌入学习、价值治理等12个范畴影响作用一般,审慎学习、数据系统等7个范畴影响作用较小。

(2)“大数据驱动情景→数据挖掘能力→数字创业商业模式创新”故事线核心范畴包括数据整合、数据配置、数据系统、政策设计等14个核心范畴,“网络共享资源→企业适应行为→数字创业商业模式创新”故事线核心范畴包括知识渗透、嵌入学习、治理模式、网络关系等13个核心范畴。上述两条故事线表明,数据挖掘能力和企业适应行为是大数据驱动情景及数字创业商业模式创新的中介变量。这启示企业商业模式创新一方面要关注数据挖掘能力,如数据整合能力、数据系统配置等;另一方面也要关注企业适应行为,如知识渗透、嵌入学习等。

(3)以微链区块链等案例企业为话语证据样本,对数据识别→数据感知、知识联盟→知识渗透、关系质量→数据整合等关系路径进行检验,并识别强关系路径和弱关系路径。这启示企业商业模式创新尤其要关注每条故事线的强关系路径。其中,反映第一条故事线的强关系路径共有7条,包括规划能力→数据感知、关系质量→数据整合等;反映第二条故事线的强关系路径共有8条,包括知识联盟→知识渗透、嵌入学习→主体行为等。

4.2 研究贡献

(1)针对数字创业商业模式创新这一关键问题,将影响因素系统化为“大数据驱动情景→数据挖掘能力→数字创业商业模式创新”和“网络共享资源→企业适应行为→数字创业商业模式创新”两条故事线,在若干观点上贡献新颖见解,如嵌入学习、知识渗透、价值治理和界面跨越是4类典型的企业适应性行为。本文研究结果不仅进一步深化了数字创业商业模式创新的路径解释,而且从技术和管理两个视角弥补了大数据驱动情景下商业模式创新研究的不足[25-26],丰富了大数据驱动对于商业模式创新的解释力。

(2)在话语模型提炼部分,将邻接矩阵和可达矩阵作为话语构件关联分析工具,一方面为大数据与商业模式创新结合研究提供了一种新分析视角,另一方面也为大数据驱动情景下企业商业模式创新研究提供了新分析路径,是对建构性话语分析的有益补充[27-28]

4.3 研究启示

本研究管理启示有三:

(1)大数据驱动情景下,数字创业商业模式创新应从外部数据情景和企业内部主体性行为两方面综合推进,尤其注意与竞争性企业、大学、研究机构、供应商等结成创新网络,通过高品质关系联结获取网络资源,驱动数字创业商业模式创新。

(2)匹配大数据驱动情景,企业应提高系统化数据挖掘能力,从软硬件、技术和管理等方面综合推进,强化技术人员和管理人员的大数据意识,学习行业标杆企业的管理经验和技术工具,利用大数据维持长期竞争优势。

(3)对于数字创业企业而言,应从线上和线下融合渠道推动商业模式创新,专注于细分市场差异化商业模式,并在两条故事线上有所侧重,不断内化自己的动态核心能力。

4.4 不足与展望

本研究存在如下不足:一是收集大样本数据,对影响因素模型进行统计学意义上的稳定性检验,有可能影响结论的精准性,未来可扩大典型案例话语数量,基于更丰富的话语证据检验和修正模型;二是以8家案例企业进行应用性检验,行业和区域差异性势必影响结论稳健性,未来可将案例企业扩充至行业和区域进行对比分析,提高研究精细化程度。

参考文献:

[1] MAYER-SCHONBERGER V,CUKIER K.Big data: a revolution that will transform how we live, work, and think[M].London:John Murray, 2013:15-20.

[2] NIEMAND T,RIGTERING J,KALLMUENZER A,et al. Digitalization in the financial industry: a contingency approach of entrepreneurial orientation and strategic vision on digitalization[J]. European Management Journal, 2020, 39(3):317-326.

[3] TIJS V, VEENSTRA A V. Governance of big data collaborations: how to balance regulatory compliance and disruptive innovation [J]. Technological Forecasting & Social Change, 2018, 129(4):330-338.

[4] GOYAL M, HANCOCK M Q, HATAMI H. Selling into micro markets[J]. Harvard Business Review, 2012, 90(7):78-86.

[5] MORABITO V. Big data governance[M].Berlin:Springer International Publishing, 2015:83-104.

[6] CHEBBI I, BOULILA W, FARAH I R. Big data: concepts, challenges and applications[M].Berlin:Springer International Publishing, 2015:638-647.

[7] BILLINGS K. Oracle takes you through the four phrases of achieving big data insight [R]. Intel IT Center, 2012.

[8] ARENA R. Schumpeter and schumpeterian on competition: some policy implications[J]. Journal of Evolutionary Economics, 2017, 27(1):1-26.

[9] MANYIKA J, CHUI M, BROWN B, et al. Big data: the next frontier for innovation, competition, and productivity [R]. McKinsey Global Institute, 2011: 20-25.

[10] RUGGIERI S, PEDRESCHI D, TURINI F. Data mining for discrimination discovery[J]. Acm Transactions on Knowledge Discovery from Data, 2010, 4(2):1-40.

[11] GOODARZIAN F, KUMAR V, ABRAHAM A . Hybrid meta-heuristic algorithms for a supply chain network considering different carbon emission regulations using big data characteristics[J]. Soft Computing, 2021, 25(11):7527-7557.

[12] MAAS J B, FENEMA P C V, SOETERS J. ERP as an organizational innovation: key users and cross-boundary knowledge management[J]. Journal of Knowledge Management, 2016, 20(3):557-577.

[13] ERNKVIST M. The double knot of technology and business-model innovation in the era of ferment of digital exchanges: the case of OM, a pioneer in electronic options exchanges[J].Technological Forecasting & Social Change, 2015, 99:285-299.

[14] MARSHALL A, MUECK S, SHOCKLEY R. How leading organizations use big data and analytics to innovate[J]. Strategy & Leadership, 2015, 43(5):32-39.

[15] OLUGBARA C T, IMENDA S N, OLUGBARA O O, et al. Moderating effect of innovation consciousness and quality consciousness on intention-behavior relationship in E-learning integration[J]. Education and information technologies, 2020, 25(1):329-350.

[16] SALMELIN B. The horizon 2020 framework and open innovation ecosystems[J]. Journal of Innovation Management, 2013, 1(2):4-9.

[17] VELU C. Evolutionary or revolutionary business model innovation through competition? the role of dominance in network markets[J]. Industrial Marketing Management, 2016, 53:124-135.

[18] HEIKKILA M,HEIKKILA J.Collaborative business model innovation process for networked services[C]. International Conference on Electronic Commerce. Springer Berlin Heidelberg, 2013:133-147.

[19] RICHEY R G, ADAMS F G, DALELA V. Technology and flexibility : enablers of collaboration and time-based logistics quality[J].Journal of Business Logistics, 2012, 33(1): 34-49.

[20] CHESBROUGH H W. The era of open innovation[J]. Sloan Management Review, 2003, 44(3):35-41.

[21] TORKKELI L, KUIVALAINEN O, SAARENKETO S, et al. Institutional environment and network competence in successful SME internationalization[J]. International Marketing Review, 2019, 36(1):31-55.

[22] CAI S, ZHANG J. Exploration of credit risk of P2P platform based on data mining technology[J]. Journal of Computational and Applied Mathematics, 2020, 372(1):112718.

[23] JORGENSEN M W, PHILLIPS L J. Discourse analysis: as theory and method [M].London:Sage, 2013: 30-35.

[24] MAHMOODI K, MOHAMMADPUR A, REZAEI M. A discourse analysis of population policies in the context of politics in Iran[J]. Quality & Quantity, 2015, 49(5):1883-1895.

[25] 曾锵. 大数据驱动的商业模式创新研究[J]. 科学学研究, 2019, 37(6):1142-1152.

[26] SORESCU A. Data-driven business model innovation [J]. Journal of Product Innovation Management, 2017, 34(5):691-696.

[27] ALVESSON M,KARREMAN D. Varieties of discourse: on the study of organizations through discourse analysis [J]. Human Relations, 2000, 53(9): 1125-1149.

[28] BROWN G, YULE G. Discourse analysis [J]. Encyclopedia of Clinical Neuropsychology, 2012, 11(3):36-45.

(责任编辑:王敬敏)