基于科学的企业内部治理问题:文献综述与研究展望

方 帅,李欣融,雷家骕

(清华大学 经济管理学院,北京 100084)

摘 要:迄今为止,基于科学的企业研究已经取得重大进展。尝试对基于科学的企业内部治理研究成果进行梳理,以基于科学的企业内涵、创业者角色、科学家团队治理、董事会治理、股东治理、高管治理为逻辑框架,对基于科学的企业内部治理研究现状进行总结归纳。在此基础上,从基于科学的企业治理机制视角提出未来研究方向,包括企业权力配置、激励机制设计、人员配置等系列研究问题。提出的未来研究方向可丰富和拓展基于科学的企业治理理论框架,为理解和指导中国情境下基于科学的企业治理实践带来启示。

关键词:基于科学的企业;科学家团队;内部治理;文献综述

Internal Corporate Governance of Science-based Firms: A Literature Review and Future Research Agenda

Fang Shuai, Li Xinrong, Lei Jiasu

(School ofEconomics and Management, Tsinghua University, Beijing 100084, China)

AbstractScience-based firms refer to those firms which are engaged in science-based innovation, make or rely on scientific exploration and discovery and further commercialize scientific achievements. Over the past 20 years, the number of science-based firms which serve as a bridge for the transformation of basic scientific achievements, has increased, finally driving innovation. So far, research on science-based firms has made significant progress. However, in view of the particularity of science-based firms, the governance structure of such firms has become an urgent topic to be studied, especially their internal governance. Based on Web of Science core collection database, this paper searches the literature on science-based firms published on some important journals from 2000 to 2020 and collect some classical literature by Google Scholar.

Different from internal corporate governance literature on traditional firms, research on science-based firms should consider not only board governance, shareholder governance and executive governance, but also the role of entrepreneurs (the imprinting effect) and scientist team governance. According to the above logical framework,this paper is divided into several sections. The first section defines science-based firms and distinguishes them from similar concepts such as “technology-based (engineering) firms”, “university spin-off firms” and “high-tech firms”, so as to clarify the connotation of science-based firms. The second to third sections review the unique elements of internal governance (the entrepreneur role, the scientist team governance) in science-based firms. The fourth to sixth sections summarize the traditional elements of internal governance (board governance, shareholder governance and executive governance).

In the second section, the governance structure of a science-based firm depends on the stage of firm life cycle.In the early stage of start-up, the characteristics of entrepreneurs and the role they play canbring the imprinting effect, and then have an impact on the choice of governance structure and subsequent firm performance. Therefore, this section specifically reviews the literature on the role of entrepreneurs, including scientist entrepreneurs and surrogate entrepreneurs.

In the third section, the paper reviews the literature on team governance of scientists. The composition of team members is an important concern of the firm governance structure. In science-based firms, scientists occupy a high proportion of the team, comprising an important part of corporate governance. They undertakes the mission of transforming scientific knowledge from academia to the real economy. It plays a unique role in the internal corporate governance. This section discusses the knowledge contribution role and resource contribution role of the scientists team, and also introduces the limitations faced by them in governance.

In the fourth section, this paper reviews the board governance literature on science-based firms discusses the evolution of board functions and board structure. As the core of internal governance structure, the board of directors is not only the agent of shareholders, but also the principal and supervisor of managers. As the key node connecting shareholders and managers, the function and structure of the board of directors directly affect the board effectiveness and then the level of internal governance. Especially in science-based firms, the function and the composition of the board affect the strategic decision-making process, mechanism and outcomes of such firms.

In the fifth section, this paper reviews the literature on shareholder governance, discusses the ownership structure, the influencing factors of equity financing and the evolution mechanism. Ownership structure has the influence on the formation, operation and performance of internal governance mode. In science-based firms, the reasonable arrangement of equity structure between R&D teams with technological advantages and investment institutions with business knowledge advantages affects the internal governance effectiveness of such firms.

In the sixth section, this paper reviews the literature on executive governance and discusses how to select and motivate top executives. During the establishment and subsequent development of science-based firms, they often face internal and external challenges.For such firms, it is of great significance to build an effective top management team and enhance their motivation to provide resources, knowledge and skills.

Based on the above analysis, this paper proposes a future research agenda from the perspective of corporate governance, including how to allocate power, design incentive mechanisms, and implement staffing. The future research directions proposed in this paper can enrich and expand the theoretical framework of science-based firm governance research, and bring enlightenment for understanding and guiding scientific-based corporate governance practices in the Chinese context.

Key Words:Science-based Firms; Scientist Teams;Internal Corporate Governance; Literature Review

收稿日期:2021-11-29

修回日期:2022-02-25

基金项目:国家自然科学基金项目(L2124026)

作者简介:方帅(1989—),男,河南商丘人,博士,清华大学经济管理学院博士后,研究方向为企业创新、公司治理、企业社会责任;李欣融(1990—),女,吉林省吉林市人,清华大学经济管理学院博士研究生,研究方向为创新、创业与企业社会责任;雷家骕(1955—),男,陕西西安人,博士,清华大学经济管理学院教授、博士生导师,研究方向为技术创新、国家经济安全。本文通讯作者:方帅。

DOI10.6049/kjjbydc.2021110772

开放科学(资源服务)标识码(OSID):

中图分类号:F271.5

文献标识码:A

文章编号:1001-7348(2022)16-0001-08

0 引言

在基于科学的创新研究领域,基于科学的企业系列问题日益成为学者关注的新热点。大学产出的基础科研成果,多停留在论文、专著和实验室原型成果阶段,与企业对接面临较大障碍,科研成果转化率较低。为推动基于科学的创新成果商业化,基于科学的企业随之诞生。基于科学的企业常常存在于生物制药、新材料等领域,与基础科学紧密联系,同时参与成果商业化进程。在过去20年,作为基础科学成果转化的桥梁,基于科学的企业数量越来越多,对创新的推动作用日益增强。鉴于这类企业的特殊性,其治理结构成为亟待研究的问题。

本文对2000—2020年Web of Science核心合集数据库中基于科学的企业英文文献进行检索。由于基于科学的企业相关问题研究主要发表在一些国际重要期刊上,因此本文主要对《Journal of Technology Transfer》《Research Policy》《Technovation》《R & D Management》《Industrial and Corporate Change》《Entrepreneurship Theory and Practice》《Journal of Business Venturing》《Small Business Economics》等期刊进行检索。为最大范围且准确地检索相关文献,本文使用主题选项进行检索,语种限定为英文,文献类型限定为article,搜索要求为同时满足以下两个条件:一是文章主题中出现Science-based、University中的任意关键词;二是文章主题中出现new venture*、spin-off*、spin-out*、new firm*、entrepreneur*、start-up*中的任意关键词。此外,本文还利用Google Scholar进行检索,并追溯学者们提到的一些重要文献。进一步,基于文献综述的主题和行文逻辑,挑选出具有代表性的文献。

图1 基于科学的企业内部治理整合框架
Fig.1 An integrative framework of internal governance on science-based firms

传统企业内部治理文献常常把董事会治理、股东治理、高管治理等治理主体之间的权责配置和制衡机制作为一般企业内部治理的核心要素。不同于传统企业,科学企业的商业模式是通过开发和商业化基础科学研究成果获取经济回报。同时,由于科学知识的隐性、复杂性等特征,为实现基础科学知识的有效转化,基于科学的企业人员构成常常包括科学家团队。探究基于科学的企业不仅要考虑一般企业的治理要素(董事会治理、股东治理和高管治理),还需进一步分析这类企业由哪些创业者创建,因为创业者印记效应会影响企业成长和发展路径,更需要单独分析科学家团队在企业内部治理中发挥的作用机制。因此,本文整合基于科学的企业创业者角色、科学家团队治理、董事会治理、股东治理和高管治理等内部治理核心要素,并围绕该整合框架展开文献研究和述评。在前人基础上,本文认为未来研究可以剖析基于科学的企业权力配置、激励机制以及人员配置特征、过程和具体机制。

1 基于科学的企业内涵

1.1 基于科学的企业定义

基于科学的企业是指从事科学产业创新的企业。目前,学者对基于科学的企业概念界定有所区分,Colombo等[1]将基于科学的企业定义为对大学或科研机构产生的科学成果进行商业化而创建的企业;Pisano[2]将基于科学的企业界定为参与科学发现和进步,并从中获取财务回报的企业。这些界定虽然存在差异,但都指向一个共同点,即基于科学的企业是重新建立或尚未被证实的科学原理中创造商业价值的企业。因此,基于前人研究,本文将基于科学的企业界定为建立或依赖科学探索和发现,并对科学成果进一步商业化的盈利性企业。

基于科学的企业作为一种新颖的组织形式,有多种组织形态,既包含大型商业企业建立的企业研究实验室,也包含将科研成果转化为能创造经济价值的市场化产品而创建的大学衍生企业[3];既包括小型初创企业,也包括大型工业企业[4]。20世纪80年代以后,基于科学的企业多指新兴技术领域中专门从事基础研究,并由科学家或关键研究人员发起或参与创造和发展,以盈利为目标的创业企业[5]

1.2 基于科学的企业与相似概念辨析

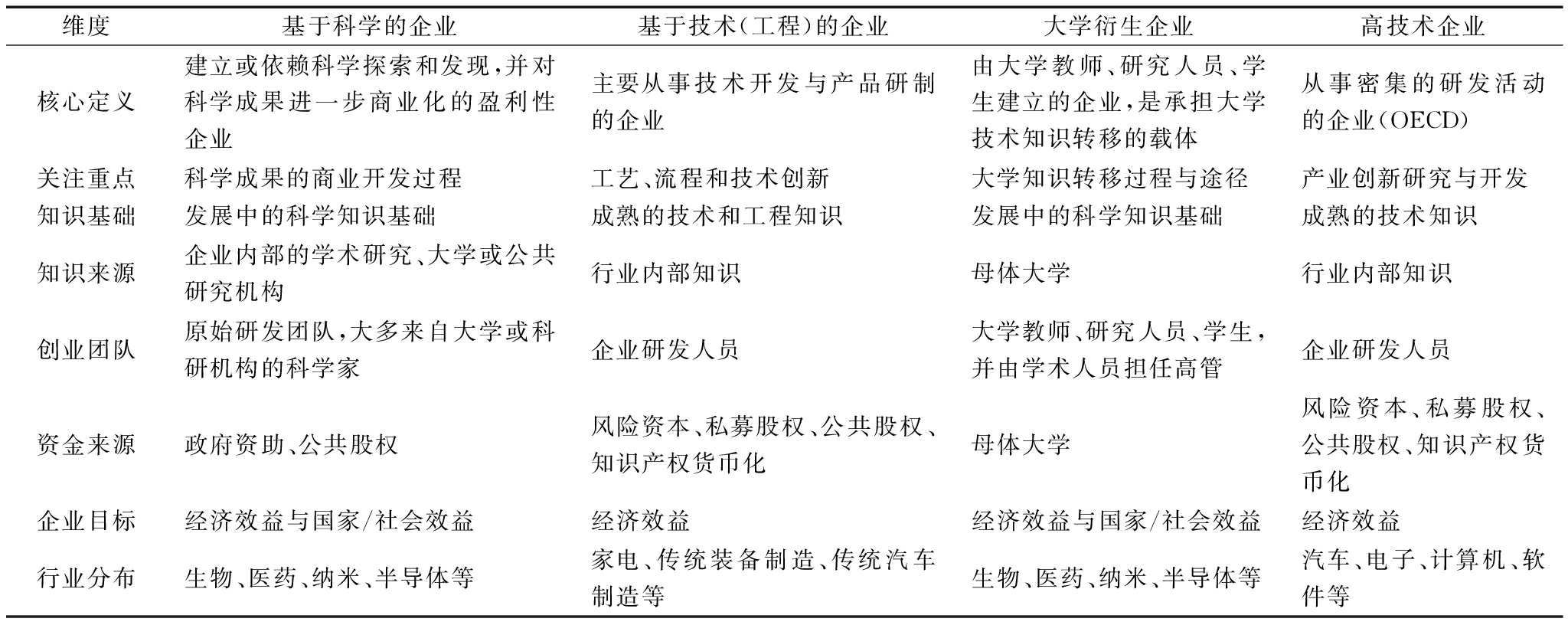
在对基于科学的企业内部治理问题进行综述前,有必要对基于科学的企业与其它相似概念进行辨析。表1综合了学者们观点,并围绕不同维度对基于科学的企业与相似概念进行区分。

表1 基于科学的企业与相似概念辨析
Tab.1 Distinction of science-based firms and the similar concepts

维度基于科学的企业基于技术(工程)的企业大学衍生企业高技术企业核心定义建立或依赖科学探索和发现,并对科学成果进一步商业化的盈利性企业主要从事技术开发与产品研制的企业由大学教师、研究人员、学生建立的企业,是承担大学技术知识转移的载体从事密集的研发活动的企业(OECD)关注重点科学成果的商业开发过程工艺、流程和技术创新大学知识转移过程与途径产业创新研究与开发知识基础发展中的科学知识基础成熟的技术和工程知识发展中的科学知识基础成熟的技术知识知识来源企业内部的学术研究、大学或公共研究机构行业内部知识母体大学行业内部知识创业团队原始研发团队,大多来自大学或科研机构的科学家企业研发人员大学教师、研究人员、学生,并由学术人员担任高管企业研发人员资金来源政府资助、公共股权风险资本、私募股权、公共股权、知识产权货币化母体大学风险资本、私募股权、公共股权、知识产权货币化企业目标经济效益与国家/社会效益经济效益经济效益与国家/社会效益经济效益行业分布生物、医药、纳米、半导体等家电、传统装备制造、传统汽车制造等生物、医药、纳米、半导体等汽车、电子、计算机、软件等

注:作者根据文献整理

2 基于科学的企业中创业者角色

基于科学的企业治理结构依赖于企业生命周期所处阶段。在企业创业初期,创业者特点及其扮演的角色会产生印记效应,进而对治理结构选择及后续企业绩效产生影响。在讨论基于科学的企业治理结构问题时,论述清楚创业者的角色和作用至关重要。基于科学的企业创业者主要包括科学家和外部创业者两种类型。

2.1 科学家创业

什么样的科学家会创业?内在驱动力较强和能力素质较高的科学家会积极参与基于科学的企业创建。一方面,内在驱动力影响科学家的创业意愿以及后续增长意愿。参与创业的科学家会面临较大的创业风险,愿意承担风险的意愿和能力往往来自其较强的内在驱动力。影响科学家内在驱动力的因素包括性别等特征。从现实数据中也可看出,女性科学家在技术转移与企业创建过程中的参与数量和程度均较低[6]。另一方面,科学家的能力素质影响其参与基于科学的企业创建。科学家创业能力素质主要体现在创业机会感知能力、开发能力和资源获取能力上。科学家的这些能力受到行业经验、创业经验和商业化倾向[7]以及科学家学术声望(学术等级)的影响。例如,科学家在科学界的声望越高,其参与创业的可能性就越大[8-9]

在科学家群体中,首席科学家或首席研究员的作用不容忽视。张庆芝和雷家骕[10]探讨诺奖科学家参与企业创建的过程。也有一些学者认为,首席研究员在概念验证流程中的工作能够提高大学科技园孵化器的知识和吸收能力[11]。此外,除自身参与创建企业外,首席科学家对创业的鼓励和支持会提高其他科学家参与创建企业的可能性[9]

2.2 外部创业者创业

一些基于科学的企业是由商业人士发起的。根据张庆芝等(2019)的案例统计可知,在创业经验和任职经历上,在其它企业担任过高管职务或创办过企业的人员占比为38.24%。有经验的商业人士参与创建企业,可以带来风险投资、营销、财务、人力资源等商业知识。商业人士的人力资本会影响企业生存概率以及后续绩效,其中包括教育年限、工作经历和创业经验等[1]

关于教育年限对企业绩效的影响,已有研究表明,创业者在管理和经济领域接受的大学教育年限比科学技术领域具备更积极的影响[12]。关于工作经验的影响,有研究发现企业家的商业经验对企业成长的影响并不明显,但企业家拥有同一行业技术研发工作经验对企业绩效具有积极影响[12]。关于创业经验的影响,已有研究表明,创业经验对企业的启动、增长和寿命具有积极影响[12-14]

究竟是科学家创业还是商业人士创业,对基于科学的企业更有益处?对于科学家来说,创业过程消耗大量资源和时间,同时又具有较大风险,其并不想成为全职企业家[8]。针对这种情况,将科学家与外部创业者相结合,可以实现双方资源优势互补,促进这类企业的销售业绩增长[15]

3 科学家团队治理

团队是企业治理结构问题的重要关注点。在基于科学的企业中,科学家团队占比较高[16],是企业治理主体的重要组成部分。科学家团队研发经验丰富,科学知识扎实,担负着将科学知识从学术界向实体经济转化的使命。可见,科学家团队在企业内部治理中发挥独特作用。

3.1 科学家团队在治理中的知识贡献

在企业内部治理中,科学家团队能够提供有价值的隐性知识。知识可分为显性知识和隐性知识,其中显性知识较容易以正式、系统的语言进行编纂和交流,隐性知识储存在个体内部,嵌入到特定社会和文化语境中。Karnani [17]实证研究表明,只有 45% 的科学企业使用显性知识,而 55% 的科学企业使用从大学获得的隐性知识。在基于科学的企业中,隐性知识通常被发明者/研究者掌握。由于隐性知识的本质,其转移需要人际沟通和互动,传播相对困难。原始研究团队的大部分成员加入新企业能够提升隐性知识转移效果。因此,科学家在科学上积累的知识、经验能够促进企业创新[9]

3.2 科学家团队在治理中的资源贡献

在企业内部治理中,科学家团队能够提供有价值的社会资本。科学家的社会资本是指科学家从与其他个人和群体互动与合作活动中获得有形和无形利益的潜力[9]。科学家的职业是塑造学术社会网络,并将创业企业嵌入到其中的关键科学网络中,为这类企业提供社会资本。科学家的社会网络主要包括实验室网络和学术同行间网络。其中,科学家的实验室网络是指与实验室工作人员(学生和顾问)建立的网络[18]。同时,科学家与广泛的国际化同行建立的网络不仅有助于市场需求相关信息流动[9],还有助于复杂技术知识流动,使企业实现其技术里程碑[18]

3.3 科学家团队在治理中的局限

(1)在企业治理中,科学家团队的经营思维、经营知识和经营能力不足。科学世界和商业世界是两个迥然不同的世界,遵循不同风险、期望、制度和规范[2]。科学注重基础原理和方法,而商业注重工业实用性,由资本市场评判,最终以盈利能力衡量[2, 19]。科学家团队在精确识别用户需求、拓展客户渠道以及建立与客户长期合作关系方面存在不足[20]。同时,基于科学的新创企业需要满足多个利益相关者的不同期望,以寻求合法性[21],而科学家团队却不太善于识别各利益相关者的不同目标和期望。

(2)在企业治理中,科学家和企业家的双重身份可能存在冲突效应。一些学者从资源基础观角度认为,科学家参与创业与科学研究之间发挥相辅相成的作用[22],甚至参与创业的科学家学术生产率高于其同事[23]。另有学者认为,当科学家参与到基础科学成果商业化进程时,潜在商业回报可能会分散科学家的研究兴趣和精力,影响科学研究效果[24]

(3)在企业治理中,科学家社交网络带来的资源可能存在局限性。科学家社交网络对基于科学的企业创建和早期发展至关重要,但科学家的同质社交网络会限制该类企业后续发展[25]。科学家团队的同质社交网络会限制内部治理所需互补性资源的获取,如经营性人力资本、商业经营知识和信息。

4 基于科学的企业董事会治理

作为企业内部治理结构的核心,董事会不仅是股东的代理人,也是经理层的委托人和监督者。作为联结股东和经理人的关键节点,董事会的功能和结构直接影响董事会效能,进而影响企业内部治理水平。尤其在基于科学的企业中,董事会功能发挥和董事会构成会影响企业战略决策过程、机制和结果。

4.1 董事会功能演化

董事会人员数量及组成受到企业生命周期影响。在基于科学的企业创建初期,所有权和经营管理权在很大程度上是相互重叠的,此时董事会的监督功能并没有那么重要,而董事会提供资源和知识等功能较为重要。董事会作为资源、知识和技能提供者的相对重要性随着企业技术强度和创新程度的变化而变化。技术创新需求越大,对正规教育和技术经验丰富的人力资本需求越大。企业技术创新水平越高,其董事会成员包含的学者、科学家可能越多[26]

企业不断引入外部资本后,董事会构成受到创业团队和外部利益相关者的双重影响。当存在强大的外部利益相关者(如风险投资家)时,创始团队与其他利益相关者在确定外部董事成员时可能存在不同观点,甚至引起关系紧张。这些外部利益相关者在获取关键资源方面发挥重要作用,因而董事会可能引入更多外部董事,与创始团队技能产生互补。随着外部人员不断引进,创始人团队的贡献可能下降,创业精神也可能随之消失。

随着基于科学的新创企业年龄增长和规模扩大,董事会监督功能逐渐凸显。同时,企业所需知识不再局限于具体科学知识,而是更加一般、宽泛化的知识。此时,学者的知识难以满足企业发展需求。根据生命周期模型,随着企业年龄增长,董事会中学者数量增长速度会放缓[26]

4.2 董事会结构

针对总经理和董事长双职合一如何影响基于科学的企业绩效,学者们并未达成明确共识,主要分为两种理论视角。支持代理理论的文献认为,总经理和董事长双职合一可能带来一些负面影响。总经理和董事长为同一个人,会带来人员权力分配不平衡问题,导致监督效率下降,从而降低基于科学的企业绩效。支持管家理论的文献认为,总经理和董事长双职合一有助于提高决策效率。如Sciarelli等[27]研究表明,双职合一对基于科学的企业经济绩效(如销售收入)具有显著积极影响。

关于性别如何影响创业绩效和学者创业表现是否存在性别差异,Rosa&Dawson[28]调查指出,在英国,只有 12% 的基于科学的企业由女性发起;Sciarelli等[27]在假设中提出董事会中女性成员会影响基于科学的企业经济表现,但数据结果却并未发现显著影响。因此,针对性别如何影响董事会成员选择以及后续企业成长过程中的决策还需要更细致的分析。

5 基于科学的企业股东治理

股权结构是企业内部治理结构的基础,对企业内部治理模式的形成、运作和绩效具有重大影响。比如,股权结构会影响董事会和经理层人选,进而影响企业治理效果。在基于科学的企业中,拥有技术优势的研发团队与拥有商业知识的投资机构之间股权结构安排是否合理,会影响企业内部治理效果。

5.1 股权结构

基于科学的企业股权结构常常呈现以下特点:科学家研发团队、母体组织(学校或公共研究机构)、投资机构分别占有一定股份。

科学家研发团队常常以股权形式参与初创企业[29]。同时,母体组织(大学或公共研究机构)也以股权形式参与到企业创建中[29-31]。除母体组织(大学或母公司)外,引入外部实体股东可以促进科学和商业技能的深度整合。如Visintin&Pittino[15]发现,母公司与外部实体联合对基于科学的企业绩效具有积极影响;Sciarelli等[27]发现,在基于科学的企业中,外部股东高度参与的企业比外部股东参与较少的企业具有更好的市场销售业绩。

5.2 股权融资影响因素及演化机制

为获得更多财务资本,基于科学的企业在成立初期及后续发展过程中如何与风险投资者建立联结?现有文献大致有3种观点:第一种观点认为,创业者的初始资源禀赋会影响企业获得风险投资的途径。Shane&Stuart[32]认为,企业创始人的社会资本代表企业初期的重要资源禀赋。创业者在行业中构建的社会网络关系,能够提高创业者利用现有关系寻找融资的可能性。第二种观点认为,创业者有意去寻找投资者,并管理经营与投资者之间的关系。一些学者认为,企业和未来投资者的关系与现有投资纽带无关,而是企业根据资源需求变化,有目标地建立与投资者的纽带。尤其当创业者是缺乏商业经验或投资关系的科学家时[16],创业者更应该有意关注创业环境中的投资者,根据自身有限的商业认知寻找风险投资者[33]。第三种观点认为,企业与未来投资者之间纽带的形成具备路径依赖效应,后续投资者会依据早期投资者的地位和声望决定是否对企业进行投资。一旦基于科学的企业选定早期风险投资伙伴,就会影响后续其他投资者对该企业的投资决策 。这会导致一个结果,由投资经验较贫乏的投资者出资支持的初期企业后续融资能力有限。

得到风险投资支持的科学企业主要集中在生物技术和信息技术行业。从大学衍生出的第一代公司积累的经验将会影响企业未来的衍生活动。Ciuchta等[34]采用谱系印记方法对多代衍生过程进行探讨,认为基于科学的企业在创建过程中获得股权投资,其在未来更可能创建新的衍生企业,并且这种影响程度取决于创始团队的人力资本。

6 基于科学的企业高管治理

高管选聘和激励是企业内部治理中的重大决策之一。为寻找到合适特质的高管成员,企业会制定人员选聘标准和选聘范围。同时,企业也会通过制定一些行为规范和措施,激励高管成员的行为符合企业绩效要求。基于科学的企业在创建及后续发展过程中,往往面临组织内外部挑战。对于这类企业,组建有效的高管团队,以提供资源、知识、技能,同时激励人员的内在驱动力,对企业完善内部治理机制意义重大。

6.1 高管人员选聘

招聘高管的目的是获取关键知识、技能和资源,以弥补企业人力资本的不足。例如,Soraa公司不仅引进首席技术官,还引进拥有丰富创业或管理经验的总经理。然而,招聘新高管是否真的可以帮助企业培养新的能力? 如果引入到初始创业团队的外部管理人员,只带来一般专业知识,缺乏公司特有的隐性知识,则其引入未必对企业有利。 Lacetera等[35]强调,不能将招聘与企业绩效之间的简单相关关系作为因果关系,招聘新成员必须在某些方面与企业现有资产、惯例或程序相互补充。尽管个人可能拥有关键资源,但组织选择决定个人资源是否以及如何转化为组织能力,也决定企业能否成长从而获得优越的经济地位[30, 36]。进一步,选聘新高管能否以及多大程度上贡献于企业成长和发展,取决于高管团队之间的搭配和互动。

无论是根据资源基础观还是高阶理论,高管团队组成是基于科学的企业成长和成功的主要因素[32, 37]。对于基于科学的企业,究竟是构建异质性高管团队还是同质性高管团队?

一些学者认为,构建异质性高管团队对企业绩效具有积极作用[37]。除科学家原始研究团队外,外部合作伙伴加入创始团队,可为基于科学的企业提供额外的人力资本,如市场知识等。学术与非学术人员的合理融合产生的异质性对基于科学的企业生存、发展和成长起着重要作用[15]。除科学家和商业人士两种身份的异质性外,创始人团队的内部异质性同样会影响基于科学的企业。Sciarelli等 [27]发现,相比于多样性较低的学术创始人团队,拥有较高多样性学术创始人团队的企业销售业绩更好。上述文献发现与前述利用资源基础观强调异质创始团队重要性的研究结论一致[16]

然而,也有学者认为,构建异质高管团队未必会对企业绩效产生积极影响。虽然学术创业团队常常因同质性技术经验和背景受到批评[16, 38],但是团队成员的异质性并不一定能带来积极结果,甚至可能导致团队成员之间共同点较少,带来功能性冲突,尤其体现为商业人士与学术人士之间的差异和冲突。例如,与兼职创始人身份的学术成员相比,一些非学术人员常常全职投入工作,容易产生内部冲突,从而导致成员之间的不信任并破坏创业团队的凝聚力。随着创始团队规模的扩大,冲突的可能性增加,甚至威胁到企业生存。

实际上,考虑到人员之间知识、经验、技能、参考框架和认知异质性带来的优势,不同人员之间需要一定程度的认知距离。但是,商业人士与技术人员之间的认知距离不宜过大,过大可能干扰有效的知识共享和知识整合,因为拥有同一套知识和经验的人无法阅读另一套知识和经验的编码体系。

因此,根据不同需求,选聘合适的人员创建一支相对平衡的团队至关重要。正如权变理论的观点,团队组成由具体情境决定,常规问题最好由同质群体解决,而那些定义不明确的新颖问题最好由异质团队解决[39]

6.2 高管人员激励

基于科学的企业如何激励高管成员的积极性?这需要剖析企业不同人员之间的资源分配和奖励结构情况。对于高管成员的奖励常常以物质奖励为基础,可分为长期奖励和短期奖励,长期奖励主要是企业股权激励[40],短期奖励是基于一定期限内的生产力给予人员即时奖励。有学者认为,物质奖励过程不单单是基于人员的研究生产力,还取决于人员在企业中承担的职位和扮演的角色。Liu&Stuart [41]结合权威问题与激励问题研究文献,认为学术生产力与奖励之间的正相关关系在企业内担任重要领导职务的个体中最为显著。在企业内担任重要职位的人员会因为科研产出获得更多奖励,而职位较低的人员获得的奖励较少。原因是地位较高、学术多产的人员更容易与外部科学家建立社会网络,且人们倾向于将科学产出归功于高管团队中地位较高的个人。

7 思考:亟待研究的问题

基于科学的企业问题一直是学术界和企业界共同关注的焦点。本文通过检索和收集已有文献,以基于科学的企业内涵、创业者角色、科学家团队治理、董事会治理、股东治理、高管治理为整合框架,讨论这类企业的内部治理问题。在前人研究基础上,本文认为基于科学的企业治理机制问题在以下方面有待进一步深入探讨。

7.1 权力配置机制

科学家在企业创建初期身兼多种权力,可能在基础科学研究的学术生产力和科学成果的转化上遇到多种挑战。一些企业可以应对这种挑战,充分发挥传统愿景和创业愿景相辅相成的作用。然而,也有一些初创企业创始团队在运营管理和技术研发两方面的权力职责划分不均衡。尤其当学术和商业活动利益产生分歧时,由于科学家不熟悉商业环境,可能导致基于科学的企业绩效达不到预期水平。可见,不同企业在创建初期的人员权力分配过程和结果存在较大不同。未来研究可深入探讨哪些因素会影响不同企业的人员权力分配过程,导致不同企业在商业化和科学研究上具有不同表现。此外,未来也可以分析这类企业创建初期科学家权力配置的挑战及对应的解决机制。

随着企业规模不断扩大,业务复杂性不断提高,商业人士相继加入。在一些情况下,基于科学的企业也可能出现权力配置不平衡问题。如果权力过度集中,企业决策常常带有投资短视、模仿、过度自信倾向。例如,一些基于科学的企业偏离创立初心,缺乏长远决策,从事短期经营活动,为实现多个业务财务协同目的,进军房地产等投资收益率较高的产业。可见,对于基于科学的企业,管理层权力边界划分的必要性更加突出。未来研究可进一步结合我国公司治理制度对权力的界定,同时配以国外学者提出的权力视角(结构权力、所有权权力、专家权力和声望权力),对基于科学的企业权力配置机制进行探索,划分不同人员的权力边界,分析不同权力之间的制衡机制。

7.2 激励机制

根据一些基于科学的企业案例研究得到的初步发现,这类企业往往以科学家团队持股的方式设计激励机制。采取外部经济激励措施,有益于显性知识转移,但不利于隐性知识转移。内在动机是科学家通过参与商业化活动转移隐性知识的重要驱动力。这充分说明,从内在驱动力出发,设计科学家激励机制更适合基于科学的企业。未来可通过半结构性访谈、问卷调查等方式探索哪些因素可增强科学家自我效能并激发其内在动力。进一步,未来研究也可尝试从内在驱动力出发,结合多种激励方式,构建测量基于科学的企业人员激励机制的理论维度,在此基础上设计测量指标体系。

7.3 人员配置机制

未来研究可进一步探究如何选择不同特征的科学家和商业人士构成管理层人员。在不同成长阶段,企业对资源需求的种类和数量也不同。协调好不同利益相关者诉求对满足企业资源需求至关重要,其中管理层人员构成是解决资源依赖的有效策略。分析不同利益相关者如何影响管理层人员组成及后续演化也是一个重要研究问题。此外,基于科学的企业在成立之初面临的情境因素各不相同,成立之初的印记效应常常会影响管理层人员后续互动及演化。研究基于科学的企业在成立之初面临的不同情境如何影响后续管理层调整,对学术研究和管理实践也具有较大的启发意义。通过研究这些问题,有助于解释基于科学的企业管理层人员配置机制以及影响人员组合的一些特殊因素,还有利于企业通过组建管理层实现平衡科学研究和商业化的目标,最终磨砺出一支差异化、高凝聚力、拥有创新和实干精神的团队,从而为企业卓越表现创造条件。

参考文献:

[1] COLOMBO M, MUSTAR P, WRIGHT M. Dynamics of Science-based entrepreneurship [J]. J Technol Transfer, 2010, 35(1):1-15.

[2] PISANO G P. The evolution of science-based business: innovating how we innovate [J]. Ind Corp Change, 2010, 19(2): 465-482.

[3] CZARNITZKI D, RAMMER C, TOOLE A A. University spin-offs and the "performance premium" [J]. Small Bus Econ, 2014, 43(2): 309-326.

[4] NIOSI J. Science-based industries: a new Schumpeterian taxonomy [J]. Technology in Society, 2000, 22(4): 429-444.

[5] 李欣融, 张庆芝, 雷家骕. 基于科学的创新:研究回顾与展望 [J]. 科研管理, 2022, 43(1): 1-13.

[6] DI PAOLA N. Pathways to academic entrepreneurship: the determinants of female scholars' entrepreneurial intentions [J]. J Technol Transfer, 2020, 46(5): 1417-1441.

[7] BERGMANN H. The formation of opportunity beliefs among university entrepreneurs: an empirical study of research- and non-research-driven venture ideas [J]. J Technol Transfer, 2017, 42(1): 116-140.

[8] HOUWELING S, WOLFF S. The influence of scientific prestige and peer effects on the intention to create university spin-offs [J]. J Technol Transfer, 2020, 45(5): 1432-1450.

[9] ALDRIDGE T T, AUDRETSCH D, DESAI S, et al. Scientist entrepreneurship across scientific fields [J]. J Technol Transfer, 2014, 39(6): 819-835.

[10] 张庆芝, 雷家骕. 基于科学的创新——从诺贝尔奖成果到商业产品的过程研究 [M]. 北京: 清华大学出版社, 2018.

[11] MCADAM M, MCADAM R, GALBRAITH B, et al. An exploratory study of principal investigator roles in UK university proof-of-concept processes: an absorptive capacity perspective [J]. R & D Management, 2010, 40(5): 455-473.

[12] COLOMBO M G,GRILLI L.Founders' human capital and the growth of new technology-based firms:a competence-based view [J]. Res Policy, 2005, 34(6): 795-816.

[13] ABRAMO G, D'ANGELO C A, FERRETTI M, et al. An individual-level assessment of the relationship between spin-off activities and research performance in universities [J]. R&D MANAGE, 2012, 42(3): 225-242.

[14] CRIACO G, MINOLA T, MIGLIORINI P, et al. "To have and have not": founders' human capital and university start-up survival [J]. J Technol Transfer, 2014, 39(4): 567-593.

[15] VISINTIN F, PITTINO D. Founding team composition and early performance of university:based spin-off companies [J]. Technovation, 2014, 34(1): 31-43.

[16] ENSLEY M D, HMIELESKI K A. A comparative study of new venture top management team composition, dynamics and performance between university-based and independent start-ups [J]. Res Policy, 2005, 34(7): 1091-1105.

[17] KARNANI F. The university's unknown knowledge: tacit knowledge, technology transfer and university spin-offs findings from an empirical study based on the theory of knowledge [J]. J Technol Transfer, 2013, 38(3): 235-250.

[18] MURRAY F. The role of academic inventors in entrepreneurial firms: sharing the laboratory life [J]. Res Policy, 2004, 33(4): 643-659.

[19] ERDEN Z, KLANG D, SYDLER R, et al. "How can we signal the value of our knowledge?" knowledge-based reputation and its impact on firm performance in science-based industries [J]. Long Range Plann, 2015, 48(4): 252-264.

[20] BRUNI D S, VERONA G. Dynamic marketing capabilities in science-based firms: an exploratory investigation of the pharmaceutical industry [J]. Brit J Manage, 2009, 20: S101-S117.

[21] FRANCOIS V, PHILIPPART P. A university spin-off launch failure: explanation by the legitimation process [J]. J Technol Transfer, 2019, 44(4): 1188-1215.

[22] LANDRY R, AMARA N, RHERRAD I. Why are some university researchers more likely to create spin-offs than others? evidence from Canadian universities [J]. Res Policy, 2006, 35(10): 1599-1615.

[23] LOWE R A, GONZALEZ-BRAMBILA C. Faculty entrepreneurs and research productivity [J]. J Technol Transfer, 2007, 32(3): 173-194.

[24] TOOLE A A, CZARNITZKI D. Commercializing science: is there a university "brain drain" from academic entrepreneurship[J]. Manage Sci, 2010, 56(9): 1599-1614.

[25] HAYTER C S. Constraining entrepreneurial development: a knowledge-based view of social networks among academic entrepreneurs [J]. Res Policy, 2016, 45(2): 475-490.

[26] HÜLSBECK M, LEHMANN E E. Academic entrepreneurship and board formation in science-based firms [J]. Economics of Innovation and New Technology, 2012, 21(5-6): 547-565.

[27] SCIARELLI M, LANDI G C, TURRIZIANI L, et al. Academic entrepreneurship: founding and governance determinants in university spin-off ventures[J]. J Technol Transfer, 2021, 46(4): 1083-1107.

[28] ROSA P, DAWSON A. Gender and the commercialization of university science: academic founders of spinout companies [J]. Entrepreneurship and Regional Development, 2006, 18(4): 341-366.

[29] POWERS J B, MCDOUGALL P P. University start-up formation and technology licensing with firms that go public: a resource-based view of academic entrepreneurship [J]. J Bus Venturing, 2005, 20(3): 291-311.

[30] LOCKETT A, WRIGHT M. Resources, capabilities, risk capital and the creation of university spin-out companies [J]. Res Policy, 2005, 34(7): 1043-1057.

[31] CHANG Y C, YANG P Y, CHEN M H. The determinants of academic research commercial performance: towards an organizational ambidexterity perspective [J]. Res Policy, 2009, 38(6): 936-946.

[32] SHANE S, STUART T. Organizational endowments and the performance of university start-ups [J]. Manage Sci, 2002, 48(1): 154-170.

[33] VANACKER T, MANIGART S, MEULEMAN M. Path-dependent evolution versus intentional management of investment ties in science-based entrepreneurial firms[J]. Entrep Theory Pract, 2014, 38(3): 671-690.

[34] CIUCHTA M P, GONG Y, MINER A S, et al. Imprinting and the progeny of university spin-offs [J]. J Technol Transfer, 2016, 41(5): 1113-1134.

[35] LACETERA N,COCKBURN I M,HENDERSON R.Do firms change capabilities by hiring new people? a study of the adoption of science-based drug discovery [J]. Adv Strat M, 2004, 21: 133-159.

[36] MIOZZO M, DIVITO L. Growing fast or slow: understanding the variety of paths and the speed of early growth of entrepreneurial science-based firms [J]. Res Policy, 2016, 45(5): 964-986.

[37] HEIRMAN A, CLARYSSE B. How and why do research-based start-ups differ at founding? a resource-based configurational perspective[J]. The Journal of Technology Transfer, 2004, 29(3): 247-268.

[38] FRANKLIN S J, WRIGHT M, LOCKETT A. Academic and surrogate entrepreneurs in university spin-out companies [J]. The Journal of Technology Transfer, 2001, 26(1): 127-141.

[39] KNOCKAERT M, UCBASARAN D, WRIGHT M, et al. The relationship between knowledge transfer, top management team composition, and performance: the case of science-based entrepreneurial firms[J]. Entrep Theory Pract, 2011, 35(4): 777-803.

[40] DE COSTER R, BUTLER C. Assessment of proposals for new technology ventures in the UK: characteristics of university spin-off companies [J]. Technovation, 2005, 25(5): 535-543.

[41] LIU C C, STUART T. Positions and rewards: the allocation of resources within a science-based entrepreneurial firm [J]. Res Policy, 2014, 43(7): 1134-1143.

(责任编辑:陈 井)