母-子公司控制性投资是否促进企业集团创新投入

陈 帅1,陈 燊2

(1.对外经济贸易大学 国际商学院,北京 100029;2.福建江夏学院 会计学院,福建 福州 350108)

摘 要:企业集团分部间业务往来是资金融通与知识集成的动态过程。以2007-2019年A股上市公司为样本,实证检验母-子公司控制性投资扩张对企业集团创新投入的影响。研究结果表明,母公司对子公司的控制性投资扩张有助于促进企业集团创新投入增加。进一步研究发现,上述关系对融资约束严重、产业支持力度大、行业集中度与业务复杂度高的企业更显著。同时,母公司对子公司的控制性投资扩张效应越显著,企业集团创新投入的持续性越高。中介机制检验结果表明,企业集团现金持有水平在母-子公司控制性投资与创新投入关系中起部分中介作用。

关键词:母-子公司控制性投资;资产扩张效应;创新投入;内部资本市场

Does Expansion of Parent-subsidiary Controlling Investment Promote Innovation Investment of Business Groups

Chen Shuai1,Chen Shen2

(1.Business School, University of International Business and Economics, Beijing 100029,China;2. School of Accounting, Fujian Jiangxia University, Fuzhou 350108,China)

AbstractBusiness transaction between business groups is a dynamic process of capital financing and knowledge integration. Taking a-share listed companies in Shanghai and Shenzhen Stock Exchanges from 2007 to 2019 as samples, this paper empirically examines the impact of controlling-asset investment between parent-subsidiary companies on innovation investment of business groups. The results show that, the expansion of parent's controlling investment in its subsidiaries is helpful to increase the innovation investment of the enterprise group. Further, the above relationship is more significant in enterprises with severe financing constraints, greater industrial support, higher industry concentration and business complexity. Meanwhile, we find that the better the expansion effect of parent's controlling-investment in the subsidiaries, the stronger the sustainability of the innovation investment of the group business. The test of intermediary mechanism shows that, the level of cash holdings has a partial mediating effect on the controlling-investment to the innovation investment of enterprises. This paper enriches and expands the relevant literature on the economic consequences of the interaction between parent and subsidiaries and the influencing factors of innovation investment, and has important enlightenment significance for relevant departments and enterprises to play the advantages of internal capital market and promote enterprise innovation.

Key Words:Controlling-investment of Parent-subsidiaries; Asset Expansion Effect;Innovation Investment; Internal Capital Market

收稿日期:2020-06-23

修回日期:2020-07-14

基金项目:福建省中国特色社会主义理论体系研究中心项目(FJ2019ZTB044);福建省中青年教师教育科研项目(JAS170552);对外经济贸易大学研究生科研创新基金资助项目(202126)

作者简介:陈帅(1992-),男,河南信阳人,对外经济贸易大学国际商学院博士研究生,研究方向为会计信息与资本市场;陈燊(1980-),女,福建福州人,福建江夏学院会计学院副教授,研究方向为审计与内部控制。本文通讯作者:陈帅。

DOI10.6049/kjjbydc.2020040635

开放科学(资源服务)标识码(OSID):

中图分类号:F273.1

文献标识码:A

文章编号:1001-7348(2021)20-0091-10

0 引言

近年来,随着我国经济转型步伐加快和市场竞争压力激增,企业创新的经济贡献日益凸显,为确立与维持市场竞争优势,越来越多的企业开始将创新投入视为助推业绩增长并持续获取竞争优势的关键。目前,国内外学者围绕企业创新投入影响因素进行了广泛研究,发现企业创新投入水平不仅受到政府产业政策[1]、经济周期性[2-3]和社会风险资本供给[4-6]等宏观经济因素影响,还受到企业融资约束程度[7-8]、内部治理水平[9-10]与产品市场竞争[11]等微观企业行为影响,但鲜有文献从企业集团分部间互动关系视角系统讨论母公司对子公司控制性投资扩张活动与企业集团创新投入的关系。

企业集团是新兴资本市场的重要组织形式[12],与独立企业相比,它特有的内部资本市场优势可以有效促进资本流动与技术互补,实现集团整体的协同创新[13]。但与集团成员间的信贷、担保功能[14-15]不同,母公司通过控制性投资方式向子公司提供资金支持,可以以较少资金投入支配更多增量资源,实现控制性投资扩张效应[16]。以格力电器为例,2018年报数据显示,格力电器母公司对子公司的控制性投资规模为153.12亿元,而由母公司控制性投资 “撬动”的子公司资产规模增量为479.24亿元。由此可见,作为外部资本市场的有益补充,母-子公司间的控制性投资扩张活动有助于促进企业集团规模扩张和内部资源整合。

基于此,本文以2007-2019年我国沪深两市A股非金融上市公司作为研究样本,实证检验母-子公司控制性投资对企业集团创新投入的影响,以及现金持有水平对母-子公司控制性投资与企业集团创新投入关系的中介作用。本文贡献与创新主要体现在3个方面:①首次研究母公司对子公司的控制性投资活动与企业集团创新投入关系,以丰富创新投入影响因素研究。以往文献主要聚焦于企业集团成员间的信贷行为、担保行为和风险分散行为层面[14-15,17-18]。本文基于母-子公司间控制性投资行为视角,较好地补充了企业集团分部间互动行为与创新投入关系研究;②内部资本市场功能一直伴随 “有效假说”与“无效假说”之争[19-22],一定程度上制约了内部资本市场效率提升与效用发挥。本文通过检验母-子公司间控制性投资扩张行为对企业集团创新投入的促进效应,为内部资本市场在企业创新中的积极作用提供新证据,以丰富内部资本市场经济效用的研究;③本文还具有一定政策启示。中介机制检验结果发现,母公司对子公司的控制性投资能够显著提高企业集团现金持有水平,进而促使企业集团增加创新投入,但限于试错成本、风险态度等因素,母公司对子公司的控制性投资并不会促使子公司创新行为发生实质性改变。因此,本文结论证实了宏观经济政策和内部资本市场在企业创新中的服务功能,从而为相关部门与企业在提升创新投入方面提供有益启示。

1 理论分析与研究假设

企业集团作为上市公司的一种重要组织形式,其内部资本市场的存在性与效率得到了广泛验证[23-24],且在企业集团内部的诸多互动关系中,母-子公司间的资源配置行为最为普遍与典型。本文认为,母-子公司控制性投资活动对企业集团创新投入可能存在以下方面影响:

首先,母-子公司控制性投资活动能够有效缓解融资约束,提升企业集团创新投入力度。母子公司间的资源配置行为主要表现为母公司管控下的联合价值创造[25]。在企业集团内部,母公司的职能是制定企业集团发展战略,并通过授权经营关系对子公司提供资金支持,实现企业集团多元化经营与规模扩张[26]。但区别于集团财务公司的担保功能[27]、信贷功能[15],张新民[16]研究发现,母公司对子公司的控制性投资在其资源配置中扮演重要角色,其能够以直接方式提升集团内部现金充裕性,缓解融资约束。这是因为,①母-子公司间密切的投资互动关系有助于子公司从母公司处获取更多资金支持,促进子公司业务规模扩张。特别是在控制性投资扩张效应显著时,母公司能够利用少量投资支配更多资源,从而满足上市公司创新资金需求,避免因资金匮乏导致创新投入不足;②与外部资本市场相比,集团企业间的业务联系不仅有助于降低内外部信息不对称程度和资本成本,而且能显著提升母子公司的市场竞争力与综合实力,并在企业集团内部形成规模经济效应。因此,母-子公司控制性投资的正向经济效用还体现于为企业集团创新提供更多资金来源。

其次,母-子公司控制性投资活动有助于促进知识积累与技术迁移,提升企业集团创新投入能力。企业集团创新不仅受到经济要素、资源禀赋等影响,还受到外部技术环境的制约,两者耦合是促使企业创新的关键要素。母公司对子公司的控制性投资有利于强化企业集团分部间的业务往来,从而促进公司人力资本流动、技术改造与合作创新。在外部资本市场中,限于技术壁垒、企业文化差异等因素,不同企业间很难形成技术溢出效应。相反,在企业集团内部,随着母公司通过控制性投资向子公司提供资金,母-子公司间的合作深度与广度不断拓展,此时企业间更容易实现知识整合与积累,进而提升上市公司创新投入能力。

最后,母-子公司间的控制性投资活动能够加快创新投入向创新产出价值转化的过程,增强企业集团创新投入动机。与其它投资行为不同,企业创新的高风险性不仅体现于昂贵的试错成本,还体现于创新投入未来收益的不确定性。对于风险厌恶型或风险抵御能力较弱的上市公司,高额的研发投入经费与不确定的未来收益使得上市公司的创新投入动机明显不足,然而集团内部业务单元间的紧密联系可为创新成果提供应用市场,进而为企业集团创新投入提供经济保障:一方面,母-子公司间的控制性投资活动有助于破解各业务部门间集而不团的问题,扩大和夯实内部市场;另一方面,母公司对子公司的持续投入有助于强化母子公司间的路径依赖,特别是现有的母子公司关系网络更易于为企业集团创新成果提供应用市场。因此,为实现企业创新带来的超额利润,企业集团创新投入的需求与动机更强。基于此,本文提出以下研究假设:

H:在其它条件不变的情形下,母-子公司间的控制性投资扩张效应与企业集团创新投入呈正相关关系。

2 研究设计

2.1 样本选择与数据来源

本文选取2007-2019年我国沪深A股上市公司作为初始样本,在剔除金融行业公司与相关变量数据缺失的样本后,最终得到22 182个公司年度观测值。为避免异常值对研究结论的影响,对主要连续变量进行1%的Winsorize处理。本文所有财务数据均来自CSMAR数据库。

2.2 主要变量说明

(1)被解释变量。本文被解释变量为企业集团创新投入(RD)。借鉴Sunder等[28]的研究,采用公司研发支出占期末总资产比值度量企业集团创新投入水平。

(2)解释变量。本文核心解释变量为母-子公司控制性投资扩张效应(EFFECT)。首先,借鉴张新民[16]的研究,为实现企业集团多元化经营和跨越式发展,母公司会通过向子公司的控制性投资方式 “撬动”更多可支配资源增量,即以少量资源投入实现更大规模的资产扩张;其次,从集团管理实践看,母公司除通过股票发行等方式获取子公司控制权外,还可能通过直接或间接的控制性投资项目向子公司提供资金支持。因此,通过分析控制性投资项目,可以在一定程度上有效度量母公司对子公司的控制性投资规模;最后,根据财务报表编制原理,控制性投资项目合并数值变动方向可以有效反映集团母公司对子公司的投资规模和资产“撬动”情况。

基于此,本文采用子公司资产规模增量与母公司控制性投资规模比值度量母-子公司控制性投资扩张效应。如前所述,子公司资产规模增量是以合并资产负债表的资产总计与母公司资产负债表的资产总计差额进行度量的;母公司控制性投资规模的度量方式为:母公司资产负债表的长期股权投资减去合并资产负债表的长期股权投资、母公司资产负债表的其它应收款减去合并资产负债表的其它应收款,以及母公司资产负债表的预付款项减去合并资产负债表的预付款项,并将三者进行加总。同时,在识别控制性投资时,为区分母公司对集团外部进行的控制性投资,本文分别剔除母公司报表中长期股权投资、其它应收款、预付款项分别小于合并资产负债表中相应项目的情形。

(3)控制变量。根据已有研究,本文选取的公司财务变量与公司治理变量分别为:公司规模(SIZE)、净资产收益率(ROE)、财务杠杆(LEV)、经营活动现金流量(CFO)、账面市值比(BTM)、公司上市年限(AGE)、产权性质(SOE)、独立董事占比(INDEP)、第一大股东持股比例(TOP1)与政府补贴(SUBSIDY)。

2.3 模型设定

为验证研究假设,构建如下实证模型:

RD=β0+β1EFFECT+β2SIZE+β3ROE+β4LEV+β5CFO+β6BTM+β7AGM+β8SOE+β9INDEP+β10TOP1+β11SUBSIDY+β12ΣYear+β13ΣIndustry+ε

(1)

在模型(1)中,RD表示企业集团创新投入,EFFECT表示母-子公司控制性投资资产扩张效应。根据以往研究,本文除对上述公司财务变量与公司治理变量进行控制外,还对行业年度固定效应进行控制,行业分类标准为证监会发布的《上市公司行业分类指引》(2012年版)。主要变量定义如表1所示。

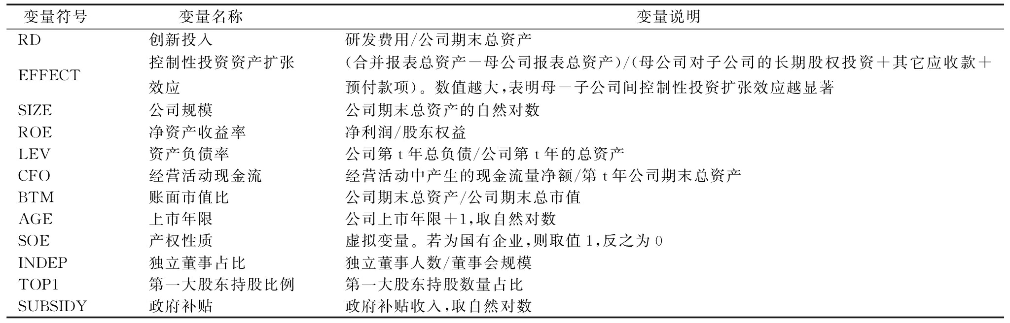
表1 变量定义

变量符号 变量名称 变量说明RD创新投入研发费用/公司期末总资产EFFECT控制性投资资产扩张效应(合并报表总资产-母公司报表总资产)/(母公司对子公司的长期股权投资+其它应收款+预付款项)。数值越大,表明母-子公司间控制性投资扩张效应越显著SIZE公司规模公司期末总资产的自然对数ROE净资产收益率净利润/股东权益LEV资产负债率公司第t年总负债/公司第t年的总资产CFO经营活动现金流经营活动中产生的现金流量净额/第t年公司期末总资产BTM账面市值比公司期末总资产/公司期末总市值AGE上市年限公司上市年限+1,取自然对数SOE产权性质虚拟变量。若为国有企业,则取值1,反之为0INDEP独立董事占比独立董事人数/董事会规模TOP1第一大股东持股比例第一大股东持股数量占比SUBSIDY政府补贴政府补贴收入,取自然对数

3 实证结果与分析

3.1 描述性统计

本文主要变量的描述性统计结果如表2所示。从全样本看,企业集团创新投入变量均值为0.011 4。母-子公司间控制性投资扩张效应均值为1.948 4,说明我国上市公司控制性投资在整体上具有较好的资产扩张效果,即母公司通过长期股权投资、预付款项与其它应收款项目向子公司提供资金,其控制性投资能撬动数倍于该投资规模的子公司资产,促进集团公司规模扩张并发挥资源配置功能,这也意味着研究控制性投资的经济扩张效应具有重要现实意义。

表2 相关变量描述性统计结果

变量观测值均值标准差1/4分位数中位数3/4分位数创新投入22 1820.011 40.015 60.000 00.003 90.018 6控制性投资资产扩张效应22 1821.948 43.140 70.462 21.007 42.049 5公司规模22 18222.154 71.298 221.222 821.986 422.908 8净资产收益率22 1820.063 70.125 10.031 40.071 00.115 3资产负债率22 1820.459 00.207 0.299 30.459 70.614 9经营活动现金流22 1820.044 20.071 70.005 00.044 00.085 8账面市值比22 1820.867 20.862 00.353 90.593 91.007 5上市年限22 1822.100 50.836 51.609 42.302 62.772 6产权性质22 1820.427 50.494 70.000 00.000 01.000 0独立董事占比22 1820.371 10.052 60.333 30.333 30.400 0第一大股东持股比例22 1820.351 50.150 80.230 80.333 40.456 9政府补贴22 18212.494 75.875 911.849 414.464 316.236 4

3.2 多元回归分析

表3报告了母-子公司间控制性投资扩张效应与企业集团创新投入回归结果。结果显示,资产扩张效应的回归系数在1%水平下显著为正(t为3.277),表明母-子公司间控制性投资扩张效应越显著,企业集团创新投入越大。本文认为,集团内部间的业务往来在很大程度上促进了内部资本市场融通与知识积累功能发挥。一方面,从创新投入的资金供给看,母公司可以通过控制性投资向子公司提供资金支持,有效实现企业集团资产规模扩张,使上市公司能以较少资金撬动更多资源,在一定程度上缓解由融资约束引致的创新投入不足问题,进而为创新提供充裕的资金支持;另一方面,从创新活动的技术支撑看,母公司的控制性投资能够直接作用于子公司,有助于提升子公司综合实力、强化集团公司间互动关系、扩大技术溢出效应。因此,伴随控制性投资活动的纵深推进,有助于集团分部间技术交流、产品与工艺更新,进而提高企业集团创新能力,激发企业集团创新需求。至此,本文研究假设得到验证。

表3 母-子公司间控制性投资扩张效应与企业集团创新投入

变量创新投入控制性投资资产扩张效应0.001 5***(3.277)公司规模-0.001 1(-0.580)净资产收益率0.057 4***(6.569)资产负债率-0.060 7***(-6.249)经营活动现金流0.100 9***(5.402)账面市值比-0.018 9***(-8.563)上市年限-0.024 4***(-10.367)产权性质0.000 7(0.154)独立董事占比0.015 7(0.547)第一大股东持股比例-0.031 6***(-2.682)政府补贴0.001 6***(7.820)常数项0.046 9(1.128)行业与年度控制Adj.R20.403 5N22 182

注:括号内的数字为t值,***、**、*分别表示在1%、5%和10%水平下显著,下同

4 进一步分析

4.1 融资约束对母-子公司控制性投资促进效应的影响

融资约束是制约企业创新投入的重要因素。表4报告了不同融资约束程度对母-子公司控制性投资与企业集团创新投入关系的影响。借鉴Hadlock &Pierce的研究,利用SA指数对样本公司融资约束程度进行度量,并根据指数的行业年度中位数将样本划分为高融资约束样本与低融资约束样本两组。由表5回归结果可知,在融资约束水平较高的样本组中母-子公司控制性投资扩张效应(EFFECT)的回归系数为0.001 3,并通过了5%显著性水平的检验(t值为2.348),表明在融资约束较高的样本组中,母公司对子公司的控制性投资行为对创新投入的促进作用更显著。与低融资约束公司相比,在高融资约束环境下的公司更容易出现由资金短缺造成的创新投入不足问题。因此,母公司通过向子公司提供资金进行控制性投资,较好地缓解了创新投入的融资约束问题,起到了“雪中送炭”的作用;而且,迫于业绩考核压力,为改善公司经营现状与财务困境,管理层试图通过技术创新提升公司经营业绩的意愿更强烈,进而会加大创新投入。然而,融资约束程度低意味着公司盈利能力较强,既有经营模式较为成熟,在此情形下,尽管母公司的控制性投资能够促使子公司资产规模实现增量,但限于高昂的试错成本和风险不确定性,母公司的控制性投资行为更多起到“锦上添花”的作用,加上创新投入过大会严重影响当期盈余,使得管理层在创新行为上趋于保守,并尽可能地降低研发费用。

表4 母-子公司控制性投资、融资约束与企业集团创新投入

变量名融资约束程度(SA)融资约束程度较高融资约束程度较低控制性投资资产扩张效应0.001 3**0.001 3(2.348)(1.620)公司规模-0.003 70.008 4*(-1.228)(1.869)净资产收益率0.075 3***0.033 1***(5.801)(3.069)资产负债率-0.032 7**-0.064 4***(-2.069)(-5.448)经营活动现金流0.061 3**0.139 5***(2.507)(5.351)账面市值比-0.017 0***-0.044 2***(-6.567)(-5.753)上市年限-0.011 4***-0.031 9***(-3.105)(-10.701)产权性质-0.004 30.006 2(-0.745)(0.950)独立董事占比0.023 90.010 1(0.625)(0.243)第一大股东持股比例0.005 3-0.075 7***(0.374)(-4.138)政府补贴0.001 2***0.001 8***(4.890)(5.715)常数项0.056 5-0.115 6(0.839)(-1.229)行业与年度控制控制Adj.R20.369 70.404 7N11 09411 088

4.2 产业政策对母-子公司控制性投资促进效应的影响

产业政策体现了国家意志在经济领域的延伸,是政府引导企业生产经营活动的重要手段。政府通过政策倾斜向鼓励性行业提供资源支持,进而实现优化产业结构和促进经济增长目的,而政府补贴是上述政策工具的重要实施形式[1]。本文基于上市公司获得的该行业政府补贴年度中值,将样本公司分为鼓励性行业与非鼓励性行业两组,研究不同产业政策条件下母-子公司控制性投资行为对企业创新投入的经济影响。

表5报告了产业政策对母-子公司控制性投资活动与创新投入关系的影响。结果显示,在鼓励性行业,EFFECT的回归系数在1%水平下显著为正(t为3.317),意味着母公司对子公司的控制性投资显著促进了企业集团创新投入,而在非鼓励性行业,这种促进效应不显著。本文认为,这是因为一方面,政府补贴具有资源属性[30],政府机构通过向企业创新无偿提供资本支持,在一定程度上分散了公司研发活动失败风险,提升了企业创新投资项目的风险抵御能力。因此,当母公司对子公司的控制性投资活动有助于实现企业集团资金积累与规模扩张时,公司进行研发投入的意愿更强烈。另一方面,政府补贴行为具有信号传递效应[31]。政府补贴是国家对优势产业进行差异化资源配置的重要体现,政府补贴比例越高,意味着政府部门越看好该创新项目发展前景。因此,政府机构通过对鼓励性行业与重点产业实施政策倾斜,有助于对外释放行业前景与公司价值判断信号,利用政策信号对市场信息不确定性及时进行矫正,进而提升公司管理层与外部投资者对创新活动的信心。因此,在政府补贴力度越大的公司,由母-子公司控制性投资撬动的资产规模增量越能促进企业创新投入增加。

表5 母-子公司控制性投资、产业政策与企业集团创新投入

变量名产业政策鼓励支持性行业非鼓励支持性行业控制性投资资产扩张效应0.002 2***0.000 8(3.317)(1.583)公司规模-0.000 8-0.003 5(-0.361)(-1.359)净资产收益率0.051 3***0.066 3***(4.793)(5.276)资产负债率-0.059 5***-0.063 3***(-4.679)(-5.400)经营活动现金流0.085 8***0.113 5***(3.459)(4.715)账面市值比-0.025 0***-0.011 3***(-9.251)(-4.070)上市年限-0.017 8***-0.030 2***(-5.626)(-10.619)产权性质-0.002 90.003 3(-0.510)(0.613)独立董事占比0.032 0-0.000 2(0.860)(-0.005)第一大股东持股比例-0.041 7***-0.019 8(-2.815)(-1.380)常数项0.038 20.132 7**(0.794)(2.433)行业与年度控制控制Adj.R20.428 20.379 0N11 10011 082

4.3 行业集中度对母-子公司控制性投资促进效应的影响

行业集中度是反映产业内部企业动态竞争关系的重要度量指标。有研究表明,行业集中度不仅影响同质企业间的竞争关系,还显著促进企业创新投入增加[32]

表6报告了在不同行业集中度下母-子公司控制性投资促进效应对企业集团创新投入的差异化影响。本文采用赫芬达尔-赫希曼指数(HHI)衡量行业集中度,并基于HHI指数的行业中值将样本公司进行分组。由回归结果可知,在行业集中度较高的样本组,母-子公司控制性投资与创新投入规模显著正相关,并通过了5%显著性水平检验,表明行业集中度越高,母公司对子公司的控制性投资越能促进企业集团创新投入增加。这是因为,一方面,行业集中度高的企业往往具有较强的垄断竞争优势,在市场资源有限的情况下,为确保持续获取超额利润,企业集团有动机利用创新优势巩固自己的市场竞争地位;另一方面,高行业集中度企业会利用行业壁垒、提高市场准入门槛等方式阻止其它竞争对手进入市场,而核心创新优势是促进市场出清的重要手段。因此,行业集中度对母-子公司控制性投资的促进效应起正向调节作用。

表6 母-子公司控制性投资、行业集中度与企业集团创新投入

变量名行业集中度(HHI)高行业集中度样本组低行业集中度样本组控制性投资资产扩张效应0.001 6***0.001 3(2.997)(1.547)公司规模-0.001 7-0.001 5(-0.847)(-0.400)净资产收益率0.048 0***0.080 7***(4.669)(5.384)资产负债率-0.065 6***-0.049 7***(-5.882)(-2.830)经营活动现金流0.079 4***0.148 7***(3.728)(4.160)账面市值比-0.012 9***-0.028 8***(-5.999)(-5.816)上市年限-0.027 2***-0.018 4***(-9.901)(-4.316)产权性质-0.005 60.013 0(-1.176)(1.492)独立董事占比0.016 50.026 8(0.517)(0.490)第一大股东持股比例-0.051 2***0.010 4(-3.795)(0.488)政府补贴0.001 4***0.002 2***(6.243)(5.561)常数项0.106 6**0.074 4(2.450)(0.939)行业与年度控制控制Adj.R20.481 10.271 6N9 45212 730

4.4 业务复杂度对母-子公司控制性投资促进效应的影响

表7报告了业务复杂度对母-子公司控制性投资与创新投入关系的影响。本文以公司控制链条上的子公司数量作为上市公司业务复杂度度量指标。母公司拥有的子公司数量越多,表明上市公司经营范围越广、业务复杂度越高。本文基于拥有的子公司数量是否大于经行业年度调整的样本中位数对样本进行分组。结果表明,在业务复杂度较高的上市公司样本组,母-子公司控制性投资与创新投入的相关性更显著。因此,本文认为,母公司拥有的子公司数量越多,通过业务往来越容易促进知识积累,产生学习效应,进而促进母-子公司间、各子公司间技术交流,随着技术知识迁移、集成与积累,较好地提升了企业创新能力,进而刺激创新投入增加。

表7 母-子公司控制性投资、业务复杂度与企业集团创新投入

变量名业务复杂度业务复杂度较高组业务复杂度较低组控制性投资资产扩张效应0.001 6***0.001 2*(2.862)(1.680)公司规模-0.001 0-0.002 1(-0.448)(-0.670)净资产收益率0.038 6***0.076 0***(3.139)(6.224)资产负债率-0.061 1***-0.057 9***(-4.697)(-4.087)经营活动现金流0.044 6*0.165 9***(1.846)(5.864)账面市值比-0.010 1***-0.026 5***(-4.301)(-6.814)上市年限-0.027 7***-0.020 8***(-8.859)(-5.929)产权性质-0.009 2*0.012 0*(-1.787)(1.699)独立董事占比0.023 20.015 5(0.632)(0.362)第一大股东持股比例-0.048 5***-0.007 0(-3.200)(-0.405)政府补贴0.001 4***0.001 9***(5.659)(5.992)常数项0.085 5*0.097 7(1.819)(1.483)行业与年度控制控制Adj.R20.450 80.336 7N10 18511 997

4.5 母-子公司控制性投资与企业集团创新投入持续性

前述研究发现,母公司对子公司的控制性投资扩张活动具有正向衍生效应,能够显著促进企业集团创新投入增加。与创新投入强度不同,持续的创新投入是企业建立持久竞争优势的重要条件。为此,本文进一步分析其对企业集团创新投入持续性的影响。参考Triguero & Córcoles[33]的研究,本文利用本期创新投入的环比增长率与本期创新投入的乘积衡量创新投入的持续性(PRD),即PRD=(RDt + RDt-1)/(RDt-1 + RDt-2)*RDt。由表8的回归结果可知,母公司对子公司控制性投资的资产扩张效果越显著,企业集团创新投入的持续性越长。其可能的原因是,母公司对子公司的控制性投资是资金融通与知识集成的动态过程,有助于促进创新技术与资金供给耦合,为持续的创新投入提供有利条件。因此,母-子公司控制性投资扩张效应越显著,企业集团创新投入持续性越高。

表8 母-子公司控制性投资与企业集团创新投入持续性

变量企业集团创新投入持续性(PRD)控制性投资资产扩张效应0.002 1**(2.555)公司规模0.000 5(0.164)净资产收益率0.016 0(0.969)资产负债率-0.100 4***(-6.099)经营活动现金流0.163 4***(4.856)账面市值比-0.027 0***(-7.119)上市年限-0.035 7***(-9.101)产权性质0.009 5(1.309)独立董事占比-0.026 7(-0.539)第一大股东持股比例-0.045 1**(-2.255)政府补贴0.002 3***(6.315)常数项0.001 8(0.027)行业与年度控制Adj.R20.307 5N22 182

4.6 中介机制检验

扩大企业集团资产规模、改善集团财务状况是控制性投资最为直接的经济后果,因此,企业集团现金持有水平是控制性投资促进企业集团创新投入的中介机制。为进一步检验研究结论,本文进行中介机制检验。在检验控制性投资资产扩张效应(EFFECT)与创新投入(RD)关系的基础上,采用合并报表中的现金及现金等价物除以总资产的比值度量企业集团现金持有水平(CASH),进一步检验控制性投资资产扩张效应与现金持有水平的关系,以及现金持有水平与创新投入的关系。由表9回归结果可知,控制性投资扩张效应与现金持有水平的回归系数均显著为正,表明企业集团现金持有水平在控制性投资促进创新投入的过程中起部分中介作用。可能的解释是,控制性投资扩张效应对创新投入的影响机制是多元化的,除通过企业集团现金持有水平外,也可通过集团内部不同部门间的学习效应与技术溢出效应促进创新投入增加。

表9 中介机制检验结果

变量现金持有水平创新投入(1)(2)现金持有水平0.066 4***(4.053)控制性投资资产扩张效应0.002 6***0.001 3***(5.684)(2.927)公司规模0.000 7-0.001 2(0.401)(-0.604)净资产收益率0.020 0***0.056 1***(2.809)(6.459)资产负债率-0.206 1***-0.047 0***(-23.780)(-4.732)经营活动现金流0.193 2***0.088 1***(12.067)(4.761)账面市值比-0.007 8***-0.018 4***(-4.161)(-8.358)上市年限-0.033 7***-0.022 1***(-16.983)(-8.999)产权性质0.018 3***-0.000 5(5.620)(-0.116)独立董事占比0.032 10.013 6(1.409)(0.474)第一大股东持股比例-0.018 6*-0.030 4***(-1.902)(-2.579)政府补贴0.000 20.001 6***(1.182)(7.780)常数项0.271 5***0.028 9(7.572)(0.688)行业与年度控制控制Adj.R20.432 30.405 4N22 18222 182

4.7 排除替代性解释

如果控制性投资是通过撬动子公司资产规模获取更多的可支配资源增量,进而促使企业加大创新投入,那么其作用机制至少有两条传导路径:一是如本文主检验所示,控制性投资扩张效应主要通过增强上市公司整体综合实力、提升内部资本市场效率,从而促进创新投入增加;二是母公司通过控制性投资向子公司提供资金,缓解子公司融资约束。因此,从该角度讲,控制性投资对创新投入的促进效应很可能是由子公司创新投入增加形成的,进而促进企业集团创新投入总量扩张。基于此,本文需要对控制性投资扩张效应与子公司创新投入关系进行检验,限于子公司研发投入数据的可获取性,本文采用子公司专利申请数量的自然对数(LnNum)对子公司创新投入规模进行度量。

由表10回归结果可知,控制性投资(EFFECT)变量的回归系数并不显著,换言之,并没有证据表明控制性投资能够有效提升子公司专利申请数量或创新投入。可能的原因是,由于子公司规模较小,其风险抵御能力较弱,因此,当母公司向子公司进行控制性投资、提供资金支持时,子公司更有可能将资金用于自身财务状况与经营业绩改善,而非用于高风险研发创新项目。因此,可以排除控制性投资对创新投入的促进效应主要源于子公司创新投入增加的潜在、替代性解释,本文结论进一步得到证实。

表10 控制性投资与子公司专利申请数

变量名公司专利申请数量Ln(Num)控制性投资资产扩张效应0.001 7(0.677)公司规模0.017 9**(1.997)净资产收益率0.068 5(1.335)资产负债率0.018 8(0.424)经营活动现金流-0.115 6(-1.375)账面市值比0.016 3(0.949)上市年限0.083 5***(7.145)产权性质0.022 5(1.026)独立董事占比-0.001 6(-0.013)第一大股东持股比例-0.052 4(-0.880)政府补贴0.000 4(0.426)常数项-0.528 6***(-2.782)行业与年度控制Adj.R20.043 4N22 182

5 稳健性检验

研究结论的可靠性还会受到度量偏误的影响,为确保研究结论的稳健性,本文通过改变主要变量的度量方式进行稳健性检验。

5.1 替换企业集团创新投入的度量方式

由于控制性投资扩张效应对企业集团创新投入的影响可能存在时间上的迟滞,所以分别考察未来3年研发投入规模与控制性投资扩张效应的关系。由表11第(1)-第(3)列可知,回归系数依然显著为正且均通过了1%的显著性水平检验,即稳健性检验结果与本文主检验结果一致。

表11 替换企业集团创新投入度量方式检验结果

变量名研发投入RDt+1RDt+2RDt+3(1)(2)(3)控制性投资资产扩张效应0.001 8***0.001 9***0.001 9***(3.410)(3.425)(3.158)公司规模-0.002 7-0.005 7***-0.005 9**(-1.295)(-2.587)(-2.485)净资产收益率0.077 6***0.1022***0.098 7***(7.087)(7.697)(6.459)资产负债率-0.075 5***-0.085 3***-0.077 4***(-6.726)(-6.928)(-6.001)经营活动现金流0.109 6***0.105 4***0.088 8***(5.309)(4.954)(4.000)账面市值比-0.011 0***-0.003 5-0.004 6*(-4.856)(-1.502)(-1.874)上市年限-0.0238***-0.020 7***-0.017 3***(-9.183)(-7.521)(-5.967)产权性质0.001 20.001 30.000 5(0.238)(0.249)(0.097)独立董事占比0.016 30.007 50.015 6(0.515)(0.220)(0.431)第一大股东持股比例-0.035 8***-0.029 8**-0.026 3*(-2.758)(-2.172)(-1.851)政府补贴0.001 1***0.001 3***0.001 5***(5.233)(6.066)(6.484)常数项0.094 2**0.167 0***0.172 5***(2.080)(3.465)(3.386)行业与年度控制控制控制Adj.R20.406 00.406 20.402 0N18 14115 60913 361

5.2 替换控制性投资扩张效应度量方式

限于业务往来的复杂性,母公司对子公司的控制性投资可能存在多种形式与渠道。本文认为,除了直接反映控制性投资的长期股权投资、其它应收款与预付款项外,在现实实务中,母公司还可能通过其它流动资产或非流动资产形式向子公司提供资金支持。因此,在剔除不适用数据(母公司报表中的长期股权投资、其它应收款、预付款项、其它流动资产与非流动资产分别小于合并报表中相应项目的情形)后,用调整后的子公司资产规模增量除以控制性投资增量的比值度量控制性投资扩张效应。回归结果如表12所示,结果显示,控制性投资资产扩张效应的回归系数显著为正,与本文主要结论基本一致。

表12 替换母-子公司控制性投资度量方式检验结果

变量名创新投入控制性投资资产扩张效应0.000 9**(2.260)公司规模-0.001 0(-0.495)净资产收益率0.059 2***(6.754)资产负债率-0.059 1***(-6.136)经营活动现金流0.101 5***(5.429)账面市值比-0.018 7***(-8.419)上市年限-0.024 3***(-10.316)产权性质0.001 1(0.245)独立董事占比0.015 6(0.543)第一大股东持股比例-0.030 8***(-2.613)政府补贴0.001 6***(7.794)常数项0.043 2(1.043)行业与年度控制Adj.R20.403 0N22 182

6 研究结论与启示

6.1 结论

作为外部资本市场的有益补充,内部资本市场在促进企业创新过程中的积极作用已为大量经验证据证实。现有研究大多从内部资本市场的互贷行为、互保行为和风险分散功能视角,探讨企业集团内部间互动关系对企业创新活动的影响,而鲜有文献关注集团内部母-子公司间控制性投资活动与企业集团创新投入关系。本研究发现,母公司对子公司的控制性投资扩张效应与企业集团创新投入显著正相关,控制性投资扩张效应越显著,企业集团的创新投入越大,且上述关系在融资约束严重、产业政策扶持力度大、行业集中度与业务复杂度高的样本中更凸显。此外,本文还发现,母公司对子公司的控制性投资扩张效果越显著,企业集团创新投入的持续性越高。中介机制检验结果表明,在母-子公司控制性投资促进企业集团创新投入的过程中,现金持有水平在其中发挥部分中介效应。本文从母子公司控制性投资互动关系视角研究企业集团创新投入行为,丰富和拓展了创新投入影响因素研究,同时,中介机制检验为研究母-子公司间控制性投资的正向衍生效应与传导机制提供了经验证据。

6.2 启示

本研究基于母子公司控制性投资的微观企业行为视角,对企业集团创新投入的影响因素进行了理论分析和实证检验,为内部资本市场在企业创新中的积极作用提供了新的证据支持。为更好地推进企业开展创新活动,本研究提出以下对策建议:

(1)企业应注重发挥控制性投资活动的正向衍生效应,充分发挥内部资本市场优势对创新活动的促进作用。企业集团分部间的业务互动是实现资金融通和知识集成的动态过程,随着母-子公司间资源配置行为的普遍化,作为企业集团的重要战略制定者,母公司可以通过控制性投资向子公司提供资金支持,从而以少量控制性投资撬动更大增量规模的可支配资产。在此情形下,全面评估其对创新投入的影响具有重要现实意义,如控制性投资活动能够显著促进企业集团整体的创新投入增加,而未对子公司的创新投入产生实质性促进作用,这意味着创新是一种高风险、高投入活动,对于企业集团与风险抵御能力较弱的子公司而言,控制性投资活动发挥的促进作用具有明显的异质性。因此,企业需要在厘清控制性投资作用机制的基础上,积极促进创新活动的顺利开展。

(2)企业创新活动应与自身经营特点相适应,适时借助控制性投资扩张效应,确保创新投入力度以及创新投入的持续性。以企业组织形式为例,本研究发现,母公司拥有的子公司数量越多,越有助于实现企业集团分部间技术知识迁移、集成与积累,同时通过其产生的学习效应较好地提升企业创新能力,拓展学习机会,并转化为刺激创新投入的重要驱动力。因此,在强调控制性投资活动对企业集团创新投入积极作用的同时,还要考察其在不同经营特点企业中的适用性。

(3)要积极依托国家产业政策的资源配置功能,利用政府补贴和产业结构调整等政策性支持,为企业创新营造良好的外部政策环境。一方面,政策支持具有资源属性。政府机构通过向企业创新无偿提供资本支持,在一定程度上分散了公司研发活动失败风险,提升了企业创新投资项目的风险抵御能力。当母公司对子公司的控制性投资活动有助于实现企业集团资金积累与规模扩张目标时,公司进行研发投入的意愿更强烈;另一方面,政策支持体现为对优势产业实行差异化资源配置,具有信号传递功能。因此,在控制性投资活动较频繁的企业中,应及时利用政策信号提升公司管理层与外部投资者的信心,进而为企业创新活动提供有力支撑。

6.3 研究不足与展望

作为企业集团内部单元间互动行为的重要表现形式,母子公司控制性投资为揭示内部资本市场对企业创新投入的影响提供了新研究视角。然而,本研究仍存在一定局限与未来研究空间。首先,从投资过程看,控制性投资更多依赖于长期股权投资、其它应收款和预付款项等业务实现资源整合,但囿于行业类型、企业战略异质性,控制性投资规模在不同样本中呈现明显差异。因此,本文在样本选择维度和细分方面有待进一步优化与拓展,从而提升研究结论的普适性;其次,从投资本质看,母子公司控制性投资实际上是由母公司主导的资源再配置行为,因此,在实践中,除本文提及的融资约束等显性因素外,母公司对子公司的控制强度可能会影响其投资实施意愿及效率。为此,未来研究可考虑从母子公司间的控制形式、控制层级和控制强度等方面最大程度地消除“噪音”干扰,从而提升研究结论的稳健性;最后,虽然本文考察了产业政策与市场竞争等外部环境因素的影响,但作为制约母子公司互动成本的重要诱因,母子公司间空间地理距离的调节作用不可忽视。因此,未来研究可考虑从地理经济学视角或交易成本视角,进一步检验不同地理区位特征下母子公司控制性投资与企业创新关系的异质性,进而为相关主题研究提供更充分的场景支持。

参考文献:

[1] 陆国庆,王舟,张春宇.中国战略性新兴产业政府创新补贴的绩效研究[J].经济研究,2014,49(7): 44-55.

[2] AGHION P,ANGELETOS G M,BANERJEE A,et al.Volatility and growth: credit constraints and the composition of investment[J].Journal of Monetary Economics,2010,57(3):246-265.

[3] 文武,张宓之,汤临佳.金融发展对研发投入强度的阶段性非对称影响[J].科学学研究,2018,36(12): 2179-2190.

[4] VANACKER T,COLLEWAERT V,PAELEMAN I.The relationship between slack resources and the performance of entrepreneurial firms: the role of venture capital and angel investors[J].Journal of Management Studies,2013,50(6):1070-1096.

[5] GUO D,JIANG K.Venture capital investment and the performance of entrepreneurial firms: evidence from china[J].Journal of Corporate Finance,2013,22(3):375-395.

[6] ACHARYA V V,XU Z.Financial dependence and innovation: the case of public versus private firms[J].Journal of Finance and Economics,2017,124(2):223-243.

[7] HSU P H,TIAN X,XU Y.Financial development and innovation: cross-country evidence[J].Journal of Financial Economics,2014,112(1): 116-135.

[8] 鞠晓生,卢荻,虞义华.融资约束、营运资本管理与企业创新可持续性[J].经济研究,2013,48(1): 4-16.

[9] JAFFE A,LE T.The impact of R&D subsidy on innovation: a study of New Zealand firms[J].Working Papers,2015,26(5):1-24.

[10] BRADLEY D,I KIM, X TIAN.Do unions affect innovation[J].Management Science,2017,63(7):2251-2271.

[11] ATANASSOV J.Do hostile takeovers stiflfle innovation? evidence from antitakeover legislation and corporate patenting[J].Journal of Finance,2013(68): 1097-1131.

[12] CLAESSENS S,JOSEPH P H FAN,et al.The benefits and costs of group affiliation: evidence from East Asia[J].Emerging Markets Review,2006,7(1):1-26.

[13] JAISINGHANI D.Group affiliation,R&D,and firm performance: empirical evidence from indian manufacturing sector[J].International Journal of Business and Emerging Markets,2016,8(1) : 30-48.

[14] SHIN H H,PARK Y S.Financing constraints and internal capital markets: evidence from Korean 'chaebols'[J].Journal of Corporate Finance,1999,5(2):169-191.

[15] JIA N,SHI J,WANG Y.Coinsurance within business groups: evidence from related party transactions in an emerging market[J].Management Science,2012,59(10):2295-2313.

[16] 张新民.母公司与合并资产负债表: 企业战略的进一步揭示[J].财务与会计,2015,37(21): 28-30.

[17] KHANNA T,YAFEH Y.Business groups and risk sharing around the world[J].The Journal of Business,2005,78(1):301-340.

[18] HE J,TIAN X.The dark side of analyst coverage: the case of innovation[J].Journal of Financial Economics,2013,109(3):856-878.

[19] SIEGEL J,CHOUDHURY P.A Reexamination of tunneling and business groups:new data and new methods[J].The Review of Financial Studies,2012,25(6):1763-1798.

[20] KOMERA S,LUKOSE P J J,SASIDHARAN S.Does business group affiliation encourage R&D activities? evidence from India[J].Asia Pacific Journal of Management,2018,35(4): 887-917.

[21] 刘星,代彬,郝颖.掏空、支持与资本投资——来自集团内部资本市场的经验证据[J].中国会计评论,2010,8(2): 201-222.

[22] 杨理强,陈少华,陈爱华.内部资本市场提升企业创新能力了吗——作用机理与路径分析[J].经济管理,2019,41(4): 175-192.

[23] 邵军,刘志远.“系族企业”内部资本市场有效率吗?——基于鸿仪系的案例研究[J].管理世界,2007,23(6): 114-121.

[24] 黄俊,陈信元.集团化经营与企业研发投资——基于知识溢出与内部资本市场视角的分析[J].经济研究,2011,46(6): 80-92.

[25] 马忠,王龙丰,杨侠.子公司多元化、业务分布与现金持有——基于母子公司内部资本配置视角的分析[J].会计研究,2018,39(1): 75-81.

[26] COLLIS D,YOUNG D,GOOLD M.The size and composition of corporate headquarters in multinational companies:empirical evidence[J].Journal of International Management,2012,18 (3) :260-275.

[27] 吴秋生,黄贤环.财务公司的职能配置与集团成员上市公司融资约束缓解[J].中国工业经济,2017,34(9) : 156-173.

[28] SUNDER J,SUNDER S V,ZHANG J.Pilot ceos and corporate innovation[J].Journal of Financial Economics,2017,123(1): 209-224.

[29] HADLOCK C J,PIERCE J R.New evidence on measuring financial constraints: moving beyond the kz index[J].Review of Financial Studies,2010,23(5):1909-1940.

[30] 伍健,田志龙,龙晓枫,等.战略性新兴产业中政府补贴对企业创新的影响[J].科学学研究,2018,36(1): 158-166.

[31] MEULEMAN M,W D MAESENEIRE.Do R&D subsidies affect SMEs′ access to external financing[J].Research Policy,2012,41(3):580-591.

[32] 宋丽颖,杨潭.财政补贴、行业集中度与高技术企业R&D投入的非线性关系实证研究[J].财政研究,2016,37(7): 59-68.

[33] TRIGUERO,CRCOLES D.Understanding innovation: an analysis of persistence for Spanish manufacturing firms[J].Research Policy,2013,42(2):340-352.

(责任编辑:胡俊健)