企业主流与新流创新柔性机制
——一项基于扎根理论的多案例探索性研究

陈艳华,朱 斌

(福州大学 经济与管理学院,福建 福州 350108)

摘 要:在高动荡环境中,主流和新流创新柔性能力培育及应用成为企业界与理论界关注的重要议题。从创新流视角,以6家典型高新技术企业为研究对象,采用扎根理论对案例进行剖析,构建主流与新流创新柔性机制。研究结果显示:在动态的变革环境下,外部情境压力和内部变革压力驱动企业主流创新柔性与新流创新柔性产生及互动,形成企业主流创新柔性、新流创新柔性、主流创新与新流创新柔性交互的互补协同效应,共同促成企业适应变革。在柔性机制运行过程中,内部变革压力和外部变革情境是主要驱动力量,主流创新与新流创新的柔性交互起部分中介作用。该研究结果进一步深化和拓展了创新柔性理论以及主流与新流创新理论,也为复杂不确定环境中的中国企业转型提供了借鉴和启示。

关键词:主流创新柔性;新流创新柔性;作用机制;扎根理论

Enterprise Mainstream and Newstream Flexibility Mechanism:An Exploratory Research Based on Multicase Study and Grounded Theory

Chen Yanhua, Zhu Bin

(School of Economics and Management, Fuzhou University, Fuzhou 350108,China)

AbstractThe cultivation and application of the mainstream innovation flexibility and newstream innovation flexibility have become an important issue of common concern in the period of technological turbulence. In this paper, 6 typical high-tech enterprises are selected as research object, and the grounded theory research method is used to analyze these cases. Then, this paper constructs a flexible mechanism for mainstream and newstream innovation from the perspective of innovation flow. Our findings show that: In the dynamic environment, the internal reform pressure and the external reform situation drives enterprise mainstream innovation flexibility and newstream innovation flexibility′s production and interaction, and then motives enterprise mainstream innovation flexibility, newstream innovation flexibility, and innovation interaction flexibility′s complementary and synergy effects, and jointly contribute to the enterprise transformation. In the operation process of the flexible mechanism, the internal reform pressure and the external reform situation are the main driving forces for achieving the adaptation to the external environment, and the interaction flexibility between mainstream innovation and newstream innovation plays a role of bridge. The results deepen and develop the innovation flexibility theory and mainstream and newstream innovation theory, and brings an inspiration to the front-line practice.

Key Words:Mainstream Innovation Flexibility; Newstream Innovation Flexibility; Effect Mechanism; Grounded Theory

收稿日期:2020-09-18

修回日期:2020-11-03

基金项目:国家社会科学基金项目(17FGL001,20CGL003);福建省社会科学规划青年项目(FJ2020C016);福建省中青年教师教育科研项目(社科类)(JAS19357)

作者简介:陈艳华(1984-),女,广西南宁人,福州大学经济与管理学院博士研究生,研究方向为技术创新与管理;朱斌(1957-),女,江苏靖江人,福州大学经济与管理学院研究员、博士生导师,研究方向为技术创新与管理。

DOI10.6049/kjjbydc.2020050754

开放科学(资源服务)标识码(OSID):

中图分类号:F273.1

文献标识码:A

文章编号:1001-7348(2021)16-0074-10

0 引言

近年来,伴随行业技术进步和以大数据、人工智能、云计算等为代表的新一代信息技术的持续渗透,各行各业的基础技术、主导技术或技术架构不断受到挑战并向低碳化、数字化、智能化方向发展,由此催生出大量新模式、新业态、新技术等创新活动,行业间、企业内技术竞争不断加剧。在此背景下,具有技术远见与变革视野、面对混沌状态拥有快速适应能力成为企业在“科技泥流(technology mudslide)”中获得生存的关键。纵观国内企业创新发展史,可以发现,既有因不能适应制造业技术智能化转型而破产的企业案例,也出现了诸如福建博思软件股份有限公司等因顺应区块链技术发展趋势,从而跻身行业领先地位的典型代表。那么,面对错综复杂、高动荡的技术创新环境,在现有资源禀赋压力下,中国企业该如何适应?如何在危机中获得生存,实现绩效提升?是否可以从创新流视角探讨企业之于新旧技术创新流的变革适应机制?这些都是值得思考且具有理论和实践意义的重要问题。

在技术创新方面,国内外学者积极肯定了创新柔性对企业变革适应的积极作用,并从供应链[1]和组织合作[2]等角度进行了探讨,但鲜有学者从创新流视角对二元创新柔性机制展开探讨。因此,本文将此作为研究切入点。从创新流角度,企业创新活动可划分为主流创新(mainstream innovation)和新流创新(newstream innovation)[3-6]。主流创新是指构成现阶段企业主营收入来源的主导性技术创新活动,新流创新是指伴生主流创新、体现技术发展趋势的驱动型新潮技术创新活动[5]。两类创新相伴相生、互斥共融、兴衰更替[5,7]。相关研究指出,创新来源于主流创新与新流创新的相互作用,主流创新柔性和新流创新柔性能有效协调二者间冲突关系,提升组织适应性[7]。有文献从创新绩效、动态演进等角度提出差异化的主流创新柔性策略与新流创新柔性策略。尽管上述研究获得了一些启发性结论,但是这些研究大多嵌于两流动态演进[8]、创新绩效[9]分析中,缺乏真正意义上的主流与新流创新柔性机制探讨,对于何谓主流创新柔性和新流创新柔性、高动荡技术环境下的主流和新流创新柔性机制是什么等问题还有待进一步解答。并且,从研究方法看,已有的主流与新流创新柔性研究以传统案例研究和实证检验为主,缺乏根植于现象或实践的质性方法运用,从而难以深入刻画变革情境下主流与新流创新柔性机制。

因此,本文采用扎根理论研究方法,以高新技术企业为研究对象,探究动荡环境下企业如何通过主流与新流创新柔性机制实现变革适应,通过构建主流与新流创新柔性机制并检验其理论饱和度,提出研究结论与启示,为企业应对动荡环境提供理论支撑与指导。

1 文献回顾

1.1 主流创新柔性与新流创新柔性内涵界定

“柔性”意为适应性变化 [10],通常视为对环境不确定性的反应。Vickery等[1]最早将创新柔性界定为企业在低投入、低成本的基础上主动调整生产流程和资源以适应市场需求的能力;宋华和王岚[11]从二元关系角度指出,外界环境的快速变化要求企业创新绩效不仅反映为数量和程度,更重要的是与环境的匹配和对环境变化的反应速度;Martinez-Sanchez[2]认为创新柔性的关键在于企业对资源、计划和战略的快速调整。在总结前人对创新柔性的研究后,邢蕊和王国红[10]较为全面地概括了创新柔性定义,即创新柔性是在创新过程中,企业通过主动或被动方式调整创新战略、计划以及创新资源配置状态,从而针对创业环境变化带来的新市场机遇或威胁迅速作出反应,以达到有效降低创新风险或不确定性的能力。进一步地,孟凡生和赵刚[12]将创新柔性表述为更加自如的创新需求调整、更为个性化的产品设计。可见,学者们较为一致地将创新柔性定义为企业应对动态环境的一种特殊竞争能力。

具体到主流创新柔性和新流创新柔性,任大帅和朱斌[13]、朱斌和陈巧平[14]认为,主流创新系统与新流创新系统具有自适应性特征,能够主动适应环境变化,通过自身涨落、竞争与协同产生的涨落促使系统走向有序;欧伟强和朱斌[15]、Bauer & Leker[16]、任大帅等[17]基于组织管理视角认为,组织架构、资源配置、领导风格等主流与新流创新柔性策略对创新绩效具有正向作用。其中,组织架构调整是指两流的交互性技术方案、合作奖励机制、在主流开发部门中嵌入新流探索性自治单元和整合角色设置;资源配置是指两流间创新资源的交互利用。从两流的差异性特征角度,Kanter[3]、Lawson & Samson[6]发现,并不是所有创新柔性行为都可以称之为主流创新柔性或新流创新柔性。其中,主流创新主要针对现有用户,是指那些围绕稳定性、效率和效益以产生现金流的组织过程,其创新柔性行为往往维持在有限范围内;而新流创新遵循领先用户需求导向,是以开发新产品、新技术、新服务为主要动力,探索技术发展前沿的驱动型创新活动,其特有的高不确定性、高强度性和高自治性特征要求组织配备大量灵活计划,以随时根据实际情况进行调整。尽管学者们对主流创新柔性与新流创新柔性的界定不同,但在主流创新柔性和新流创新柔性的认定过程中,都把资源、战略和计划的调整意愿以及行为作为主要认定依据。

综上可知,主流创新柔性与新流创新柔性均具有高度快捷、灵活的资源配置以及战略或计划调整特征,但二者在服务对象、任务和目标上存在显著差异。基于上述分析,本文将主流与新流创新柔性定义为依托组织管理和两流创新资源,应对外部环境变化、满足用户需求的能力。同时指出,主流创新柔性是企业围绕现有用户需求改变,通过主动或被动地快速调整基础性资源、战略和计划,以更低成本、更小投入适应现有用户需求和外部环境的过程;新流创新柔性是企业围绕领先用户需求改变,对先导性资源、战略和计划作出反应,快速推出新产品、新技术、新服务,以满足领先用户需求和适应外部环境的过程。

1.2 主流、新流创新柔性的行为与结果

已有主流与新流创新研究普遍认为,企业应辩证地看待差异化两流,并以一种综合方式对其进行管理[18],避免出现功能失调现象[6]。但关于两流关系的协调,主要集中在动态演进、开发管理、内涵界定、绩效评价等方面[8-9]。主流与新流创新柔性作为相关内容被囊括进来,并逐步形成包含主流创新柔性与新流创新柔性行为及结果的研究成果。

1.2.1 主流与新流创新柔性行为

(1)主流组织基于基础性资源、战略和计划的适应性调整。在关于主流创新绩效机理的研究中,吴赐联[9]指出,主流创新通过结构柔性、人员柔性、过程柔性和资源柔性,提升主流创新网络协调力,进而增强市场环境适应力。如主流组织推行扁平化组织结构、扩大企业资源适用范围、扩充环境变化时的可选择权等。

(2)新流组织面向领先用户需求、冗余而松散的资源布局。任大帅和朱斌[13]、Terziovski[19]、傅博达[20]等认为,可以通过3种途径提高新流创新灵活性,实现领先用户需求满足:一是建立开放型合作关系网络,培育资源缓冲器(resource buffer),提升面对不确定性的适应力。例如与关键客户、供应商、竞争对手和其他参与者结成网络联盟[19]、进行产学研合作[13,21]等;二是倡导系统岗位轮换、鼓励员工放眼全局、提升人力资源配置灵活性、培育创造力和产生新想法[6];三是构建一种以有机方式运行的、松散的新流组织结构,加快推进新技术、新工艺、新产品生成。袁勇志和周可真[22]针对创新流的研究认为,该类新流组织也称为二元组织,主要有3种结构,一是在原有组织结构中设置专门从事创新工作的部门,采用新制度、新方法管理,二是在现有组织外成立独立机构负责创新工作,采用新制度、新方法管理,三是采用双重管理方法,即在原有管理制度与方法的基础上,扩大相关部门自主权与自由权,激励创新。

(3)两流间的资源交互行为。两流间的资源交互行为是指企业为应对变革而在两流间进行的物质、能量、信息交流与互换[14]。在该过程中,两流跨越部门边界相互补充、相互促进,推动整个创新系统适应与成长。例如主流为新流提供资金支持,新流产品、新流工艺被主流吸纳[3,7,15],以及两流之间的信息交流、知识共享[6,19]等。

1.2.2 主流与新流创新柔性结果

(1)创新绩效提升。在两流创新绩效研究中,Kanter[3]、Lawson & Samson[6]、O'Reilly & Tushman[23]等认为,通过两流间互补性资源供给、新流二元组织建构等柔性策略能有效促进创新绩效增长,具体表现为新产品、新市场、新技术与新业务生成及发展。

(2)组织适应与创新成长。针对主流创新与新流创新,组织适应包括两方面含义:一是两流创新系统结构实现一定功能;二是两流创新系统结构和相关功能适应当前环境变化与发展[14],其结果表现为两流创新成长。Lawson & Samson[6]、朱斌和吴赐联[7]在研究两流创新演进时指出,两流间的柔性交互行为对推进创新协同度提升、实现两流共生成长有积极作用;吴赐联[9]在探讨主流创新绩效形成机理的研究中发现,主流创新柔性能有效提升主流创新网络协调力,增强市场环境适应力。

1.3 文献评述

上述文献虽然能够为本研究提供一定借鉴,但仍有几个问题没有解决:一是缺乏针对主流与新流创新柔性概念模型的多维度解构,对两流创新柔性概念模型的研究不够深入。以往的两流创新柔性思想研究主要包含在两流动态演进、创新绩效等方面的探讨中,尽管包含了两流创新柔性行为和结果等相关内容,也体现了两流创新的差异性特征,但研究成果较分散、隐晦,对两流创新柔性具体由哪些维度构成挖掘不深、分析不全;二是现有文献鲜有关注主流与新流创新柔性前因,尤其缺乏基于高动荡技术环境下两流创新柔性机制的探讨,难以获得契合当前转型背景且具备“前因—行为—结果”完整逻辑思路的两流创新柔性机制;三是从研究方法上看,已有研究采用传统案例研究和量化方法居多,根植于现象或实践的质性方法运用较少,难以深入刻画两流创新柔性生成及影响机制。

2 研究设计

2.1 研究方法

技术动荡环境下的企业如何通过主流与新流创新柔性实现变革适应是目前创新管理研究较少涉及的问题。扎根理论作为科学有效的定性研究方法,能从现象或实践中提炼、建立和发展新理论,非常适用于缺乏理论解释或现有理论解释力不足的研究领域[24]。该方法始于研究者对现实世界的观察,通过开放式编码、主轴式编码、选择式编码3个步骤,从原始资料语句中归纳与提炼反映研究对象的核心概念、挖掘资料范畴、识别范畴性质及范畴关系,最终在理论饱和的状态下构建理论模型[25]

2.2 样本选择与数据收集

根据研究问题和研究目标,本文依照以下标准选择样本企业:①所选企业必须是高新技术企业,且同时拥有特征鲜明的主流创新产品(或技术)和新流创新产品(或技术)。其原因在于创新柔性是高新技术企业赢得竞争优势的关键要素,同时,该类企业新旧技术外显特征明显。由于行业竞争加速、技术环境动荡多变,因此具有典型特征;②样本企业规模涵盖不同类别且成立一段时间;③样本企业应包含创新柔性变革成功、变革基本成功、变革失败3类企业,以获取更广泛资料,形成可靠研究结论。基于上述标准,课题组走访并获得了12家公司的研究许可,最后基于创新柔性实施范围、程度和效果选取6家极化类型企业(创新柔性效果成功、基本成功和失败的企业各2家)展开研究。样本企业基本情况如表1所示。

表1 样本企业基本特征描述与跨案例比较

分析题项123456创业年份200120042006199920082010所属行业信息软件业电子产品制造业信息软件业汽车制造业能源制造业化工行业企业规模大型企业中型企业小型企业大型企业小型企业小型企业是否是上市企业是否是否否否主流产品私有云产品、财务软件车载终端Hi-Fi产品等互联网白板硬件传统柴油机大功率白光LED传统胶水新流产品公有云和混合云产品、财务软件物联网车载终端DSD云主机智慧校园系统新能源发动机风光互补照明系统高端环保合成粘合剂技术环境行业技术升级;受到人工智能、大数据、物联网、区块链等新一代信息技术冲击样本企业入选依据超前的技术机会感知能力与高度敏感的资源配置特征,带动企业技术效率和创新绩效快速提升环境变化警觉性不足,存量资源利用率一般;现有创新优势遭受侵蚀未能快速响应内外环境变化以及进行战略、资源和组织结构等方面重组主流与新流创新柔性的跨案例比较反应速度快、效率高、变革成功反应速度中等、效率一般、变革基本成功反应速度中等、效率低、变革失败

注:①考虑到给个别企业带来负面影响,故隐去企业名称;②主流与新流创新柔性的定性评价主要依据调查问卷中关于“与行业主要竞争对手相比,近3年的主流技术创新水平、新产品开发速度、销售增长率”等题项综合判定得出

样本企业访谈对象包括熟悉企业创新管理历程和竞争力情况的中高层管理者、技术负责人或亲历者。访谈内容主要围绕企业如何为适应变革加速而开展主流与新流创新柔性,时间约为1.5~3小时/人次。整个数据收集历时7个月,访谈后形成近20万字文本资料。访谈同时,根据企业规模发放15~30份调查问卷,对部分访谈问题进行检验,从而缓解因受访者单一带来的潜在偏差[26]。数据资料收集方式如表2所示。

表2 数据收集方式

数据类型获取方式对象时间备注一手数据现场访谈董事长/总经理、公司架构师、技术负责人、部门经理、行业协会成员2018年5月~7月2019年7月~10月1.5~3小时/人次问卷企业各级管理人员访谈前后15~30份/企业二手数据网络硕博论文、学术性期刊论文、投资分析报告、官方网站资料、新闻报道、专利数据库资料等2018年5月~2019年10月

3 数据分析过程

3.1 开放式编码

开放式编码是对整理后的文本资料逐句分解、提炼、概念化、范畴化的过程。通过文本资料整理,一共得到658条能够反映企业适应竞争变革加速、开展主流与新流创新柔性行为的原始语句和对应的初始化概念。通过对这些初始化概念逻辑关系的进一步抽象、提炼、归纳,最终整理得到17个范畴,如表3所示。

表3 开放式编码范畴化

编号范畴原始资料语句(初始概念)1技术变革压力c32“原来只强调信息领域某一分支技术的时代已经过去了”(主流技术衰退)b17“谁不能新一代信息技术领域开发出好产品就面临淘汰”(新流技术涌现)a16“新一代信息技术带来新流创新产品开发与涌现,并逐渐形成社会化效应”(新流技术的社会化效应)2市场需求变化压力a2“全国各地对(新流)云架构模式的需求比较强烈”(新流市场需求强烈)a3“原先财政领域的产品技术偏保守…这几年对超大存储空间、可靠度高的云技术呼声比较高”(市场偏好改变)c155“市场变化速度快,可能无法长时间适应”(市场变化速度快)3同业竞争压力b5“任何细分领域的第三名都很难生存,竞争异常激烈”(行业竞争激烈)c42“产品出来后半年至一年内,其它厂家会马上跟进”(竞争对手快速模仿与跟进)f34“主流产品价格竞争逐步显现”(价格竞争现象普遍存在)4政策压力c96“国家对半导体以及涉及物联网、5G方面的技术和产品有不同程度的补贴奖励”(行业技术支持)e24“国家支持力度、市政预算跟不上,市场一下子呈断崖式崩盘了”(行业政策支持力度降低)e41“我们受国家宏观政策影响比较大,但宏观政策又很难预测”(行业政策难预测)5企业定位d96“研发是重中之重,我们的技术要领先市场3年”(企业目标)a17“我们不做单个软件或某个用户的软件,而是做整个生态”(市场定位)c35“公司以应用为驱动,根据需求和自有技术满足客户需要”(客户需求导向定位)6主流技术缺陷与技术鸿沟c9“主流电子白板功能比较单一”(主流产品功能单一)c107“新流电容技术应用到教育领域有一个鸿沟”(新流技术鸿沟)a42“财政金融系统太庞大,各种协作模块很复杂”(新流技术探索过程复杂)7创新资源压力c34“上游供应商成本影响新流技术研发”(产业链合作资源约束)d34“从3月份到现在,我们一直连续加班”(人才限制)d63“制约新流产品研发的关键要素在于你是否拥有可分析的大数据”(数据资源限制)8主流创新适应性柔性结构c34“产品经历了从电阻式压感到红外线触屏技术改良、从单一应用到多功能应用拓展”(主流创新水平性与垂直性研发探索)a39“我们的主流创新研发架构是扁平化的”(主流创新组织结构扁平化)c187“培养兼具基础性技术和前沿技术的研发团队”(多功能主流创新团队培育)9主流创新维持性运营c189“主流研发团队中掌握C++语言的一般有3~5人,Java也有3~5人,方便基础技术问题协调”(主流创新共性知识储备)a24“我们会设计一个主流机械版本、标准版本…在不同产品系列使用”(主流创新通用技术设计)c18“我们设计的电容液晶产品有双系统的,也有单系统的,客户可以根据自己喜好选择”(多样化的主流创新产品设计)10主流创新跟随型柔性战略c19“和其它竞品一样,我们在传统液晶一体机上增加触控、电脑、安卓等功能”(主流产品功能渐进式完善)a64“参考华为、阿里、腾讯的云技术发展路线优化现有私有云设计”(主流技术模仿与应用)11二元创新信息互换c74、d39“针对客户反馈的新旧产品兼容性问题,两个团队会坐在一起讨论”(主流创新与新流创新信息沟通)12二元创新产品/技术互补c137“新流高拍仪拍下图片可以插到传统的红外式电子白板进行辅助教学”(主流产品对新流产品的应用)b30“很多新流技术都是在原有主流技术基础上继承和发展起来的”(新流技术对主流技术的继承与发展)a18“G端我们采用集中方式;B端采用私有云和公有云混合方式;C端用户采用公有云方式”(主流创新与新流创新差异性技术应用)13二元创新资源整合c60“将现有主流A技术与新流B技术融合进行新产品开发”(主流技术与新流技术整合)c151“把原有主流产品与新流产品结合在一起”(主流产品与新流产品整合)c179“将主流研发团队召集在一起共同开发”(主流创新与新流创新主体整合)14新流创新探索性柔性结构c161、c159“互联网方面新成立了一个项目组,统称为web开发项目组和应用开发项目组”“专门成立了一家针对新流业务的子公司———慧校通”(新流创新公司/项目团队/小组组建)a9“新流公有云技术,我们会与华为、阿里、腾讯三大厂家合作”(新流技术优势企业共同研发)c130“如不能胜任(新流任务),我们会寻找一些辅助、外包或者直接购买”(新流专利技术许可与研发外包)15新流创新敏捷运营a23“针对新用户的个性化需求,我们会采用产品加项目的形式解决”(新流创新个性化需求的快速响应)d76“新流项目研发团队会根据公司战略和领先用户需求,把任务分成一块块安排下去”(新流创新任务的分块委任)a55“新项目的内部运营工作模式因人而异,上班时间很灵活”(新流创新弹性工作制)16新流创新领先型柔性战略b47“除了智能Hi-Fi,我们同时开发了几款产品”(多元新流产品同步开发)b105“云计算技术已经落后了,我们现在主要采用边缘计算技术”(新流技术应用)e45“我们会参考行业内做得比较好的产品,找不同厂家组合形成一个完整的解决方案”(新流产品的新市场组合)17适应性绩效c128“2020年,x企业获‘2019年中国最具影响力软件和信息服务企业’荣誉称号”(技术创新水平提高)a58“公司近3年保持了近80%的销售增长率,可以说是爆发式成长”(经营业绩提升)

3.2 主轴编码

主轴编码是为了将开放式编码中被分割的资料通过聚类分析,发现不同概念范畴之间潜在的联结关系。借鉴Strauss & Corbin[25]的观点,本文通过回答“哪里”“为什么”“谁”“怎么样”以及“结果如何”等问题,获取概念范畴关系。本文的研究主题是探讨主流与新流创新柔性机制。从开放式编码结果看,两流创新柔性机制符合“情境/条件—行为/互动—结果/后果”这一范式模型[27],即企业在变革加速的情境下(谁、为什么)开展了特定的主流与新流创新柔性行为(怎么样),从而达成相应变革结果(结果如何)。依据上述思路,将开放式编码形成的17个范畴进一步归纳为三大类关系(6个主范畴)。

本研究将外部情境压力和内部变革压力作为两流创新柔性的前因变量。这是因为,其一,创新柔性主要受到来自组织内部环境和外部环境的影响[10];其二,环境动荡性作为企业实施创新柔性的外部动因[10,12],由市场动态性、技术动态性、竞争敌对性、政策敌对性4个方面构成[28]。因此,借鉴冯军政[28]的研究,结合技术动荡环境的编码结果,将市场需求变动(压力)、技术变革(压力)、同业竞争(压力)、政策(压力)4个副范畴归纳为外部情境压力主范畴,将企业定位、主流技术缺陷与技术鸿沟、企业资源压力3个副范畴归纳为内部变革压力主范畴。

在行为界定中,基于两流差异性特征,将主流与新流创新柔性行为划分为主流创新柔性、新流创新柔性和主流与新流二元创新交互柔性3个方面。在动态环境下,柔性包括结构柔性、运营柔性和战略柔性3种[20],而创新柔性主要强调战略、资源和结构的动态调整[10]。因此,在编码过程中,研究人员结合企业资源配置特性,从结构、运营模式和战略3个角度对两流创新柔性行为进行聚类,将主流适应性柔性结构、主流创新维持性运营、主流创新跟随型柔性战略3个副范畴定义为主流创新柔性主范畴;将新流创新探索性柔性结构、新流创新敏捷运营、新流创新领先型柔性战略3个副范畴定义为新流创新柔性主范畴。此外,鉴于开放型合作关系网络(如产学研合作、共同研发和其它形式结盟)、二元组织、多功能团队反映了企业对组织结构和沟通过程的动态管理能力,属于结构柔性范畴[20,22]。因此,本文在编码过程中将与其相关的初始概念纳入了主流创新(或新流创新)柔性结构子范畴。关于主流与新流二元创新交互柔性,已有研究表明,主流创新与新流创新之间存在大量物质、能量、信息交流及互换[14]。二元创新信息互换体现了两流间的信息交流与互动;二元创新产品/技术互补体现了两流间创新产品[3]、技术[6]等互补性资源的交互使用。Lawson & Samson[6]、朱斌和陈巧平[14]的研究也表明,组织通过建立合作关系将主流效率和新流创造性整合以实现更高层级的创新产出,三者与二元创新交互柔性具有内涵一致性。因此,本研究将二元创新信息互换、二元创新产品/技术互补、二元创新资源整合为3个副范畴并纳入主流与新流二元创新交互柔性主范畴。

从柔性结果看,市场占有率、技术创新水平、用户需求满足体现了动荡环境下的组织适应性绩效。由此,将其并入适应性绩效副范畴,且定义为适应性绩效主范畴。具体关系类别、主范畴及关系内涵如表4所示。

表4 主轴编码类别及关系内涵

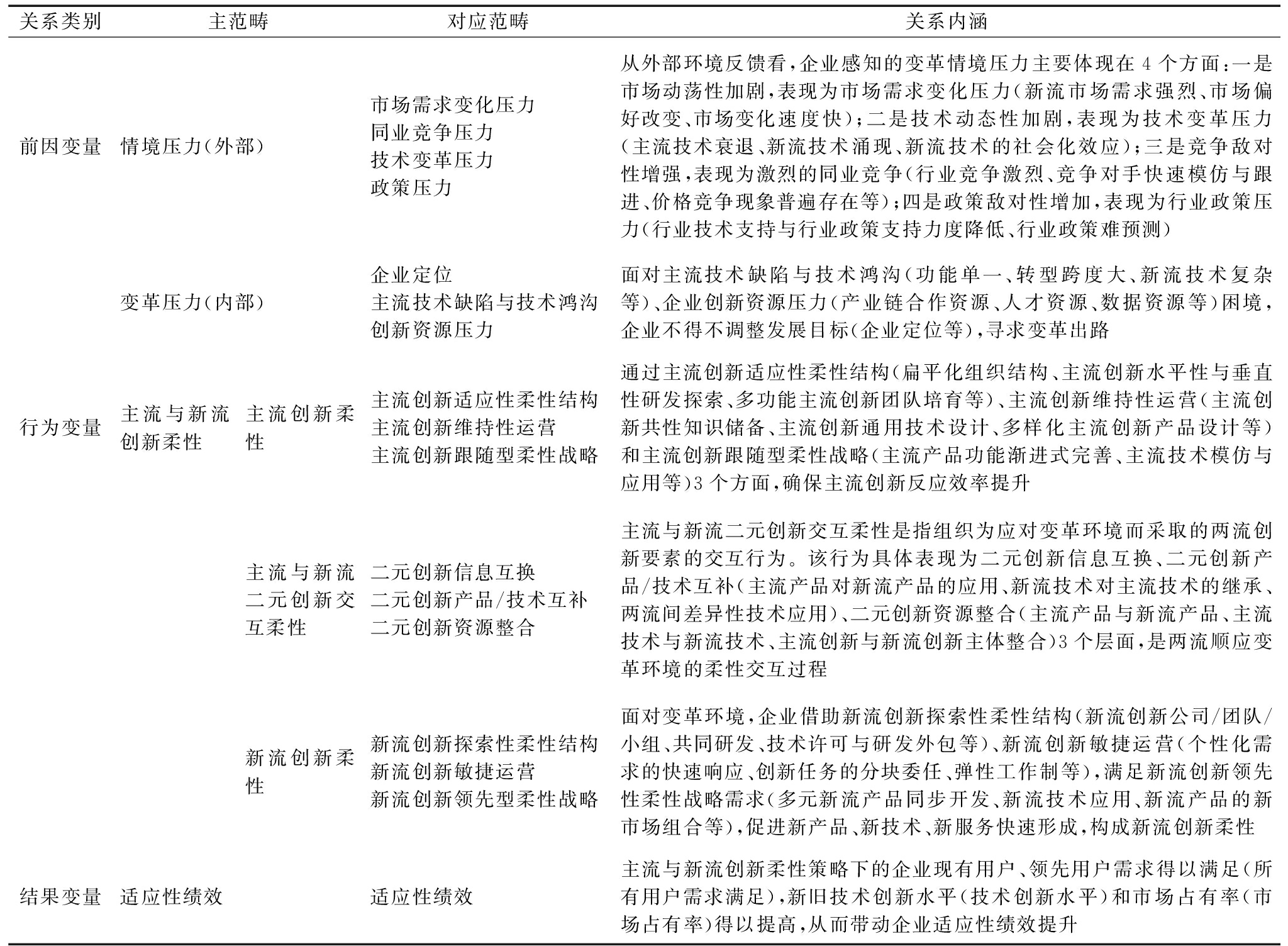
关系类别主范畴对应范畴关系内涵前因变量情境压力(外部)市场需求变化压力同业竞争压力技术变革压力政策压力从外部环境反馈看,企业感知的变革情境压力主要体现在4个方面:一是市场动荡性加剧,表现为市场需求变化压力(新流市场需求强烈、市场偏好改变、市场变化速度快);二是技术动态性加剧,表现为技术变革压力(主流技术衰退、新流技术涌现、新流技术的社会化效应);三是竞争敌对性增强,表现为激烈的同业竞争(行业竞争激烈、竞争对手快速模仿与跟进、价格竞争现象普遍存在等);四是政策敌对性增加,表现为行业政策压力(行业技术支持与行业政策支持力度降低、行业政策难预测)变革压力(内部)企业定位主流技术缺陷与技术鸿沟创新资源压力面对主流技术缺陷与技术鸿沟(功能单一、转型跨度大、新流技术复杂等)、企业创新资源压力(产业链合作资源、人才资源、数据资源等)困境,企业不得不调整发展目标(企业定位等),寻求变革出路行为变量主流与新流创新柔性主流创新柔性主流创新适应性柔性结构主流创新维持性运营主流创新跟随型柔性战略通过主流创新适应性柔性结构(扁平化组织结构、主流创新水平性与垂直性研发探索、多功能主流创新团队培育等)、主流创新维持性运营(主流创新共性知识储备、主流创新通用技术设计、多样化主流创新产品设计等)和主流创新跟随型柔性战略(主流产品功能渐进式完善、主流技术模仿与应用等)3个方面,确保主流创新反应效率提升主流与新流二元创新交互柔性二元创新信息互换二元创新产品/技术互补二元创新资源整合主流与新流二元创新交互柔性是指组织为应对变革环境而采取的两流创新要素的交互行为。该行为具体表现为二元创新信息互换、二元创新产品/技术互补(主流产品对新流产品的应用、新流技术对主流技术的继承、两流间差异性技术应用)、二元创新资源整合(主流产品与新流产品、主流技术与新流技术、主流创新与新流创新主体整合)3个层面,是两流顺应变革环境的柔性交互过程新流创新柔性新流创新探索性柔性结构新流创新敏捷运营新流创新领先型柔性战略面对变革环境,企业借助新流创新探索性柔性结构(新流创新公司/团队/小组、共同研发、技术许可与研发外包等)、新流创新敏捷运营(个性化需求的快速响应、创新任务的分块委任、弹性工作制等),满足新流创新领先性柔性战略需求(多元新流产品同步开发、新流技术应用、新流产品的新市场组合等),促进新产品、新技术、新服务快速形成,构成新流创新柔性结果变量适应性绩效适应性绩效主流与新流创新柔性策略下的企业现有用户、领先用户需求得以满足(所有用户需求满足),新旧技术创新水平(技术创新水平)和市场占有率(市场占有率)得以提高,从而带动企业适应性绩效提升

3.3 选择式编码

选择式编码的主要任务是识别能够统领其它类属的核心范畴。核心范畴可以将主轴式编码形成的所有类属关系联结起来,形成贯穿所有资料、范畴和关系的“故事线”。这种具有分析性的故事线不仅能将范畴间的关联形式概念化,还能使分析具有理论性[26]。本文在研究过程中发现,从创新流视角将创新柔性划分为主流创新柔性与新流创新柔性更清晰且更加契合创新柔性行为分析;通过分析主流创新与新流创新应对变革环境的差异化柔性行为,可以形成统领整个范畴的故事线。即主流创新与新流创新在面对外部变革冲击和内部压力情况下,通过基础性资源导向的主流创新柔性、先导性资源导向的新流创新柔性和交互柔性,实现企业对环境的变革适应。根据这一故事线,提出主流与新流创新柔性机制的核心概念,具体如图1所示。

图1 主流与新流创新柔性机制

为了更好地呈现核心概念间的逻辑关系,在编码过程中对原始材料中具有明显指向性的初始概念进行标注,并随机抽取其中一条列举如下,见表5。表5中,不同概念、概念和范畴之间具有明确的逻辑关系,与本文形成的柔性机制相吻合。

表5 概念间关系指向及所属范畴举例

部分原始资料语句初始概念初始概念指向主范畴电子白板行业竞争激烈,一般产品出来半年到一年,其它厂家会马上跟进(c42)。…当时压感技术还是比较成熟的,国外已经有厂家把这项技术应用在电子白板领域。我们只能算是模仿(c50)c42竞争对手快速跟进c42同业竞争压力→c50主流创新跟随型战略情境压力c50主流压感技术的模仿应用主流创新柔性目前的通行做法是在云端做计算,但是它响应不够及时,对后台的处理能力要求极高(b41)…我们已经在应用边缘计算技术了,我们的竞争对手还在做我们3~4年前做的东西,还整不明白。我们一直引领(b65)b41主流技术响应不及时b41主流技术缺陷→b65新流领先型柔性战略变革压力b65新流边缘计算技术应用新流创新柔性随着生活水平提高,音乐发烧友对音质要求越来越苛刻(b10)…从传统Hi-Fi音响切换到云主机不是那么容易的(b21)…我们通过移动互联网将新流云平台音乐链接到汽车里,通过“传统Hi-Fi音响+新流云平台+新流移动互联”形式实现技术突破(b25)b10市场偏好改变、b21主流与新流创新应用产品切换成本高b10市场需求压力、b21主流产品与新流产品的技术鸿沟→b25主流产品与新流产品整合情境压力、变革压力b25主流产品与新流产品整合主流与新流的二元创新交互柔性动态环境下,我们只能采用扁平化组织结构…最大化激发工程师的主观能动性(a36)…目前我们在非税票据市场的占有率超90%,基本上全国都用我们的产品(a115)a36主流创新扁平化组织结构a36主流创新适应性柔性结构→a115市场占有率提高主流创新柔性a115 90%以上的非税票据市场占有率适应性绩效新流高拍仪拍下的图片可以插入红外式电子白板进行辅助教学,可以对图片进行浏览、批注和修改(c137)。它的传输速度可达到5Gb/s,画面更加清晰(c138)c137主流产品对新流产品的应用c137二元创新产品/技术互补→c138技术创新水平提高主流与新流二元创新交互柔性c138传播速度高、画面更清晰适应性绩效针对全新、有难度的新产品,我们会专门成立一个团队,需要人就招人,需要钱就投钱,集中所有力量做一件事。云主机就是这样的一个项目(b49)…最终突破的无损音质技术奠定了我们在汽车音响行业的地位(b53)b50组建新流创新项目团队b50新流创新探索性柔性结构→b53技术创新水平提升新流创新柔性b53行业领先适应性绩效

3.4 理论饱和度检验

理论饱和度是决定何时停止采样的判定条件。为了检验扎根分析的理论饱和度,本研究在剩余的6家样本企业中随机抽取3家企业逐一进行编码和分析,没有发现新概念、新范畴和新关系出现,说明主流与新流创新柔性机制的构成要素已被完全挖掘出来,提炼出的概念、范畴在理论上是饱和的。

4 模型阐释与研究发现

4.1 外部情境压力和内部变革压力驱动主流与新流创新柔性

(1)外部情境压力驱动。创新柔性是企业面对外界机遇或威胁时作出迅速反应的能力体现[10]。从创新柔性外部驱动力的编码结果看,市场需求变化压力、技术变革压力、同业竞争压力、政策压力在很大程度上影响主流与新流创新柔性行为的实施范围及程度。企业感知的新流市场需求或用户偏好改变(市场需求压力)越大,或者新一代信息技术变革压力越大,企业危机意识越容易被激发,进而表现出更多的主流与新流创新柔性行为;同样地,在竞争敌对性、政策敌对性的刺激下,同业竞争压力越大、国家政策变化越频繁,企业可获取的稀缺资源和市场机会越少,所采取的柔性行为就越多。如“b16、b47:云计算、物联网、互联网+、人工智能技术的出现,加快了传统IT企业的淘汰速度。…,我们同时开发了一系列新产品,涉及互联网医疗、互联网智能家居业务,包括智能锁、房车音响等(技术变革压力—多元新流产品同步开发)”。

(2)内部变革压力驱动。企业进化理论和资源基础理论认为,企业发展定位[29]、资源禀赋局限[30]、主流技术缺陷是导致组织行动和绩效差异的重要原因。尤其是在高动荡的转型环境中,技术创新范式正处于持续变革中,主流与新流创新柔性行为成为企业规避风险、提升环境适应力的重要渠道。研究结果发现,企业内部变革压力源自企业定位、创新资源压力、主流技术缺陷和技术鸿沟。如“d34:从3月份到现在,公司一直都在高速运转,主要原因是缺乏科技创新人才…只能招一些成熟的技术新人(创新资源压力——新流创新人才的适应性招聘)”、“b40:超智云、云+算法前置太复杂,对我们是个挑战…公司成立专门组织,集中力量寻求突破(新流技术鸿沟——新流探索性结构柔性)”。三者共同构成了主流与新流创新柔性的重要驱动力。

4.2 主流与新流创新柔性推动企业适应性绩效提升

在外部变革情境和内部变革压力下,企业创新柔性行为主要体现在主流创新柔性、新流创新柔性和主流与新流二元创新交互柔性3个方面。

(1)主流创新柔性通过建立基础性创新保障,促成更为经济高效的现有用户需求满足和市场地位稳定。主流创新柔性主要通过3种途径实现变革适应:①通过主流创新适应性柔性组织,建立适应现有用户动态需求变化的架构体系。主流创新适应性柔性组织意味着研发计划与控制系统可控、人员组合方式灵活,这是主流创新柔性运营的基础。如案例2采用扁平化组织结构,并认为“该运作模式基本没有真正意义上的管理层次,沟通成本较低,保证了主流创新研发效率(扁平化组织结构——创新效率保障)”;②通过主流创新的维持性运营提升创新资源利用效率,带来现有用户需求的持续满足。主流创新维持性运营与组织活动数量和调配有关系,是企业通过增加资源储备、建立应急预案,确保现有用户动态需求满足的过程。通常情况下,运营措施越到位,企业解决问题的能力就越强,满足现有用户需求的效率就越高;③通过主流创新跟随型柔性战略,确保主流创新与主导技术、市场领导者一致,以维持现有市场地位。正如案例1中的总经理所说,“a64:我们参考华为、阿里、腾讯的云技术发展路线…这些技术会促进我们不断优化现有私有云设计,使得财务票据系统更加符合应用场景需要,交互过程更简单、速度更快,功能也更强大…要想维护市场地位,你就得紧跟主流技术发展节奏”。

(2)新流创新柔性通过外向型创新柔性策略,推进领先用户需求快速响应、新流技术生成和市场占有率提高。①通过新流创新敏捷运营,提高企业领先用户需求响应速度。新流创新敏捷运营实质上反映了企业高度敏捷、灵活的新流适应能力,其基于各种条件组合建立了宽松、随机应变的运营模式,把不确定性降到最低[20]。如案例3通过个性化需求,快速响应领先用户需求——“c53:每个标案可能有一些个性化需求,公司会成立一个项目去定制个性化需求”。同样,案例1通过新流任务的分块委任提高新流创新效率。如“a34:区块链技术、容器技术研发主要采用专门组建研发团队、分块下达任务的形式开展(新流任务分块委任——创新效率提高)”;②通过设立新流创新探索性柔性组织,加快推进新产品、新技术、新服务生成。在不确定性环境下,企业强大的内部结构柔性能有效促进现有结构、过程转型[20],加快新产品、新技术、新服务快速开发。案例2中,企业“(通过)基础算法外包、与海西研究院合作研发,促成新产品、新技术成型(合作研发/技术外包——创新效率提高)”,而案例3在新技术、新产品开发上明确,“不一定是专职人员,可能是一个新组建的虚拟项目组、团队或部门,甚至企业(新流探索性二元组织——新流创新通道增加)”;③通过实施新流创新领先型柔性战略,加快企业技术赶超,提升市场占有率。柔性战略是所有柔性形式中最根本、最激进的[20]。面对具有深远影响的新变化、新需求,开展新技术应用、新市场组合、传统主流产品取代和多元新流产品的同步开发,能有效打破现有战略规制刚性,带来技术领先和市场占有率提升。

(3)主流与新流二元创新交互柔性能进一步提升创新资源利用率,增强组织变革适应力,带来更快速的用户需求满足。与常规柔性行为不同,主流与新流二元创新交互柔性在运营过程中更加灵活,也更接近效率前沿。主要通过2种途径实现变革适应:①通过二元创新信息互换,降低产品研发与市场需求不匹配风险,使技术创新更适应市场需求。正如Lawson & Samson[6]认为的,在动态环境下,独立管理主流和新流不太可能获得成功,它需要信息流与两流之间的互动努力。案例1中,企业“经常针对新旧产品接口问题、新产品研发过程中的技术问题进行沟通”,并认为“(沟通)有助于开发出更符合用户需求的产品”;②通过二元创新资源整合和二元创新产品/技术互补,提升创新资源利用率,克服资源禀赋局限。现实中,两流在整个新产品或服务开发周期中紧密耦合[6]能在市场需求变化时对企业起到缓冲与保护的作用[31],有利于增强企业变革适应力。如“b25:传统的Hi-Fi音响与汽车是没有关联的,我们通过移动互联网将新流云平台的音乐链接到汽车上,通过‘传统Hi-Fi音响+新流云平台+新流移动互联’的形式满足新一代试听用户的高品质音频需求(二元创新整合赋能——新流用户需求满足)”、“b30:因为功能不同,我们的主流与新流技术、产品都存在相互支持的情况,以新流创新继承主流创新为主(二元创新技术/产品互补—柔性适应)”。类似的,还有“d48,c181,b25等”。

5 结论与启示

5.1 研究结论

本研究基于6家高新技术企业案例,采用扎根理论研究方法分析并构建了主流与新流创新柔性机制。研究结果显示:

(1)内部变革压力和外部情境压力是构成企业采取主流与新流创新柔性行为的主要原因。其中,外部变革情境包括市场需求变化压力、同业竞争压力、技术变革压力、政策压力4个副范畴,内部变革压力包括企业定位、主流技术缺陷与技术鸿沟、创新资源压力3个副范畴。外部变革趋势越明显(或内部变革压力越大),行业竞争对手的市场挤压风险就越高,企业施行主流与新流创新柔性策略的概率就越大。

(2)创新柔性是一种组织潜能,它由主流创新柔性、新流创新柔性和主流与新流二元创新交互柔性构成,这种潜能在外部情境和内部变革的双重压力下,通过资源配置、战略和计划调整,实现主流创新柔性与新流创新柔性之间的动态平衡,并产生低成本、低投入的现有用户需求满足和更快速的新产品、新技术、新服务生成,进而推动创新升级和市场进步。其中,主流创新柔性强调现有用户需求满足,主要包括主流创新适应性柔性结构、主流创新维持性运营、主流创新跟随型柔性战略等3个副范畴;新流创新柔性强调领先用户需求的快速响应,主要包括新流创新探索性柔性结构、新流创新敏捷运营、新流创新领先型柔性战略等3个副范畴;主流与新流二元创新交互柔性强调两流创新效率的进一步提高,主要包括二元创新信息互换、二元创新产品/技术互补、二元创新资源整合等3个副范畴。

5.2 理论贡献

(1)拓展了创新柔性理论研究视角。区别于以往基于供应链等[1-2]的研究视角,本文采用扎根理论研究方法,从创新流视角围绕企业如何适应动荡环境变革展开研究,诠释了主流与新流创新柔性对企业变革适应的作用机制,丰富和发展了创新柔性理论,也在一定程度上拓展了主流与新流创新理论研究视野。

(2)刻画了创新柔性的3种张力类型:主流创新柔性、新流创新柔性、主流与新流二元创新交互柔性。如前所述,现有主流与新流创新研究尽管包含了两流创新柔性行为和结果的部分观点,但缺乏针对两流创新柔性的探讨,不能全面刻画“主流与新流创新柔性”。在已有研究基础上,本文利用扎根理论,深入挖掘和刻画了两流创新柔性类型。与以往研究相比,可以发现,新流创新柔性行为不仅包括已有研究提出的开放型合作网络、新流二元组织等观点,还包含新流敏捷运营、新流创新柔性战略等具有丰富内涵的核心范畴。同样地,主流与新流二元创新交互柔性不仅包含两流间信息交流、知识共享等观点,还包含二元创新产品/技术互补、二元创新资源整合等核心范畴。因此,本文针对主流与新流创新柔性开展的多维度解构能更全面地反映高动荡转型背景下企业创新柔性的行为特征。

(3)基于“前因—行为—结果”研究思路,完整揭示了主流与新流创新柔性机制。自1989年Kanter[18]关注到主流创新与新流创新对企业持续竞争优势的作用以来,学者们对主流创新与新流创新展开了丰富的研究。这些研究主要集中在两流动态演进、内涵界定、绩效评价等方面[8-9],并基于两流差异化特征拓展性探讨了两流创新柔性行为及后果,但对于两流创新柔性前因,尤其是高动荡技术环境下的两流创新柔性机制缺乏足够探讨。大量研究表明,快速响应外部环境是创新柔性的根本动机和目的[2,10,12]。本文基于扎根理论研究方法,提出创新柔性归因于外部变革情境与内部变革压力两方面的主要论点,与冯军政[28]提出的环境动荡性观点吻合,并在此基础上,从前因、行为、结果3个角度系统分析了主流与新流创新柔性机制,既完善了主流与新流创新理论关于变革环境下创新柔性的动因分析,也弥补了现有两流创新柔性理论研究的不足,是对现有创新柔性理论研究的一种完善。

5.3 实践启示

本文研究结论对处于动荡环境中的企业有重要启示:①主流与新流创新柔性机制的前因分析说明,在行业技术日新月异、新技术不断涌现的创新环境下,企业应保持高度敏感性,即对外关注市场需求、同业竞争、行业技术和国家政策变化情况,对内加强思考企业当前主流技术水平、资源实力和发展目标,以确保快速感知环境变化;②主流与新流创新柔性行为能有效提升企业变革适应力,带来创新绩效提升。企业应积极培育具有高度敏捷、灵活资源配置特征的柔性组织,借助主流创新适应性柔性结构、新流创新敏捷运营等主流创新柔性、新流创新柔性和主流与新流二元创新交互柔性行为应对变革,确保持续竞争优势。

5.4 不足与展望

本文揭示了主流与新流创新柔性的作用机制,得到了一些有价值的结论,但是仍存在以下局限:①研究样本局限。尽管本文采用理论抽样、多区域抽样、跨行业抽样方式以提升样本代表性,但与中国庞大的企业数量相比,研究样本仍然不足。未来需要通过大样本数据进一步验证研究结论的可靠性;②本文仅探讨了组织层面主流与新流创新柔性机制,但组织实践中也可能涉及个体层面上更多、更微观的驱动关系和交互关系。未来研究可以拓展到个体层面,形成涵盖不同层面的分析框架,使主流与新流创新柔性机制得到更加完善的解释。

参考文献:

[1] VICKERY S, CALANTONE R, DRÖGE C. Supply chain flexibility: an empirical study[J]. Journal of Supply Chain Management, 1999, 35(3): 16-24.

[2] MARTINEZ-SANCHES A. Inter-organizational cooperation and environmental change: moderating effects between flexibility and innovation performance[J]. British Journal of Management, 2009, 20(4): 537-556.

[3] KANTER R M. Swimming in newstreams: mastering innovation dilemmas[J]. California Management Review, 1989, 31(4): 45-69.

[4] SIMON F, TELLIER A. Balancing contradictory temporality during the unfold of innovation streams[J]. International Journal of Project Management, 2016, 34(6): 983-996.

[5] 朱斌, 吴佳音. 自主创新进程探索:主流与新流的动态演进——基于福建省两家制造型企业的案例研究[J].科学学研究, 2011, 29(9): 1-1396.

[6] LAWSON B, SAMSON D. Developing innovation capability in organizations: a dynamic capabilities approach[J]. International Journal of Innovation Management, 2001, 5(3): 377-400.

[7] 朱斌, 吴赐联. 主流创新与新流创新协同性研究——福建海源自动化机械有限公司的创新管理案例[J]. 科技进步与对策, 2016, 33(12): 86-91.

[8] 朱斌, 欧伟强. 主流与新流创新演进的四维理论模型构建及其应用研究[J]. 中国科技论坛, 2017,33(2): 17-24.

[9] 吴赐联. 企业主流与新流创新绩效综合评价研究[D]. 福州:福州大学, 2019.

[10] 邢蕊, 王国红. 创业导向、创新柔性和科技在孵企业创新绩效[J]. 科学学与科学技术管理, 2014, 35(7): 116-127.

[11] 宋华, 王岚. 企业间关系行为对创新柔性的影响研究[J]. 科研管理, 2012, 33(3):1-10.

[12] 孟凡生, 赵刚. 中国制造企业创新柔性与智能化转型关系的实证研究——基于商业模式创新和环境动态性的中介调节效应[J]. 预测, 2018, 37(6): 1-8.

[13] 任大帅, 朱斌. 主流创新生态系统与新流创新生态系统:概念界定及竞争与协同机制[J]. 技术经济, 2018, 37(2): 28-38.

[14] 朱斌, 陈巧平. 企业主流与新流创新系统研究[J]. 哈尔滨学院学报, 2015, 36(5): 43-46.

[15] 欧伟强, 朱斌. 四维理论模型下主流与新流创新要素优化配置研究[J]. 科技进步与对策, 2018, 35(18):34-41.

[16] BAUER M, LEKER J. Exploration and exploitation in product and process innovation in the chemical industry[J]. R&D Management, 2013, 43(3): 196-212.

[17] 任大帅, 朱斌, 史轩亚. 高层管理者风格对企业主流与新流创新影响实证研究[J]. 中国科技论坛, 2018,34(3):91-99.

[18] 欧伟强. 主流与新流创新动态演进的文献综述[J]. 技术经济与管理研究, 2018,39(10):31-36.

[19] TERZIOVSKI M. Building innovation capability in organizations: an international cross-case perspective[M]. World Scientific, 2007.

[20] 亨克·傅博达. 创建柔性企业:如何保持竞争优势[M]. 北京:人民邮电出版社, 2005.

[21] SMITH W K,TUSHMAN M L.Managing strategic contradictions: a top management model for managing innovation streams[J]. Organization Science, 2005, 16(5): 522-536.

[22] 袁勇志, 周可真. 第33章企业家对创新流的管理[C].“东北老工业基地振兴与管理现代化”研讨会暨中国企业管理研究会年会, 2005.

[23] O'REILLY C A, TUSHMAN M L. Organizational ambidexterity in action: how managers explore and exploit[J]. California Management Review, 2011, 53(4): 5-22.

[24] 李燕萍, 陈武, 陈建安. 创客导向型平台组织的生态网络要素及能力生成研究[J]. 经济管理, 2017, 39(6):101-115.

[25] CORBIN J, STRAUSS A. Basics of qualitative research: Techniques and procedures for developing grounded theory[M].Sage Publications, 2014.

[26] MILLER C C,CARDINAL L B,GLICK W H. Retrospective reports in organizational research: a reexamination of recent evidence[J]. Academy of Management Journal, 1997, 40(1): 189-204.

[27] 凯西·卡麦兹.建构扎根理论:质性研究实践指南[M].边国英,译.重庆:重庆大学出版社, 2013.

[28] 冯军政. 环境动荡性、动态能力对企业不连续创新的影响作用研究[D].杭州: 浙江大学, 2012.

[29] 王德胜, 辛杰, 吴创. 战略导向、两栖创新与企业绩效[J]. 中国软科学, 2016,31(2): 114-125.

[30] 兰军, 严广乐, 王倩. 创新生态视角下小微企业异质性资源对创新绩效的影响研究[J]. 科学学与科学技术管理, 2019, 40(1): 137-149.

[31] ROY, RAJA. Role of relevant lead users of mainstream product in the emergence of disruptive innovation[J]. Technological Forecasting & Social Change, 2018,129:314-322.

(责任编辑:胡俊健)