基于元路径的专利组合挖掘与分析方法研究

翟东升,李梦洋,陈蒙蒙,何喜军,马自飞

(北京工业大学 经济与管理学院,北京 100124)

摘 要:随着全球知识密集型产业转型升级不断推进,日益剧烈与复杂的技术竞争环境使以专利组合为基本研究单元的技术战略分析逐渐成为学界和业界关注焦点。现有研究主要从正向角度讨论专利组合的构建动因、构建方法等问题。但鉴于目前复杂的技术环境,若能够从竞争对手拥有的庞大专利集合中反向挖掘出其具有特定战略意图的专利组合结构,对于实施相应技术防御与突破技术封锁同样具有重要意义。因此,首先基于专利组合内专利间存在的技术关联关系,重构专利技术信息的知识表达,探索该知识结构下的专利组合元路径特征,开发一套基于元路径挖掘的专利组合识别算法;然后,进一步梳理整合不同专利组合类型与企业专利攻防战略间的关系,以此为企业专利战略分析与实施提供指导;最后,以非全氟化质子交换膜领域为例进行实证研究,为我国非全氟化质子交换膜产业安全与企业发展提出应对建议。

关键词:专利知识图谱;元路径;专利组合;专利战略

Research on the Mining and Analysis Method of Patent Portfolio based on the Meta-path

Zhai Dongsheng, Li Mengyang, Chen Mengmeng, He Xijun, Ma Zifei

(School of Economics and Management, Beijing University of Technology, Beijing 100124,China)

AbstractWith the continuous advancement of the upgrading and transformation of the global knowledge-intensive industry, the increasingly fierce and complex technological competition environment makes the technology strategy analysis with the patent portfolio as the basic research unit gradually become the focus of academia and industry. Existing researches mainly discuss the motivations and methods of patent portfolio construction from a forward-direction perspective. However, in terms of the current complex technical environment, if we can recognize the patent portfolio structure that has specific strategic intention with a backward-direction perspective from the huge patent collection owned by our competitors, it is also of great significance for us to implement the technology defense or to break through the technology blockade. Therefore, this paper first reconstructed the knowledge expression of patent technology information, explored the characteristics of patent portfolio meta path under the knowledge structure, and developed a set of patent portfolio identification algorithms based on meta path mining. Then, we further clarified and integrated the relationship between different types of patent portfolio and enterprise attack and defense strategy of the patent, so as to provide guidance for enterprise patent strategy analysis and implementation. At the end of this paper, we took the non-perfluorinated proton exchange membrane field as an example for empirical research and put forward suggestions for the safe development of the non-perfluorinated proton exchange membrane industry in China.

Key Words:Patent Knowledge Graph; Meta-path; Patent Portfolio; Patent Strategy

DOI10.6049/kjjbydc.2020100711

开放科学(资源服务)标识码(OSID):

中图分类号:G306.0

文献标识码:A

文章编号:1001-7348(2021)15-0001-09

收稿日期:2020-12-08

修回日期:2021-02-04

基金项目:国家自然科学基金面上项目(71974009)

作者简介:翟东升(1963—),男,山西运城人,博士,北京工业大学经济与管理学院教授、博士生导师,研究方向为信息管理与信息系统、专利挖掘与分析;李梦洋(1988—),男,辽宁锦州人,北京工业大学经济与管理学院博士研究生,研究方向为专利分析与专利投资;陈蒙蒙(1995—),女,山东菏泽人,北京工业大学经济与管理学院硕士研究生,研究方向为信息管理与信息系统;何喜军(1979—),女,河北文安人,博士,北京工业大学经济与管理学院副研究员、博士生导师,研究方向为复杂网络与区域协同创新;马自飞(1964—),男,内蒙古乌兰察布人,北京工业大学经济与管理学院讲师,研究方向为智能家居。

0 引言

在电子元器件、信息技术、生物工程等高科技产业发展浪潮推动下的新一轮经济全球化中,世界各国都面临着创新驱动产业转型升级的巨大挑战,需加快对本国知识密集型产业的培育和对创新收益的保护。专利权作为法律赋予的权利,能让其持有人获取一定经济和技术方面的竞争优势,是实现上述目标的必要手段。

随着技术竞争日益加剧,为了弥补单个专利权利要求有限性问题,专利申请活动不断扩张,由此形成专利聚集现象。学者们研究确认通过构建特定专利集合可以获得远大于单件专利的保护、防御与威胁力度,其整体价值也将远大于各个单件专利之和[1-2]。因此,学界和业界对技术与产业发展分析的焦点开始由单个专利逐渐转向具有特定结构且蕴含着企业技术战略意图的专利组合[3]

现有专利组合研究中,学者们主要讨论了专利组合构建动因、构建方法以及专利组合与企业技术管理行为间的关系等问题[4-7]。总体看,已有研究主要从正向角度阐述如何构建完善的专利组合以及其合理实施对企业发展的关键作用,少有研究从逆向角度在企业持有专利集合中进行专利组合挖掘并对其布局意图进行推断。然而,在现今复杂的技术环境中,能够从竞争对手的专利集合中逆向辨识出特定组合结构,解析其战略意图,同样具有重要意义。

因此,本文尝试厘清专利组合内各专利具有的技术关联特征,以此进行相应知识图谱构建并对其中专利组合呈现出的元路径结构进行表征,开发出基于元路径挖掘的专利组合识别算法,然后建立起专利组合与企业技术攻防战略间的关联关系,从而实现对企业专利战略的分析,以期为我国实施技术防御、突破技术封锁指引方向,同时也为学习竞争对手优秀布局策略提供借鉴。

1 文献综述

专利组合概念最早由Brockhoff等[8]提出,其认为专利组合是由多个存在相互联系又具有显著差异专利构成的一个特定专利集合。为阐明这种特定专利集合中专利间存在的联系与差异,后续学者分别在专利组合构建动因、布局策略、构建方法等方面展开了大量研究。

Somaya[4]总结专利组合构建动因,将其分为进攻或防御性战略、避免诉讼、防止抄袭、提升公司声誉、获得许可收益和激励创新等几种。为实现上述目的,Granstrand[9]提出如下6种当前最为常见的经典布局策略:特定的阻绝与规避设计、策略型专利、地毯式布局、专利围墙、包绕式布局和组合式布局。

在专利组合的具体构建方法上,Ernst等[10]最早通过使用专利授权率、专利申请国家数、专利引用率等可量化指标对用于构建组合的具体专利进行筛选,并对由此得到的专利组合性能进行分析评估;Altuntas等[11]建立不同技术方案间的专利互引关系矩阵,利用DEMATEL方法分析不同技术方案间的相互影响,并依此构建专利组合;Li等[5]通过引入TRIZ理论,基于其对技术的抽象解析,构建既具有显著技术差异性又具有密切技术相关性的专利组合,从而达到巩固专利组合所有者竞争优势的目的。

此外,也有研究对企业或组织现持有专利组合的评估与分析方法进行探索。如钟华等[12]将专利组合绘制于由技术生命周期与技术相对优势指标结合而成的判别图上,帮助组织评估与竞争对手间技术差距及预判技术发展态势;Grimaldi等[13]提出的专利组合分析方法主要是通过访谈相关管理人员,对组织专利集合的战略相关性和经济相关性进行量化,再结合权利要求数、引用量和市场覆盖率等指标绘制成汽包图,从而实现对企业专利组合状态的评估;Huang[14]则利用TOPSIS方法对公司和技术两个层面的评估指标展开分析,并制定专利投资组合决策。

综上可知,现有专利组合研究主要是从正面阐述企业基于特定战略目标可能实施的布局设计,同时以增加专利间在技术广度与深度及市场与时间覆盖度等方面的关联强度为目标进行专利组合构建。而关于已构建完成的专利组合,对其组合与布局的分析更多关注判断和评估其在技术与市场竞争中所处态势,鲜有研究对企业或组织持有的专利集合进行逆向结构解析和战略意图倒推。

因此,本文欲在厘清专利组合内在结构特征基础上,探索其在专利知识图谱中呈现出的元路径模式,并在图数据库中开发相应的反向挖掘算法,从而实现对目标企业或组织所持专利集合的组合结构解析,再基于专利组合与专利战略间的关联关系,进一步实现对其专利战略意图的分析。

2 专利组合挖掘与分析方法

2.1 基于元路径挖掘的专利组合识别算法

专利组合根据其内部专利在技术关联结构形态上的不同,通常可以分为集束型、降落伞型、星系型和链型等类型[5]。各类专利组合中专利间的技术关联关系和结构特征如表1所示。

为了能够从企业或组织持有的大量专利中解析出具有上述特定结构的专利组合,首先需要根据表1列出专利间存在的客观技术关联关系,对专利技术描述进行标准化、结构化的重新表达。

表1 各类专利组合内技术关联关系与结构特征

专利组合类型组合内专利间的技术关联关系组合结构特征集束型专利组合某一类功能的不同技术解决方案降落伞型专利组合某一类技术方案更为细化的改进星系型专利组合某一类技术方案在不同应用领域的扩展链型专利组合某一类技术方案在其生产上下游领域的拓展

因此,本文设计出如图1所示的知识图谱本体结构,包含专利、专利权人、公开国家、功能、解决方案、改进方案、应用领域和产业链位置8类实体。同时,为了评估领域内专利申请整体态势,辅助战略意图分析,其中专利实体应包括专利申请号、公开日期、核心专利标识和IPC分类号等属性。

图1 领域专利知识图谱本体结构

基于上述本体结构构建形成的专利知识图谱中,本文通过以下两个步骤实现对专利组合的识别:①基于顶点引导的数据检索,即通过获取与目标顶点(如特定专利权人、公开国家)有连边关系的所有顶点,以圈定出待分析的专利集合;②基于连边引导的专利组合挖掘,即根据各类专利组合具有的元结构,通过其中各顶点与边形成的特定连接路径,挖掘围绕核心专利形成的各类专利组合。

若定义Vn为图谱中实体类型为n的所有顶点集合,Vn<a>为图谱中实体类型为n、值为a的顶点,En-m为连接实体类型为nm两类顶点的边,从顶点Vn<a>通过与其相连的连边En-m引导挖掘到点集Vm的过程表示为如下形式:

则集束型专利组合的挖掘算法可以表达为:

首先通过专利a明确其能实现的功能b,然后挖掘出可以实现功能b的各类解决方案,最后找到各类解决方案对应的专利,形成专利集合。该专利集合即为企业针对某一功能,从不同技术方案出发构建形成的集束型专利组合。

类似地,基于其它元路径特征进行专利组合挖掘的算法见表2。

表2 基于元路径挖掘的专利组合识别算法

专利组合类型元路径结构挖掘算法集束型专利组合V专利E专利-功能→V功能V功能E功能-解决方案→V解决方案V解决方案E解决方案-专利→V专利降落伞型专利组合V专利E专利-解决方案→V解决方案V解决方案E解决方案-改进方案→V改进方案V改进方案E改进方案-专利→V专利星系型专利组合V专利E专利-解决方案E解决方案-改进方案→V解决方案V改进方案V解决方案V改进方案E解决方案-应用领域E改进方案-应用领域→V应用领域V应用领域E应用领域-专利→V专利链型专利组合V产业链位置E产业链位置-专利→V专利

在图数据库中,通过遍历算法进行检索,即可完成对企业持有各类专利组合的识别。

2.2 基于专利组合的企业专利战略辨识

专利组合通常是企业基于特定战略目的构建的。因此,专利战略是企业进行专利组合构建的顶层规划,而专利组合是企业实现其专利战略的具体手段[15]

对于专利组合与专利战略间的联系,由于已有研究多从正向角度出发,即从某种战略目的出发专门实施某种专利组合[4,9],所得结论呈现出的专利组合与专利战略间的联系并不够全面。因为专利组合作为专利战略的微观表达,本质是一种依靠专利间地域、时间、技术等关联关系形成的专利集合,是一种通用方法,在不同环境下可能会体现出完全不同的战略意图。比如,降落伞型专利组合既可以在优势环境中达成围绕核心专利的强基保护,也可以在技术劣势环境下通过多点布局改进技术,实施技术突围。因此,当需要通过专利组合对企业专利战略进行识别时,需要从正反两个方向更为全面地梳理两者之间的关联。

本文从企业各类专利战略具体实施要点与专利组合内技术关联特征入手,对两者进行双向对比匹配,更为全面地分析专利组合与专利战略间的关联关系,从而为不同环境下的战略意图逆向推断提供更为周全的视角。

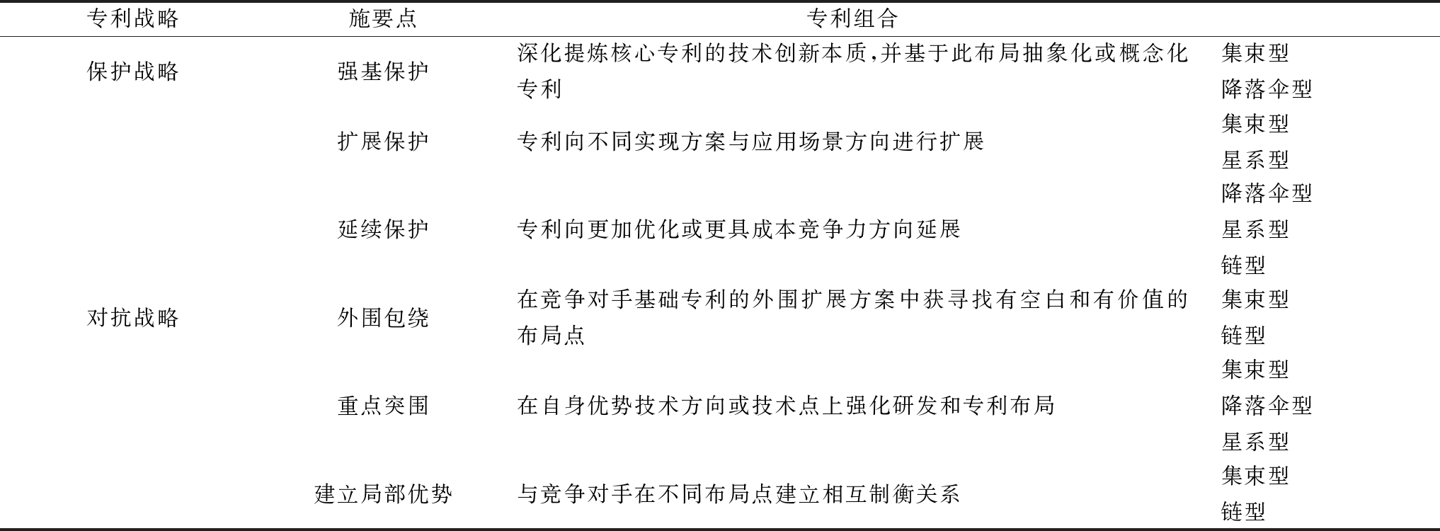
企业构建专利组合的战略意图可以整合为保护战略、对抗战略和储备战略3类[16]。其中,保护战略为企业自身技术创新活动提供良好的专利保护屏障,确保企业在该成果上的技术控制和竞争优势,通常包括对原始创新的强基保护、对原始创新的扩展保护、对原始创新的延续保护及对原始创新的迷惑保护4个方面;对抗战略是指针对竞争对手在某些关键技术点上实施封堵或突围式的布局战略,通过对竞争对手的关键技术进行外围包绕、基于自身差异化优势进行重点突围及避实就虚地建立局部优势攻击点等手段,在一定时期内减轻或消除竞争对手在特定技术领域或地域范围的专利威胁;储备战略布局主要是基于对市场应用前景、技术革新方向及行业标准建立等问题的预判,为组织未来发展储备前瞻性技术方案。

由于储备战略通常针对个别前瞻性技术,不具规模,难以提炼具体组合结构,因此本文主要围绕处于成长期和成熟期技术领域中的专利保护战略和对抗战略展开。将各类专利组合的技术关联特征与专利保护战略、对抗战略实施要点进行对比分析后,可以得到如表3所示的专利组合与专利战略间关联关系。

表3 专利组合与专利战略间关联关系

专利战略施要点专利组合保护战略强基保护深化提炼核心专利的技术创新本质,并基于此布局抽象化或概念化专利集束型降落伞型扩展保护专利向不同实现方案与应用场景方向进行扩展集束型星系型延续保护专利向更加优化或更具成本竞争力方向延展降落伞型星系型链型对抗战略外围包绕在竞争对手基础专利的外围扩展方案中获寻找有空白和有价值的布局点集束型链型重点突围在自身优势技术方向或技术点上强化研发和专利布局集束型降落伞型星系型建立局部优势与竞争对手在不同布局点建立相互制衡关系集束型链型

专利组合作为专利战略的具体实施手段,相同手段在不同产业技术环境中可以达成不同战略目标。因此,在挖掘出特定专利组合结构后,对专利战略的逆向辨识还需要结合以下因素进行综合分析:自身技术地位、竞争对手技术水平、整体技术发展态势和产业链位置等。

本文以集束型专利组合为例,说明其在不同情况下对应的专利战略判断。假设企业处于技术优势地位,在技术发展前期,通过设计集束型专利组合可以实现对核心产品功能后续发展的保护,此时专利战略对应强基保护;若在技术发展中后期,集束型专利组合的出现意味着企业核心专利得到保护并进行更多技术方向扩展,以保持和垄断技术优势地位,因此对应扩展保护战略。当企业处于技术劣势地位时(如未能持有领域核心专利或持有专利技术水平较低),技术劣势企业对抗技术优势企业的具体战略是根据集束型专利组合中专利分布情况进行区分的,如果与竞争对手针对同一产品功能形成的集束型专利组合在技术解决方案类分布上的广度较大,对应的则为外围包绕式对抗战略,此时可以限制竞争对手后续发展方向;若在某单一类技术解决方案上有较多专利,则对应重点突围式对抗战略,可以用于应对竞争对手扩展保护形成的技术封锁;若结合产业链位置分析,企业与竞争对手在不同位置进行集束型组合构建,则对应的是通过建立局部优势形成相互制衡的对抗战略。

2.3 基于组合挖掘的专利布局分析框架

基于元路径的专利组合挖掘与分析方法整体如图2所示。首先,通过检索获取领域专利数据,对专利数据核验去噪后,依照图1所示知识图谱本体结构进行相应实体信息抽取,再根据权利要求数量、发明人数量、IPC数、简单同族数、引证专利数量、被引专利数量和专利寿命等指标对核心专利进行识别与标注,由此完成领域知识图谱构建。其次,对目标组织专利组合与布局的分析,则是先通过专利权人和公开国家两类顶点引导检索框定数据范围,然后利用由连边引导的专利组合挖掘算法对围绕核心专利构建起的专利组合进行识别,根据挖掘结果对目标专利组合模式、技术侧重要点等进行辨识,结合当前技术与市场整体发展情况,对目标组织战略意图进行判断。

图2 基于元路径的专利组合挖掘与分析方法

最后,选取固定时间步长对专利数据进行更新,重复前述过程,从而实现对企业专利组合与专利战略的动态化分析。

3 实证研究

氢燃料电池汽车在推进能源转型、汽车工业技术竞争以及交通产业生态变革中具有重要作用,正日益成为各国汽车产业竞争焦点。基于此,本文选取其动力核心——氢燃料电池中最为关键的技术部件质子交换膜为例进行实证研究,以验证本文所提方法的可行性,并为我国非全氟化质子交换膜技术领域专利战略制定与实施提供建议。

3.1 专利数据获取

本文采用的专利数据来源于Derwent Innovation专利数据库。通过调研非全氟化质子交换膜相关资料,对该细分领域作进一步划分:上游为非全氟化质子交换膜含氟聚合物、共聚物等膜材料制造;中游为通过不同方法对不同膜材料进行处理的质子交换膜制造;下游为燃料电池领域质子交换膜应用。据此,采用如表4所示的检索表达式进行检索,经过人工核验去噪后,最终获取非全氟化质子交换膜领域专利1 500余条。

表4 检索表达式

检索式上游TI=(fluorine-contain* or partly fluorinat* or fluorinat*) and (TS=(fuel and cell) and TS=(polymer* or pro-ton* or ion) and TS=(membrane* or (electrolyt* and membrane*))中游TI=(membrane* or (electrolyt* and membrane*)) and (TS=(fuel and cell) and TS=(polymer* or proton* or ion) and TS=(fluorine-contain* or partly fluorinat* or fluorinat*))下游TI=("membrane electrode" or "fuel cell stack") and TS=(fuel and cell) and TS=(polymer* or proton* or ion) and TS=(fluorine-contain* or "partly fluorinat*" or fluorinat*)

3.2 非全氟化质子交换膜领域专利知识图谱构建

根据上述方法,构建领域专利知识图谱,专利实体的各项属性以及专利权人、公开国家实体信息从专利著录项中抽取。表征非全氟化质子交换膜领域内各类功能、解决方案、改进方案、应用场景及产业链位置的实体信息则由人工抽象总结标注,然后再通过领域专家座谈研讨进行修正核定。各类实体示例和专利知识图谱基本统计信息见表5、6。

表5 实体示例

实体类型实体示例专利US2017214075-A1:2017/07/27;H01M-008/1067;0CN1359404-A:2002/07/17;C08J-005/18;1专利权人3M INNOVATIVE PROPERTIES;ASAHI GLASS CO LTD;CHENGDU NEW KELI CHEM SCI CO LTD;DU-PONT CANADA INC公开国家CN;US;JP功能interpenetrating polymer network;preparation of reinforced membrane;production of membrane materials解决方案dispersion;organic-inorganic composite particle;radiation;solvent优化方案fluorinated polymer matrix;fluoropolymer emulsion mixture;iodine-containing compound to deiodination;radiation induced cross-linked copolymer应用场景agricultural film;battery;bus and truck;chemical sensor and ion exchange membrane;coating material产业链位置upstream;midstream;downstream

本文各专利权人的核心专利根据指标评估结果排序判定后标注。具体指标选取过程如下:经过文献调研[17-18],选取CII影响指数、专利被引数量、平均被引用量、相对被引证率、引用频率、技术强度、科学关联度、科学强度、IPC数、权利要求数、简单同族数、技术生命周期、专利寿命、发明人数量、专利异议与诉讼15个指标,鉴于李清海等[17]关于专利质量指标间存在重复评估问题的研究结论,将上述指标列表提交给行业内和专利相关研究专家,让其主要从数据可得性、评估有效性和企业专利评估针对性等方面考量,筛选得到本文企业核心专利评估指标体系。然后,通过专家打分并采用AHP层次分析法获取各指标权重,核心专利评估指标体系及权重见表7。

表6 领域专利知识图谱基本信息

节点类型数量专利1 510专利权人137公开国家24功能5解决方案128优化方案71应用场景515产业链位置3边总数6 922

表7 核心专利评估指标及权重

指标名称权重权利要求数量0.15发明人数量0.05IPC数0.05简单同族数0.23引证专利数量0.09被引专利数量0.23专利寿命0.20

3.3 非全氟化质子交换膜领域企业专利战略分析

3.3.1 非全氟化质子交换膜领域专利总体分析

由于非全氟化质子交换膜制造成本相对低廉,同时与其它材料相比,其在高温条件下具有出色的传导性能,因此在燃料电池质子交换膜制备领域备受关注。

从图3(a)所示的专利申请趋势可以看出,非全氟化质子交换膜技术最初始于1978年,从2000年开始,申请数量迅速攀升,说明该项技术进入成长期,2008年后专利申请趋于稳定,从2017年开始有下降趋势。总体而言,目前全球非全氟化质子交换膜技术已步入成熟期。如图3(b)所示,中国在非全氟化质子交换膜技术领域起步相对较晚,2001年才开始有相关专利出现,当前中国非全氟化质子交换膜技术领域仍处于成长期。

由图3(c)可知,日本和美国在该领域的专利申请总占比超过70%,在相关技术上具有较大优势,而中国专利申请数量仅占4.70%,处于较为弱势地位。根据图3(d)可知,中国境内专利申请占比达17.42%,说明中国以其在氢燃料电池领域未来发展的广阔市场前景吸引众多外国企业投资生产,并为构筑自身先进技术壁垒进行积极的专利申请活动,这给在中国尚处于成长期的非全氟化质子交换膜产业发展带来巨大压力。

图3 非全氟化质子交换膜领域专利申请总体情况

3.3.2 非全氟化质子交换膜领域专利组合挖掘与专利战略分析

本文以美国持有相关专利最多的杜邦公司为例,根据上文所述的企业专利战略分析方法,基于构建的领域专利知识图谱,对杜邦公司在中国的专利布局展开详细分析。

杜邦公司持有的核心专利CN1359404-A属于非全氟化质子交换膜产业链上游膜材料制备领域,主要用于质子交换膜制备中所需的氟化离子聚合物材料生产。

围绕该项专利,在领域知识图谱中分别进行集束型、降落伞型、星系型和链型结构的专利组合挖掘与识别。

由图4可知,在膜材料制备功能技术领域,杜邦公司共申请7项专利,这些专利分别应用制备水分散体和制备含氟共聚物两种技术方案进行质子交换膜制备的氟化离子聚合物材料生产,由这7项专利构成集束型专利组合。

图4 膜材料制备的集束型专利组合

如图5所示,在对核心专利所用技术方案的改进方案分析方面,杜邦公司布局了5项专利,这些专利共覆盖composition、monomer、monomer with VDF units、amorphous and crystalline segments 4种技术改进方向,由此构成降落伞型专利组合。

图5 基于含氟共聚物制备方案改进的降落伞型专利组合

星系型专利组合由核心专利CN135-9404-A在不同应用领域中延展出的专利构成,由于本文采用的专利数据整体均属于燃料电池领域,因此图6识别出的星系型专利组合不具有标准意义上星系型专利组合代表的含义,仅代表使用同种技术方案而用途不同的专利集合。

图6 星系型结构专利集合

在非全氟化质子交换膜领域产业链上,杜邦公司需要为不同环节提供配套支撑技术,由此形成如图7所示的链型专利组合。

图7 链型专利组合

通过上述分析可知,杜邦公司在非全氟化质子交换膜领域具有丰富且全面的专利技术储备,围绕其持有的CN1359404-A核心专利构建有集束型、降落伞型和链型专利组合。考虑杜邦公司在中国市场所处的技术优势地位,上述组合主要是以保护核心专利为目的构建的,分别从多技术路线、方案优化及上下游生产联动角度对其进行扩展和延续保护,从而使得以CN1359404-A为核心的专利集群能够为杜邦公司在中国保持该领域技术优势和垄断地位提供更强有力的支持。

类似地,对非全氟化质子交换膜领域获中国授权的所有专利进行全面分析可知,目前该领域在中国共有8项核心专利,分别由美国杜邦、美国戈尔、美国3M、日本旭硝子和日本旭化成5家企业持有,各公司持有专利组合及其专利战略实施情况见表8。

表8 中国非全氟化质子交换膜领域主要公司持有专利组合与专利战略实施情况

公司名称核心专利/专利总数专利组合情况战略意图分析美国3M1/26链型针对处于下游的核心专利CN101297430-A提供全生产环节的配套支撑保护美国戈尔4/8尚未形成明显专利组合目前该公司主要在中游膜制备方法的关键技术点进行专利申请,但还未针对核心专利展开战略布局美国杜邦1/15集束型、降落伞型、链型针对处于中游的核心专利CN1359404-A实施全方位保护战略日本旭硝子1/34集束型、降落伞型、链型针对位于上游的核心专利CN1777962-A提供延展保护日本旭化成1/15链型由于在技术上的相对弱势地位,该公司基于其在上游的核心专利CN1849345-A进行局部突围对抗战略,通过延展其在后续膜制备方向的权利进一步扩展中国市场

目前外国公司在中国市场实施专利战略各有侧重,彼此间尚不存在显著竞争与对抗,但各外国公司总体上联合形成了较为完善的布局结构,这无疑给中国正处于成长期的非全氟化质子交换膜领域发展带来巨大挑战。为应对这一挑战,可以从以下3个方面着手:

(1)基于重点突破、建立局部优势等对抗战略思想,利用集束型和降落伞型专利组合应对产业链上游激烈竞争。目前杜邦、旭硝子、旭化成等外国公司围绕含氟聚合物制备在中国持有多项基础核心专利,形成了较难突破的技术壁垒。因此,上游膜材料制备领域可以进一步考虑在聚合物后处理方向上进行突破,如通过优先发展基于聚合物溶液后处理、解聚反应等实现膜材料制备的改进方案,以规避侵权风险,并以此建立起国内相关技术的自主知识产权基础,从而获取一定市场发展空间。

(2) 攻防兼备,加强合作研发,快速推动产业链中游发展。目前,以山东东岳、成都新科等为代表的中国企业握有产业链中游质子交换膜制造方面不同技术方向上的核心专利,具有一定竞争实力,但尚未构建起完善的保护性专利组合。因此,在后续发展中,中游企业在加强对核心专利扩展保护的同时,也要积极采取对抗策略,缩小与外国公司的技术差距。考虑当前发展压力大、任务重,可以尝试联合外部力量,如通过积极加强与厦门大学、上海交大等在该领域有技术科研优势的高校、研究院所开展产学研合作,或者通过联合领域内知名的巨化集团、普生科技等上下游企业一起采取整体布局、共同研发等方式,推动我国产业链中游技术快速发展。

(3)加强上中下游协作,实现产业规模化发展。由于目前中国在非全氟化质子交换膜产业上下游领域存在发展短板,尚难以实现产业规模化发展,因此在今后产业上下游不断发展与跟进过程中,应注意学习借鉴杜邦公司在全产业链上的布局策略,进行统筹设计,实现对技术链、产业链的整合疏通,以形成整体优势,促进产业化发展。

4 结语

本文首先根据集束型、降落伞型、星系型和链型4种常见专利组合分类及其内部专利间具有的技术关联关系,重构专利技术信息的组织结构,探索基于上述本体构建的知识图谱中专利组合的元路径结构特征,并相应开发出针对上述4类专利组合的识别算法。然后,通过对各类专利组合与保护、对抗、储备3种专利战略进行对比分析,构建专利组合与专利战略间的联系,阐明由专利组合逆向推断战略意图的逻辑路径。最终,提出一套基于元路径的专利组合挖掘与分析方法。本文以非全氟化质子交换膜技术领域为例进行实证研究,验证了所提方法的有效性和实用性,并为中国非全氟化质子交换膜产业安全发展提出应对建议。

本文提出的专利组合挖掘与分析方法,可以帮助国家、企业等组织机构在复杂多变的技术环境中,对竞争对手持有的大量专利进行技术解构,进而明辨竞争对手的技术布局要点和整体战略意图,并以此为实施技术防御、突破技术封锁指引方向。本文初步探索了在领域知识图谱中进行专利组合结构识别的方法,该方法实施过程中,对专利技术信息的抽象和提取较为依赖领域专家,可能会存在一定标引误差,同时对处于技术发展初期的企业专利战略分析存在一定局限性,因此更为全面、高效地基于专利组合结构挖掘的专利战略分析方法还有待进一步研究。

参考文献:

[1] PARCHOMOVSKY G,WAGNER R P.Patent portfolios[J].University of Pennsylvania Law Review,2005,154(1):1.

[2] BLIND K,CREMERS K,MUELLER E.The influence of strategic patenting on companies' patent portfolios[J].Research Policy,2009,38(2):428-436.

[3] 卞秀坤,郑素丽,诸葛凯,等.基于ISM模型的企业专利组合核心特征分析[J].科技管理研究,2020,40(3):95-100.

[4] SOMAYA D.Patent strategy and management[J].Journal of Management,2012,38(4):1084-1114.

[5] LI H,LIU L G,HUO J T,et al.Research on patent portfolio design by using of TRIZ method[J].MATEC Web of Conferences,2016,65:01010.

[6] ERNST H,CONLEY J,OMLAND N.How to create commercial value from patents:the role of patent management[J].R&D Management,2016,46(S2):677-690.

[7] CHOI J P,GERLACH H.A theory of patent portfolios[J].American Economic Journal:Microeconomics,2017,9(1):315-351.

[8] BROCKHOFF K K.Indicators of firm patent activities[C]//Technology management :the new international language.Portland,OR,USA.IEEE,1991:476-481.

[9] GRANSTRAND O.The economics and management of intellectual property[R].Edward Elgar Publishing, 1999.

[10] ERNST H,SOLL J H.An integrated portfolio approach to support market-oriented R&D planning[J].International Journal of Technology Management,2003,26(5/6):540.

[11] ALTUNTAS S,DERELI T.A novel approach based on DEMATEL method and patent citation analysis for prioritizing a portfolio of investment projects[J].Expert Systems With Applications,2015,42(3):1003-1012.

[12] 钟华,邓辉.基于技术生命周期的专利组合判别研究[J].图书情报工作,2012,56(18):87-92.

[13] GRIMALDI M,CRICELLI L,DI GIOVANNI M,et al.The patent portfolio value analysis:a new framework to leverage patent information for strategic technology planning[J].Technological Forecasting and Social Change,2015(94):286-302.

[14] HUANG J Y.Patent portfolio analysis of the cloud computing industry[J].Journal of Engineering and Technology Management,2016(39):45-64.

[15] 马天旗.专利布局[M].北京:知识产权出版社,2016.

[16] YANG Q,MINUTOLO M C.The strategic approaches for a new typology of firm patent portfolios[J].International Journal of Innovation and Technology Management,2016,13(2):1650012.

[17] 李清海,刘洋,吴泗宗,等.专利价值评价指标概述及层次分析[J].科学学研究,2007,25(2):281-286.

[18] 李春燕,石荣.专利质量指标评价探索[J].现代情报,2008,28(2):146-149.

(责任编辑:陈 井)