颠覆性技术与商业模式共演过程研究

尚甜甜,缪小明,鲁 迪,辛晓华

(西北工业大学 管理学院,陕西 西安 710129)

摘 要:以浙江绿源电动自行车为案例研究对象,采用纵向案例研究方法,探索了颠覆性技术与商业模式共演过程,归纳了各阶段颠覆性技术与商业模式的渐次演化规律,即颠覆性技术经历了技术集成—技术调整—技术升级的演变,商业模式经历了生存导向—低盈利导向—品牌导向的演变,继而分析了各阶段颠覆性技术与商业模式的静态适配及动态协同演化关系,发现两者动态匹配是实现可持续颠覆性效果的重要模式,对后发企业获取竞争优势具有重要启示。

关键词:颠覆性技术;商业模式;共演过程;颠覆性效果

The Co-Evolution Process of Disruptive Technology and Business Model

Shang Tiantian, Miao Xiaoming, Lu Di,Xin Xiaohua

(Northwestern Polytechnical University, Xi'an 710129, China)

AbstractWe selected Lvyuan as a case study object and used the longitudinal case study method in order to explore the co-evolution process of disruptive technology and business model.The following research findings are obtained: (1) The gradual evolution laws of disruptive technologies and business models in each stage are summarized.The disruptive technologies have experienced the evolution of “technology integration-technology adjustment-technology upgrade”; the business models have undergone the evolution of “survival orientation-low profit orientation-brand orientation”.(2) The static adaptation and dynamic co-evolution relationship of disruptive technology and business model at each stage are analyzed in turn, which is important to achieve sustainable disruption and has important practical enlightenment for later-developing enterprises to gain competitive advantage.

Key Words:Disruptive Technology; Business Model; Co-Evolution; Disruptive Effects

收稿日期:2019-09-02

基金项目:国家社会科学基金项目(18BGL033);陕西省自然科学基金项目(2018JM7006)

作者简介:尚甜甜(1989-),女,山东聊城人,西北工业大学管理学院博士研究生,研究方向为破坏性创新、创新网络;缪小明(1965-),男,甘肃庆阳人,西北工业大学管理学院教授、博士生导师,研究方向为产业经济、创新管理等;鲁迪(1991-),女,陕西西安人,西北工业大学管理学院博士研究生,研究方向为商业模式创新;辛晓华(1994-),女,山西临汾人,西北工业大学管理学院博士研究生,研究方向为创新生态系统。

DOI10.6049/kjjbydc.2019050538

开放科学(资源服务)标识码(OSID):

中图分类号:F403.6

文献标识码:A

文章编号:1001-7348(2020)04-0011-08

0 引言

在全球化、开放创新与后发追赶背景下,能够带来产业和市场双重变革的颠覆性技术为新优势创造提供了新的管理思维与方法。《中国人民共和国国民经济和社会发展第十三个五年规划纲要》指出,中国创新能力不强,要更加重视颠覆性技术。颠覆性技术为资源和规模较小的后发企业提供了跨越式发展机会[1-2]。中国进行了大量颠覆性技术尝试,成功者不在少数,诸如小米手机[3]、免疫组化试剂[4]、电动汽车[5] 等。颠覆性技术作为企业开拓市场的一项应用性、竞争性战略[6-7],对其进行深入研究具有重要意义。

颠覆性技术能够创造新的业务增长点,但其并不是导致在位企业丧失市场主导地位的主要原因,而是在位企业未能适应或创造新商业模式以融入颠覆性技术[8]。颠覆性技术和在位企业现有商业模式创造了不同市场,因颠覆性技术一时无法与消费者需求相契合,加之在位企业具有较强的组织惯性,很难对其现有商业模式进行调整,最终导致了在位企业失败。颠覆性技术不是都由后发者发起,但往往首先被后发者进行商业化。由于后发企业规模小、成立时间短、路径依赖较弱,具有很强的灵活性,因此可以通过创造与颠覆性技术相匹配的商业模式,从颠覆性技术中获取价值并创造竞争优势。商业模式是颠覆性技术创造竞争优势的关键因素[9],只有当颠覆性技术和商业模式匹配时,才能成功将颠覆性技术引入非主流市场,逐渐实现颠覆性效果。这也解释了为什么采用同一颠覆性技术的不同企业会有不同绩效表现。然而现有文献只是从相对静态视角研究颠覆性技术与商业模式的相互依存关系[10]。值得注意的是,颠覆性技术实现颠覆性效果是一个长期的复杂过程[11-12]。颠覆性技术水平不断提升,与之匹配的商业模式也需不断更新,这样才能持久保持颠覆性技术的竞争优势。因此,本研究引入动态视角,试图回答以下问题:颠覆性技术与商业模式如何随着时间推移而演变?两者间的共演过程是怎样的?

为了回答上述问题,本文选取浙江绿源电动自行车企业为研究对象,采用纵向案例研究方法,探索颠覆性技术与商业模式共演过程,以丰富对颠覆性创新理论的理解,对后发企业实现快速追赶具有重要的理论和实践意义。

1 理论基础

1.1 颠覆性技术

颠覆性技术强调通过实现技术轨道转变满足不同细分市场需求。Christensen[13]首次提出颠覆性技术概念,即是指具有与现有技术不同技术轨迹的新兴技术,它通常劣于主流市场用户所重视的性能属性,但拥有新的价值主张。颠覆性技术不仅可以沿现有技术轨道退化进入低端技术轨道,提供性能稍逊、简单、便宜的产品,而且也可以脱离原技术轨道,进入新技术轨道,从而具备新产品性能[14]。颠覆性技术可以创造利基或边缘市场,随着时间推移,技术改进速度超过客户要求速度,不断侵蚀更多细分市场,超越现有市场技术[15]。学者们通过研究,进一步明确了低端破坏和新市场破坏两种不同现象[16-17]。其中,低端破坏是通过弱化主流技术的关键性能属性,利用低价优势满足主流市场中被过度服务以及对价格敏感的低端消费者,通过植根于主流价值网络,直接入侵主流低端市场,自下而上发起破坏过程。新市场破坏是通过引入不同于主流技术的新性能以满足非消费者需求,创造全新价值网络,随着新技术发展,最终吸引主流消费者逐渐脱离原价值网络、进入新价值网络。随着研究的不断深入,Schmidt & Druehl[18]进一步将新市场破坏的扩散模式分为边缘市场低端入侵和分离市场低端入侵,而低端破坏的扩散模式即为低端入侵。此外,学者们进一步指出颠覆性技术不仅包括低端破坏,还包括高端破坏,如新产品通过抢占主流产品市场的高端用户,然后向下扩散,促使中低端用户开始使用新产品,从而扩展对颠覆性创新的认识[19-20]

颠覆性技术是指改变既定技术范式,可以在保持一些功能的情况下,具有主流技术所不具备的新属性,通过提供新产品,引发现有市场结构的动荡。基于此,本研究借鉴周江华等[21]的研究,将颠覆性技术视为技术结构破坏和技术功能破坏的二元结合体。技术结构破坏主要表现为构成最终产品的元件或元件间组合方式发生变化、打破并重组原产业链或塑造新产业链、以新方式为消费者提供足够好的产品。技术功能破坏主要表现为增加技术的新属性、改变现有产品的功能属性体系、为消费者创造新的可感知价值。

1.2 颠覆性技术与商业模式

颠覆性技术并不是导致在位企业丧失市场主导地位的主要原因,而是企业未能适应或创造新商业模式来引入新技术[22]。例如,苹果公司于1984年推出的Mac电脑彻底颠覆了私人电脑的原始模样,使苹果公司取得了辉煌成绩,然而在1985-1997年其出现衰落,这是因为公司一味追求技术进步,没有配套相应的商业模式,既无法契合消费者需求,也没有开发新市场,最终导致失败。苹果的重新崛起来自于其不仅关注技术开发,而且关注商业模式创新,最终只用了不到4年的时间就取得了明显优势,所产生的效果是任何单纯的技术创新都无法比拟的。颠覆性技术能够创造新业务增长点,但企业如何才能从颠覆性技术中获取价值并创造竞争优势呢?寻求正确的商业模式、提高颠覆性技术可获得性和可感知性,对于战略管理者和企业家具有重要意义。例如,海尔通过颠覆性技术创新取得一定竞争优势后,开始大力推动人单合一的商业模式创新[23]。3D打印技术是一项颠覆性技术,它同时利用分布式制造的商业模式大幅降低了产品成本。与集中制造不同,分布式制造使部件和产品更接近需求源[24]。商业模式被证明是实现颠覆性技术的有效力量[25]。颠覆性技术为企业提供了机会窗口,通过创造新商业模式改变竞争基础[26],迎合了一些被领先企业忽视的利基市场需求[27],促进颠覆性技术相对较快地发展,从而破坏了很大一部分主流市场[28]

由于研究视角的差异,现有研究对商业模式的界定不一,但对于价值实现这一最终目的达成了共识[29]。本研究遵循Lepak等[30]的研究,强调商业模式应从客户价值主张出发,以客户为中心开展价值创造与价值传递,最终在实现客户价值的同时获取企业价值。从价值主张到价值创造、从价值传递再到价值获取,完整地描述了企业经营逻辑。价值主张重在描绘企业通过为特定客户提供产品而创造相应价值;价值创造重在为价值主张提供支持,如企业围绕核心资源进行资源配置,建立组织流程,形成关键业务;价值传递重在将价值主张和价值创造传递给客户;价值获取则描述了企业如何获取利润。

1.3 研究述评

通过与商业模式的有效整合,可以将颠覆性技术成功引入非主流市场,巧妙避开在位企业优势,帮助后发企业实现跨越式发展。同时,这也解释了为什么采用同一破坏性技术的不同企业会有不同绩效表现。现有研究只是从相对静态视角研究了颠覆性技术与商业模式的相互依存关系,然而,颠覆性技术需要不断变化,才能实现从非主流市场向主流市场的侵蚀,与颠覆性技术相匹配的商业模式也需不断更新,才能保持颠覆性技术的竞争优势。因此,本研究引入动态视角,对颠覆性技术与商业模式的共演机制进行研究。

2 研究设计

2.1 研究方法

根据研究问题,本文采用纵向单案例研究方法,主要基于3个原因:①研究目的是探讨颠覆性技术和商业模式的共演过程,因此是一种探索性研究,采用案例研究方法能够发现隐藏在资料中的内在联系[31];②从颠覆性技术到实现颠覆性效果是一个长期的复杂过程,纵向案例研究方法能够进行多个不同时点研究,有助于揭示所要分析的现象和问题是如何随时间变化的[32]。在案例数量选择上,单案例研究用于分析代表性的典型案例,其基于丰富的数据资源,能深入描述和剖析某一特定现象,加深对同类事件的理解[33];③颠覆性技术和商业模式共演问题尚处于探索阶段,缺乏深入研究,案例研究方法有利于发现管理实践中显现的新现象,提出新问题,是构建理论的有效方法。

2.2 案例选择

基于理论抽样原则,选择浙江绿源电动车有限公司(以下简称绿源)为案例研究对象,主要基于以下原因:①企业代表性。电动自行车(以下简称电动车)在中国被视为颠覆性技术产品[21],同时也是符合中国国情的时代产物,为本研究提供了独一无二的素材。本研究旨在从企业层面探索颠覆性技术与商业模式的共演过程,绿源是电动车行业的先驱和典型性企业,成立于1997年,2007年曾当选美国著名新经济杂志《Fast Company》的“快速50佳”,并在2016年荣获“Super Brands China”桂冠。绿源销量一直保持高速增长,截止到2018年,累计销售1 626万辆,销量时间分布如图1所示,其成功模式为研究颠覆性技术与商业模式共演过程提供了相对完整的素材;②数据可获得性。颠覆性技术与商业模式演化是一个长期过程,绿源专注于颠覆性创新实践已有20余年时间,积累了丰富经验,纵向数据资料丰富且详尽。此外,绿源创始人倪捷与外界互动频繁,方便获取更多数据,有利于研究的顺利开展。

图1 绿源产品销量时间分布(单位:万辆)

2.3 数据来源

本研究采用半结构化访谈、内部资料、外部资料等多种数据来源,运用三角测量法进行交叉验证,以提高案例研究信度和效度。数据搜集主要在2018年6月-9月完成。

(1)半结构化访谈。本研究采访了6位来自不同职能部门的中高层管理者,包括董事长、总裁、总裁助理、研发部主任、客户服务部主任、营销部主任,涉及技术、产品、市场和战略等多个不同部门,以降低受访者偏差。在向受访者咨询绿源发展过程中遭遇的障碍以及采取的应对措施时,根据被访者回答进行追问,以防止由引导不适产生数据效度问题。每次采访持续1~2小时,访谈结束两个小时内迅速整理数据,以保证访谈数据真实可靠。

(2)内部资料。通过对各时期绿源内部刊物、年度总结、经营分析报告、战略规划书、产品介绍、奖励制度等文件进行详细汇编,勾勒出绿源发展历史。

(3)外部资料。通过谷歌,搜索与绿源相关的新闻报道、绿源领导人和管理者接受媒体采访的视频、企业官方网站和相关学术论文。

2.4 数据分析

主要通过历史事件分析和编码分析。在纵向案例研究中,首先进行阶段划分[34]。由于颠覆性创新贯穿绿源整个发展过程,进行历史事件分析有助于获取并分析丰富的纵向数据,通过反复研究时间线和数据,结合重大事件,以结构化方式系统分析绿源企业发展历程和关键事件,可以深入了解产品和目标群体表现。根据目标市场调整,将其演化过程划分为3个阶段,划分依据如表1所示。

表1 企业发展阶段划分

发展阶段第一阶段第二阶段第三阶段时间1997-2002年2003-2010年2011-2017年重要事件1997年绿源公司成立2003年首次推出轻摩化电动车2012年成立电动车研究院2000年首次实现盈利2004年绿源成为年产销量达10-15万规模的企业2013年实施品牌战略2008年建立第一条自动化焊接生产线2013年对组织结构进行变革2009年绿源推出两种农村系列产品2015年实施安全战略产品简易款电动车简易款电动车、轻摩化电动车轻摩化电动车、锂电车目标群体中老年男性、女性中低收入者和农民时尚年轻群体目标市场城市边缘市场农村市场城市高端市场

运用编码方式对每个阶段的数据资料进行挖掘,旨在从大量定性材料中提炼出与研究问题相关的主题,并根据主题关系进行归类。本研究使用定性研究软件Nvivo8.0辅助完成数据编码工作,有助于在大量定性资料中快速组织和分析无序信息,缩短研究周期。在编码过程中,采用背靠背方式,由两位作者独立完成数据资料编码,如果结果一致就接受;如果不一致,先进行讨论,对于访谈人员表述不清晰的地方,及时联系访谈对象进行核对确认,删除讨论后仍不能达成一致的条目,以有效保证数据完整性并降低由于个人偏见导致的编码结果片面性。

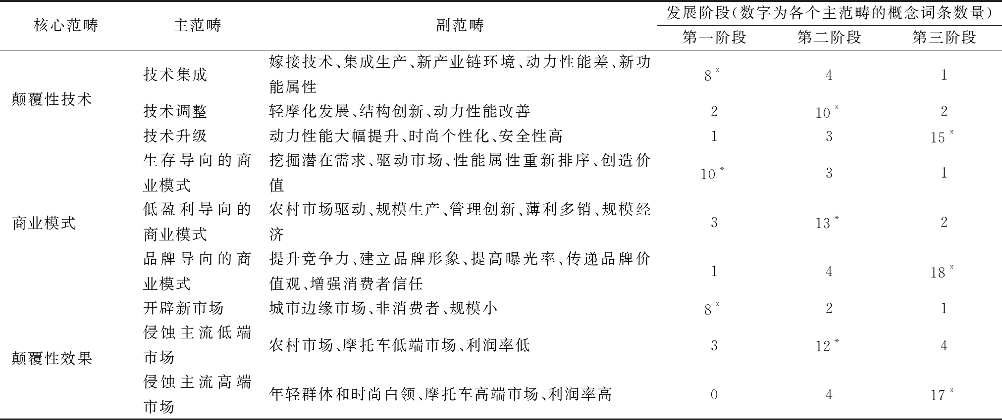
首先进行开放式编码。对采集资料进行分解与提炼,从资料中抽象出152个概念,并标注每个概念的时间点,按照上述3个阶段进行划分,根据每个阶段的概念关系进一步归纳整理出70个初始范畴;然后进行轴心式编码。通过发现、寻找初始范畴间的逻辑关联,进行聚类分析,直到初始范畴全部饱和,最终将70个初始范畴归类为34个副范畴并归入到9个主范畴当中;最后进行选择式编码,识别出能够统领其它范畴的核心范畴,将之概念化和理论化,发现可以用“颠覆性技术与商业模式共演过程”作为核心范畴入统领其它主范畴。

表2 数据资料编码结果

核心范畴主范畴副范畴发展阶段(数字为各个主范畴的概念词条数量)第一阶段第二阶段第三阶段颠覆性技术技术集成嫁接技术、集成生产、新产业链环境、动力性能差、新功能属性8*41技术调整轻摩化发展、结构创新、动力性能改善210*2技术升级动力性能大幅提升、时尚个性化、安全性高1315*商业模式生存导向的商业模式挖掘潜在需求、驱动市场、性能属性重新排序、创造价值10*31低盈利导向的商业模式农村市场驱动、规模生产、管理创新、薄利多销、规模经济313*2品牌导向的商业模式提升竞争力、建立品牌形象、提高曝光率、传递品牌价值观、增强消费者信任1418*颠覆性效果开辟新市场城市边缘市场、非消费者、规模小8*21侵蚀主流低端市场农村市场、摩托车低端市场、利润率低312*4侵蚀主流高端市场年轻群体和时尚白领、摩托车高端市场、利润率高0417*

注:*代表该阶段出现频次比较高的主范畴

3 案例描述与分析

3.1 开辟新市场阶段(1997-2002年)

(1)颠覆性技术:①技术结构破坏。电动车是将蓄电池、电机等成熟技术创造性整合到自行车车架,经过结构调整和改装而形成的新兴产品。技术集成使得电动车核心技术问题得到解决,绿源从配件市场采购部件,采用集成方式生产简易款电动车,创造了新产业链,降低了技术门槛,简化了研发和生产流程,提高了生产效率;②技术的功能破坏。此阶段电动车时速为20~25km/h,爬坡能力为5°,一次充电仅可行驶25~40km,蓄电池使用时间仅为3~6个月。电动车的动力性能与摩托车相比,存在很大差距,但技术集成使得电动车的价格便宜,仅2 000~3 000元/辆,并且质量轻,不需要驾照,可在非机动车道上行驶,而摩托车在价格、便利性、可操作性方面表现一般。

(2)商业模式:颠覆性技术为绿源进入市场提供了机会窗口,然而电动车刚推向市场时并未得到主流市场消费者的认可,这是因为电动车在他们较关注的动力性能方面表现较差。面对无人购买的窘境,如果不提供与之匹配的商业模式,将不利于产品销售和利润获取,从而无法在市场上立足。绿源通过整合颠覆性技术,开发了生存导向的商业模式,并不断挖掘潜在市场需求,驱动市场拓展。①价值主张。通过重新排序产品性能属性,挖掘消费者对产品不同属性的偏好程度。经过反复尝试和不断探索,最终凭借易操作性、灵活性、高性价比等价值主张,发现了被摩托车排除在外的非消费者,将目标客户定位为城市中的中老年人和女性。他们出行主要是为买菜、接送孩子上下学、购物等,具有短距离消费需求和动机。因体力不佳、反应较慢,该群体不会选择重量大且在机动车道上行驶的摩托车,而电动车的出现正好契合了这一市场需求;②价值创造。浙江省的蓄电池产量和电机产量分别占全国的75%、30%,同时拥有自行车零件制造优势。借助本地资源,绿源提高了价值创造能力,降低了生产成本。1998年,浙江省认定电动车为非机动车,并将绿源认定为首家上目录品牌。1999年,国家制定了电动车标准,确立了电动车的合法地位。借助制度环境,绿源降低了市场进入成本,提高了运营效率。为了增加用户粘性,绿源开始重视售后服务,通过推广电池维修服务技术,消除消费者心理障碍,并引入用户管理软件,为每位用户建立档案,方便用户咨询和提供维修服务;③价值传递。绿源参加了杭州新产品展览会,参观询问的人络绎不绝,绿源敏锐地感知到杭州市场的巨大潜力,在杭州设立了销售中心。之后,还策划了电动车促销活动,并请新闻媒体进行相关报道,有意引导消费者形成对电动车的偏好,提升客户感知以及选择绿源电动车的机率;④价值获取。企业成本主要是原材料交易费用。绿源利用先入优势,通过组装简易款电动车,将潜在的非消费者变为实际的市场容量,实现盈利,2002年绿源销量达4.7万辆。

(3)颠覆性效果:绿源借助技术集成和与之相匹配的生存导向商业模式,建立了新的竞争规则,形成了与主流市场不同的价值网络,逐渐开辟出一个新市场,并获得持续完善颠覆性技术的初始投入。与主流市场相比,新兴市场规模小,仅限本地市场,盈利较低,尚未引起实力强大的摩托车企业关注,从而得以在相对稳定的市场环境下享受没有威胁的市场空间。通过不断引导消费者需求、扩大新市场容量,保证了利润增长。

3.2 侵蚀主流低端市场阶段(2003-2010年)

(1)颠覆性技术:通过生存导向的商业模式,绿源发现了农村市场消费者对电动车的新需求,但电动车的爬坡和载重能力仍无法满足要求。基于市场反馈信息,绿源将从新市场获得的大部分盈利投向技术调整。①技术结构破坏。绿源取消了简易款车型的脚踏、链条和飞轮,将电池位置降低,在前部空间形成较为宽敞的脚踏板,充分借鉴并利用了摩托车的轮系、制动和减震系统,开始向轻摩化方向发展。电动车的技术调整,使电池容量扩大了1.5~2倍;②技术功能破坏。绿源投入200多万元引进先进设备,将购入的蓄电池加入技术元素,使电池使用寿命延长至18个月。同时,研发了UGB绿色能源联合系统,使电池可以被修复,降低了电池更换成本。绿源还开发了程序电机技术,将电机输出功率提高了1倍,爬坡能力提高2倍,载重能力提高近4倍。基于技术调整,绿源以更快速度改进了那些被主流市场重视的价值因素,如轻摩化电动车的最高时速达30~40km/h,最大爬坡能力达10°左右,一次充电可行驶45~60km,使电动车的动力性能超越了新市场消费者的要求标准,并满足了农村市场消费者需求。除提升动力性能外,绿源还在性价比维度上进行全新设计,如电动车的市场售价为1 000~2 500元,相比之下,摩托车价格比电动车贵1倍。摩托车企业受其盈利模式束缚,价格改进空间十分有限。

(2)商业模式:绿源在新市场获得成功的示范效应吸引了大量追随者,竞争加剧。为了占据更高的社会地位、获取更大经济利润,企业需要提升市场占有能力。根据涌现的市场新需求,绿源将目标群体定位为对价格敏感的农民。农村市场需求以及新技术性能特征驱动绿源设计出低盈利导向的商业模式。①价值主张。凭借低价格,吸引农村消费者在面对摩托车和电动车选择时,不再将动力性能视为关键因素,使竞争基础开始转向价格比较;②价值创造。2004年,绿源成为年产销量达10~15万辆规模的企业。2005年,绿源引进台湾专业的精益制造专家团队,对企业内部管理流程进行创新。2008年,绿源投资2000万元从日本引进20台焊接机器人,建成了第一条自动化焊接生产线,新设备、新工艺的使用每年可节省200多万元人力和物料成本。企业规模化生产以及管理水平提升,严格控制了成本,更好地维护了低价格的价值主张,使电动车成本下降了500~1 000元;③价值传递。由于消费者的购买行为易受到邻居和朋友偏好的影响,因此,绿源在农村市场进行宣传和产品推广时,避开广告营销模式,将费用投向渠道商建设与维护。绿源将服务网点开拓到乡镇,依靠代理商和当地零售商进行销售并提供售后服务。同时,政府提供的经济补贴提高了电动车在农村市场的可接受性和扩散速度,农村消费者购买一辆电动车可享受260元补贴。在政府政策的支持下,绿源凭借低价格占据了农村市场;④价值获取。农村消费者个体的利润点不高,但农村市场用户基数大,利用薄利多销的竞争优势形成了规模经济。2010年,绿源销量为101万辆。

(3)颠覆性效果:绿源基于技术调整和低盈利导向的商业模式,开始侵蚀主流低端市场,与摩托车企业在农村市场展开竞争。摩托车企业可选择与电动车企业展开价格战,但绿源的低盈利导向商业模式就是针对低利润的农村市场,因此保证了企业的良好盈利能力,而摩托车企业的盈利模式则无法保证。基于此,摩托车企业更倾向于让出利润区的低端空间,利用维持性技术巩固高端市场。随着竞争基础的改变,电动车对农村市场的占领已不可逆转,对摩托车的替代效应也越来越显著。

3.3 侵蚀主流高端市场阶段(2011-2018年)

(1)颠覆性技术:为了应对模仿者抢占市场的威胁,绿源将从低端市场获得的资源用于技术升级,开始向利润更高的市场迈进。①技术结构破坏。由于铅酸蓄电池会产生二次污染,绿源投资3.3亿元发展锂电项目,并于2011年推出了10余款锂电自行车,其外形小巧,配置的锂电池重量仅为3.5~5kg,一次充电行驶30km,可折叠放入汽车后备箱,具有很强的灵活性和环保性,但价格比普通电动车贵1 000元左右;②技术功能破坏。绿源通过产学研合作和增加科研经费等方式积累技术优势,研发了电池管家技术,抑制了铅酸蓄电池的硫化问题。采用黑金电池后,电动车使用寿命提升80%,连接内阻下降52%,动力输出更强劲。同时,研发了同步变频电机,动力提升17%,运用RC技术后续航能力提升8%~12%。当动力性能得到大幅提升后,轻摩化电动车开始满足年轻消费群体需求,并通过在时尚个性化和安全性能方面进行全新设计,满足了年轻群体对时尚和品质的要求。在时尚个性化方面,绿源推出了承载骑士精神的MG,设计了弯踏型电动车,与哆啦A梦及HelloKitty合作推出二次元电动车。在安全性方面,绿源采用的钢管厚度比行业平均水平高出30%,对车架的测试远高于国家标准。绿源还首创了安全母插充电口、虎牙电池连接线、阻燃线束等,杜绝了触电隐患。绿源独有的陶瓷刹车专利技术,让刹车距离减少至1m,还有夜行反光轮胎、延时大灯、钢丝轮胎等技术。

(2)商业模式:技术升级使得产品适用性和稳定性大幅提高,绿源开始将目标客户定位为年轻群体,并与摩托车企业在主流高端市场展开激烈对抗。为了提升竞争力,绿源设计了品牌导向的商业模式。①价值主张。轻摩化电动车凭借时尚个性化、安全性的价值主张,吸引更多年轻消费者购买电动车。锂电车凭借灵活性和环保性的价值主张吸引更多时尚白领购买锂电车,对于他们而言,价格并不是决定性要素,锂电车外形时尚简约、轻巧方便,能满足他们对时尚、品质和品位的要求;②价值创造。绿源通过产学研合作和增加科研经费等方式积累技术优势。2012年绿源成立了电动车研究院,并与中国科技大学、浙江大学、合肥工业大学等高校建立密切合作关系,借助高校的人才优势和技术实力确保技术提升。2013年绿源的研发经费达2 000万~3 000万元,并逐年增加。截止到2018年,绿源已拥有429项专利,大部分产品都是自主设计并具有独特风格,初步实现了预研一代—储备一代—研制一代—推广一代的良性循环,技术升级拉大了其与其它品牌的差距,使绿源逐渐摆脱低价格竞争局面;③价值传递。技术升级为后续品牌形象建设提供了支撑,通过品牌化营销,逐步建立企业声誉,进一步强化和引导消费者对电动车的偏好发生改变。“专业、专注、亲情、理性”的宗旨提升了绿源的品牌形象,并邀请了可以为品牌注入青春活力的代言人王力宏和田亮,进一步提升了品牌知名度。应用微博、微信、微电影等年轻人追逐的热点进行网络营销,形成强大的品牌效应。随着互联网对商业模式的冲击,绿源尝试线上销售,扩大顾客群覆盖范围。2013年,绿源对组织结构进行了大规模变革,组建了“事业部+职能中心”的扁平化组织机构,重新优化资源配置,鼓励相对独立地推广产品以保持规模效益,并在浙江、江苏、山东等地成立近20家销售子公司,通过关注消费者需求的变化,提高企业快速感知机会和威胁的能力。更引人瞩目的是新推出的V5,由总裁胡继红亲自代言,将产品与企业家个人形象联系起来,挑战了传统的广告营销策略,既提高了品牌曝光率,又传递了品牌价值观,增强了消费者对产品的信任。品牌效应成为产品抢占市场份额的重要手段,绿源的产品形态契合用户需求,同时,凭借良好的品质和用户体验,吸引了更多年轻消费者购买;④价值获取。企业成本除了原材料费用外,还包括新产品研发费用和推广费用等。绿源依靠营销增长,抢夺市场,以确保销售总量或利润总量以20%~30%的速度增长。2017年绿源销量为170万辆。

(3)颠覆性效果:绿源开始入侵主流高端市场。由于摩托车企业在主流高端市场占据绝大部分份额,会对电动车推广采取抵御措施,若电动车技术不完善或产品无法满足目标客户需求,电动车将夭折于跃迁过程中,导致摩托车继续统领高端市场。由于电动车已获得主流高端消费者的认同,再利用品牌导向的商业模式,强化和引导目标客户改变电动车偏好,这种偏好的改变将成为催化剂,驱动绿源成功侵蚀主流高端市场,使颠覆成为发展的必然趋势,而电动车则成为市场上的主流产品。

4 研究结论与启示

4.1 研究结论

本研究通过对1997-2018年绿源电动车纵向案例的分析,展示了3个阶段的颠覆性技术、商业模式及颠覆性效果,探索了颠覆性技术与商业模式的共演过程,具体如图2所示。

图2 颠覆性技术与商业模式共演过程

(1)颠覆性技术与商业模式的独立演进过程。颠覆性技术在演进过程中逐级提升,经历了技术集成、技术调整以及技术升级3个阶段,其技术在主流性能维度上不断改进,自下而上地满足主流市场需求。同时,建立新的技术轨道,在非主流性能维度上进行改进,使得竞争基础从主流性能转向非主流性能。由于各阶段情境和战略目标不同,商业模式导向也随之发生变化,经历了生存导向、低盈利导向和品牌导向3个阶段。在开辟新市场阶段,商业模式的重心在于提出新价值主张,通过挖掘潜在市场需求,获得生存空间,驱动颠覆性技术商业化;在侵蚀主流低端阶段,商业模式的重心在于价值创造和价值获取,通过准确定位成本和收入模式,以低盈利方式吸引主流低端消费者,并在大量跟随者中突围出来。在侵蚀主流高端市场阶段,商业模式的重心在于价值传递,为产品建立品牌形象,强大的品牌效应是提高颠覆性技术竞争力的重要手段,有助于进一步抢占主流产品的市场份额。

(2)颠覆性技术和商业模式在演进过程中呈现静态适配及动态协同演化关系。在开辟新市场阶段,颠覆性技术特征为技术集成,对应的商业模式为生存导向。通过技术集成产生新兴产品,但在主流性能方面表现不佳,面对没有获得市场认可的窘境,企业必须设计出生存导向的商业模式以避开技术和市场劣势,释放技术蕴含的潜在价值,利用潜在消费者认可的价值主张建立可盈利和可持续业务,驱动颠覆性产品走向市场,产生经济效益,为企业开辟新市场。在侵蚀主流低端市场阶段,颠覆性技术特征为技术调整,对应的商业模式为低盈利导向。通过生存导向的商业模式获得市场信息反馈,发现新需求,指导企业有目的地调整颠覆性技术改进方向。企业充分利用最新技术、市场需求和组织创新优势,重新设计低盈利导向的商业模式,以确保颠覆性产品能够满足价格敏感的主流低端客户,从主流市场的低端走向更广阔的市场。在侵蚀主流高端市场阶段,颠覆性技术特征为技术升级,对应的商业模式为品牌导向。利用低盈利导向的商业模式在主流低端市场获得资源,推动技术不断升级,技术升级为品牌形象建设提供了支撑,企业重新设计了品牌导向的商业模式,借助品牌效应提高竞争力,使颠覆性产品继续向主流高端市场扩散。

4.2 理论贡献与实践启示

本研究理论贡献主要体现在两个方面。

(1)揭示了颠覆性技术与商业模式的共演过程。现有研究只是从相对静态视角分析颠覆性技术与商业模式相互依存的关系[11,17],本研究加入动态视角,研究了颠覆性技术与商业模式的共演过程,弥补了现有研究的不足。颠覆性技术和商业模式的动态匹配机制,是产生颠覆性效果和建立竞争优势的重要模式。两者之间是循环往复的调适过程,颠覆性技术决定了商业模式的边界和内容,企业根据颠覆性技术的发展水平和特点,选择与之相匹配的商业模式,充分挖掘技术的经济价值,获取利润,促进颠覆性技术的商业化应用与市场开拓。同时,商业模式又拉动了颠覆性技术升级,影响颠覆性技术选择和发展方向。颠覆性技术演进又推动了商业模式的重新设计,对商业模式变革起显著推动作用。两者在发展过程中逐渐相互适应与协同,形成改变对方适应特征的双向因果关系。通过有机的配合协作及复杂的相互作用,扩大和拓展当前市场,改变现有市场结构。

(2)揭示了颠覆性技术产生颠覆性效果是一个长期的复杂过程,需要经历多个阶段。颠覆性技术与商业模式共演产生的颠覆性效果遵循开辟新市场—侵蚀主流低端市场—侵蚀主流高端市场的路径,是一个逐级深化的过程。研究结果既符合现有文献中普遍认可的颠覆性创新演进过程是从非主流市场向主流市场侵蚀的变化过程[35],也验证了Schmidt & Druehl[18]提出的分离市场低端入侵的扩散模式,即基于分离市场,首先侵蚀主流低端市场,然后向上扩散至高端市场。

本研究的管理启示主要体现在:

第一,绿源的成功经验对于指导其它后发企业利用颠覆性技术实现跨越式发展具有重要意义。在企业实践过程中,必须强调颠覆性技术与商业模式的动态匹配,避免两者关系的过度失衡,最大化挖掘技术价值,并以合理的成本向目标客户群传递价值,最终产生颠覆性技术或商业模式单独无法实现的效果。同样,颠覆性技术的商业化方式不同,产生的经济价值就不同,这也是为什么采纳了同种颠覆性技术的不同企业具有不同绩效的原因之一。

第二,新市场破坏是适合中国市场性质和规模的重要创新模式,中国很多中小城市和农村市场的消费者属于低收入群体,存在大量潜在的非消费者,为新市场破坏提供了机会。新市场破坏的最初挑战是摆脱新市场零消费状态,而不是挑战在位企业,在位企业不会因为新市场破坏而流失客户,因此不易察觉。新市场破坏具有很强的隐蔽性和非竞争性,同时,新市场破坏常常带有低价特性,威力更大,能够帮助后发企业实现跨越式发展。

4.3 研究不足与未来研究方向

纵向单案例研究方法具有局限性,未来研究可以采用多案例研究、动态仿真等方法进行验证。本研究并未考虑企业内外部环境对颠覆性技术与商业模式共演的作用机理,因此未来研究可在此基础上进一步探讨颠覆性技术和商业模式共演是如何与环境进行互动的。

参考文献:

[1] CARAYANNIS E G, DEL GIUDICE M, SOTO-ACOSTA P.Disruptive technological change within knowledge-driven economies:the future of the internet of things (IoT)[J].Technological Forecasting and Social Change, 2018, 126, 265-267.

[2] 黄子洋, 余翔, 尹聪慧.颠覆性技术的政策保护空间研究——基于战略生态位管理视角[J].科学学研究, 2019, 37(4): 607-616.

[3] 冯立杰, 杜靖宇, 王金凤, 等.颠覆式创新视角下后发企业价值网络演变路径[J].科学学研究, 2019, 37(1): 175-183.

[4] 王志玮, 叶凌峰, 吴清, 等.转型经济下破坏性技术创业及其合法性演化研究——MX公司纵向案例研究[J].科学学与科学技术管理, 2018, 39(8): 100-114.

[5] 程鹏, 柳御林, 李洋, 等.本土需求情景下破坏性创新的形成机理研究[J].管理科学, 2018, 31(2): 33-44.

[6] BIRKINSHAW J, VISNJIC I, BEST S.Responding to a potentially disruptive technology: how big pharma embraced biotechnology[J].California Management Review, 2018, 60(4): 74-100.

[7] 张延平, 冉佳森.创业企业如何通过双元能力实现颠覆性创新——基于有米科技的案例研究[J].中国软科学, 2019(1): 117-135.

[8] DASILVA C M, TRKMAN P, DESOUZA K, et al.Disruptive technologies:a business model perspective on cloud computing[J].Technology Analysis and Strategic Management, 2013, 25(10): 1161-1174.

[9] KUOKKANEN A, UUSITALO V, KOISTINEN K.A framework of disruptive sustainable innovation: an example of the Finnish food system[J].Technology Analysis and Strategic Management, 2019, 31(7): 749-764.

[10] COZZOLINO A,VERONA G,ROTHAERMEL F T.Unpacking the disruption process: new technology, business models, and incumbent adaptation[J].Journal of Management Studies, 2018, 55(7): 1166-1202.

[11] 黄鲁成, 蒋林杉, 吴菲菲.萌芽期颠覆性技术识别研究[J].科技进步与对策, 2019, 36(1): 10-17.

[12] 窦超, 代涛, 李晓轩, 田人合.DARPA颠覆性技术创新机制研究——基于SNM理论的视角[J].科学学与科学技术管理, 2018, 39(6): 99-108.

[13] CHRISTENSEN C M, MCDONALD R, ALTMAN E J, et al.Disruptive innovation: an intellectual history and directions for future research[J].Journal of Management Studies, 2018, 55(7): 1043-1078.

[14] TELLIS G J.Disruptive technology or visionary leadership[J].Journal of Product Innovation Management, 2006, 23(1): 34-38.

[15] CHENG Y, HUANG L, RAMLOGAN R, et al.Forecasting of potential impacts of disruptive technology in promising technological areas: elaborating the SIRS epidemic model in RFID technology[J].Technological Forecasting & Social Change, 2017, 117: 170-183.

[16] CHRISTENSEN C M, RAYNOR M E.The innovators solution: creating and sustaining successful growth[M].Boston: Harvard Business School Press, 2003.

[17] 薛捷.技术-市场双元性组合对破坏性创新的影响—以科技型小微企业为研究对象[J].科研管理, 2019, 40(3): 10-20.

[18] SCHMIDT G M, DRUEHL C T.When is a disruptive innovation disruptive[J].Journal of Product Innovation Management, 2008, 25(4): 347-369.

[19] GOVINDARAJAN V, KOPALLE P K.The usefulness of measuring disruptiveness of innovations expost in making exante predictions[J].Journal of Product Innovation Management,2006,23(1):12-18.

[20] 周洋, 张庆普.高端颠覆性创新的技术演进轨迹和市场扩散路径[J].研究与发展管理, 2017, 29(6): 99-108.

[21] 周江华, 仝允桓, 李纪珍.基于金字塔底层(BOP)市场的破坏性创新—针对山寨手机行业的案例研究[J].管理世界, 2012(2): 112-130.

[22] 杨蕙馨, 张金艳.颠覆性技术应用何以创造价值优势——基于商业模式创新视角[J].经济管理, 2019, 41(3): 21-37.

[23] 张瑞敏, 姜奇平, 胡国栋.基于海尔“人单合一”模式的用户乘数与价值管理研究[J].管理学报, 2018, 15(9): 1265-1274.

[24] LAPLUME A, ANZALONE G C, PEARCE J M.Open-source, self-replicating 3d printer factory for small-business manufacturing[J].International Journal of Advanced Manufacturing Technology, 2016, 85(1-4): 633-642.

[25] COZZOLINO A, VERONA G, ROTHAERMEL F T.Unpacking the disruption process: new technology, business models, and incumbent adaptation[J].Journal of Management Studies, 2018, 55(7): 1166-1202.

[26] WU X, MA R, SHI Y.How do latecomer firms capture value from disruptive technologies? a secondary business-model innovation perspective[J].IEEE Transactions on Engineering Management, 2010, 57(1): 51-62.

[27] LIU X F, XIE Y Y, WU M G.How latecomers innovate through technology modularization: evidence from China's Shanzhai industry[J].Innovation-Management Policy and Practice, 2015, 17(2): 266-280.

[28] HABTAY S R.A firm-level analysis on the relative difference between technology-driven and market-driven disruptive business model innovations[J].Creativity and Innovation Management, 2012, 21(3): 290-303.

[29] 张璐, 周琪, 苏敬勤, 等.基于战略导向与动态能力的商业模式创新演化路径研究——以蒙草生态为例[J].管理学报, 2018, 15(11): 1581-1590+1620.

[30] LEPAK D P, SMITH K G, TAYLOR M S.Value creation and value capture: a multilevel perspective[J].Academy of Management Review, 2007, 32(1): 180-194.

[31] EISENHARDT K M.Building theories from case study research[J].Academy of Management Review, 1989, 14(4): 532-550.

[32] PETTIGREW A M.Longitudinal field research on change: theory and practice[J].Organization Science, 1990, 1(3): 267-292.

[33] YIN R K.Case study research: design and methods (Fourth Edition)[M].California: Sage Publications, 2009.

[34] 江鸿, 吕铁.政企能力共演化与复杂产品系统集成能力提升—中国高速列车产业技术追赶的纵向案例研究[J].管理世界, 2019, 35(5): 106-125+199.

[35] PARRY M E, KAMAKAMI T.The encroachment speed of potentially disruptive innovations with indirect network externalities: the case of e-readers[J].Journal of Product Innovation Management, 2017, 34(2): 141-158.

(责任编辑:胡俊健)