社会—技术系统可持续转型阻力及治理研究
——基于利基保护空间思路

姚 遂1,陈卓淳2

( 1.华中科技大学 经济学院,湖北 武汉430074; 2.文华学院 经管学部,湖北 武汉430074)

摘 要:可持续转型研究是一个发展迅速的新领域,旨在解释社会-技术系统转型如何发生以及如何治理,其理论影响日益显著。然而,当前实践表明,以能源、交通为代表的系统转型进程依然相当缓慢,因此厘清转型进程中的阻力具有重要意义。归纳分析系统转型的基本要求以及转型动态过程和机制,从产业结构、基础设施、知识基础、市场和消费需求结构、公共政策与政治力量及社会认知6个方面分析社会-技术系统中现行非持续体制,对新的可持续技术利基发展和转型进程构成阻力。在现行技术体制稳定情况下,加速转型进程必须扶持技术利基成长,从防护、培育、赋能3个方面建立和强化利基保护空间功能,突破体制路径依赖。最后,从“谁治理、治理什么、如何治理”3个问题切入,提出在利基保护空间动态发展过程中,政策制定者需要以治理思维推进其战略管理。

关键词:社会—技术体制;可持续转型;利基;保护空间

Resistances and Governance in Sustainability Transitions of Socio-technical Systems——in Niche Protective Spaces Approach

Yao Sui1 ,Chen Zhuochun2

(1.Economics School,Huazhong University of Science &Technology,Wuhan 430074,China;2.Department of Economics and Management,Wenhua College,Wuhan 430074,China)

AbstractSustainability Transition Research appears as a rapidly growing and influential academic field.The literature aims to explain how transitions unfold and how to govern them.However,the transition practices of the systems such as energy and transportation are proved to be remain very slowly.It is theoretically important to address the resistances of transition.Based on the review of the basic needs,dynamic process and mechanics of transitions,this paper discusses tremendous resistances to sustainable technological niches from the prevailing unsustainable socio-technical regimes in six aspects.In order to speed up the transition process,it is vital to build and strengthen the functions of niche protective spaces in terms of shielding,nursing and empowering for backing up the growth of path -breaking technological niches.What more important is that the policy-makers should insist in the thought of governance during the strategic management of dynamics of niche protective spaces.This argument is addressed with three questions: Who governs? What is governed? and How to govern?

Key Words:Socio-Technical Regime;Sustainability Transition;Niche;Protective Spaces

收稿日期:2020-04-14

基金项目:湖北省教育厅科学技术研究项目(B2018338)

作者简介:姚遂(1973-),男,湖南长沙人,博士,华中科技大学经济学院讲师,研究方向为演化经济学与发展经济学;陈卓淳 (1974-),女,湖南临湘人,博士,博士后,文华学院经管学部副教授,研究方向为可持续转型与技术创新管理。本文通讯作者:陈卓淳。

DOI10.6049/kjjbydc.2019120051

开放科学(资源服务)标识码(OSID):

中图分类号:G301

文献标识码:A

文章编号:1001-7348(2020)23-0018-09

0 引言

当今世界面临着诸如气候变化、物种(濒临)灭绝、资源过度使用甚至枯竭、公共健康威胁等众多非持续性发展问题,归根结底是由技术进步和经济长期非持续增长带来的负面影响,它们根植于能源、交通、农业、水资源管理等不同的社会-技术系统之中。以能源系统为例,人类现在被深深锁定在一个高碳能源体制中,Unruh[1]将其称之为碳锁定(carbon lock-in)。突破碳锁定需要从根本和结构性上转变现行能源系统,即实现能源系统可持续转型[2]

自20世纪90年代以来,社会-技术转型研究为促进可持续性技术的广泛应用提供了有力证据,为分析(激进)技术创新发展和扩散、促进社会技术转型提供了基础性分析思路。但是,经过近30年发展,可持续性技术应用和扩散依然缓慢,仅对当前生产和消费模式产生了边际性影响[3]。当前,可持续转型研究已经形成多个分析思路[2],其中社会-技术转型多层视角思路(Multi-lever Perspective)和战略利基管理思路(Strategic Niche Management,SNM)最为主流,两者在利基分析上一脉相承。本文基于这两大思路,着重讨论现行体制对激进技术(利基)发展构成的阻力,以及政策强化利基保护空间的途径与治理战略。

1 可持续转型对社会-技术系统变化的基本要求

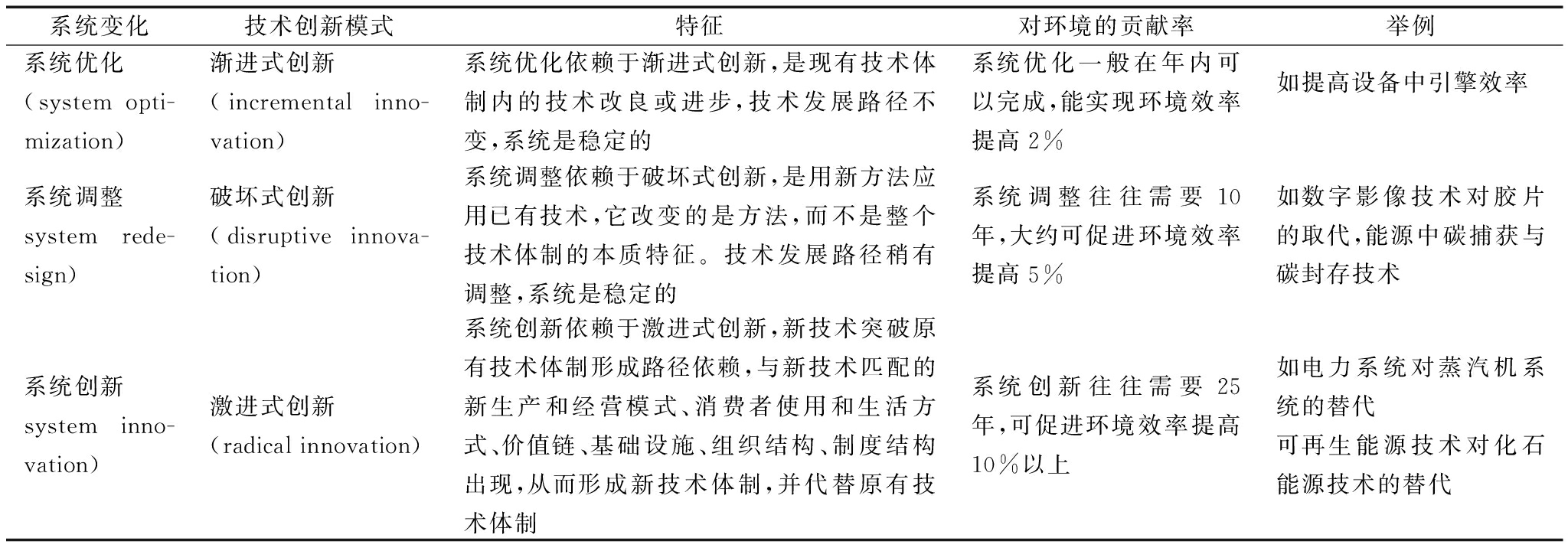
社会—技术系统(socio-technical system)是由生产产品和服务供给链、消费模式、使用惯例、规则和基础设施等必要要素构成的为实现某种社会功能的整体体系,如能源、交通、水务等部门就是这样的社会-技术系统[4]。社会-技术系统自身是一个不断发展的体系,是要素共生演化的结果。技术创新是系统变化的源动力,根据技术创新模式不同,系统变化可分为系统优化、系统调整和系统创新3种形态,具体特征见表1。

研究表明,如果现行生产和消费模式不变,据估计,经济每增长10个百分点,环境面临的压力就会上升10个百分点。因此,即便将环境压力维持在现有水平上,满足人类需求的各种社会技术系统运行效率必须提高10%,但是,系统优化和系统调整仅能以2%和5%的水平提高环境效率[4]。这一结论意味着,在保持经济增长的同时,要实现经济可持续发展,仅凭系统优化和系统调整远远不够,还需要实现系统创新,依靠激进的技术创新,从根本和结构性上转变现行社会功能系统生产及消费模式,即实现系统转型。

表1 系统变化与技术创新

系统变化技术创新模式特征对环境的贡献率举例系统优化(system opti-mization)渐进式创新(incremental inno-vation)系统优化依赖于渐进式创新,是现有技术体制内的技术改良或进步,技术发展路径不变,系统是稳定的系统优化一般在年内可以完成,能实现环境效率提高2%如提高设备中引擎效率系统调整system rede-sign)破坏式创新(disruptive innova-tion)系统调整依赖于破坏式创新,是用新方法应用已有技术,它改变的是方法,而不是整个技术体制的本质特征。技术发展路径稍有调整,系统是稳定的系统调整往往需要10年,大约可促进环境效率提高5%如数字影像技术对胶片的取代,能源中碳捕获与碳封存技术系统创新system inno-vation)激进式创新(radical innovation)系统创新依赖于激进式创新,新技术突破原有技术体制形成路径依赖,与新技术匹配的新生产和经营模式、消费者使用和生活方式、价值链、基础设施、组织结构、制度结构出现,从而形成新技术体制,并代替原有技术体制系统创新往往需要25年,可促进环境效率提高10%以上如电力系统对蒸汽机系统的替代可再生能源技术对化石能源技术的替代

资料来源:作者整理(其中系统变化对环境改善的结论参考文献[5])

2 社会—技术系统转型动态过程与机制——MLP思路

在最初的社会—技术研究中,转型是指导致社会-技术系统发生大规模根本性改变的一系列过程。随着1987年世界环境与发展委员会(WCED)提出“可持续发展”这一概念,转型一词被相关学者和机构频繁使用。可持续转型是指一个已经建立的社会-技术系统发生根本性转变,实现生产和消费模式可持续性发展,通常这种转变往往需要花费一两代人的时间(25~50年)[2]。这意味着,在可持续视角下,系统转型不再是自发过程,而是具有明确战略性目标的过程。因此,能否以及如何推动、加速系统转型成为当前理论研究和政策干预分析的重点,而转型是如何发生的、转型阻碍因素是什么等是回答上述问题的基础。

社会-技术系统概念强调技术、市场、制度、文化和政策等社会结构间的相互依存及共同演化关系,这些关系随着时间发展会形成一种稳定的结构形态(社会-技术体制),从而实现系统的社会功能。因此,尽管系统转型必须依赖激进技术创新,但转型实现过程不仅意味着新技术发展和扩散,还是一个多要素多层级互动作用的结果。

社会-技术转型多层视角(Multi-Lever Perspective,MLP)思路认为,系统转型是由3个层面即微观层技术利基(technological niches)、中观层社会-技术体制(Socio-technical regime)和宏观层大景境(landscape)相互作用引起的非线性过程,当原有体制最终转变为新社会-技术体制时,就会实现转型 [4]

其中,社会-技术体制是由已经建立和形成的产品、技术、知识存量、用户实践、预期、标准、规制等构成的一个连贯且高度关联的结构[6]。一旦这些关联作用形成,系统将由于沉淀投资存在、规模经济报酬递增、知识和经验积累以及习惯和预期等因素而具有内在稳定性,这种稳定性会形成强大的路径依赖(path dependency)。因此,体制内技术创新通常是渐进式的,即与稳定的技术路径相吻合的微小调整。

利基通常是指一种受到保护的空间,即为激进式创新形成和发展提供暂时保护,其被形象地称为技术“孵化室”[7],如R&D实验室、技术示范项目等,技术利基孕育的是体制变化的“种子”。

宏观景境代表的是形成社会深层结构关系的政策、社会、文化和制度,这些因素对利基和体制中的行为主体而言构成的是外部环境。

MLP将转型定义为一种社会-技术体制向另一种体制转变,是3个层面各自内部变化与彼此互动的结果。系统转型动态过程和发生机制见图1。

图1 系统转型三层互动机制

资料来源:作者基于文献[4]整理

首先,激进创新通常在体制外的利基中出现,当利基累积了足够力量,能够突破早已建立起来的高度制度化系统结构所具有的刚性和路径依赖且形成新系统结构形态时,就能逐渐与原有体制相抗衡,并催生系统转型;其次,大景境变化为利基创新提供了机会窗口,并同时对体制形成压力,动摇其稳定性;再次,当现有体制无法抵御大景境和利基的压力及冲击时,就会出现技术替代和体制转型。但这并不意味着转型是在宏观环境下从微观到中观的简单的因果线性过程,也不意味着技术利基形成和发展一定能够催生并顺利完成系统转型过程。因为利基创新很可能无法拥有足够力量或因不能承受挫折而无法顺利成长,或者体制没有为利基创新提供突破机会。因此,图1中的箭头仅表示发展方向。三层互动发生时间、引发动力和因素不同,将形成不同转型路径和模式,对此更加详细的分析可参考文献[6,8-9]。

3 社会-技术系统转型阻力分析

可持续转型研究的核心理论之一源于创新研究,尤其强调激进技术创新在转型过程中的关键作用,历史上已经发生的转型历程研究显著佐证了这一观点[10]。但是,由于激进创新往往在价格、性能表现、消费者偏好、制度要求等多方面与当前社会-技术体制不相容,已有体制的稳定性会对利基创新形成各种阻力[11],由此导致利基突破体制路径依赖需要付出很多努力。因此,厘清这些阻力对利基成长以及制定合意的转型政策具有重要意义。

简而言之,这些阻力源于现有主流体制中系统构成要素的诸多方面,它们会对激进技术创新和应用产生不同压力。

(1)阻力一:源于已经建立的产业结构和商业模式形成的选择环境。在现有体制中,围绕已经成熟的技术形成了相应网络关系、产业平台、生产者和使用者间的密切互动关系、共同熟悉的惯例及寻求解决问题的方法、资源配置流程及资源获取能力等。这使得激进技术很可能无法与随着成熟技术共同演化而建立起来的产业结构和决策过程相容,无法顺利进入市场,新配套产业关系和商业逻辑也难以形成。研究表明,以内燃引擎为正统技术的汽车产业,就是由于其形成了稳定的商业模式,因而阻止了历史上不断出现的各种新汽车技术概念的应用和挑战[12]

(2)阻力二:源于现有体制中主导技术及其行业同构制度、基础设施所形成的物质选择环境。制度同构意味着体制行为主体的行为、态度和预期惯例化及固化,基础设施尤其是大型基础设施经过长期建立和完善,需要付出巨大成本并产生规模经济,这都会强化组织惰性,拒绝接受激进变化[13]。主流体制中已经建立的技术标准、法律法规、基础设施建设和规划等往往不适合激进技术,新制度产生、基础设施建立需要时间和资源。这使得新技术在技术和经济上不仅无法呈现最佳表现,技术发展不足或缺陷反而被放大,导致新技术发展过程受阻,从而抑制新技术应用。如中国光伏产业发展早期依托欧美市场,国内在技术标准和行业准入制度建设方面缺失或滞后,导致高补贴高利润下行业低水准过度扩张,产能过剩问题严重;另外,充电桩建设滞后长期以来抑制着全球新能源汽车的使用。

(3)阻力三:源于已建立的知识基础形成的选择环境。体制中的知识基础对技术发展形成的指导和社会认知过程均以渐进方式发生变化,而不会改变已经形成的技术范式。范式为知识发展提供相应资源,如正规期刊、研讨会议、研究项目、资金和团队、科研机构等。激进技术往往因缺乏这些资源而无法在新知识基础上发展,技术研发也很难实现进步和突破。很多新技术的初期研发和尝试都是研发者借用其它技术领域知识资源出现的[11],如光伏技术最早依托航空技术和半导体技术实现发展。受知识资源的约束,新技术创新会遭遇搁置和失败,即便是实验成功往往也需要很长时间才能真正进入应用领域。事实上,如果没有环境、能源和大气变暖等问题导致大景境变化从而让人类意识到化石能源技术的危害,可再生能源技术可能还会沉寂在实验室,或是处于先行者勇敢但小型的尝试中。

更为重要的是,主流体制中的知识基础和研发资源不仅可以帮助企业在正统技术范式内不断提高产品功能、生产效率并降低成本,提升市场竞争力,而且还能借助这些渐进式技术进步完成环境、气候等领域的国家规制,实现外在压力内部解决,从而降低新技应用的紧迫性并为其提供发展空间。如在1995-2010年,欧洲汽车行业展现了非凡能力,燃油发动机的平均马力重量比降低了19%,油耗降低了约20%,价格降低了22%[12],成功实现了欧盟对该行业减排、健康和安全等方面的要求。

(4)阻力四:源于市场和使用者形成的选择环境。已经建立的市场制度、供求关系、价格机制、消费者偏好和习惯,使得新技术进入市场非常艰难,因为新技术新产品往往价格较高,与消费者使用习惯不吻合,消费者会因为使用不便利或者对新技术功能或用途质疑等原因,不愿甚至拒绝成为第一个吃螃蟹的人,这些都会导致新技术产品市场份额难以扩张,技术扩散受阻。这也是很多新技术从最初出现雏形到获得市场认可需要很长时间的主要原因。如需求者对新能源汽车使用不便的各种隐忧考量一直是制约其销售和生产的关键因素[14]

(5)阻力五:源于现有体制中相关公共政策和政治力量而形成的选择环境。已经形成的法规、政策网络以及政府部门与体制中产业大主体(如龙头企业、产业联盟、商会)间会形成依存和牵制关系,使得这些主体在技术、经济、制度上获得优势的同时,还拥有了强大的政治力量,这种力量可通过就业、财政和选票等途径在一定程度上影响政府行为和决策,借此达到维护自身利益和体制稳定的目标。如德国、荷兰海上风电技术的应用就曾因电力和能源公司极力反对而一度受阻[9]。与此同时,新的政策设计研究表明,政策制定者在政策制定和选择上并不具有完全充分的自由,因为政策体制也具有显著的路径依赖特征[15]。政策设计过程并非政策打包,更多表现为政策补丁[16]。政策变化多为渐进式改变,是在已有政策基础上加入新政策目标和工具,并不摒弃之前的举措,或者用新政策目标代替旧目标,但是不改变实施的政策工具[17]。如今,在《巴黎协定》框架下,许多国家承诺减排目标,进而制定了积极的可再生能源发展目标,也推行诸如入网电价、碳交易许可等新政策工具,然而与此同时众多国家对传统能源依然提供大量补贴,或是更多地鼓励能效技术应用。从转型层面上讲,政策在一定程度上依然努力维持着现行能源技术体制的稳定性。

(6)阻力六:源于现有体制中社会网络和社会认知形成的选择环境。政府、民众或特定社会群体对一项技术应用的态度和认可程度,同样发挥着关键作用。英国居民发起的“不要在我的后花园”(Not in My Back Yard)运动就成功抵制了陆上风电在英国的发展;在素有“风电天堂”之称的丹麦成立的“与大型风机为邻”的反风电协会,因为风电补贴导致高电价和风机产生的噪音污染等问题,带领丹麦民众反对陆上风电,且呼声越来越高,使得丹麦陆上风电发展前景不容乐观[18]。德国海上风电发展初期,环保主义者曾诉诸司法程序,反对获批在一个自然保护区内的海上风电场项目,导致海上风电项目开展一度停滞[9]。而特朗普对化石能源的重新重视以及美国退出《巴黎协定》的举措,进一步维护了化石能源体制主体的利益,必定抑制美国可再生能源技术扩展速度,并在全球产生一定的负面效应。

尽管气候变化等问题让可持续发展与转型成为全球共识和重大诉求,且让宏观大景境发生了显著变化,对现行以能源系统为代表的社会-技术体制产生了一定压力,机会窗口也随之出现,但以可再生能源技术扩展为重要突破口的可持续转型进程依然缓慢。转型基本机制和现有体制阻碍力量分析为此提供了更深层、更本质的解释。

同时,由于能源系统对社会经济发展具有重要促进作用,而基于化石能源技术的体制自身依然在经历渐进式发展,通过不断调整自身适应外在压力和内在不足,其内在稳定性并未出现根本性动摇。上面诸多案例也证实,不利的选择环境对可持续技术发展存在影响,换言之,各种阻力不可能在短期内弱化或消散。因此,制定可持续转型政策必须从体制外部培育新力量,使之具有与这些阻力相抗衡相竞争的能力,即转型政策必须为激进创新及其扩散提供切实可行的政策激励和保护,让转型种子顺利生根发芽、茁壮成长,基于新技术创新的新社会-技术结构才能快速形成。

4 强化利基保护空间功能——防护、培育及赋能

利基可为激进式创新形成和发展提供一种暂时的保护性空间。战略利基管理(Strategic Niche Management,SNM)因其重点关注为可持续创新提供战略性保护空间而成为可持续转型研究的重要分析思路[2],该思路认为成功的利基发展会顺利经历技术利基(technological niche)向市场利基(market niche)的转变过程[4]。技术利基主要通过试验与市场主体建立联系,推动技术应用以保护具有前景但暂时不具备市场竞争力的新技术。当新技术经历演化性变化并逐渐获得市场认可时,需要保护的必要性逐渐减弱;同时,新社会技术结构在远离主流体制选择压力的环境中得以建立和发展,并逐渐积累抵御体制阻力的能力,最终实现系统替代和转型。

而成功的保护空间应是利基能够为新技术创新提供防护(shielding)、培育 (nursing) 及赋能(empowering)三大功能[11]。利基保护空间与利基成长动态过程见图2。

图2 利基保护空间与利基成长

资料来源:作者根据文献[4]改编

4.1 强化利基防护功能

防护功能是指为可持续性技术创新提供试验空间,以暂时性缓解现有体制对利基构成的不利影响和选择压力,而这首先要求为技术发展和应用建立合法性地位。由于技术发展存在巨大的不确定性,未来哪种(或哪些)技术能胜出,无发作出准确预测。对政策制定者而言,资源有限性和现有体制主体有意识的抵制不仅意味着取舍困难,也会对新技术发展进程产生重大影响。因此,技术利基发展合法性地位稳定是防护功能的重要体现。

以能源为例,当前没有哪一种可再生能源技术或其它低碳能源技术可单独替代现有化石燃料且完成可持续转型。因此,不同技术在不同国家面临着不同程度的合法性问题。荷兰海上风电技术发展历程就充分体现了政府在技术选择上的困境和影响。海上风电技术被认为是最有潜力的可再生能源技术之一,但其当前应用成本偏高。荷兰具有发展海上风电的地域资源优势和技术优势,但由于政府偏向于短期成本低的技术而更愿意选择扶持生物质能和陆上风能,导致自2008-2015年,海上风电在该国的合法性地位无法确立,其发展过程完全停滞[19]。甚至一度成功的创新都有可能遭遇合法性不稳定的挑战,如丹麦陆上风电发展面临的困境,而英国和德国政府却对海上风电技术持续发展提供了最有力的保护[9]

因此,从政策上扶持利基发展会面临取舍权衡。首先,优先发展哪种或哪些技术是政策制定者需要解决的问题。在转型目标下,技术选择标准不能仅遵从成本—收益这一市场竞争机制。除兼顾成本外,还需关注技术可持续性增长潜力和长期发展能力。其次,根据演化理论,多样性选择是避免未来陷入不利路径依赖的有效方式,因此,短期让可持续性技术百花齐放是政府的正确选择。转型研究中没有最优技术的概念,系统转型往往涉及多个对技术利基的政策扶持和管理。

当然,从战略性上强化利基防护功能需要出台更多具体措施,如对某一技术创新提供充足的研发基金,推进试验项目、示范项目、科研基地启动和建设,为新技术产品生产、销售(出口)提供补贴或退税,出台政府采购等具体激励措施,将有助于保护空间的建立。

4.2 强化利基培育功能

如果说防护的主要功能是为建立保护空间,那么,空间一旦形成,就为培育激进式创新提供了机会。利基培育实际上是确保这一空间能够有效使用,让保护落到实处[11]。成功的培育意味着围绕新技术创新和应用进行广泛的反馈式学习,使应用成本不断降低;加大技术和社会网络构建广度与深度,使利基认知度不断提升,从而能够获取和调动更多资源;形成广泛认同的具体预期,强化其合法性;逐渐获得市场竞争力,实现市场利基转变。因此,强化利基培育功能涉及技术发展诸多因素。

(1)通过立法确定新技术对可持续发展的作用和战略地位,制定积极的短期和中长期发展目标,从宏观上稳定技术发展合法性,提高社会对新技术应用的良好预期。

(2)政府应积极推动新技术应用所需的基础设施建设,以降低技术应用成本、提升长期发展能力。具体包括:①物质工程设施:如海上风电所需的港口建设、电网建设;②知识基础设施:如推动专业知识技能和核心技术的各种研发激励措施;③金融基础设施:如通过补贴、拨款、低息贷款或其它融资方式(如荷兰养老金基金已进入海上风电项目建设)等。

(3)通过积极合理的项目规划审批,对使用者价格进行补贴,形成稳定扩张的市场需求和良好的市场预期。市场竞争能快速催生新产业链,促进产业规模化发展,以此带动新技术不断进步、降低应用成本,调动更多资源,吸引更多参与者构建更加广泛的网络,这是实现技术利基向市场利基成功转变的关键。

(4)搭建顺畅的社会网络,为利基企业提供有利的互动学习平台,如建立产业联盟、开展校企产研合作、举行国内国际会展和国际学术交流会议等。另外,开通企业与政府部门沟通和反馈渠道,既要保证自上而下的政策及时落实,又要实现自下而上的诉求得到及时回应。

(5)从制度上为技术利基发展提供保护,包括建立与新技术及相应产业发展相匹配的市场制度、价格机制、技术标准、行业准入制度与相应法律法规等。现实中,制度缺失、滞后或不足是制约可再生能源技术应用的重要因素[18]

4.3 提高技术自主发展能力

当新技术创新在利基保护下远离主流选择压力并被成功培育为市场利基后,为让新技术产生更广泛的影响,保护空间还需继续发挥作用[19]。此时,保护更多地是赋予创新自主发展的能力。可以通以下过两种途径实现。

(1)适应与融合赋能。在这一途径下,利基保护空间的作用使得利基创新获得越来越广泛的应用,逐渐形成与主流现行社会-技术相竞争的能力,但这种竞争力并没有对现行技术体制带来根本性压力。换言之,新技术逐渐适应并融入原有选择环境。这意味着,原本被认为具有突破路径依赖潜力的创新实际上变成渐进式创新。一旦产生这一结果,逐渐撤离对利基的保护时机就已成熟,否则可能导致保护过度,从而妨碍正常市场竞争。

(2)延展与转型赋能。在这一过程中,利基创新的目标是破坏原有社会-技术体制,并通过由利基推动的制度改革实现体制重建,即体制转型。可持续性技术获得的这种赋能才是本质上讲的可持续转型。这时,即便利基创新已经在保护空间下产生强大竞争力,利基保护作用依然不能减弱或撤离,但是保护重点有所转变。首先,对可持续技术延展与转型赋能的过程将不仅仅是在利基内部进行,同时还要依赖与新技术相匹配的制度变革和创新。德国率先推行的可再生能源发电入网价格(Feed-in Tariff)制度是目前最为成功的一种制度变革,也是被各国广泛效仿的一种保护性措施,因为它不是融入原有选择环境,而是改变了选择标准。其次,还需为利基发展创造外部环境,即有意识地弱化非持续性体制形成的锁定效应,推动社会经济变革,如通过法律、文化活动、社区活动和社会舆论等多种途径,促进大景境对利基和体制产生积极影响。如德国政府在福岛核泄漏事件后宣布完全放弃核电,加大对海上风电技术的倚重,极大地推动了该技术在德国的发展;而始于英国现已发展至全世界的“城镇转型运动”,就是由民间发起的基于绿色技术追求可持续发展的社区创新。

需要进一步说明的是:①利基保护空间下防护、培育和赋能三大过程不是严格按时间顺序简单排列,而是非线性地贯穿至利基成长过程。提升这三大功能是扶持性政策的重要干预目标,保护空间的建立不能仅仅依靠技术扶持政策实现,还需要设计和制定其它措施,如推动学习过程、搭建网络、调动资源流入、形成并扩张市场、建立配套基础设施和所需的软硬件制度环境等;②通过利基只能提供暂时保护。这就隐含了两个问题:保护应何时撤除?会不会导致过度保护?事实上,赋能在一定程度上已对第一个问题作出了解释。简单说,撤除保护有经济和转型两个基本标准。如新技术产生足够市场竞争力且逐步撤离保护遵循的就是经济标准,对于普通激进技术而言可以避免过度保护。

但是,对可持续技术利基保护而言,单纯依靠经济标准撤离利基保护是不妥的。因为可持续转型追求的不仅仅是经济目标,同时也要更快更好地实现长远发展,如清洁能源、安全食物、平衡生态和正常气候变化等。因此,从这个意义上讲,利基保护不仅仅是帮助新技术占领市场,同时还要形成新社会-技术结构来代替原有非持续系统,后者即为保护撤离需要满足的转型标准。

从能源系统转型看,当前以光伏、风电为代表的技术在少数国家政策保护下成本迅速下降,逐渐能够在现有能源体制下成功参与竞争。因此,平价上网已被不少国家提上日程,价格扶持政策力度也随之减弱。如中国政府已经显著降低了光伏入网电价,2018年德国出现了首个零补贴的海上风电项目。在政策选择上,这些国家正在逐步撤除直接经济意义上的保护。因此,笔者认为,引入适度竞争与保护不存在冲突,适时适当地引入市场竞争压力有利于推动企业自主且积极进行技术创新,降低技术应用成本,增强产品竞争力,有利于实现利基内生性发展,并避免经济成本意义上的过度保护。

但在转型上,即便这些可再生能源技术能够参与市场竞争,其市场份额或规模依然较小,因此仍然需要进一步的利基保护,以为下一阶段迅速与化石能源技术分庭抗争创造条件。但此时的保护不再以降低成本为核心,而是为技术发展和扩散提供更为匹配的制度(标准、法规等)、基础设施和网络、文化和意识等非技术性因素,让更多人愿意且能够使用到安全、稳定、价格合理的新能源。从这个意义上讲,过度保护一说还为时过早。

鉴于能源系统社会功能的重要性,为保证经济发展的稳定性,对于可再生能源技术而言,除具备防护和培育功能外,短期内提高技术适应与融合能力似乎是更好的选择。有学者提出,当前更为重要的是让可持续友好型创新与非持续性技术共生共存,而不是毁灭性创造或者完全替代[20]。但是从转型本质要求上讲,为技术延展与转型赋能,尽快形成相对稳定的新社会-技术结构,以尽早替代现有化石能源技术的核心体制,这对政府和社会来说任重而道远。

5 利基保护空间动态过程治理分析

上述分析表明,战略性利基管理应该通过建立和强化保护空间的三大功能,在研发与市场形成的“死亡之谷”上搭建桥梁,快速推进可持续技术创新转型。另外,在可持续转型目标下,利基保护不仅是制定与实施狭隘的研发激励政策或是激励性补贴(税收)政策,还是一个具有参与性和反思性的治理过程。

这里很慎重地使用“治理”,而不是简单的“政策”一词,因为治理是一个多维概念。根据经典文献的释义,治理是一个整体互动过程,由公共部门和私人部门共同参与,以解决社会问题或创造社会机会为目标,关注作为治理互动基础的制度,并为所有这些行动建立规范基础[3]。基于治理思维,本文构建一个简单的概念性分析框架,以解释在利基发展过程中谁治理、治理什么、如何治理的问题,进一步探讨政府在为激进技术建立和强化利基保护空间过程中的作用。

(1)谁治理?利基保护空间的建立和强化是一个包含参与或影响技术创新开发、应用、扩散的个体及机构多行为主体(multi-actors)共同治理的过程。以试验和示范项目为始的利基发展涉及不同背景创新者、行动先锋(新技术产品生产者和使用者)、战略思维者和政策制定者构成的互动网络,因此保护空间具有开放性和动态性特点。在这里,行为主体可以进入或退出,不同观点、预期、议程可以相互碰撞,并尽可能协调一致。

多行为主体治理意味着在利基防护、培育和赋能过程中,政府角色定位需要改变。治理思维下的政府不是高高在上的命令者和管理者,也不仅仅是政策制定者,政府更多应该是参与者、协调者和合作者[21]

为尽快实现各种社会-技术系统可持续转型,政府需要在多种可选择的潜力技术中作出权衡取舍,直接参与决定优先保护哪些技术。技术选择会直接影响不同行为主体的利益,为维护各自利益,不同阵营(支持或反对)的行为主体会利用其经济或政治力量反过来影响决策者的决策。因此,利基治理实质上是政府、不同阵营行为主体间进行权力较量的一个政治进程。无论是利基内部还是外部,不同行为主体间都可能存在利益、观点和价值观冲突。因此,政府扮演着调和者的角色,即促使各方主体求同存异。如德国海上风电发展初期曾遭遇环保主义者和大型电力公司的反对,同时海上风电项目开发商和电网运营商间也出现了并网矛盾。正是由于有德国联邦环境部在这些不同行为主体间以及相关政府主管机构间进行积极沟通与协调,使得问题逐一得到解决,才强化了利基保护空间的作用,加速了德国海风技术发展和应用[9]。政府不仅需要积极回应利基主体诉求,还需要以合作者身份参与应对挑战。如中国光伏在应对欧盟发起的双反调查中,中国政府和企业迅速作出反应。李克强总理和商务部明确表明中国政府的立场,总理更是亲自深入企业视察,为遭遇困难的中国光伏产业打气。在整个应对过程中,商务部、地方商务部门、行业组织和企业四方保持密切沟通,以中国机电产品进出口商会和光伏企业者联盟为主导的代表迅速组团赴欧进行多轮谈判。正是由于政府、商会和企业间进行密切配合才形成了积极成果,为当时中国光伏产业建立了强大的利基防护。

(2)治理什么?利基保护空间的建立和强化是一个多维度治理过程。技术创新、扩散及应用是一个涉及技术、经济、文化、制度等多种因素系统性发展的过程,在利基防护、培育和赋能过程中,政策制定者的治理对象不能仅仅局限于技术研发,还需要从市场需求、资源、网络、制度、预期和愿景构建等方面发挥积极作用。因此,本文从利基防护、培育和赋能3个方面进行解释,并提出相应政策举措。

需要指出的是,区域化和全球化加强了知识、技术创新跨地区和跨国流动,同时也加大了技术系统相关结构要素的跨国影响,包括相应利基技术在国际上已形成的市场、人力及资源网络、预期和愿景乃至制度和政策变化,均可能对一国利基发展形成正反激励。因此,利基治理不能局限于一国或一国内某个地区,只强调内生式的利基保护空间,还应重视国外相关力量产生的外延性影响,鼓励包括政府在内的相关行为主体更好地利用跨国因素对利基保护空间成长产生有利影响,同时尽可能规避不利影响。目前,尽管地理空间在转型研究中的重要性被学者反复提及,但利基研究基本集中在不同地理空间上,忽略了跨地理空间的影响[22]。中国光伏迅速但非平坦崛起恰恰是在国外和国内双重地理空间中多种要素共同影响下实现的,这也为研究利基治理提供了独特案例。

(3)如何治理?利基保护空间的建立和强化是一个多层治理过程[23]。对一个经济社会体而言,技术发展是微观层面的变化,利基也只是为其提供暂时的保护空间,从这个意义上来说,利基防护、培育和赋能本身是一个短期过程。但是,在可持续转型过程中,利基治理不仅要推动利基内部发展,还需同时兼顾为利基发展创造外部环境这一目标;不仅要实现具体技术发展和应用目标,还要实现长期社会-技术系统可持续转型目标。因此,在利基保护下制定有效方案并采取行动需要树立长期目标。

换言之,利基保护空间并非孤立存在,短期利基保护需要体现长期和中期发展目标。与此同时,长期和中期目标也需要根据短期利基发展实际情况进行适应性调整。因此,利基保护是一个多层互动治理演化的过程。

一是长期战略层治理。以推动和加快社会-技术系统发生根本性转变为目标,面临气候变化、环境问题、能源安全问题等,治理至少需要考虑30年时间跨度,因此需要长期思维,具有前瞻性和战略眼光。在战略治理下,政府、转型支持者和先行者对要解决的问题达成共识,形成可持续转型的长期愿景。愿景形成可通过正式制度(如法律、法规)或非正式制度(如社会认知)改变大景境,从而对可持续技术提供机会窗口,为利基保护确立基本方向,这对利基保护合法性地位的确立和稳固至关重要。

二是中期策略层治理。以技术体制转型为目标,促成可持续技术在利基保护下形成新社会-技术结构,逐步获得取代现有技术体制的能力,治理需要考虑15年左右的时间跨度。策略治理的重点是根据长期愿景确立行动议程和中期目标,为行为主体共同行动提供可选的转型路径和发展方案。从利基保护而言,逐步明确有潜力的可持续技术的战略地位,对不同技术制定合理的中期规划,为利基发展提供相对持续稳定的政策扶持和制度环境(包括制度创新),有助于自上而下实现对新技术发展预期和信心的强化,同时为利基发展具体方向和速度提供策略指导。

此外,策略治理还应包含对现有体制的发展规划,尤其是降低对现有技术的依赖,推动现有体制结构和相关制度变化(包括弱化生产、消费和政策扶持,强化标准等多个方面),减弱其稳定性以及对利基的阻力。但是,如何快速而有效地减弱或瓦解既有体制稳定性,目前这方面的研究还十分薄弱[24]

三是短期行动层治理。以技术利基发展为目标,培育自下而上的转型力量,即通过利基保护空间实现,而这至少需要5年时间。行动治理是指在已确定的转型路径下,制定短期发展目标,实施创新计划、开展试验和示范项目,推动创新发展和扩散,为各种选中的新技术建立利基保护空间。为多样化技术强化利基保护空间既是行动治理的核心,也是避免转型过程陷入新技术路劲依赖的必然选择。

需要强调的是,不同技术和同一种技术的不同阶段,其发展需求和面临的问题不同。因此,为有效应对多个具体问题和目标,在利基保护空间治理过程中,政策目标、政策依据、政策工具和手段需要以政策组合的形式发挥作用[25],这对政策制定者和政策设计过程提出了更大的挑战。因此,如何有效设计和实施政策组合、评价政策组合绩效已成为学者研究可持续转型治理的一个新方向[26]

四是治理评估与反思。对实践项目进行评估,对利基成长进行反思。这意味着学习和适应性调整,也意味着治理进入下一个周期。根据实践中存在的不足,对上述三大治理进程进行调整,使长期愿景和中期规划更趋合理,能为利基发展提供更好的指导;调整和更改政策组合中的战略、目标及工具,为技术提供有效保护。总之,政策决策者和相关行为主体通过3个层面、4个环节,对利基技术和可持续转型展开多轮周期性治理[23]。因此,利基治理是试验、学习、评估、调整、再试验、再学习的动态循环过程。

最后,治理隐含了一个政治进程,即在众多不同利益共同发挥作用的领域建立一致或取得共识,以便实施某项计划。利基保护空间动态过程治理亦是如此,它是一个涉及多行为主体、多维度和多层面互动的过程,同时也是一个不断试错、学习和反思的过程。

6 结语

当前,一方面,很多国家扶持可持续性技术利基的政策意愿和力度都很高;另一方面,世界经济不景气,很多国家短期经济发展目标和长期转型目标间的冲突越来越明显。在这一背景下,相对短期经济利益和经济发展,可持续转型目标的重要性会被弱化甚至被搁浅。因此,在时间上部分国家可持续转型意愿没有形成连续有效的约束,而短期或间断性政策不利于利基保护空间的建立和稳定。美国新政府退出《巴黎协定》的行为就是这一矛盾的体现,这一现实进一步加剧了转型问题的长期性、复杂性、不确定性和挑战性,同时也使得可持续转型理论研究、实证研究和具体政策研究变得极具意义。

事实上,中国以能源系统为主要代表的社会经济系统正面临严峻的转型压力。中国政府坚持并努力推动可再生能源技术发展和应用,以实现减排和能源发展战略目标且获得了巨大成效,在全球作出了积极表率。当前,利基分析主要应用于欧洲发达国家,如何运用利基保护空间和治理分析框架解析中国的成功,在理论和应用上均具有拓展性意义。特别是,中国经历对可持续技术后发国家如何快速实现赶超具有重要启发。中国仅仅是开启了可持续转型的初步进程,依靠单一或目前少数几种可再生能源技术发展在短期内无法实现能源系统转型。在经济进入“新常态”后,如何进一步选择和治理新技术利基,实现经济可持续增长、加快非持续性社会-技术系统转型依然是一个重大研究课题。

参考文献:

[1] UNRUH G C.Understanding carbon lock in [J].Energy Policy,2000,28: 817-830.

[2] MARKARD J,RAVEN R,TRUFFER B.Sustainability transitions: an emerging field of research and its prospects [J].Research Policy,2012,41: 955-967.

[3] KÖHLER J,et al.An agenda for sustainability transitions research: state of the art and future directions [J].Environmental Innovation and Societal Transitions,2019.https://doi.org/10.1016/j.eist.2019-01-004.

[4] SCHOT J, GEELS F.Strategic niche management and sustainable innovation journeys: theory,findings,research agenda,and policy [J].Technology Analysis & Strategic Management,2008,20(5): 537-554.

[5] TUKKER A,BUTTER M.Governance of sustainable transitions: about the 4(0) ways to change the world[J].Journal of Cleaner Production,2007 (15):94-103.

[6] 陈卓淳,姚遂,中国电力系统低碳转型的路径探析——基于社会技术转型思路[J].中国人口·资源与环境,2012,22(2): 62-68.

[7] 吕涛,王春玲,王飞,社会-技术系统转型理论及其在能源系统转型中的应用[J].中国科技论坛,2015(10 ): 109-114.

[8] 陈卓淳.可持续转型理论中利基研究新进展[J].科技进步与对策,2016(1):156-160.

[9] 陈卓淳,徐长生.技术利基与社会-技术系统转型模式研究——以德国海上风电(1993- 2016)为例[J].中国科技论,2018(5):180-187.

[10] SMITH A VOB,JAN-PETER,GRIN J.Innovation studies and sustainability transitions:the allure of the multi-level perspective and its challenges[J].Research Policy,2010,39 (4):435-448.

[11] SMITH A,RAVEN R.What is protective space? reconsidering niches in transitions to sustainability [J].Research Policy,2012,41 (6): 1025-1036.

[12] WELLS P,NIEUWENHUIS P.Transition failure: understanding continuity in the automotive industry [J].Technological Forecasting & Social Change,2012,79: 1681-1692.

[13] DIMAGGIO P,POWELL W.The iron cage revisited.institutional isomorphism and collective rationality in organizational fields[J].Am.Sociol.Rev,1983,48: 147-160.

[14] KORHONEN H,KAARELA I.Corporate customers' resistance to industrial service innovation[J].Int.J.Innov.Manag,2010,15 (3): 479-503.

[15] PURKUS A,GAWEL E,THRN D.Addressing uncertainty in decarbonisation policy mixes-lessons learned from German and European bioenergy policy [J].Energy Research & Social Science,2017,33: 82-94.

[16] HOWLETT M,RAYNER J.Patching vs packaging in policy formulation: assessing policy portfolio design[J].Politics Gov,2013,1 (2): 170-182.

[17] KERNA F,KIVIMAA P,MARTISKAINENA M.Policy packaging or policy patching? the development of complex energy efficiency policy mixes[J].Energy Research & Social Science,2017,23: 11-25.

[18] 陈卓淳.“失灵”思路下可再生能源技术扩散的阻碍因素分析[J].科技进步与对策,2018,35(10): 115-120.

[19] VERHEES B,et al.The role of policy in shielding,nurturing and enabling off-shore wind in the Netherlands (1973-2013) [J].Renewable and Sustainable Energy Reviews,2015,47:816-829.

[20] DAVID M.Moving beyond the heuristic of creative destruction: targeting exnovation with policy mixes for energy transitions[J].Energy Research & Social Science,2017,33: 138-146.

[21] MEADOWCROFT J.Who is in charge here? governance for sustainable development in a complex world [J].Journal of Environmental Policy & Planning,2007,9: 299-314.

[22] HANSEN T,COENENL.The geography of sustainability transitions:review,synthesis and reflections on an emergent research field.Environ [J].Innov.Soc.Transit.,2015,17: 92-109.

[23] LOORBACH D.Transition management: new mode of governance for sustainable development [M].International Books,Utrecht,2007.

[24] KUNGL G,GEELS F.Sequence and alignment of external pressures in industry destabilisation.understanding the downfall of incumbent utilities in the German energy transition (1998-2015) [J].Environ.Innov.Soc.Transit,2018,26: 78-100.

[25] ROGGE K,REICHARDT K.Policy mixes for sustainability transitions: an extended concept and framework for analysis [J].Res Policy,2016,45:1620-35.

[26] MAGRO E,WILSON J.Policy-mix evaluation: governance challenges from new place-based innovation policies[J].Research Policy,2018.https://doi.org/10.1016/j.respol.2018.06.010.

(责任编辑:王敬敏)