制度情境差异对企业成长的影响研究热点与趋势

李玉刚,吴 朋,叶凯月,方修园

(华东理工大学 商学院,上海 200237)

摘 要:以Web of Science 数据库(SSCI、SCI-E)收录的发表于1997-2019年的1 529篇制度情境差异对企业成长影响的文献为研究样本,运用文献计量法对研究样本的发文量年度分布进行分析,并通过CiteSpace V软件绘制科学知识图谱,对该领域的科研合作网络、关键节点文献以及研究热点的演进过程进行分析。结果表明,制度情境差异对企业成长的影响研究经过10年左右的酝酿期后,从2008年起逐渐引起学术界的广泛关注与热议;美国等发达国家的研究处于全球领先地位,并形成了以“美国—英国—西班牙—加拿大—意大利—澳大利亚—瑞典”为中心的核心学术群体;以Peng、Aguilera、Campbell等为代表的学者构建了制度理论应用于企业成长研究的基本分析范式;该领域研究热点在不同时期的侧重点存在一定差异。基于可视化分析结果,构建了制度情境差异对企业成长的影响分析框架。

关键词:制度情境;企业成长;知识图谱;CiteSpace

Research Hotspots and Trend on the Effects of Institutional Context Differences on Corporate Growth

Li Yugang,Wu Peng,Ye Kaiyue,Fang Xiuyuan

(Business School,East China University of Science and Technology,Shanghai 200237,China)

AbstractChoosing 1529 datum of documents about the effects of institutional context differences on corporate growth published from 1997 to 2019 from Web of Science database( including SSCI、SCI-E) as the research sample,this paper firstly analyses the publishing time distribution of sample datum on the basis of bibliometrics.Then it analyses the cooperation between major countries or institutions involved by co-occurrence analysis, the core researchers and their classical literatures by document co-citation analysis, the evolution of hot topics by co-word cluster analysis.The results show that: after a decade of brewing period of slow growth,the research on the effects of institutional context differences on corporate growth has gradually aroused widespread concern and heated discussion in academic circles since 2008; America and other developed countries are leading the world in research and have formed a core academic group centered on "America-Britain-Spain- Canada-Italy-Australia-Sweden";scholars such as Peng、Aguilera and Campbell have constructed the basic analytical paradigm of applying institutional theory to the study of corporate growth; in different periods.There are some differences in the focus of the research hotspots in this field.Based on the results of visual analysis,this paper constructs an analytical framework for effects of institutional context differences on corporate growth.

Key Words:Institutional Context; Corporate Growth; Knowledge Map; CiteSpace

DOI10.6049/kjjbydc.2020030523

开放科学(资源服务)标识码(OSID):

中图分类号:F276.3

文献标识码:A

文章编号:1001-7348(2020)19-0151-10

收稿日期:2020-07-19

基金项目:教育部人文社会科学研究规划基金项目(20YJA630039)

作者简介:李玉刚(1964-),男,山东茌平人,华东理工大学商学院教授、博士生导师,研究方向为战略管理;吴朋(1991-),男,山东淄博人,华东理工大学商学院博士研究生,研究方向为战略管理;叶凯月(1994-),女,山东济南人,华东理工大学商学院博士研究生,研究方向为战略管理;方修园(1990-),女,山东济宁人,华东理工大学商学院博士研究生,研究方向为战略管理。本文通讯作者:吴朋。

0 引言

中国经济在改革开放40多年的历程中取得了显著成就,中国企业的崛起与发展在其中发挥了至关重要的作用。在影响企业发展的诸多因素中,企业战略由于聚焦在企业的价值创造、竞争优势以及绩效提升等关键环节而成为核心影响因素。与此同时,改革开放逐步深化,人工智能、大数据、物联网等新生事物不断涌现,企业面临的政治、经济、技术等环境已经发生并还将发生重要改变。在此背景下,企业必须积极适应并正确匹配环境需求,才能保持自身稳定成长。鉴于此,围绕企业成长与所处环境的联系,特别是与制度情境之间的关联衍生出一系列问题:制度情境差异对企业成长和战略选择的激励与约束效应是如何产生的?企业成长战略选择是否与其所处制度情境之间存在某种自然的互动关系?围绕上述问题,亟需政府、企业以及学者等进行深入探析。先前较早的研究中都忽略了公司所在区域外部环境因素对组织行为与战略选择的影响,近期相关研究重点分析重点区域环境或制度情境差异的作用,但研究视角与侧重点较为分散,依然未能形成一个系统的理论分析框架。North[1]指出企业战略行为受到环境机会集的影响,环境机会集不仅包含古典经济学所侧重的生产要素,同时也包括体制机制的因素。随着新制度主义的发展,学者们认识到在强调技术环境的同时,应考虑企业所处制度情境,必须将组织与环境的互动联系纳入到组织行为研究中,甚至应该将制度情境作为战略问题分析的基本条件[2]

针对制度情境与企业成长之间的关联,目前较为成熟的研究普遍选取西方企业作为样本,并将研究目的设定为如何应对东道国制度约束以成功推进全球化战略,而针对转型经济背景下企业如何在不断更迭的制度情境中成长壮大,如何应对制度约束与区域制度差异等方面的研究,尚显不足。西方战略管理体系成型于西方特有的统一、稳定的市场经济背景,Peng等[3]发现西方战略管理的基本假设存在一定局限性,并提出基于制度视角的战略管理理论,强调法律法规、规则、规范、道德及价值观等制度因素对企业战略与成长的影响。国内学者蓝海林[4]、陆亚东[5]以及徐二明[6]等一致呼吁,在将西方成熟的战略管理理论应用于中国情境下企业成长问题的分析时,需要将中国特有的制度背景作为研究基础,进而探讨处于制度转型期的企业成长问题,为转型经济背景下的企业成长问题提供对症的理论依据。

基于上述考虑,本文运用科学计量方法,在Web of Science 数据库(SSCI、SCI-E)中搜索制度情境差异对企业成长影响的文献进行可视化分析,以识别该领域的科研合作网络、关键节点文献以及研究热点演进过程。基于可视化分析结果,本文针对现有研究中的短板与尚需完善的方面构建制度情境差异对企业成长影响的分析框架,以期为制度情境差异与企业成长之间作用机制的厘清作出贡献。

1 企业成长内涵

1.1 主流经济学与管理学理论对企业成长的定义

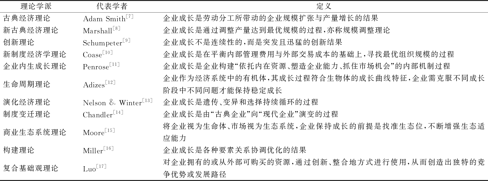
企业成长作为驱动整体经济与全行业持续发展的关键因素,受到政策制定者、实践者以及相关研究人员的高度关注,是管理学研究领域的核心问题之一。亚当·斯密[7]最先将企业成长问题引入学术研究范畴,用企业分工的规模效应解释企业成长,他指出企业作为一种社会组织,其存在的目的是获取规模经济所带来的利益,而规模经济就产生于企业分工后的低成本、高产值生产过程中,因此,企业成长与行业分工协作高度正相关。此后,学者们纷纷尝试从不同理论视角解读企业成长,并给出了不同定义,具体内容如表1所示。

表1 企业成长相关定义

理论学派 代表学者 定义古典经济理论Adam Smith[7]企业成长是劳动分工所带动的企业规模扩张与产量增长的结果新古典经济理论Marshall[8]企业成长是通过调整产量达到最优规模的过程,亦称规模调整理论创新理论Schumpeter[9]企业成长不是连续性的,而是突发且迅猛的创新结果新制度经济学理论Coase[10]企业成长是在平衡内部管理费用与外部交易成本的基础上,寻找最优组织规模的过程企业内生成长理论Penrose[11]企业成长是企业构建“依托内在资源、塑造企业能力、抓住市场机会”的内部机制过程生命周期理论Adizes[12]企业作为经济系统中的有机体,其成长过程符合生物体的成长曲线特征,企业需克服不同成长阶段中不同问题才能保持稳定成长演化经济理论Nelson & Winter[13]企业成长是遗传、变异和选择持续循环的过程制度变迁理论Chandler[14]企业成长是由“古典企业”向“现代企业”演变的过程商业生态系统理论Moore[15]将企业视为生命体、市场视为生态系统,企业保持成长的前提是找准生态位,不断增强生态适应能力构建理论Miller[16]企业成长是各种要素关系协调优化的结果复合基础观理论Luo[17]对企业拥有的或从外部可购买的资源,通过创新、整合地方式进行使用,从而创造出独特的竞争优势或发展路径

根据表1中学者们在不同时期从不同视角对企业成长的分析可知,企业成长理论始于古典经济学相关内容,经后续研究的推进,发展成为目前新的理论趋势,这期间涌现出大量相关研究:从企业成长影响因素看,相关研究由关注外部因素到聚焦内部资源再到内外相结合;从企业成长内容看,相关研究对企业的假设由生产函数转向有机生命体。

1.2 企业成长的两个维度:量变型成长与质变型成长

现有的企业成长研究涉猎广泛、内容丰富,然而,研究中的“丛林现象”,导致相关研究繁杂而无序,企业成长理论未成体系。本文认为,当前国内外学者对企业成长的看法众说纷纭,众多研究仅从某一方面对企业成长进行阐释;同时,学术界始终未能形成对企业成长概念的统一界定,使得企业成长与其它相关概念的界限模糊,衡量企业成长的标准不一,导致大量研究无法在同一平台相互比较与参考。鉴于此,本文认为企业成长是指企业在适应外部环境(包括政治与经济环境、技术环境、行业竞争环境、市场需求环境等)的基础上,通过优化组织结构,有效配置资源与能力,构建并优化企业外部价值网络,进而形成自身核心竞争力以实现业务规模扩张、财务绩效增加、品牌价值提升、创新能力与环境适应能力增强的目的。

在现实商业环境中,很多企业会在某一阶段实现快速发展,销售额迅速上升,资产规模不断扩大,然而表面的风光却时常蕴含着背后的危机。这是因为在企业初始阶段迅速做大规模可以实现规模经济,但一味追求“大”规模,把“大”设为最终目标,就极易落入成长“陷阱”。那些风光一时却在一夜之间坍塌的企业,就在于其未形成规避成长“陷阱”的能力。所以,这个陷阱就是企业不能真正理解成长中“量”与“质”的关系。雷家骕[18]认为对于任何企业而言,其成长必然是一个过程,而不仅是一种结果,而那些看似强大却被小事击倒的企业,以及那些成长为庞然大物却突然崩塌或失控的企业,都是将成长视作结果而不是过程。他进一步提出,企业成长的过程是一个不断搭建“优势门”的过程,所谓“优势门”,是一个企业实现可持续发展的基本框架:一个“门框”是企业内在素质的提升,另一个“门框” 是企业外部价值网络的形成与优化,“门顶”是适合企业的商业模式和战略,“门槛”则是企业全体员工的共同努力,企业若想基业长青,就要使这扇“优势门”内外兼修、比例适当。本文结合雷家骕的研究内容,认为企业成长是连续性现象和动态发展演化过程,显现出“量变(规模)”与“质变(能力)”的成长特征,是量的增长与质的蜕变的统一。在此概念基础上,本文为更准确地分析制度情境差异与企业成长的关系,将企业成长划分为量变(规模扩大)型成长与质变(能力提升)型成长两类,并对两者的内涵与联系进行详细阐述。

量变型成长,即企业规模扩大或增长,是企业成长最直观的体现,可直观地反映企业当前阶段经营状况,如资产增值、盈利提高、销售额增加、雇员人数与收入增长等。企业规模的扩大可产生规模经济效益,并有利于提升企业曝光度与威望,增强抵御外部风险的能力。因此,对于追求规模扩张的企业来说,其动力源于在更大范围内规避市场风险并快速实现规模经济。企业量变型成长主要以静态财务数据来评估,具体指标包含主营利润比例、资本保值增值率、净资产收益率、资本周旋加速率等,上述指标倾向于反映企业短期财务绩效水平,是企业提升经营绩效与股东价值的标志。质变型成长,即企业成长能力的增长,是指企业通过优化生产过程与生产要素的转化质量和速度促进企业价值能力增长,具体包含内部组织功能的逐渐完善,自主创新与资源配置能力的提升,生存能力、竞争能力以及环境适应能力的综合加强等。质变型成长是企业生产经营能力与发展趋势的反映,体现企业各方面长期增长的情况。由于质变型成长能力的内在隐性特征,使其很难客观地通过外在显性指标直接进行测量,可参考使用投资机会集(可用股票市价代替)与技术效率间接测量,通过投资机会集与技术效率分别反映市场预期的企业成长能力与企业内在的成长能力。

2 制度情境差异对企业成长影响的相关研究可视化分析

近年来,在新兴经济体社会制度变革和经济转轨深入进行的同时,制度情境因素(法律法规、政府政策、社会文化、行业标准等)对企业成长的显著影响引起了学术界广泛关注。Peng[3]明确指出,制度基础观是继行业基础观、资源基础观之后,可以对企业成长战略作出合理解释的第三大理论支柱,为揭示制度情境与企业成长战略的互动关系作出了开创性、基础性贡献。当企业处于制度变革或经济转型背景下,制度情境就不只是一种宏观背景,规制、规范、认知维度的制度因素是企业成长战略制定的决定性因素[19]

基于上述分析内容,同时考虑当前中国经济转型背景(从计划经济向市场经济的渐变是对内体制改革与对外开放的双重演变,使得企业处于高度动态变化的制度环境中)对企业战略决策的直接影响,本文选择从制度情境视角出发,基于Web of Science 数据库中有关制度情境差异对企业成长影响的相关研究,综合运用文献计量分析与科学知识图谱,并通过CiteSpace V软件直观显示该研究领域的信息全景,识别并归纳出不同时期的研究热点、发展趋势以及研究前沿,挖掘最新研究动态与新颖的研究方向,以期为理论分析模型的建构理清思路。为确保检索数据的权威性、准确性和全面性,本文基于Web of Science 数据库(SSCI、 SCI-E) 进行主题检索,主题检索词TS=(“institution context” and “corporate growth” or “corporate performance”),文献类型为“article”。根据初步检索所得文献的题目、关键词、摘要等内容对检索结果进行删选,剔除与研究主题不符或重复的文献,最终确定有效文献1 529篇。在此基础上,综合运用文献计量分析与科学知识图谱对检索所得文献进行可视化分析。其中,文献计量法可依据相关文献的增长与老化规律进行论文年度分布统计,以揭示该领域研究现状与发展趋势;科学知识图谱兼具“图”和“谱”的性质,通过数据挖掘、图形绘制、科学计量等方式揭示静态的“知识结构框架图”与动态的“知识发展进程谱”,反映知识在时间维度的流动与发展。

2.1 文献发表趋势分析

为了从整体上探明制度情境差异对企业成长影响的相关文献数量变化及其时序演变规律,本文对检索收集到的1 529篇文献进行年度分布统计,如图1所示。整体上看,该领域年度发文量呈线性增长趋势,除2007-2008年发文量增长较快外,其余各年度增速均较慢。因此,以2007年为转折点可将该领域研究分为2个阶段:1997-2007年发文量较少且增幅较小,年均发文量仅有32篇,表明该领域研究处于不温不火的酝酿时期;2008-2019年发文量明显提升,年均发文量达到105篇,表明该领域研究逐渐成为国内外学者关注的研究热点。通过拟合累计发文量变化趋势:y=46.498e0.1695x,R2=0.949 5,发现该领域累计文献数呈指数增长,并且从2017年起,累计发文量理论值与实际值的差值逐年增加,反映该领域研究自2017年起趋向成熟。

图1 制度情境差异对企业成长的影响发文量年度分布

注:数据下载日期为2019年4月5日,故此图中2019年发文量并非该年总发文量

此外,2008年相较于2007年发文量增加了26篇(为增幅最大时期),究其原因可能在于,2008年金融危机爆发后,引起全球范围内经济增长放缓,不仅金融市场与虚拟经济受到冲击,实体经济特别是工业领域也面临巨大压力,大量中小型加工企业倒闭破产,资本市场风险与汇率风险随之骤增。为阻止危机继续蔓延,各国政府相继出台了一系列补救措施。例如,中国政府出台一系列货币与财政方面的政策以保障经济平稳过渡,推行有保有压、区别对待的方针,鼓励金融机构加大对中小企业、“三农”领域的贷款力度,同时通过劳动法调整等措施切实减轻企业负担。得益于相关政策与法律的出台,诸多中国企业有效避开了可能造成的更大损失。针对以上类似现象,越来越多的学者开始关注外部环境与政策对企业成长的重要影响,尤其是制度环境的约束与激励作用。由此,该领域研究逐渐成为热点并走向成熟。

2.2 主要国家/研究机构合作分析

由于知识增长的动态性、科学发展的复杂性以及领域知识的专业性,使得个体学者在科研过程中很难获取所有研究资源与专业知识,必须通过广泛的科研合作,有效解决日趋复杂的科学问题。鉴于此,本文对现有文献进行主要国家(地区)与研究机构之间的合作分析,以识别该领域的核心研究机构与国家,从而在之后的科研过程中加强与其之间的协作交流,实现自身科研水平快速提升。通过CitespaceV得到国家(地区)与研究机构混合网络图谱,如图2所示。对该网络图谱进行汇总,得到国家(地区)与研究机构发文量(Top12)列表,如表2所示。

由图2可知,美国作为最大节点在混合网络图谱中脱颖而出。再结合表2中发文量来看,美国的领先优势十分突出,其文献贡献量达482篇,其次是英国(177篇)、西班牙(109篇)、中国(93篇)、加拿大(72篇)等。其中,美国作为该研究领域发文量最多的国家,主要以大学为研究主体,如哈佛大学(20篇)、密歇根大学(10篇)、印第安纳大学(9篇)以及宾夕法尼亚州立大学(7篇)等。从发文影响力来看,英国诺丁汉大学的中心度最大(0.49),说明该校与网络中大多数国家或研究机构存在密切合作。其次是意大利(0.45)、瑞典(0.43)、澳大利亚(0.36)、西班牙马德里康普顿斯大学(0.35)、美国(0.34)、比利时根特大学(0.34)、西班牙(0.33)、加拿大(0.24)、英国(0.23)等。结合图3可知,美国、英国、西班牙、加拿大、意大利、澳大利亚以及瑞典7国外环颜色较深,并且各节点由关键路径相连,说明“美国—英国—西班牙—加拿大—意大利—澳大利亚—瑞典”是该领域核心研究群体。

通过表2与图2可知,我国在该领域的科研水平与国际核心研究群体相比存在较大差距。从发文量来看,我国总发文量虽位列第4,但相对发文量较少(93篇),仅为美国(482篇)的19.29%。从发文影响力来看,我国节点在网络图谱中位于边缘区域,而且与其它研究主体的连线较少、联系较弱,仅依靠北京大学、佐治亚理工学院与新加坡、美国保持微弱合作;从研究机构上看,我国核心研究团队主要分布在北京大学、厦门大学、香港城市大学、浙江大学等高校,但当前研究成果较少、影响力偏弱,而且各研究主体间未形成广泛的合作网络。因此,我国科研团体应积极深化与国际核心研究群体间合作,同时以国内合作网络为基础加强本土化研究,以逐步提升我国学术的国际影响力。

图2 国家(地区)/研究机构混合网络图谱

表2 国家(地区)/研究机构发文量(Top12)

排名发文量中心度国家/地区 发文量中心度研究机构 14820.34美国200.49诺丁汉大学21770.23英国200.02哈佛大学31090.33西班牙110.09伊拉斯姆斯大学4930.16中国100.04密歇根大学5720.24加拿大90.16印第安纳大学6620.45意大利90.34根特大学7550.36澳大利亚80.11剑桥大学8530.03德国70.13欧洲工商管理学院9510.13法国70.10北京大学10430.23荷兰70.21宾夕法尼亚州立大学11300.06韩国70.06巴利亚多利德大学12240.43瑞典50.35马德里康普顿斯大学

需重点指出的是,虽然美国等发达国家在该领域进行了大量研究,成为当前的核心研究群体,但相关研究大多基于一种成熟的制度环境。相对而言,美国等发达国家制度环境对企业成长的影响具有较高稳定性,而中国等转型经济体的制度环境是迅速变化的,制度要素多元化特性突显,制度主体与影响机制也更加复杂,这为制度视角的企业成长研究提供了先天优势。因此,国内学者在吸收学习国际重要研究成果的基础上,应立足于当前中国的转型背景,充分利用丰富的现实素材,推进制度视角的企业成长理论发展。

2.3 研究热点演进分析

在某一时期内,数量较多且具有内在关联的一组文献所关注的视角或主题称为研究热点。分析制度情境对企业成长的影响研究领域热点演进,有助于厘清该领域在各时期的关注焦点。文献题录所涵盖的关键词,分为作者关键词与增补关键词(Web of Science 的 DE和 ID 两个知识单元),可集中描述并高度概括文献的核心内容,因此,运用关键词共现分析方法(不同关键词在同一篇文献中出现称为关键词共现),确定制度情境对企业成长的影响研究热点。运行Citespace V,节点类型选择“Keyword”,设置阈值为“Top 30% per slice (up to 100)”,绘制关键词共现网络图谱,如图3所示。

由图3可知,在关键词共现网络图谱中,出现频次较大的节点有“corporate governance(公司治理)”、“firm performance(企业绩效)”、“innovation(创新)”、“corporate social responsibility(企业社会责任)”、“institutional theory(制度理论)”等,结合各阶段高频关键词,得到制度情境对企业成长影响的研究领域中各阶段关注热点,根据时间动态与研究内容将其划分为4个阶段,如表3所示。

表3 各阶段高频关键词

时间频次中心度关键词(中文) 时间频次中心度关键词(中文) 1997-20042800.02公司治理2005-2009350.06能力1980.01企业绩效350.01战略管理1720.03创新350.01制度1340.04管理280.03动态能力1160.04战略260.02创业方向1040.07市场260.02企业高管1030.03股权结构240.03企业多元化960.02决定因素240.10资源870.01投资230.02吸收能力790.02模式2010-2014220.01可持续性790.01视角210.03新兴经济体740.04行业200.04制度理论670.05创业160.03调节作用660.02竞争优势120.02国家610.02资本结构110.01文化距离610.03资源基础观100.01私募股权500.02代理成本100.02感知490.06金融100.01可持续发展420.03多元化100.01价值创造420.02中国2015-2019100.01股票收益率2005-20091060.03企业社会责任70.02经验证据610.03研发投入70.01满意度410.03知识50.01环境绩效370.04新兴市场50.02创业公司370.01面板数据50.02创造

注:本文为准确划分各阶段研究热点,选择性剔除各阶段少量、低频次非主要关键词,具体操作为:1997-2004年提取频次≥40的节点,2005-2009年提取频次≥20的节点,2010-2014年提取频次≥10的节点,2015-2019年提取频次≥5的节点

图3 关键词共现网络图谱

为更加直观地展示该研究领域中热点的时间分布与相互关系,通过Citespace V绘制关键词共现网络图谱Time Zone视图(见图4),按时间顺序由左至右构成柱形区域。由图4可知,制度情境对企业成长影响的研究仍处在初期阶段,图谱中分支较多,网络分散性较强,表明现有研究的关注点较为宽泛;但图4中关键节点之间的关联度较高,表明相互间具有较强解释力,能够为后续研究提供相应理论支撑与引领作用。

图4 关键词共现网络图谱(Time Zone视图)

注:图中各个节点代表不同关键词,频次越高则相应节点越大;节点之间连线代表不同关键词同时出现在同一篇文献中,连线的粗细表示共现次数的多少

通过文献共被引网络,可以挖掘出具备“桥梁”作用的关键节点文献(网络中从某一时段向另一时段过渡的关键点),这些关键节点往往具有较高的中心度(中心度≥0.1)。分析相关关键节点文献,可以识别该领域的经典文献与核心学者。运行Citespace V,节点类型选择“Cited Reference”,设置阈值为“Top 30% per slice (up to 100)”,根据运行结果中节点信息,整理得到该领域中具有核心学术影响力的10篇关键节点文献,如表4所示。

表4 关键节点文献(Top10)

序号中心度节点作者出版年论文名称来源期刊10.40Peng2008An institution-based view of international business strategy: A focus on emerging economiesJournal of International Busi-ness Studies20.36Aguilera2008An organizational approach to comparative corporate govern-ance: Costs,contingencies,and complementaritiesOrganization Science30.34Campbell2007Why would corporations behave in socially responsible ways? An institutional theory of corporate social responsibilityAcademy of Management40.34Aguinis2012What we know and don't know about corporate social responsi-bility: a review and research agendaJournal of Management50.31Peng2003Institutional transitions and strategic choicesAcademy of Management Re-view60.24Matten2008"Implicit" and "explicit" CSR: A conceptual framework for a comparative understanding of corporate social responsibilityAcademy of Management Re-view70.24Chen2010Cross-border mergers and acquisitions by Chinese listed com-panies: A principal-principal perspectiveAsia Pacific Journal of Manage-ment80.24Jackson2008Comparing capitalisms: understanding institutional diversity and its implications for international businessJournal of International Busi-ness Studies90.19Peng2009The institution-based view as a third leg for a strategy tripodAcademy of Management Per-spectives100.13Aguilera2010Comparative and international corporate governanceAcademy of Management An-nals

本文基于以上可视化结果,将制度情境差异对企业成长影响的相关研究按时序分为4个阶段,并对研究热点演进过程进行分析。

第一阶段(1997-2004年)。研究聚焦于制度情境差异对以下3个方面的影响:①企业治理方案与实效性;②企业股权结构与并购绩效的关系;③企业股权结构与创新的关系。该阶段的热点关键词包括公司治理、企业绩效、创新、管理、战略、市场、股权结构等。在关键节点文献《An organizational approach to comparative corporate governance: Costs,contingencies,and complementarities》中,Aguilera等[20]指出之前大量研究主要侧重于分析企业治理实践(董事会结构、股东激励政策等)与企业绩效之间的“封闭式”关系,而忽略了企业与不同制度情境之间的相互作用对企业治理有效性的影响。针对这一问题,他提出了在不同制度情境下评估企业治理有效性的“开放式”三维分析框架(三维是指成本、偶发事件以及互补性)。在此研究基础上,Aguilera等[21]进一步对跨国公司治理实践中主要研究议题、核心概念与研究范式进行了严格界定,并整合管理学、社会学、政治学等跨学科研究内容评估公司治理有效性。在关键节点文献《Cross-border mergers and acquisitions by Chinese listed companies: A principal-principal perspective》中,Chen等[22]对中国上市公司跨国并购进行了研究,利用2000-2008年中国上市公司跨国并购样本数据进行实证分析,研究表明当政府是上市公司主要股份持有者时,投资者对上市公司跨国并购绩效持消极态度,而且会增加委托代理冲突的可能性。这是由于政府往往基于政治动机或产业政策的考虑开展跨国并购,而不是以盈利水平为主要参照标准。此外,制度基础观的奠基之作《Institutional transitions and strategic choices》也发表于这一阶段,Peng等[23]构建了一个两阶段制度变迁模型用以分析制度转型期间企业战略选择问题,即在制度转型过程中,企业会选择从第一阶段的网络中心战略转向第二阶段的市场中心战略。

第二阶段(2005-2009年)。研究内容主要涵盖3个方面:①跨国公司如何通过履行社会责任应对东道国制度要求;②地区制度环境对企业研发投入的影响;③新兴市场中制度环境对企业战略选择的影响。该阶段的热点关键词包括企业社会责任、研发投入、知识、新兴市场、面板数据、能力、战略管理等。目前有关企业社会责任的研究大多围绕企业财务绩效展开,很少有学者从理论层面对企业社会责任行为作出解释。Campbell等[24]在《Why would corporations behave in socially responsible ways? An institutional theory of corporate social responsibility》中通过制度理论解释企业为什么会履行或者不履行社会责任,指出制度门槛条件的存在决定了企业是否履行社会责任。Matten等[25]通过对“为什么企业履行社会责任的方式在不同国家是不尽相同的”、“如何不同”以及“如何发生变化”等问题的研究分析,得出了与Campbell类似的结论,即企业履行社会责任是以制度层面的先决条件为基础的。此外,制度基础观的代表性文献《An institution-based view of international business strategy: A focus on emerging economies》和《The institution-based view as a third leg for a strategy tripod》同时发表于此阶段。新兴经济体在全球舞台上的崛起,为扩大和发展基于制度基础观的战略管理理论提供了巨大机遇。Peng等[26]以新兴经济体企业国际商务为研究切入点,对“是什么影响并驱动了企业国际商务战略与绩效”这一问题从4个维度进行了深入研究(反倾销政策、IT企业在印度的国内外竞争、中国的企业成长、新兴经济体中的公司治理),分析指出行业基础观与资源基础观对这一问题虽然有很强的解释力,但它们很大程度上忽视了正式与非正式制度在市场运行中的重要作用。在此基础上,Peng等[3]将研究视角延伸至国际商务之外的领域,通过与战略管理核心理论观点的直接对话,指出制度基础观不仅适用于新兴经济体,对发达经济体中的企业成长同样具有很强的解释力,因此,制度基础观可以作为战略管理的第三大理论支柱。

第三阶段(2010-2014年)。研究内容主要涵盖以下4个方面:①制度环境对企业绩效持续性增长的影响;②文化距离对跨国公司在新兴市场中运营的影响;③私募股权类型对IPO绩效的影响;④制度空白对企业成长的利弊。该阶段的热点关键词包括可持续性、新兴经济体、制度理论、调节作用、国家、文化距离、私募股权等。以往关于企业绩效可持续增长的研究中,隐含国家制度环境具有一致性的假设,Chacar等[27]首先对这一假设提出了批判,并通过对33个国家中10 000多家企业10年数据的分析指出,制度情境差异通过对产品、金融以及劳动力市场的影响进而对市场竞争强度与企业绩效持续性增长产生重要约束与激励。Zhang & Luo[28]通过对2008年中国汶川地震后企业慈善行为的研究指出,跨国公司由于受制度逻辑、文化距离以及组织脆弱性的影响,会对新兴市场社会问题有不同反馈;Bruton等[29]通过对私募股权投资者异质性的分析,指出多重代理关系受到制度环境的影响,集中持股有助于提高IPO绩效,不同类型的私募股权投资者对IPO业绩有不同影响;Ahuja & Yayavaram[30]认为企业可针对制度空白采取合适策略以提升企业绩效;Puffer & McCarthy[31]对过去20年以来有关俄罗斯商业与管理的研究进行了梳理分析,得到基本结论:由于俄罗斯在某些正式制度上的空白,使得俄罗斯企业十分依赖非正式制度(包括个人网络)开展各类业务,导致俄罗斯境内社会不公、腐败猖獗等问题突显。

第四阶段(2015-2019年)。主要研究视角有2个:①制度情境对企业环保行为与环境绩效的影响;②制度对企业向外部披露高透明度、高满意度信息的影响。另有部分研究聚焦于企业内部制度差异对经营绩效或股票市场的影响,这类研究与本文所关注的制度情境(主要关注企业外部的规制、规范、认知等制度因素)差别较大,故在此不作详细说明。该阶段的热点关键词包括股票收益率、经验证据、满意度、环境绩效、创业公司、创新等。Zhou & Patten[32]对中国制度环境下企业高管的环保意识进行了探索性分析,基于对北京市9家国有企业高管的访谈材料,研究指出行业制度压力是影响企业环保行为的核心因素,而来自于政府的影响却十分微弱;Lin等[33]以中国制造业中私营上市公司为实证样本,探析企业自我监管的象征性承诺对环境绩效的影响机制,分析指出在当前中国制度背景下,当企业致力于环境自我监管时可以促使企业实施有效的绿色生产工艺,部分企业可能利用政治联系获取绿色补贴以提高环境绩效;Oxelheim[34]实证研究指出,企业接受的最佳信息披露透明度并不等于外部股东满意的信息披露透明度,同时制度环境对企业的信息披露行为与过程具有较大影响。

通过可视化分析可知,制度情境差异对企业成长的影响研究在经过10年左右的酝酿期后,从2008年起逐渐引起学术界的广泛关注与热议。其中,美国等发达国家的研究处于全球领先地位,并形成了以“美国—英国—西班牙—加拿大—意大利—澳大利亚—瑞典”为中心的核心学术群体。在高中心度的关键节点文献中,以Peng、Aguilera、Campbell等为代表的学者构建了制度理论应用于企业成长研究的基本分析范式。此外,该领域研究热点在4个不同时期的侧重点有所差异,并且伴随制度理论的不断完善与交叉学科研究热潮,促使学者们将制度理论用于解决更多不同企业成长问题,从而促进目前研究视角日趋多元化。

2.4 制度情境差异对企业成长的影响分析框架

虽然现有研究围绕制度情境差异对企业成长的影响取得了阶段性成果,但该领域研究仍需进一步拓展与完善。例如,大量文献对公司治理、企业社会责任、制度创业等进行了深入研究,但是,关于政治关联、制度复杂性、合法性、腐败等制度因素对企业成长的影响研究尚显稀缺与不足(考虑到本文所筛选的文献来源于SSCI与SCI-E两个国外数据库,所以,未能涵盖国内相关研究成果,国内学者杨其静等[35]针对政治关联与企业成长的关系进行了一些有意义的探索。因此,后续研究将进一步结合国内研究现状进行完善);制度情境影响企业成长的传导路径尚不明晰;如何将行业基础观与资源基础观融入到制度情境的影响路径中也需进一步探析。本文针对现有研究中短板与尚需完善的方面,构建制度情境差异对企业成长的影响分析框架(如图5所示),以期为制度情境差异与企业成长之间作用机制的进一步厘清作好铺垫。对于学术研究来说,明确制度的重要性是第一步,理清制度理论的逻辑是第二步,解释制度的作用机制是最终环节。本文所构建的分析框架侧重于对制度情境差异对企业成长影响路径的刻画,同时,虽然从制度视角出发分析企业成长问题,但是,不能忽略战略管理的另外两大支柱理论——行业基础观与资源基础观,因此,图5中涵盖了行业基础观、资源基础观和制度基础观的核心内涵。

图5 制度情境差异对企业成长影响的分析框架

此外,3种经典理论视角对认知等心理因素在企业成长过程中所发挥的重要作用理解十分有限,导致企业成长中所涉及的心理、认知等因素被忽略。企业成长的决策过程被简化为一系列复杂因素的客观计算,然而,人的行为与企业决策并不只是一种精密准确的计算,它们往往会表现为一种不稳定的非理性反射行为,在这个过程中,冲动、本能、习惯、社会风俗以及认知偏见发挥着不可忽视的作用。企业成长战略的制定既可以由企业最高领导者一人主导,也可以通过基层、中层或高层管理团队协商制定,但由于企业成长战略的制定与组织转型过程的重要性和复杂性,使得企业战略转型大多是自上而下进行的。管理者认知水平对企业成长战略的制定与实施效果具有非常重要的影响,同时管理者对某一问题的因果逻辑和对市场的关注焦点是制定战略决策的基础,这两方面因素直接影响战略决策的传播与解释。因此,管理者认知理论对本文所研究问题具有重要影响,故需将其加入到分析框架中。

需要指出的是,本文只是在现有研究可视化分析的基础上,围绕相关研究中存在的不足构建一个初步分析框架,该框架中不同概念之间的关系与作用机制需要通过后续理论推演与实证研究加以佐证。

3 结语

本文基于文献计量法与科学知识图谱,对Web of Science数据库收录的1 529篇制度情境差异对企业成长影响的文献进行可视化分析。研究发现,该领域研究在经过10年左右的酝酿期后,从2008年起逐渐引起学术界的广泛关注与热议。美国等发达国家的研究处于全球领先地位,形成了以“美国—英国—西班牙—加拿大—意大利—澳大利亚—瑞典”为核心的学术群体。我国在该领域的科研水平与国际核心研究群体相比存在较大差距,我国总发文量虽位列第4,但相对发文量较少(93篇),仅为美国(482)的19.29%,而且,与其他研究主体的联系较弱,仅依靠北京大学、佐治亚理工学院与新加坡、美国保持微弱合作,因此,我国科研团体应积极深化与国际核心研究群体的合作。在高中心度的关键节点文献中,以Peng、Aguilera、Campbell等为代表的学者构建了制度理论应用于企业成长研究的基本理论与分析框架。基于可视化分析结果,本文针对现有研究中的短板与尚需完善的方面构建制度情境差异对企业成长的影响分析框架。

参考文献:

[1] NORTH D C.Institutions,institutional change and economic performance[M].New York: Cambridge University Press,1990.

[2] SCOTT W R.The Adolescence of institutional theory[J].Administrative Science Quarterly,1987,32: 493-511.

[3] PENG M W,SUN S L,PINKHAM B,et al.The institution-based view as a third leg for a strategy tripod[J].Academy of Management Perspectives,2009,23(4): 63-81.

[4] 蓝海林,宋铁波,曾萍.情境理论化: 基于中国企业战略管理实践的探讨[J].管理学报,2012,9(1): 12-16.

[5] 陆亚东.中国管理学理论研究的窘境与未来[J].外国经济与管理,2015(3): 3-15.

[6] 徐二明,李维光.中国企业战略管理四十年(1978—2018):回顾、总结与展望[J].经济与管理研究,2018,39(9): 3-16.

[7] 亚当·斯密.国民财富的性质和原因的研究[M].北京: 商务印书馆,1997.

[8] MARSHALL A.Principles of economics[M].London: Macmillan Press,1890.

[9] SCHUMPETER J A.The theory of economic development[M].Cambridge,MA: Harvard University Press,1934.

[10] COASE R H.The nature of the firm[J].Economics,1937(4): 386-405.

[11] PENROSE E T.The theory of the growth of the firm[M].Oxford: Basil Blackwell Publisher,1959.

[12] ADIZES I.Organizational passages: diagnosing and treating life cycle problems of organizations[J].Organizational Dynamics,1979,8(1): 3-25.

[13] NELSON R,WINTER S.An evolutionary theory of economics change[M].Cambridge: The Belknap Press of Harvard University Press,1982.

[14] CHANDLER A D.Scale and scope[M].Cambridge: Belknap Press,1990.

[15] MOORE J F.The death of competition[M].New York: Harper Paperbacks Press,1997.

[16] MILLER D,LEE J,CHANG S,et al.Filling the institutional void: the social behavior and performance of family versus ono-family technology firms in emerging markets[J].Journal of International Business Studies,2009,40(5): 802-817.

[17] LUO Y D,CHILD J.A composition-based view of firm growth[J].Management and Organization Review,2015,11 (3): 379-411.

[18] 雷家骕.搭建企业成长的“优势门”[J].当代经理人,2005(12): 109.

[19] PENG M W.Toward an institution-based view of business strategy[J].Asia Pacific Journal of Management,2002,19(2): 251-267.

[20] AGUILERA R V,FILATOTCHEV I,GOSPEL H,et al.An organizational approach to comparative corporate governance: costs,contingencies,and complementarities[J].Organization Science,2008,19(3): 475-492.

[21] AGUILERA R V,JACKSON G.Comparative and international corporate governance[J].Academy of Management Annals,2010(4): 485-556.

[22] CHEN Y Y,YOUNG M N.Cross-border mergers and acquisitions by Chinese listed companies: a principal-principal perspective[J].Asia Pacific Journal of Management,2010,27(3): 523-539.

[23] PENG M W.Institutional transitions and strategic choices[J].Academy of Management Review,2003,28(2):275-297.

[24] CAMPBELL J L.Why would corporations behave in socially responsible ways? an institutional theory of corporate social responsibility[J].Academy of Management,2007,32(3): 946-967.

[25] MATTEN D,MOON J."Implicit" and "explicit" CSR:a conceptual framework for a comparative understanding of corporate social responsibility[J].Academy of Management Review,2008,33(2): 404-424.

[26] PENG M W,WANG D Y L,JIANG Y.An institution-based view of international business strategy: a focus on emerging economies[J].Journal of International Business Studies,2008,39(5): 920-936.

[27] CHACAR A S,NEWBURRY W,VISSA B.Bringing institutions into performance persistence research: exploring the impact of product,financial,and labor market institutions[J].Journal of International Business Studies,2010,41(7): 1119-1140.

[28] ZHANG J J,LUO X R.Dared to care: organizational vulnerability,institutional logics,and MNCs' social responsiveness in emerging markets[J].Organization Science,2013,24(6): 1742-1764.

[29] BRUTON G D, FILATOTCHEV I,CHAHINE S,et al.Governance,ownership structure,and performance of IPO firms: the impact of different types of private equity investors and institutional environments[J].Strategic Management Journal,2010,31(5): 491-509.

[30] AHUJA G,YAYAVARAM S.Dared to care: explaining influence rents: the case for an institutions-based view of strategy[J].Organization Science,2011,22(6):1631-1652.

[31] PUFFER S M,MCCARTHY D J.Two decades of Russian business and management research: an institutional theory perspective[J].Academy of Management Perspectives,2011,25(2):21-36.

[32] ZHOU N,PATTEN D M.An exploratory analysis of managerial perceptions of social and environmental reporting in China evidence from state-owned enterprises in Beijing[J].Sustainability Accounting Management and Policy Journal,2016,7(1):80-98.

[33] LIN H,ZENG S X,MA H Y,et al.Does commitment to environmental self-regulation matter an empirical examination from China[J].Management Decision,2015,53(5):932-956.

[34] OXELHEIM L.Optimal vs satisfactory transparency: the impact of global macroeconomic fluctuations on corporate competitiveness[J].International Business Review,2018,28(1):190-206.

[35] 杨其静.企业成长: 政治关联还是能力建设[J].经济研究,2011,46(10): 54-66+94.

(责任编辑:万贤贤)