众创空间创新发展多重并发因果关系与多元路径

杜宝贵,王 欣

(东北大学 文法学院,辽宁 沈阳 110169)

摘 要:运用模糊集定性比较分析方法,从内因与外因两个维度,分析不同地区众创空间创新发展影响因素和多元路径。结果表明,人才、资金、行为、经济、政策、技术、市场是重要影响因素,并且它们之间存在一种多重并发因果关系。其中,人才、资金和行为是众创空间创新发展的充分不必要条件;单个变量都不足以构成必要条件,它们需要通过排列组合发挥复合效应;不同地区促进众创空间创新发展的路径共有5条,可整合归纳为内部驱动型、外部驱动型、双轮驱动型、资源驱动型4种构型。

关键词:众创空间;多重并发因果关系;模糊集定性比较分析;创新发展

Multiple Concurrent Causation and Multiple Paths of Innovative Development of Mass Maker Spaces

Du Baogui,Wang Xin

(College of Humanities & Law,Northeastern University,Shenyang 110169,China)

AbstractBased on Fussy Set of Qualitative Comparative Analysis,the research analyzes influential factors and multiple paths of innovative development of mass maker spaces from internal and external dimensions.It turns out that talent,investment,activity,economy,policy,technology and market are significant factors and that multiple concurrent causation exists.Talent,investment,activity are sufficient but unnecessary conditions.None of the single variances could be necessary conditions,and combination is needed to generate compound effects.There exists five paths to promote innovative development of mass maker spaces,which can be concluded into four models,respectively are internal-factor-driven model,external-factor-driven model,compound-factor-driven model and resource-driven model.

Key Words:Mass Maker Spaces;Multiple Concurrent Causation;Fussy Set of Qualitative Comparative Analysis;Innovative Development

DOI10.6049/kjjbydc.2019080238

开放科学(资源服务)标识码(OSID):

中图分类号:F272.4

文献标识码:A

文章编号:1001-7348(2020)19-0009-08

收稿日期:2019-12-24

基金项目:国家社会科学基金项目(13BZZ058);辽宁省科学事业公益研究基金项目(2019JH4/10100007,2019JH4/10100020)

作者简介:杜宝贵(1975-),男,辽宁辽中人,博士,东北大学文法学院教授、博士生导师,研究方向为科技管理与科技政策、比较公共管理、教育治理;王欣(1991-),男,辽宁大连人,东北大学文法学院博士研究生,研究方向为科技政策。

0 引言

从众创空间产生与发展理论背景看,民主化创新理论侧重于解释众创空间准入门槛,民主化创新表征为创新主体大众化、创新资源互补性、创新过程开放性、创新氛围包容性,体现出作为上述要素聚合载体的众创空间低准入门槛这一特征;协同创新理论用以解释众创空间内部成员合作方式,提倡内部成员差异化定位与多元化发展;创新生态系统理论则重在厘清众创空间角色定位与功能,认为众创空间在整个创新生态系统中扮演中介协调者、资源集聚者、服务提供者等多种角色,应发挥创新前端、中端和后端衔接功能。

2015年3月,国务院办公厅颁布了《关于发展众创空间推进大众创新创业的指导意见》,提出发展众创空间的主要措施,从而拉开了众创空间全面建设与发展的序幕;同年9月,科技部出台了《发展众创空间工作指引》,明确了众创空间在推动“大众创业万众创新”、升级产业结构并开拓经济增长新动能、实现创新驱动发展等方面的作用;2016年2月,国务院办公厅印发了《关于加快众创空间发展服务实体经济转型升级的指导意见》,阐明了众创空间服务和支撑实体经济发展的重要功能与建设路径。相关政策的高效力与高密度出台,体现了新时代中国建设与发展众创空间的必要性与紧迫性。此外,在科技部火炬高技术产业开发中心编制的《中国火炬统计年鉴》中,众创空间相关指标与数据单独成章,足见国家对众创空间的高度关注。

政策利好不仅催生了各式各样的众创空间,而且推动了其高速发展。据统计,截至2017年底,中国共有5 739个众创空间,总收入突破150亿元,举办创新创业活动151 493场,为237 126个创业团队和182 462个初创企业提供服务[1]。然而,数量增长并非发展的全部,内涵式发展才是长久之计。当前,一些众创空间存在名不副实的问题,如表面上套着众创空间的外壳,享受政府各项优惠政策,暗地里却做起了房地产生意;将非创业项目纳入众创空间,营造虚假繁荣的景象;将提供场地作为主要经营项目,营业收入主要依靠房租收入,而缺失了其它服务功能;将原有经营不善的孵化机构重新包装贴牌,以套取财政补助[2];过度依赖财政补贴,不思进取,不主动开拓其它资金来源渠道;不考虑当地资源禀赋、市场需求、文化氛围等实际情况,追求指标和数据增长,发展步伐跨度较大,忽视了众创空间的本质内涵,在一定程度上造成了资源浪费。

鉴于上述众创空间建设与发展中存在的问题,探讨背后的原因至关重要:应如何衡量众创空间创新发展?哪些因素影响众创空间创新发展?不同地区影响因素有何不同?不同地区众创空间创新发展路径有哪些?为解释上述问题,本文以官方文件和学者们的研究成果为依据,选取众创空间创新发展被解释变量与解释变量,运用模糊集定性比较分析方法,初步探索众创空间创新发展的多重并发因果关系和多元路径,旨在丰富与拓宽众创空间理论研究内容,推动和改进不同地区创建与发展众创空间的政策实践。

1 研究综述

既有关于众创空间的研究主要围绕理论溯源与概念界定、绩效评价与影响因素、创新发展动力与路径等方面展开。

众创空间(Mass Maker Spaces)的产生根植于特定理论与实践背景。在理论层面,民主化创新、开放协同、社群平台、生态圈等理论为众创空间的产生提供了依据[3];在实践层面,这一概念诞生于中国实施创新驱动发展战略和“大众创业万众创新”背景下,由政府部门提出,具有明显的中国特色。其中,“众”是主体,表示大众,既是创新创业的需求主体,又是创新创业的供给主体和参与者;“创”是内容,表示创新创业,它既能够包容以个人爱好为导向的标新立异,又更加鼓励能够促进经济发展和转型升级的创新创业活动;“空间”是载体,表示平台、场所和基础设施,它是为创新创业个体与团队提供各类服务与资源的集合,既包括以办公室和工厂为代表的物理空间,又包括以网络平台为代表的虚拟空间(吴杰等,2016)。一些学者认为众创空间衍生于国外创客空间(Hacker Space),是一种新型孵化器,继承发展了传统孵化器的内涵与功能。王佑镁等[4]从内涵、外延和功能维度比较众创空间与创客空间、传统孵化器的联系与区别,认为众创空间=创客空间+创业孵化;与之类似,李燕萍等[5]认为众创空间是一种以现有孵化器和创客空间为基础的开放式创业生态系统,它在本质上是一种新型孵化器,既强调为创新创业者提供最基本的活动与工作场所,也强调为其提供全要素、低成本和专业化的资源整合与服务支持;贾天明等[6]将中国创新创业培育体系比作一个金字塔,认为众创空间处于金字塔最底层,其中原因有三:①受众群体更加广泛;②参与创建众创空间的主体更加广泛;③服务的创业阶段更加广泛。此外,两位学者还从兴起背景、表现形式、目标群体、进入门槛、盈利模式等方面分析了众创空间与传统孵化器的差异。

(1)关于众创空间绩效评价和影响因素研究,学者们主要基于两种角度:一是从公共政策视角,对众创空间相关政策进行绩效评价和政策评估。高涓等[7]将地方政府对众创空间的直接补贴和众创空间享受的税收优惠作为投入变量,将众创空间服务能力和产生的经济效益作为结果变量,通过改进的EBM-DEA三阶段模型,测量了创新创业财政引导政策绩效;臧维等[8]运用政策工具理论,通过构建PMC指数模型,从政策性质、政策实效、政策领域、发布机构等多个维度,量化评价北京市众创空间扶持政策的科学性与合理性。同样运用政策工具理论的学者徐示波(2019)按照政策工具强弱度分析框架,将众创空间政策划分为自由放任型、部分参与型、策略引导型和政府主导型,分析众创空间政策时空分布规律、政策工具结构与强度;温美荣等[9]论述KPI方法在众创空间政策评估中的必要性与适用性,并从关键领域、关键要素和关键绩效指标层面构建众创空间政策评估KPI指标体系。另一种是基于平台建设视角,探讨众创空间绩效评价体系构建、质量与竞争力评价等。崔祥民[10]从价值链角度,基于创客进入、创意实现、价值实现维度构建众创空间核心竞争力指标体系,并利用灰色关联度模型计算实际值与目标值间的关联度;陈奇等(2018)综合运用能力成熟度模型和灰色关联度分析法,构建众创空间服务能力成熟度评价体系与模型,全面评价众创空间服务能力成熟度;娄淑珍等[11]借鉴平台理论,设计涵盖要素供给(Supply)、需求集聚(Demand)和平台化匹配(Match)3个维度的众创空间竞争力S-D-M评价模型。

(2)关于众创空间创新发展动力与路径。肖驰宇[12]认为众创空间发展的创新内核是将传统孵化器项目、成果、知识产权等,作为推动众创空间创新发展的动力;与之相似,石家齐[13]验证了知识产权是创客创新、创业的驱动力,众创空间应有效管理与保护常驻企业和团队的知识产权,以促进内部成员及其自身创新发展;戴建忠等[14]探究新经济形势下众创空间创新发展的3条路径,即提档增效战略路径、战略品牌战略路径、集群发展战略路径。学者们也从外部环境中探索众创空间创新发展路径,如芦亚柯[15]从法律制度、政府管理制度、社会创新文化认同等制度环境与制度创新方面,论述了众创空间创新发展的制度路径。

总体而言,既有研究梳理了众创空间理论渊源和内涵特征,普遍认为众创空间是在创客空间和传统孵化器基础上演变而来,但或者侧重于呈现与说明最终演变形态,或对演变原因及背景作出简要说明,而忽视了演变过程中所呈现的规律。此外,关于众创空间影响因素的研究,一方面,由于研究目的、理论依据不同,选取的指标和研究数据存在一些差异,研究结论也就不同;另一方面,学者用一个公式表示所有变量间的因果关系,从而构建出具有高度普适性的评价体系或模型。实际上,众创空间创新发展影响因素存在一种“多重并发因果关系”,不同因素排列组合会产生不同效果,从而产生促进或阻碍众创空间创新发展的多元路径。因此,本文运用模糊集定性比较分析方法(Fussy Sets of Qualitative Comparative Analysis,简称fsQCA),以我国内地31个省、自治区和直辖市众创空间作为研究样本,通过探究影响因素间的多重并发因果关系和组态,初步解释不同地区众创空间创新发展所面临的有利因素与不利因素,以揭示和总结众创空间创新发展多元路径。

2 研究设计

2.1 研究方法

定性比较分析法(Qualitative Comparative Analysis,QCA)由Ragin[16]于1987年首次提出,多重并发因果关系与集合论是它最主要的思想基础,能够找到促成某一结果的前因条件及条件组态的多元组合方式,体现出“殊途同归”的理念。此外,QCA主要分析与解释各前因条件的综合效应而非净效应[17]。模糊集定性比较分析法(Fuzzy Sets of Qualitative Comparative Analysis,fsQCA)是一种将模糊数学引入定性比较分析的研究方法[18],该方法不再局限于二分类型,而是允许将条件变量和结果变量转换为0~1间的任意数值,从而扩展了定性比较分析方法的适用范围[19]。上述所提到的数值被称为模糊集隶属分数或隶属度,表示某一案例在某一条件或结果上的隶属程度,“1”表示完全隶属,“0”表示完全不隶属,二者间的数值表示部分隶属。

本文采用模糊集定性比较分析法(fsQCA),原因主要有以下3点:一是该方法建议10~60个中小样本的解释变量数为4~7个[20]。本文选取31个案例样本和7个解释变量,达到了适用要求;二是解释模型能够检验结果与条件及其组态间的逻辑关系(充分与必要、包含与被包含),有利于挖掘众创空间创新发展多元路径;三是该方法兼具集合隶属类别和程度两个要素,既发挥了其它两种定性比较分析方法的优势,又突破了二者的局限,能够有效减少数据丢失和矛盾组态,有利于提升研究过程精确度,从而确保本文研究结论的准确性与合理性。

2.2 变量选取与数据来源

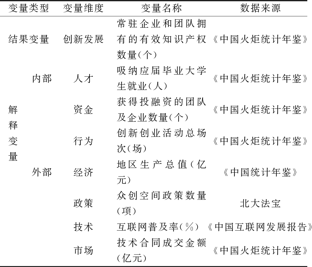
众创空间作为一种新型孵化平台,直接目标是服务于“大众创业万众创新”,最终目标是为创新驱动发展战略保驾护航。《国务院办公厅关于加快众创空间发展服务实体经济转型升级的指导意见》的基本原则指出:要将科技成果转化作为重点,扩大“大众创业万众创新”源头供给,推动科技型创新创业。《国务院办公厅关于发展众创空间推进大众创新创业的指导意见》提出充分发挥国家科技成果转化基金的作用,通过多种方式促进众创空间科技成果转化。上述官方文件从基本原则和政策措施中均将科技成果转化视作众创空间的重要功能。因此,本文认为科技成果转化绩效是衡量众创空间创新发展的核心变量。关于如何衡量科技成果转化绩效,学者们普遍将知识产权作为一项重要指标。例如,方琳瑜等(2018)认为众创空间主要功能之一即为促进新技术与新产品研发,借助知识产权形成核心竞争力;李燕萍等[21]将新增获得知识产权企业数量纳入众创空间发展质量评价指标体系中。综合官方政策文件及学者观点,本文将“常驻企业和团队拥有的有效知识产权数量”作为结果变量。

通过借鉴其他学者关于众创空间创新发展影响因素的研究,本文兼顾内部与外部因素,依据公开性与相关性原则,选取7个解释变量分别代表7个维度。其中,以“吸纳应届大学生就业人数”代表“人才”的原因是,大学生具备较为前沿的创新理念、完备的知识体系、高效的学习效率,能够适应众创空间快速的工作节奏,是众创空间及常驻企业和团队人才储备的重要组成部分。并且,《中国火炬统计年鉴》将该指标单独统计,足见对大学生人才的重视,因此用该指标代表“人才”具备一定的现实依据;以“获得投融资的团队及企业数量”代表“资金”的原因是,众创空间的“众”意指大众万众,表征为创新主体来源的广泛性,以及创新资源配置的公平性、平等性和普遍性,获得投融资的团队及企业数量越大,说明投融资覆盖对象越广、普遍性越强,因此该指标能够衡量资金配置集散程度;以“创新创业活动总场次”代表“行为”的原因是,众创空间主要是促进“大众创业万众创新”,其行为应是开展各类创新创业活动,如培训讲座、信息咨询、资源聚合等;以“地区生产总值”代表“经济”的原因是,地区生产总值能够衡量当地经济发展总体概况;以“众创空间政策数量”代表“政策”的原因是,专项政策数量是测量众创空间政策供给情况的直接指标,政策数量越多一般表示政策供给越充分;以“互联网普及率”代表“技术”的原因是,互联网作为一种现代信息技术,为生产和生活方式带来了颠覆式变革,并且互联网技术使得虚拟化组织形态、开放化办公场地、精准化孵化模式等成为可能,因此互联网是众创空间产生与发展的重要技术手段,而互联网普及率则是衡量这项技术推广与应用的直接指标;以“技术合同成交金额”代表“市场”的原因是,该指标体现了技术源头研发到技术转移转化的技术市场交易情况,通常而言技术合同成交金额越大,表示技术交易市场越为活跃。

内部影响因素主要是指众创空间为增加知识产权数量和促进科技成果转化而拥有的资金与人才,以及开展的创新创业活动。具体而言,包括3个解释变量:①吸纳应届大学生就业人数。既有研究表明,大学生具有强烈的创新意识与冒险精神,是主要创新主体之一,并且大学生集聚程度越高,越有利于众创空间发展[22];②获得投融资的团队及企业数量,指在本统计周期内,获得投融资团队的总数(投融资类型包括但不局限于种子基金、天使投资、A轮融资、B轮融资、C轮融资、新三板或上市、银行信贷、担保等)。通常而言,广覆盖、多层次、多来源的投资融资支持是众创空间及其常驻团队、企业正常运营与开展创新创业活动的基础,有些学者将入驻团队融资数量和融资金额视为同等重要并赋予了相同权重[23];③创新创业活动总场次(举办创新创业活动场次与开展创业教育培训场次之和)。开展创新创业活动有利于增强入驻企业和团队的创新创业意识,完善创新创业者知识体系,提高创新创业技能水平,有助于提供丰富信息从而降低信息不对称带来的负面影响。

外部影响因素主要是指影响众创空间创新发展的经济、政策、技术、市场等外部环境要素。具体而言,包括4个解释变量:①地区生产总值。研究表明,地区生产总值显著影响众创空间发展,地区经济发展水平越高,众创空间发展速度越快;经济发达地区凭借优越的资源禀赋和环境,会对众创空间建设发展产生了强大的推动力和持续的“黏性”(李燕萍等,2018);②众创空间政策数量。公共政策主要通过两种方式影响众创空间发展:一种是直接方式,通过搭建创新创业平台、政府财政补贴等措施参与本地创新创业活动;另一种是间接方式,通过人才激励、税收优惠等措施引导本创新本地化[24];③互联网普及率。伴随着“互联网+”新业态的蓬勃发展、互联网创业浪潮和创客运动的方兴未艾,中国众创空间数量不断增长,规模也在不断扩大[25]。互联网技术被认为是众创空间不可或缺的技术,该技术不仅营造了开放式创新创业生态系统,也突破了产业链上中下游沟通协作壁垒,为创新创业者提供了从技术源头研发到科技成果转化的一条龙信息服务[26];④技术合同成交金额。市场在资源配置中起决定性作用,因此,市场环境是众创空间发展的关键影响因素之一(杜凤娇等,2018)。技术合同成交额是指只针对技术开发、技术转让、技术咨询和技术服务类合同的成交额,它较为全面地涵盖了技术研发、成果转化、知识产权保护、市场化等各个方面,既能够代表当地创新市场环境,又可以体现众创空间推动创新发展的归宿。

与结果变量和解释变量相对应,本文数据来源于《中国统计年鉴》、《中国火炬统计年鉴》、《网宿·中国互联网发展报告》以及北大法宝,具体情况如表1所示。

表1 变量选取与数据来源

变量类型变量维度变量名称数据来源结果变量创新发展常驻企业和团队拥有的有效知识产权数量(个)《中国火炬统计年鉴》解释变量内部人才吸纳应届毕业大学生就业(人)《中国火炬统计年鉴》资金获得投融资的团队及企业数量(个)《中国火炬统计年鉴》行为创新创业活动总场次(场)《中国火炬统计年鉴》外部经济地区生产总值(亿元)《中国统计年鉴》政策众创空间政策数量(项)北大法宝技术互联网普及率(%)《中国互联网发展报告》市场技术合同成交金额(亿元)《中国火炬统计年鉴》

2.3 变量校准

由于不同变量单位名称存在差异,且同一变量上的绝对数值差异较大,为将变量转化为取值在0~1间的连续模糊集隶属度,需要为每一个变量设定校准锚点,以便进行后续分析。本文设定了3个校准锚点:完全不隶属(隶属度=0.05)、最大模糊交叉点(隶属度=0.5)、完全隶属(隶属度=0.95),并且这3个校准锚点分别对应各变量的上四分位数、平均值和下四分位数。各变量校准锚点如表2所示。

按照表2中各变量的校准锚点,运用fsQCA 3.0软件中的Compute-Calibrate(x,n1,n2,n3)功能,将各变量值转化为介于0~1间的模糊集隶属度,得到表3所示的转化结果。

表2 各变量校准锚点

变量类型变量维度变量名称校准锚点完全不隶属交叉点完全隶属结果变量创新发展常驻企业和团队拥有的有效知识产权数量1 333.004 904.395 926.00内部人才吸纳应届毕业大学生就业5 262.5015 017.13 19 263.50 资金获得投融资的团队及企业的数量155.00592.10817.00解释变量行为创新创业活动总场次3 923.008 279.52 9 537.00外部经济地区生产总值15 236.4827 327.10 33 959.64 政策众创空间政策数量3.008.8112.00技术互联网普及率0.470.540.57市场技术合同成交金额80.35433.04480.65

表3 各变量模糊集隶属度

案例变量结果变量创新发展解释变量内部人才资金行为外部经济政策技术市场北京11110.580.0311天津0.30.090.150.840.10.1911河北0.260.890.810.950.950.50.05山西0.070.380.10.80.050.280.880.05内蒙古0.060.40.120.160.0610.30.03辽宁0.080.560.20.80.270.410.45吉林0.030.070.060.10.040.750.30.14黑龙江0.060.020.040.010.060.080.110.08上海0.270.250.880.770.820.0811江苏1111110.951浙江111110.8910.32安徽0.330.10.950.160.480.750.050.18福建0.650.160.840.930.9110.06江西0.980.710.660.490.140.030.050.05山东1111110.731河南0.9610.991110.020.05湖北10.980.260.440.9810.391湖南0.10.290.560.320.950.950.030.12广东111110.2811广西0.030.030.040.010.10.750.070.03海南0.020.010.04000.950.220.03重庆0.940.990.960.690.1210.390.07四川0.110.720.120.420.990.080.020.47贵州0.040.040.040.020.030.020.020.05云南0.070.060.050.250.060.2800.05西藏0.020.010.02000.010.010.02陕西0.220.610.840.970.210.020.391甘肃0.060.160.950.20.010.080.010.09青海0.020.010.02000.020.50.04宁夏0.020.010.02000.030.220.03新疆0.030.030.040.010.020.020.730.03

3 定性比较分析结果

3.1 单变量必要性分析

在定性比较分析方法中,主要依靠两个非常关键的衡量指标对输出模型进行解释,分别是覆盖度(Coverage)和一致性(Consistency)。其中,覆盖度用以衡量单个解释变量或解释变量组合对案例样本的覆盖范围,数值越大,说明该解释变量或组合对案例样本的解释力度越强,越能够覆盖更多案例样本,通过式(1)[27]计算;一致性用以衡量解释变量或组合是否为必要条件,即结果的出现(或不出现)在多大程度上需要某一解释变量或组合存在,或者可理解为某一个集合包含于另一个集合的程度,通过式(2)[27]计算。

(1)

(2)

上式中,Xi表示案例样本在条件组合中的隶属度,Yi表示案例样本在结果中的隶属度,min指两者中的较小值[27]。通常规定,当0.8≤Consistency<0.9时,解释变量或组合被认为是结果变量的充分条件;当Consistency≥0.9时,解释变量或组合被认为是结果变量的必要条件[28]

本文单变量必要性分析结果如表4所示,人才、资金和行为一致性介于0.8~0.9之间,说明这3个解释变量是众创空间创新发展的充分不必要条件。换言之,人才、资金和行为中的某一变量单独出现,有可能实现众创空间创新发展;反之,众创空间创新发展路径与方式并不局限于这三者,仍有其它路径与方式可寻。所有单个解释变量一致性均小于0.9,说明这些解释变量需要组合在一起,才能构成众创空间创新发展的必要条件,从而共同促进众创空间创新发展。因此,有必要进行多变量组态分析。

表4 单变量必要性分析结果

变量一致性覆盖度人才0.886 6150.765 832资金0.893 4360.710 509行为0.858 4820.654 321经济0.787 7240.715 17政策0.716 9650.563 673技术0.664 1090.560 835市场0.624 0410.697 807

3.2 多变量组态分析

运用fsQCA 3.0软件进行组态分析时,会产生3组解,即简约解、中间解和复杂解。其中,简约解表示通过引入逻辑余项而导出的最小公式,通过简约解构造的解释模型过于简单,且没有检验所引入的逻辑余项的合理性,可能产生较多不合理的结论;复杂解表示不通过任何逻辑余项而导出的最小公式,通过复杂解构造的解释模型最为复杂且严格,普适性往往较差;中间解表示仅借助于与研究者理论和知识相一致的逻辑余项而导出的最小公式[27],它兼具简约解和复杂解的优势,通过中间解构造的解释模型覆盖度较广、解释力较强,既能够覆盖较多案例样本,又能够得到较为合理的结论,因此中间解往往被研究者采纳。经分析,本文共得到5组能够实现众创空间创新发展的路径,如表5所示。

根据中间解输出结果,所构造的5条路径总体覆盖度为0.751 918,它们覆盖了约75%的案例样本。并且,它们总体一致性超过0.9,说明它们是众创空间创新发展的必要条件。通过观察与分析,本文认为可将这5条路径归纳为4种构型。

(1)内部驱动型。在该构型下,众创空间创新发展主要依靠内部资源和行为活动,辅之以个别的外部条件即可。对应表5中的路径1,用公式表示为众创空间创新发展=人才*资金*行为*政策*~技术*~市场(其中,“~”表示“非”,“*”表示“且”,下同)。该公式可以理解为:一个地区众创空间如果人才储备充足、资金来源广泛、创新创业活动丰富且政策扶持力度较大,即便当地互联网普及率低、技术市场不活跃,也能够实现创新发展。这一路径的代表案例是河南和重庆,二者属于中西部地区,技术市场活跃度不及东部地区,互联网普及率也低于全国平均水平,但二者都颁布了较多的众创空间扶持与日常管理相关政策,突破人才引进、招商引资等方面的制度篱藩,越来越多的人才与资金投入到众创空间及其常驻企业和团队中,众创空间创新发展拥有了可观的内部资源增量,同时又通过开展丰富多彩的创新创业活动,激发与提高了内部创新意识和技能,激活了内部资源存量。

(2)内外驱动型。在该构型下,众创空间创新发展往往既以良好的外部经济、政策、技术环境为基础,同时又具备优越的内部资源禀赋,内外结合。对应表5中的路径2和路径3。其中,路径2用公式表示为众创空间创新发展=资金*行为*经济*政策*技术*~市场。该公式可以理解为:一个地区众创空间如果资金来源广泛、创新创业活动丰富,并且当地经济发展好、政策扶持力度大、互联网普及率高,即便是当地技术市场不活跃,也会实现创新发展。这一路径的代表案例是福建和浙江,二者占据得天独厚的地理位置,互联网行业起源早、发展快、质量优,越来越多的商人成为投资群体、投身天使投资,政府致力于提供优质的公共服务并打造创新创业生态系统。路径3用公式表示为众创空间创新发展=人才*资金*行为*经济*技术*市场。该公式可以理解为:一个地区众创空间如果人才储备充足、资金来源广泛、创新创业活动丰富,加之当地经济发展好、互联网普及率高、技术市场活跃,就能够实现创新发展。这一路径的代表案例是广东、山东、江苏和北京,它们在6个变量上取值都很高,虽然各省市都有相关政策,但数量多少对结果并无影响。先天优越的资源禀赋,附加后天积极的支持措施,众创空间创新发展水到渠成。

(3)资源驱动型。在该构型下,由于外部环境处于劣势,众创空间创新发展只能依靠人力资源和资金投入。对应表5中的路径4,用公式表示为众创空间创新发展=人才*资金*~行为*~经济*~政策*~技术*~市场。该公式可以理解为:当一个地区经济发展慢、政策扶持力度小、互联网普及率低、技术市场不活跃时,众创空间创新发展只能依靠充足的人才储备和广泛的资金投入。这一路径的代表案例是江西,它地处中部地区,地理位置不占优势且周边省市发展势头强劲,资源存量较为短缺,且资源增量竞争激烈。即便如此,该省众创空间常驻企业和团队拥有的有效知识产权数量依然可以保持全国领先,主要原因是广泛吸纳了人才,通过引入各类天使投资、创业投资等,完善了投融资模式。

(4)外部驱动型。在该构型下,众创空间创新发展主要是以良好外部环境为基础,辅之以个别的内部条件即可。对应表5中的路径5,用公式表示为众创空间创新发展=人才*~资金*~行为*经济*政策*~技术*市场。该公式可以理解为:一个地区众创空间如果人才储备充足,且当地经济发展好、政策扶持力度大、技术市场活跃,即使在资金不足、创新创业活动较少、互联网普及率低的情况下,仍会实现创新发展。这一路径的代表案例是湖北,该省GDP、众创空间政策数量及技术合同成交额位居全国前25%,具备良好的经济、政策和市场环境,在此基础上,该省众创空间及其常驻企业和团队吸纳了较多大学生人才,有力促进了众创空间创新发展。

表5 多变量组态分析结果

变量路径1路径2路径3路径4路径5人才★★★★资金★★★★☆行为★★★☆☆经济★★☆★政策★★☆★技术☆★★☆☆市场☆☆★☆★原始覆盖度0.208 8660.182 4380.425 4050.088 661 50.097 186 7唯一覆盖度0.121 0570.080 988 90.323 1030.045 183 40.025 575 5一致性0.811 2580.792 5930.974 6090.866 6670.974 359所有路径的覆盖度0.751 918所有路径的一致性0.901 841

注:“★”表示解释变量出现,“☆”表示解释变量不出现,空白部分表示解释变量出现与否对于结果变量无关紧要

4 结语

4.1 研究结论

本文运用模糊集定性比较分析方法,从内因与外因两个方面总结众创空间创新发展影响因素,分析影响因素间的多重并发因果关系,探索众创空间创新发展多元路径。结果表明:①众创空间创新发展受到人才、资金、行为、经济、政策、技术、市场等内外部因素的复合影响,其中人才、资金和行为是众创空间创新发展的充分不必要条件。换言之,人才、资金和行为之中的某一变量单独出现,有可能实现众创空间创新发展。反之,众创空间创新发展路径与方式并不局限于这三者,仍有其它路径与方式可供探索;②所有影响因素都不能单独作为众创空间创新发展的必要条件,它们之间存在一种多重并发因果关系,需要通过排列组合发挥效应;③由于不同地区众创空间在资源禀赋、外部环境等方面存在差异,影响因素组合效应也有所不同。从不同因素组合效应看,促进众创空间创新发展的路径共有5条,本文将其总结归纳为4种构型,分别是内部驱动型、外部驱动型、内外驱动型和资源驱动型。其中,内部驱动型表示众创空间内部具备一定的资源储备与技术实力,辅之以外部政策加以引导和支持,便能够促进其创新发展;外部驱动型表示当地经济、政策、市场等外部环境较好,众创空间应充分利用区位优势,广泛招贤纳士,做好充分的人才储备,即可促进其创新发展;内外驱动型表示众创空间兼具优越的内部资源禀赋与扎实的外部环境基础,创新发展是一件水到渠成的事情;资源驱动型表示区位条件不好,资源存量不足,资源增量竞争压力大,但依旧能够在激烈竞争中获取必要的人力资源与资金,从而促进众创空间创新发展。

4.2 实践启示

综合上述结论,本文提出如下启示:

(1)众创空间建设应以高质量发展和创新发展为目标导向。政府部门要围绕促进科技成果转化、推动知识产权增长、带动区域创新创业、提供公共科技服务和改善公众科学素养等方面,重点评价众创空间的创新创业孵化能力和创新创业服务能力。同时,政府部门、众创空间要追踪毕业企业和团队中长期发展情况,关注初创企业成活率以及生产经营与财务指标,调查总结毕业企业和团队面临的困境,调整与优化众创空间孵化模式,帮助初创企业积累资源优势并培养中长期创新发展能力。

(2)重视人才、资金和行为因素,加大众创空间人才引进力度,拓宽众创空间投融资渠道,丰富创新创业活动。加大众创空间人才引进力度,对众创空间中就业创业人才给予一定的积分落户优惠,适当延长租房补贴时限,加大购房补贴力度,匹配必要的创业启动资金和奖励金。拓宽众创空间投融资渠道,引进并培育银行、创业投资机构、产业投资机构、科技担保机构、小贷公司、保险公司等金融主体,开发与丰富贷款、保险等产品线,通过降低贷款利息、设立创投引导基金、提供担保、知识产权质押融资、搭建征信平台与管理体系等措施,解决融资难、融资贵等问题。众创空间应积极开展创新创业大赛、交流会议、论坛沙龙、培训讲座、产品交易会展与拍卖会等活动,扩大众创空间及在孵企业影响力,为在孵企业和团队搭建供需对接平台并提供市场供需信息。

(3)众创空间建设应考虑当地资源禀赋条件。对于经济实力强、技术条件好、市场交易活跃的地区,可侧重于“做优增量”,释放政策红利,鼓励各类众创空间建设。对于经济实力弱、技术条件差、市场交易不活跃的地区,应侧重于“盘活存量”,整合优化既有的创新创业孵化机构资源,并有选择性地建设众创空间。

4.3 不足与展望

本研究中还存在一些局限亟待突破。首先,由于模糊集定性比较分析方法对案例样本和解释变量的数量有所要求,以及考虑到变量代表性、数据可获取性和时效性等问题,本文所能研究的影响因素广度与深度受限,仍存在其它影响因素有待深入研究;其次,众创空间是一个新兴概念,发展历史较短。为此,本文所选取的是截面数据,所要衡量的是当年情况,研究结论适用范围具有一定局限性。因此,随着对众创政策不断迭代理解的逐步深入以及相关研究的持续探索,后续研究可尝试进行持续性时间序列分析。

参考文献:

[1] 科技部火炬高技术产业开发中心.2018中国火炬统计年鉴[M].北京:中国统计出版社,2018.

[2] 张九庆.众创空间的空与实[J].中国科技论坛,2017(1):4.

[3] 刘志,武琳.众创空间:理论溯源与研究视角[J].科学学研究,2018,36(3):569-576.

[4] 王佑镁,叶爱敏.从创客空间到众创空间:基于创新2.0的功能模型与服务路径[J].电化教育研究,2015,36(11):5-12.

[5] 李燕萍,陈武.中国众创空间研究现状与展望[J].中国科技论坛,2017(5):12-18+56.

[6] 贾天明,雷良海.众创空间的内涵、类型及盈利模式研究[J].当代经济管理,2017,39(6):13-18.

[7] 高涓,乔桂明.创新创业财政引导政策绩效评价——基于地方众创空间的实证检验[J].财经问题研究,2019(3):75-82.

[8] 臧维,李甜甜,徐磊.北京市众创空间扶持政策工具挖掘及量化评价研究[J].软科学,2018,32(9):56-61.

[9] 温美荣,马若熙.构建公共政策评估的关键绩效指标体系探析——以X市试行众创空间绩效考评制为例[J].行政论坛,2017,24(3):93-99.

[10] 崔祥民.基于改进型灰色关联度模型的众创空间核心竞争力评价[J].统计与决策,2019,35(7):177-180.

[11] 娄淑珍,项国鹏,王节祥.平台视角下众创空间竞争力评价模型构建[J].科技进步与对策,2019,36(6):19-25.

[12] 肖驰宇.东莞市推进众创空间发展路径研究[D].武汉:华中师范大学,2017.

[13] 石家齐.众创空间知识产权运营研究[D].北京:中国科学技术大学,2018.

[14] 戴建忠,张路,李琳.新经济形势下众创空间创新发展路径探究[J].江苏科技信息,2018,35(33):1-3.

[15] 芦亚柯.我国众创空间的运行模式、制度环境及制度创新策略[J].商业经济研究,2017(4):121-123.

[16] ATSUSHI ISHIDA,MIYA YONETANI,KENJI KOSAKA.Determinants of linguistic human rights movements:an analysis of multiple causation of lhrs movements using a boolean approach[J].Social Forces,2006(4):1937-1955.

[17] RAGIN C C.Configurational comparative methods/ qualitative comparative analysis (qca) and related techniques[M].New Delhi:India Safe Publications,2008.

[18] ROBERT ADCOCK,DAVID COLLIER.Measurement validity: a shared standard for qualitative and quantitative research[J].American Political Science Review,2001,95(3):529-546.

[19] 高伟,高建,李纪珍.创业政策对城市创业的影响路径——基于模糊集定性比较分析[J].技术经济,2018,37(4):68-75.

[20] ANDREW BENNETT,COLIN ELMAN.Qualitative research: recent developments in case study methods[J].Annual Review of Political Science,2006;9(1):455-476.

[21] 李燕萍,陈武.基于扎根理论的众创空间发展质量评价结构维度与指标体系开发研究[J].科技进步与对策,2017,34(24):137-145.

[22] 滕堂伟,覃柳婷,胡森林.长三角地区众创空间的地理分布及影响机制[J].地理科学,2018,38(8):1266-1272.

[23] 单鹏,裴佳音.众创空间绩效评价指标体系构建与实证[J].统计与决策,2018,34(20):185-188.

[24] 陈锦其,徐蔼婷,李金昌.众创空间集聚的连续距离测度及影响因素分析[J].商业经济与管理,2019(3):89-97.

[25] 刘建国.政府和市场参与众创空间创设的生态机制——基于全国52个市级行政区域的证据[J].华东经济管理,2018,32(7):55-64.

[26] 任丽梅.我国众创空间的功能发展与内生文化要求[J].学术论坛,2017,40(4):136-141.

[27] 伯努瓦里豪克斯,查尔斯C·拉金.QCA设计原理与应用[M].北京:机械工业出版社,2017:98-99.

[28] 金永生,季桓永.创业导向如何影响企业绩效——模糊集定性比较分析[J].科技进步与对策,2017,34(11):88-94.

(责任编辑:王敬敏)