资源、创新决策取向与后发企业创新追赶路径演化研究

徐娜娜,张雅辉,郑 方

(天津财经大学 商学院,天津 300222)

摘 要:聚焦全球网络化背景下后发制造企业创新追赶问题,通过将资源与创新决策取向相结合,基于本土制造企业纵向案例研究,运用探索性研究方法分析本土企业创新追赶的内在机理,多维度分析企业创新追赶内涵,归纳不同情境下企业创新追赶路径。研究结果表明:创新追赶过程中,企业内部资源与外部网络嵌入的有效互动形成后发企业资源摘取机制,有助于克服资源能力弱势;基于适宜的创新决策,企业实现资源整合利用和新的资源能力优势创造,以促进持续创新追赶;后发企业因不同阶段拥有的资源差异,其所作出的创新决策取向不同。

关键词:后发企业;资源;创新决策;创新追赶路径

Resource,Innovation Decision and the Path of Innovation Catch-up for Latecomer Enterprises

Xu Nana,Zhang Yahui,Zheng Fang

(Business School,Tianjin University of Finance and Economics,Tianjin 300222,China)

AbstractThis paper focuses on the problem of innovation catch-up of latecomer enterprises in the global network. Through combining internal and external resources with innovative decision,this paper uses exploratory research methods to analyze the internal mechanism of innovation catching-up based on case study,thus summing up the innovation catching-up paths of latecomer enterprises. The findings reveal that the effective interaction between internal resources and network?embededness can form the mechanism for resource acquisition,which is contribute to overcome the resources weakness in the process of innovation catch-up; the appropriate innovation decision plays an important role for the rapid catch-up and improvement of innovative capability of latecomer enterprises; the resources condition and innovation decision are different in different stages,therefore,the innovation catching-up path is conducted in various ways.

Key Words:Latecomer Enterprise; Resource; Innovation Decision; Path of Innovation Catch-up

DOI10.6049/kjjbydc.2019040671

开放科学(资源服务)标识码(OSID):

中图分类号:F124.3

文献标识码:A

文章编号:1001-7348(2020)18-0080-10

收稿日期:2019-09-22

基金项目:国家自然科学基金青年项目(71702124)

作者简介:徐娜娜(1985-),女,山东潍坊人,博士,天津财经大学商学院讲师,研究方向为创新管理;张雅辉(1982-),女,天津人,天津财经大学商学院博士研究生,研究方向为网络治理;郑方(1984-),女,山东济宁人,博士,天津财经大学商学院副教授,研究方向为网络治理与企业组织。

0 引言

经济全球化背景下,中国制造企业越来越倾向于嵌入全球网络开展创新活动。很多企业通过整合全球资源进行技术学习与能力发展,实现了创新追赶,同时,也有企业受到领先跨国企业的阻击和控制,“被俘获”在价值创造空间较小的低端市场领域,陷入“落后—引进—再落后—再引进”的困境。在此背景下,如何基于全球资源突破创新困境,成功实现制造业创新追赶是当前中国本土企业面临的重要问题。

资源是企业创新成长的基础,但仅加强静态资源是不能适应企业动态变化和发展的,不能为企业带来绩效,需要一个“无形的手”来整合、利用这些资源[1]。日趋激烈的国际竞争使企业为适应外部竞争性环境而不断更新、配置以及再创造资源[2]。创新对于企业资源整合利用及价值提升有重要作用[3]。从资源学派视角来看,企业作出创新决策是开拓外部环境新机会的努力,而创新努力有助于企业形成新的独特资源与能力优势。创新决策选择以企业拥有的资源为基础,选择不同创新决策会对企业绩效产生差异化影响。虽然学者们意识到资源、决策选择对于后发企业创新追赶的重要意义,但从动态视角,深入分析资源与创新决策取向特点,以及两者交互作用对企业创新追赶影响的研究仍有不足。为此,本文拟以本土跨国企业为研究对象,基于“资源-决策取向-路径”分析框架,重点分析全球网络化背景下,后发企业如何获取创新资源,不同资源情境下创新决策取向如何影响创新追赶路径与结果。

1 文献回顾

1.1 企业资源对创新追赶的影响

1.1.1 企业内部资源与网络资源

传统资源观认为,资源是企业所拥有或控制的,能够带来竞争优势的资源都应该在企业边界内。有学者基于资源基础观考察了能够获得、保持竞争优势的企业资源特征,指出这些资源是内部积累和形成的,且具备有价值、稀缺、不能完全模仿等特点。企业战略的资源基础观和知识基础观认为,企业只有不断从外部环境获取知识资源才能开展持续创新活动,进而在日趋激烈的市场竞争中保持稳定发展[4]。有学者把创新看作不断发展的一种现象,认为组织在过去累积技术和能力之后才可能实施创新[5],即企业自身累积的资源是未来创新的基础。

企业整合各种资源进行创新成为创新的动力来源,采取的方式有两种,一方面是依靠自身资源独立开展创新,另一方面是以组织间合作形式实施创新。因为许多企业具有特定知识资源,越来越多的企业进行技术创新时,倾向于通过组建联盟等企业关系集合其它企业技术技能以弥补自身技术不足[6],在相关技术方面实施创新。需要注意的是,基于企业间关系的资源获取效果受到企业自身资源的影响[7]。企业自身声誉[8]、联盟管理经验[9]、社会地位、潜在合作伙伴间信任水平[10]、合作企业声望都被认为是企业网络构建的影响因素。实证研究表明,由于不同企业组织特点不同(如经验、资源和战略),企业根据自身情况采取不同联盟构建模式。企业网络关系的战略作用因不同企业资源水平而不同,企业利用网络关系提高其创新资源获取效果,同样需要基于自身已有资源条件[11]

1.1.2 企业网络资源与创新追赶

网络作为一种资源或能力,是一种重要的创新推动因素。创新追赶过程复杂性导致后发企业越来越多地利用网络资源[12]。资源依赖理论认为,企业不可能完全控制所有必要资源而进行独立创新,相反,必须与周围环境展开互动以确保持续创新。相关研究指出,后发企业缺乏初始资源,缺乏技能和知识,难以进入主流市场,它们创新追赶的关键在于获取外部资源,而外部网络提供了机会。有研究指出,后发企业可以通过拓展研发网络边界获取创新追赶所需特质资源[13]。Baum等[14]研究指出,后发企业创新追赶得益于同外部各方的关系,这样的关系能够通过提供资金、技术、市场信息和潜在客户关系等方式促进持续创新。从网络构建形态看,网络可以看作企业间商业关系集合[15]。后发企业网络关系特性对其创新能力不断提升有积极影响[16];Nee & Opper[17]强调网络关系积累能够为后发企业长期提供学习和发展机会。网络理论研究指出,网络关系对企业间知识共享和交互学习潜力具有显著正向影响,特别是后进企业通过嵌入领先企业主导的全球网络形成知识转移机制,可以促进创新能力提高。还需要注意的是,有效企业网络应该是动态演进的,由于外部环境不断变化,企业必须根据需要不断优化所处关系网络。反之,企业容易锁定于过去联接而带来网络资源锁定。动态能力相关研究指出,动荡、变化环境中,决定企业持续竞争优势的关键知识也是动态的。企业创新追赶中,需要审视现有创新网络局限,根据创新与成长的需要演进创新网络,搭建新的网络联结,以获取所需知识、信息和资源。随着自身创新发展,企业需要重构新的稳定网络并增强局部企业间合作紧密性[18]

基于上述研究,后发企业创新追赶不仅与自身拥有或控制的资源有关,还与关系网络中网络资源有关,并且研究企业创新追赶时需要考虑网络动态性的影响。

1.2 创新决策与后发企业创新追赶

后发企业创新追赶因自身资源和能力的限制,需要与领先企业合作以获取相应的技能和知识资源,此过程通常受到领先企业的制约,进而导致企业丧失决策自主权。研究表明,中国和韩国汽车企业在与跨国企业合资时存在明显受制于人的情况[19]。一方面,跨国企业直接或间接向本土企业转移知识,一定程度上提升了本土企业创新能力;另一方面,本土企业不断增加对跨国企业的依赖,阻碍了自身创新能力提升。后发企业对领先企业过度依赖导致低端锁定效应,难以克服创新壁垒进而实现能力提升。资源依赖理论认为,基于创新的资源内部化是企业应对外部关键资源约束的重要途径[20]。企业内部知识集聚能够有效配置资源,进而提高技术创新能力[21]。创新是后发企业追赶中的内在需求与必然选择,我国学者研究揭示了技术创新对本土企业追赶绩效的显著影响,不具有核心技术的企业通常容易受行业环境动荡的影响。日本和韩国的成功追赶表明,后发企业在引进技术的同时必须保持一定自主创新,才可能实现对领先企业的赶超。创新决策是影响企业创新追赶的一个关键因素,后发企业追赶中,应注重采取适宜的自主创新决策,努力减少对外部环境的依赖。

传统创新决策强调技术研发为基础,将研发产生新知识、新技术作为企业创新成功的关键因素。然而,后发企业创新追赶实践分析结果显示,并不是所有创新都与强度研发相关。国内学者实证研究发现,外部技术获取、技术改造等非研发创新支出对高技术创新追赶绩效具有积极效应[22]。有学者指出,非研发创新对于后发企业创新追赶具有重要作用,进一步总结了技术研发驱动和工艺流程驱动两种基本的创新模式[23]。后发企业研发能力普遍偏弱,非研发创新是企业起步阶段快速成长与追赶的有效创新决策[24],通过不断学习、消化吸收提升整个创新过程与创新体系,从而不断增强创新能力。当后发企业积累一定的资源规模和技术创新能力,有能力进行一定强度的研发投入后,可以采取研发为基础的创新决策,通过系统研发提升自身创新能力和核心竞争力。

基于上述,自主创新决策对于后发企业逐渐克服外部资源环境依赖实现有效创新追赶具有重要作用。后发企业面对不同资源环境时,需要不同的创新决策取向。因此,需要针对企业追赶不同阶段所选择的创新决策进行分析。由于对研发创新的重视,现有研究在评估后发企业创新追赶时,主要基于研发视角对技术能力提升进行分析,而本研究同时探讨弱研发、非研发创新决策取向的后发企业创新追赶,进一步探索创新追赶内涵,完善对创新追赶的认知。

企业内部资源与外部网络资源共同构成企业创新追赶的资源基础,但是,企业创新追赶的关键还在于其能够选择适宜的创新决策以有效利用所获取的资源,而现有研究缺乏从企业资源与创新决策互动视角对企业创新追赶进行动态分析,且后发企业创新决策取向和创新追赶相关认知存在不足。为此,本研究将企业资源与创新决策取向相结合,同时考虑网络动态性以及企业不同阶段资源能力差异性,分析后发企业创新决策取向和创新追赶内涵,探索不同情境下后发企业创新追赶路径。

2 研究设计

2.1 研究方法与案例选择

本文采用纵向单案例研究进行理论模型构建,提出相关命题,以保证案例研究深度。基于案例典型性和数据可得性原则,确定研究对象时,遵循以下选择标准:一是研究背景为全球网络,所选企业为成功的后发企业,其创新追赶相关经验对于本土企业具有借鉴性,且企业发展过程中与国外企业在技术及商业方面有较长合作经历;二是所选企业在创新追赶不同阶段都选择自主创新模式,通过工艺流程、产品、功能等多种方式实现创新升级,有较完善的工作流程和管理经验,可以提供较完整的信息;三是数据可得性,企业公开资料比较丰富,且研究人员有机会近距离直接了解企业或者通过关系人员及时获取企业相关信息。

2.2 相关概念界定

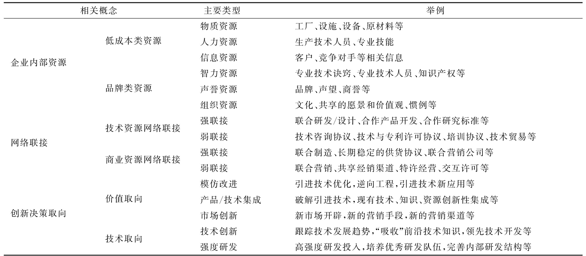
(1)企业内部资源。学者们因不同研究目的,对企业资源的分类各有不同。从资源与竞争优势关系角度,有研究将企业资源分为一般资源和战略资源。一般资源可以是有形的、无形的,也可以是企业能力。这些资源容易模仿,无法带来持续竞争优势;战略资源能够给企业带来持续竞争优势,其衡量标准主要在于是否难于模仿、是否很快贬值、是否被其它资源胜出等方面。在此基础上,借鉴Valentin[25]的研究,结合后发企业特征,本文将内部资源划分为具一般价值的低成本类资源和具有战略价值的品牌类资源。前者包括物质、人力和信息等资源,后者包括智力、声誉和组织等资源。

(2)网络联接。网络联接是企业获取资源的重要手段,依据企业通过网络获取资源类别,有研究将网络联接分为技术联接和市场联接。在此基础上,本文从企业基于价值网络获取资源的角度,将网络联接划分为技术资源导向和商业资源导向网络联接。前者以获取技术资源为目的,后者以获取市场、品牌、供应商等商业资源为目的。鉴于联接强度是企业网络特征重要指标,将资源联接进一步划分为强联接和弱联接。

(3)创新决策取向。企业实现追赶不仅要在技术方面具有优势,还要对整个价值系统进行管理,使得新产品能够提供超越现有标准所能提供的价值[26]。单纯技术研发对创新绩效作用有限,后发企业要通过创造互补性价值弥补技术研发上的劣势[27]。在此基础上,本文将创新决策取向划分为价值取向和技术取向,前者强调非研发或弱研发作用,指企业以满足顾客需求为目的,不断改进产品或服务和开创新的市场空间,可细分为模仿改进、产品/技术集成和市场创新[24]。后者强调研发的作用在于通过研发获取先进技术并在新产品开发中使用新技术[8,28],包括技术创新和强度研发。

2.3 数据收集

由于企业公开资料比较充裕,本研究以收集多种来源的公开数据为主,同时辅之以企业中高层管理者短时间访谈,访谈主要是为了核实关键数据和信息,确认及获取更多信息,也通过电子邮件和电话沟通方式进一步核实相关信息。基于企业官方网站获得的大事年表,建立企业历史资料数据库,关注企业在全球网络环境下与国内外领先企业的合作以及与企业创新升级相关关键性事件。鉴于官方网站提供的大事年表对于企业内部一些战略和运作情况的介绍相对缺乏,通过其它来源查阅相关信息进行补充。

2.4 数据处理

围绕研究主题,对收集的资料进行定性数据分析。首先,将案例企业所有文档按时间顺序整理到一个文档中,形成案例企业质性资料;然后,对案例企业在不同阶段的资源、创新决策和创新追赶模式进行编码与分析。

表1 相关概念界定

相关概念主要类型 举例企业内部资源低成本类资源物质资源工厂、设施、设备、原材料等人力资源生产技术人员、专业技能信息资源客户、竞争对手等相关信息品牌类资源智力资源专业技术诀窍、专业技术人员、知识产权等声誉资源品牌、声望、商誉等组织资源文化、共享的愿景和价值观、惯例等网络联接技术资源网络联接强联接联合研发/设计、合作产品开发、合作研究标准等弱联接技术咨询协议、技术与专利许可协议、培训协议、技术贸易等商业资源网络联接强联接联合制造、长期稳定的供货协议、联合营销公司等弱联接联合营销、共享经销渠道、特许经营、交互许可等创新决策取向价值取向模仿改进引进技术优化,逆向工程,引进技术新应用等产品/技术集成破解引进技术,现有技术、知识、资源创新性集成等市场创新新市场开辟,新的营销手段,新的营销渠道等技术取向技术创新跟踪技术发展趋势,“吸收”前沿技术知识,领先技术开发等强度研发高强度研发投入,培养优秀研发队伍,完善内部研发结构等

针对访谈和录音资料,同一个人相同表达记录1次;针对文档资料,相同或表达方式相近记录1次。编码一致的才可进入条目库,意见不一致的需小组讨论(表2为相关证据条目)。同时,研究小组对比不同阶段各维度证据链,反复分析。为得到更加令人信服的结论,尽可能多地对各种数据来源进行相互印证。

3 案例分析

纵向案例研究中,阶段划分需优先进行。依据关键事件时间顺序,结合研究目的和文献研究,将案例企业创新追赶大致分为3个阶段,并分阶段对企业创新追赶特点进行分析。

3.1 起步阶段

起步阶段比亚迪的资源集中在生产制造方面,整体技术水平落后。鉴于技术引进的高成本,比亚迪利用非专利技术突破技术壁垒,内部建立承接成熟技术学习的平台。由此,比亚迪充分利用本土资源禀赋优势,通过生产流程和原材料创新大幅降低镍镉电池产品成本,并积累技术、资金和人才等资源。通过与国际品牌客户合作推动技术开发和建立严格品质管理体系,开发技术要求更高的锂电池,提升产品国际影响力。

表2 案例企业创新追赶相关证据条目

维度 起步阶段(关键条目)成长阶段(关键条目)相对成熟阶段(关键条目)低成本类资源物质资源241915人力资源212218信息资源132117品牌类资源智力资源61526声誉资源31928组织资源71724技术资源导向网络联接强联接1123弱联接42211商业资源导向网络联接强联接21625弱联接91813价值导向模仿改进217产品/技术集成121710市场创新1511技术导向技术创新1128强度研发2226创新追赶基于过程创新1713基于产品创新2216基于技术和品牌创新23

表3 比亚迪成长过程中创新追赶

起步阶段(1994-2002年)成长阶段(2002-2008年)相对成熟阶段(2008年-)企业内部资源低成本制造资源为主低成本类资源与品牌类资源品牌类资源为主网络资源联接商业资源导向弱联接为主技术资源导向“强+弱” 联接商业资源导向“强+弱” 联接技术资源导向强联接为主商业资源导向强联接为主创新决策取向价值导向“价值+技术”导向技术导向为主后发企业创新追赶过程创新追赶,制造技术先于研发技术进步,低成本生产制造和工艺改进能力形成产品创新追赶,产品复杂程度提高,产品系统层面研发设计,零部件与关键生产设备制造,技术改进和细分市场适应能力形成技术和品牌创新追赶,产品复杂程度提高,先进技术整合与前沿技术开发,核心部件研发与生产,自主研发能力形成

(1)建立技术学习体系。比亚迪进行开放式技术学习,通过成熟产品分解学习建立自己的开发平台。基于电池专利资料研究,通过对日本镍镉电池技术原理学习和特性拆分获得有关知识基础。参观日本企业电池生产线,学习生产工艺技术。为加强技术消化吸收,企业建立中央研究部,而后成立微电子研究所,并建立知识产权部对产品进行监督。引进专业的管理和技术人才,建立专职品质保证队伍,从产品开发到设计、生产、销售、最终服务均有严格品质控制标准。

(2)市场、本土供应商资源导向网络联接。比亚迪注重发展国际市场关系,基于高性价比锂电池与诺基亚、摩托罗拉、三星等进行OEM合作,开拓国际市场、获得更多大客户,学习跨国企业严格的质量管理和工序体系,提升生产技术水平。进一步,比亚迪利用电池领域累积的制造和品质管理经验,把产品线拓展到液晶显示屏模组及柔性电路板、摄像头等手机部件领域,与国际手机品牌企业ODM合作,扩大市场的同时积累资金、技术、国际化经验和研发人才。另外,与本土供应商紧密合作,共同制定成本降低方案。

(3)价值取向创新决策。比亚迪以低成本生产经营资源被动嵌入跨国企业全球生产网络,虽然建立的网络结构相对单一且以弱联接为主,却促进了企业知识积累及自主产品平台构建。此时,企业采取价值导向决策,开展以低成本创新为基础的产品生产与开发活动。

分解研发模式和工艺改进为主的模仿创新。分解研发模式,自创“人力流水线”生产镍镉电池,把技术密集型变成劳动密集型。另外,比亚迪基于电池领域的生产制造技术和研发知识进行手机零部件设计制造,为知名跨国企业提供手机部件设计和生产服务。

命题1:起步阶段,基于模仿创新实现产品局部改进,积累产品设计知识,并形成较强的低成本生产制造和工艺渐进改良等基础能力。此时企业研发活动的重点在于干中学,掌握现有技术并改进生产工艺,研发强度低。起步阶段企业创新追赶路径如图1所示。

图1 起步阶段后发企业创新追赶路径

3.2 成长阶段

经过起步期,比亚迪成为国内外电池领域领先者,加之手机业务积累的制造和设计技术,建立起创新能力基础。进入成长期,比亚迪将在电池、手机部件制造中积累的管理经验和先进技术应用到汽车领域,并拓展资源渠道,积极参与跨国企业资源网络,同时,主动构建自主资源网络。此时,比亚迪立足低端市场,开发具有新功能与高品质的高性价比产品,通过持续产品创新满足市场对产品的个性化需求,增强技术能力,逐渐形成自身独特优势。

(1)构建自主研发、制造及营销体系。一方面构建自主研发体系,比亚迪首先建立中央研究院、研究部以及技术部三级研发体系。然后建立深圳研发中心,下设汽车工程研究院、汽车及零部件检测中心和电动汽车研究所。另一方面建立生产制造基地,用于建设轿车科研开发中心、轿车生产线、轿车发动机加工装配线、动力能源设施、新车测试专用跑道及其配套设施等。另外,加强渠道建设,比亚迪采用网络型分销为主,其它多种分销渠道为辅的形式。通过庞大的营销网络和高效率的直营体系,直接与消费者、零售商接触,掌握市场情报,进而了解消费者行为和竞争对手动态。

(2)技术资源导向网络联接。比亚迪通过高强度投资从外部迅速获得先进技术和管理理念。比亚迪收购西安秦川汽车,快速获得其整车装配、车身焊接和装配、喷涂与冲压四大工艺技术以及200多名工程师,并与德国DURR、西班牙FAGOR、日本万岁等汽车企业进行技术合作。比亚迪并购北汽集团的模具公司和北京吉弛汽车模具公司,组建北京比亚迪模具公司,引进国外先进设备并请日本专家进行技术指导,迅速建立模具制造能力。通过收购日本馆林工厂,不仅获得国际同步的精度模具生产技术,而且获得其技术人员与高级管理人员。由此,比亚迪迅速掌握汽车生产和开发中的模具生产这一重要环节,每年同时开发四款新车型的全套模具。另外,比亚迪开展“引智”并直接引进先进技术进行学习。

(3)关键供应商、市场资源导向网络联接。比亚迪依靠与知名供应商建立的网络联接获取供应商资源,支持自身创新产品向高品质、高技术转型。发动机与变速箱方面,比亚迪与德国博世签订合作协议以获得制动系统稳定供应,利用美国德尔福的授权获得发动机电喷系统。比亚迪还通过引进先进设备和管理体系控制产品质量,如采用莫托曼焊接机器人、ABB包边机器人及杜尔涂装机器人,在保证质量的同时实现柔性生产,采用兰姆工装夹具建立自动化焊接生产线。还引进订货、采购、生产、配给一体化的信息管理系统,使生产效率与国际先进水平对接。同时,有意识培养本土配套体系,一方面为本土供应商输送生产、检测和管理等方面知识,帮助其向国际高水平供应商学习,并要求按照国际标准提供产品。另一方面参与本土主流零部件企业研发设计,及时获得优质产品。市场布局方面,加强与代理商、零售商及经销商合作。

(4)“价值+技术”取向创新决策。经过起步期资源能力积累,比亚迪储备了包括研发、声誉在内的品牌类资源。进入成长期,企业一方面建立自主研发体系和本土生产及市场布局,另一方面依托已有的有形无形资源建立包括面向商业、技术资源在内的多元化网络联接。此时企业采取“技术+价值”导向决策,通过面向市场的技术改进开展产品创新活动。

一是反求工程为主的模仿创新。企业采用产品反求方式,开展产品架构技术学习,以快速推出整车产品。比亚迪技术学习基于F3车型技术实践,其技术人员对其车型进行拆卸,解构出车的结构进行细致探究并撰写拆解报告,技术人员学习汽车模块组成、模块中部件构成及汽车结构图等内容。同时利用资料进行反求学习,技术人员对国外专利技术进行大量研究,规避专利风险,充分利用大量非专利技术及过时专利技术对产品进行升级改造。

二是市场创新方面涉及新市场开辟和营销模式创新。比亚迪首先选择需求规模大的低端轿车市场,为其开发低价小排量的轿车产品。之后聚焦中级家庭轿车市场,依据消费偏好设计不同车型,以开拓潜在细分市场。功勋车型F3凭借大气外型和高性价比赢得国内中低端收入家庭认可,而精品轿车F0依靠炫丽时尚的外形得到年轻一代青睐。同时,比亚迪基于精准营销理念,采取差异化上市策略,根据不同地区消费者需求特征和服务条件制定策略。

三是高强度研发,坚持研发高投入和自主技术学习开发。比亚迪每年将销售额的2%~3%用于研发,年专利维护投入达5 000万元,投入数千万购买国际最新车型进行模仿学习。建立研发团队进行产品开发设计,第一款整车产品F3开发中,比亚迪投入巨资聘请技术专家带领团队研发,研制出产品结构图,对各模块及零部件进行匹配、调整以达到系统最优。坚持自主研发生产测试设备,建立一支在硬件、软件、测试等方面提供产品设计和项目管理的专业队伍,负责生产设备和生产工艺研发,60%生产设备实现自主研发。投入10亿元,组织500人研发团队研发汽车电池,在高容量、高安全及低成本等核心指标上取得重大突破,开发出高铁电池。

四是技术集成,比亚迪通过对技术和解决方案的创新性集成,迅速开发符合市场需求的产品。例如F3开发中,比亚迪借鉴丰田花冠设计理念,并依据自身理解和对消费者的把握进行整车设计,动力方面则整合三菱4G18发动机和变速箱及德尔福电喷控制系统,由此实现动力最佳分配和液压助力转向系统的完美设计,且拥有欧3排放标准及低油耗性能。而后以F3为技术和产品平台,基于国外成型的生产线和车型,大量吸收国际流行设计因素和非专利技术,整合关键技术供应商的动力技术,针对本土道路状况和消费者偏好改进产品性能,实现系列产品快速开发。

命题2:成长阶段,企业开展基于产品的创新追赶。企业研发活动的重点在于已有技术改进,企业在产品系统层面开展技术学习,为降低产品成本,自身主导研发生产设备和零部件。成长阶段企业创新追赶路径如图2所示。

图2 成长阶段后发企业创新追赶路径

3.3 相对成熟阶段

此阶段,比亚迪一方面进行技术知识整合创新,另一方面通过发达市场建立研发网络,形成全球联动的平台,紧密跟踪国际前沿技术。技术策略上,注重运用全球科技资源,形成战略联盟、产学研合作等技术创新外部体系。为此,开始向高端产品市场渗透。2010年,比亚迪获得“全球最有价值500品牌”、“最具价值中国品牌50强”、“全球IT企业100强”等诸多荣誉,国际竞争力得到迅速提升。

(1)完善自主研发、制造及营销体系。一方面完善自主研发体系,比亚迪成立电动汽车研究部门,又成立电力研究院及电力科学研究院进行新能源供应、储存、应用的集成解决方案研究。基于此,比亚迪能够自主开展电动汽车核心部件研发并吸引国际知名企业合作。海外研发布局方面,在美国、欧洲等建立研发中心,研发制定适合当地市场的车型,学习发达国家先进技术。制造体系方面,在广东惠州建立磷酸铁锂电池生产基地,解决电池原材料问题、提高电池技术成熟度。在美国、匈牙利、法国等地建立新能源电动汽车生产基地。完善海外营销网络,在海外重点市场设立营销中心,发展专营商,构建自主营销能力,在美国、欧洲、日本、韩国、印度等建立销售公司或办事处。渠道管理方面,一是采用特约服务站,通过重组、新建完善汽车售后服务网络,强调服务站管理及其技术力量提高,同时重视服务站信息反馈。二是严格控制经销商准入体系,建立完善的准入体系审核及考核标准。

(2)技术、品牌资源导向网络联接。比亚迪在创新能力构筑的国际合作中认识到面向国际前沿技术的重要性,积极建立技术关系网络。引进国际技术专家,以快速获得国际市场先进技术和管理经验。对接欧美造车标准,按照五星安全标准设计车型,全系标配ESP,并配备胎压监测、EPB电子手刹等装置,为高端汽车开发奠定基础。新能源汽车领域,比亚迪通过技术并购、合资、联盟等促进新能源汽车产品平台的迅速构建并持续升级。通过收购美的三湘客车、宁波中纬半导体和日本模具企业荻原等,形成电机、电控等关键技术研发平台,拥有新能源汽车驱动电机研发和生产能力。与戴姆勒、英飞、奔驰成立新技术公司进行电动车及关键部件开发,与英国ADL合资合作进行电动汽车车型设计。与上汽、大众开展混合动力和锂电池驱动的电动车研发合作,与爱康科技在分布式光伏发电解决方案、微电网综合解决方案及智能电网解决方案等方面进行战略合作。

(3)关键供应商、市场资源导向网络联接。关键零部件方面,比亚迪加强行业、国际及比亚迪相关实验室认证,并直接参与关键供应商产品开发,从方案设计到产品定型实行“一站式”管理,强化质量和成本控制。同时,注重与材料供应商合作,收购西藏日喀则扎布耶锂业股权,夯实锂电池创新优势,与全球领先的工业铝型材研发制造商忠旺集团建立长期合作关系以支持新能源汽车零部件开发,收购韩国电子塑料商Mirae匈牙利公司。营销渠道建设方面,为加快海外市场布局,与美国、欧洲、非洲等地区汽车贸易商签订出口合作协议,在海外建立新能源汽车合资公司。另外,加强与国内外媒体机构、同行业企业、政府机构、金融机构及电网公司合作。由此,强大的营销网络为比亚迪市场开拓提供了良好支撑。

(4)技术取向创新决策。经过前期资源能力累积,比亚迪厚植了包括研发、声誉和文化在内的品牌类资源,建立起自主品牌形象。此阶段,建立更为广泛的基于市场、供应商关系、技术和品牌等资源的强联接。为此企业采取技术导向决策,通过技术深化与转型进行领先性创新活动。

一是高强度研发。一方面继续加大研发投入,2008年研发投入11.6亿元,比2007年增加66%,从事研发的工程师占员工总数的9%,2009年研发投入占总收入的10%。另一方面注重专利申请,纯电动和双模动力车领域分别利用数百件专利进行全球布局。另外,研发中心进行前瞻性技术开发和储备,跟踪和研究奔驰、宝马、大众等动力总成技术实现主流技术储备,在智能驾驶领域探索研究无人驾驶电动汽车技术,在先进交通设备领域开发新一代高科技新能源产品——云轨产品。动力电池方面进行三元电池研发及技术储备,与新能源汽车密切相关的太阳能电站、光伏发电等领域也进行技术储备。

二是关键技术创新。企业不仅从外界获取先进技术与信息用于产品开发,而且结合内部知识创造新技术。一方面,通过吸收领先企业造车理念和关键供应商技术,开发核心技术并提升传统汽车关键性能。如借助戴姆勒研发及制造的支持,融合奔驰车型设计理念及多种国际先进工艺,开发出五星安全性能的战略车型S6。另一方面,基于关键部件模块技术突破和新技术开发,构建新能源汽车产品平台和产品开发体系。借助“外脑”,研发团队开发出IGBT芯片并组装成IGBT模块,且研发出遥控驾驶、双向逆变式充放电及双模技术等电动汽车核心技术,开发纯电动和双模电动汽车。攻克储能难题,开发的移动式储能电站可根据客户需要定制不同产品方案。

命题3:相对成熟阶段,企业开展基于技术和品牌的创新追赶。企业突出技术创新在竞争中的主导地位,研发活动重点在于先进技术的整合创新与前沿技术开发,拥有独立自主的正向研发能力。相对成熟阶段企业创新追赶路径如图3所示。

图3 相对成熟阶段后发企业创新追赶路径

4 结论与启示

4.1 研究结论

本文通过本土企业案例研究,揭示了企业资源、创新决策与创新追赶的演化关系。结果表明,企业内外部资源能力状况是影响其创新追赶的重要基础因素,而发挥企业资源价值的创新决策一定程度上决定了企业更高层次创新追赶潜力。得到以下结论:

(1)技术与市场双重追赶构成后发企业创新追赶的重要内容。技术创新追赶方面,与现有主要基于研发能力评价技术创新追赶不同[29],基于领先企业研发能力指标并不能有效分析后发企业技术创新追赶效果。在市场竞争中,后发企业新产品开发速度缓慢,产品制造不出来,其原因并不在于产品研发能力弱,而在于产品创新中生产工艺响应速度跟不上,制造技术增强在提高工艺快速响应能力的同时也促进产品研发能力提升[30]。本研究中技术创新追赶涉及产品复杂程度、制造能力及研发能力等多个方面。

(2)创新追赶过程中,企业内部资源与外部网络嵌入的有效互动形成后发企业资源摘取机制。后发企业作为行业弱势后进入者普遍存在生产要素缺乏,支持性产业落后,品牌、技术、经验和组织能力落后等资源缺陷[31],追赶过程中,与外部创新源建立某种形式的网络联接成为其克服资源能力弱势的重要途径。此种情形下,后发企业采用主动的网络管理策略,分析自身资源与能力基础,选择适宜的网络嵌入方式并建立恰当的网络联接。起步阶段的企业以其低成本生产经营资源与外部创新源建立单一的网络关系和网络联接,由此促进知识转移,有助于企业学习和资源积累。但同时也将企业限制在狭窄关系范围内,阻碍其更广泛的资源获取,限制企业进一步追赶。为此,随着企业向更高阶段创新追赶转变,需要在全球范围内寻找创新源,主动利用积累的低成本类和品牌类资源与外部创新源建立适宜的网络关系和网络联接,以获取更高端的创新资源,强化或形成优势互补资源。因此,企业网络嵌入选择既受到内部资源约束,反过来又会帮助企业获得外部资源。随着自身资源能力及追赶目标的转变,企业需要进行网络关系升级且网络联接从单一向多元化转变,通过自主培养异质性网络关系,增加网络多样性与开放性,获取更加多样化的高端网络资源。

(3)后发企业选择不同的创新追赶路径,重要原因在于其不同阶段拥有的资源及由此作出的创新决策取向不同。起步期企业选择局部型创新追赶路径,以特定产品为突破点且制造技术学习先于研发。企业依靠低成本资源建立商业联接,从生产制造技术入手进行习得性学习(模仿和吸收),以此降低创新追赶的技术壁垒,同时利用跨国企业生产合作机会间接获取营销资源,以绕开和降低市场壁垒。价值导向下,沿着现有市场轨道,聚焦成熟产品局部改进,以性价比优势突破领先企业开拓的市场。成长期,适宜“局部-高起点”型创新追赶路径,进入产品复杂程度较高领域,以产品架构技术学习为切入点,面向特定市场开展产品创新。此阶段,企业利用强联接和弱联接的技术与商业网络,学习和应用外部技术源的核心技术,化解技术壁垒,同时利用合作构建的专业化营销服务网络化解市场进入壁垒。由此,“价值+技术”导向下,转换市场轨道,聚焦细分市场需求开发新概念产品,以差异化建立局部竞争优势。相对成熟期,以跨越型创新追赶路径为宜,基于对行业技术发展趋势和市场走向的准确把握,选择新的复杂产品领域,面向主流产品市场开展创新。企业利用丰富的品牌类资源和国际范围内建立的以强联接为主的技术和商业网络,逐步拥有核心技术研发能力和全球同步的创新平台。此时,企业能够利用资源强攻创新壁垒,继而采取技术导向决策,跳跃到新市场轨道,基于核心技术突破,开展引领主流市场的创新,获得正面竞争优势,并通过加快产品升级和向相关产品领域拓展强化市场势力。后发企业创新追赶路径如图4所示。

图4 后发企业创新追赶路径

4.2 研究启示

本研究理论意义体现在以下两方面:一是从动态视角,基于全球网络背景下企业资源能力积累、创新决策取向,揭示它们对创新追赶的内在作用机制,总结不同情境下后发企业创新追赶路径,联结并深化资源基础理论、创新网络和创新追赶研究。二是拓展了后发企业创新追赶内涵。本研究同时探讨了以研发、非研发为基础的创新决策取向下企业创新追赶,与仅从研发视角开展的后发企业创新追赶评价存在差异。技术方面,与现有主要基于研发能力评价技术创新追赶不同[28-29],本文从产品复杂程度、制造能力及研发能力等多维度解释后发企业技术创新追赶。市场方面,现有研究主要基于横向地理边界拓展分析,本文则同时关注纵向竞争边界。

实践方面,本研究结论有助于指导中国企业创新追赶实践:①创新追赶过程中,后发企业可以通过内部资源与外部网络嵌入的有效互动克服资源能力弱势;②适宜的创新决策对于后发企业资源能力提升和持续创新追赶具有重要作用;③后发企业因不同阶段拥有的资源以及由此作出的创新决策不同,其创新追赶路径呈现多元性。

最后,本文采用单案例研究,一定程度上会影响研究信度。后续研究可以丰富企业案例,通过更多样本进行验证。

参考文献:

[1] COLLIS D J. A resource-based analysis of global competition: case of the bearings industry[J]. Strategic Management Journal,1991,12 (1):49-68.

[2] PENROSE E T.The theory of the growth of the firm[M].3rd ed.Oxford: Oxford University Press,1995.

[3] 潘秋玥,魏江,黄学. 研发网络节点关系嵌入二元拓展、资源整合与创新能力提升:鸿雁电器1981-2013年纵向案例研究[J]. 管理工程学报,2016,30(1):19-25.

[4] TODTLING F,LEHNER P,KAUFMANN A. Do different types of innovation rely on specific kinds of knowledge interactions[J]. Technovation,2009,29(1): 59-71.

[5] NEWBERT S L. Empirical research on the resource-based view of the firm: an assessment and suggestions for future research[J]. Strategic Management Journal,2007,28(2):121-146.

[6] 耿紫珍,刘新梅,杨晨辉. 战略导向,外部知识获取对组织创造力的影响[J].南开管理评论,2012(4): 15-27.

[7] 吕一博,程露,苏敬勤. “资源导向”的企业网络行为:一个社会网络视角的分析框架[J].管理学报,2013(1): 70-76.

[8] DEEDS D L,HILL C W L. Strategic alliances and the rate of new product development: an empirical study of entrepreneurial biotechnology firms[J]. Journal of Business Venturing,1996,11(1): 41-55.

[9] STUART T E. Network positions and propensities to collaborate: an investigation of strategic alliance formation in a high-technology industry[J]. Administrative Science Quarterly,1998(5): 668-698.

[10] 徐亮,龙勇,张宗益,等. 信任对联盟治理模式的影响:基于中国四联的案例分析[J].管理评论,2009,21(7):121-128.

[11] 朱秀梅,陈琛,蔡莉. 网络能力,资源获取与新企业绩效关系实证研究[J].管理科学学报,2010,13(4): 44-56.

[12] ZENG S X,XIE X M,TAM C M. Relationship between cooperation networks and innovation performance of SMEs[J]. Technovation,2010,30(3): 181-194.

[13] 刘洋,魏江,江诗松. 后发企业如何进行创新追赶——研发网络边界拓展的视角[J]. 管理世界,2013 (3): 96-110.

[14] BAUM J A C,CALABRESE T,SILVERMAN B S. Don't go it alone: alliance network composition and startups' performance in Canadian biotechnology[J]. Strategic Management Journal,2000(5): 267-294.

[15] SCHUTJENS V,STAM E. The evolution and nature of young firm networks: a longitudinal perspective[J]. Small Business Economics,2003,21(2): 115-134.

[16] XU Z,LIN J,LIN D. Networking and innovation in SMEs: evidence from Guangdong Province,China[J]. Journal of Small Business and Enterprise Development,2008,15(4): 788-801.

[17] NEE V,OPPER S. Markets and institutional change in China[J]. The Oxford Companion to the Economics of China,2014(5): 267.

[18] LECHNER C,DOWLING M. Firm networks: external relationships as sources for the growth and competitiveness of entrepreneurial firms[J]. Entrepreneurship & Regional Development,2003,15(1): 1-26.

[19] GAO P. Shaping the future of China's auto industry[J]. McKinsey Quarterly,2004(5): 123-126.

[20] CASCIARO T,PISKORSKI M J. Power imbalance,mutual dependence,and constraint absorption: a closer look at resource dependence theory[J]. Administrative Science Quarterly,2005,50(2): 167-199.

[21] 张钢,王宇峰. 知识集聚与不确定环境下技术创新的影响机制[J]. 科学学研究,2011,29(12): 1895-1905.

[22] 谢子远,黄文军. 非研发创新支出对高技术产业创新绩效的影响研究[J]. 科研管理,2015,36(10):1-10.

[23] JENSEN M B,JOHNSON B,LORENZ E,et al. Forms of knowledge and modes of innovation[J]. The Learning Economy and the Economics of Hope,2016(4): 155-182.

[24] 郑刚,刘仿,徐峰,等. 非研发创新:被忽视的中小企业创新另一面[J]. 科学学与科学技术管理,2014,35(1):140-146.

[25] VALENTIN E K. SWOT analysis from a resource-based view[J]. Journal of Marketing Theory and Practice,2001,9(2):54-69.

[26] SCHILLING M A. Technological leapfrogging: lessons from the US video game console industry[J]. California Management Review,2003,45(3): 6-32.

[27] CHRISTENSEN C M. The innovator's dilemma: when new technologies cause great firms to fail[M]. Harvard Business Review Press,2013.

[28] ZHOU K Z,YIM C K,TSE D K. The effects of strategic orientations on technology-and market-based breakthrough innovations[J]. Journal of Marketing,2005,69(2): 42-60.

[29] KUMARASWAMY A,MUDAMBI R,SARANGA H,et al. Catch-up strategies in the Indian auto components industry: domestic firms′ responses to market liberalization[J]. Journal of International Business Studies,2012,43(4): 368-395.

[30] 苏敬勤,吕一博,傅宇. 模块化背景下后发国家产业技术追赶机理研究[J]. 研究与发展管理,2008(3):30-38.

[31] 吴贵生. 技术创新管理:中国企业自主创新之路 [M].北京: 机械工业出版社,2011:45-74.

(责任编辑:万贤贤)