员工创造力激发研究评述:多层次多视角机制与精神性动力

邓志华,肖小虹,陈江涛

(贵州财经大学 工商管理学院,贵州 贵阳 550025)

摘 要:员工创造力是组织创新的先决条件和根本源泉,员工创造力激发成为经典的研究主题,并取得了相当丰富的研究成果,然而,国内却鲜见针对员工创造力激发机制进行全方位、多层面和多视角的梳理与总结。对员工创造力的激发机制研究进行系统回顾和深入分析,首先,从员工创造力激发的理论基础出发,总结员工创造力激发的经典理论;其次,按照个体、团队和组织的逻辑顺序对以往散见在各个组织层次的员工创造力激发机制进行多视角梳理和探讨。随着研究的深入,组织内精神性逐渐成为员工创造力激发的新兴动力,为此,从多个视角归纳基于精神性的员工创造力激发机制;最后,展望未来研究方向,以期推动员工创造力激发机制研究走向深入和完善。

关键词:员工创造力;激发机制;多层次;多视角;精神性动力

Review of the Stimulation of Employee Creativity:Multi-level Multi-perspective Mechanism and Spirituality Dynamic

Deng Zhihua,Xiao Xiaohong,Chen Jiangtao

(School of Business Administration,Guizhou University of Finance and Economics,Guiyang 550025,China)

AbstractEmployee creativity within organizations is the prerequisite and fundamental source of organizational innovation. Although the stimulation of employee creativity in organizations has become an enduring research topic and has obtained quite abundant research outcome. However, there are few systematic summaries about the stimulation of employee creativity in organizations from multiple levels and multiple perspectives, let alone its new dynamic that is the spirituality. This paper sorts out the related researches of the stimulation of employee creativity within the organization. At first, starting from the theoretical basis of employee creativity stimulation, this paper summarizes the classical theories of employee creativity stimulation. Second, according to the logical order of individual, team and organization, this paper sorts out and discusses the motivation mechanism of employee creativity from multiple perspectives. Third, with?the?development?of?research, spirituality within the organization has gradually become an emerging power to stimulate employee creativity. This paper summarizes the motivation mechanism of employee creativity based on spirituality from multiple perspectives. In the end, this paper looks forward to the future research direction, with a view of promoting the development of the research on employee creativity motivation mechanism.

Key Words:Employee Creativity;Stimulation Mechanism;Multi-Level;Multi-Perspective;Spirituality Dynamic

DOI10.6049/kjjbydc.2019120557

开放科学(资源服务)标识码(OSID):

中图分类号:F272.92

文献标识码:A

文章编号:1001-7348(2020)13-0151-10

收稿日期:2020-04-03

基金项目:国家自然科学基金项目(71962003);教育部人文社会科学研究项目(17XJC630003);贵州省高校人文社会科学研究项目(2020QN016);贵州财经大学教学质量与教学改革项目(2018JGZZC68)

作者简介:邓志华(1981-),男,四川泸州人,博士,贵州财经大学工商管理学院教授、硕士生导师,研究方向为领导行为与员工创造力;肖小虹(1968-),女,安徽安庆人,博士,贵州财经大学工商管理学院院长、教授、博士生导师,研究方向为绿色创新;陈江涛(1980-),男,湖北襄阳人,博士,贵州财经大学工商管理学院副教授、硕士生导师,研究方向为组织行为。本文通讯作者:肖小虹。

0 引言

在当前快速变革和竞争激烈的环境中,创新是企业获取竞争优势的有力武器,而员工创造力激发则是实现组织创新的先决条件和根本动力。因此,如何激发员工创造力并实现中国企业创新发展成为重要的研究主题,也是我国政府、企业和学者共同关心的话题。员工创造力是指个体产生新颖(novelty)而有用(useful)的观点、思想、创意或事物的能力,对于组织的生产、产品、服务、流程等具有重要价值[1]。大多数心理学家都认为,每个人与生俱来拥有创造力,创造力是每个人都具备的固有潜力。正是因为每个员工都具有巨大的创造潜能,激发每个组织员工的创造力进而提升组织创新能力,就成了经典的研究主题,有关员工创造力激发机制的研究也不断涌现。但是,相关激发机制散见于不同层面的多视角研究中,不利于员工创造力激发机制的系统把握。因此,非常有必要对员工创造力激发机制进行全方位、多层次和多视角的系统梳理与总结。

相关研究综述了组织内创造力[2]和国外团队创造力[3]激发因素,以及基于单一因素如情绪[4]、领导者[5]、变革型领导[6]、知识网络[7],或者单一视角如交互视角[8]的创造力、创新、创新绩效激发机制。但是存在以下局限:一是尚未发现专门针对员工创造力激发机制的研究综述。相关综述要么针对国外团队创造力,要么针对组织内创造力,要么笼统地针对创造力而没有区分不同层次。组织内创造力存在于个体、团队和组织3个层面,相应地分为员工创造力、团队创造力和组织创造力,关于三者激发机制的研究成果非常庞杂,不同层次创造力激发机制也有所不同,非常有必要单独针对团队创造力和组织创造力的终极来源——员工创造力激发机制进行综述;二是笼统地对创造力、创新及创新绩效激发机制进行综述,没有将三者区分开来。虽然创造力、创新和创新绩效具有紧密的内在关联,但它们仍然是区分度很强的不同构念,同时进行综述难以区别员工创造力的不同激发机制;三是综述的层次、视角或前因比较单一,忽略了员工创造力激发因素镶嵌在个体、团队和组织等不同层次,而不是局限在某个单一层次,而不同层次存在不同视角的激发机制,甚至同一视角下激发机制的激发因素和激发路径又是多方面的。因此,需要多层次、多视角和全方位的综述;四是以往综述忽略了员工创造力激发的新兴动力——精神性,没有基于精神性因素对员工创造力的多视角激发进行综述。

总之,员工创造力是团队创造力和组织创造力的前提与基础,也是组织中创新行为和创新绩效的源泉与动力,而以往研究并没有针对不断丰富的员工创造力激发机制和新兴激发动力进行系统总结。因此,对其激发机制进行全方位、多层次和多视角的回顾与梳理显得非常必要。本文在对员工创造力激发相关研究进行系统回顾和深入分析的基础上,从员工创造力激发的理论基础出发,梳理和探讨员工创造力在个体、团队和组织3个层次的多视角激发机制,然后提出精神性是员工创造力激发的新兴动力,并从多个视角总结基于精神性的员工创造力激发机制,最后展望未来研究方向,以期推动员工创造力激发机制研究的深入和完善。

1 员工创造力激发的理论基础

以往研究基于不同背景和视角探讨了个体创造力激发的理论依据,提出了个体创造力激发的解释机制和理论框架,本文对以往研究较多关注和运用的创造力激发理论进行分析探讨。

1.1 创造力成分理论

美国学者Amabile通过文献回顾和理论分析,提出了组织创造力和创新成分理论。Amabile[1]认为,创造力取决于个体内在动机(intrinsic motivation)、创造力相关技能(creativity-relevant skills)和领域相关技能(domain-relevant skills)3种成分。内在动机成分包括对工作的态度、对自己接受任务的态度感知,是获得创造力相关技能和领域相关技能的内在决定因素;创造力相关技能包括益于创造力的认知倾向、益于产生新颖创意的知识和益于取得创造性结果的工作风格;领域相关技能包括独特天赋、专业知识和专业技能。之后,Amabile等[9]提出创造力影响环境评估模型,指出激励性组织环境是员工创造力激发的关键因素,包括领导激励(supervisor encouragement)、工作团队支持(work group supports)和组织激励(organizational encouragement)3种工作环境。

1.2 创造力投资理论

美国学者Sternberg及Lubart[10]提出创造力投资理论,认为个体创造力的激发需要6种彼此独立但又相互关联因素的共同作用,这些因素是个体具备的智力水平、知识构成、思维方式、人格特征、动机状态及其所处环境。智力水平是个体对信息进行吸收、重组和输出的能力,在创造力激发中具有基础性作用;知识构成是个体拥有的知识体系和独特经验;思维风格是个体思维方式或过程的特点,例如,思维方式是倾向于发散还是聚焦,是关注整体还是细节;人格特征是指个体是否具有敢于挑战、敢冒风险、意志坚强等益于创造力的人格倾向;动机状态包含内在动机和外在动机,不同情况下其作用方式有所不同;外在环境可以通过激励、评估和调节等方式影响个体创造力。总之,创造力投资理论认为通过培育个体智力水平、创造性动机和人格,完善个体知识构成和思维方式,并辅之以鼓励创造的外在环境,能够使个体获得较高创造力。

1.3 创造力交互理论

Woodman等[11]整合认知心理学、社会心理学和发展行为学等多个学科内容,构建了一个颇为系统的创造力交互模型,探讨组织内创造力的多层属性及其激发因素。该模型指出,组织内创造力由员工创造力、团队创造力和组织创造力构成。他们强调跨层次因素对员工创造力的影响,即在一个复杂的组织环境和社会系统中,哪些个体、团队、组织和环境因素会激发和抑制员工创造力。具体而言,员工创造力主要受到个人内在动机、人格特征、认知风格和知识结构的影响,同时,依赖于团队层次因素,受到团队规模、团队多样性、团队规范、团队凝聚力、团队角色、团队任务和问题解决途径的影响,也受到组织层次因素如组织资源、组织战略、组织结构、组织文化、组织奖励、技术水平等的影响,并认为员工创造力是以上因素与其所处环境因素相互作用的结果。

1.4 创造力系统理论

Csikszentmihalyi[12]提出创造力系统理论,认为个体创造力不是单纯地在个人头脑中产生,而是个人观点、知识与外在社会文化条件相互作用的结果。该理论从创造力产生的个体(person)出发并引入意指文化条件的领域(domain)和社会条件的场域(field)两个外部因素。个体是指具有创造性和整体性的“个人”,由包含发散性思维、一般知识、特定知识的认知系统和包括内在动机、任务投入度、不确定性容忍度的人格系统构成。领域是指反映文化资本条件的专业或学科领域,包括专业知识、专业技能和核心价值观等,是个体创造力形成的前提和基础。场域反映社会资本条件,由专业领域中代表专业水平和能力并具有社会影响力的群体组成,他们掌握着前沿的专业知识和权威的专业技能,并从事该领域的创造性研究,包括专家学者和资深业界人士等。由此可见,个体创造力是个体、领域和场域3个条件在其所形成的系统中相互影响的结果。

2 员工创造力激发的多层次多视角机制

组织是一个员工镶嵌于团队、团队又镶嵌于组织的嵌套系统。借鉴创造力交互理论,将员工创造力激发因素归结为个体、团队和组织3个层次[11],将以往散见于不同组织层次的员工创造力激发机制按个体、团队和组织的逻辑顺序进行梳理与总结。

2.1 个体层次的多视角激发机制

2.1.1 内在动机视角

创造力成分理论、创造力交互理论和创造力投资理论都认为,个体内在动机是激发员工创造力的核心因素。内在动机是源于个人对任务的好奇、兴趣、爱好、追求以及愉悦感、意义感或满足感的内在动力,是影响个体是否愿意从事创造性工作并维持这种工作状态的最重要特质,是外部因素诱发和引导个体行为的前提。该视角下激发机制的内在逻辑是,强烈而持久的内在动机可以极大地激发个体创造热情、风险承担意愿和能力,从而促使个体主动搜寻相关信息、吸收对创造有益的知识和技能,并改善自身思维路径和认知缺陷,最终促进个体创造力提升。因此,该视角结合动机理论、内在激励理论、自我决定理论和计划行为理论等进行探讨,并得到很多实证研究的支持。例如,研究表明个体内生动机[13]、内外动机的交互[14]都对员工创造力具有积极作用。

2.1.2 情绪-情感视角

一方面,多元而复杂的任务要求使员工产生较多情绪和情感反应,进而对员工创造过程和创造行为产生重要影响。另一方面,情绪和情感本身也是动机系统的重要组成部分,而内驱信号往往首先经由情绪或情感表达并体现出来,因此,情绪和情感与内在动机紧密相关,对内驱信号能否成为现实驱动力量起到至关重要的作用,甚至对内驱信号具有一定的放大效应。因此,该视角主要结合情感事件理论、情绪信息理论、情绪一致理论、情绪投入理论和情绪扩展-建构理论等,探讨情绪或情感对员工创造力激发的影响机制,研究结果大多表明积极情绪和情感是个体创造力的重要激发因素。例如,研究显示积极情绪提高了个体认知灵活性和问题解决能力[15],从而促进员工创造力。

2.1.3 心理资源视角

模糊性、挑战性和风险性兼具的创造性工作使个体产生较多心理资源损耗,而高水平心理资源供给可以弥补这种心理耗竭,使个体得到心理抚慰和支持,帮助个体形成充沛的心理能量和精力,提高创造性工作中的心理投入。因此,心理资源视角下的员工创造力激发机制,主张满足个体心理需求并关注个体心理状态和发展态势,通过培育个体对创造性任务的心理认同,激活相关心理资源,促使个体调整心理状态和工作态度,形成有利于创造力激发的心理环境,进而调动个体创造积极性和能动性,最终提升个体创造力。因此,该视角主要结合心理资本理论、心理安全理论、心理投入理论、心理授权理论和心理所有权理论等,探讨相应心理资源变量对员工创造力的激发机制,相关研究也证实个体心理资本[16]、心理投入[17]等对其创造力具有积极作用。

2.1.4 认知过程视角

创造力交互理论中,认知风格和创造力系统理论认为,认知系统会对个体创造力产生影响。因此,该视角结合认知过程理论、认知评价理论和社会认知理论等形成了两条研究路径。路径之一是基于个体认知过程,探讨个体认知对员工创造力的激发机制。其逻辑在于,个体通过发现问题、解构客体、搜索信息、重新编码和输出方案等认知加工和创造性分析,有助于改善个体僵化的认知模式和思维过程,增强员工认知过程的流畅性和灵活性,并形成新颖实用的解决方案,最终提升个体创造力。路径之二是基于社会认知视角,以社会认知理论为依托,探讨自我效能感以及在此基础上延伸出来的创造力效能感和创新效能感等对员工创造力的影响机制。该路径的激发机制是,具备高自我效能感的个体对自己具有很强的信心,敢于对前人的观点和思想提出质疑与挑战,而且敢于超越他人和自己,在创造过程中遇到困难也能够积极应对,可以坚持不懈地从事创造性工作并取得创造性成果,从而有利于创造力提升。这一激发机制也得到很多实证研究的支持,例如,创造性自我效能感对员工创造力的促进作用得到了验证[18]

2.1.5 领导激励视角

作为组织的灵魂和核心,领导者个人特质和行为表现对组织内创造力的影响一直备受关注。创造力成分理论、创造力投资理论、创造力系统理论和创造力交互理论等都强调,激励性的组织环境尤其是领导激励对员工创造力具有重要促进作用。因此,该视角主要结合领导理论、反馈理论、领导成员交换理论(LMX)、社会交换理论和社会认同理论等,基于以下3条路径进行探讨。一是领导特质路径。领导特质路径曾经面临严峻挑战,但是,有效的领导者总是具备他人难以模仿的个性特征和人格魅力。因此,领导者特质重新得到学术研究和企业实践的高度关注,探讨领导者特质对员工创造力激发机制的研究也大量涌现。例如,研究表明领导者富有创造性的认知风格等特质有利于领导下属从事创造性工作[19]。二是领导行为路径。有关领导行为与员工创造力关系的研究,长期以来都是员工创造力激发的一个热点。该路径聚焦于领导过程,分析领导者哪些工作作风、具体行为和领导技巧有利于激发员工创造力。自从变革型领导和交易型领导理论提出以后,该路径着重探讨不同领导风格类型对员工创造力的激发过程。例如,研究表明包容型领导等领导行为方式可以激发员工创造力[20]。三是领导-下属关系路径,该路径主要关注领导者与下属之间形成的良性互动和积极关系,认为员工创造力受到领导-成员之间相互尊重、彼此信任和双向沟通关系的影响。例如,研究表明领导者对员工的正向反馈对员工创造力具有促进作用[21]

2.2 团队层次的多视角激发机制

员工嵌入组织某个部门或特定团队中,其创造力的前因变量存在于团队层次。因此,团队作为一个整体,通过整合团队成员各自独特的知识、认知、能力和创造努力,以及在此过程中团队成员之间的协同效应和集体性深度信息加工,对团队成员创造力产生影响。

2.2.1 团队特征与关系视角

该视角主要结合团队角色理论、团队成长理论、团队投入-过程-产出理论(IPO)等进行探讨。一方面,创造力交互理论认为,团队规模、团队多样性、团队规范、团队凝聚力和团队角色等团队特征与团队内部关系因素会对员工创造力产生重要影响[11]。具体而言,团队成员在个人经验、专业技能和隐形知识方面的差异性,为创造过程提供了丰富的专门知识和独特窍门,而且有利于团队内外部知识流动和整合。因此,多元化和异质性团队特征会对团队成员之间的合作动机、协力过程和合作结果产生影响,对团队成员创造力也具有促进作用。例如,团队及其成员的多元文化经历对团队成员创造力会产生积极影响[22]。另一方面,创造力成分理论明确指出,工作团队支持是员工创造力的重要激发因素,这种支持很大程度上体现在沟通顺畅和互惠协作的团队关系上。互动频繁的团队关系是团队内信息传播、交流和重组的重要渠道,是创造过程中知识获取、信息加工和资源整合的必要途径,这不仅益于成员间加深理解和加强合作进而影响团队内部情绪感染、认知加工和行为模式等,而且益于成员习得并运用所需知识和技能,因此,会对团队成员创造力产生积极影响。正如以往研究显示,在良好的团队关系中,团队内认知冲突可以激发团队成员创造力[23]

2.2.2 团队学习与交互记忆视角

创造力成分理论、创造力投资理论和创造力交互理论都强调,知识学习和获取、技能水平提升是员工创造力的关键来源。团队性学习可以获得异质信息和隐性知识,积累创造所需独特经验,可以改善个体心智模式和行为过程,从而提升创造成功机率,因而团队性学习将单独或与其它因素一起激发员工创造力。进一步看,团队性学习结果是在团队中形成交互记忆系统,交互记忆系统不仅能够促进团队成员知识、技能和经验的交融,而且在团队相互学习、彼此互动中形成的情感交融还能拓展团队成员心智的深度和广度,弥补个体认知偏差和技能不足。因此,该视角以学习理论为依托,探讨团队成员学习和团队性学习对员工创造力的影响。例如,研究表明团队中连续性学习和同步性学习[24]、交互记忆系统[25]对团队成员创造力都具有积极影响。

2.2.3 团队知识交换与共享视角

创造力成分理论、创造力投资理论和创造力交互理论都指出,知识交流和信息分享是员工创造力的重要激发因素。一方面团队知识交流会加深团队成员对特定领域知识的理解和整合,观点碰撞可以产生关联知识和思想火花,实现知识范围扩展,为创造灵感的产生和创造能力提升奠定基础。另一方面,团队知识共享促进团队中个人洞察与专门经验传播,可以促进知识转化和整合并提升团队知识存量与质量,为团队成员带来创造所需的异质知识和隐性知识。因此,该视角基于知识基础观,以知识管理理论、信息交换理论、社会信息加工理论等为依据,探讨知识共享、知识扩散、知识转移与知识管理等因素对员工创造力的激发机制。例如,研究表明知识异质性对员工创造力具有正向影响[26]

2.3 组织层次的多视角激发机制

2.3.1 组织特征及管理策略视角

创造力成分理论、创造力投资理论、创造力交互理论都指出,组织特征、管理策略和组织环境会对员工创造力产生重要影响,不仅影响组织员工对自我创造性角色的认同和定位,还会影响员工获取创造所需资源的便捷程度。在支持性管理情景和组织环境中,员工会有较高的心理安全感和组织承诺,对创造性工作有较高的认同和投入,从而有较高的创造力水平。因此,该视角主要结合组织认同理论、组织支持理论等,探讨组织的任务特征、激励政策、公正导向和管理系统等因素对员工创造力的影响。例如,研究显示组织特征中的任务玩乐性对提升员工创造力具有积极作用[27]

2.3.2 组织氛围与文化视角

创造力成分理论、创造力投资理论、创造力交互理论和创造力系统理论都认为,员工创造力与组织氛围或企业文化息息相关。一方面,鼓励创造的组织氛围和文化使组织成员形成组织重视、支持或奖励创造的共同感知,影响组织成员情绪体验和认知范围,并引导组织成员对创造任务产生兴趣和好奇心。另一方面,良好的组织氛围增强组织内部信任感和安全感,形成相互支持与协作的氛围,减少对外界干扰的关注,更加自主、专注地投身于创造创新工作,这为组织成员开展创造性活动、不断寻找新方案解决问题提供了社会情感支持,因此,可以促进员工创造力提升。因此,该视角结合组织氛围理论、组织支持理论和企业文化理论等,探讨组织氛围、组织支持与企业文化等对员工创造力的影响。例如,研究发现团队竞合氛围[13]、文化密度(cultural tightness)[28]等因素对员工创造力具有直接或间接影响。

2.3.3 组织网络视角

创造力投资理论、创造力系统理论和创造力交互理论都认为,员工创造力受到组织网络或外在环境的影响。当组织内员工、团队甚至组织自身与外部组织建立各种组织间网络、担任特定网络角色时,会增强组织或团队内部结构灵活性,强化组织或团队与外界网络的联结,相互联结的节点可能成为促进组织发展的社会资本,当社会资本与组织内资源具有较强异质性和互补性时,这种网络就会成为员工创造力的促进因素。因此,该视角从组织网络出发,结合关系理论、社会资本理论和社会网络理论等进行探讨。研究表明,间接网络[29]、多元文化社会网络[30]等对员工创造力具有积极影响。

综上,员工创造力的多层次多视角激发机制如表1所示。

表1 员工创造力激发的多层次多视角机制

激发层次激发视角结合理论代表文献个体层次内在动机动机理论、内在激励理论、自我决定理论、计划行为理论等Zhu等(2018),Gong等(2017)情绪和情感情绪投入理论、情绪信息理论、情绪一致理论、情绪扩展-建构理论、情感事件理论等Oriol等(2016)心理资源心理资本理论、心理投入理论、心理安全理论、心理授权理论、心理所有权理论等Clore等(1994),Huang和Luthans(2015)认知过程个体认知认知过程理论、认知评价理论等社会认知社会认知理论Mittal和Dhar(2015)领导激励领导特质领导理论、反馈理论、领导成员交换理论(LMX)、社会交换理论、社会认同理论等Hirshleifer等(2012)领导行为Randel等(2018)领导-下属关系Son和Kim(2016)团队层次团队特征及关系团队角色理论、团队成长理论、团队投入-过程-产出理论(IPO)等Tadmor等(2012),Yong等(2014)团队学习与交互记忆组织学习理论Miron-Spektor和Beenen(2015),Bachrach等(2019)团队知识交换与共享知识基础观,知识管理理论,信息交换理论,社会信息加工理论等Giudice等(2014)组织层次组织特征与管理策略组织认同理论、组织支持理论等West等(2013)组织氛围与文化组织氛围理论,组织支持理论,企业文化理论等Chua等(2015),Zhu等(2018)组织网络关系理论,社会资本理论,社会网络理论等Hirst等(2015),Chua(2018)激发理论创造力成分理论(Amabile,1988;1996)、创造力投资理论(Sternberg和Lubart,1991)、创造力交互理论(Woodman等,1993)、创造力系统理论(Csikszentmihalyi,1999)

3 员工创造力激发的新兴动力——精神性

随着研究的深入,学者们发现个体是身体、情感、理智和精神(spirit)4个层面缺一不可的完整集合,精神性(spirituality)是赋予个体活力与生命的源泉和力量,是人类区别于其它生物的特有身份标识[31]。因此,组织中精神性在创造力开发研究中具有不可回避和不容忽视的重要地位与作用,是近年来的一个新兴研究领域,与组织中其它方面如技术、流程和制度等一样,是组织的一个基本属性,有其独特的特征、动态和逻辑。从文献回顾来看,组织内精神性与创造力关系的研究方兴未艾,精神性也被视为员工创造力激发所需的新动力和新视角。因此,基于精神性的员工创造力激发将是员工创造力开发的突破口。

3.1 精神性的多视角内涵

精神性是组织行为学的新兴研究领域,由于其多维性、主观性和神秘性,与其它很多人文科学的概念一样,其概念也缺乏唯一和一致的精确定义。目前,其定义采取了内源性、宗教性和存在主义3种视角。内源性视角的定义认为精神性是源于又不限于信念和价值观系统的内在意识与知觉,是个体的内在力量源泉,也是与完整自我、他人和外界之间的联系纽带[32]。宗教性视角的定义认为,精神性是寻求神灵过程中产生的感知、思想、体验和行为[33]。存在主义认为工作中如果缺乏意义感和目的感,会引发个体精神性存在危机,导致个体与自我的疏离和异化,极大地降低生产力,为了“寻找生命意义”、“精神上更富足的人生”而离职的员工正说明了这一点。因此,存在主义认为精神性与工作意义感最为相关,将精神性视为个体的人际互联性需求,要求个体将完整自我融入社会,并通过寻求存在的意义来认知普遍人性[34]。精神性研究也采用了人文的、科学的和宗教的视角,人文的精神性强调关爱、宽容、友善、耐心、同情和责任等人文精神。心理学对精神性进行了广泛探讨,认为精神性是对自我的超越,是一种态度和信念体系,通过与自我、他人、自然环境或其它超自然力量的联系获得生活的意义和目的,并体现在个体的情感、思想、经历和行为中,是为生命带来意义与方向的一种深刻而有活力的能量[35]。总之,从组织管理视角来看,精神性作为人本心理学、积极心理学和超个人心理学的重要研究内容,反映个体深层次的心理潜能和精神特性。

3.2 基于精神性的员工创造力激发

精神性和创造力之间的关系引发了学者们浓厚的研究兴趣,许多研究者从理论上探讨了二者之间的关系。随着研究的深入,越来越多的文献从不同视角探讨了精神性与创造力之间的内在联系,表明个体创造力与高度发达的精神性相关。

3.2.1 艺术创造视角

早期有关精神性和创造力关系的研究,散见于艺术和教育领域,主要探讨艺术创作者精神性体验与其创造力的关系。艺术创作与其它创造活动不同,创作者必须通过创作艺术作品进行精神性表达,独到的作品表现力与创作者精神性是作品的焦点,因而艺术创作非常注重创作者的精神性在作品中的艺术表现[36]。一方面,艺术创造需要创作者具备丰富而敏锐的精神性体验,这能够促使艺术家萌发创造欲望与激情,因而精神性成为艺术创造的重要精神资源。另一方面,艺术创造是艺术家表达精神性的重要方式,精神性也是艺术创造的重要表现内容,并且艺术创造也会反过来刺激创作者的精神性,加深和拓展其精神性体验[36]。因此,艺术创作者很早就意识到,个体创造和群体创造过程的核心是其精神性的表达过程。

3.2.2 知觉与态度视角

随着心理学研究的深入,很多学者对创造力和精神性进行了理论整合,关于创造力与精神性之间的内在关联达成了一个非常明确的共识,即创造力和精神性是具有内在关联的构念,它们相互影响。例如,Bray[37]指出,创造性活动是自我暴露的形式和精神性的表达途径,是个体心理-精神成长的重要步骤,是主体体验客体并与之建立联系的精神性路径。创造过程会使个体转变他们关于工作和自我的认知与态度以及对他人和事物的期待,这种认知、态度和精神的转变会在创造过程中呈现出来。由此可见,精神性知觉是促进创造性活动的重要手段,而创造力是精神性的一种表达方式,可以用来表征精神性,二者具有密切的内在联系。

3.2.3 直觉与无意识视角

精神性往往是个体无意识动机、无意识心理和状态的体现,是人们对客观事物的一种特殊的、非理性的心理反应活动,蕴含着个体独特的特性和诉求,在潜移默化中影响个体意识加工和心理认知,是创造力潜在的深层源泉。而精神性体验拓展了个体超越常规的意识范畴,增强了个体直觉性,这对创造力至关重要。一是意识范畴的拓宽使个体有能力对繁杂信息进行筛选并进行深度加工,能以宽阔的眼界和多向的视角洞察事物之间的内在联系[38];二是直觉是个体在长期观察和思考的基础上对事物特性和规律的感悟,能够增强发现问题和解决问题的敏感性与独特性,本身就是创造性思维的重要形式和表现,在创造过程中具有重要作用,是激发创造力的一项核心素质[39]。此外,精神性体验有助于启发个体心智并增强洞察力,使个人得到全面发展,提高胜任能力和问题解决能力,从而对组织任务和工作活动产生更具创造性的方案[40]

3.2.4 意义感与自由感视角

精神性和创造过程都是对自我价值与存在意义的寻求,创造的过程及其最终产出是个人精神性和价值感的体现,如果工作特征能给个体带来精神价值,就可以强化个体的意义感知,而对工作任务的意义寻求对于发现新问题、产生新视角的解决方案非常重要,因为拥有高水平意义感知的个体具有更广泛的兴趣,更乐于关注多样化信息,从而产生更多具有创造性的想法。从这一点来讲,对特定个体的精神意义和主观价值越大,其从事创造性活动的可能性就越大,因此,个体的意义感知能够将精神性与创造力联系起来。Zinnbauer & Pargament[41]指出,精神性与意义感、创造力、情感化、同理心、道德性、自我意识和超越性等因素密切相关。在自由感方面,精神性是个体心灵自由和心态开放的源泉,可以使自我与市场惯例、商业常规和例行工作之间保持适当距离,从而摆脱对工具理性的路径依赖,而这种距离是激发个体创造力的重要条件[42]。Chun & Youn[31]的实验研究揭示了精神性通过影响自由感进而影响创造性认知的过程机制,发现当精神性通过增强个体的自由感知提高个体创造力,尤其是自由思考和开放性反思时,其效果更为明显。

3.2.5 不确定性视角

不确定性情景下,信息涌现通常具有模糊性和混乱性,一方面使得个体需要相互之间交换想法与意见、选择与他人合作,才能应对这种不确定性,另一方面,不确定性往往会带来创造所需的异质信息。因此,不确定性可能是创造的一个良机。而精神性能够增强人们应对复杂性、不确定性和未知领域的能力,对个体形成创造性心态和提升不确定性管理能力具有积极作用。以美国政府资助的工程研究人员为样本的研究表明,员工精神性(employee spirituality)调节了个人-组织不确定性匹配与工作满意感和创造性创新(creative innovation)之间的关系。具体而言,员工精神性的内在生活维度强化了不确定性匹配对创造性创新的影响,而意义感知维度削弱了不确定性匹配对工作满意感的负向影响[43]。Issa & Pick[44]研究发现,创造性任务的不确定性和模糊性会导致员工角色模糊感和认知冲突,而精神性提高了个体应对不确定性和挑战性工作的能力,增强了应对挫折和失败的能力,有助于缓解因角色模糊和认知冲突导致的工作倦怠。

3.2.6 变革应对视角

随着研究的深入,Corry等[45]指出精神性和创造力都是人类与生俱来的。精神性是个体建立内在力量并应对外在压力的重要心灵资源,而精神性和创造力都是个体应对变革的固有人性,将精神性和创造力视为根植于积极心理学、人本心理学和超个人心理学中相互联系和相互依赖的概念,从而将精神性和创造力紧密联系在一起。他们将个体潜能中的创造力和精神性整合成一个独立构念,提出了创造力-精神性(creativity-spirituality)的整合性构念,将其运用于针对外界变革和环境压力的个体应对机制之中,并在此基础上提出了变革应对理论[46]

变革应对理论是在面临外界变革和环境压力时,个体通过激发与生俱来的精神性,运用精神性资源激活潜藏的创造力来应对环境变革的机制。具体而言,变革应对机制是在应对动荡、变革和压力的过程中,个体借助自身固有的警觉、内观、深思、反思、正念、超越、意义感和联结性等精神性资源,通过培养希望、自尊、意义重构等能力,将环境变革带来的负面情绪和消极认知转变为积极情绪聚焦和问题应对聚焦,并提出创造性应对策略的过程。Corry等[46]进一步指出,创造性过程中自我沉浸、自我实现、自我超越、自我转化、心流体验和高峰过程体现的是精神性活动,创造力的发挥过程是表达精神性的过程,也是应对外界变革和环境压力的适应性方式,揭示了精神性与创造力的内在联系。Corry等以深度访谈为主的质性研究表明,精神性和创造力具有相互促进、相得益彰的紧密联系,二者均有利于增强个体应对变革的能力。表2对以上基于精神性的员工创造力激发机制进行了总结。

综上所述,本研究一方面从梳理员工创造力激发的经典理论切入,系统回顾和深入分析员工创造力的激发层面、激发视角和激发机制;另一方面,随着组织内精神性日益成为员工创造力激发的新兴动力,从多个视角归纳了基于精神性的员工创造力激发机制。在此基础上,提出一个员工创造力激发的整合性研究框架,以期促进员工创造力激发研究不断完善,如图1所示。

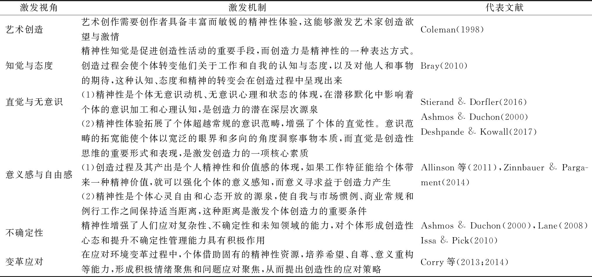
表2 基于精神性的员工创造力激发机制

激发视角激发机制代表文献艺术创造 艺术创作需要创作者具备丰富而敏锐的精神性体验,这能够激发艺术家创造欲望与激情Coleman(1998)知觉与态度 精神性知觉是促进创造性活动的重要手段,而创造力是精神性的一种表达方式。创造过程会使个体转变他们关于工作和自我的认知与态度,以及对他人和事物的期待,这种认知、态度和精神的转变会在创造过程中呈现出来Bray(2010)直觉与无意识 (1)精神性是个体无意识动机、无意识心理和状态的体现,在潜移默化中影响着个体的意识加工和心理认知,是创造力的潜在深层次源泉Stierand & Dorfler(2016)Ashmos & Duchon(2000)Deshpande & Kowall(2017)(2)精神性体验拓展了个体超越常规的意识范畴,增强了个体的直觉性。意识范畴的拓宽能使个体以宽泛的眼界和多向的角度洞察事物本质,而直觉是创造性思维的重要形式和表现,是激发创造力的一项核心素质意义感与自由感(1)创造过程及其产出是个人精神性和价值感的体现,如果工作特征能给个体带来一种精神价值,就可以强化个体的意义感知,而意义寻求益于创造力产生Allinson等(2011),Zinnbauer & Parga-ment(2014)(2)精神性是个体心灵自由和心态开放的源泉,使自我与市场惯例、商业常规和例行工作之间保持适当距离,这种距离是激发个体创造力的重要条件不确定性 精神性增强了人们应对复杂性、不确定性和未知领域的能力,对个体形成创造性心态和提升不确定性管理能力具有积极作用Ashmos & Duchon(2000),Lane(2008)Issa & Pick(2010)变革应对 在应对环境变革过程中,个体借助固有的精神性资源,培养希望、自尊、意义重构等能力,形成积极情绪聚焦和问题应对聚焦,从而提出创造性的应对策略Corry等(2013;2014)

图1 员工创造力激发整合性研究框架

4 未来研究展望

员工创造力是组织创新的根本前提和内在动力,并因此成为经典的研究主题,其激发机制研究也不断涌现,但散见于不同层面的多视角研究中,不利于员工创造力激发机制的系统把握。本文从员工创造力激发的理论基础出发,对以往散见于个体、团队和组织层次的激发机制进行系统归类和探讨,对基于精神性的员工创造力激发视角进行全面梳理和归纳。员工创造力激发的多层次多视角机制和新兴动力机制研究已经取得了非常丰富的成果,未来研究可以在以下几个方面进行深入探讨。

(1)多层次、跨层次、立体性地探讨员工创造力激发机制。员工创造力激发机制研究取得了大量成果,但这些激发因素及其内在机理仍然集中在个体层次,没有充分考虑员工创造力激发因素的多层性、跨层性以及交错性,导致团队层次、组织层次和跨层次的激发机制研究较少。这与组织多层性和员工嵌套性不符,员工镶嵌于团队,团队又镶嵌于组织中,使得员工创造力激发的许多前因变量存在于团队层次、组织层次甚至跨越不同层次,多层次和跨层次激发机制研究的不足使得个体层次的激发机制和研究结论不一定能够应用到团队层次和组织层次。因此,需要更多地探讨源于高阶层次的员工创造力激发机制,将个体层次的激发机制研究进一步拓展到团队层次、组织层次或者多个层次。总之,多层次、跨层次和立体性地探讨员工创造力激发的动力因素及其内在机理,才能全面揭示员工创造力激发机制。

(2)搜集多时点纵向数据,研究员工创造力的动态激发机制。以往研究绝大多数都是基于横截面数据的静态激发机制,研究结果的稳定性和可重复性有待进一步提高。例如,团队特征异质性对团队成员创造力的影响效应常常是学者们争论的一个焦点,尽管多数研究表明团队特征异质性对团队成员创造力具有积极作用,但是,也有研究认为,在初期团队内部差异过大会在成员之间形成信息传播壁垒,多样性过强还会导致团队冲突并妨碍成员间融合与协作从而阻碍成员创造力[22]。但是,随着时间推移,这种差异可能随着团队互动加深和内部整合加强而逐渐降低,成为促进创造力的有利因素。因此,非常有必要考虑时间效应的影响,搜集多时点纵向数据并开展员工创造力动态激发机制研究,更好地揭示变量之间的因果关系。

(3)从理论和实证两方面系统地研究基于精神性的员工创造力激发机制。有关员工创造力的激发机制和精神性研究取得了丰富的成果,但是,将二者联系起来的研究还很欠缺;以往研究从不同角度探讨了精神性与创造力的关系,但是,关于二者关系的研究仍然比较零散,严谨性有待提高,理论基础也有待加强;以往研究逐渐发现精神性是激活员工创造力的新型动力资源,对创造力具有重要促进作用,但是,仍然欠缺系统探讨精神性对创造力的动力作用及其动力机制的研究。Corry等[45-46]研究发现,精神性与创造力存在内在关联,但是,仅仅通过深度访谈而得到的质性研究结论和量化研究的欠缺,使得二者之间的理论关联仍然不够深入和明确,这有待进一步的理论探索和实证研究支持。因此,需要对精神性与创造力之间的关系开展深入而系统的理论研究和实证研究。在充分的理论分析与阐释的基础上,考虑到组织内精神性和创造力的多层次属性,需要在理论上进一步厘清精神性和创造力是否、因何、如何、何时存在关联,以及二者是否存在多层次的理论关联。同时,需要对精神性视角下的员工创造力激发机制进行深入而系统的实证研究,并对组织内不同层面精神性对不同层面创造力的激发机制开展严谨的实证检验,这是促进相关理论向前发展的必由之路和未来的重要研究方向。

(4)探索基于中国传统精神性的员工创造力激发机制。变革应对理论阐明环境变化会唤醒个体精神性进而激发个体创造力,但是,精神性具有鲜明的民族、文化、历史和社会特性,该理论并未研究传统精神性与个体创造力之间的关联,并且以往研究绝大多数是在国外文化背景下探讨精神性与个体创造力之间的关系,聚焦中国传统精神性与中国员工创造力之间关系的研究非常欠缺。从理论上看,外在的环境变革不仅会唤醒普遍人性中的精神性,也会唤醒深具历史、民族和文化特色的传统精神性。从实践上看,改革开放以来我国经济社会的巨大进步使中国传统精神性随之复兴和勃发就是明证。因此,非常有必要将传统精神性纳入变革应对框架之中,使其更加完善。并且,中国文化拥有大量弥足珍贵的精神财富,例如,修身、仁义、伦理、人文、礼仪、德治等,探索基于中国传统精神性的员工创造力激发机制,不仅可以在新时代弘扬优秀传统精神、营造共同精神家园和增强中国文化自信,而且可以实现中国企业创新驱动发展,这无疑具有重要的理论价值和实践意义。

参考文献:

[1] AMABILE T M. A model of creativity and innovation in organizations[J]. Research in Organizational Behavior, 1988, 10(1): 123-167.

[2] 张燕,怀明云,章振,等.组织内创造力影响因素的研究综述[J].管理学报,2011,8(2): 226-232.

[3] 沙开庆,杨忠.国外团队创造力研究综述[J].经济管理,2015,37(7):191-199.

[4] 艾树,汤超颖.情绪对创造力影响的研究综述[J].管理学报,2011,8(8):1256-1262.

[5] 黄达鑫,马力.领导者如何影响创造力和创新——相关影响机制的文献综述与理论整合[J].经济科学,2011(1):104-113.

[6] 胡泓,顾琴轩,陈继祥.变革型领导对组织创造力和创新影响研究述评[J].南开管理评论,2012, 15(5):26-35.

[7] 汤超颖,黄冬玲.知识网络与创造力的国内外研究综述[J].科学学与科学技术管理,2016,37 (3):43-49.

[8] 吴启涛,栾贞增.交互视角下工作场所创造力的研究述评与展望——一个整合性分析框架[J].外国经济与管理,2017,39(3):51-60.

[9] AMABILE T M, CONTI R, COON H, et al. Assessing the work environment for creativity[J]. Academy of Management Journal, 1996, 39(5):1154-1184.

[10] STERNBERG R J, LUBART T I. An investment theory of creativity and its development[J]. Human Development, 1991, 34(1): 1-31.

[11] WOODMAN R W, SAWYER J E, GRIFFIN R W. Toward a theory of organizational creativity[J]. Academy of Management Review, 1993, 18(2): 293-321.

[12] CSIKSZENTMIHALYI M. Implication of a system′s perspective for the study of creativity [M]// STERNBEG R J, AMABILE T M,LUBART T. Handbook of creativity. NewYork: Cambitdge University Press, 1999:313-338.

[13] ZHU Y Q, GARDNER D G, CHEN H G. Relationships between work team climate, individual motivation and creativity[J]. Journal of Management, 2018, 44(5): 2094-2115.

[14] GONG Y, WU J, SONG L J, et al. Dual tuning in creative processes: joint contributions of intrinsic and extrinsic motivational orientations[J]. Journal of Applied Psychology, 2017, 102(5): 829-844.

[15] ORIOL X, AMUTIO A, MENDOZA M, et al. Emotional creativity as predictor of intrinsic motivation and academic engagement in university students: the mediating role of positive emotions[J]. Frontiers in Psychology, 2016,7 (8): 1-9.

[16] HUANG L, LUTHANS F. Toward better understanding of the learning goal orientation-creativity relationship: the role of positive psychological capital[J]. Applied Psychology,2015, 64(2): 444-472.

[17] CLORE G L,SCHWARZ N,CONWAY M.Affective causes and consequences of social information processing[A]// WYER R S, SRULL T K. Handbook of social cognition:basic processes,1994.

[18] MITTAL S, DHAR R L. Transformational leadership and employee creativity: mediating role of creative self-efficacy and moderating role of knowledge sharing[J]. Management Decision, 2015, 53(5): 894-910.

[19] HIRSHLEIFER D, LOW A, TEOH S H. Are overconfident CEOs better innovators[J]. The Journal of Finance, 2012, 67(4): 1457-1498.

[20] RANDEL A E, GALVIN B M, SHORE L M, et al. Inclusive leadership: realizing positive outcomes through belongingness and being valued for uniqueness[J]. Human Resource Management Review, 2018, 28(2): 190-203.

[21] SON S J,KIM D Y.The role of perceived feedback sources' learning-goal orientation on feedback acceptance and employees' creativity[J].Journal of Leadership & Organizational Studies, 2016, 23(1): 82-95.

[22] TADMOR C T, SATTERSTROM P, JANG S, et al. Beyond individual creativity: the superadditive benefits of multicultural experience for collective creativity in culturally diverse teams[J]. Journal of Cross-Cultural Psychology, 2012, 43(3): 384-392.

[23] YONG K, SAUER S J, MANNIX E A. Conflict and creativity in interdisciplinary teams[J]. Small Group Research, 2014, 45(3): 266-289.

[24] MIRON-SPEKTOR E, BEENEN G. Motivating creativity: the effects of sequential and simultaneous learning and performance achievement goals on product novelty and usefulness[J]. Organizational Behavior and Human Decision Processes, 2015, 127(3): 53-65.

[25] BACHRACH D G, LEWIS K, KIM Y, et al. Transactive memory systems in context: a meta-analytic examination of contextual factors in transactive memory systems development and team performance[J]. Journal of Applied Psychology, 2019, 104(3): 464-493.

[26] GIUDICE M D, PERUTA M D, SCUOTTO V. Student entrepreneurship, creativity and success: how much does knowledge heterogeneity really matter[J].International Journal of Entrepreneurship and Innovation Management, 2014, 18(1):45-58.

[27] WEST S, HOFF E, CARLSSON I. Playing at work: professionals' conceptions of the functions of play on organizational creativity[J]. The International Journal of Creativity and Problem Solving, 2013, 23(2): 5-24.

[28] CHUA R J, ROTH Y, LEMOINE J F. The impact of culture on creativity: how cultural tightness and cultural distance affect global innovation crowdsourcing work[J]. Administrative Science Quarterly, 2015, 60(2):189-227.

[29] HIRST G, VAN K D, ZHOU J, et al. Heard it through the grapevine: indirect networks and employee creativity[J]. Journal of Applied Psychology, 2015, 100(2): 567-574.

[30] CHUA R J. Innovating at cultural crossroads: how multicultural social networks promote idea flow and creativity[J]. Journal of Management, 2018, 44(3): 1119-1146.

[31] CHUN E, YOUN N. Spirituality on creative cognition: the roles of feelings of freedom and unconscious thought[J]. North American Advances, 2014(2):31-42.

[32] ASHMOS D P, DUCHON D. Spirituality at work: a conceptualization and measure[J]. Journal of Management Inquiry, 2000, 9(2):134-145.

[33] SHINDE U, FLECK E. What spirituality can bring to leaders and managers: enabling creativity, empathy and a stress free workplace[J]. Journal of Organizational Psychology, 2015, 15(1): 101-110.

[34] LIPS-WIERSMA M, MILLS A J. Understanding the basic assumptions about human nature in workplace spirituality: beyond the critical versus positive divide[J]. Journal of Management Inquiry, 2014, 23(2): 148-161.

[35] 卢川,郭斯萍. 国外精神性研究述评[J]. 心理科学, 2014(2):506-511.

[36] COLEMAN E J.Creativity and spirituality:bonds between art and religion[M].Albany,NY:State University of New York Press, 1998.

[37] BRAY P. A broader framework for exploring the influence of spiritual experience in the wake of stressful life events: examining the connections between posttraumatic growth and psycho- spiritual transformation[J]. Mental Health, Religion & Culture, 2010, 13(3):293-308.

[38] DESHPANDE P B, KOWALL J P. Science of creativity & innovation[J]. Journal of Consciousness Exploration & Research, 2017, 8(1): 519-525.

[39] STIERAND M, DÖRFLER V. The role of intuition in the creative process of expert chefs[J]. The Journal of Creative Behavior, 2016, 50(3): 178-185.

[40] OSMAN-GANI A M, ANWAR M A, HAMID Z A. Impacts of emotional intelligence and spiritual intelligence on leadership effectiveness mediated by personal values: a conceptual framework[J]. Journal of Islamic Management Studies, 2017,1(1): 43-53.

[41] ZINNBAUER, B J, PARGAMENT, K I. Religiousness and spirituality[A]// PALOUTZIAN R F, PARK C L.The handbook of the psychology of religion and spirituality. Guilford Publications, 2014: 21-42.

[42] ALLINSON R, BOUCKAERT L, ZSOLNAI L. The palgrave handbook of spirituality and business[M]. Palgrave Macmillan, 2011.

[43] LANE M S. The moderating effects of employee spirituality on the relationship between uncertainty management fit and job satisfaction and creative innovation[J].Dissertations & Theses- Gradworks, Regent University,2008.

[44] ISSA T, PICK D. Aesthetics and spirituality in the Australian services sector[J]. Management Research Review, 2010, 33(7): 701-714.

[45] CORRY D S, MALLETT J, LEWIS C A, et al. The creativity-spirituality construct and its role in transformative coping[J]. Mental Health Religion & Culture, 2013, 16(10):979-990.

[46] CORRY D S, LEWIS C A, MALLETT J. Harnessing the mental health benefits of the creativity-spirituality construct: introducing the theory of transformative coping[J]. Journal of Spirituality in Mental Health, 2014, 16(2):89-110.

(责任编辑:万贤贤)