网络组织模式下中国产业集群发展路径研究
——发达国家产业集群发展的经验启示

赵 璐

(中国科学院 科技战略咨询研究院,北京 100190)

产业集群是一种高度网络化的国家战略性组织,网络化是其高质量发展的最佳路径。通过把握全球产业创新组织变革态势,全面总结德国、美国、日本产业集群网络化发展经验与启示,提出“一核心、三机制、五步骤”的中国产业集群网络化发展路径,即以产业组织变革为核心,构筑“政府-市场-集群”三位一体治理体系,以产业集群网络化发展国家战略为引领、以产业集群网络化协作组织为枢纽、以网络化产业集群创新为动力、以分类型分阶段推进为手段、以动态监测评估为抓手,构建多维度、多层次的集群发展命运共同体,不断增强集群创新力和竞争力,为新时代推动我国产业集聚向产业集群转型升级、培育世界级先进制造业集群等提供决策参考。

关键词网络组织;产业集群;产业组织变革;协同创新

0 引言

党的十九大报告明确要求“促进我国产业迈向全球价值链中高端,培育若干世界级先进制造业集群”。集群是世界制造强国引领全球竞争格局的区域根基和国家战略性组织[1-5]。自20世纪末至21世纪初开始,德国、美国、日本等发达国家纷纷将构建世界级产业集群作为谋求全球竞争优势的核心战略。其中,德国政府于2006年提出横跨联邦所有部门的综合性产业集群战略,2014年进一步将创新集群作为推进工业4.0计划的重要途径[6,7]。美国政府于2009年首次发布的“美国创新战略”要求促进区域创新集群发展,2011年更新为“美国创新战略”并公布了区域创新集群计划[8,9]

在世界科技产业革命浪潮下,网络化协同发展成为产业组织和创新组织变革的新方向[10]。产业集群是一种高度网络化的产业组织[11-13],网络是产业集群的本质,网络化是其高质量发展的最佳路径[14-16]。我国产业集群网络化尚处于初期阶段,基本形成了以经济技术开发区、高新技术产业开发区等为核心的产业集聚区,但产业集聚区集而不聚、产业和企业间创新联系薄弱、创新合作机制欠缺、缺乏对产业集群组织的制度性安排等问题日益突出[3,17]

面向当前我国培育世界级先进制造业集群的战略需求,本研究综观德国、美国、日本产业集群网络化发展历程与经验,从网络组织模式视角探讨新时代中国产业集群发展路径,旨在为加快推动我国产业集聚向产业集群转型升级、培育世界级竞争力集群等提供决策参考。

1 发达国家产业集群发展历程

德国、美国、日本均高度重视产业集群建设与升级,并纷纷提出国家产业集群战略和计划,促进本国优势产业集群向世界先进水平迈进,这些国家的产业集群对提升其国际竞争力发挥了重要作用[18]

1.1 德国

德国产业集群发展全球领先,拥有各类产业集群计划项目640多个[19]。德国联邦政府集群策动活动始于1995年,相继发动了生物区域计划(BioRegio)、创新区域计划(InnoRegio)和GA网络计划(GA-networking)3个产业集群计划,分别通过产业集群发展逐步推进单一产业快速崛起、多产业多区域协调发展及合作网络构建[20]。2006年,德国政府提出全国高技术战略,并创立了第一项横跨联邦所有部门的综合性产业集群战略,产业集群发展成为德国科技战略的核心内容;2014年提出高技术创新战略,进一步强调产业集群网络化在国家创新体系建设中的重要性[6,7]

德国联邦政府正在推进“尖端集群竞争计划”(Leading Edge Cluster Competition, LECC)和“走向集群计划”(Go-Cluster)两个产业集群计划。前者由联邦教育与研究部于2007年创立,共支持15个产业集群,每个集群获得4 000万欧元资助,资助时间为5年[21]。后者由联邦经济事务与能源部于2012年创立,正在推进的产业集群为94个,每个集群最多可获得4万欧元资助,资助时间为9个月[4,22,23]。特别是,2015年教育与研究部在LECC的基础上进一步启动了“集群-网络-国际化”(Cluster-networks-international)计划,全面强调产业集群要在全球构建协作创新网络[24]

德国产业集群计划十分重视产业集群管理。目前,标志着集群管理组织达到卓越水平的“欧洲集群卓越计划”金标集群中有20个在德国。自2005年GA网络计划实施以来,德国即开始强调产业集群的有效管理,要求每个产业集群必须有正式集群管理机构,以协调产业集群内部及产业集群间的竞争与合作。目前,尖端产业集群管理组织多数是公司型组织,部分是联合会型组织,由董事会、委员会构成,或者由核心成员(企业、大学等机构)、伙伴、区域成员、雇员构成。产业集群董事会制定产业集群发展战略,由获得尖端集群竞争计划资助的核心成员构成。委员会组织产业集群活动,成员主要来自大公司、公共研究机构等。产业集群伙伴包括大企业、中小企业、研究机构、大学及其它机构。

1.2 美国

2009年,美国联邦政府发布“美国创新战略”,要求促进区域创新集群发展[8]。2010年,美国国会通过《美国竞争力再授权法案》,设立产业集群专项基金,要求建立部际协调机制推动区域创新集群形成与发展。同年,美国联邦政府相继建立了“能源区域创新集群计划”(Energy of regional innovation clusters)、“工作加速器合作集群计划”(Jobs accelerator collaboration clusters)和“区域创新集群计划”(Regional innovation clusters),分别由能源部、商业部经济发展署和小企业管理局负责。2011年,美国联邦政府更新“美国创新战略”,公布了多个部门负责的区域创新集群计划[9]

美国产业集群计划由总统领导、多个联邦部门合作共同推进。时任美国总统奥巴马直接领导产业集群工作组,白宫和能源部、商务部经济发展署、小企业管理局、国家标准技术研究院、劳工部、教育部、国家科学基金委员会等联邦部门联合组建了工作组。每个产业集群计划由一个联邦部门主导、多个联邦部门参与。例如,能源部主导负责“能源区域创新集群计划”,由经济发展署、小企业管理局、劳工部、教育部、国家标准技术研究院、国家科学基金委员会等部门协同推进[25]

产业集群协作性组织有效强化了美国产业集群实力[26]。美国的产业集群组织一般包括产业集群挂靠机构、理事会、执行管理团队和服务商网络[27]。其中,产业集群挂靠机构负责产业集群计划实施,多数是非盈利组织;理事会负责产业集群战略规划,成员大多来自企业、大学、非盈利组织及其它合作促进机构;执行团队负责产业集群管理、集群成员间沟通协作等;服务商网络由产业集群之外、为集群产业提供各种必要服务的服务商构成。

1.3 日本

日本政府主要推进了“产业集群计划”(Industrial cluster project)、“知识集群计划”(Knowledge cluster project)和“城市区计划”(City area program)这3个产业集群计划[28,29]。其中,“产业集群计划”由经济产业省于2001年推行,建立了18个产业集群,运行时间至2009年。“知识集群计划”和“城市区计划”由文部科学省于2002年启动,前者建立了18个知识集群,旨在打造世界级产业集群;后者建立了89个城市区集群,旨在打造小规模产业集群[28];2010年,文部科学省将二者合并,建立了开发创新系统项目,用于打造17个全球性产业集群和23个城市区产业集群。

日本产业集群计划的运行主要取决于经济产业省和文部科学省的协调组织水平。2011年,经济产业省和文部科学省开始协同合作,共同推进若干个创新集群升级[29]。知识集群组织设有产业集群总部,由总经理、计划主管、首席科学家、科技协调员等构成[28]。日本著名的知识集群之一——函馆海洋生物产业集群,理事长由北海道道长担任,副理事长由函馆市市长担任,项目主任由函馆市区域产业促进组织副理事长、函馆市产业技术中心主任担任,并设有首席科学家1人、副首席科学家3人、首席科学家顾问1人、科技协调官2人[4]

2 发达国家产业集群网络化发展经验

根据前述德国、美国、日本产业集群发展历程可知,网络化是各国产业集群发展的最显著特征,其经验启示可总结为以下4个方面:

2.1 顶层战略多方式推进

发达国家产业集群的迅速发展得益于其制定了明确的以产业集群为核心推动创新的国家战略与目标。例如,2006年德国综合性产业集群战略横跨联邦所有部门,并在联邦和各州政府的共同推动下迅速高效发展;美国联邦政府强有力的政策导向以及各州政府的战略举措大大推动了创新集群发展。

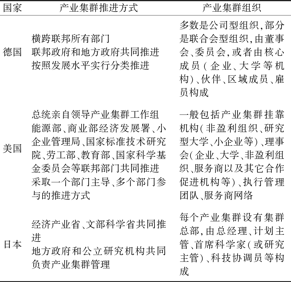
其次,各级政府采取多种方式共同推进产业集群发展,具体见表1。例如,美国每个产业集群计划采取一个联邦部门主导、多个联邦部门参与的组织推进机制;德国对于发展较好的产业集群运用市场机制让其充分竞争,而政府设立专项计划对弱势技术与产业、落后区域提供支持;日本知识集群由中央政府从上往下推动,产业集群管理由地方政府和公立研究机构共同负责。

表1 德国美国日本产业集群发展特点

国家产业集群推进方式产业集群组织德国横跨联邦所有部门联邦政府和地方政府共同推进按照发展水平实行分类推进多数是公司型组织,部分是联合会型组织,由董事会、委员会,或者由核心成员(企业、大学等机构)、伙伴、区域成员、雇员构成美国总统亲自领导产业集群工作组能源部、商业部经济发展署、小企业管理局、国家标准技术研究院、劳工部、教育部、国家科学基金委员会等联邦部门共同推进采取一个部门主导、多个部门参与的推进方式一般包括产业集群挂靠机构(非盈利组织、研究型大学、小企业等)、理事会(企业、大学、非盈利组织、服务商以及其它合作促进机构等)、执行管理团队、服务商网络日本经济产业省、文部科学省共同推进地方政府和公立研究机构共同负责产业集群管理每个产业集群设有集群总部,由总经理、计划主管、首席科学家(或研究主管)、科技协调员等构成

2.2 多维网络化发展模式

(1)多元化网络治理。各国形成了“政府-市场-集群”的多元化网络治理模式,见表1和图1,其包含层级治理、市场治理和网络治理等特征,能够有效整合和协调类型各异、数量众多的主体,形成多元化、共生化、网络化治理结构,充分发挥空间集聚、创新网络等产业集群高质量发展动力的推进作用。

(2)多主体网络协作。政府部门、企业、大学、研究机构、社会组织等主体均参与到德国、美国、日本的产业集群计划推进过程中,共同形成多主体协作网络,见图1。并且,政府主要充当网络化与知识交换促动者及调和者角色,负责提供各种体制机制推进各类主体相互合作形成协作网络。

(3)多层次网络布局。产业集群各主体集成自身创新资源,形成自组织网络,发挥多中心、网络化空间结构优势,见图1。同时,区域多个中心间的相互整合有利于形成或挖掘彼此间的互补性,继而在更大空间尺度获取协同效应,促使产业集群从区域网络化向国际网络化发展。

例如,世界级智能制造产业高地、德国工业4.0技术应用的主引擎——It's OWL集群是德国“尖端集群竞争计划”的典型代表,其在东威斯特法伦-利珀地区几个中小型城市组成的区域形成了包括大中小企业、隐形冠军企业、研究机构、大学等中心节点的技术网络;集群参与了欧洲层面的知识与创新社区项目,与芬兰、土耳其和中国开展了国际合作[30]

图1 产业集群多维网络化发展

2.3 集群组织体制保障

发达国家产业集群快速高效发展的关键在于建立了集群网络化协作组织,为构建产业集群内部协作网络以及“超越集群”的产业集群间合作网络提供了体制保障,见图2和表1。产业集群网络化协作组织能够依据专业化分工和协作关系,将政府部门、企业、大学、研究机构、金融机构等主体有效组织、紧密联系,形成高端合作网络,是实现政府、市场、社会高度合作的创新促进机构。例如,德国It's OWL集群管理模式卓越,获得了“欧洲集群卓越计划”金标,其采用联合会形式的组织方式,下设董事会、执行局、科学咨询委员会[30],其产业集群运营管理方是由当地政府管辖的管理运营公司,核心职责包含创新项目引导、成员间合作网络构建、外部合作对接、专业知识共享等。

2.4 重视创新网络建设

产业集群是创新的重要空间载体,发达国家均十分重视构建产业集群创新网络。以德国为例,1999年德国创新区域计划旨在通过构建中小企业创新网络和产业集群,促进东部地区中小企业创新能力提升,继而缩小前东、西德间的经济差距;2015年,德国联邦教育与研究部根据15个尖端集群发展成效和发展需求,专门启动了“集群-网络-国际化”计划,全面强调世界级产业集群高质量发展,并主张在全球构建协作创新网络。

图2 产业集群网络化协作组织

3 中国产业集群发展路径

网络组织是政府和市场之外推动跨主体、跨领域、跨组织合作的“第三只手”,网络化发展是提升产业集群质量和竞争力的最佳路径[31-38]。面向当前我国培育世界级先进制造业集群的战略需求,本研究从网络组织模式视角提出“一核心、三机制、五步骤”的中国产业集群网络化发展路径,即以产业组织变革为核心,构筑“政府-市场-集群”三位一体治理体系,以产业集群网络化发展国家战略为引领、以产业集群网络化协作组织为枢纽、以网络化产业集群创新为动力、以分类型分阶段推进为手段、以动态监测评估为抓手,构建多维度、多层次的集群发展命运共同体,不断提高集群创新力和竞争力,构筑新时代国家产业集群网络化战略格局,见图3。

3.1 制定以产业集群网络化发展为引领的国家战略

我国国家创新驱动发展战略及制造强国战略均强调产业集群的战略地位,但还没有像发达国家那样推出以产业集群发展为核心的国家战略。因此,应制定以产业集群网络化发展为引领的国家战略,从顶层战略层面探索跨部门、跨区域、跨领域合作产业集群网络化发展新模式和新机制,通过纵向、横向协作推动形成“中央-省区-城市-集群”创新合作网络化工作格局。

图3 中国产业集群网络化发展路径

3.2 切实增强产业集群网络化协作组织的枢纽作用

产业集群网络化协作组织是推动政府、市场、集群网络化合作的“织网人”。我国产业集群发展尚未出现产业集群网络化协作组织的全方位合作体制。因此,应加快完善对产业集群组织的制度性安排,探索建立新型、非盈利性产业集群网络化协作组织,促进“政产学研金介用”等主体形成组织共治、利益共享、风险共担、全方位协作的产业集群网络化发展模式。

3.3 充分发挥网络化产业集群创新体系动力支撑作用

创新是提升产业集群竞争力、实现产业集群高质量发展的根本途径,同时,区域性产业集群创新是创新型国家建设体系中的重要组成部分。因此,应以制造业创新中心为核心节点,以产业集群为区域依托,建立有效的协同创新机制,打造多层级产业集群创新网络格局,构建全国产业集群创新体系,推动单一线性个体创新转变为多维网络化集群创新,助力制造业高质量发展。

3.4 分类型分阶段确定产业集群网络化推进方式

充分发挥政府引导作用及市场的决定性作用,分类型分阶段确定产业集群网络化推进方式。依据产业集群发展自组织程度,由政府决定介入推进阶段和方式。总体来说,在产业集群初始发展阶段,由政府制定产业集群发展战略,提供资金支持,主导推进建立产业集群网络化协作组织;随后,在协同创新发展阶段,产业集群网络化协作组织发挥枢纽作用,“政产学研金介用”等多主体协作共同发展;集群进入市场化成熟发展阶段后,政府退出集群管理。

3.5 形成动态评估机制,定期监测产业集群发展质量

产业集群发展动态评估可以横向比较各产业集群发展情况、纵向判断其所处生命周期阶段,为集群治理提供决策支持。政府有关部门可委托第三方评估组织设计一套科学、完整的动态评估指标体系,立足“过程导向”形成动态评估机制,定期从全方位、多角度测评产业集群发展质量和产业集群政策实施成效,并建立产业集群信息平台,定期发布产业集群发展动态评估结果,为利益相关者了解集群政策、集群发展状况等提供渠道。

4 总结与展望

我国产业集群建设仅有十几年的历史,大多处于全球价值链中低端。党的十九大报告要求培育若干世界级先进制造业集群,促进我国产业迈向全球价值链中高端。在新时代背景下,本研究把握全球产业创新组织变革态势,全面梳理总结了德国、美国、日本产业集群发展经验,提出以产业组织变革为核心的中国产业集群网络化发展路径,旨在为提升产业集群竞争力、促进产业链和价值链整体跃升等提供决策参考。

值得注意的是,对于不同重点和战略性新兴产业,其产业集群网络化发展有效方式和模式可能有所不同,这也是今后研究中需要探索的重要方向。

参考文献:

[1] PORTER M E.Clusters and competition:new agendas for companies, governments, and institutions[M].In On Competition.Boston:Harvard Business School Press,1998.

[2] Council on Competitiveness.Clusters of innovation:regional foundations of us competitiveness[R].Washington D.C., 2001.

[3] 王缉慈.超越集群——中国产业集群的理论探讨[M].北京:科学出版社, 2010.

[4] OKAMURO H, NISHIMURA J.Local management of national cluster policies:comparative case studies of Japanese, German, and French biotechnology clusters[J].Administrative Sciences, 2015, 5(4):213-239.

[5] 赵璐, 赵作权.全球创新的主要趋势[J].中国发展, 2016, 16(2):80-85.

[6] Federal Government of Germany.The high-tech strategy for Germany[R].Berlin, 2006.

[7] Federal Government of Germany.The new high-tech strategy innovations for Germany[R].Berlin, 2014.

[8] National Economic Council and Office of Science and Technology Policy (NEC/OSTP).A strategy for american innovation:driving towards sustainable growth and quality jobs[R].Washington D.C., 2009.

[9] National Economic Council, Council of Economic Advisers, and Office of Science and Technology Policy (NEC/CEA/OSTP).A strategy for american innovation:securing our economic growth and prosperity[R].Washington D.C., 2011.

[10] 潘教峰.加快构建新型创新组织模式[J].瞭望, 2017, (49):17-19.

[11] 蔡宁, 吴结兵, 殷鸣.产业集群复杂网络的结构与功能分析[J].经济地理, 2006, 26(3):378-382.

[12] 吴德进.产业集群的组织性质:属性与内涵[J].中国工业经济, 2004(7):14-20.

[13] 李世杰, 李凯.产业集群的组织分析逻辑与治理机制[J].经济与管理研究, 2005(11):36-39.

[14] 蔡铂, 聂鸣.社会网络对产业集群技术创新的影响[J].科学学与科学技术管理, 2003(7):57-60.

[15] 王缉慈.我国制造业集群分布现状及其发展特征[J].地域研究与开发, 2003, 22(6):29-32.

[16] 纪玉俊.基于网络组织的产业集群分析[J].财经科学, 2010(2):75-82.

[17] 王缉慈.中国产业园区现象的观察与思考[J].规划师, 2011 (9):5-8.

[18] World Economic Forum.The Europe 2020 competitiveness report:building a more competitive Europe[R].Geneva, 2014.

[19] MAZUMDAR R, BAGCHI A.Accompanying evaluation of the funding instrument "leading-edge cluster competition" of the federal ministry of education and research[J].Rwi Materialien, 2015,9(2-3):177-184.

[20] GERD MEIER ZU KÖCKER.Clusters in Germany[R].Berlin, 2008.

[21] ROGERS E M.Diffusion of innovations[M].New York:The Free Press,1995.

[22] Federal Ministry for Education and Research.Germany's leading edge clusters[R].Berlin, 2015.

[23] Federal Ministry for Economic Affairs and Energy.Go-cluster:exzellent vernetzt[EB/OL].https://www.clusterplattform.de/CLUSTER/Navigation/DE/Bund/go-clus ter/go-cluster.html,2014-10-15.

[24] Federal Ministry for Education and Research.Enhancing global cooperation[R].Berlin, 2016.

[25] POOL SEAN.A win for regional innovation[EB/OL].https://scienceprogress.org/2010/08/a-win-for-regional-innovation/,2010-8-25.

[26] 迈克尔·E·波特.创新产业集群:美国竞争力的区域性基础[R].摩立特集团, 2006.

[27] RAMPERSAD G C.Managing innovation clusters:a network approach[J].Journal of Management and Strategy, 2015, 3:9-20.

[28] OECD.Competitive regional clusters:national policy approaches[EB/OL].2007-05.http://www.oecd.org/unitedstates/competitiveregionalclustersnationalpolicyapproaches.htm.

[29] European Cluster Collaboration Platform.Clusters in Japan[EB/OL].2017-11-22.https://www.clustercollaboration.eu/international-cooperation/japan?page=0%2C0%2C5%2C0.

[30] It's owl[EB/OL].https://www.its-owl.com/index.php?id=home&L=1,2016-11-22.

[31] EISINGERICH A B, BELL S J, TRACEY P.How can clusters sustain performance? the role of network strength, network openness, and environmental uncertainty[J].Research Policy, 2010, 39(2):239-253.

[32] STEPHEN P BORGATTI, PACEY C FOSTER.The network paradigm in organization research:a review and typology[J].Journal of Management, 2003, 29(6):991-1013.

[33] 林润辉, 张红娟, 范建红.基于网络组织的协作创新研究综述[J].管理评论, 2013(6):31-46.

[34] ZAHEER A, GÖZÜBÜYÜK R, MILANOV H.It's the connections:the network perspective in interorganizational research[J].Academy of Management Perspectives, 2010, 24(1):62-77.

[35] EBBEKINK M.Cluster governance:a practical way out of a congested state of governance plurality[J].Environment and Planning C:Politics and Space, 2017, 35(4):621-639.

[36] OSTROM ELINOR.Governing the commons:the evolution of institutions for Collective Action[M].Cambridge:Cambridge University Press, 1990.

[37] 埃莉诺·奥斯特罗姆.公共事务的治理之道[M].余逊达, 陈旭东, 译.上海:上海译文出版社, 2000.

[38] POWELL W W.Neither market nor hierarchy:network forms of organization[J].Research on Organizational Behavior, 1990, 12:295-336.

The Study on Chinese Industrial Cluster Development Path based on Network Forms of Organization——Based on the Experience of Industrial Cluster Development in Developed Countries

Zhao Lu

(Institutes of Science and Development, Chinese Academy of Sciences, Beijing 100190,China)

AbstractAs a special network organization, industrial cluster is a special network organization. Network forms of organization are the best developing path for the industrial clusters. This article issued an overview on the development of clusters in Germany, the United States and Japan and comprehensively summarized their experiences and enlightenments of cluster network. Considering national status quo in advanced manufacturing clusters in China, we proposed the industrial cluster development path based on network forms of organization in China, which is taking the national strategy of cluster network development as the guide, taking networked collaboration organization as hinge mechanism, taking collaborative innovation capability as the impetus, taking classification by stages as promoting means, and taking dynamic evaluation as monitoring instrumentality. It is expected to provide decision-making reference to promote the upgrading of industrial clusters and the cultivating of world-class advanced manufacturing clusters in China.

Key Words:Network Organization ;Industrial Cluster; Industrial Organization Reform; Collaborative Innovation

DOI10.6049/kjjbydc.2018080112

开放科学(资源服务)标识码(OSID):

中图分类号F263

文献标识码:A

文章编号:1001-7348(2019)07-0056-05

收稿日期2019-01-24

基金项目国家社会科学基金重大项目(17ZDA055);中国科学院科技战略咨询研究院院长青年基金项目(201804);工业和信息化部项目(201608)

作者简介赵璐(1985-),女,山东聊城人,博士,中国科学院科技战略咨询研究院副研究员,研究方向为创新网络治理、世界级竞争力集群、国土规划与空间经济分析、区域发展与创新政策等。

(责任编辑:王敬敏)