大数据驱动情景下企业跨边界知识网络生态系统建构
——来自杭州互联网企业的多案例文本挖掘

李文博1,许秀玲2

(1.浙江师范大学 经济与管理学院;2.浙江师范大学 数理与信息工程学院,浙江 金华 321004)

摘要:大数据驱动情景下企业跨边界知识网络研究日益受到各领域学者的关注,其中,生态系统建构是基础性问题。运用文本挖掘方法,基于杭州互联网企业的多案例调研,系统研究大数据驱动情景下企业跨边界知识网络生态系统建构问题。文本挖掘的故事线可提炼为“驱动→建构→跨越”,对应的两类关系路径分别是“大数据驱动情景→生态系统建构”和“生态系统建构→跨边界知识网络”。据此,得到集合互惠共生、开放协同、生态网络和价值治理4个主范畴理论模型,丰富了跨边界知识网络理论,并对企业生态系统构建具有指导价值。

关键词:跨边界知识网络;生态系统建构;大数据驱动;文本挖掘

Ecosystem Construction of Firm Cross-Border Knowledge Networks in Big Data-Driven Context——a Multi-Case Text Mining based on Hangzhou Internet Industry

Li Wenbo1, Xu Xiuling2

(1.College of Economics and Management, Zhejiang Normal University;2.College of Mathematics, Physics and Information Engineering, Zhejiang Normal University, Jinhua 321004, China)

AbstractThe study of cross-border knowledge networks in big data-driven context has attracted more and more attention from scholars in various fields, among which the construction of ecosystems is one of the fundamental issues. Based on the multi-case study of Hangzhou Internet enterprises, this paper systematically refines the problem of ecosystem construction of firm cross-border knowledge network in big-data-driven context by text mining. The storyline of text mining is refined as "drive- construction-leapfrogging", and the corresponding two kinds of relationship paths are "big data-driven context→ecosystem construction" and "ecosystem construction→cross-border knowledge network". Accordingly, the theory model of four main categories of reciprocal symbiosis, open cooperation, ecological network and value governance is obtained. The research enriches the theory of cross-border knowledge network and has guiding value for the construction of enterprise ecosystem.

Key Words:Cross-Border Knowledge Network; Ecosystem Construction; Big Data-Driven; Text Mining

收稿日期:2019-01-21

基金项目:浙江省哲学社会科学规划项目 (19NDJC248YB);浙江省自然科学基金项目(LY17G020010; LY18G030022)

作者简介:李文博(1978-),男,博士,山东菏泽人,浙江师范大学经济与管理学院教授,研究方向为创业与知识管理;许秀玲(1976-),女,山东菏泽人,浙江师范大学数理与信息工程学院副教授,研究方向为电子商务等。

DOI10.6049/kjjbydc.2018090577

开放科学(资源服务)标识码(OSID):

中图分类号:F272.4

文献标识码:A

文章编号:1001-7348(2019)19-0109-07

0 引言

大数据驱动情景下,由于企业跨边界知识网络的复杂性,越来越多的企业将生态系统建构作为重要运营战略并进行详细规划和实践,在更大的知识空间内寻求知识网络拓展的可能性。伴随着跨边界知识网络拓展,比较典型的生态系统建构有两种类型:一种是主导型生态系统建构,以苹果公司为代表。该公司利用iPhone、iPad、iTunes等形成封闭的生态系统,通过硬件产品带动内容消费,构建了苹果应用商店等跨边界知识网络生态系统[1]。另一种是平台型生态系统建构,以阿里巴巴为代表。阿里巴巴基于平台型生态系统建构,依托大数据驱动技术,打造供应商、物流企业等多方参与的共赢生态链,在跨边界知识网络拓展方面保持领先优势。

在理论层面,国内外诸多学者进行了有益的探索。Belso-Martinez[2]研究了跨边界知识网络生态系统的动力机制,核心企业的引领性作用值得关注;Boschsijtsema[3]则探讨了跨边界知识网络生态系统的治理机制,并关注了信任在协同治理模式中的功能定位;Swart & Henneberg[4]运用案例研究方法,剖析了边界拓展在跨边界知识网络生态系统建构中的演变过程。但总体而言,相较于跨边界知识网络生态系统建构在实践领域的蓬勃发展,关于这一议题的现有成果还较为缺乏。鉴于此,本文采用文本挖掘法,融合大数据驱动情景,基于互联网企业典型案例进行理论模型建构,旨在丰富跨边界知识网络生态系统建构理论,深化大数据驱动情景下的相宜性认识。

1 文献综述

1.1 跨边界知识网络生态系统内涵与特征

基于美国学者Moore等[5]提出的生态系统理论,跨边界知识网络生态系统可以界定为各参与主体围绕知识溢出、获取、吸收等行为,并通过协作和竞争的工作方式,共同演化各自能力形成的复杂适应性系统。该定义蕴含的要点是:生态系统是由多个利益相关者交织而成的复杂适应性网络;生态系统的目标是通过竞争和协作方式达成系统目标;生态系统具备多阶段演化性。

跨边界知识网络生态系统具备4个基本特征:一是多层次性,由微观企业、中观产业和宏观区域3个层次构成,由企业、竞争性同行、供应链企业、客户、中介机构等交织形成区域和国家跨边界知识网络生态系统;二是动态演化性,生态系统是动态变化的适应性系统,随着时间推移,新的节点加入旧的节点退出,新旧节点更替孕育着系统节点之间结构和关系的变化,生成新一阶段的生态系统[6];三是情景根植性,生态系统嵌入于行业、集群、区域、文化等特定的外部情景之中,不同情景约束下生态系统具备不同的外部特质,内化为生态系统的核心能力,外化为生态系统的知识氛围、区域文化等[7];四是边界拓展性,生态系统一般存在跨地理边界、知识边界和组织边界等边界跨越行为[8]

1.2 跨边界知识网络生态系统主要关注议题

基于Google Scholar,目前,这一领域关注的议题主要有构成主体、运行机制、边界拓展、属性认知等,分述如下:

(1)跨边界知识网络生态系统构成主体。企业、大学、中介机构、政府部门、孵化器等多个利益相关者交织形成生态系统构成主体。上述构成主体在知识、能力、功能上具有差异性,一部分是承担基础研究和应用研究的研究性机构,另一部分是承担市场化功能的商业化组织。上述功能各异的节点相互联结和影响,形成具备动态适应性的生态系统[9]。在要素层面,可以分为硬构成要素和软构成要素两类,如技术平台、基础设施、孵化网络等都是硬要素,知识溢出、区域文化、创新战略等则属于软构成要素。以知识溢出为例,知识溢出放大了生态系统知识容量,与已有知识协作,促发了跨边界知识网络的高品质演化[10]

(2)跨边界知识网络生态系统运行机制。研究较多的运行机制包括协同治理机制、系统耦合机制、利益共享机制、动态联盟机制等。就协同治理机制而言,包括契约治理、协议治理、制度治理、市场治理等,不同的治理手段相互融合,形成多元混合治理机制[11]。在混合治理机制中,信任作为一个重要构念越来越被重视,尤其关于行为信任研究,即相信合作伙伴在创新行为方面会有利于双方共同目标的实现[12]。就系统耦合机制而言,学者们探讨了各个子系统之间的深层耦合机理,并引入复杂适应系统概念(complex adaptive system, CAS),提出了若干策略。例如,何铮等[13]以集群生态系统为例,从环境设计、正反馈、边界约束以及不确定性结果4个角度详细分析了其自组织过程的不同机理,认为集群内各组织相互作用、共同演进是集群形成和发展的根本动因。

(3)跨边界知识网络生态系统边界拓展。魏江等[14]基于组织模块化与技术模块化同构/异构协同视角,探讨了边界拓展并将研究范畴聚焦于特定类型的跨边界知识网络——研发网络,得出的重要结论包括:组织模块化与技术模块化协同是管理跨边界网络的架构障碍,并通过同构和异构两种方式影响网络边界拓展。在边界拓展内容维度上,主要集中于地理边界、知识边界和组织边界3个层次,3个层次的协同拓展构成了生态系统演化动力[15]。在生态系统建构领域,研究边界拓展的意义体现在:有利于企业从生态系统外部获取更有价值的知识资源,对企业核心能力提升有驱动作用。

(4)跨边界知识网络生态系统属性认知。这一领域的研究较多地关注了开放生态系统与协同生态系统两个概念。就开放属性而言,更加强调利用外部知识和网络外节点的能力。Rohrbeck等[16]将开放生态系统定义为以共同提升能力、支持新产品开发、满足顾客需求和吸收新的创新思想为目的,核心企业通过与其它企业的竞争和合作建立商业生态系统。就协同生态系统而言,关注资金、人才、技术、知识等要素协同,企业、竞争性联盟企业、供应链企业、政府部门等利益相关者之间的主体协同,生态系统内部协同治理机制,跨生态系统的空间合作等[17]。在实践中,美国硅谷等区域提供了跨边界知识网络具有开放与协同属性的有力佐证,大量学者也通过案例分析等实证研究范式提炼了一大批有趣的学术命题,如生态系统的大数据驱动、边界认知、行为融合等。

1.3 简要述评

在大数据驱动情景下,跨边界知识网络生态系统建构具有某些新颖特质,如生态网络属性、数据驱动特性等,但现有文献对于大数据驱动的新鲜特质还缺乏关注[18]。显然,关注上述新鲜特质对于跨边界知识网络生态系统建构具有理论与现实层面的双重意涵。就理论价值而言,植根中国本土实践,关注数据挖掘、大数据驱动等新颖特质,可以提炼更具穿透力的研究命题,进而丰富跨边界知识网络生态系统建构理论框架。就现实意义而言,起因于阿里巴巴等企业对大数据驱动情景下跨边界知识网络生态系统建构方面的探索,上述多样化实践素材亟需在学理上进一步挖掘,以期对企业生态系统建构实践提供指导。鉴于此,本文采取文本挖掘方法,对跨边界知识网络生态系统建构进行实证研究,旨在深化大数据驱动情景下的相宜性认识。

2 方法选取与数据来源

2.1 方法选取

文本挖掘法作为一种质性研究方法,能将离散性较强的文本经编码分析、范畴聚类、路径梳理之后,提炼得到凝聚重要信息的关系子块,进而发现有价值的结论[19]。本文选择文本挖掘法的原因主要有:①随着企业跨边界知识网络不断拓展,生态系统建构变得日趋复杂,尤其在大数据驱动情景下,相关议题研究具备较强的探索性。文本挖掘法对于理论框架尚不清晰、概念测量尚不精确的研究问题,具有较强的适用性;②文本和企业行为具备密不可分的天然联系,基于文本挖掘技术提炼植根本土情景的原生态命题,可以清晰展现探索性研究成果;③基于文本挖掘法的研究文献在国内外期刊上发表的数量日益增多,业已形成普遍认可的规范操作程序,可以有效保证探索性研究的准确性。

2.2 案例选择

本文选择杭州互联网企业作为调研对象,理由主要有:①杭州互联网企业具有良好的区域集聚性,易于大样本收集研究文本。杭州互联网企业主要集中于北部软件园、天堂软件园、杭州高新软件园、东部软件园等区域,企业之间相互交织形成了具备蓬勃活力的跨边界知识网络生态系统;②杭州互联网企业既有阿里巴巴等大型标杆企业,又有不断涌现的中小微企业,类型多样,可以满足文本挖掘的需要。杭州互联网企业在国内起步较早,现已形成“天堂互联网企业集群”的良好品牌形象。基于大数据技术驱动的行业中应用型企业不断出现,如诺辉健康专注于中国人高发的消化道肿瘤,开发出符合中国人基因特征的癌症早筛技术,运用大数据技术构建跨边界知识网络生态系统;③杭州互联网企业注重跨边界知识网络生态系统建构,与本研究的核心范畴高度相关,便于本文从中获取大量原生态研究文本,从而进行高质量理论模型提炼。如阿里巴巴在大数据技术驱动下,在淘宝平台、共享单车、盒马鲜生、支付宝等领域进行了广泛的跨边界知识网络生态系统建构。

2.3 文本收集

充裕的文本资料是高品质实证研究的前提,本部分主要通过以下3种途径收集文本:一是对20个互联网企业进行深度访谈,每次访谈时间在60分钟左右,围绕生态系统建构、跨边界知识网络等研究议题进行开放性问题访谈。访谈问题示例:生态系统建构有哪些途径?阿里巴巴的生态系统建构有哪些值得借鉴的地方?你认为政府在生态系统建构方面应从哪些方面着手?列举几家你认为生态系统建构比较成功的企业?大数据在生态系统建构和跨边界知识网络拓展中的作用是什么?二是300份调查问卷发放,共回收问卷160份,问卷回收率为53.33%。其中,有效问卷132份,有效问卷回收率为44%。问卷共分为3个部分:①企业基本信息;②跨边界知识网络专项调查;③生态系统建构专项调查。根据回收的调研问卷,进一步整理有效文本。三是二手数据,主要来源于报纸、期刊、网站、研究报告、统计年鉴等,合计文档157篇,根据关键词、研究主题等整理有效文本。通过以上3种途径共收集文本语句1 160条。其中,途径一收集文本语句235条,占比20.26%;途径二收集文本语句268条,占比23.10%;途径三收集文本语句657条,占比56.64%。

3 研究发现:跨边界知识网络生态系统建构模型

3.1 文本编码

文本编码主要包括开放编码、主轴编码和选择编码3个阶段,其中,开放编码是指对一手数据和二手数据文本进行逐行编码;主轴编码主要通过因果条件分析文本现象的逻辑脉络,以进一步聚拢文本资料;选择编码则进一步建立范畴之间的逻辑关联,提炼文本资料的故事线。在文本编码阶段:首先,将文本材料上升为概念,即对于所收集的文本语句进行主题语词分析,形成初始概念,再对初始概念进行聚拢,形成范畴。例如,对于语句“互联网企业都是知识密集型,多个企业之间的知识联盟对于生态系统建构有大的促进作用”,可以提炼的概念是知识联盟和学习联盟、利益互惠等其它概念,进一步聚拢形成“联盟互惠”范畴。其次,将概念上升为范畴,即通过文本挖掘小组的编码整理,最终形成共生单元、共生关系、长期博弈、交叉许可等369个初始概念。最后,发展并充实范畴,即通过概念聚类,形成联盟互惠、开放氛围、网络节点、治理主体等20个范畴。

为保证概念归类的一致性,通过计算Cohen′s Kappa系数判断一致性误差是否处于可接受水平。范畴归类一致性系数分别为:联盟互惠 70.49%、共生系统66.35%、竞争合作61.44%、合作规则72.29%,其它范畴的一致性系数都在60%以上,编码总体一致率为70.10%,由此判定初始概念的编码一致性检验符合标准。接下来,文本挖掘小组根据联盟互惠、共生系统、竞争合作、合作规则等20个典型范畴在语句中出现的频率,将其分为3类:低频范畴、中频范畴和高频范畴,具体划分标准为:低频范畴≤40次、40次<中频范畴≤80次和高频范畴>80次,如图1所示。图1中,下半部分表示20个典型范畴的编号,即A1—联盟互惠,A2—共生系统,A3—竞争合作,A4—合作规则等。上半部分表示范畴出现的频率,低频范畴共有6个,其中,合作规则32次,协同管理30次,生态族群38次等;中频范畴共有9个,其中,联盟互惠55次,共生关系50次,协同机制52次,网络节点62次等;高频范畴共有5个,其中,竞争合作81次,开放氛围89次,网络关系92次等。

图1 范畴出现频率

3.2 范畴聚类

根据文本编码,共形成了联盟互惠、开放氛围、网络节点、治理主体、要素边界等20个子范畴,属于高维空间。20个子范畴是对文本材料聚拢的结果,但仍不利于故事线提炼。为此,接下来进行范畴聚类,旨在通过范畴之间的逻辑关联形成3~5个凝聚子块。凝聚子块的形成通过考察概念之间的交叉关系、种属关系和因果关系获得,在UCINET软件中,凝聚子块的析出条件为“more than three, strong”,低于3次的弱连接关系不予显示。

本部分共形成5个凝聚子块Block,以凝聚子块Block A为例,涵盖范畴包括联盟互惠、共生系统、竞争合作和合作规则,涉及的概念有知识联盟、学习联盟、利益互惠、共生单元、共生关系、系统结构、竞争关系、合作关系、长期博弈、短期规则、长期规则、规则调适等143个初始概念。5个凝聚子块之间通过子范畴联系形成一个有机整体。在不同凝聚子块之间存在着显著关联关系,例如,Block A∽Block B之间的关联关系有:[联盟互惠∽开放氛围]=1、[共生系统∽开放创新]=1等;Block A∽Block C之间的关联关系有:[竞争合作∽生态演化]=1、[合作规则∽生态族群]=1等;Block A∽Block D之间的关联关系有:[联盟互惠∽治理规则]=1、[共生系统∽治理主体]=1等;Block A∽Block E之间的关联关系有:[联盟互惠∽空间边界]=1、[合作规则∽主体边界]=1等。

根据上述凝聚子块分析,可以将联盟互惠、共生系统、竞争合作、合作规则等20个子范畴进一步聚拢为5个主范畴,分别是互惠共生、开放协同、生态网络、价值治理和跨边界知识网络,20个子范畴与5个主范畴之间的对应关系为:互惠共生 =(联盟互惠、共生系统、竞争合作、合作规则);开放协同 =(开放氛围、协同机制、开放创新、协同管理);生态网络=(网络节点、网络关系、生态族群、生态演化);价值治理=(治理主体、治理模式、治理规则、治理事件);跨边界知识网络=(要素边界、主体边界、行为边界、空间边界)。

针对上述20个子范畴,需要进一步给出每个范畴的精确内涵。例如,对于子范畴“共生系统”,所谓共生是指不同生物之间形成的紧密互利关系,一方为另一方提供有利于生存的帮助,同时也获取对方的帮助。两种生物生活在一起,相互依赖、彼此有利,构成共生系统。倘若彼此分开,则双方或其中一方无法生存。比如,阿里巴巴基于大数据技术驱动,通过生态系统的不断完善,在商家、消费者、电商平台三者之间形成了不断进化的共生系统,驱动着跨边界知识网络拓展。

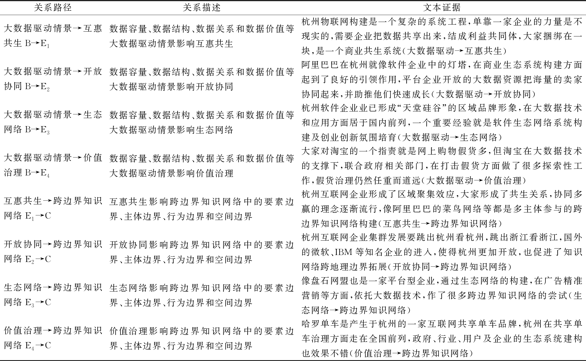
3.3 关系路径

结合文本证据,表1进一步给出了范畴之间的典型关系路径。比如,反映大数据驱动情景→互惠共生的话语证据是“杭州物联网构建是一个复杂的系统工程,单靠一家企业的力量是不现实的,需要企业把数据共享出来,结成利益共同体,大家捆绑在一块,是一个商业共生系统”。反映互惠共生→跨边界知识网络的话语证据是“杭州互联网企业形成了区域聚集效应,大家形成了共生关系,协同多赢的理念逐渐流行,像阿里巴巴的菜鸟网络、盒马鲜生等都是多主体参与的跨边界知识网络构建” 。为清楚起见,表1中,B(big data)、E(ecosystem)、C(cross-border knowledge networks)分别表示大数据驱动情景、生态系统建构和跨边界知识网络。同时,E1、E2、E3和E4分别表示生态系统建构的4个因子,具体包括互惠共生、开放协同、生态网络和价值治理。

表1 典型关系路径

关系路径关系描述文本证据大数据驱动情景→互惠共生B→E1数据容量、数据结构、数据关系和数据价值等大数据驱动情景影响互惠共生杭州物联网构建是一个复杂的系统工程,单靠一家企业的力量是不现实的,需要企业把数据共享出来,结成利益共同体,大家捆绑在一块,是一个商业共生系统(大数据驱动→互惠共生)大数据驱动情景→开放协同B→E2数据容量、数据结构、数据关系和数据价值等大数据驱动情景影响开放协同阿里巴巴在杭州就像软件企业中的灯塔,在商业生态系统构建方面起到了良好的引领作用,平台企业开放的大数据资源把海量的卖家协同起来,并助推他们快速成长(大数据驱动→开放协同)大数据驱动情景→生态网络B→E3数据容量、数据结构、数据关系和数据价值等大数据驱动情景影响生态网络杭州软件企业业已形成“天堂硅谷”的区域品牌形象,在大数据技术和应用方面居于国内前列,一个重要经验就是软件生态网络系统构建及创业创新氛围培育(大数据驱动→生态网络)大数据驱动情景→价值治理B→E4数据容量、数据结构、数据关系和数据价值等大数据驱动情景影响价值治理大家对淘宝的一个指责就是网上购物假货多,但淘宝在大数据技术的支撑下,联合政府相关部门,在打击假货方面做了很多探索性工作,假货治理仍然任重而道远(大数据驱动→价值治理)互惠共生→跨边界知识网络E1→C互惠共生影响跨边界知识网络中的要素边界、主体边界、行为边界和空间边界杭州互联网企业形成了区域聚集效应,大家形成了共生关系,协同多赢的理念逐渐流行,像阿里巴巴的菜鸟网络等都是多主体参与的跨边界知识网络构建(互惠共生→跨边界知识网络)开放协同→跨边界知识网络E2→C开放协同影响跨边界知识网络中的要素边界、主体边界、行为边界和空间边界杭州互联网企业集群发展要跳出杭州看杭州,跳出浙江看浙江,国外的微软、IBM等知名企业的进入,使得杭州更加开放,也促进了知识网络跨地理边界拓展(开放协同→跨边界知识网络)生态网络→跨边界知识网络E3→C生态网络影响跨边界知识网络中的要素边界、主体边界、行为边界和空间边界像盘石网盟也是一家平台型企业,通过生态网络的构建,在广告精准营销等方面,依托大数据技术,作了很多跨边界知识网络的尝试(生态网络→跨边界知识网络)价值治理→跨边界知识网络E4→C价值治理影响跨边界知识网络中的要素边界、主体边界、行为边界和空间边界哈罗单车是产生于杭州的一家互联网共享单车品牌,杭州在共享单车治理方面走在全国前列,政府、行业、用户及企业的生态系统建构也效果不错(价值治理→跨边界知识网络)

对上述关系路径,以大数据驱动→互惠共生为例,结合杭州盒马鲜生案例作进一步理论说明。基于大数据技术驱动,盒马鲜生与目标客户群形成了强粘性的互惠共生系统,主要切入点在于:一是目标市场细分化,精准定位于80后和90后的消费者,对应商品属性是新鲜、即时和小包装;二是通过门店与消费者互动性项目的开发,克服了O2O和B2C无法满足用户即时消费需求的短板,进而提升了用户粘性。上述切入点的顺利实现,则得益于阿里巴巴强大的大数据驱动能力,通过大数据挖掘、智慧算法等进一步完善了线下商业生态系统,包括盒马鲜生与当地蔬菜供应基地、国外海鲜基地等供应链伙伴,以及银泰、百联等线下合作伙伴等构成了互惠共生系统。

3.4 模型建构

大数据驱动情景下企业跨边界知识网络生态系统建构包括两个环节的关系路径,初始环节是大数据驱动情景→生态系统建构,表示生态系统建构的形成路径;后继环节是生态系统建构→跨边界知识网络,表示生态系统建构的影响效应。两个环节均围绕生态系统建构展开,构成以生态系统建构为核心的完整故事线,即大数据驱动情景→生态系统建构→跨边界知识网络,简记为驱动→建构→跨越。文本挖掘形成的理论模型如图2所示。

初始环节是大数据驱动情景→生态系统建构,其中,生态系统建构包括4个子范畴,即互惠共生、开放协同、生态网络和价值治理,分别与前置变量大数据驱动情景形成4条关系路径,分别是大数据驱动情景→互惠共生、大数据驱动情景→开放协同、大数据驱动情景→生态网络、大数据驱动情景→价值治理。本部分的基本研究发现是:①大数据驱动情景与生态系统建构的4个子范畴之间存在逻辑关联,按照文本条目数统计:大数据驱动情景→开放协同(104条)和大数据驱动情景→互惠共生(81条)两条关系路径是强关系路径,大数据驱动情景→生态网络(53条)和大数据驱动情景→价值治理(23条)两条关系路径是弱关系路径;②根据关系路径强弱判定,大数据驱动情景下,开放协同与互惠共生的影响强度表现较为明显。这与杭州互联网企业实地访谈获得的话语证据是一致的,“大数据是一个外部技术情景,大数据时代,封闭创新没有出路,我们不得不开放,不得不协同,这样企业才能保证持续竞争优势。”

图2 文本挖掘形成的理论模型

后继环节是生态系统建构→跨边界知识网络,其中,生态系统建构包括互惠共生等4个子范畴,跨边界知识网络包括要素边界等4个子范畴,由此形成互惠共生→要素边界、互惠共生→主体边界等16条关系路径。根据条目数统计,在16条关系路径中,强关系路径共有10条,弱关系路径共有6条。具体说来, 10条强关系路径中,排在前3位的分别是:开放协同→行为边界、开放协同→主体边界、互惠共生→空间边界。3条强关系路径条目数分别为42条、39条和37条,合计占条目数比例为37.46%。6条弱关系路径分别是互惠共生→要素边界、生态网络→要素边界、生态网络→行为边界等。

理论模型形成后,需要进行饱和度检验,旨在检验模型完备性,即基于新文本材料,考察理论模型是否稳定,一般采取两步法进行:第一步,基于新文本材料,检验是否有新范畴出现。例如,检验语句“企业发展不能单单只考虑到自己的利益,要考虑到整个行业的形象,行业受损了,单个企业也要受到影响,我们在杭州是共生协同关系,共同发展与成长”,主体语词是“共生协同、共同发展与成长”,隶属于范畴“互惠共生”,并没有新的范畴产生;第二步,基于新文本材料,检验是否有新关系路径出现。例如,检验语句“大数据的一个典型特征是数据的海量、碎片化,物联网行业非常复杂,只有上下游产业链开放互通,才能真正做到信息无阻隔,大数据技术会加速这一进程”,反映的关系路径是:大数据驱动情景→开放协同,并不是新的关系路径。基于以上两个部分的检验,说明基于新收集的文本材料,文本挖掘并没有新质出现,即理论模型饱和度检验通过。

4 结语

4.1 结论

基于文本挖掘技术,本文主要探讨了大数据驱动情景下企业跨边界知识网络生态系统建构问题,主要研究结论如下:

(1)大数据驱动情景下企业跨边界知识网络生态系统建构主要包括4个主范畴,分别是互惠共生、开放协同、生态网络和价值治理。

(2)对应以上4个主范畴,可以采用联盟互惠、开放氛围、网络节点、治理主体等16个子范畴作进一步刻画,子范畴与主范畴之间的对应关系示例:互惠共生 =(联盟互惠、共生系统、竞争合作、合作规则)。

(3)由生态系统建构延伸,可将跨边界知识网络划分为要素边界、主体边界、行为边界和空间边界4个维度,据此,文本挖掘的故事线提炼为“驱动→建构→跨越”,对应两类关系路径分别是大数据驱动情景→生态系统建构和生态系统建构→跨边界知识网络。

本研究主要理论贡献在于,采用规范的文本挖掘技术,以杭州互联网企业为分析样本,以大数据驱动为前置变量,提炼得到企业跨边界知识网络生态系统建构理论模型,该模型不但给出了“驱动→建构→跨越”的完整故事线,而且给出了大数据驱动→互惠共生、生态网络→行为边界等具体关系路径。此外,由生态系统建构延伸,本研究将跨边界知识网络进一步细化为要素边界跨越、主体边界跨越、行为边界跨越和空间边界跨越4个细分领域,为下一阶段知识网络研究开辟了新领域。

4.2 启示

(1)大数据驱动情景下企业跨边界知识网络生态系统建构应从互惠共生、开放协同、生态网络和价值治理4个方面综合推进,既要关注大数据驱动→互惠共生等强关系路径,也要关注互惠共生→要素边界跨越等弱关系路径。

(2)在生态系统建构背景下,企业跨边界知识网络构建应具备协同思维,即联合其它竞争性企业、供应链企业、集群外企业、政府部门等,在更大的空间范围内进行知识要素整合。

(3)生态系统建构一方面依赖于企业自身大数据处理能力、知识网络融入能力、关键事件的快速响应能力等硬因素建设,另一方面依赖于区域软环境建设,涉及创业创新氛围、区域价值观引领、平台孵化文化等软性因素。

4.3 不足与展望

本研究不足与未来研究的议题主要有:首先,本文以杭州互联网企业为案例样本,没有进行行业和区域对比研究,未来为提升研究模型的适应性和稳定性,可以选择杭州其它行业企业或者长三角其它区域案例进行对比研究,以提炼更加具备情景根植性的研究命题。其次,本文对于关系路径的划分主要是以条目数统计实现的,在稳定性上可能存在偏差,未来需要制定测量量表,进行大样本统计问卷调研和检验,在路径强弱判定上,选取路径系数等更加多元化统计指标进行综合判定。

参考文献:

[1] KUMAR P, DASS M, KUMAR S. From competitive advantage to nodal advantage: ecosystem structure and the new five forces that affect prosperity[J]. Business Horizons, 2015, 58(4):469-481.

[2] BELSO-MARTINEZ J. Knowledge network dynamics in clusters: past performance and absorptive capacity[J]. Baltic Journal of Management, 2016, 11(3):310-327.

[3] BOSCHSIJTSEMA P M, POSTMA T J B M. Governance factors enabling knowledge transfer in interorganizational development projects[J]. Technology Analysis & Strategic Management, 2010, 22(5):593-608.

[4] SWART J, HENNEBERG S C. Dynamic knowledge nets-the 3C model: exploratory findings and conceptualization of entrepreneurial knowledge constellations[J]. Journal of Knowledge Management, 2007, 11(6):126-141.

[5] MOORE J F. Predators and prey-a new ecology of competition[J]. Harvard Business Review, 1993,71(3):75-86.

[6] 李文博. 集群情景下的企业知识网络:结构与演化研究[M].北京:中国社会科学出版社, 2013.

[7] SHIN J, PARK Y. Evolutionary optimization of a technological knowledge network[J]. Technovation, 2010, 30(11):612-626.

[8] JANDHYALA S, PHENE A. The role of intergovernmental organizations in cross-border knowledge transfer and innovation[J]. Administrative Science Quarterly, 2015, 60(4): 712-743.

[9] CROSS S E.Strategic considerations in leading an innovation ecosystem[J]. GSTF Business Review, 2013,2(3): 104-109.

[10] AHAMMAD M F, TARBA S Y, LIU Y, et al. Knowledge transfer and cross-border acquisition performance: the impact of cultural distance and employee retention[J]. International Business Review, 2016, 25(1):66-75.

[11] WEST J, WOOD D. Creating and evolving an open innovation ecosystem lessons from Symbian Ltd [R]. SSRN Working Paper Series, 2011.

[12] MITSUHASHI H, GREVE H R. A matching theory of alliance formation and organizational success: complementarity and compatibility[J]. Academy of Management Journal, 2009,52(5):975-995.

[13] 何铮、谭劲松.复杂理论在集群领域的研究——基于东莞集群的初步探讨[J].管理世界,2005(12):108-115.

[14] 魏江、黄学、刘洋.基于组织模块化与技术模块化“同构/异构”协同的跨边界研发网络架构[J].中国工业经济,2014(4):148-160.

[15] HERRIGEL G, WITTKE V, VOSKAMP U. The process of Chinese manufacturing upgrading: transitioning from unilateral to recursive mutual learning relations [J]. Global Strategy Journal, 2013,3(1):11-23.

[16] ROHRBECK R, HOLZLE K, GEMUNDEN H G. Opening up for competitive advantage-how deutsche telecom creates an open innovation ecosystem [J]. R&D Management, 2009,39(4):420-430.

[17] AL-BELUSHI K I A, STEAD S M, BURGESS J G. The development of marine biotechnology in Oman potential for capacity building through open innovation [J].Marine Policy, 2015(57):147-157.

[18] MAYER-SCHONBERGER V,CUKIE K.Big data: a revolution that will transform how we live, work, and think [M].New York: Houghton Mifflin Harcourt,2012:10-25.

[19] FELDMAN R, SANGER J. Text mining handbook: advanced approaches in analyzing unstructured data[M]. Cambridge: Cambridge University Press, 2006.

(责任编辑:张 悦)