中国特色先进国防科技工业体系内涵与实现路径

黄毓森,纪建强,郭 勤

(国防科技大学 文理学院,湖南 长沙 410021)

摘 要:中国特色先进国防科技工业体系是由“国防科技研发—武器装备生产—制度环境”三大核心要素相互耦合而成的共生系统。党的领导是中国特色先进国防科技工业的“特色”之处,“先进性”体现在国防科技工业体系开放程度高、运行高效、布局合理、结构优化等方面,并且具有军民融合、创新驱动、绿色环保、动态调整的特点。构建中国特色先进国防科技工业体系,要从现有国防科技工业体系与目标体系的差距入手,综合运用市场和政府两种手段,针对市场准入、产业结构和布局调整、军工企业改革、鼓励创新与军民融合等方面进行综合设计。

关键词:国防科技工业体系;国防科技研发;军工企业;军民融合

The Connotation and Realizing Path of Advanced National Defense Science and Technology Industrial System with Chinese Characteristics

Huang Yusen,Ji Jianqiang,Guo Qin

(College of Liberal Arts and Sciences, National University of Defense Technology, Changsha 410021, China)

AbstractThe advanced national defense science and technology industrial system with Chinese characteristics is a symbiotic system that is formed by the coupling of the three core elements of "national defense science and technology research and development-the production of weapon equipment and the institutional environment". The leadership of the Communist Party of China is the "special feature" of the advanced national defense science and technology industry with Chinese characteristics. The "advanced" is reflected in the high degree of openness, efficient operation, rational layout and structural optimization, as well as the dynamics of civilian-military integration, innovation-driven and green environmental protection system. To build an advanced national defense science and technology industrial system with Chinese characteristics, we need to base ourselves on the connotation gap between the existing national defense science and technology industrial system and the target system. By comprehensively using the market and the government mechanism, we should take Strategies such as market access, industrial structure and layout adjustment, military industrial reform ,encourage innovation Integration, civilian-military integration, and so on.

Key Words:National Defense Science and Technology Industrial System;Research and Development of National Defence Science and Technology;Military Enterprises;Civil Military Integration

DOI10.6049/kjjbydc.L201808446
开放科学(资源服务)标识码(OSID):

中图分类号:E0-054

文献标识码:A

文章编号:1001-7348(2019)15-0137-09

收稿日期:2019-03-13

基金项目:国家社会科学基金项目(18BGL284)

作者简介:黄毓森(1992-),男,广东茂名人,国防科技大学文理学院博士研究生,研究方向为马克思主义中国化;纪建强(1980-),男,安徽泗县人,博士,国防科技大学文理学院讲师,研究方向为军民融合;郭勤(1974-),女,内蒙古通辽人,博士,国防科技大学文理学院副教授,研究方向为国防经济。

中国特色社会主义进入新时代,国防和军队建设也进入新时代。党的十九大报告强调,要深化国防科技工业改革,构建一体化国家战略体系和能力。这是党中央站在国家发展和民族复兴全局,提出的重大战略思想。要想落实这一战略部署,加快构建中国特色先进国防科技工业体系是重要举措之一。中国特色先进国防科技工业体系的“中国特色”究竟是什么?“先进性”又指什么?如何构建中国特色先进国防科技工业体系?笔者以“中国特色先进国防科技工业体系”为主题词在中国知网进行检索,结果显示,截至2018年4月5日,仅2篇文献对这些问题进行了探讨。因此,有必要运用相关理论工具,探索中国特色先进国防科技工业体系的内涵实质,进而为深入开展理论研究奠定基础,也为相关政策制定提供理论参考。

1 文献综述

自党中央提出建设中国特色先进国防科技工业体系以来,国内外学者尚未对这一议题展开深入研究,但关于国防科技工业和军民融合的研究成果较为丰富。

1.1 关于国外国防科技工业调整、改革与发展动态

(1)美国。John Deutch(2005)认为,国际安全环境变化和军费开支大幅下降是冷战后美国国防工业调整的重要动因。当前,美国国防工业面临新一轮行业发展困境,政府不再鼓励大规模市场重组(Kevin Dehoff, 2013)。为应对预算缩减,美国政府对国防工业资本结构、产业结构和业务结构进行调整优化(杜人淮,2016),而且美国国防部实施的国防科技产业政策对建立强大的国防科技工业体系发挥了重要作用(严剑峰,2016)。

(2)俄罗斯。俄罗斯国防工业经历了长期的军转民过程(杜颖,2015)。近年来,俄罗斯又对国防工业管理体系(孟光,2016)、国防工业立法、武器装备采办管理模式(冯德朝,2016)及国防工业体系(孙迁杰,2016)进行了多方面调整改革。从俄罗斯国防工业体系转轨历程可以看出,国防工业具有天然的计划属性,必须采用适合国情的采办制度、发展关键技术和核心装备(马建光,2016)。

(3)日本和其它国家。日本国防工业规模庞大,军民一体化政策、企业结构和管理体制具有典型特征(李莹,2013)。日本国防工业体系结构始终以20多家大型企业为核心(魏博宇,2016),注重国防工业自主化、国际军事技术合作,并实行管理集中化(苏鑫鑫等,2015)。此外,还有一些学者对英国(郝璐等,2017)、法国(周本昂,2013)、印度(胡向春,2016)的国防工业发展情况进行了分析总结。

1.2 关于国防科技工业体系内涵特征与构成

(1)内涵特征方面。姜鲁鸣(2012)和杜人淮(2013)认为军民融合是一种军民资源自由流通、共享的资源配置状态;许毅达(2016)认为,“国防工业基础能力”绝不是指中国目前的国防科技工业体系,而是“军民深度融合”的国家工业体系与能力;吴明曦(2015)指出,市场公平开放、标准基本通用、技术良性互动、能力兼容共享、管理高效统一是我国国防科技工业发展的方向;龙红山(2016)认为,建设中国特色先进国防科技工业体系是国防科技工业军民融合的总目标,即将国防科技工业融入国家“大安全”、“大防务”体系之中;张弘钧(2017)认为,协同创新是建设先进国防科技工业的现实要求,而军民融合是中国特色国防科技工业发展的必由之路(周武胜,2016)。

(2)系统构成方面。吕彬(2013)指出军民融合式武器装备科研生产体系包括参与主体、运行环境、生产构成3个要素;刘涛和郭世贞(2013)认为武器装备技术创新体系包括创新战略、创新资源、创新体制机制、创新环境等;严剑峰( 2014)指出军民融合型国家科技创新系统是一个由政府、军方、国家实验室、军方实验室、大学及产业界共同构成的“六边形”;彭中文等(2017)认为军民融合型科技工业协同创新体系具有“国防需求拉动”、“民用需求拉动”和“科学研究推动”3种模式;张纪海和李冰(2017)则认为国防科技协同创新体系由需求和供给两大系统组成,国防科技工业科研生产子系统则是供给系统的一个子系统。

1.3 关于中国特色先进国防科技工业体系构建

(1)理论研究方面。Alic等(1992)认为政府规则、安全目标、市场结构、技术文化、社会和组织等因素均会影响军民技术融合;David(2012)的计量研究结果表明,军转民效应与一国国防研发投入规模、政策以及投向投量有关;Wen-Min Lu等(2016)基于DEA模型的评价结果表明,台湾军民两用技术研发效率高于社会经济效率;Jianhao Guo & Chunkai Zhao(2017)发现我国上市军工企业资本结构受到国有股比例、资产负债率等因素影响;李响和郑绍钰(2016)从交易成本、规模经济、企业内在驱动力和社会创新驱动等方面探讨了军民融合产业发展的动力机制;杜人淮(2015,2016,2017)针对国防工业军民融合机理、实现机制、融合水平和融合效益评价等方面进行了较多研究。从制度经济学视角看,军民融合既属于技术范畴又属于制度范畴(郭永辉,2014)。制约军民融合深度发展的根本原因是对旧有制度的路径依赖及制度锁定(晋煜、许延,2016)。从制度变迁角度看,军民融合涉及经营制度变迁、产权制度变迁、管制制度变迁(喻华锋、安家康,2016)。国防工业创新能力演变受外部环境、制度安排和行动团体影响(严海宁,2016),市场化水平提高能显著增强国防工业市场竞争力,是促进军民融合的重要途径(魏明亮,2016)。

(2)对策研究方面。卢周来等(2011)认为军民融合要坚持政府主导、法律保障、军民两用技术为核心的发展思路;龙红山(2017)认为要把构建中国特色先进国防科技工业体系与全面创新改革试验相结合,优化军品生产能力结构、营造军品市场公平竞争环境、培育新的军工经济增长点、完善军民资源共享机制、打造科技创新高地、推动国防科技工业走出去;许嵩等(2017)认为专业化、系统集成和社会化协作是军工集团军民融合的资源配置模式,资本要素深度融合是军工集团推进军民融合的重要纽带,管理模式调整是军工集团军民融合改革的方向;申晓勇(2017)提出坚持国家主导与市场机制有机结合,推进军工体系开放,促进军地资源共享,加强协同创新;杜丹丽等(2017)认为应通过构建基于创新元素、结构体系、创新环境的创新驱动系统,为军民融合创新驱动机制的有效实施提供保障;张亮(2017)指出,要建设“核心在手,两头在内,中间在外”的哑铃式能力结构,根据自身能力采取有针对性的发展策略。

由以上文献梳理可以发现,学术界关于国防科技工业和军民融合的研究成果已相当丰富,但中国特色先进国防科技工业体系构建研究不多,特别是针对新旧体系转换动力机制的研究较为薄弱。中国特色先进国防科技工业体系“特”在哪里?“先进性”如何体现?从现有体系向目标体系转换的内在动力和外在动力是什么?可行的转换模式和路径又是什么?对于这些问题,无论是理论层面还是实践层面都有待深化。

2 系统论视角下的国防科技工业体系

从语义上讲,“中国特色先进”是对“国防科技工业体系”的特征描述和内涵限定,需要先搞清楚国防科技工业体系的构成,再探讨其“中国特色”和“先进”之处,即先界定国防科技工业体系的概念,再分析“中国特色先进”的内涵。

2.1 国防科技工业体系构成要素

体系泛是指一定范围内或同类事物,按照一定秩序和内部联系组合而成的复杂系统。系统是指由相互联系、相互作用、相互影响的组成部分构成并具备某些功能的整体[1]。根据系统科学理论,任何事物,无论是自然还是人类社会、物质或是精神,无不是以系统的方式存在,都是有着复杂结构与组织特征的系统[2]。系统结构的形成有3个必要条件:一是要有两个以上的要素;二是要素之间相互联系、相互作用; 三是要素之间通过联系与作用产生整体功能[3]。在系统论视角下,刻画国防科技工业体系需要从要素、要素间的关系及产生的整体功能3个方面进行。

国防科技工业体系最基本、最重要的功能是生产武器装备。武器装备寿命周期一般分为论证、方案、研制、生产、部署使用及退役6个阶段[4]。认证、方案和研制属于国防科技研发范畴,生产属于武器装备批量制造阶段,这些都是在国防科技工业领域完成的,部署、使用、退役则在军队系统中完成。因此,可根据国防科技工业体系在武器装备寿命周期各阶段的作用,将其分为国防科技研发和武器装备生产两大子系统。国防科技研发子系统是一个国家科研系统的重要组成部分,武器装备生产子系统也不可能独立于一个国家的工业生产系统而存在。此外,任何系统运行都是在一定制度环境中,国防科技工业体系也不例外,因此政策、制度环境也是重要的子系统。同样,国防科技工业系统运行既需要针对该领域的政策制度支持,也会受到一国整体制度大环境制约和影响。鉴于此,可以认为国防科技工业体系实质是由分别嵌入到“国家科研系统—工业生产系统—制度环境”体系之中的“国防科研—武器装备生产—制度环境”三大核心要素相互耦合而成的共生系统,如图1所示。

图1 国防科技工业体系“研发—生产—环境”共生系统

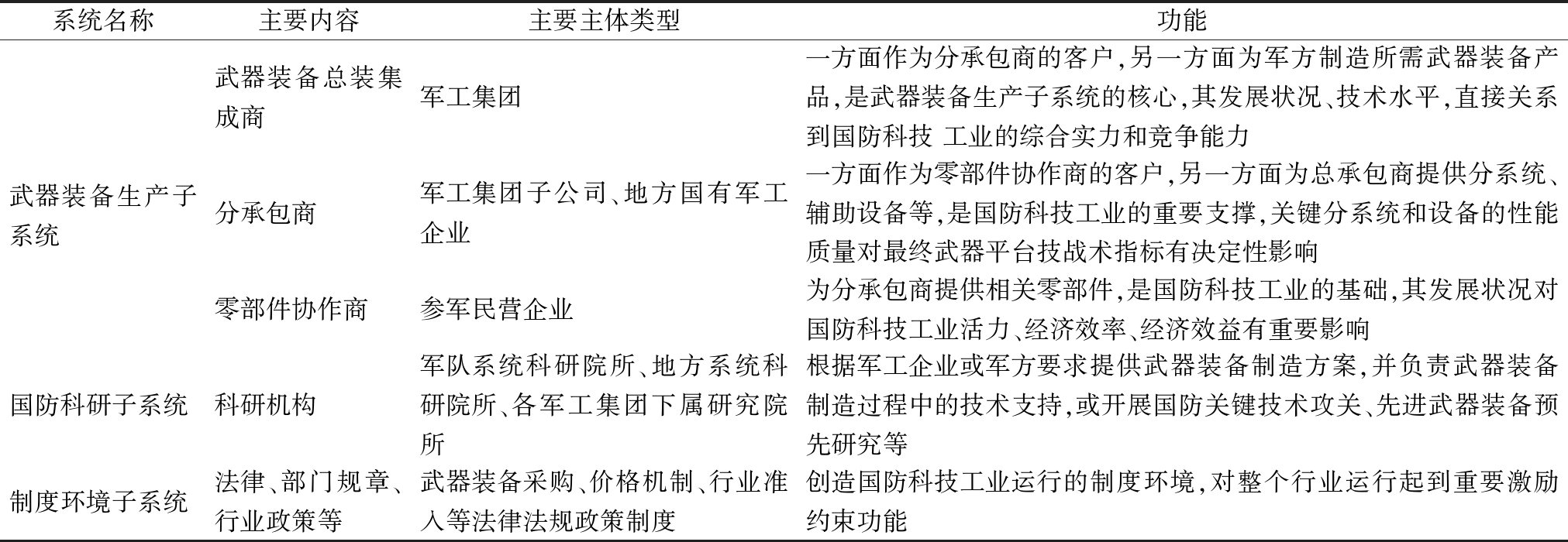
目前,我国国防科技研发子系统主要由从事基础研究、预先研究、应用研究等的科研机构组成,包括隶属于军队系统的科研机构、地方系统的科研机构、军工企业的研发部门等,共同为武器装备生产提供技术支撑。武器装备生产子系统构成主体是各种类型的企业,根据在武器装备生产链条各环节中的作用,大体可分为零部件协作商、核心设备供应商(分包商)、总装集成供应商。其中,零部件协作商主要为“参军”民营企业,核心设备供应商(分包商)则以军工集团子公司、地方国有军工企业为主,总装集成供应商被军工集团垄断,各种类型企业在武器装备生产中处于不同位置,相互配合,共同完成武器装备生产任务。制度环境子系统主要由政府、军方和行业协会等组织出台的相关政策构成,包括军方军品采购制度、军地联合制定的军品定价制度、国防科技工业管理部门的行业管理制度,对科研子系统和武器装备生产子系统相关主体起到激励和约束作用,影响着国防科研和武器装备生产效率。作为一个整体,国防科技工业体系的功能是多方面的,既能生产武器装备,也能推动国防科技创新;既可以通过军民融合推动经济社会发展,也可以在发展中履行就业、环保等社会责任。正是因为有了这样特殊的要素及要素形成的整体性功能,国防科技工业体系有了区别于其它系统的独立性和差别性。国防科技工业体系要素构成及功能如表1所示。

2.2 国防科技工业体系构成要素之间的关系

根据系统论原理,系统表现为由组成部分、要素之间相互联系、相互依存、相互制约的整体特征[5]。根据前述分析可知,国防科技工业体系并不是3个子系统的简单罗列、堆砌或杂糅,而是既有各自的运行规律和领域,彼此之间又紧密联系,共同构成一个具有内在逻辑联系的有机整体,通过资金、技术、人才、信息等要素资源共享,形成整体合力。在国防科技工业体系中,有3条关系链:科研—生产、生产—环境及环境—科研。其中,生产子系统对科研子系统提出技术需求,科研子系统为生产子系统提供技术支撑,二者共同推动国防科技进步和武器装备更新换代。制度环境子系统处于基础地位,同时对科研子系统和生产子系统产生支撑作用,会在一定程度上影响资金、技术、人才等生产要素流动和配置效率。同时,科研和生产子系统又会根据制度环境运行效果,通过反馈提出新需求。依据上述分析,构建国防科技工业体系内部关系如图2所示。

表1 国防科技工业体系各子系统组成要素及功能比较

系统名称主要内容主要主体类型功能武器装备生产子系统武器装备总装集成商军工集团一方面作为分承包商的客户,另一方面为军方制造所需武器装备产品,是武器装备生产子系统的核心,其发展状况、技术水平,直接关系到国防科技 工业的综合实力和竞争能力 分承包商军工集团子公司、地方国有军工企业一方面作为零部件协作商的客户,另一方面为总承包商提供分系统、辅助设备等,是国防科技工业的重要支撑,关键分系统和设备的性能质量对最终武器平台技战术指标有决定性影响 零部件协作商参军民营企业为分承包商提供相关零部件,是国防科技工业的基础,其发展状况对国防科技工业活力、经济效率、经济效益有重要影响国防科研子系统科研机构 军队系统科研院所、地方系统科研院所、各军工集团下属研究院所根据军工企业或军方要求提供武器装备制造方案,并负责武器装备制造过程中的技术支持,或开展国防关键技术攻关、先进武器装备预先研究等制度环境子系统法律、部门规章、行业政策等武器装备采购、价格机制、行业准入等法律法规政策制度创造国防科技工业运行的制度环境,对整个行业运行起到重要激励约束功能

图2 国防科技工业体系内部关系

2.3 国防科技工业体系时空共轭性

根据系统论原理,任何系统都会随时空发展而变化。国防科技工业体系是由3个子系统相互作用、相互关联而形成的整体。该系统中有些子系的运行过程并不清楚,类似于控制论中的黑箱,但可以通过输入与输出进行考察、控制[6]。从控制论角度,在给定的时间点,国防科技工业体系在国家安全发展利益拓展、军事需求牵引下,消耗资金、技术、人才等资源要素,在国家政策、法律和体制形成的运行环境中,经过科研主体和生产主体的“黑箱”式运作,对外展现出特定的空间布局、产业结构、产业组织等结构特征,输出武器装备、国防科技和民用产品,并在时间和空间维度上动态发展。当然,系统外部环境干扰及内部扰动均会对系统造成影响,可能导致系统运作偏离原定目标,此时就需要施加系统反馈控制[7]。“输出”结果会以信息的形式反馈到“输入”端,与需求进行匹配,使子系统运行满足条件并逐步最优化,同时优化下一轮投入产出过程,构成一种循环关系。这种循环关系会在时间和空间两个维度不断发展:在空间维度上扩张与缩小体现为国防科技工业体系的规模、结构、布局变迁;在时间维度上延伸体现出体系的动态性——进步或倒退。由于系统在时间上的推进和空间上的转移是共轭同生的,所以国防科技工业体系必然在时间变量和空间变量共同作用下呈现出整体属性,其时空共轭关系如图3所示。

图3 国防科技工业体系时空共轭性

3 中国特色先进国防科技工业体系内涵

内涵是一个概念反映出事物本质属性的总和,也就是概念的内容[8]。“中国特色”、“先进”是对国防科技工业体系的描述与界定。2017年11月,国务院办公厅发布了《关于推动国防科技工业军民融合深度发展的意见》,提出进一步扩大军工开放、加强军民资源共享和协同创新、促进军民技术相互支撑和有效转化、支撑重点领域建设、推动军工服务国民经济发展、推进武器装备动员和核应急安全建设、完善法规政策体系等具体措施。这为未来我国国防科技工业发展指明了方向。因此,要深刻理解中国特色先进国防科技工业体系的内涵,就必须从宏观上、整体上把握其本质属性,从中观上把握其时空共轭特性,从微观上透析其内部结构关系和要素特征。

3.1 从系统本质属性上考察中国特色先进国防科技工业体系内涵

系统之所以是一个整体性概念,是因为其呈现出与内部各要素简单相加不同的功能和性质。从宏观方面看,与传统国防科技工业体系相比,中国特色国防科技工业体系应坚持党的领导,对外更加开放、运行更加高效。

(1)党的领导。中国特色先进国防科技工业体系的建设与发展,必须坚持党和国家统一领导和高层决策,这既是由中国国防科技工业发展壮大的历史经验决定的,也是国防科技工业战略地位和特殊发展规律决定的,更是中国特色社会主义制度的根本属性之一,是中国特色国防科技工业体系区别于世界其它国家国防工业体系最本质的“特色”之处。具体来说:①在组织体制上必须建立高度权威、有效的领导机构,制定国防科技工业发展规划,确保重大决策的科学化、民主化;②在组织形式上必须确立国有企业在国防科技工业领域的主导地位,充分发挥党组织在军工企业治理中的积极作用,保证和监督党的路线方针政策在国防科技工业领域得到贯彻执行。

(2)开放性。中国特色先进国防科技工业体系一定是一个开放的体系。开放性是指国防科技工业体系不断与国民经济体系进行物质、信息、能量交换。由此一来,①其它主体能够顺利进入国防科技工业体系,不存在人为设置的政策性壁垒。在符合国家安全要求的前提下,各种类型企业、科研院所能凭借自身比较优势参与武器装备科研生产活动,并且不存在政策“歧视”,保证公平竞争;②不能适应当前发展需求的落后军工企业能有序退出市场。在保证社会稳定的前提下,对不再承担军品生产任务且在民品生产领域无竞争力的军工企业,能按照国家对企业破产、重组等相关规定,平稳退出国防科技工业领域。

(3)高效性。资源配置效率低的国防科技工业体系不是“先进”的体系。目前,中国国防科技工业资源配置还存在“资源有限性约束较强”、“交易费用较高”、“适应性效率较低”、“规模效益不高”等问题[9]。中国特色先进国防科技工业体系一定是一个高效运行的体系,其高效性是指配置到国防科技工业领域的资源能够得到高效利用,整个体系运转的交易成本低,具体表现在两个方面:一是国防科技工业体系运行高效,能够及时、低成本地为军方提供符合要求的武器装备;二是流入国防科技工业体系中各种要素资源能得到有效配置,实现帕累托最优。

3.2 从系统时空共轭性看中国特色先进国防科技工业体系内涵

如前述分析,国防科技工业体系具有时空共轭性。从中观层面看,“中国特色先进”体现了国防科技工业体系对时间维度和空间维度的适应性情况,具有布局合理、结构优化、动态调整的内涵。

(1)布局合理。中国特色先进国防科技工业体系的空间适应性是指,产业空间布局充分、综合考虑到效率和国家安全,使二者达到最佳平衡。具体来说:①产业空间布局要适度集中,以取得空间集聚效应。现代国防科技工业发展趋势是集中化,中国特色国防科技工业体系也应顺应这一趋势;②产业和企业要适当分散,确保产业发展安全性。国防科技工业过于集中,容易受到外部环境的干扰,中国特色先进国防科技工业体系应适当分散,既能够支持落户地的发展,也能实现空间上的战略弹性;③产业空间布局要与区域资源要素禀赋比较优势相匹配,减少扭曲程度。根据新结构经济学,如果产业选择的技术与区域资源要素禀赋优势不一致,企业就无法获得自生能力,需要政府补贴才能生存下去[10]。因此,中国特色先进国防科技工业体系产业布局需在保证安全性的前提下,尽量选择与当地比较优势一致的技术,培育自生发展能力。

(2)结构优化。中国特色先进国防科技工业体系的时空适应性还体现产业结构满足战时与平时、未来作战模式变化,以及经济效率现时需要等方面。具体来看:①平时科研生产能力与战时科研生产能力结构之间保持合理比例关系,科研生产能力应具有一定弹性,并且建立完善的军工动员体系,储备的科研生产能力能够应对战时紧急情况;②科研生产能力结构应适应一体化联合作战模式变化,满足海、空、电、网等新型作战力量,隐身化、无人化、智能化、软杀伤与硬摧毁等新型作战手段对武器装备体系提出的新要求;③产业组织结构在垄断与竞争之间找到最佳平衡点,既能满足产业发展规模经济的需要,又能实现充分有效的竞争。

(3)动态调整。中国特色先进国防科技工业体系的时间适应性是指产业发展要适应国家科技革命、产业革命和军事变革发展形势,抢占战略制高点,进而为武器装备现代化和国家制造业实力提升提供有力支撑。具体来说:①产业发展需及时吸收最新科技创新成果,保持武器装备关键技术在前沿水平;②产业发展需适应工业发展信息化、智能化、网络化趋势,走新型工业化发展道路;③适应未来战争发展变化,为国家利益拓展和军队打赢未来战争提供战略及现代化武器装备支持。

3.3 从系统内部结构看中国特色先进国防科技工业体系内涵

与传统国防科技工业体系相比,中国特色国防科技工业体系在内部结构和构成要素上应更加契合国防建设和经济发展的时代要求,创新驱动、军民融合和绿色环保理应成为其重要内涵。

(1)创新驱动。国防科技工业与其它行业的重要区别在于,关键核心技术无法从国外购买,“市场换技术”的方式在国防科技工业领域行不通。“先进的”国防科技工业需要雄厚的科技实力支撑,非由创新驱动发展的国防科技工业肯定不是“先进的”。具体来说:①国防研发子系统需具备强大的原始创新能力,能攻克武器装备生产中的关键技术难题;②武器装备生产子系统需掌握核心技术与关键配套产品,并与国防研发子系统形成良好的协同创新机制,实现军民两用技术成果双向转化顺畅、军地科技资源有效共享;③制度环境子系统要能够为国防研发子系统和武器装备生产子系统提供有效的创新政策激励,保证需求牵引与技术推动的有效衔接。

(2)军民融合。国防科技工业是军民融合重点领域,其体系的完善与成熟是军民深度融合发展的标志。建设中国特色先进国防科技工业体系,目的在于解决传统国防科技工业体系游离于国民经济体系之外、相互之间无法协调发展的问题。从体系的本质属性看,中国特色先进国防科技工业体系的内在要求之一就是要将国防科技工业根植于国民经济大系统之中,3个子体系要深度融入整个国民经济体系之中。具体表现在:①国防科技工业发展的制度环境要与国家经济社会发展大环境兼容,避免民用领域市场经济而国防科技工业领域计划经济为主的“双轨制”现象;②国防科技研发体系要与国家科技研发体系形成良性互动,构建军民融合式协同创新体系;③武器装备生产体系要建立在国家工业基础之上,从国家工业基础中获取先进设备、工艺、技术和管理经验的同时,为巩固国家工业基础提供技术支持。

(3)绿色环保。可持续发展是人类社会的共同目标,也是中国特色社会主义“五位一体”总体布局的基本要求。国防科技工业理应积极主动承担这一社会责任,建立产业、自然与人类和谐共处的发展局面。具体来说:①将可持续发展和环境保护作为国防科技工业的重要价值取向和理想追求,在全行业培育和树立绿色价值观,强化整个行业的环保意识和社会责任感;②绿色生产方式成为行业主流,遵循“减量化、再利用、资源化”的循环经济原则,在追求质量、效能、效率和经济性的同时,建立循环经济产业链和企业集群,最终实现产业、生态、社会和谐发展;③在国家相应环保规章制度基础上,制定符合产业特色的绿色标准、政策制度。

4 中国特色先进国防科技工业体系实现路径与政策举措

4.1 中国现有国防科技工业体系存在的问题

(1)科研子系统创新活力不足,不能为生产子系统提供强有力的支撑。首先,军民融合协同创新机制尚未有效建立。受军民分割二元结构长期影响,军地协同创新面临诸多障碍,军地科研系统尚未建立长期、稳定的合作关系,军地重大科研资源也不能有效共享对接;其次,军民两用技术成果双向转化还存在障碍。受知识产权权利归属与利益分配、科研奖励制度、科研项目申报考核标准等影响,军地科研院所的军民两用技术成果转化率低,不能有效转化为军工企业生产力;再次,国企偏重经济指标的考核导向导致军工集团注重规模扩张而轻视质量提升。军工集团考核主要由国资委实施,而国资委作为国有资本的出资代表,更关注国有资本保值增值、国际化等具有经济属性的指标,对企业国防属性的考核相对不足。在这一考核导向下,军工集团自然不愿意承担风险高、投资周期长的国防项目,更倾向于追求短期经济总量和利益最大化,向与国防相关度不高、与主业关联度低,且容易扩大规模的产业领域扩张。

(2)生产子系统产业结构和组织体系不合理,未适应未来战争对武器装备发展的需求。首先,中国国防科技工业产业布局不符合未来战争对武器装备结构的需要。中国国防科技工业由核、兵器、航空、航天、船舶、电子六大行业组成,这是根据机械化战争思维划分的,但未来作战是信息化、一体化联合作战,各种装备不再泾渭分明地划归为某一行业,都是系统集成的结果,按机械化划分的生产体系无法高效支撑一体化联合作战对武器装备的需求;其次,产业组织体系不符合国防科技工业发展趋势。中国国防科技工业从总承包商层次看,军工集团各自负责一个业务领域,形成了各自垄断的分割市场,集团层面自我配套、自我封闭的体系桎梏仍未打破。军工集团在承接军品任务时,更倾向在集团内将任务从头包到底,吸纳优质社会资源参与的动力不足[11],阻碍了集团之间有效合作,不利于资源配置效率提高,与民用领域产业的企业分工细化趋势不吻合,也不符合未来信息化、一体化战争武器平台对产业发展的要求;再次,产业空间布局不够合理。中国国防科技工业产业布局并不是市场自发运行的结果,受行政计划影响较大。例如,建国后156项重点工程和20世纪60年代开始的三线建设形成的国防科技工业布局,更多是出于安全性、效率的考虑。据测算,1966-1972年,“三线”建设效率低下,无效投资达300亿元,占同期国家投入的18%,“八五”时期的调整改造又花费了900亿元[12]

(3)制度环境子系统对科研生产子系统的激励、约束作用不足。首先,国防科技工业市场准入政策壁垒严重,极大抑制了产业竞争活力。进入军工市场需要获取军方装备采办部门和国防科技工业局要求的资质认证,即“军工三证”。虽然国家出台了一系列鼓励和支持民营企业进入军工市场的政策,但依然困难重重,“弹簧门”和“旋转门”现象仍未消除。复杂的认证、材料审批流程和严格的限制条件,极大提高了民营企业进入国防工业领域的交易成本,构筑起有形和无形的军工市场进入壁垒,降低了民营企业参军的积极性,进而影响军工市场竞争的公平性;其次,成本加成的军品定价机制无法形成降低成本的创新压力。在成本不构成约束的情况下,军工集团回避竞争机制,倾向于将生产全过程配置在集团内部,形成“肥水不流外人田”的封闭体系,虽然能避免激烈的成本竞争压力,但资源配置效率低下,导致 “拖、降、涨”问题长期得不到有效解决;最后,军工企业并不是真正意义上的独立市场经济主体,预算软约束问题突出。军工集团都是由原来的政府部门经历数次改革而成,并不是根据市场需要自发演变的结果,生产什么、生产多少武器装备受国家行政计划影响,与完全根据利润最大化目标选择投资方向和产品的企业不同,这就决定了中国军工集团必然要承担一定的“战略性政策负担”。只要企业负有着政策性负担,就会引发企业预算软约束问题,就必然需要政府补贴[13]

4.2 中国特色先进国防科技工业体系实现路径

坚持党的领导,需要从企业治理和行业管理两个方面实现。在企业治理层面,强化党组织对重大事项的决策权,企业投资发展方向、重要项目推进实施必须体现党的领导地位,确保企业发展方向与党中央对企业的发展定位一致;在行业管理层面,把行业发纳入国家和军队发展规划,确保党的方针、政策在国防科技工业中得到有效贯彻与落实。

(1)开放市场,需要放开国内国际两个市场。对于国内市场,着重解决政策制度环境子系统中民企参军的准入成本问题,通过政府放松管制,依托市场竞争机制,促进国防工业市场有效开放。对于国外市场,一方面可以保持、加强与世界国防科技强国的科技研发合作;另一方面,可以逐渐加大武器装备出口力度,以外部市场的强大竞争压力倒逼国内市场改革。

(2)产业运行高效,包括企业效率提高和行业绩效提升两个方面。从微观主体看,要提高军工企业治理绩效,降低委托代理成本,提高企业生产效率;从中观层次看,打破现有垄断格局、提升整个行业竞争性,是提高全产业链效率的重要手段;从运行环境看,放开市场准入,利用现实和潜在市场竞争压力,促进在位企业提高运行质量和效率。

(3)产业空间布局调整,通过计划和市场两种机制实现。计划机制分为两种方式,一种是根据国家发展战略需要,在布局目的地开办新的军工企业;另一种是计划调整方式,将原有的军工企业生产能力有计划地转移到目的地,从而实现空间布局调整。市场机制可以通过改变制度环境子系统,让科研子系统和生产子系统按照市场的竞争、价格机制配置资源投向与投量,牵引产业在地理空间上的自发转移。

(4)产业结构升级,依赖于新技术,同时也离不开军事需求的牵引和制度激励与约束。军事需求是国防科技工业结构升级的立足点,军事需求变化对武器装备结构体系提出了新要求,引致国防科技工业结构变动。国防科技进步是国防科技工业产业结构升级的直接驱动力,新技术发明应用会催生新产业并推动原产业技术改造,促进原有产业部门和武器装备更新换代,甚至创造出全新的武器装备,使产业结构发生变革。制度安排是产业结构升级的决定因素,通过改变资源投向、投量和配置效率,影响产业结构升级方向和速度。

(5)创新驱动,要求产业发展由原来以劳动力、资源等基础性要素投入为主转向以技术、信息、智力等高级要素投入为主,而这需要政府和市场共同作用。市场机制就是要发挥市场在资源配置的决定性作用。根据新结构经济学,只有当高级要素价格相对于基础要素价格更低时,企业才会选择高级生产要素,实现自生能力[14]。政府的作用主要体现在利用各种政策工具,营造鼓励创新的制度环境,有的放矢地促进企业要素投入结构转变。

(6)军民融合,就是将国防科技工业体系融入国民经济体系之中,形成全要素、多领域、高效益的发展格局,达到经济建设国防效益最大化和国防建设经济效益最大化。“全要素”是指融合程度,就是在国家层面整合军地资源,最大限度地促进信息、技术、人才、资本、设施、服务等各类要素军地双向流动、渗透兼容。“多领域”是指融合范围,促进主要面向国有大中型企业向多元经济成分延伸,从传统领域向海洋、太空、网络空间等领域拓展。“高效益”是指融合效果,即注重融合的经济性和有效性,实现整个国家资源的优化配置,减少重复建设和资源浪费,做到一份投入、多份产出。

(7)绿色环保,需要技术进步和思想观念更新。一方面需要技术进步,军工企业要采用更先进更环保的技术,实现资源节约、高效利用;另一方面,需要军工企业将绿色环保列为重要价值观,在全行业倡导绿色理念,实现低碳设计、低碳生产、低碳运行。

4.3 中国特色先进国防科技工业体系政策举措

(1)党的领导。建立军地联合的行业管理体制。在现有国家国防科技工业局基础上,建立军方装备采购和管理部门,形成军地一体化的权威管理体制;在企业层面,处理好党组织与公司其它治理机制的关系,在不干涉企业生产经营的前提下,发挥党组织的职能作用。

(2)开放市场。取消进入军品市场的“军工三证”,以备案制代替申请制,降低新进入军工市场企业的交易成本,建立公开和公平的市场竞争环境;尽可能公开需求信息,让更多企业了解军方军事订货信息,开发潜在供货商;推进军品定价和采购制度改革,加快军品价格从“事后定价”到“事前控制”、从“单一定价模式”到“多种定价模式”、从“个别成本计价”到“社会平均成本计价”转变;鼓励军工企业走出国门,利用中国与第三世界国家良好的外交关系,逐渐提高出口武器装备技术水平。

(3)产业高效运行。深化军工企业改革,实行“政企分离”,让军工企业真正成为市场主体;重组现有国防科技工业,按照总承包商-分承包商-零部件供应商的结构形式进行整合优化,形成金字塔式产业组织结构,即“上层”为1~2家总承包商,“中层”为若干分承包商和关键零部件供应商,“下层”为充分竞争状态下的三级、四级供应商。

(4)空间布局调整。根据各地区资源要素禀赋比较优势,进一步优化调整国防科技工业空间布局,评估企业发展与所在区域资源要素禀赋、比较优势的匹配情况。根据诊断结果,按“违背比较优势”和“符合比较优势”分别处理:对严重违背区域资源要素禀赋、比较优势的企业,可采取调整、搬迁、退出等方式进行调整;对符合比较优势的企业,加大政策支持力度,促进其在原地快速发展。建立有利于国防科技资源要素流动的有效市场,打破地区、行业、军地壁垒,充分发挥市场机制在产业空间布局调整中的作用。

(5)产业结构升级。建立军事需求生成机制,明晰现在和未来战争对武器装备的需求,并随着需求变化,调整国防科技工业发展规划计划;形成国防科技协同创新机制,整合科研力量与资源,完善与高校、科研院所、企业、政府的协同创新机制,实现优势互补,加快国防科技创新步伐;出台创新鼓励政策,围绕若干重点国防科技工程项目、针对重点发展方向,融合政府资金和社会资金,支持和鼓励军工企业加大研发支出、技术改造投入力度,创设良好的国防科技创新制度环境。

(6)创新驱动。加大国家对国防科技工业高级要素投入,进一步提高研发费用在军费开支中的比重,实现技术、信息、知识等高级要素在国防科技工业中快速积累,加快要素禀赋结构由以基础要素为主向高级要素为主转换;构建军民科技资源相互流通共享的要素市场,关键在于破除军民科技资源相互流通障碍,进行军工科研事业单位市场化改革,疏通人力资源流通渠道。同时,推进军工企业市场化改革,推进资本市场军民一体化,利用金融市场供求关系解决军工市场资金供需矛盾;利用政策工具鼓励创新,如财税政策,鼓励企业加大研发投入,促进技术创新和技术改造。

(7)军民融合。军民融合需在放开军品市场准入基础上,加速军民两用技术双向转化,重点解决国防知识产权权利归属和利益分配问题,完善国防科技成果奖励制度;推动军工服务国民经济发展,发展典型军民融合产业,培育军工高技术产业增长点,以军工能力自主化带动相关产业发展;出台军民融合相关法规政策,理顺军民融合相关主体行为的关系,实现国防科技工业军民融合有法可依,坚持运用法治思维和法治方法解决融合发展中遇到的问题。

(8)绿色环保。加大环保宣传,培养和树立绿色发展理念;建立国防科技工业环保标准,以标准助推绿色发展;利用政策工具,如运用碳税、资源税,激励和约束企业走可持续发展之路。

综上所述,构建中国特色先进国防科技工业体系,需要坚持党的领导,既要利用市场竞争、价格机制,也要充分发挥政府政策的积极作用,引导整个体系资源要素合理流动;在形成开放市场的前提下,通过军民融合、创新驱动实现整个体系高效运行,最终展现出产业布局合理、产业结构优化、绿色环保的动态发展形态,实现过程如图4所示。

图4 中国特色先进国防科技工业体系实现举措与路径

参考文献:

[1] 杨德伟.钱学森与系统科学思想发展[J].经济研究参考,2016(72):50-55.

[2] 魏宏森,曾国屏.试论系统的整体性原理[J].清华大学学报:哲学社会科学版,1994(3):57-62.

[3] 王松,胡树华,牟仁艳.区域创新体系理论溯源与框架[J].科学学研究,2013(3):344-350

[4] 刘鹏,董振旗,屈岩等.武器装备系统寿命周期费用分析及优化模型[J].四川兵工学报,2012(5):57-60.

[5] 常绍舜.从经典系统论到现代系统论[J].系统科学学报,2011(8):1-4.

[6] 陆志军. 控制论若干范畴的哲学审视[J]. 江西社会科学,2000(4):8-10.

[7] 李智.从系统科学角度看帕森斯控制等级理论[J].系统科学学报,2017(11):25-28.

[8] 中国社会科学院语言研究所.汉英双解现代汉语词典(2002年增补本)[M].北京:外语教学与研究出版社,2002:11.

[9] 张远军.中国国防工业科技资源配置及优化研究[D].长沙:国防科技大学,2015.

[10] 林毅夫.新结构经济学、自生能力与新的理论见解[J].武汉大学学报:哲学社会科学版,2017(11):5-15.

[11] 杨少鲜,李宏伟.军民融合“跟风炒作”苗头值得重视[R].北京:赛迪智库专报,2017(3):1-10.

[12] 李彩华.三线建设调整改造的历史考察[J].当代中国史研究,2002(2):43-51.

[13] 林毅夫,李志.政策性负担、道德风险与预算软约束[J].经济研究,2004(2):17-27.

[14] 付才辉.构建中国自主创新的新结构经济学学科体系[J].制度经济学研究,2015(4):1-80.

(责任编辑:林思睿)