王 超1,2,许海云1,方 曙1
(1.中国科学院 成都文献情报中心,四川 成都 610041;2.中国科学院大学,北京 100049)
摘要:为了把握颠覆性技术识别与预测方法研究进展,首先对颠覆性的内涵、特征和运行机制进行论述;然后,通过对已有文献进行系统梳理,将识别与预测方法分为5类,分别展开详述;最后,对各类方法进行比较分析。研究发现,已有颠覆性技术识别与预测方法仍处于发展的初期阶段,所有识别研究方法均围绕颠覆性技术的外部影响或内在特征中的某一方面展开,并未将二者有机结合起来。未来,应综合把握颠覆性技术内外部特征,构建全面、系统的识别与预测框架。
关键词:颠覆性技术;技术创新;技术识别;技术预测
随着新一轮世界科技革命到来和产业变革快速演进,重大颠覆性创新持续涌现,推动了新产品、新需求和新业态产生,成为社会经济持续发展的重要驱动力,影响着经济格局和产业形态调整,是驱动社会经济发展和提高国家竞争力的关键。作为颠覆性创新的要素,颠覆性技术会对市场、商业模式乃至整个经济社会带来突变性、革命性冲击和影响。识别颠覆性技术可以有效避免其伴生的不利影响,抓住其带来的机遇,在激烈竞争中立于不败之地。因此,加强颠覆性技术识别与预测方法研究具有重要的实践意义。鉴于此,本文首先阐述当前颠覆性技术识别与预测相关理论,系统梳理已有颠覆性技术识别与预测方法研究成果,并对这些识别与预测方法进行比较与总结,以更好地指导实践。
颠覆性技术(Disruptive Technology)的概念最早由哈佛大学商学院的Christensen教授[1]提出,是指具有一系列新功能,但尚不能满足主流客户功能需求的技术。颠覆性技术在其生命周期的早期,只服务于重视其功能的顾客。随着颠覆性技术发展,当其功能足以满足主流客户需求时,颠覆性技术则成为主流技术。此外,Christensen将技术分为颠覆性技术和持续性技术(Sustaining Technology)。前者是指,通过改变已有技术范式,替代现有主流技术,产生新的产品和服务功能,对产业或市场格局具有破坏性、颠覆性影响的一类技术;后者是指,对已有技术的性能或功能属性作增量改善的一类技术。
Danneels[2]认为,虽然颠覆性技术创新是一种由特定机理产生、具有特定影响的特殊技术变革形式,但既有研究并未阐明识别颠覆性技术的标准。为此,他指出颠覆性技术是一种通过改变企业竞争性绩效指标,实现其竞争基础变化的技术。
Ganguly等[3]将颠覆性技术定义为,凸现在已有市场中,并最终取代主导技术的新兴技术形式。颠覆性技术可以是一系列已有技术的组合,也可以是一种全新技术,并提出技术颠覆作用的基本过程,如图1所示。
Nagy 等[4]从技术创新的本质出发,将颠覆性技术定义为,能提供全新功能、不连续的新技术标准以及新的所有制形式的技术,并且可以改变市场标准和消费者期望。
可见,Christensen颠覆性技术理论提出的初衷在于,描述革命性技术变革对公司的影响。虽然后续研究在Christensen理论基础上对颠覆性技术内涵有所继承或完善,但是几乎都是围绕技术创新对市场、企业及产业的影响展开的。

图1颠覆性技术作用过程
Christensen等[5]将颠覆性技术特征总结为5个方面:表现不佳而不受主流客户关注;新功能或新特征不受主流客户重视;可提供比现有产品更廉价的产品;获利潜力有限;随着创新技术改进,会吸引越来越多的用户。Keller和Hüsig[6]在Christensen颠覆性创新理论的基础上,对颠覆性技术特征进行了完善与补充:颠覆性技术创新产品具有新的性能属性;颠覆性创新产品未满足主流市场对某些性能属性的期望;颠覆性技术创新产生的新兴市场未受到主流市场重视;创新颠覆者会继续完善技术创新或产品,直到能够满足主流市场对某些性能属性的期望;主流市场中的企业创新能力不足,不能提供具备新性能属性的产品。
Christensen等对颠覆性技术特征的总结是围绕技术对市场的影响进行的,较少涉及颠覆性技术的内在特征。为此,国内学者对颠覆性技术本身的特征开展了相关研究。黄海洋和陈继祥[7]认为,颠覆性技术创新对技术的先进性和复杂性要求不高,并不会发生技术突破,通常是对现有技术的打包组合。但陈玉怡[8]则持有相反的观点,认为颠覆性技术具有诱发性、突变性特点,起初技术具有较为简单的功能,但会根据用户需要不断发展,进而改变原有的技术价值轨迹;同时,颠覆性技术创新实质上是新技术替代旧技术的创新扩散过程,是技术创新者与技术接纳者博弈的过程。
目前有关颠覆性技术发生机理的研究不足,Christensen提出的颠覆性技术理论是市场资源依赖与技术发展相互作用的结果。黄海洋和陈继祥[7]在对颠覆性技术扩散过程进行研究总结时发现,颠覆性技术起源于主流市场的性能过剩,一部分消费者不具备购买此类技术产品的能力,另一部分消费者不想支付因产品性能提高而带来的溢价,由此产生对更便捷、更便宜、更简单技术产品的需求。同时,颠覆性技术是对现有技术的整合开发,不需要基础研究和应用研究支持,技术门槛较低。刘魁[9]指出,颠覆性技术是颠覆性科技创新的一部分,颠覆性技术的出现离不开基础研究和应用研究发展,尤其是在科学与技术一体化的今天,科技创新不仅包括技术创新,而且还涉及科学创新。
有关颠覆性技术内涵、特征、运行机制等方面的理论研究为构建颠覆性技术识别与预测方法提供了可能,基于已有理论研究成果,国内外学者从不同角度展开了一系列颠覆性技术识别与预测研究。
本文围绕颠覆性技术内涵,系统梳理国内外已有关于颠覆性技术识别与预测方法的研究文献,将颠覆性技术识别与预测方法分为5类,即基于技术供给与需求的识别与预测方法、基于评分模型的识别与预测方法、基于未来情景假设的识别与预测方法、基于量化模型的识别与预测方法和基于文献计量的识别方法。下面就这5类方法分别展开论述。
从商品供需原理看,技术(包括新性能、新价格)供给为技术创新提供了直接推动力,而消费者对技术的有效需求决定了技术创新方向和速度,即技术创新的直接动力是技术供给推动和技术需求拉动。从这方面看,颠覆性技术的出现是技术和市场相互作用的结果。
Christensen认为,可将技术发展过程分析与市场分析结合起来,而二者融合构成了颠覆性技术预测框架。在技术性能供应与需求关系研究的基础上,提出利用性能轨迹图预测颠覆性技术的方法,如图2所示。性能轨迹图分别以时间和技术性能作为横、纵坐标轴,图中有3条轨迹:持续性性能轨迹、潜在颠覆性技术轨迹和用户技术性能需求轨迹。他认为,不同细分市场对技术性能的需求不同,当新技术的性能轨迹与主流市场用户技术性能需求轨迹发生交叉时,颠覆性技术便有可能出现。林春培等[10]构建了由颠覆性技术特征标准、技术性能供给和需求变化轨迹构成的颠覆性技术事前识别框架,利用技术供给和需求变化轨迹预测颠覆性技术发生的可能时间点或未来趋势。Vecchiato[11]强调,用户需求管理认知会影响机构对颠覆性技术的识别,引入管理认知这一重要要素,利用技术轨迹图对智能手机领域进行预测,发现微软Win10移动操作系统具有颠覆性潜力。

图2技术性能轨迹
这种基于技术性能轨迹的颠覆性技术识别与预测方法,只有在确定相关性能指标维度、获得性能需求数据的情况下,利用性能轨迹图进行预测才是可行的。但是,对于技术性能最优水平和市场对技术性能的需求预测比较困难,尤其是对新兴技术的预测。既有性能指标维度(性能属性)较少,而实际中的性能维度多、数据间相互关系复杂,使性能轨迹的效度和信度难以保证,并且该方法包含的创新要素并不全面。鉴于当前技术轨迹图的制作多是基于单一技术性能测度指标和简单的时间序列数据点,Lim等[12]提出一种技术轨迹图与数据包络分析法(DEA)相结合的颠覆性技术预测方法,从多维视角审视颠覆性技术演化模式,既考虑到颠覆性技术的多重特点,又兼顾了多个技术属性的权重。
有学者分别从技术供给或技术需求角度展开颠覆性技术预测研究。Schmidt[13]认为,颠覆性技术始于低端市场,并逐步向高端市场扩散,可从价格、质量、利润和细分市场等对低端市场颠覆性技术进行分析预测:首先,识别主流技术产品细分市场(高端市场和低端市场)及主要技术功能属性;其次,评估每个细分市场对产品技术功能属性(包括主要功能和边缘市场偏好的另类功能)的支付意愿;最后,根据时间推移,预测愿意支付新产品的细分市场,进而确定具有潜在颠覆性作用的产品或技术。但是,Nagy和Druehl 等[4]认为,这种颠覆性技术识别方法多立足于市场层面,很少涉及技术创新及创新本身。由此,依据创新采纳理论(Innovation Adoption Theory)提出颠覆性技术识别特征,包括技术标准、技术功能和专属权,并构建了颠覆性创新技术识别方法:第一步,识别技术是否具有新功能,是否产生了新的技术标准和新形式的创新专属权;第二步,判断技术创新对处于价值链各环节企业的影响,识别受该技术影响较大的企业;第三步,对价值链中既有技术与潜在颠覆性创新技术进行比较分析,判断其是否会对该企业产生颠覆性作用。
自20世纪90年代颠覆性技术概念提出以来,学界对颠覆性技术各个方面的研究相继展开。根据已有的颠覆性技术相关理论,部分学者提出一系列颠覆性技术评价标准,并基于这些标准构建了结构化评分模型,识别与预测对象的评分越高,其成为颠覆性技术的可能性越大。本文将该类方法界定为基于评分模型的识别与预测方法。
Hüsig等[14]在Christensen的颠覆性创新理论的基础上,筛选出颠覆性技术最重要的特征: 颠覆性技术廉价、简单、初始性能低但会迅速完善;潜在的颠覆性技术性能发展迅速,新的技术性能出现于低端新兴市场;主流市场的用户起初拒绝接受颠覆性技术的低性能;颠覆性技术在商业模式建立之前的利润较低;颠覆性技术在小型、新兴市场获得认可;颠覆性技术对主流市场和新兴市场的影响重大;颠覆性技术在低端市场的性能轨迹与性能需求轨迹发生交叉时,开始侵入主流市场。在此基础上,他们制定了一套涵盖上述重要特征的结构化调查问卷,若某项技术获得的肯定回答越多,即具备的颠覆性技术特征越多,其成为颠覆性技术的可能性越大。Keller和Hüsig[6]以颠覆性技术特征作为评分标准,进一步将颠覆性技术预测细分为3个阶段,包括立足市场阶段(颠覆性技术在新兴市场获得成功)、进入主流市场阶段(颠覆性技术进入主流市场)、主流市场企业失败阶段(主流市场上的企业未能把握颠覆性技术),并针对各阶段提出颠覆性技术测度标准。
Stoiciu等[15]在专家给出的相关技术信息基础上,构建了潜在颠覆性技术识别标准,邀请具有不同背景的能源领域专家对新技术进行打分评价。Sainio和Puumalainen[16]引入对新技术颠覆性潜力和新技术对公司战略的重要性指标,从顾客利益、核心战略、战略资源和价值网络4个维度构建颠覆性技术评分框架,见表1。
考虑到颠覆性技术识别与测方法的研究侧重于从市场开发角度着手,未从整体上判断颠覆性技术出现的现状,Hang 等[17]将颠覆性创新看作一个动态过程,提出由市场定位、技术和驱动要素组成的评估框架,用以分析潜在的颠覆性技术,该框架由一系列问题组成(见表2)。其中,市场定位用以识别产生颠覆性技术的市场类别(低端市场或新型市场),并判断动机利益不对称是否让人满意;技术部分涉及未来的技术研发活动能否在性能、价格等方面有进一步改善,以及能否有力支持研发活动;驱动要素包括生活方式、立法变化、国家发达与否,人口老龄化、网络效应等。如果分析框架中的问题答案均为“是”,那么低端市场和新兴市场可能同时出现颠覆性技术;如果市场定位和技术部分中有关低端市场的问题答案为“否”,其余为“是”,那么新兴市场可能出现颠覆性技术。同理可判断低端市场是否会出现颠覆性技术;如果有其它问题的答案为“否”,则颠覆性技术出现的可能性无法确定。
表1颠覆性技术评分标准

表2颠覆性技术识别与预测评估框架

季丹和郭政[18]认为,颠覆性技术与一般技术的主要区别体现在技术、产品、市场、竞争4个方面,即新技术是否有新的技术轨迹,该技术轨迹是否有更快的性能完善速度,新技术在初始阶段是否具有低端性或简便性等产品性能,新技术是否首先出现在新兴或边缘市场,新技术与主流市场直接竞争与否,并从这4个方面建立评价准则,判断新技术是否具备颠覆性。
基于评分模型的识别与预测方法是一种利用结构化模式对颠覆性技术进行识别与预测的方法。结构化模式由反映颠覆性技术的评分标准组成,而设置评分标准能提高不同领域研究人员进行颠覆性技术预测的可操作性。从评分标准上看,无论是依据专家意见还是相关理论,构建的标准或多或少掺杂了分析人员的主观意识,会对评分标准的信度和效度造成一定影响。从评估者角度看,评估者需从官方文档、行业报告、调查报告等主要信息源获取足够的信息,并进行多次、反复评估,而这些标准打分或问题答案的客观性取决于所得信息的准确性。
Danneel[2]认为,颠覆性技术识别与预测方法研究不能忽视对现有技术预测方法的运用。部分国内外学者在进行颠覆性技术识别与预测研究时,利用已有技术预测方法——技术路线图法和情景规划法,实现了目标技术识别与预测。这类方法通常通过对未来技术应用情景进行假设,预判颠覆性技术发展方向。本文将这类方法界定为基于未来情景假设的技术识别与预测方法。
2.3.1 基于技术路线图的识别与预测方法
技术路线图是一种结构化、图形化的技术规划管理工具,可用于探索技术、产品和市场之间随时间变化的关系,并描述技术变化过程和趋势,明确技术发展进程中的关键技术[19]。
Vojak[20]通过对行业中已有的颠覆性技术或潜在的颠覆性技术进行归纳与总结,基于价值链角度,提出一种由标准、架构、集成、关联和替代5个部分组成的技术路线图方法体系,辅助决策者识别颠覆性技术。Kostoff等[21]结合文本挖掘法与技术路线图进行颠覆性技术识别:首先利用文本挖掘法识别文本中潜在的颠覆性技术应用领域或场景,搜集公开出版物中专家对相关技术的分析内容,确定关键技术组成要素,筛选并邀请与技术主题相关的专家参与制定颠覆性技术预测路线图。
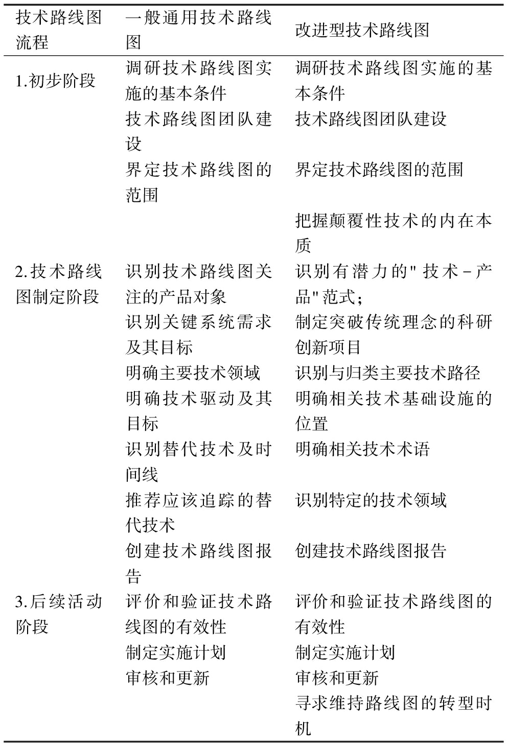
颠覆性技术有别于其它已有的技术类型,技术路线图方法并不能很好地应用于颠覆性技术识别与预测,而更适用于对增量式持续性技术进行识别与预测。鉴于此,Walsh[22]在总结当前技术路线图一般流程的基础上,提出适用于国际性跨行业颠覆性技术预测的改进型技术路线图流程,见表3。
颠覆性创新技术会改变已有的技术范式,进而替代主流技术,形成新产品和新服务,对产业或市场格局具有破坏性、颠覆性影响。卢光松和卢平[23]认为,当某项技术完全取代主流技术,并创造新的技术范式时,可判断其为颠覆性技术。由此,技术路线图是系统获取相关技术趋势的最优工具,但在使用技术路线图进行预测时,需结合技术各方面特征和市场需求。
绘制技术路线图需要多方协作,这有助于相关人员间进行信息与知识交流,有利于对潜在颠覆性技术的识别和预测。另外,技术路线图可用于描述技术与产品市场之前的关系,兼顾技术供给和市场需求。但是,技术路线图方法的主观性较强,研究人员的主观意识或知识背景会对颠覆性技术识别结果的客观性带来影响。相对于持续性创新,颠覆性技术创新是非渐进、非增量式创新,与主流技术发展路径不同,并且颠覆性技术发展影响因素众多,其发展路径难以预测,这会对技术路线图的绘制带来一定困难和阻碍。
表3改进型颠覆性技术路线图流程

2.3.2 基于情景规划的识别与预测方法
情景规划法(Scenario Planning)通过预测技术发展关键影响因素的未来变化趋势,构建技术应用情景。Schoemaker[24]认为,情景规划法可以把握技术与市场之间的动态关系,预测新兴技术趋势,引导企业技术投资。因此,可将情景规划法应用于颠覆性技术识别与预测。Drew[25]利用情景规划法预测早期颠覆性创新技术及其发展路径,提出该方法的使用步骤:界定情景规划范围,明确规划时间范围及市场、产业和相关对象;确定颠覆性创新技术发展面临的关键问题;识别颠覆性技术创新关键驱动要素;对不确定因素进行分类和排序,并逐个消除;制定情景分析框架;情景分析的可信性和一致性测试;提出规划建议。
Paap和Katz[26]发现,已有技术成熟度与用户需求的主流技术性能特征相关;已有技术性能成熟度较高,当新技术性能出现时,其无法满足用户对新技术性能的需求;环境变化促成了用户对新技术性能的需求。由此,他们认为技术能够带来变化的能力和给目标用户带来的影响是颠覆性技术发生的前提条件,预测颠覆性创新关键在于把握用户需求和技术变化。当用户需求未得到满足,现有技术又无法满足该需求时,便为颠覆性技术的出现创造了可能。
技术路线图法和情景规划法都是技术预见的常用工具,并且均是以未来情景为假设、以专家意见为判据,是侧重于定性分析的主观预测方法。比较二者可知,技术路线图通常是单一情景假设或是单一型线性预测,仅关注与技术、产品和市场相关的关键驱动要素,缺乏对外部环境的判断;情景分析规划法的预测场景较为全面,可用于分析多种场景,但是需要耗费较多的时间和精力掌握内外部环境信息,操作性不佳。
上述3类方法侧重主观定性预测,并且均是宏观层面的预测。鉴于此,部分学者尝试对颠覆性技术识别与预测展开定量研究,基于颠覆性技术相关理论,筛选参数变量、构建量化模型,从微观层面实现对颠覆性技术的识别与预测。通过文献梳理发现,基于量化模型的识别与预测方法可以分为基于数理统计和基于创新扩散模型的方法。
2.4.1 数理统计量化模型
数理统计预测法是指利用数理统计原理,结合颠覆性技术理论,通过构建量化模型对颠覆性技术进行较为精确的预测。Adner[27]基于用户需求,构建量化分析模型,识别颠覆性技术发生作用的条件。通过模拟分析用户如何评估技术,以及技术性能改善可能带来的用户评估结果变化,从动力学角度预测颠覆性技术。在此基础上,苏启林[28]对该数学模型以及实证过程进行了更为详细的论述,并对未来“中国制造”产业颠覆性技术进行预测。
Govindarajan和Kopalle[29]在Christensen的颠覆性创新特征基础上,将颠覆性技术创新细分为由技术彻底性(Radicalness)、及时颠覆性(Disruptiveness)和技术能力破坏性(Competency Destroying)3个维度构成的一系列变量,以此构建颠覆性技术测度指标。
Sood 和Tellis[30]认为一项新技术进入当前市场,可能对旧技术和使用旧技术的在位企业产生潜在威胁。而技术颠覆和企业颠覆威胁受技术性能、市场年限和外部变量等一系列时间相关因素影响。因此,他们引入两个控制变量:新技术的性能变化和技术进入市场的顺序。其中,新技术的高性能会增加技术对主流市场的吸引力,并且技术性能变化会随时间推移而加剧,后进入市场的新技术更容易取代先进入市场的技术。在此基础上,提出技术颠覆性风险模型,利用风险系数预测颠覆性技术的出现。
Gaviao等[31]提出一种由波达计分方法、孔多赛排列法和概率组合构成的多准则决策模型,该模型首先要确定分析技术领域以及技术发生作用的情景,然后确定具体识别技术和评价标准,依据评价结果构建决策矩阵。最后将该模型应用于3D打印领域,研究结果发现概率组合可以获得很好的颠覆性技术识别效果。
孙建广等[32]在技术进化理论的基础上,提出颠覆性技术预测实现模型,通过计算技术进化路线上的颠覆性创新发生时间节点及颠覆性创新技术进化过程,实现对新兴市场颠覆创新和低端颠覆性创新的预测。
基于数理统计的量化分析模型在一定程度实现了对颠覆性技术的精准预测,但是模型构建以及预测参数变量选择要求分析人员既熟知颠覆性技术理论,又具备良好的数理统计知识。因此,这类方法的使用对象受到一定限制。
2.4.2 创新扩散模型
鉴于数理统计量化模型存在一定局限性,部分专家选用相对简明的巴斯创新扩散模型对颠覆性技术进行预测。巴斯扩散模型(Bass Diffusion Model)[33]由美国管理心理学家Bass提出,是一种用于新产品和新技术需求预测的技术扩散模型,采用市场潜力、创新系数和模仿系数3个参数,其预测功能主要以市场购买量为基础。
Linton[34]将Bass创新模型引入颠覆性技术识别与预测领域,认为有必要单独考虑多个独立市场,以获得更准确的参数估计,预测结果可结合学习曲线效应发挥指导作用。Chen等[35]认为包括颠覆性技术在内的技术性能轨迹均呈S曲线分布,在技术引入之初,技术性能改进速度较慢,当积累到一定程度后,技术得以迅速完善,最终达到技术性能最优,这与巴斯扩散模型相似。因此,他们尝试将巴斯扩散模型应用于获取颠覆性技术的S型曲线,将颠覆性技术发生颠覆作用的时间节点模型化,以实现对颠覆性技术的精准预测。为保证颠覆性技术预测结果的全面性和有效性,Ganguly等[3]基于文献调研和专家意见,提出4个颠覆性技术度量指标:目标细分市场对比指标、在位企业技术成熟度、技术采用率和期望效用值对比指标。其中,用户技术采用率用巴斯创新扩散模型测度。
巴斯扩散模型将技术创新扩散过程和扩散机制用微积分方程的形式表现出来,模型简洁明了。巴斯扩散模型理论相对成熟,但对市场购买量数据的依赖性较大,而颠覆性技术刚进入市场时,并不为主流市场和用户接受。因此,巴斯扩散模型中参数估计的可靠性有待商榷。
科学文献、专利分析承载了相关技术领域科学研究和技术创新活动的大量信息,因而对科学文献或专利文献进行计量分析,可以实现对技术的有效预测。
专利包含了丰富的技术信息,且专利数据规范、可靠,对专利信息进行挖掘有助于把握技术特征、演化趋势。近年来,国内外学者将专利数据用于颠覆性技术识别与预测研究,取得了一定成果。例如,Buchanan等[36]提出一种基于专利数据、适用于科学密集型颠覆性技术的预测系统,通过分析现有颠覆性技术相关专利数据,提取具有潜在颠覆性的技术特征,开发出具有科学密集型颠覆性技术预测功能的原型工具,该工具可用于分析现有和未来的颠覆性技术,也可以分析成熟技术是否具有颠覆性。Momeni和Rost[37]利用专利技术路径、k-核分析、主题模型,识别潜在颠覆性技术。其中,专利技术路径通过专利引用(前向引用节点对算法)识别专利之间的复杂关系,提取过去和现在的技术发展相关信息。他们认为,高被引专利最有可能成为颠覆性技术。K-核分析法能识别和区分不同技术子集:利用LAD主题模型对专利摘要进行分析,对技术主题进行聚类,进而识别技术轨迹及核心技术。考虑到颠覆性技术具有较高的创新指数和技术影响力,栾春娟和程昉[38]将专利主体的专利申请活动、专利引用次数以及技术新颖性作为技术颠覆潜力的分析指标。
部分学者将相关理论模型与专利计量相结合,尝试从不同角度对以专利数据为基础的颠覆性技术进行识别与预测。例如,黄鲁成等[39]借鉴物种入侵理论模型和集对分析方法,以属性创新和改进的技术发展推动机制为基础,计算新技术出现前后的属性集相似度,进而对颠覆性强度值进行测度。苏敬勤等[40]依据动态创新能力理论,利用专利量时间分布J型曲线、专利引用量时间分布的Λ型曲线和专利引用率时间分布的L型曲线,研究颠覆性技术演化轨迹,提出“专利影响因子指标”对早期的颠覆性技术具有识别作用。Cheng等[41]基于SIRS传染病模型,对RFID领域的专利数据进行分析,计算出颠覆性技术的总体扩散率,评估其在短期内某领域的爆发概率。
也有学者认为其它与技术相关的文献中也包含重要的技术信息。如Dotsika 和Watkins[42]利用关键词网络分析法和可视化方法,揭示了商业文章和科学文献中颠覆性技术的新兴主题、结构和时间关系变化,在此基础上,提出基于文献关键词的识别方法。Kassicieh和Rahal[43]基于科学文献和专利文献进行颠覆性技术识别与预测。
科学文献、专利信息等是与技术联系最为紧密的信息源,相比其它识别与预测方法,相关数据易于获得,并且相对客观。从时间上看,基于文献计量的识别与预测方法兴起于最近几年,在颠覆性技术识别与预测领域具有较大发展潜力。但是,采用何种计量方法实现对颠覆性技术的有效识别与预测也是需要考虑的重点。
在系统梳理国内外文献的基础上,对5类颠覆性技术识别与预测方法的主要思路、优缺点、方法类型、应用领域和时间分布进行比较分析,见表4。
从方法优缺点看,每种颠覆性技术识别方法都有其适用范围,无法用于所有情景。因此,基于不同的研究视角,每种方法都存在一定局限性。
从方法类型看,颠覆性技术识别与预测方法既有主观定性分析,也有客观定量分析。主观定性识别与预测方法聚焦于颠覆性技术的宏观层面,不能为企业提供准确、详细的颠覆性技术识别结果信息;客观定量的识别与预测方法侧重于颠覆性技术微观层面的变化,需以客观技术数据为基础。总体上看,现有的识别与预测方法多以定性分析为主。
从研究思路看,颠覆性技术识别与预测方法离不开相关理论的支撑,无论是评分标准的建立,还是量化模型的预测参数变量设置,都建立在对颠覆性技术内涵、特征和动力机制的全面了解之上。因此,对颠覆性技术进行识别与预测要以颠覆性技术的相关理论为基础。
从应用领域看,颠覆性技术识别与预测方法应用领域广,大至宏观技术领域,如新能源技术,小至微观技术领域,如砷化镓技术,而不同的应用领域其颠覆性技术识别与预测方法不尽相同。例如,基于文献计量的识别与预测方法适用于科学密集型或专利密集型技术领域。
从时间分布看,颠覆性技术识别与预测最初以定性分析、主观判断为主,客观定量的识别与预测方法出现的时间相对较晚,尤其是基于文献计量的识别与预测方法近几年才兴起。
表4不同颠覆性技术识别与预测方法比较

总体上看,国内外学者已从不同角度对颠覆性技术识别方法进行了广泛而深入的研究,识别方法多样、各具特点,既有定性分析方法,也有定量分析方法。其中,早期颠覆性技术识别方法多侧重于宏观层面的定性分析。随着研究深入,越来越多的学者开始从微观层面进行更为细致的定量研究。在研究方法由宏观层面的定性研究向微观层面的定量研究转变的同时,学者们将其应用于不同领域,以验证方法的有效性。但是,无论是何种类型、应用于何种领域、何时产生的方法都存在共同点,即离不开颠覆性技术概念、特征和运行机制等相关理论支持。
已有关于颠覆性技术概念、特征和运行机制的研究多围绕对市场、企业和产业的影响展开,缺少对颠覆性技术内在本质的探讨,并且有关颠覆性技术识别与预测方法多以技术影响为判别标准。当然,也有学者基于颠覆性技术的内在特征进行识别与预测研究,如基于专利文献的识别与预测方法。但整体而言,颠覆性技术识别方法研究均围绕其外部影响或内在特征中的某一方面展开,未将二者有机结合起来。
总体上看,颠覆性技术识别与预测方法仍处于发展初期阶段。因此,从把握颠覆性技术内、外部特征,构建全面、系统的识别与预测框架及指标,认识潜在的颠覆性技术面临巨大的挑战等方面展开研究,未来大有可为。从研究现状看,笔者认为,未来研究可以从以下几个方面展开:
(1)深入对颠覆性技术内涵、特征和运行机制的理论研究,认清颠覆性技术的本质。一方面,颠覆性技术产生的影响是显而易见的,以此开展颠覆性技术概念、特征及运行机制等方面的理论研究,能为颠覆性技术识别提供有力支撑。因此,未来研究可以继续深入探讨颠覆性技术对企业、市场、产业、国家等微、中、宏观3个层面产生的影响及其作用机制;另一方面,颠覆性技术本质仍是技术创新,因而具有技术创新的共性。未来可尝试将技术创新共性与颠覆性技术的个性特征相结合,从颠覆性技术的内在本质入手,拓展颠覆性技术理论研究。最后,将二者有机结合起来,从内、外两方面完善颠覆性技术识别理论。
(2)颠覆性技术识别与预测应综合考虑以企业、市场、产业、国家为代表的微、中、宏观3个层面,不能仅局限于企业或是市场。因此,未来应从企业、市场、产业、国家等多层次进行识别与预测研究。
(3)从市场、企业、产业、国家等多层次进行颠覆性技术识别与预测需结合技术、市场、产业等多种要素,考察多种要素具有的不同特点,基于单一视角的方法难免存在一定局限性。因此,未来应基于科学文献、专利、市场、产业等多样化源数据,从定性与定量相结合的多元视角进行颠覆性技术识别与预测方法研究,以确保方法的全面性与有效性。
(4)颠覆性技术识别与预测效果是衡量识别与预测方法成功与否的关键。由于颠覆性技术识别与预测方法多为事前预测分析,对识别与预测方法信度与效度的有效测度存在一定困难。因此,未来研究可以将事后分析与事前预测相结合,利用已发生或公认的颠覆性技术测度识别与预测效果。
参考文献:
[1] CHRISTENSEN C M, BOWER J L.Customer power, strategic investment, and the failure of leading firms[J].Strategic Management Journal, 1996, 17(3): 197-218.
[2] DANNEELS E.Disruptive technology reconsidered: a critique and research agenda[J].Journal of product innovation management, 2004, 21(4): 246-258.
[3] GANGULY A, NILCHIANI R, FARR J V.Defining a set of metrics to evaluate the potential disruptiveness of a technology[J].Engineering Management Journal, 2010, 22(1): 34-44.
[4] NAGY D, SCHUESSLER J, DUBINSKY A.Defining and identifying disruptive innovations[J].Industrial Marketing Management, 2016(57):119-126.
[5] CHRISTENSEN C, RAYNOR M E.The innovator's solution: creating and sustaining successful growth[J].Research-Technology Management, 2003, 46(5): 61-61.
[6] KELLER A, HUSIG S.Exante identification of disruptive innovations in the software industry applied to web applications:the case of Microsoft's vs.Google's office applications[J].Technological Forecasting and Social Change, 2009, 76(8): 1044-1054.
[7] 黄海洋, 陈继祥.颠覆性创新的扩散过程与中小企业的竞争策略[J].工业工程与管理, 2011, 16(1): 123-129.
[8] 陈玉怡.颠覆性创新运行机理研究及仿真分析[D].广州: 广东工业大学, 2015: 20-25.
[9] 刘魁.当代科技创新的颠覆性及其现代化价值重估[J].自然辩证法通讯, 2013, 35(6).
[10] 林春培, 张振刚, 薛捷.破坏性创新的概念、类型、内在动力及事前识别[J].中国科技论坛, 2012(2): 35-41.
[11] VECCHIATO R.Disruptive innovation, managerial cognition, and technology competition outcomes[J].Technological Forecasting and Social Change, 2017(116):116-128.
[12] LIM D J, ANDERSON T R.Technology trajectory mapping using data envelopment analysis: the ex ante use of disruptive innovation theory on flat panel technologies[J].R&D Management, 2016, 5(46): 815-830.
[13] SCHMIDT G M, DRUEHL C T.When is a disruptive innovation disruptive[J].Journal of product innovation management, 2008, 25(4): 347-369.
[14] HüSIG S, HIPP C, DOWLING M.Analysing disruptive potential: the case of wireless local area network and mobile communications network companies[J].R&D Management, 2005, 35(1): 17-35.
[15] STOICIU A, SZABO E, TOTEV M, et al.Assessing the disruptiveness of new energy technologies-an ex-ante perspective[R].Vienna, Austria: University of Economics and Business, 2014: 36-47.
[16] SAINIO L-M, PUUMALAINEN K.Evaluating technology disruptiveness in a strategic corporate context: a case study[J].Technological Forecasting and Social Change, 2007, 74(8): 1315-1333.
[17] HANG C, CHEN J, YU D.An assessment framework for disruptive innovation[J].Foresight, 2011, 13(5): 4-13.
[18] 季丹, 郭政.破坏性创新:概念、比较与识别[J].经济与管理, 2009, 23(5): 16-20.
[19] PHAAL R, FARRUKH C J, PROBERT D R.Technology roadmapping——a planning framework for evolution and revolution[J].Technological Forecasting and Social Change, 2004, 71(1): 5-26.
[20] VOJAK B A, CHAMBERS F A.Roadmapping disruptive technical threats and opportunities in complex, technology-based subsystems: the SAILS methodology[J].Technological Forecasting and Social Change, 2004, 71(1): 121-139.
[21] KOSTOFF R N, BOYLAN R, SIMONS G R.Disruptive technology roadmaps[J].Technological Forecasting and Social Change, 2004, 71(1): 141-159.
[22] WALSH S T.Roadmapping a disruptive technology:A case study:the emerging microsystems and top-down nanosystems industry[J].Technological Forecasting and Social Change, 2004, 71(1): 161-185.
[23] 卢光松, 卢平.企业颠覆性技术路线图制定研究[J].科技进步与对策, 2011, 28(11): 81-86.
[24] SCHOEMAKER P J, MAVADDAT V M.Scenario planning for disruptive technologies[J].Wharton on managing emerging technologies, 2000: 206-241.
[25] DREW S A.Building technology foresight: using scenarios to embrace innovation[J].European Journal of Innovation Management, 2006, 9(3): 241-257.
[26] PAAP J, KATZ R.Anticipating disruptive innovation[J].Research-Technology Management, 2004, 32(5): 74-85.
[27] ADNER R.When are technologies disruptive? a demand‐based view of the emergence of competition[J].Strategic management journal, 2002, 23(8): 667-688.
[29] GOVINDARAJAN V, KOPALLE P K.Disruptiveness of innovations: measurement and an assessment of reliability and validity[J].Strategic management journal, 2006, 27(2): 189-199.
[30] SOOD A, TELLIS G J.Demystifying disruption: a new model for understanding and predicting disruptive technologies[J].Marketing Science, 2011, 30(2): 339-354.
[31] GAVIAO L O, FERRAZ F T, LIMA G B A, et al.Assessment of the "disrupt-o-meter"model by ordinal multicriteria methods[J].RAI Revista de Administração e Inovação, 2016, 13(4): 305-314.
[32] 孙建广, 檀润华, 江屏.基于技术进化理论的破坏性创新预测与实现模型[J].机械工程学报, 2012, 48(11): 11-20.
[33] BASS F M.A new product growth for model consumer durables[J].Management science, 1969, 15(5): 215-227.
[34] LINTON J D.Forecasting the market diffusion of disruptive and discontinuous innovation[J].IEEE Transactions on Engineering Management, 2002, 49(4): 365-374.
[35] CHEN C, ZHANG J, GUO R-S.The d-day, v-day, and bleak days of a disruptive technology: a new model for ex-ante evaluation of the timing of technology disruption[J].European Journal of Operational Research, 2016, 251(2): 562-574.
[36] BUCHANAN B, CORKEN R.A toolkit for the systematic analysis of patent data to assess a potentially disruptive technology[R].United Kingdom, London: Intellectual Property Office, 2010: 2-16.
[37] MOMENI A, ROST K.Identification and monitoring of possible disruptive technologies by patent-development paths and topic modeling[J].Technological Forecasting and Social Change, 2016, 104: 16-29.
[38] 栾春娟, 程昉.技术的市场潜力测度与预测——基于技术颠覆潜力与技术成熟度综合指标[J].科学学研究, 2016 (12): 1761-1768.
[40] 苏敬勤, 刘建华, 王智琦, 等.颠覆性技术的演化轨迹及早期识别——以智能手机等技术为例[J].科研管理, 2016(3): 13-20.
[41] CHENG Y, HUANG L, RAMLOGAN R, et al.Forecasting of potential impacts of disruptive technology in promising technological areas:elaborating the SIRS epidemic model in RFID technology[J].Technological Forecasting and Social Change, 2017, 117: 170-183.
[42] DOTSIKA F, WATKINS A.Identifying potentially disruptive trends by means of keyword network analysis[J].Technological Forecasting and Social Change, 2017, 119: 114-127.
[43] KASSICIEH S, RAHAL N.A model for disruptive technology forecasting in strategic regional economic development[J].Technological Forecasting and Social Change, 2007, 74(9): 1718-1732.
Wang Chao1,2,Xu Haiyun1,Fang Shu1
(1.Chengdu Documentaton and Information Center,Chinese Academy of Sciences,Chengdu 610041,China;2.University of Academy of Social Sciences,Beijing 100049,China)
Abstract:In order to grasp the progress of subversion technology identification prediction method, Firstly, the connotation, characteristics and operation mechanism of disruptive technologies are discussed.The existing methods of identification and prediction are divided into five categories, and the detailed analysis is carried out respectively.Finally, the methods are compared and analyzed.The study found that the methods of identification and forecating are still in the early stage of development, all the methods are around external or internal characteristics of the disruptive technologies, but not the organic combination of the two stand up.In the future, researchers should grasp the internal and external characteristics of disruptive technologies and construct a comprehensive system of identification and forecasting framework and indicators.
KeyWords:Disruptive Technologies; Technological Innovation; Technology Identification;Technology Forecasting
收稿日期:2017-10-16
基金项目:国家自然科学基金项目(71704170);中国博士后科学基金项目(2016M590124);中国科学院青年创新促进会项目(2016159)
作者简介:王超(1988-),男,山东淄博人,中国科学院成都文献情报中心博士研究生,中国科学院大学博士研究生,研究方向为竞争情报分析;许海云(1982-),女,山东淄博人,博士,中国科学院成都文献情报中心副研究员,研究方向为科学计量;方曙(1957-),男,四川绵阳人,博士,中国科学院成都文献情报中心研究员,研究方向为科技情报理论与实践。
DOI:10.6049/kjjbydc.2017080322
中图分类号:G301
文献标识码:A
文章编号:1001-7348(2018)09-0152-09
(责任编辑:林思睿)