葛立宇,王 峰
(上海财经大学 公共经济与管理学院,上海 200433)
摘要:自2013年我国人均GDP突破7 000美元,正式进入中高等收入国家行列以来,国家相继提出创新驱动发展、“双创发展”等战略目标,各级地方政府更是密集出台财政补贴、税收优惠、人才引进等创新公共政策,标志着我国政府公共经济政策手段的重心已逐步实现从产业到创新的转移。通过比较二战后东亚地区的日本、韩国以及中国台湾“制度—政策”演变历史发现,创新需要制度和政策双轮驱动,其中制度发挥基础性激励作用,是主导性的;政策仅发挥诱导作用,是辅助性的;政府实施产业政策和创新政策的目标、工具、过程差异决定了基础制度变革必须先行。
关键词:产业政策 创新政策 政策驱动 制度基础
自我国人均GDP在2013年突破7 000美元,正式进入中高等收入国家行列以来,产业技术水平逐渐接近发达国家,政府的政策导向已经逐渐从产业政策过渡到创新政策,这样的政策变迁符合中国经济客观发展需要。事实上,无论是先行的发达国家,还是以东亚国家为代表的发展型国家或地区,都有从产业政策过渡到创新政策的历史演变过程。然而,值得注意的是,在特定的所有制约束、政府对要素资源垄断供应、要素市场改革相对滞后背景下,中国各级地方政府在当前经济增长放缓压力下,出现了单纯依靠税收减免、财政补贴、人才竞争式引进等创新公共政策刺激企业创新的现象。相对于政策刺激的高歌猛进,创新活动所依赖的制度变迁步履蹒跚。这就自然会让人产生疑问,如果在不深入进行制度改革的前提下,单纯依靠创新公共政策刺激创新是否可行?客观地说,在我国经济从低收入向中等收入赶超的过程中,产业政策起到了不可替代的作用,而在现阶段面临着中等收入陷阱,原先产业政策赖以成功的政府主导型要素扭曲制度,在创新政策阶段是否依然能够起到支撑创新发展的基础性激励作用呢?
虽然中国已是研发投入大国和专利大国,但从世界排名依然可以看出我国实质性创新成就与发达经济体有一定差距。2014年度出版的《全球竞争力报告》显示,中国创新能力排名在144个国家中仅位居第四十位,稍高于巴西、印度和俄罗斯。中国科学技术发展战略研究院发布的《国家创新指数报告2015》表明(见图1),虽然当前我国创新水平在国际排名上处于第二集团的领先位置,但仍与发达的创新型国家存在不小差距。事实上,中国虽然在不同形式的渐进式创新上比较成功,包括成本创新(产品设计、生产或交付流程、能够降低生产或交付成本的技术或材料)、过程创新(为生产或交付现有产品或服务而创建新的流程),以及应用创新(以新的方式结合现有产品、服务或技术制作一个新的产品),但并未产生真正的创新产品或具有全球影响力的技术[1]。可见,在实质性要素市场制度变革未取得突破的背景下,各级地方政府针对中国企业技术创新尤其是原始技术创新的创新激励政策并未达到预期效果。

图12015年各国创新指数
资料来源:《国家创新指数报告2015》
本文从比较政治经济学视角考察东亚日本、韩国以及中国台湾经济发展历史,旨在发掘出有益于当代中国经济制度改革和发展的经验及教训。第二次世界大战后的50年时间里,在世界范围内只有日本和东亚“四小龙”成功跨越中等收入陷阱,赶超达到发达国家收入水平,被誉为“东亚奇迹”,其发展历程、经济制度变革和政策变迁的成功经验具有重要研究价值。由于新加坡、中国香港属于城市型国家或地区,“制度-政策”演变历史可能并不适合人口众多的国家。因此,本文选取日本、韩国和中国台湾作为比较研究对象。
在东亚崛起过程中,政府主导性地使用产业政策主导要素资源分配,扶持相关产业跨越式发展是一个普遍现象。日本学者认为产业政策是指,政府为改变产业间资源配置情况或产业中私营企业某种经营活动状态而实施的政策。换句话说,这类政策通过抑制其它产业同类活动,促进某产业生产、投资、研发、现代化和产业改组[2]。进一步说,产业政策内涵包括广义和狭义两个层面,广义的产业政策是指影响一国产业发展或竞争力的政策,包括产业结构政策、产业关联政策、产业组织政策、产业布局政策等;狭义的产业政策是指影响产业间资源和要素再分配的经济政策,即选择性产业政策。一般来讲,东亚产业政策属狭义的范畴。
对于产业政策在日本以及东亚崛起中的作用,毋庸讳言,新古典经济学家与发展型政府理论学派持有不同的学术主张。在新古典经济学家看来,东亚发展与其说是产业政策的推动,不如说是“政府积极的干预态度一直旨在应用一种十分接近于自由市场中的产品与要素的相对价格的中度刺激……好像政府正在‘模拟’一个自由市场”[3]。换言之,新古典经济学家认为,东亚国家发展根本还是通过市场价格机制调节商品供求关系刺激产业发展。然而,发展型政府理论学者认为,由于世界各国或地区产业结构演进路径大体相似,因而政策决策者能够根据一国未来产业结构演变方向,运用适当的产业政策,加速东亚经济体赶超进程,产业政策的作用事实上是无法被证伪的。发展型政府理论学者进一步指出,即使是欧美发达国家,其在发展初期也普遍采用产业政策保护国内幼稚产业,但是现在新古典经济学家却“上了楼房拆掉了梯子”[4]。与发展型政府理论观点相类似的是新结构主义经济学派。林毅夫[5]提倡发展中国家应积极运用产业政策扶持符合本国潜在比较优势的产业,使其在市场上快速形成竞争优势,进而推动经济体动态成长和结构转型。虽然与发展型政府理论在“应该实施何种产业政策”问题上有着不同见地,但二者在产业政策具有积极作用这一点上达成共识。
基于日本、韩国、中国台湾跨越式发展的事实,发展型政府理论学者和新结构主义经济学家自有其理论底气。然而,任何理论都有其适用条件和范围。当一国从低收入过渡到中等收入水平,产业技术水平逐渐接近发达国家时,继续坚持要素扭曲型产业政策,必然会阻碍经济发展。其原因在于,发达经济体的产业发展和升级方向是未知的,只有通过创新型企业家“摸着石头过河”,在不断试错的过程中,未来路径才会逐渐明朗;在自主创新阶段,政府无法准确预测产业发展趋势,而坚持政府主导型产业政策难免使资源配置发生扭曲,进而抑制社会创新效率提升。产业政策也许对追赶发达国家的发展型经济体有效,但对发达国家无效甚至有相反效果。
当今欧美发达国家政府已经不再制定和实施产业政策,而是较为普遍地运用创新政策促进企业研发。以阿罗[6]为代表的新古典经济学派认为,发达国家政府技术创新干预政策的合理性主要源于技术创新过程中存在的市场失灵,这是因为市场失灵产生于创新的3个重要特点,即创新收益的非独占性、创新过程的不可分割性和创新结果的不确定性[7]。因此,原则上对于某些技术创新领域来说,完全依靠市场力量并不足以实现资源配置最优。
从以上分析可知,创新政策和产业政策的理论基础存在本质不同,事实上产业政策面向国家产业发展,注重运用行政力量干预要素资源配置;而创新政策重点则是面向企业家,注重培育和激励企业家创新精神,创新制度设计必须以有利于企业家重新组织及自由调配生产要素为出发点,降低体制或政策因素对生产要素合理流动的阻碍作用,发挥生产要素对企业创新的支撑作用。具体来说:
(1)政策目标不一致。产业政策的目标是经济振兴、产业结构优化等发展战略,通常是政府运用鼓励、刺激、保护等政策手段扶持特定的主导产业,以便实现经济体的跨越式发展;创新政策强调以提升产业技术为核心,目标是协助企业家加强自主开发和抢占新技术的发明专利,力求通过政府的助力占领技术前沿阵地,垄断国际前沿技术市场。
(2)政策工具不一致。产业政策通常使用单一行政手段,并且政府、银行和大企业的关联性较强,有的国家甚至通过建立国有企业的方式带动产业结构升级;创新政策的扶持对象不限定任何产业或企业,政府综合运用法律、行政、文化等手段,创造有利于企业创新、创造的营商环境。
(3)政策制定过程不一致。产业政策一般由政府根据产业结构升级规律自行在内部制定,可能会参考相关领域专家的意见,但一般以行政长官意志为主;创新政策则通过多元协商,由企业家、技术专家、经济学家、政府官员共同制订出初步方案,再广泛征求社会公众意见,最终形成法律规范文件。
概言之,产业政策更依赖于政府主导,与扭曲型要素市场制度有着天然契合性;而创新政策更依赖于自由市场机制,市场机制健全是创新政策发挥作用的前提条件。鉴于此,本文绘制四象限图直观表达上述关系,如图2所示。象限图展示了在不同制度基础和创新政策组合下可能产生的4种“制度—政策”效果:第一象限表明,如果市场制度是扭曲的,仅依赖政策刺激企业创新,其结果很可能是企业家为了获得创新补贴而向政府官员寻租,这显然违背了创新政策设计初衷;第二象限表明,既无创新政策,也无健全的市场制度,会导致经济衰退;第三象限表明,在健全市场制度的前提下,即使没有创新政策,创新活动也能够自发开展;最为理想的情况如第四象限所示,既具备健全的市场制度,也拥有创新政策,二者同时发力,促进创新活动加速发展。

图2“制度-政策”组合效果
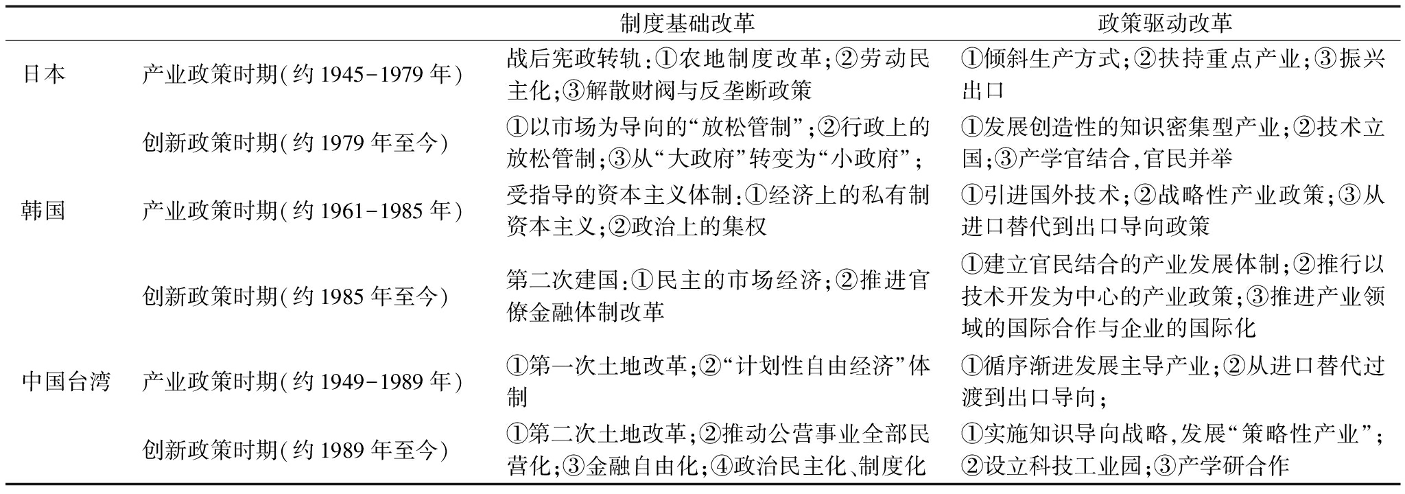
以上部分从理论层面探讨了产业政策和创新政策的差异,以及不同“制度—政策”组合可能带来的创新效果。若从“制度-政策”演变的角度考察日本、韩国、中国台湾经济发展历史,或许能发现当今三者经济发展和创新绩效迥异的原因;日本、韩国、中国台湾作为发展型国家或地区的代表,均通过产业政策实现了经济跨越式赶超,其从产业政策过渡到创新政策的政策变迁脉络清晰,但因历史、文化不同,其演进路径迥异,进而导致创新政策实施效果存在差别(见表1)。
上世纪80年代的日本曾被看作是赶超式发展的典范。由于日本政府运用产业政策的获得了巨大成功,引起世界上其它发展中国家对产业政策的广泛关注。查默斯·约翰逊[8]在其著作《通产省与日本奇迹》中,将日本定位为“发展导向型国家”,认为“产业政策起源于日本人政治上的理性和制度革新精神,而不是主要或仅根植于日本文化、封建残余、与世隔绝、勤俭、集体主宰个人或日本社会的其它特征”。事实上,日本在二战前的“统制经济”时期也有产业政策,但实施效果并不理想。由此可见,日本成功实施产业政策的基础并不是“政治上的理性和制度革新精神”,而是二战后的“宪政转轨”。具体而言,第二次世界大战后,美国为了消除日本军国主义势力,对日本宪法、司法教育以及财政、金融、企业等进行了一系列制度变革,其中经济领域的变革又被称为三大民主改革,即解散财阀、农地改革和劳动立法。此举消除了日本资本主义经济遗留的封建传统,也为成功实施产业政策奠定了制度基础。必须指出的是,日本在宪政转轨后施行的是以私有制为基础的市场经济,但政府又保有很强的经济干预权,其实质是一种政府主导型威权发展体制,外来强制性的制度变迁动力与本土传统经济政策手段相结合是其主要特征。
产业政策使日本钢铁、石油化工、汽车及家电等产业迅速发展起来,同时也成就了“日本第一”这一世界瞩目的经济神话。20世纪70年代末期,日本产业结构逐渐趋近于欧美强国,产业政策因此失去了模仿和超越对象。20世纪80年代初,日本通产省提出“技术立国”发展战略,标志着日本正式进入依靠自主创新发展经济的阶段,产业政策目标随即从产业主导向创新技术主导转变,但实施经济政策的工具和手段未发生变革,试图以政府主导的方式推动技术开发,并未发挥出市场机制对企业自主研发的基础性制度激励作用,带来的直接后果就是日本企业创新后继乏力。
自20世纪90年代以来,日本经济长期衰退,不仅是因为泡沫经济崩溃、日本金融战败,更是政治、社会、经济体制等制度方面弊端爆发的结果。日本历届政府总试图通过实施需求侧的货币或财政政策刺激经济发展,而迟迟不对传统金融体系、官僚体系、企业制度作出变革,经济体制发展受官僚、银行、大企业“三角联盟”掣肘,变迁往往只能浮于表面。吴敬琏[9]指出:“日本通产省在前后两个时期对产业发展作出的‘行政指导’之所以会产生不同后果的原因在于,赶超时期的主要任务是学习、引进、吸收欧美成熟技术,因而‘做什么’和‘怎么做’的目标比较明确,政府可获得的信息比较充分,此时通过产业政策干预手段集中社会资源,从事大规模生产,保证重点产业发展,即可实现经济显著增长,甚至在相关产品上获得国际竞争优势;在需要自主创新驱动经济发展阶段,对于如何发现潜在的比较优势,确定发展方向、重点等,政府的产业政策指导面临着信息不完全的问题。”因此,发展型国家在进入领先型经济后,必须由市场机制发挥主导作用,否则政策变迁可能只是“换汤不换药”。我国学者田中景和池元吉[10]指出,20世纪90年代日本经济困境的根源在于体制,由政府主导的日本现行经济体制形成的“政官财”铁三角,其实质是无责任型资本主义,抑制了创业和创新。
21世纪后,随着日本政府90年代凯恩斯主义式货币宽松政策无功而返,刚上台的小泉内阁认识到日本长期经济衰退是结构性或制度性衰退,由此提出3项举措推动结构改革:①以市场为导向的“放松管制”,除对规章制度、经济习惯进行改革外,还对劳动力、土地以及资金等生产要素进行改革;②废除市场交易之前的行政干预,使市场运作基于规则管理,即行政上放松管制;③从“大政府”转变为“小政府”,削减政府开支和公共投资[11]。但当时日本人口老龄化问题已相当严重,长期的经济萧条导致内需不振,大众已形成通缩预期,导致改革错过了最佳时期,制度改革窗口已经关闭。雪上加霜的是,随着全球化的快速推进,韩国、中国大陆以及台湾地区在高端产业领域对日本呈现出步步紧逼的态势,日本经济已很难重现昔日辉煌。
1948年,韩国根据自由市场经济和政治民主原则制订了宪法,并在建国伊始就进行了“耕者有其田“的土地改革,紧接着又逐步建立了义务教育制度,这两项改革为后来的经济发展奠定了要素基础。1954-1961年,韩国李承晚政府并没有制定或实施综合性经济开发计划或系统的产业政策,而是实行强调不干涉的自由放任政策。由于缺乏市场经济和法治传统引导,这一时期韩国经济出现“在贫困中恶性循环”的现象[12]。1961年,朴正熙通过政变上台,建立起威权发展模式的政府,决定通过实施“一五”计划建立新的经济体制,即政府为了实现经济振兴目标可对重要经济部门进行直接干预或实施间接诱导,这也被称为“受指导的资本主义体制”。至此,产业政策开始在韩国经济发展中占据主导地位。
60-70年代,韩国经济在政府主导的开发战略下,获得了举世瞩目的高速增长,经过16年的奋发图强,人均收入从1961年的87美元提升到1977年的1050美元,正式进入“中等收入”时期。1979年10月26日朴正熙总统遇刺身亡,加之受到第二次世界石油危机影响,韩国再次出现政治社会的混乱局面,1980年国内经济首次出现负增长。在严峻的局势下,政府官员和有识之士通过深入探讨,认识到经济制度必须转型。在经济开发初期,国内市场狭小,资源、资本、技术和经验都很匮乏,政府主导型产业政策比市场机制更能有效推进结构升级和经济增长,但是主导型的产业政策其实也有副作用,如会阻碍民间企业创新、降低产业的市场竞争力等。随着经济规模的扩大和结构的复杂化,政府作用已经达到极限,除了改革已经没有其它办法推动经济继续发展。鉴于此,韩国政府于1985年颁布了《产业发展法》,明确了市场在产业发展和经济运行中的主导作用,之后逐渐取消放松对物价的控制,实现价格调节商品供求机制;废除进口限制,推动贸易自由化。总之,韩国在20世纪80年代中期就已着手经济自由化改革。
1988年汉城奥运会的成功申办给韩国经济打了一剂强心针,1986-1988年韩国经济增长连续突破两位数,但经济繁荣导致了改革步伐放缓。1997年爆发的亚洲金融危机给韩国带来了剧烈的震荡,时任总统金大中提出要“第二次建国”,旨在建设“民主市场经济模式”,在公共事业、国家企业、经济金融、劳动力市场等领域进行大幅结构调整和制度改革。金大中指出,韩国要精简政府机构,建立高效精干的“小政府”,大力发展市场经济,消除“官僚金融”体制的弊端。
20世纪80年代中期至90年代后期,韩国政府实施的两次市场化改革初显成效,经济体制已基本从原先的官僚主导的威权体制转变为市场主导的自由经济体制。21世纪后,韩国经济恢复迅速,整体呈现出创新驱动发展的良性局面,即便在竞争激烈的东亚地区其经济发展水平也是可圈可点。从表1可看出,1972-2011年韩国经济增长的要素贡献中,资本积累和劳动力的贡献率不断降低,而全要素生产率(TFP)贡献率不断提高,说明韩国经济增长模式已由投资驱动转变为创新驱动。彭博社发布的《2014年全球革新指数》显示,韩国已经超越美国,成为世界上最具创新性的国家,其在研发强度、生产效率、尖端技术企业密集度、研究人员比重、制造能力、高等教育效率性和专利注册数7个项目的排名,均已进入世界前三。
政府主导型体制在韩国迈向中高收入经济体的过程中发挥了重要作用,但也引发了两次社会经济危机,危机又倒逼改革。最终,韩国政府强制性的制度变迁将政府之手“关进笼子”,为创新政策发挥效力创造了良好的制度条件。
表1韩国经济增长要素分解(1972-2011年)

注:表格转引自http://www.sic.gov.cn/News/456/4445.htm,韩国成功跨越中等收入陷阱的经验启示,作者胡祖铨
中国台湾以经济发展快速、物价稳定及分配公平被誉为“亚洲四小龙”。美国未来学家Herman Kahn认为,美国在1776年建国后200年时间里获得的经济发展成就,日本耗费100年时间实现,而中国台湾和韩国只用了50年。因此,世界经济发展中有两个半英雄,两个是指中国台湾和韩国,半个是日本[13]。与日本、韩国相比,中国台湾不仅经济增长迅速,更难能可贵的是,其在经济发展过程中并未形成较大的贫富差距,因而在外部金融危机爆发时,社会受到的冲击更小,经济发展相对平稳。
中国国民党在1949年退守台湾后,立即通过“股票换土地”等方式推行土地改革,土地平均分配调动了农民的生产积极性,也使地主将土地收入转向工商业投资,促进了工商业发展。可以说,正是土地改革为台湾经济发展确立了比较公平的起点。20世纪50-80年代,中国台湾实行被称为“计划性自由经济”的体制,该体制一方面以民营企业为主,维护私有财产,保障经济自由;另一方面,通过计划指导经济发展,调整经济建设重点。台湾当局主要通过在重要的经济部门,如电力、钢铁、石化、造船、金属等行业,建构公营事业体系,对行业进行垄断经营,而在轻工业领域则诱导民间企业配合当局贯彻实施经济计划。就政府干预经济程度看,中国台湾可列为高度干预地区,比日韩有过之而无不及。
在“计划性自由经济”基础上,台湾当局首先恢复民生工业,于20世纪50年代发展简易进口替代工业,在50年代末的进口替代工业已趋饱和后,确定了外贸出口导向,大力引进外资和技术,整体跨入出口导向时期;20世纪60年代,进一步发展劳动力密集型加工出口工业,由于加工出口工业规模庞大,逐渐形成对上、中游原材料工业的巨大需求;20世纪70年代,着手发展第二次进口替代及出口工业,“计划性自由经济”制度给台湾带来了长达10年的经济繁荣。1970-1979年,台湾经济增长率平均达到10.74%,人均收入从不到400美元快速跃升到了2 000美元,正式迈入中等收入发展阶段。
然而,政府主导型产业政策在带来经济高增长的同时,也扭曲了资源配置,引导资源过多流向出口部门,妨碍了新技术与新产业发展升级。由于劳动密集、技术水平低、小规模的工业产品逐渐在国际上失去竞争能力,技术密集型工业体系又尚未建立,以及1979年爆发的石油危机,使得台湾地区陷入内外交困的局面,进入长达4年之久的经济大衰退时期。“计划性自由经济”制度事实上已经不能适应台湾地区产业技术升级的需要,经济制度亟需全面检视并转轨,否则有可能陷入中等收入陷阱。
1982年,台湾当局决定再次进行农地制度改革,将土地化零为整,推行“共同经营”、“合耕分营”、“合营分耕”等合作经营方式,促进小生产向社会化大生产转变。
1984年11月6日,蒋经国主持了“新内阁”上任后的首次财政会议,提出朝“自由化、国际化”方向改革台湾地区“经济制度”,力图克服台湾经济脆弱、投资意愿不振、贸易畸形膨胀三大难题。具体措施包括解除外汇管制、逐渐实行利率自由化,逐步开放“国内”市场,大幅降低进口关税、减少非关税壁垒,开放设立民营银行等。此次改革的核心目的是改善产业发展营商环境,发挥市场的主导作用,不再强调产业政策。
1989年,台湾当局决定开展公营事业民营化工作,释出公营事业股权,筹措公共建设财源以平衡财政,增加股票市场筹码以扩大资本市场规模。
制度转轨在90年代逐渐显现出效果。虽然和日本一样,台湾地区在90年代初也经历了股市长期繁荣后的泡沫破灭,但台湾地区实体经济并未受到实质性影响。在整个90年代,台湾地区GDP保持6%的较高增速,实现了产业成功转型,使得电子半导体等高技术产业获得巨大发展。台湾地区因高技术出口工业积累了充足的外汇储备,其在1997年亚洲金融风暴期间的经济表现远远好于同为亚洲四小龙的韩国。
制度转轨的效应促进了中国台湾创新政策绩效大幅提升。中国台湾创新政策的特点是,当局通过制定“科技专案”、委托“财团法人”,进行高科技、高风险的技术开发,以促进新兴科技产业发展。台湾当局除了对前瞻性、高风险性及共通性技术予以直接资助外,还提供了许多辅助创新活动的措施,如租税优惠、融资协助、人才培训、咨询服务等,以及与高科技产业发展密切相关的基础建设,如产业信息设施、科技园区和创业育成中心等。如果从最能直接反映企业技术创新水平的专利申请量和专利授权量看,台湾地区向美国专利局申请获准的专利数在2000年已经跃居全球第四,仅次于美国本土、日本和德国;中国台湾向日本特许厅申请的专利数仅次于美国、德国、韩国和荷兰,位居第五;在欧洲地区的专利申请件数仅次于日本和韩国。从以上数据可以看出,在21世纪初,台湾地区的产业已经从“台湾制造”逐渐迈向“台湾创新”,自主创新能力得到很大提升[14]。
台湾地区在2000年完成了“政党”竞选轮替,随后经济发展遇到障碍,其原因涉及到政治、社会、族群、两岸关系等诸多复杂因素,这些已经超出了本文关注的“制度—政策”演变对创新的影响,因此不再深入讨论。
纵观日本、韩国和中国台湾发展经验,都呈现出政府借助产业政策促进经济结构升级、控制经济发展方向,然后逐步从产业政策过渡到创新政策的演进趋势。政策转变的脉络是清晰的,然而制度变迁却迥然不同。由于制度变迁存在路径依赖,原先产业政策赖以成功的政府主导型“扭曲”制度的变革过程困难重重,无论是“韩国式的金融危机”,还是“日本型的发展停滞”,其本质都是制度改革滞后造成的。韩国在1997年亚洲金融危机后,痛定思痛,进一步加大体制改革力度,从而顺利过渡到以市场机制为基础、创新政策为补充的良性发展轨道中,近几年的创新绩效备受世界瞩目。反观日本,体制机制改革受制于官僚利益团体掣肘,虽然政府连年出台创新扶持政策,其政策绩效却每况愈下。
发展型政府理论学者埃文斯[15]提出“嵌入型自主性”(Embeded Autonomy)概念,以此概括东亚国家或地区崛起的特征。所谓“嵌入型自主性”即政府官员尤其是技术官僚,能够超脱于社会利益集团的影响,独立自主地制定发展战略,并通过制度化渠道,使政府将其发展战略与政策渗透并落实到社会和企业之中[16]。虽然东亚国家和地区的政府官僚并不能避免腐败的侵蚀,但在政商关系中,官员始终占据主导地位,从而官员在制定产业政策时并没有被企业“俘获”,而是始终具有强烈的发展意愿;另一方面,紧密的政商关系在一定程度上促使企业主动贯彻官僚制定的产业发展战略,从而减少了政策执行成本。然而,“嵌入型自主性”并不适用于国家自主创新阶段。王永钦[17]认为,发展型经济体进入自主创新阶段后,政府是否能够“自主脱嵌”是后续发展的关键。所谓“脱嵌”,是指政府在产业具备一定自主发展能力后,让市场机制发挥主导作用,将自身的作用局限于弥补市场失灵方面。由比较政治经济学梳理历史可知,东亚韩国和中国台湾呈现出顺利完成“嵌入”后又“脱嵌”的转变过程,而日本则在“嵌入”后长期无法主动“脱嵌”(见图3)。
必须指出的是,日本、韩国和中国台湾制度变迁的主要推动力量都是政府主导,主要原因在于东亚地区都存在强政府的传统,任何以企业家为主体的诱致性变迁过程如果没有政府的同意都不可能成功。因此,东亚地区的体制转轨都是强制性的制度变迁过程。

图3东亚国家与地区“脱嵌”过程
表2日本、韩国、台湾地区制度—政策演变

注:作者自行整理
大野健一[18]将东亚威权发展型国家的特点概括为以下4点:①强制而懂经济的领导人;②把经济发展当作国家目标、意识形态甚至迷信;③有辅佐领导人制定和实施经济政策的技术精英集团;④政权合法性来自经济发展的成功。
从这个角度看,中国也属于发展型国家,但与日本、韩国以及中国台湾所处的经济发展阶段完全不同。从产业结构、收入水平、制度质量等方面看,我国目前与日本20世纪70年代后期、韩国和台湾地区80年代中期的状况比较类似,这一时段正是产业技术逐步接近发达国家、中等收入向高等收入赶超,同时又是社会经济矛盾多发的痛苦转型期。根据前文描述的日本、韩国、中国台湾的发展经验可知,这一时段的制度变迁对于国家后续可持续发展至关重要,从前文可看出,日本即便通过产业升级成为高收入国家,但由于其未及时进行制度改革,难以避免陷入高等收入陷阱,其经济增长连续20年呈停滞状态,这一教训值得当今中国反思与借鉴。
根据黄益平[19]、袁志刚[20]等的研究,我国目前市场化的主要障碍在于要素市场化改革滞后于产品市场化改革,导致要素市场存在扭曲现象,即由于市场机制不完善导致国民经济生产要素资源配置未达到最优。一些学者从更为严谨的实证角度论证了要素市场扭曲对中国创新的影响。张杰等(2011)基于2001-2007年工业企业样本,分析了要素市场扭曲对中国企业R&D投入的抑制效应,发现要素市场扭曲对具有不同特征的企业R&D投入的抑制效应存在显著差异,虽然地方政府对要素市场的管制或控制可能在短期内有助于地方政府调动资源、促进经济增长,但长期来看,必然会显著抑制地区内企业R&D投入;戴魁早等[21]利用要素市场扭曲指数和中国高技术产业1997-2009年省际面板数据,采用多种面板计量方法,经验考察了要素市场扭曲对中国高技术产业创新效率的负面影响。世界银行发布的《2030年的中国》也表达了类似的观点,报告建议中国“完善广泛创新所需要的制度安排,比如方便企业进入和退出、增加竞争、……”[22]。
以上研究结论与本文从比较政治经济学角度得到的日本、韩国、中国台湾发展经验是基本一致的,中国改革发展基本是在产业政策指导下,依靠劳动、土地、环境等要素资源投入实现从低收入到中等收入的跨越式发展。如果试图进一步提高中国在国际生产分工中的技术地位,就必须从行政干预型要素扭曲制度过渡到市场主导型竞争激励制度。鉴于此,提出以下3点制度变迁建议:
(1)完善要素市场机制,向产权主体多元化、运转规范化、交易法治化发展。熊彼特[23]认为,创新是“企业家对生产要素的重新组合”,是企业家不断开发新产品、引入新生产方式、开辟新市场、获取新原料和建立新组织结构的创造性破坏过程。良好运转的要素市场有利于企业家以较低的试错成本创造性地利用生产要素验证新想法、新思维,从而促进新发明、新产品出现。十八届三中全会提出应发挥市场在资源配置中的决定性作用,这里的“市场”当然也包括资本市场、劳动力市场和土地市场、信息市场等在内的生产要素市场。十九大报告更是明确要求,经济体制改革必须以完善产权制度和要素市场化配置为重点,进而实现产权有效激励、要素自由流动、价格反应灵活、竞争公平有序、企业优胜劣汰。要素市场化配置实际上就是生产要素以及附着在生产要素上的各种权利关系,依据法治、透明和公正的市场原则,以提高效率为目的自由协商、订立和履行契约的行为和过程。总之,健全的要素市场机制是创新成果价值实现的必要制度保证。
(2)完善法治制度、规范政府行为,将“权力关进笼子”。张千帆[24]认为,东亚发展型政府的自由裁量权在发展初期都曾在经济秩序中发挥过重要作用,但是在政策向市场机制转变后,法治的作用逐步凸显。由于企业家的目的在于创造财富,如果没有法律保护,政府的逐利行为就有可能对企业家的正当权利造成侵害。布坎南[25]指出,政府实际上也是由经济人组成的,政治人物、政府官员都是具有自身偏好和利益的“理性人”。因此,公民和政府间必然存在委托-代理问题,公共政策制定、执行、监督等环节不一定都是符合公众利益的。德隆·阿西莫格鲁和詹姆斯·罗宾逊[26]用包容性与攫取性概念说阐明了国家富裕和贫穷的制度原因。在他们看来,正是因为没有法治约束国家这只具有攫取性的贪婪之手,才导致社会财富无法积累及国家贫穷。陈步雷[27]认为,市场经济实际上是自由经济,建立在平等、合作、自由、秩序之上,而平等、自由法治内生于、内嵌于规范性市场经济之中。换言之,市场经济的基本逻辑决定了必须创新出“法治”型的制度及制度运行机制。
(3)建立有效的产权保护制度,激励创新型企业家成长。诺斯[28]在其著作《经济史中的结构和变迁》中指出,为了有效激励社会主体开展经济活动,需要在制度上作出相应安排并确立产权,使个人的经济努力成为私人收益率接近社会收益率的活动。可见,有效的产权制度是激励个人努力和鼓励创新活动的基础动力机制。企业家是天生的财富不满足者,企业创新发展的动力在于垄断市场、获取高额利润,而其实现主要通过技术先进性、市场竞争力和获利能力等完成。因此,要激励企业家投身于企业创新实践,决策者就必须设计并建立产权制度,使企业家的收益率、企业收益率与社会收益率相协调、匹配。
总之,在产业政策向创新政策过渡过程中,政府职能应以构建、支持、维护有利于企业自主创新的激励机制为主,以创新政策为辅;政府一般不应直接参与、指挥或评判创新行为,而是将创新活动的运转机制和调节过程交给市场,通过市场发掘创新活动的价值与增长点[29]。在给中国的寄语中,科斯[30]认为中国缺乏一个思想市场,这是导致中国缺乏原创思维的根本原因。对于创新而言,道理其实是一样的,如果中国互联网未形成竞争自由的市场,“马云和马化腾”就不会产生。
参考文献:
[1] GEORGE YIP, BRUCE MCKERN.Innovation in emerging markets——the case of China[J].International Journal of Emerging Markets, 2014, 9(1):2-10(9).
[2] 小宫隆太郎.日本的产业政策[M].北京:国际文化出版公司,1988.
[3] 罗伯特·韦德.驾驭市场:经济理论和东亚工业化中政府的作用[M].北京:企业管理出版社,1994.
[4] 张夏准.富国陷阱发达国家为何踢开梯子[J].科技与企业, 2007(4):76-76.
[5] 林毅夫,苏剑.新结构经济学:反思经济发展与政策的理论框架[M].北京:北京大学出版社,2012.
[7] ARROW K J.Economic welfare and the allocation of resources for invention[J].Nber Chapters, 1972:609-626.
[8] 查默斯·约翰逊.通产省与日本奇迹:产业政策的成长(1925-1975):the growth of industrial policy, 1925-1975[M].长春:吉林出版集团有限责任公司, 2010.
[9] 吴敬琏.制度重于技术——论发展我国高新技术产业[J].经济社会体制比较,1999(10):17-20.
[10] 田中景, 池元吉.日本经济增长的制约因素及其前景[J].世界经济, 2000(8):67-71.
[11] 任景波.日本经济战略转型与对策[M].重庆:经济日报出版社, 2014.
[12] 朴昌根.解读汉江奇迹[M].上海:同济大学出版社, 2012.
[13] 魏萼.台湾迈向市场经济之路[M].上海:三联书店上海分店出版,1993.
[14] 杨德明.台湾创新政策及其成效分析[J].亚太经济,2006(5):99-101.
[15] EVANS P.Embedded autonomy:states& industrial transformation[M] PrincetonUniversity Press,1995:223-225.
[16] 顾昕.政府主导型发展模式的兴衰:比较研究视野[J].河北学刊,2013,33(6):119-124.
[17] 王永钦.“脱嵌”是如何发生的:东亚模式的转型[M].北京:社会科学文献出版社, 2014.
[18] 青木昌彦,吴敬琏.从权威到民主:可持续发展的政治经济学[M].北京:中信出版社, 2008.
[19] 黄益平:关键是消除要素市场的扭曲[EB/OL] http://business.sohu.com/20070830/n251868668.shtml,2007-08-30.
[20] 袁志刚.深化要素市场改革 创新对外开放模式[J].经济研究,2013(2):19-20.
[21] 戴魁早, 刘友金.要素市场扭曲如何影响创新绩效[J].世界经济, 2016(11):54-79.
[22] HU A, YAN Y, WEI X.China's dream and roadmap[M].Springer Berlin Heidelberg,2014:3-18.
[23] 熊彼特, 绛枫.资本主义、社会主义和民主主义[M].上海:商务印书馆, 1979.
[24] 张千帆.宪政、法治与经济发展[M].北京:北京大学出版社,2004.
[25] 布坎南.自由、市场与国家[M].上海:三联书店上海分店, 1989.
[26] 德隆·阿西莫格鲁, 詹姆斯·A.罗宾逊.国家为什么会失败[M].长沙:湖南科学技术出版社, 2015.
[27] 陈步雷.法治化变迁的经验与逻辑 : 目标、路径与变迁模型研究[M].北京:法律出版社,2009.
[28] 道格拉斯·诺斯.制度、制度变迁与经济绩效[M].上海:上海人民出版社, 2013.
[29] 甄峰.我国创新体系建设的着力点[J].甘肃理论学刊, 2015(5).
[30] 科斯:缺乏思想市场是中国经济险象横生的根源[EB/OL]http://finance.ifeng.com/news/special/2012cjnh/201112 15/5276266.shtml,2011-12-15..
Ge Liyu,Wang Feng
(School of Public Economics and Administration, Shanghai University of Finance and Economics,Shanghai 200433,China)
Abstract:Since the GDP per capita exceeded $7000 in 2013, has officially entered the ranks of highincome countries, the government has put forward Chinese innovation driven development, the "double development" strategic objectives, local governments at all levels is more intensive introduction of financial subsidies, tax incentives, such as the introduction of talent to create new public policy, these marked the implementation of China's public the economic policy from industrial policy to gradually transition to the stage of policy innovation.However, through the comparison of East Asia after World War II Japan, South Korea and China's Taiwan region system policy evolution history research, innovation system and policy of double drive system, play a role in encouraging the foundation, is the leading; policy can only play the role of induction is complementary.The difference between the objectives, tools and processes of the government's implementation of industrial and innovative policies determines that the reform of the basic system must be carried out first.
KeyWords:Industrial Policy;Innovation Policy;Policy Driven;Foundation of Institution
收稿日期:2018-02-28
基金项目:上海财经大学研究生创新计划项目科研创新基金项目(CXJJ2015397)
作者简介:葛立宇(1979-),男,江苏兴化人,上海财经大学公共经济与管理学院博士研究生,研究方向为创新经济学;王峰(1977-),女,吉林吉林人,博士,上海财经大学公共经济与管理学院副教授、博士生导师,研究方向为公共管理。
DOI:10.6049/kjjbydc.2017120566
中图分类号:F091.349
文献标识码:A
文章编号:1001-7348(2018)09-0100-08
(责任编辑:林思睿)