陶 卓1,2,潘运军3,李培园1,杨 静4
(1. 河海大学 商学院,江苏 南京 210098;2. 南京交通职业技术学院, 江苏 南京 211188;3.南京工业大学 人才资源部,江苏 南京 211800;4.南京工程学院 经济与管理学院,江苏 南京 211167)
摘 要:当前,我国经济发展进入新常态,高层次科技人才成为区域经济发展中科技创新创业的生力军。高层次科技人才创业能力高低成为决定其创业成功与否的关键因素。运用扎根理论对3位高层次科技人才创业案例进行研究,最终构建了高层次科技人才创业能力提升路径理论模型。高层次科技人才创业可通过契合区级政府人才政策获取政策支持,将自身创业资源与政策资源有效整合,从而大幅提升自身创业能力。
关键词:政策契合;资源整合;创业能力;高层次科技人才;扎根研究
当前,我国经济进入新常态,高层次科技人才成为区域经济中科技创新创业的生力军。高层次科技人才不仅在科技领域具有较高的学术造诣,还掌握着诸多亟待转化的科技成果。当前,经济增速放缓、市场竞争日趋激烈,高层次科技人才创业过程步履艰难,创办企业规模较小,导致生存空间狭窄。高层次科技人才要迈开创业步伐,其创业能力高低是决定其创业成败的关键因素。
当前,学者关于创业能力的研究主要集中在经济发达国家,国外学者将研究重点放在高层次科技人才如何提高动态能力、知识吸收能力和营销能力等方面[1]。国内学者多关注高层次科技人才创办企业内部能力提升,以及从结果导向分析高层次科技人才创新创业绩效等。实际上,在中国情景下,地方政府在吸引、留住和集聚高层次科技人才创新创业中起着关键推动作用[2]。目前,鲜有学者关注高层次科技人才在创业过程中如何与地方政府扶持政策相契合,并将创业资源与政策资源整合,进而提升自身创业能力。已有文献揭示,高层次科技人才创业能力提升可从寻求外部支持角度进行研究[3],即高层次科技人才突破创业瓶颈可从资源整合视角进行研究[4]。
因此,本文将资源依赖理论与创业行为学观点进行整合,可为提升高层次科技人才创业能力提供有效路径。本文采用多案例研究方法,通过分析高层次科技人才创业过程与区级政府扶持政策实施间的情境关系,以期打开高层次科技人才创业能力提升路径中的“黑箱”,研究高层次科技人才政策契合、资源整合与创业能力间的影响路径。
Isenberg[5]分析硅谷时提出创业者要获得成功,除拥有创业所需人力、资金、社会等资源外,还需将这些资源运用到一个受政策鼓励和保护的创业环境中。Mason和Brown[6]认为创业主体如人才、企业等,可通过与创业环境包括政策、文化等进行联系来提升创业绩效。Man、Lau和Chan[7]认为,创业者成功需要具有一定的创业能力,创业能力是指创业者拥有的整体能力,包括个性、技能和知识等。
本文对现有文献进行分析发现,创业能力维度较多也较复杂。Chen、Greene和Crick[8]认为,可通过感知、识别、开发机会等维度分析创业能力。创业能力还包括关键资源处理和配置能力及风险承受能力[9],而关系能力则随着市场发展及互联网时代的到来,对个人创业能力形成越来越重要[10]。Luthans和Ibrayeva[11]认为创业者拥有创业自我效能,即对自身能力比较自信,认为自身成功能影响所处环境。案例研究表明,众多创业者不仅风险控制能力不足,而且有众多瓶颈必须在创业过程中一一突破[12]。刘亚军[13]实证研究发现,在中国情景下,创业者网络能力和商业模式创新显著正向影响创业绩效。
全球创业观察(GEM)报告显示,2014年中国创业活动指数为15.53,远远高于美、英等发达国家,创业活动极其活跃[14]。但资源限制已成为当前影响中国创业者成功创业的最大障碍,创业资源直接影响并决定创业能力提升和创业成功[15]。梁强等[16]实证研究表明,创业者不仅要结合现有创业资源,还需从外部环境获取资源支持。杜跃平和马晶晶等[17]对我国300家企业创业者进行调研发现,创业者公共政策知晓度及政策满意度对其创业绩效有显著促进作用。政府制定和设计推动创业的政策体系则是创业者创业成功的基本保障[18]。
契合是指原本独立的个体在结合后,在发挥各自优势的同时产生新特性[19]。本文中的契合是指创业者在创业过程中,在政府扶持政策作用下,双方资源彼此融合,最终实现完美结合,以促进创业者创业能力全面提升。现有理论多侧重于契合性研究,关于政策契合尚没有明确、统一的定义。为开展更有针对性的研究,本文将政策研究范围缩小至区级政府实施的人才扶持政策以及省、市级政府出台的人才配套扶持政策,即研究区级政府扶持高层次科技人才创新创业相关措施与行为。
综上所述,本文将高层次科技人才政策契合、资源整合与创业能力置于同一框架中,希望能够解决如下问题:①高层次科技人才如何契合区级政府实施的人才扶持政策;②获得区级政府人才扶持政策支持的高层次科技人才,如何将自身创业资源与政策资源进行有效整合;③资源整合如何促进高层次科技人才创业能力提升?
本文研究重点在于揭示高层次科技人才政策契合、资源整合与创业能力构念间关系形成机制。多案例研究方法适合提炼构念间的深层机理,回答“如何”和“为什么”等问题[20]。因此,本文选择多案例研究方法展开后续研究。在多案例研究设计中,本文严格遵循该研究方法原则和程序。首先,查找国内外文献,找到本文研究主题。其次,查找类似研究,寻找合适的研究方法。最后,在明确问题和方法的基础上,选择合适案例进行调研。调研后,再对3个案例进行分析,并对分析结果进行详细阐述与展示。
在调研过程中,课题组尽可能提高本文案例研究效度和信度,确保多案例研究品质。为确保每个案例的外部效度,本文从案例选择、收集到分析,整个过程都严格遵循扎根理论研究方法与流程,并借助Nvivo软件形成案例库。对于案例可信度,调研报告初稿形成后交由案例研究部分受访的高层次科技人才进行审核并提出修改意见,且本文研究数据来源多样,包括座谈会、现场调研、问卷调查及二手资料等。
本文之所以选取江苏省南京市浦口区作为区级政府研究对象,主要原因在于该区于2015年纳入新批复的国家级江北新区建设范围,并进入快速发展阶段。其次,该区级政府实施的人才扶持政策在“十二五”期间实现了较好业绩,共引进160名领军型科技创业人才,落地率几乎达到100%,在未来一段时间内具有一定代表性[21]。
本文选取浦口区内战略性新兴产业高层次科技人才共计3人作为多案例研究对象。选择依据如下:①3位高层次科技人才都属于高层次创新创业人才,并且所在领域都是战略性新兴产业;②3位高层次科技人才各自创办了1家高科技新创企业,且都获得过区级政府政策资助;③3位高层次人才创业能力较强,创办企业发展成效显著。
对于高层次人才一手资料,本文主要采用半结构访谈及实地观察法获取。其中,半结构访谈主要是在座谈会上采用一对一访谈方式,提前发放访谈提纲。实地观察主要是到浦口区高层次科技人才创办的新创企业现场,观察企业发展现状。另外,还收集了大量二手资料,如浦口区扶持政策文件及领导讲话,高层次人才及其新创企业媒体报道、企业网站资源等,基本情况见表1。
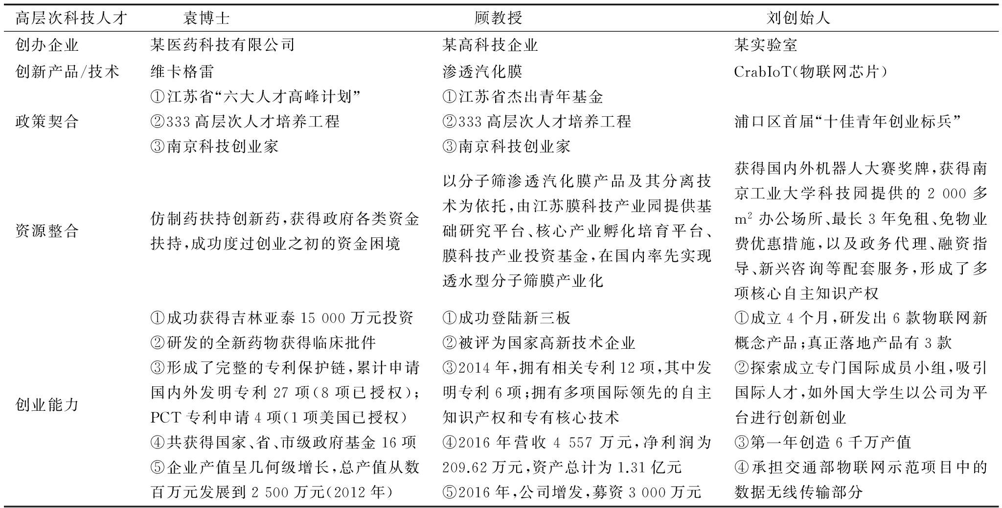
表1高层次科技人才及其新创企业基本情况

本文按照数据来源不同对资料来源进行编码,一手资料将受访的高层次科技人才按照访谈顺序编码为G1~G3,见表2。
开放式编码通过比较异同,将资料中的现象概念化与范畴化。首先,分析资料中的信息点,对资料基本内涵进行译码,并赋予其名称。其次,对定义的现象用相对严谨的语言表达,并加入研究者解释,形成概念。最后,聚合相关概念,形成抽象范畴[22]。
本文运用Nvivo软件,由研究团队中的2名成员对资料进行独立编码,当编码过程不一致时,由4位作者反复讨论,直到意见统一。首先,共建立了105个自由节点,获得了71个树节点。在此基础上,形成初始范畴,将叙述同一现象的树节点进行聚拢,新建43个树节点,原有节点保留变成二级树节点。最终,共得到描述高层次科技人才创业能力提升路径的29个初始范畴。
表2开放性编码举例

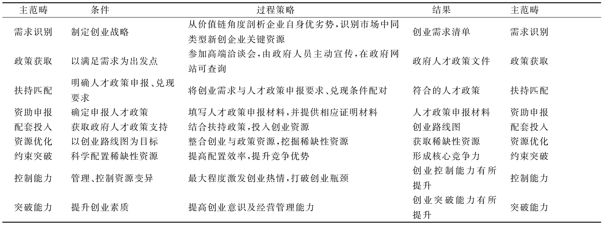
主轴编码是对初始范畴进一步区分和整理,采用“条件—过程—结果”范式模型,经过反复比较,对初始范畴进行整合,以进一步获取主轴编码结果。条件是指某一现象产生的情境,过程是指针对情境采取的行动,结果是指采取行动后产生的成效[23]。例如,开放式编码中的“发展战略制定、识别自身优劣势、识别同类新创企业关键资源”是初始范畴,可理解为“高层次科技人才先制定新创企业发展战略,再从价值链角度剖析自身创业优劣势,最后与市场中同类企业比较并完善需求认知”。因此,这3个初始范畴可整合成为一个主范畴“需求识别”。本文通过反复识别这一过程,最终将29个初始范畴归纳成“需求识别、政策获取、扶持匹配、资助申请、配套投入、约束突破、资源优化、突破能力、生存能力、占位能力”10个主范畴(见表3)。
表3主轴编码结果

选择编码通过对10个主范畴进行梳理,进一步确定核心范畴,完善各范畴间的相互联系[24]。其中,“需求识别、政策获取、扶持匹配、资助申报”反映高层次科技人才创业需求与区级政府实施的扶持政策相契合的过程,构成“契合区级政府扶持政策”这一主范畴。“配套投入、约束突破、资源优化”组成“创业资源与政府资源进行整合”这一主范畴。“突破能力、生存能力、占位能力”反映高层次科技人才创业能力,构成“高层次人才创业能力提升”这一主范畴。
根据以上分析,本文整理出如下路线:①高层次科技人才通过需求识别、政策获取、扶持匹配、资助申请4个步骤完成区级政府扶持项目申报并成功获得支持;②高层次科技人才在创业过程中,借助区级政府扶持政策,通过配套投入、约束突破、资源优化3个步骤完成创业资源与政府资源整合;③经过以上两个过程,高层次科技人才可从突破能力、生存能力、占位能力提升入手,全面提升其创业能力。
因此,本文核心范畴可总结为“高层次科技人才在获得区级政府政策扶持后,通过创业资源与政府资源整合,最大限度地发挥区级政府扶持政策作用,实现创业能力全面提升”(见图1)。

图1核心范畴范式模型
经过以上分析,本文发现,高层次科技人才提升其创业能力先通过政策契合,再进行资源整合,整个过程分为3个阶段:首先,高层次科技人才获得区级政府扶持政策资助;其次,高层次科技人才将创业资源与政策资源进行整合;最后,高层次科技人才创业能力得以全面提升。基于以上分析,本文提出高层次科技人才在获得区级政府扶持后,将自身创业资源与区级政府政策资源进行整合,从而获得创业能力提升的路径模型[25],如图2所示。
从2014年开始,浦口区政府为推动产业转型,相继出台了激励人才创新创业的系列政策和相关措施。其中,相关扶持政策包括为创新创业人才提供个人服务和家庭服务,如提供人才所需医疗服务、落户服务,解决子女上学、配偶工作等难题。同时,在人才创办企业过程中,通过人才服务承办专员,为人才提供行政审批、办公场所、租用人才公寓等“保姆式”服务。当人才创办企业产品生产出来后,给予高层次科技人才相应配套措施与奖励,如产品政府首购、订购等扶持政策。另外,浦口区政府还组织、举办了各类扶持项目申报指导业务培训会、在线申报研讨会等,做好政策辅导和业务培训工作,努力将政策辅导做到“横向到边、纵向到底”。
南京工业大学顾教授依托南京工业大学膜科学技术研究所科研人才资源,申请发明专利数10项。为将科研成果成功转化为现实生产力,其科研团队充分利用相关科研资源与成果,在读懂、分析、理解各级政府人才扶持政策的基础上,从扶持项目申请准备工作、评审办法、申请报告撰写3个方面入手,每个环节精心准备。最终,顾教授获得江苏省“六大人才高峰计划”、江苏省“333工程”中青年科学技术带头人、南京科技创业家等政府人才扶持政策资助。浦口区配套市级、省级政府扶持政策,全部足额兑现人才创业启动资金,与南京工业大学共同打造了江苏膜科技产业园,实现了政府、公司、高校与个人共同发展。2016年,顾教授创办的某高科技企业营业收入较2015年同期增长47.87%,主要来源于公司主导产品渗透汽化膜及成套装备。
高层次科技人才创办企业在成长过程中,既需要良好的交通、居住、办公环境,还需要创业环境氛围支撑。当区级政府资金奖励及配套设施落实后,就需要充分整合来自政府、社会、自身的优势资源,将其整合成为企业发展的重要资本,并借助政府支持,积极寻求长期有效的创业合作伙伴,使企业稀缺性资源得到合理配置。当企业发展出现瓶颈时,可对企业核心资源进行优化、管理和控制,防止资源变异,以促进企业可持续发展。
以江苏威凯尔医药科技有限公司总经理袁博士为例,在创业初期阶段,其创办的企业在资金、经验等方面存在一些劣势。为此,其团队首先对市场上已经成熟的药品进行改良,并且通过申请获得了浦口区政府政策扶持。浦口区政府以浦口南京工大科技产业园作为科技孵化创新创业载体,为袁博士的科技创新创业项目提供“孵化器+加速器+产业化基地+配套”综合服务[26]。袁博士不仅获得了企业研发活动场地,还得到免租、免物业费等优惠措施支持。另外,在申报资金项目争取政策优惠时还受到区级政府积极帮助与指导,区级政府根据其创业进度,为其提供了专业化人力资源管理、研发能力提升、融资渠道拓展等服务。在此基础上,袁博士迅速扭转了创业初期的艰难局面,他带领公司积极开展高端仿制药自主研发工作,形成研发梯队,多个产品在国内处于独家或领先地位,企业产值呈几何级增长。公司成立不到两年,就开发出一款创新药维卡格雷,疗效和起效时间明显优于其仿制产品。2015年,该专利项目被亚泰集团以1.5亿元价格收购。
高层次科技人才在创业过程中,应结合自身创业目标,找到制约创业能力提升的关键瓶颈,充分整合创业资源与政策资源,并寻求相应途径解决。另外,高层次科技人才要全面提升其创业能力,还需要在创业过程中管控好每一个关键节点,使创业资源投入与产出尽以可能平衡。最终,企业可依托资源整合,实现创业能力全面提升。
螃蟹工作实验室刘创始人为例,其以优异的创业佳绩荣获浦口区首届“十佳青年创业标兵”称号。围绕物联网芯片这一核心技术,刘创始人创办的公司在短短1年内推出6款互联网产品,并获得了较好的市场反响。在创业过程中,随着公司不断发展壮大、业务和产品不断扩充,刘创始人需要管理的事务越来越多,而他发现自身优势在于从事技术研发与设计工作。因此,刘创始人调整了自身角色,重金邀请职业经理人负责公司运营管理,自己则专注于物联网通信技术研究和设计,其实验室研发的物联网基站运行近2年未出现任何设备故障。除此之外,刘创始人发现公司越大,仅凭有限的技术和产品,想要做强就越困难。为此,他专门开辟了一处工作区域,作为螃蟹实验室原创专区,供国际青年人才创业。由此,吸引了更多海归人才前来创新创业,打造出一个创新创业生态圈。目前,实验室已成功打造出3个物联网子品牌,同时还获得了“江苏省民营科技企业”和“双软企业”资质。
综上所述,本文构建的创业能力提升路径理论模型见图2。

图2高层次科技人才创业能力提升路径理论模型
本文主要研究了3位高层次科技人才契合区级政府人才政策,获取区级政府政策扶持,再将自身创业资源与政策资源进行整合,从而提升自身创业能力的案例。结果发现,高层次科技人才契合区级政府人才政策可通过需求识别、政策获取、扶持匹配、资助申报这一过程完成;将创业资源与政府资源进行整合,则是在高层次科技人才获得区级政府人才政策资助后,经过配套投入、资源优化、约束突破3个步骤实现。最终,基于以上分析,本文认为,高层次人才创业能力提升还应从控制能力、突破能力和占位能力3个方面下功夫。
另外,本文还存在一些局限性:本文研究对象虽然为高层次科技人才,但未对新创企业创业能力及政府行为对创业的作用进行研究。未来应一方面探讨新创企业创业能力提升问题,另一方面深入研究政府行为如何作用于高层次人才创业能力提升。
参考文献:
[1] 周劲波,黄胜, ZHOUJ INBO.国际创业能力、模式与绩效关系研究[J].管理学报,2016,13(4):588-594.
[2] 孙美佳,胡伟, SUNMEI-JIA.政府行政效能对高层次科技人才集聚的影响研究[J].江苏行政学院学报, 2016(5):117-122.
[3] 裴旭东,黄聿舟.创业支持政策对科技型小微企业孵化的影响——资源整合的中介作用[J].科技进步与对策,2016, 33(12):109-114.
[4] 孙虹, 任凤慧, SUNHONG.面向行为引导的高层次人才创业环境构建——突破我国高层次人才创业瓶颈期的政策设计[J].现代经济探讨,2010(12):89-92.
[5] ISENBERG D J. How to start an entrepreneurial revolution[J]. Harvard Business Review, 2010, 88 (6):40-50.
[6] MASON C,BROWN R. Entrepreneurial ecosystems and growth oriented entrepreneurship[R]. Paris: Final Report to OECD, 2014.
[7] MAN T W Y, LAU T, CHAN K F. The competitiveness of small and medium enterprises:a conceptualization with focus on entrepreneurial competencies [J]. Journal of Business Venturing, 2002(17):123- 142.
[8] CHEN C C, GREENE P G, CRICK A. Does entrepreneurial self-efficacy distinguish entrepreneurs from managers [J]. Journal of Business Venturing, 1998(13): 295- 316.
[9] 段锦云,孙建群,简丹丹.创业特征框架对创业意向的影响——创业认知的视角[J].南开管理评论, 2016, 19(5):182-192.
[10] 谢雅萍,黄美娇.创业学习、创业能力与创业绩效——社会网络研究视角[J].经济经纬, 2016, 33(1):101-106.
[11] LUTHANS F, IBRAYEVA E S. Entrepreneurial self-efficacy in central Asian transition economies, quantitative and qualitative analyses [J]. Journal of International Business Studies, 2006(37):92-110.
[12] 梅德强,龙勇.不确定性环境下创业能力与创新类型关系研究[J].科学学研究, 2010, 28(9):1413-1421.
[13] 刘亚军,陈进.创业者网络能力、商业模式创新与创业绩效关系的实证研究[J].科技管理研究, 2016, 36(18):224-231.
[14] 王郁.透视全球创业生态——全球创业观察(GEM)中国报告发布[J].中国科技财富, 2016(2):68-69.
[15] 谢雅萍,王国林.家族性资源、创业行动学习与家族创业能力——乐观的调节作用[J].科研管理, 2016, 37(2):98-106.
[16] 梁强,李新春,周莉.新创企业内部资源与外部关系的战略平衡——中国情境下的经验研究[J].管理科学学报,2016, 19(4):71-87.
[17] 杜跃平,马晶晶. 政府促进创业的公共政策和服务的效果评估与分析——陕西省西安市、宝鸡市、咸阳市创业者调查[J]. 软科学, 2016(1):31-35.
[18] 白彬, 张再生.基于政策工具视角的以创业拉动就业政策分析——基于政策文本的内容分析和定量分析[J]. 科学学与科学技术管理, 2016, 37(12):92-100.
[19] 孙海法,王凯,徐福林.政府人才政策与企业人才需求契合关系研究[J].吉林大学社会科学学报, 2016(3):91-100.
[20] 唐权,杨立华.再论案例研究法的属性、类型、功能与研究设计[J].科技进步与对策, 2016, 33(9):117-121.
[21] 陈宏亮,卞玲,卞萍.加快载体建设促进人才集聚推动人力资源服务产业化发展——关于浦口区人力资源服务产业发展的调研报告[J].市场周刊, 2016(10):119-121.
[22] GLASER B G,STRAUSS A L. The discovery of grounded theory[M].Chicago: Aldine, 1967:78-92.
[23] STRAUSS A,CORBIN J.Basics of qualitative research: grounded theory procedures and techniques[M].Sage Publications, 1990: 67-70.
[24] 贾旭东,衡量.基于“扎根精神”的中国本土管理理论构建范式初探[J].管理学报, 2016,13(3):336-346.
[25] 潘运军,赵永乐.南京浦口人才管理改革试验区建设研究[M].南京:南京出版社, 2016.
Tao Zhuo1,2,Pan Yunjun3,Li Peiyuan1,Yang Jing4
(1.Business School, Hohai University, Nanjing 210098,China; 2. Nanjing Vocational Institute of Transport Technology,Nanjing 211188,China; 3.Human Resource Department, Nanjing Tech University, Nanjing 211800,China;4.College of Economic & Management, Nanjing Institute of Technology, Nanjing 211167,China)
Abstract:China's economy has entered a "new normal", high-level technological talents become a new force of technological innovation in region economy. The entrepreneurial abilities become a key factor in determining the success of high-level technological talents’ business. Three high-level technological talents have been selected as cases of entrepreneurship. Then an upgrade path of theoretical model has been built by using grounded theory methodology. In the process of entrepreneurship, high-level technological talents can coordinate talent policies of district-level government and access policy supports, then integrate entrepreneurial resources and policy resources, in order to greatly improve their entrepreneurial abilities.
Key Words:Policy Matching; Resource Integration; Entrepreneurial Ability; High-level Technological Talents; Grounded Research
DOI:10.6049/kjjbydc.2017050492
中图分类号:F272.2
文献标识码:A
文章编号:1001-7348(2018)08-0137-06
收稿日期:2017-07-12
基金项目:国家自然科学基金青年项目(71402071);江苏省教育厅高校哲学社会科学基金项目(2014SJD157);江苏省社科应用研究精品工程项目(17SYC-123)
作者简介:陶卓(1983-),女,江苏南通人,河海大学商学院博士研究生,南京交通职业技术学院讲师,研究方向为人力资源管理与人才学;潘运军(1971-),男,江苏灌云人,博士,南京工业大学人才资源部副教授,研究方向为人力资源管理、思想政治教育;李培园(1991-),女,河南鹤壁人,河海大学商学院博士研究生,研究方向为人力资源管理及人才学;杨静(1983-),女,山东青岛人,博士,南京工程学院经济与管理学院讲师,研究方向为创新管理与绿色管理。
![]()
(责任编辑:王敬敏)