高锡荣,杨 菲,杨 建
(重庆邮电大学 经济管理学院,重庆 400065)
摘 要:针对“双创”时代众包激励的迫切需要,通过对众包文献的编码分析,构建由内在需要、能力禀赋、外在条件联合驱动的众包行为发生机制模型。其中,内在需要作为众包动机直接转化为众包行为,能力禀赋和外在条件分别作为众包能力和众包条件对转化过程发挥正向调节作用。因此,应从唤醒众包需要、训练众包能力、完善众包条件3个方面,迅速推进众包模式的普及,为“双创”提供研发人力支撑。
关键词:众包行为;众包模式;
文献编码分析
众包(Crowdsourcing)概念首次由Howe[1]提出,系指一个企业或组织机构以降低经营成本为目的,将原本由员工执行的内部工作任务,外包给自愿承接任务的非特定大众完成的一种行为。自“大众创业、万众创新”政策实施以来,国内“双创”已成燎原之势。面对“双创”所涌现出来的海量项目,传统研发机构已无力满足如此巨量的研发需求;同时,互联网时代新技术涌现速度越来越快,传统研发机构已不能适应技术快速演进带来的巨大研发压力。众包通过组织大众参与项目开发,极大地拓展了传统研发机构的组织边界,成为满足“双创”需求、应对技术爆炸压力的有效途径。
当前,我国已经具备开展大规模众包的人力资本条件。国家统计局人口普查数据显示,我国大专以上受教育人数2010年已达1.2亿人,并以每年新增近千万人的速度增长。但是,如此巨量的人力资源并未高效地投入到众包活动中,具体问题一是参与众包人数比例偏低,二是接受众包任务偏少。为将丰富的人力资本引入众包活动,推动众包业务向纵深发展,急需从理论上探明众包行为的发生机制。本文的研究思路是,对影响个体参与众包行为的关键因素进行概念提炼,建立各因素之间的逻辑关联,据此构建大众参与众包行为的发生机制。
对于动机和行为发生的研究,是心理学领域的一个传统课题。Iso-Ahola[3]认为引导、调整和维持人类行为的力量即为动机,分为内在动机和外在动机两大类型。其中,内在动机是指某个体纯粹为获得某行为带来的乐趣而发生行动;外在动机是指个体欲赢得某些外在奖励或免于外在惩罚而产生行为[11]。在Deci和Ryan[2]看来,个体行为均受到一系列内部动机和外部动机的共同驱动。
大多数研究从动机的角度出发,解释个体参与众包行为的机理,认为内外部动机对众包行为产生影响。国外学者Brabham[4]提出,影响大众参与众包的主要动机是外来奖金的激励和自身能力的提高;Organisciak[5]指出,给予大众奖金能够激励大众参与众包活动;Lakhani[6]通过对众包平台InnoCentive进行案例研究,发现奖金奖励是用户参与众包的主要动机;而Howe[1]持有不同的看法,他认为大众参与众包的行为主要受到个人兴趣的驱使,并非商业目的。国内学者冯小亮[14]对众包活动中的问题解决者进行了研究,认为参与动机包括内部动机、外部动机及内化的外部动机3种类型,且通过频次统计发现激励他们参与的主要原因是奖金激励、兴趣爱好和能力提升。
少数文献基于不同理论模型,构建不同的行为影响因素模型,并通过实证研究论证模型假设。孟韬[12]借用技术接受模型,对影响大众参与众包行为的因素进行了研究,发现与众包行为发生显著相关的因素包括信任感、预期收益和努力期望;李龙一[13]利用社会交换理论对众包平台开展了实证研究,结果表明感知利益受到自我提升和外部奖励的正向影响,感知风险受到执行成本的正向影响,而大众通过权衡参与行为收益和风险的感知,决定其最终是否发生众包参与行为。
综上,现有研究存在3点不足:一是偏重众包动机问题,而对众包能力和众包条件的探讨较少;二是对众包动机如何转化为众包行为的探讨较少;三是对众包动机、众包能力、众包条件和众包行为之间的系统关联探讨较少。
本文采用扎根理论的研究方法,以众包相关文献为研究素材,逐级归纳提炼概念,构建众包行为发生机制模型。文献素材的优点在于:①研究文献涵盖了领域专家的绝大多数观点,较其它材料而言更为权威、规范和系统;②现有文献数据库为研究提供了海量的文献资源,为获取完整和可靠的数据提供了保障;③文献分析基本不存在个人访谈和案例分析中片面性、随意性较大等缺点。具体研究思路如图1所示。
(1)文献语种确定。本文研究对象是中国国民,特将中文定为文献语种。

图1 基于文献分析的众包行为发生机制研究思路
(2)文献检索条件设定。将文献检索主词设定为“众包”,检索条件包括主题、篇名、关键词、摘要、全文等,CNKI较其它中文文献数据库而言,具有资源综合性强、注意二次加工、整合能力强大等优点[15],因此,将文献数据库选定为CNKI,并将文献类型限定为期刊论文。
(3)文献检索。本文以中国知网为文献检索数据库,以“众包”为检索关键词,筛选出中文核心等级及以上的期刊论文。为了加强检索信度,由两名相关研究人员分别进行文献检索,检索结果均为317篇期刊论文,表明结果可信。
(4)第一轮文献筛选。第一轮筛选主要通过“主题”阅读和判别的方式,其具体标准为:论文研究主题是否属于众包,若是则通过筛选,反之则不通过。为保证第一轮筛选信度,拟由多名具备众包研究背景的专家共同进行筛选,原则为全体人员必须一致持同意意见才可通过筛选。最后,第一轮筛选得到266篇论文。
(5)第二轮文献筛选。第二轮筛选主要通过深度阅读文本内容,提取大众发生众包行为的影响因素。其标准为:论文研究内容是否涉及影响大众众包行为发生的因素,若是则通过第二轮筛选,否则不予通过。最终,筛选出符合要求的期刊论文134篇。
本文中数据编码是指对收集到的文献资料通过逐层提取、精炼概念,围绕“众包行为发生机制”这一研究主题进行分层编码,如图2所示。
开放式编码是指前期阶段,数据分析者完全保持开放的态度,通过概念化和范畴化正确反映文献资料内容,打破、揉碎并重新整合原文描述和概念[7]。轴心式编码是将开放式编码得到的概念和范畴通过类比分析,以其性质联系及因果关系进行归纳,得到各范畴之间的关联,提炼本研究的主范畴[8]。选择式编码的主要目的是提炼核心范畴,核心范畴是贯穿整个研究的重要因素,由研究者根据研究的逻辑关系确定各核心范畴之间的关系,并补充尚未完备的主范畴直至其完整,即开发故事线[7]。

图2 众包文献的数据编码流程
为保证编码的信度,本研究采取多人参与、领域专家讨论等多种信度控制方法。其中,多人参与是指两组编码者独立开展开放式编码和轴心式编码。在两组独立开放式编码完成后,归类合并概念相同或相近的编码。对于存在意见分歧的部分,寻找对“众包”有深入研究的第三人,由其定夺此编码是否合并归类。而领域专家讨论则是为了确认最终故事线是否符合逻辑和现实情况,邀请该领域专家评判选择式编码得到的结果。此外,本文为保证信度,还进行了理论饱和度检验,即当分析者获取额外数据亦不能进一步发展某个范畴时,数据编码过程结束。
开放式编码的主要工作是将原始期刊论文中的有关内容进行概念化和范畴化。编码主要步骤如下:①通过阅读和分析筛选出的134篇文献,将“众包行为发生影响因素”相关内容做好标记并提炼初始范畴;②对初始范畴进行概念分析,整合相近含义的初始范畴,得到副范畴。在统计操作上,同一篇论文的同一观点只记录一次,但同一作者在不同论文中阐述的类似观点分别予以记录[16]。开放式编码举例如表1所示。
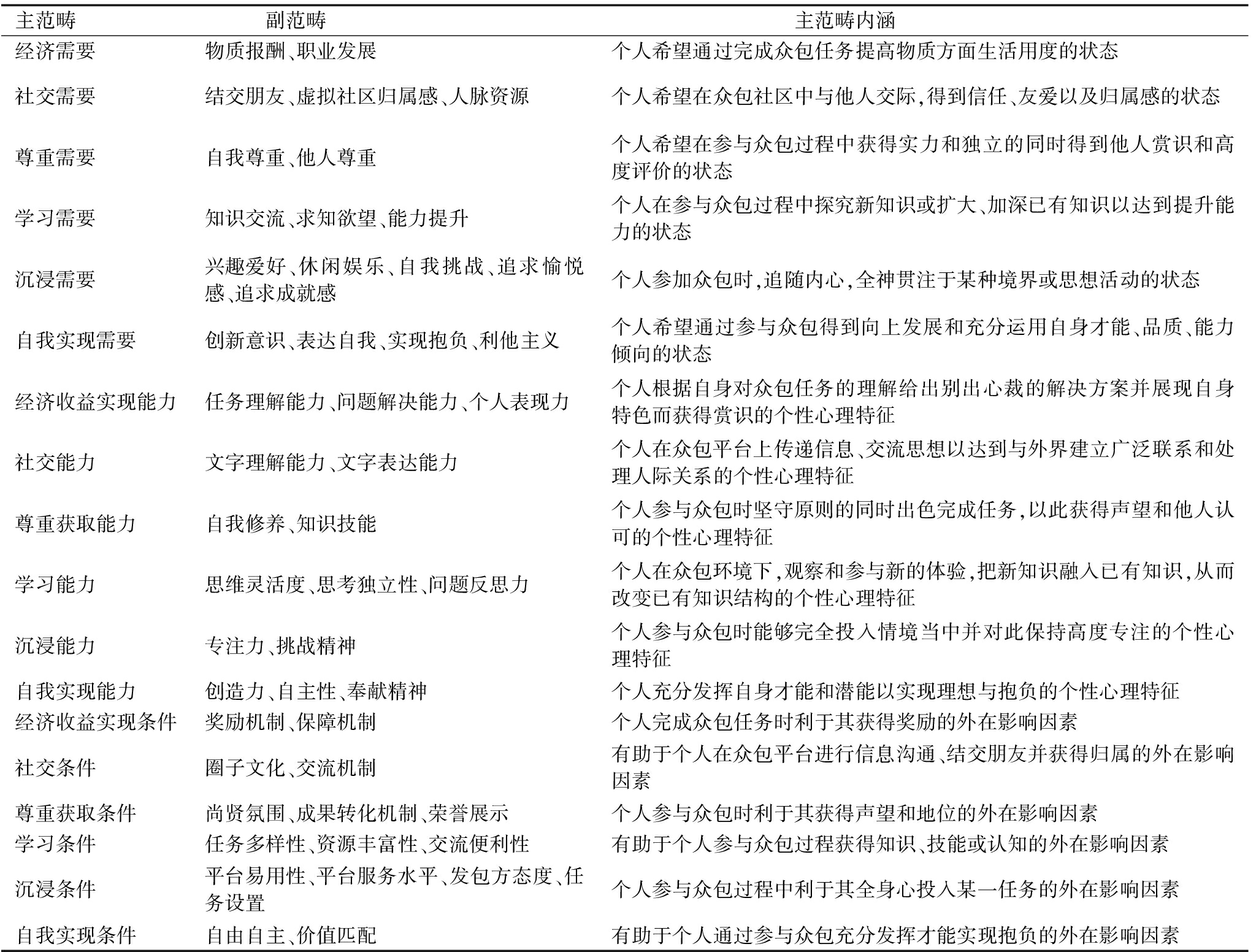
轴心式编码通过聚类分析发现并构建散乱的副范畴间逻辑关联。本研究中由副范畴到主范畴的归并过程存在两条路径。第一条路径是借助“情境性条件→表现→中介条件→行动(互动)策略→结果”的逻辑模式[8],从“众包行为发生机制”的研究主题和知识爆炸、技术发展迅猛的时代背景出发,提炼出主范畴,举例来说,副范畴“求知欲望”、“知识交流”、“能力提升”之间存在如下逻辑关联:“知识爆炸→人才竞争激烈→强烈求知欲望→寻找知识交流平台→个人能力提升”,由此将上述几个副范畴整合为主范畴“学习需要”。第二条路径则是两个及以上的副范畴合并为一个主范畴。例如副范畴“自我尊重”和“他人尊重”可以合并为主范畴“尊重需要”。以此类推,本研究最终将50个副范畴归纳为18个主范畴(见表2)。
表1 开放式编码举例

表2 轴心式编码结果

选择式编码是在开放式编码和轴心式编码内容基础上进一步归纳与提升,通过系统比较分析各范畴间逻辑联系,以“故事线”的方式描绘行为现象和脉络条件,进而构建一套全新的理论体系。选定核心范畴,它应该能够统领其它主范畴,并共同解释说明全部现象。
分析轴心式编码结果可知,18个主范畴之间存在内在逻辑联系。首先,经济需要、 社交需要、尊重需要、 学习需要、沉浸需要和自我实现需要都属于个体众包动机的范畴,六者之间属于并列关系但存在层次上的差异。其次,经济收益实现能力、 社交能力、尊重获取能力、 学习能力、沉浸能力和自我实现能力都属于个体众包能力的范畴,它们之间属于并列关系,且与内在需要一一对应。最后,经济收益实现条件、 社交条件、尊重获取条件、 学习条件、沉浸条件和自我实现条件都属于外部众包条件的范畴,它们之间属于并列关系,也与内在需要一一对应。
本研究最终提炼出三大核心范畴,分别为内在需要、能力禀赋、外在条件。其故事线如下:个体拥有未满足的内在需要驱使其采取一定行动来达到平衡状态,而匹配该需要的能力禀赋作为内部主观支持条件,同时,众包平台和发包方作为外部客观条件,为满足个体需要提供支撑,三者共同驱使个体众包参与行为的发生,如表3所示。
表3 选择式编码结果

为了保证研究信度,本文进行理论饱和度检验。理论饱和度是指即使通过采集额外数据也不能再发展范畴的新特征,也不再产生新的理论[18]。为避免有所遗漏,本研究随机抽取以“crowdsourcing”为篇名或关键词的英文文献20篇,发现没有形成新的范畴,每个范畴也没有出现新的特征。因此,通过饱和度检验。
(1)虽然参与人群存在国籍和地域差别,但主要由社会精英构成;多数参与者的最主要动机是学习新技能和获得他人认可,但也不排除获得经济报酬这一重要原因(A15,A19,A25)。
(2)平台为参与众包的大众设置沟通交流和提升能力的机制,促进了大众积极和持续参与众包活动(A16,A20)。
(3)从众包电影平台 Star Wreck 的案例研究发现,人们参与电影创作不仅是为了赚钱,更想通过电影创作获得快乐(A15,A31)。
(4)平台为接包方推荐个性化任务能够增加接包方的参与积极性(A33)。
(5)在众包模式中,接包者的自我生产能力越强,其主动接包并进行自我生产的可能性越大(A9,A41)。
内在需要是形成众包动机的核心要素,可直接驱动众包行为的发生,包括经济需要、社交需要、尊重需要、学习需要、沉浸需要、自我实现需要。这6种需要之间为并列关系,均会影响个体众包行为的发生,但它们对参与众包行为的积极影响程度不同。高层次需要的满足能够引起更合意的主观效果,即更深刻的宁静感、幸福感以及内心活动的丰富感[19]。
本研究将上述6种需要分为3个层次。①底层为生存需要,即经济需要。生存需要一定的物质支撑,其〗中,物质报酬体现为物质需要,而职业发展则为物质报酬提供了保障,由此构成了经济需要;②中层为归属需要,包括社交需要和尊重需要。无论是社交需要,还是尊重需要,都来源于群体活动,目的是获得群体归属,而非生存,两者共同构成归属需要。人类从远古时代就是群居动物,不仅为了抵御外来威胁,还为了驱赶孤独感而获得团体归属感,由此产生了社交需要。融入某个团体以后,人们希望在团体中获得稳定和较高的评价,以获得自信、名誉和威信,由此产生了尊重需要,因此,尊重需要的层次较社交需要更高;③上层为成长需要,包括学习需要、沉浸需要和自我实现需要。学习、沉浸和自我实现的目的均为实现个人价值,三者共同构成了成长需要。在知识爆炸时代,人们的求知欲望愈发强烈,通过主动学习,能力得以提升。当知识储备达到一定水平时,人们具备沉浸于自己感兴趣领域的能力,对其展开深入研究,以追求愉悦感和成就感。在人们对某一领域具有深入理解后,开始注入创新思维,勇于表达自我的观点,追随内心的使命和抱负,实现自我价值以回报社会。三者所达到的成长目标从个人能力提升到价值实现,呈现阶梯式,因而自我实现需要的层次高于沉浸需要,沉浸需要的层次高于学习需要。
上述3个层次给个体带来的主观感受和价值具有递进性,越是上层的需要带来的价值越大,对个体参与积极性的影响也越强。不同层次的内在需求对个体参与众包行为的积极影响如图3所示。

图3 个体参与众包内在需要层次
动机的实现过程还需要其它因素的支撑,其中之一就是能力禀赋。能力禀赋是指个人通过参与众包满足自身不同需要而应具备的能力,包括经济收益实现能力、社交能力、尊重获取能力、学习能力、沉浸能力、自我实现能力,与内在需要一一对应。个体可能同时拥有多种需要,其中存在一个主导需要,而针对主导需要所应具备的能力禀赋影响大众参与众包的行为。
(1)当个体的主导需要为经济需要时,对应的能力为经济收益实现能力,首先,个体对于选择的任务具有一定的理解能力,在充分理解发包方所提要求的情况下,具备一定的问题解决能力,以此获得众包任务的物质奖励,而获得职业发展需要体现为出色完成众包任务,具有个人表现力,给潜在雇主留下深刻印象。
(2)当个体的主导需要为社交需要时,对应的能力为社交能力,体现为文字理解能力以及文字表达能力。
(3)当个体的主导需要为尊重需要时,对应的能力为尊重获取能力,首先,要求品行端正,其次,要求拥有过人的知识技能,在人群中脱颖而出。
(4)当个体的主导需要为学习需要时,对应的能力为学习能力,在参与众包任务和与他人交流的过程中思维灵活,具有独立思考能力。
(5)当个体的主导需要为沉浸需要时,对应的能力为沉浸能力,首先,需要个体对兴趣具有专注力,不能只是“三分钟热度”;其次,具有挑战精神,在挑战自我时进入沉浸忘我的状态。
(6)当个体的主导需要为自我实现需要时,对应的能力为自我实现能力,个体能够充分发挥自身潜力,创造出卓越成就。
动机实现过程中,外在条件也会影响众包行为的发生。由于众包活动存在各式各样的众包任务,不同任务对于不同对象而言可能有趣也可能无趣,所以,个体从事众包活动的积极性有所不同。自我决定理论认为,积极性存在差异的最主要原因是个体对所从事活动的规则与价值内化、整合的程度不同[20]。内化和整合的程度越高,则个体从事活动的积极性越高。其中,内化是指人们从外部接纳了某种价值观或行为准则;整合是指将价值观和行为准则与自己思想融为一体,作为自我感觉的重要部分[9]。个体参与众包活动的内在价值是上述6种需要,即经济需要、社交需要、尊重需要、学习需要、沉浸需要、自我实现需要。为了提高个体参与众包的积极性,平台需要将规则与参与者的内在价值整合在一起,通过提供相应的外在条件满足个体的不同需要。
(1)为了满足个体的经济需要,一方面,平台和发包方必须提供个体实现经济收益的可能性,平台建立人才推荐机制,发包方提供物质奖励;另一方面,平台需要保障奖励的落实,满足个体的经济需要。
(2)为了满足个体的社交需要,平台首先需要完善信息沟通机制并建立良性互动机制,其次,要形成圈子文化,使得兴趣爱好类似的个体汇聚起来、找到归属感。
(3)为了满足个体的尊重需要,平台需要设置积分排名、授予称号等荣誉展示机制,并有意识地营造尚贤氛围,发包方则建立成果转化机制,承认个体的努力成果,满足个体的尊重需要。
(4)为了满足个体的学习需要,平台需要保证个体相互交流的便利性,提供多样性的任务选择,使个体既能加深已有知识理解又能探索新的知识领域。同时,提供丰富的学习资源,提高个体的学习能力,增加平台的学习氛围,满足个体的求知欲望。
(5)为了满足个体的沉浸需要,平台和发包方需要营造舒适的众包环境。具体而言,提高平台易用性和服务水平,发包方积极与大众互动且保持评审的公平性,在任务设置时注意形式的趣味性并给个体提供必要的信息和自由空间,以此满足个体对愉悦感和成就感的追求,进一步满足个体的沉浸需要。
(6)为了满足个体的自我实现需要,众包平台保障个体任务选择的自主性,工作方式自由,倡导互帮互助的价值导向;发包方则发布有价值和意义的众包活动,使得个体能够通过参与众包活动满足自我实现的需要。
基于上述三大核心范畴模块,构建众包行为发生机制模型,如图4所示。支撑人们参与众包行为的三大核心要素为内在需要、能力禀赋和外在条件,三者共同驱动个体众包参与行为的发生。只有当人们的内在需要、能力禀赋、外在条件三者相匹配时,个体参与众包的积极性才会最高。而当个体缺乏参与众包的内在需要时,个体将没有参与众包活动的意愿,该个体不会产生众包行为;当个体不具备承担众包任务的能力禀赋时,个体对于参与众包活动只能是心有余而力不足,这会降低个体参与众包的积极性甚至退出众包活动;当众包活动的外在条件不满足时,外部环境无法保证个体众包活动的正常进行,个体自然无法产生众包行为。

图4 众包行为发生机制模型
内在需要作为核心要素,对于能力禀赋和外在条件产生影响。①内在需要可以激发个人潜在的能力禀赋。当个体拥有迫切的众包需要但现实能力不足时,个体会迫切希望激发自身的潜能。个体的能力禀赋会随着内在需要进行动态调整,需要愈强烈,能力提升效果愈明显;②内在需要可以对外在条件提出诉求。个体会根据内在需要选择条件好的众包平台,退出条件欠佳的平台。
基于上述讨论,可以将个体参与众包行为的发生路径描述如下:个体内在需要作为人们参与众包行为的内在动机,具有激发、指向与维持众包活动的功能,从根本上决定了个体的众包参与行为[10];在动机转化为行为的过程中,能力禀赋和外在条件起到了正向调节作用,分别从内部和外部保障了众包行为的发生;内在需要的价值还体现为可以激发能力禀赋,并促进外部条件优化。
本研究对涉及众包行为发生影响因素的中文文献进行编码分析,从中归纳提取核心范畴,构建众包行为发生机制模型,主要研究结论如下:
(1)影响个体众包行为发生的三大核心范畴为内在需要、能力禀赋和外在条件。其中,内在需要反映人们希望通过参与众包活动达到自身满足的心境,由低到高包括生存需要、归属需要、成长需要;能力禀赋反映人们承担众包任务的先天素质,是保障众包行为发生的内部因素,其类型划分与内在需要的类型相对应;外在条件反映众包平台为个体完成众包任务所提供的工作环境,是保障众包行为发生的外部因素,其类型划分亦与内在需要的类型相对应。
(2)内在需要、能力禀赋和外在条件三者之间的逻辑关联是,内在需要作为核心因素影响能力禀赋和外在条件。一方面,个体出于满足自身内在需要的目的,会激发自身潜能,由此促进能力禀赋的提升;另一方面,个体会根据自身内在需要,向平台提出众包条件诉求,由此促进外在条件改善。
(3)大众参与众包行为发生机制是,内在需要作为人们参与众包行为的内在动机,从根本上决定了个体的众包参与行为;能力禀赋和外在条件对动机转化为行为具有正向调节作用,分别从内部和外部保障众包行为的发生;内在需要的价值还体现为可以激发能力禀赋,并促进外部条件优化。
基于本文构建的众包行为发生机制模型,建议从唤醒众包需要、训练众包能力、完善众包条件3个方面,引导和激励民间智力资源参与众包活动,进而推进众包模式的普及,为“双创”提供研发人力支撑。
(1)唤醒众包需要。内在需要作为个体参与众包的内在动机,是促进众包行为发生的原始动力。为唤醒个人的众包需要,一是通过宣传活动吸引人们关注众包活动,重点激发人们的高层次需要;二是注重众包平台品牌建设,以良好的品牌吸引人们关注众包,激发人们的兴趣。
(2)训练众包能力。能力禀赋作为个体参与众包的内在素质支撑,是个体胜任众包任务的决定因素。为避免个体出现“心有余而力不足”的情况,建议针对性地训练个体众包能力,一是培养个体学习的自觉性,使得个体有意识地挖掘自身潜力,主动学习提高众包能力;二是利用平台为个体提供学习工具和知识技能培训。
(3)完善众包条件。众包条件是保障个体参与众包的外部支撑,主要由众包平台提供。为完善众包条件,一是需要根据众包参与者的个性特征,分析其主导需要,针对个体需要完善众包条件;二是需要注重众包参与者的反馈信息,将改进意见适时传递给众包平台,让平台及时了解大众对于众包条件的诉求。
参考文献:
[1] HOWE J.The rise of crowdsourcing [J].Wired Magazine, 2006, 14(6): 176-183.
[2] DECI E L, RYAN R M.Intrinsic motivation and self-determination in human behavior [M].NewYork: Plenum, 1985:10-25.
[3] ISO-AHOLA S.Motivational foundations of leisure [C]// JACKSON E L, BURTON T LED.Leisure studies: prospects for the XXI century.State College, Pa: Venture Publishing, 1999:35-51.
[4] BRABHAM D C.Moving the crowd at iStockphoto: the composition of the crowd and motivations for participation in a crowdsourcing application [J].First Monday, 2008, 13(6): 1-1.
[5] ORAGNISCIAK P.Why bother? examining the motivation of users in large-scale crowd-powered online initiatives [D].University of Alberta, 2010.
[6] LAKHANI K R, PANETTA J A.The principles of distributed innovation [J].Innovations, 2007, 2(3): 97-112.
[7] CORBIN J, A STRAUSS.Grounded theory research: procedures, canons and evaluative criteria [J].Qualitative Sociology, 1990, 13(1): 3-21.
[8] PANDIT N R.The creation of theory: a recent application of the grounded theory method [J].The Qualitative Report, 1996, 2(4): 1-14.
[9] RYAN R M, DECI E L.Self-determination theory and the facilitation of intrinsic motivation, social development, and well-being [J].American Psychologist, 2000, 55(1).
[10] DECI E L,RYAN R M.The "what" and "why" of goal pursuits: human needs and the self-determination of behavior [J].Psychological Inquiry, 2000, 11(4): 227-268.
[11] 张红霞, 谢毅.动机过程对青少年网络游戏行为意向的影响模型[J].心理学报, 2008(12): 1275-1286.
[12] 孟韬, 张媛, 董大海.基于威客模式的众包参与行为影响因素研究[J].中国软科学, 2014(12): 112-123.
[13] 李龙一, 王琼.众包模式用户参与影响因素分析——基于社会交换理论的实证研究[J].现代情报, 2014(5): 17-23.
[14] 冯小亮, 黄敏学.众包模式中问题解决者参与动机机制研究[J].商业经济与管理, 2013(4): 25-35.
[15] 李金兰.CNKI、万方、维普资源比较与分析[J].情报探索,2011(4): 59-61.
[17] 亚伯拉罕·马斯洛.动机与人格(第3版)[M].许金声,等,译.北京: 中国人民大学出版社, 2012: 133-134.
[18] 赵燕梅, 张正堂, 刘宁, 等.自我决定理论的新发展述评[J].管理学报, 2016(7): 1095-1104.
Gao Xirong, Yang Fei,Yang Jian
(School of Economics and Management, Chongqing University of Posts and Telecommunications, Chongqing 400065, China)
Abstract:The model of crowd-sourcing behavior trigger mechanism is driven by individual inherent need, ability endowment, and external condition is constructed by literature coding analysis for the urgent need of crowd-sourcing incentive in the era of mass entrepreneurship and innovation. The individual inherent need, as motivation factor of crowd-sourcing, could be transformed to crowd-sourcing behavior directly, and the individual ability endowment and external condition could modify the behavior conversion process positively. Three suggestions including arousing individual crowd-sourcing need, training individual crowd-sourcing ability, and improving crowd-sourcing condition are put forward based on the model above, through which popularizing crowd-sourcing and providing human resource for mass R&D.
Key Words:Crowd-sourcing Behavior; Crowd-sourcing Model; Literature Coding Analysis
基于文献编码分析的众包行为发生机制模型构建
收稿日期:2017-09-19
基金项目:重庆市教育科学“十三五”规划重点课题项目(2016-GX-006);重庆市研究生教育教学改革研究项目(yjg20163071)
作者简介:高锡荣(1963-),男,湖北天门人,博士,重庆邮电大学经济管理学院教授,研究方向为技术经济及管理;杨菲(1993-),女,湖北咸宁人,重庆邮电大学经济管理学院硕士研究生,研究方向为技术创新管理;杨建(1994-),男,浙江温州人,重庆邮电大学经济管理学院硕士研究生,研究方向为互联网经济与技术创新。
DOI:10.6049/kjjbydc.2017060293
中图分类号:F272.2
文献标识码:A
文章编号:1001-7348(2018)06-0014-07
[16] 高锡荣, 胡小娟, 柯俊.基于
文献编码分析的创新文化概念体系构建[J].软科学, 2016(1): 129-134.
(责任编辑:万贤贤)