中国制造业正处于变革与转型的十字路口,面对美国“先进制造业计划”以及德国“工业4.0”的挑战,我国汽车制造企业迫切需要从“中国制造”转型升级为“中国智造”[1]。迄今为止,我国成功实现智能化转型并建立起竞争优势的制造业企业并不多见[2]。因此,对于少数智能化转型升级具有一定成效的企业,其经验与教训亟待研究、提炼与总结,从而为其它传统制造企业发展提供理论与实践指导[3]。鉴于此,本文提出3个研究问题:传统汽车制造企业实施智能化转型升级路径是怎样的?企业在智能化转型过程中面临何种挑战?制造业企业应采取何种转型升级战略?本文基于动态能力理论,对3家智能化转型颇具成效的本土汽车制造企业开展跨案例研究,以期为其它传统制造企业智能化转型升级提供理论和实践指导。
(1)以技术变革为依托的智能转型升级。从信息科学角度出发,Gillenwater等[4]将计算机辅助制造、模型知识数据库以及网络化协同设计等方法融入产品研发,促进产品设计过程智能化转型。从制造科学角度出发,Prickett等[5]将分布式数控系统、无线传感器网络以及柔性制造系统等智能技术应用于产品生产过程,引领产品生产流程智能化转型。Choy&Su[6]系统性地研究了智能供应链管理、外部环境的智能感知、生产设备的性能预测及智能维护、智能企业管理,提出企业全方位智能转型构想。我国学者周济[7]基于跨学科视角对智能制造进行了探索,指出信息化与工业化深度融合是实现智能制造的前提,智能制造技术、系统以及各类智能产品是智能制造的主要表现形式。以上研究对企业智能转型升级的技术需求进行了归纳总结,为制造业企业智能化转型提供了一定参考,然而现有研究尚未对传统制造企业,尤其是传统汽车制造企业获取相关技术能力的具体路径或方法作出明确回答。
(2)企业智能化转型升级模型。智能化转型势必会改变原有产业模式,如从服务科学视角看,智能制造服务将涵盖产品服务与生产服务。产品服务主要是指产品销售以及售后安装、维护、回收以及客户关系维护等服务;生产服务则是指与生产相关的技术服务、信息服务、金融保险服务及物流服务等[8]。孟凡生等[9]通过词频分析,结合TOPSIS绘制了新能源装备智造化技术路线图,为新能源装备制造领域未来工艺流程、产品服务以及运营管理智能化转型升级提供参考与借鉴。史竹琴等(2017)从商业模式视角出发,构建了智能生产共享模型,为企业智能化转型升级提供了新思路。以上研究对制造业智能化转型升级具体模式作出了重要贡献,但现有文献未对传统制造企业,尤其是传统汽车制造企业战略升级的具体情境及路径给予足够关注。
(3)企业智能化战略转型动力。黄建等[10]对我国与德、韩等发达国家智能转型展开比较研究,提出我国企业智能化转型升级建议。李海海[11]认为应当加强军民融合以促进我国装备制造业智能化转型升级。魏艳秋等(2018)研究发现,现代信息技术服务业嵌入有助于传统制造业智能化转型升级。孟凡生[12]研究发现,企业人才建设、技术创新及数字化转型等有助于企业智能化能力提升,在高端装备制造业成长路径中,技术创新是推动“制造”向“智造”转型的核心要素[13]。以上理论研究揭示了制造企业智能化转型升级的重要推动力量,但是对于传统制造企业,尤其是汽车制造企业智能化转型升级的重要推动力量以及演进路径的实证研究亟待深入。
企业在发展过程中积累的知识(尤其是关于如何整合各种技术以及生产技能的知识),逐渐形成企业核心能力[14],但这并不意味着企业所有的知识、资源都能形成其持续长久的竞争优势。只有那些具备延展性、价值性、异质性、低替代性和不能被完全仿制等特点的知识及资源,才可能发展成为企业的核心竞争力,进而维持企业可持续竞争优势[15]。随着社会科技发展,企业面临的环境日趋复杂,高新技术不断升级,使得企业发展路径与技术轨迹选择更加多样。就断裂式技术而言,企业原有能力可能落后于时代需求,甚至成为新能力发展的阻碍,即便是成功企业也会出现“核心能力刚性”[16],其产生的原因在于,企业核心能力无法随着环境快速变化而升级演进[17]。智能化转型升级将引起企业诸多要素变更,如产品、技术以及服务等,意味着企业必须对现有能力进行动态调整以适应环境变化。
在全球客户需求不断升级、科技水平迅猛发展、竞争日趋激烈的背景下[18],基于当前“超竞争”环境,企业必须敏锐捕捉环境变化,及时调整自身核心能力、伺机转型,以实现持续成长[19]。
动态能力是指企业通过构建、整合及重构的方式,应对环境动态变化[20],是企业获取新竞争优势的一种综合能力。Teece&Pisano[20]首先提出动态能力是由整合能力、组织学习及重构能力组成的。后期我国诸多学者基于本土化管理情境对其进行了补充与完善,如侯嘉政[21]认为对市场导向的感应能力、沟通协调及整合能力、社会网络关系能力、组织学习能力共同构成了企业动态能力。动态能力理论指出,外部环境培育、整合及内部资源重构,有助于打破核心能力刚性,从而保持企业竞争优势。
现有关于企业智能转型升级的研究,大多聚焦于企业智能化转型所需的技术基础、具体商业模式以及智能化转型动力、技术以及模式变革。动态能力理论就制造业智能转型所需的核心能力进行了界定,企业只有针对快速变化的环境不断调整身自资源配置,才有可能获得持久的竞争优势,进而实现智能化转型,但未对企业如何在变化的环境中整合、学习或重构进行更为深入、具体的解释。此外,就动态能力如何帮助企业解决核心能力刚性问题,现有文献尚付之阙如。基于以上分析,本文拟采用动态能力理论,对3家汽车企业进行探索性案例分析,构建国内传统车企智能化转型升级演进路径模型,以期为传统汽车制造企业智能化转型升级提供理论与实践参考。
本研究采用案例研究法,该方法相对成熟,业内学者在其原则步骤等方面已达成共识[22-23]。案例研究可对研究主题进行深入挖掘,能回答“怎么样”和“为什么”的问题[24]。本文关注汽车企业智能化转型升级涉及的诸多变革问题,比较契合案例研究方法的适用条件[25]。最后,相较于单案例研究,跨案例研究可以构建更为精确、简约以及具有普适性的理论。因此,本文采用跨案例方法,以探索寻找汽车行业企业智能化转型升级过程的异同。
根据Eisenhardt的建议,案例选择遵循理论抽样的原则,即应当根据发展理论的原则进行案例选择。本文根据研究主题选取3家目标企业,分别为长安汽车公司、吉利汽车公司以及东风汽车公司。
长安汽车1957年正式进入汽车制造业;1999年底提出“以我为主,自主创新”的长期发展规划,为其后的智能化转型奠定了基础;2001-2011年,长安汽车与外国企业如雪铁龙、福特等建立合资企业,以国际标准要求自我、弥补自身发展短板;2015年长安汽车入选工信部首批46家智能制造试点示范单位,是汽车行业唯一一家试点示范单位;2017年,累计销售287.2万辆,其中自主品牌166.3万辆。
浙江吉利控股集团始建于1996年;2004年吉利汽车销量跃居全国前十,并于2005年在香港成功上市;2007年正式宣布战略转型;2009年收购全球第二大自动变速器生产商DSI公司。1998-2009年,吉利汽车销量由200辆涨至326 710辆,年平均增长量为96%;2010年收购沃尔沃轿车公司,获得沃尔沃100%的股权及相关资产;2017年,吉利汽车销量124.7万辆,市场占有率达5.06%。
东风汽车前身为第二汽车制造厂,始建于1969年,1992年正式更名为东风汽车公司。同年,东风与法国雪铁龙合资建立“神龙汽车公司”;2001年,东风市场占有额达11%,位列全国第三;2002年东风与雷诺就Dcill签署合作协议,引进并吸收了雷诺先进的发动机生产工艺;2017年东风汽车销量412万辆,位居业内第二。
综上所述,所选3家个案均为我国大型知名车企,在汽车行业内具有相当大的影响力,其智能化转型有较多社会关注和新闻报道,二手资料更易于获取。此外,以上3家企业均为我国较早从事汽车生产制造的公司,可以较为完整地呈现出我国汽车企业从起步向智能制造发展的历程,有助于构建完整的车企智能转型升级演进路径模型,使得本文理论构建信效度更佳。最后,以上3家案例企业在动态能力使用方面侧重点各异,如长安汽车与各科研机构合作研发关键技术产品;吉利汽车通过全球收购获取技术专利;东风汽车多次与国际先进企业进行部门整合,推动产品国际标准重建。因此,通过对以上3家案例进行研究,能更全面地考察动态能力在制造企业智能化转型升级过程中的作用机理。
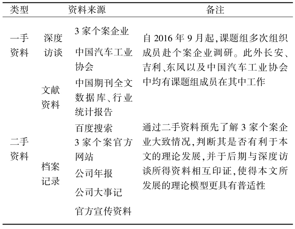
本研究采用文献资料、档案记录整理及深入访谈等3种方法进行数据收集,而多样化的信息来源有助于对研究数据进行交叉验证和相互补充[24]。为提高效率及客观性,本研究借助NVivo11 软件进行资料管理及内容分析,将不同来源的资料构成“资料三角形”,以避免同源偏差、提高建构效度[25-27]。数据收集方式及资料来源如表1所示。
表1数据收集方式

类型资料来源备注一手资料深度访谈3家个案企业中国汽车工业协会自2016年9月起,课题组多次组织成员赴个案企业调研。此外长安、吉利、东风以及中国汽车工业协会中均有课题组成员在其中工作二手资料文献资料档案记录中国期刊全文数据库、行业统计报告百度搜索3家个案官方网站公司年报公司大事记官方宣传资料通过二手资料预先了解3家个案企业大致情况,判断其是否有利于本文的理论发展,并于后期与深度访谈所得资料相互印证,使得本文所发展的理论模型更具有普适性
对于构念识别与描述,一方面,遵循有利于知识积累的原则,充分借鉴已有文献,整理出与本案例研究相匹配的识别与描述方法;另一方面,保持相对开放的概念类型[28],基于Teece[20]的建议将动态能力划分为转变能力、学习能力以及协调整合能力3个维度,借助NVivo11 软件构建节点框架,将资料内容编码到相应节点中,使关键构念能更好地在案例资料中呈现。具体维度细分如图1所示,国内已有学者对汽车行业动态能力进行了本土化定量验证[29]。

图1 动态能力维度
此外,本文研究主题是我国汽车制造企业智能化转型升级路径,涉及企业转型升级各阶段的核心能力、存在的问题以及升级战略等。因此,针对研究主题进行探索性案例研究,借助NVivo11 软件对研究内容进行归纳、总结以及提炼。
在案例研究过程中,遵循Yin[24]的观点,对内部效度、外部效度及信度等进行检验。通过文献回顾和理论分析,应用动态能力理论构建企业智能化转型升级演进路径模型,并检验理论模型与目标案例的匹配度,以确保研究的内部效度。在研究设计阶段,运用动态能力理论指导本案例研究进度,并遵循分析性归纳逻辑,总结、回顾现有理论中有关企业的概括性智能化转型升级演进路径,以增加研究外部效度。创建案例研究数据库以提高案例研究信度,数据库资料包括访谈录音、访谈文本、企业内部资料、期刊论文、媒体报道等,以便再次对案例进行审查分析。
表2目标案例智能化转型升级阶段、核心能力、存在问题与升级战略类型

阶段比较项目长安汽车吉利汽车东风汽车自动化阶段时间1984年至今1997年至今1969年至今核心能力汽车低成本制造汽车低成本制造和低层次模仿能力汽车低成本制造存在问题核心技术匮乏,上下游技术依赖于国外;创新技术基础还很薄弱;人才匮乏汽车制造起点低;资金有限;汽车制造业的物流成本居高不下;人才匮乏工厂分散,规模经济差;优质人才稀缺;产品单一,结构不合理升级战略借合资反哺自主品牌;以项目为载体,中外联合开发解决核心技术问题;通过合资、合营和并购等资产重组方式实现规模经济模仿创新;供应链整合;人才培育开发;协同创新整合供应商,优化组织结构;开展国际合作,提高市场竞争力;加大科研投入,增强自主创新能力升级战略类型以提高生产力为核心的升级战略信息化阶段时间2000年至今2004年至今1996年至今核心能力规模经济;中等程度研发设计能力;与国际品牌合作经验规模经济;中等程度研发设计能力;资源整合能力规模经济;与国际品牌合作经验;自主研发能力存在问题库存高、客户等待时间长、无法满足个性化需求;信息安全不能保证;信息系统众多,但缺乏管控标准各信息系统相对独立,集成性较差;管理跟不上企业信息化发展:信息安全不能保证;信息化建设职责不清;产品质量不高各业务流程、板块沟通存在协同发展问题;资源分散、信息孤岛问题严重;对市场反应慢;信息安全问题升级战略在企业结构上营造竞争机制;采用先进管理方法全面提升管理效率;构建标准工厂信息化体系、统一管理模式信息系统集成战略;管理与服务分离;全球收购;采用先进管理方法全面提升管理效率;服务上下游合作伙伴战略整合各板块产业链,发挥发挥资源整合的协同优势;采用先进管理方法全面提升管理效率;构建企业统一集成的信息及管理平台升级战略类型以标准化、信息化集成为核心的升级战略智能化阶段时间2011年至今2010年至今2010年至今核心能力全球资源整合能力、研发能力、敏锐捕捉客户需求能力全球资源整合能力、资本运作能力、研发能力、敏锐捕捉客户需求能力资源整合能力、研发能力存在问题产业链尚不完整;在研发等全体系支撑上与国际一流企业尚有差距;关键智能制造技术及核心基础部件主要依赖进口;互联网企业抢占智能网联端口核心技术未获突破,关键部位依赖于进口;互联网企业抢占智能网联端口自主品牌总体压力较大;关键智能制造技术及核心基础部件主要依赖进口;互联网企业抢占智能网联端口升级战略建立全球协同研发管理体系,支撑产品智能化战略;以用户为中心,打造客户“愉快体验”;采用数字化技术优化核心流程,推进过程智能化;推进汽车金融,助推企业的智能转型协同研发,支撑产品智能化;以用户为中心,打造用户愉悦体验;采用数字化技术优化核心流程,推进过程智能化;借助工业大数据提升生产节拍;业务边界模糊化战略联合国内企业、科研机构,支撑产品智能化;以用户为中心,打造用户愉悦体验;采用数字化技术优化核心流程,推进过程智能化升级战略类型以企业柔性建设和用户为中心的升级战略
在自动化阶段,首先,组织学习方式不同。长安汽车、吉利汽车、东风汽车分别通过中外联合开发、与国际技术中介合作、借鉴学习先进做法和理念的形式,攻克核心技术难题;其次,三大案例企业提高规模经济效益的方式存在显著差别。长安汽车主要通过集资创办中外合资企业的形式扩大产能,而吉利汽车和东风汽车分别通过加大资本投资、技术转移和组织结构变更等方式整合供应链,以提高货源供应的及时性和专业性;最后,人才培育开发手段有所差别。长安汽车主要以项目为依托,将研发工程师送往国外先进的汽车制造企业进行锻炼实践,吉利公司主要采取自建职业院校培养人才的方式,满足自身对汽车技术专业人才的多层次需求,而东风公司侧重于从员工培养、激励等内部机制方面推进人才建设。
在信息化阶段,三大案例企业针对信息管理体系、信息安全、产品质量等问题采取了相关措施,均是通过收购的方式获得完备的供应商供给体系和关键技术,以支撑企业信息化建设,进而产出高质量汽车产品,但具体的工厂信息化体系构建路径存在一定差异:长安汽车和东风汽车主要是从企业层面对企业进行集成化管理,吉利汽车则兼顾公司内部及集团层面,通过业务板块强化对集团各模块的标准化管理。
在智能化阶段,为改变严重的核心技术依赖局面,三大公司在全球范围内建立合作,形成完备的多层次协同研发管理体系。此外,3家企业十分注重用户体验,通过发展数字化技术优化核心流程,实现过程与产品智能化。其中,吉利汽车更是采用业务边界模糊化战略,拓展产品开发思路,更好地满足了用户的多层次、全方位需求。
基于动态能力理论,对长安汽车、吉利汽车以及东风汽车等3家车企智能化转型升级路径、各阶段核心能力及升级战略类型进行对比分析,运用归纳推理的方法,构建传统汽车制造企业智能化转型升级演进路径模型,如图2所示。

图2 汽车制造企业智能化转型升级演进路径模型
为应对变化发展的市场环境,对企业核心能力进行重构显得极为重要。基于动态能力理论,本文将传统汽车制造企业智能化转型升级各阶段的核心能力依次概括为低成本制造能力、规模经济和中等程度研发设计能力、资源整合能力及个性化定制能力。该模型表明:传统汽车制造企业通过在智能化转型的各个阶段进行自身核心能力提升、不断演化升级,最终实现企业由“制造”到“智造”的升级。通过对3家典型汽车制造企业进行深入的案例分析,试图对上述传统汽车制造业智能转型升级的路径理论模型进行解释。
在自动化阶段,为实现生产车间作业流程自动化,企业引入涂装、焊接机器人等设备。在现代工业生产中,设备和生产线自动化不仅能提高产出,而且有助于提升产品质量。基于产品制造观念,企业将绝大多数资源用于生产制造能力培育开发上。该阶段主要关注如何实现高质量产品产出的规模效益,此时的核心能力主要体现为核心产品低成本制造。
4.1.1 自动化阶段存在问题
(1)汽车制造起点低,核心技术匮乏。
(2)汽车零部件企业间缺乏专业化协作分工,各自为阵。
(3)人才匮乏。企业缺乏高素质科技人才,人员招聘困难。3家本土制造业企业在自动化时期,无一不面临人才匮乏问题。吉利最早的汽车团队只有7人,其中仅有3人从事技术工作。根据吉利集团董事长李书福回忆,“如果说有第4个工程师,并且是总工的话,那就是我”。
4.1.2 自动化阶段升级战略
(1)通过组织学习,攻克核心技术难题。为解决自动化阶段存在的核心技术匮乏问题,增强企业产品的自主性以及竞争性,赢得市场话语权,学习创新是传统制造企业的主要升级战略之一。
长安汽车初期为提高自身的整车制造能力,与意大利IDEA、德国EDAG等专业性汽车工程技术公司达成战略合作,并派遣研发人员全程参与联合开发。2003年,长安汽车逐步形成了三大能力,即联合设计与部分自主设计能力、对现有车型进行重大改进与改型的能力,以及零部件改进设计能力。长安汽车通过组织学习,实现了核心能力演进升级。具体而言,通过组织学习促进企业内部个体学习以及团队学习,将原有低成本制造能力升级为中等程度的研发设计能力。而吉利则通过与国际技术中介开展合作,同步落实生产设备改造、自建研究院等举措,逐渐实现关键零部件自主制造。吉利通过组织间学习,升级自身制造能力,逐步形成中等程度研发能力。东风有限公司重点关注顾客需求信息与技术信息沟通共享,结合自身特点,通过组织学习的方式吸收日产、雷诺公司的市场经验和设计理念,从而降低研发迭代成本,实现产品研发突破。
(2)通过合营并购等方式实现规模经济。长安汽车相继与日本铃木株式会社、马自达公司及美国福特汽车公司达成战略合作,合资建企,通过外部整合协调能力扩大产能,升级其制造能力实现规模经济。吉利通过对零部件厂商进行资本投资、整合外部资源,与零部件供应商形成“父子配套”的关系,以降低货源供应不确定性,提高规模效益。东风为了降低整车制造成本,利用其结构柔性,率先与当地8家地方企业进行合作与重组,向合作企业转移公司的装配线技术,提高公司零部件供应商的专业化生产能力,实现了由企业内部垂直劳动分工生产体系向企业间水平劳动分工生产体系转变。
(3)人才培育开发。长安汽车采用“借船出海”的战略,以国际合作项目为载体,培养大批研发工程师。在与国外实力雄厚的汽车制造企业合作过程中,长安汽车加大研发力度,通过不断进行开发与学习,提高自身技术水平,建立起自己的现代化生产流水线,培育出自己的品牌。吉利集团为满足企业对汽车技术专业人才的多层次需求,陆续自建创办浙江吉利汽车工业学校、浙江吉利技师学院和吉利大学。东风汽车有限公司坚持推进“以工作实践促进员工能力成长”的管理举措,每年将“薪金”的2%作为员工个体学习的经费支出,并在公司内部推行HPP(高潜质人才)教育制度。
4.1.3 自动化阶段小结
在自动化阶段,大多是新进的汽车企业,制造起点较低,通过引入涂装、焊接机器人等实现车间作业自动化。公司主要依托现阶段产品的低成本制造能力进行以提升制造能力为核心的战略升级。具体而言,通过组织学习(主要体现为个体学习、团队学习以及组织间学习)提升员工综合素质,进而解决企业发展初期面临的人才匮乏问题;通过组织重构能力在组织内外部寻求协同创新,以解决其核心技术问题,进而提升企业制造能力,创造竞争优势,形成企业中等程度研发能力;通过协调整合能力与外资企业合营,或是与供应商合营,实现规模经济,进而构建起市场竞争优势、提高企业绩效。
经过自动化阶段的升级改造,企业生产能力得到大幅度提升,基本实现了规模经济,创新研发初显成效。此时,企业在研发、生产、采购等方面遇到的问题愈渐复杂,而自动化阶段的问题处理惯例往往因其结构刚性逐渐丧失作用。随着信息技术日益成熟,信息技术与工业大生产相结合已成为大势所趋。此时,企业将以规模经济以及中等程度的研发能力为核心能力进行下一步战略升级。
4.2.1 信息化阶段存在的主要问题
(1)信息系统众多,缺乏管控标准。
(2)信息安全问题。集团内部在进行信息共享过程中,存在信息系统集成性和安全性问题,对信息的集中化管理可能导致信息泄露。
(3)前期低成本生产导致产品质量不高。3家案例企业均存在自主品牌的低质量水平问题,如供应商层次水平的差异性,在一定程度上影响了汽车产品质量,降低了消费者对公司产品的信任度。
4.2.2 信息化阶段升级战略
(1)构建标准工厂信息化体系,统一管理模式。长安集团建立了五大核心系统,并通过协调整合内部资源建立了以CA-CMP(长安共用模块化平台)为核心的企业内部管理系统,强化对身份、资源、权限、安全、监控的一体化管理。吉利汽车在2005年年初进行改革创新,把零散级的信息化模式转化为系统集成级的模式。在集团层面成立信息系统部,对各个基地的人员进行统一管理,吉利汽车称之为称为“六统一”,对人事、立项、费用、采购等进行集中管理。东风汽车则在公司层面建立“五统一”的核心架构,将产品数据管理、采购及供应商管理、计划管理、生产组织模式和营销及服务体系五大模块纳入统一化管理。上述3家企业均是通过其内部协调整合能力将组织内部各职能部门、分立的信息管理系统联结为一体,实现了组织内部信息共享,资源配置优化。
(2)兼收并蓄,全面提升信息化管理水平。对惯例的一味遵循只会导致企业丧失原有的核心优势,陷入路径依赖的泥沼,因此企业要想保持运营、结构和战略柔性,就必须根据环境变化持续进行重构和转变[23]。长安依据自身已建立起的业务框架,基于各层级使用者的不同立场和需求,充分借鉴福特汽车信息管理体系结构,以应用为导向、“自我修复”为目标,对管理标准的文件体系实施信息化再造。吉利汽车整合信息技术团队,创建下属子公司“易泓企业管理咨询有限公司”,构建自身信息开发平台,提高管理信息系统的通用性,推进公司管理以及汽车研发的平台化、通用化建设。东风汽车秉持“变革、执行、创新”的企业理念,充分借鉴日产在信息管理经营方面的先进思想与管理经验,通过持续学习、整合及发展,由东浦信息技术有限公司自主创建了以ERP为中心(企业资源计划),以PDS(综合布线系统)、OTD(及时交付系统)、CRM(客户关系管理系统)、SRM(供应商关系管理系统)为辅的综合信息管理系统 ,实现了生产组织方式创新。企业通过其重构能力(具体表现为组织结构柔性)对组织结构进行再造,通过融入先进管理理念、采用领先管理架构,或对组织结构进行拆分、建立子公司等方式,实现组织多元化发展,全面提升管理水平。
(3)全球收购,吸收业内领先信息化技术。通过全球收购,可以快速吸收内领先企业的核心技术、先进生产线等。东风于2014年以8亿欧元收购标致雪铁龙14%的股份,成为其最大股东,在技术研发、采购、制造和营销等领域获得了标志雪铁龙的先进技术与信息管理经验。吉利于2009年收购DSI,吸收DSI自动变速器研究开发团队、关键零部件供应商及技术数据库,进一步推动其信息化建设。2010年,吉利通过收购沃尔沃,获得其信息化程度较高的自动化生产线、2 000多个辐射全球的渠道网络以及完备的供应商体系,为其产品质量提升与信息化流程改造创造了优势条件。企业通过外部整合能力、重构能力进行全球并购活动,将国际先进技术融入组织之中,实现研发能力演进升级。
4.2.3 信息化阶段小结
在信息化集成阶段,企业以业务集成为目的,搭建以ERP为核心的生产经营管理平台,实现对“产—供—销”环节的集中管理;以支撑CPS/C-PDS(信息物理系统/网络工厂设计系统)两大管理体系为重点,完善制造、研发、管理信息化平台;以供应链管控为核心,加强系统标准化、集团化建设,促进研发、制造、采购系统集成化。因此,标准化、信息集成化成为企业在信息化阶段的主要升级战略。具体而言,企业通过组织间学习吸纳国际领先企业的先进信息管理方法,通过重构整合能力对公司现有组织结构作出调整,从而全面提升管理效率;凭借自身协调及整合能力促进各职能部门以及生产部门之间的信息共享,进而促进企业内部各部门自主改善和持续交流,实现信息系统集成化,进一步增强资源整合能力;通过实施全球收购战略,基于双方资源条件,对原有的惯例集合进行持续重构与转变,动态塑造企业竞争优势,继而保持企业运营、结构和战略柔性。
当发展到智能制造阶段,企业之前关于信息化集成建设的成功举措,将显著提升公司生产能力与效率水平。在智能化阶段,企业在工业生产中运用互联网信息技术、大数据工具,致力于推动生产过程智能化。此外,企业关注重点由以前的技术产品向用户价值演进,致力于通过个性化定制满足用户智能产品需求,这便要求企业具有较高水平的研发能力和敏锐的市场嗅觉。总体说来,依托智能产品与服务,营造以用户为中心,以智能生产为主线的产业模式是企业智能化阶段的主题[7]。在此阶段,企业核心能力主要体现为敏锐的客户需求捕捉能力、全球资源整合能力以及研发能力。
4.3.1 智能化阶段存在的问题
(1)智能制造的关键技术及核心基础部件受制于人。在汽车制造业中,用于推动生产过程智能化的关键技术和重要零部件大多需要从国外购买,对外依赖度较高。
(2)互联网企业抢占智能网联端口,激化了汽车行业的市场竞争。互联网公司利用自身优势,与部分传统汽车制造企业在车载智能、无人驾驶、互联网汽车生态系统构建等领域开展实质性合作,抢占智能网联市场,对传统汽车产业造成冲击。
4.3.2 智能化阶段升级战略
(1)协同研发,支撑产品智能化。长安着力打造“全球布局、各有侧重”的全球智能化汽车研发格局,目前已经在长安汽车研究总院设立智能化技术研发中心,并在硅谷设立办事处、在印度建立离岸软件中心;同时,通过与一流零部件企业、跨界互联网企业、高校院所和MTC(百度移动云测试中心)开展多层次宽领域合作,构建覆盖全球的智能化汽车研发体系。吉利汽车在阿里云上搭建营销服务平台,打破了“信息孤岛”,促进企业生产全过程与消费者实际需求有效对接;基于沃尔沃在研发方面的优势,在瑞典专门成立CEVT研究院,对两者资源进行优化整合,以提高自身研发能力。2016年东风集团、PSA集团、神龙汽车有限公司共同签订《联合开发“电动版共用模块化平台(eCMP)”项目协议》,集众家之长,协同多方资源,共享知识产权。企业通过其协调整合能力对组织内外部资源进行整合,建立研发联盟,实现产品创新突破。
(2)以用户为中心,追求客户愉悦体验。长安汽车坚持“顾客第一”的产品导向,通过对客户行为模式和基本信息进行大数据分析,挖掘客户显性和潜在需求,持续为顾客创造价值。以吉利最新产品博越为例,让用户参与从产品研发直至最终商品销售定价的全过程,强调用户感受,重视产品与服务情感价值的表达。“致力于成为为客户创造极佳体验的轻型商用车企业”是东风的发展愿景,为此,公司导入QFD管理方法,逐步形成了一套针对客户需求的设计标准和制造标准。企业通过其重构能力(具体表现为运营柔性),将用户引入产品研发过程,以用户为中心,注重用户体验。
(3)运用数字化技术,助推业务流程智能化。华为云数据中心建立东风集团的整体数字仓库,协助其进行大数据分析,为东风汽车集团全领域传统业务流程优化提供了重要保障。吉利汽车基于阿里云高性能计算技术,通过仿真模拟实现对车辆安全性和系统稳定性的检验。其后,将IT系统架构在阿里云上,极大降低了部署时间和成本支出。通过外部整合能力以及结构柔性,将科技企业的先进技术运用于产品生产、销售全过程,最终实现智能化流程。
(4)业务边界模糊化战略。吉利汽车拓展了传统汽车制造商的业务边界,与出行服务深度融合。根据用户需求多元化、多层次的特点,对业务范围纵向延伸,涵盖用户出行全过程的各种差异化需求。吉利积极推行汽车共享化,这一举措有利于建立促进公司智能化发展的数据库,重塑产品制造思路。
4.3.3 智能化阶段小结
经历信息化阶段,企业的信息集成建设初步完成,生产制造能力达到新的高度。随着互联网技术飞速发展,以大数据、人工智能为代表的新兴技术正在推进传统制造业智能转型。在智能化阶段,智能产品、智能生产和以用户为中心的产业模式是三大核心主题,企业核心能力主要体现为敏锐的客户需求捕捉能力、全球资源整合能力以及研发能力。在此阶段,企业实施以柔性化建设和以用户为中心的战略进行智能化转型升级。具体而言,企业通过其协同整合能力,整合组织内外部资源,打造全球协同研发体系,提升自主创新能力,支撑产品智能化产出;通过个体、团队以及组织学习,全面提升企业研发能力,建立起学习型企业文化。通过组织间学习,复制和转移互联网企业的先进惯例或规范,采用数字化技术优化业务流程,推进过程智能化;通过组织结构柔性能力,根据客户需求,及时对组织结构进行调整,以用户为中心,打造用户愉悦体验;通过组织运营柔性以及战略柔性能力,采用业务边界模糊化战略,敏锐捕捉用户需求变化。
本文基于动态能力理论,对3家本土汽车制造企业智能化转型升级演进路径进行了跨案例研究,结果表明:传统车企的智能化转型升级过程,是针对“核心能力”介入市场竞争过程中存在的诸多竞争性问题,凭借其动态能力不断调整、完善转型战略的过程。智能升级战略具体选择以企业核心能力为基础,因此核心能力培育是传统汽车制造企业成功实现战略转型升级的关键。传统汽车制造企业在智能化转型的不同阶段往往面临着不同的外部环境,但是根据核心能力刚性特征,当企业所处环境发生改变,而企业核心能力不能满足环境需求时,会使企业丧失竞争优势[35]。本文探索性跨案例研究发现,在智能转型的各阶段,车企会根据所处环境选择相应的应对方式,进而完成企业核心能力升级。因此,动态能力是企业面对内外部复杂环境、实现自身核心能力提升、摆脱核心能力刚性、形成可持续竞争力的关键要素。
当前,我国传统制造企业的智能化转型程度良莠不齐,虽然已有车企迈入智能制造探索阶段,但大部分企业仍处于工厂自动化阶段,生产节奏过慢[36]。本文研究发现,本土自主品牌车企智能化转型升级必须逐级经历3个战略阶段,即自动化、信息化、智能化阶段。在自动化阶段,可以通过合资、并购等方式实现规模经济。同时,通过加强跨组织学习及人才培育和开发,实现协同创新和核心技术能力、制造能力提升;在信息化阶段,企业通过组织学习吸收先进的管理经验和信息技术,重构组织结构,全面提升公司管理效率。同时,协调、整合公司内部各职能部门,实现整个企业信息共享化、集成化。此外,通过实施全球收购战略,保持企业运营、结构和战略柔性;在智能化阶段,企业协调整合组织内外部资源打造全球协同研发体系,提升企业自主创新能力,支撑产品智能化产出。同时,通过组织间学习,复制和转移互联网企业先进惯例或规范,采用数字化技术优化业务流程,推进过程智能化。此外,通过培育组织运营柔性及战略柔性能力,采用业务边界模糊化战略,迅速捕捉用户需求变化,打造用户愉悦体验。
本研究构建的理论模型不仅对传统汽车制造企业智能化转型各阶段面临的主要问题以及升级战略进行了具体分析,而且对企业转型升级过程中核心能力和战略类型演进进行了总结归纳,为传统汽车制造企业智能转型升级提供了理论依据和实践指导。
未来研究可以基于其它行业企业智能化转型升级实践经验,拓展、验证本文提出的理论模型,或通过定量研究进一步改进本文提出的理论模型,尤其是细化模型中各阶段面临的主要问题及开展升级战略定量研究。
[1] 黄顺魁. 制造业转型升级:德国“工业4.0”的启示[J]. 学习与实践, 2015(1): 44-51.
[2] 吴先华, 盛巧燕, 陈易天. 从“中国制造”到“中国智造”——2014《中国工业经济》青年作者学术研讨会观点综述[J]. 中国工业经济, 2014(11): 82-89.
[3] 王嘉逸. 浦东智能制造初具规模产业转型成效显现[J]. 上海农村经济, 2018(2): 34-35.
[4] GILLENWATER E L, CONLON S, HWANG C. Distributed manufacturing support systems: the integration of distributed group support systems with manufacturing support systems[J]. Omega, 1995, 23(6): 653-665.
[5] FRANKOWIAK M, GROSVENOR R, PRICKETT P. A review of the evolution of microcontroller-based machine and process monitoring[J]. International Journal of Machine Tools & Manufacture, 2005, 45(4): 573-582.
[6] SU Y C, CHENG F T, HUNG M H, et al. Intelligent prognostics system design and implementation[J]. IEEE Transactions on Semiconductor Manufacturing, 2006, 19(2): 195-207.
[7] 周济. 智能制造——“中国制造2025”的主攻方向[J]. 中国机械工程, 2015, 26(17): 2273-2284.
[8] HU Y, ZHOU X, LI C. Internet-based intelligent service-oriented system architecture for collaborative product development[J]. International Journal of Computer Integrated Manufacturing, 2010, 23(2): 113-125.
[9] 孟凡生, 李晓涵. 中国新能源装备智造化发展技术路线图研究[J]. 中国软科学, 2017(9): 30-37.
[10] 黄健, 万勇. 德韩先进制造国家战略比较与分析[J]. 科技管理研究, 2016, 36(4): 37-39.
[11] 李海海, 苗龙. 以军民融合推动我国智能制造装备产业发展研究[J]. 经济纵横, 2016(10): 70-74.
[12] 孟凡生, 赵刚. 传统制造向智能制造发展影响因素研究[J]. 科技进步与对策, 2018(1): 66-72.
[13] 李坤, 于渤, 李清均. “躯干国家”制造向“头脑国家”制造转型的路径选择——基于高端装备制造产业成长路径选择的视角[J]. 管理世界, 2014 (7): 1-11.
[14] PRAHALAD C K, HAMEL G. The core competence of the corporation[J]. Harvard Business Review, 2010, 68(3): 275-292.
[15] BARNEY J. Firm resources and sustained competitive advantage[J]. Journal of Management, 2009, 17(1): 3-10.
[16] 姜晨, 谢富纪, 刘汉民. 间断性平衡中的企业能力观[J]. 工业工程与管理, 2007, 12(6): 30-34.
[17] LEONARD D A. Core capabilities and core rigidities: a paradox in managing new product development[J]. Strategic Management Journal, 2010, 13(S1): 111-125.
[18] 王影, 冷单. 我国智能制造装备产业的现存问题及发展思路[J]. 经济纵横, 2015 (1): 72-76.
[19] ZSIDISIN G A, SIFERD S P. Environmental purchasing: a framework for theory development[J]. European Journal of Purchasing & Supply Management, 2001, 7(1): 61-73.
[20] TEECE D J P G, SHUEN A. Dynamic capabilities and strategic management[J]. Strategic Management Journal, 1997, 18(7): 509-533.
[21] 侯嘉政. 企業動態能力與創業管理之研究[J]. 创业管理研究, 2008(3).
[22] 邓少军, 焦豪, 冯臻. 复杂动态环境下企业战略转型的过程机制研究[J]. 科研管理, 2011, V32(1): 60-67.
[23] 李怀祖. 管理研究方法论(第2版)[M]. 西安:西安交通大学出版社, 2004.
[24] YIN R K. Case study research : design and methods[J]. Journal of Advanced Nursing, 2010, 44(1): 108-108.
[25] PETTIGREW A M. Longitudinal field research on change: theory and practice[J]. Organization Science, 1990, 1(3): 267-292.
[26] EISENHARDT K M. Building theories from case study research[J]. Academy of Management Review, 1989, 14(4): 532-550.
[27] PATTON M Q. How to use qualitative methods in evaluation[M]. London, United Kingdom: Sage Publications ltd, 1988.
[28] LAAMANEN T, WALLIN J. Cognitive dynamics of capability development paths[J]. Journal of Management Studies, 2010, 46(6): 950-981.
[29] 邱钊, 黄俊, 李传昭. 动态能力与企业竞争优势——基于东风汽车有限公司的质性研究[J]. 中国软科学, 2008 (10): 134-140.
[30] 刘海建, 陈松涛, 陈传明. 企业核心能力的刚性特征及其超越[J]. 中国工业经济, 2003 (11): 47-54.
[31] 王媛媛, 宗伟. 第三次工业革命背景下推进我国智能制造业发展问题研究[J]. 亚太经济, 2016 (5): 120-126.