湛 泳,唐世一
(湘潭大学 商学院,湖南 湘潭 411105)
摘 要:提高自主创新能力是当前我国经济结构调整与增强国家竞争力的中心环节,而建立一个完整、高效的自主创新生态圈对于我国创新驱动发展战略的贯彻落实至关重要。基于生态学和创新理论的跨学科研究,探讨了自主创新生态圈的基本内涵与特性,分析了自主创新生态圈中的生产者、分解者、消费者以及创新环境之间的相互作用关系,进而提出了建设和完善自主创新生态圈的相关政策建议。
关键词:自主创新能力;自主创新生态圈;协同创新
近年来,随着互联网快速发展与普及,企业生存环境发生了根本变化,尤其是经济发展驱动方式由要素驱动、投资驱动向创新驱动转变,许多企业为寻求突破性发展开始建立各自的自主创新生态圈,如小米、阿里巴巴、华为、美的、海尔等。企业建立的创新生态圈能创造新价值、带来颠覆力量。由于创新生态圈的力量源自各创新要素的多元合作、竞争与共生演化,这就需要企业、政府、科研机构和其它创新主体、要素共同参与创新、合作分工,形成既协同演进又相互竞争的自主创新网络。
朗德沃尔在1985年首次将创新视为一种系统性活动[1],至此引发了对创新系统的一系列研究[2]。2004年12月,美国竞争力委员会在《创新美国:在挑战和变革的世界中实现繁荣》研究报告中明确提出了“创新生态系统”(Innovation Ecosystem)概念[3]。在创新驱动发展背景下,企业竞争优势的形成与发挥越来越依赖其所处的创新生态系统[4]。由于创新生态系统要素和主体复杂多样,使其具有动态性、栖息性与生长性等众多特性[5]。随着学界对创新主体研究的深入,创新环境的地位突显,良好的市场环境、制度环境、法律环境等对创新具有积极促进作用[6]。相较于创新生态系统强调创新环境的重要作用,创新生态圈更注重创新要素能动性作用的发挥[7]。1993年提出的创新生态圈概念打破了传统资源基础观视域下企业研究的局限,拓展了企业价值链,生态圈内的主体可以通过合作实现价值共创[8]。随着新工业革命的到来,企业以创新生态圈模式发展已成为趋势[9]。一方面,由于我国技术创新依存度较大,将自主创新与创新生态圈结合起来研究对于实施“大众创业,万众创新”发展战略具有深远的现实意义;另一方面,国内外学者仅对创新生态系统和创新生态圈展开了初步研究,对自主创新生态圈的要素构建及内部运行机制关注较少。因此,进一步分析创新生态圈内部要素的运行机制和理论结构具有重要的理论意义。
本文在前人研究基础上,阐述自主创新生态圈的内涵、特征,将自主创新生态圈的要素分为生产者、消费者、分解者及创新环境,分析自主创新生态圈的运行机制和理论结构,并且依据各创新要素提出相关政策建议。
自主创新生态圈是将生物学理论引入创新范畴而形成的一种动态多层次、有机开放的生态学创新理论结构。自主创新生态圈与创新生态系统不同(见图1),自主创新生态圈是以企业、科研机构等生产者为中心,强调生产者的主导性,而创新生态系统更注重政府(分解者)在营造创新环境中的作用[10]。与一般的创新生态圈不同,自主创新生态圈更重视企业、科研机构等创新主体的主动权以及对创新成果的所有权[11]。
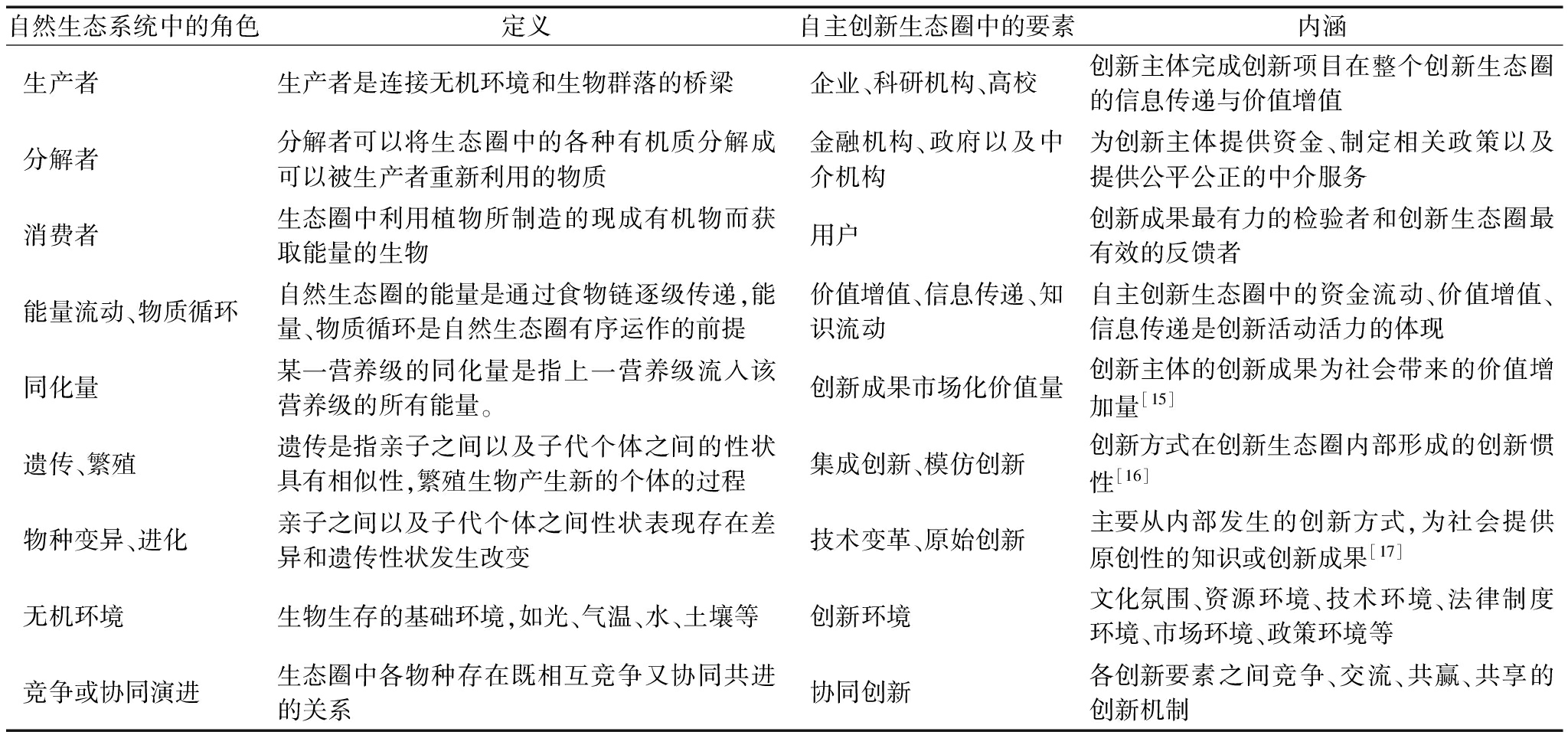
(1)企业、科研机构以及高等院校等核心主体扮演生态圈中生产者角色(见表1)。生物生态圈中的生产者发挥着基础性作用,将无机环境中的能量同化,维系着整个生态圈的稳定,其中同化量是指输入生态圈的总能量[12]。作为生产者的创新核心主体首先进行基础研究工作,然后逐步完善创新项目并投入销售市场与用户对接,实现创新项目在整个自主创新生态圈的价值增值与传输。
(2)自主创新项目完成后,产品投入市场销售给用户使用。使用该自主创新产品的用户就好比生物生态圈中的消费者,消费者越多,生态圈中的能量流动和物质循环速度越快[13]。而在自主创新生态圈中,使用创新项目产品的用户越多,自主创新创造的价值增值越多,价值传输、价值循环速度越快[14]。

图1自主创新生态圈与创新生态系统核心
资料来源:尤建新.产业创新生态系统-理论与案例[M].北京:清华大学出版社,2017.
表1自然生态系统与自主创新生态圈要素对比

资料来源:吴金希.创新生态体系论[M].北京:清华大学出版社,2015.
(3)金融机构、中介机构以及政府在创新活动中扮演分解者角色。金融机构为自主创新项目提供完整的资金链,中介机构为创新项目提供信息传输渠道和交流平台。当项目不适应产业、市场需求或其它原因不能继续推进时,政府需要引导其重新确定目标,聚焦市场需求、围绕产业政策,将创新项目分解、拆离,使其能被企业、科研机构以及高等院校等核心创新主体重新使用。由于分解者在自主创新生态圈中发挥的特殊作用,故将其认定为辅助创新主体。
在生物生态圈中,生产者吸收太阳能量为消费者供能,低级消费者被高级消费者吸收,分解者起到联通生物与无机环境的作用,各角色共同完成整个生态圈的能量循环。如图2所示,在自主创新生态圈中,创新主体、政府、中介机构及消费者在创新环境支撑下各司其职、协同共进,助力自主创新生态圈发展。

图2自主创新生态圈主体间相互作用
资料来源:维克多·黄,格雷格·霍洛维兹.硅谷生态圈-创新雨林法则[M].北京:机械工业出版社,2015
1.2.1 动态性和平稳性
创新本身是一项具有生命力的行为活动,自主创新生态圈具有生物孕育、诞生、成熟、衰老等特征,创新核心主体、辅助主体与市场用户之间有着既协同共进又相互博弈的动态关系[18]。创新活动在创新生态圈内经历着由低端到高端、从萌生到成熟的过程,在该过程中创新生态圈内各要素不断向前发展,推动创新项目不断接近最优创新目标,而由市场需求决定的创新目标是动态变化的。因此,创新核心主体和辅助主体需要根据市场情况进行决策。对于自主创新生态圈,不仅创新过程是动态的,创新目标也是动态的。
对于自主创新生态圈而言,平稳性和动态性是辩证统一的。科研机构、高等院校等生产者将原始创新知识和人才输入企业,企业在技术创新过程中将其运用到生产领域,为消费者提供具体产品和服务,最终实现信息传递和价值增值。复杂多样的创新要素各司其职,使创新项目得以有序平稳地推进,而该过程是动态平衡的。和自然生态圈一样,自主创新生态圈具有一定负荷界限,当超过该界限,生态圈很有可能难以恢复原状。
1.2.2 多样性和层次性
生物学理论指出,生物多样性是生态圈持续发展、健康运行的基础,而自主创新生态圈的多样性与之类似。首先,企业、高等院校、科研机构、政府、金融机构等自主创新要素本身就是多种多样的;其次,各主体的作用及其目标各不相同。此外,自主创新生态圈还包括诸如基础设施、经济制度、法律环境、文化氛围等创新外部环境要素,这些要素分属不同行业领域,但要素相互影响,有着牵一发而动全身的关系,共同决定了自主创新生态圈的高度多样性。
自主创新生态圈内部结构具有层次性,生态圈内部构成要素可概括为主体层、人才层、资金层、研发层、制度层等,这些要素层环环相扣、相互演进,一个圈层可能是另一圈层的前提条件,也可能是其结果。例如,制度层为资金层和研发层提供良好的创新文化环境,使其功能得到充分发挥;研发层的创新成果是资金层、制度层、人才层等健康运行的结果。
1.2.3 整体性和开放性
创新活动本身是一项具有高风险、不确定性的投资活动,创新结果与前期投入呈非线性关系。创新生态圈对各创新要素按一定规律进行整合,减少了创新活动的结构性风险,增强了自主创新的规模效应,保障了创新项目在生态圈内持续健康地发展。自主创新生态圈内各要素有机结合,使整体效用大于各部分效用线性加和。自主创新生态圈内各要素存在既相互博弈又共同演进的复杂关系,正是这种复杂关系使各要素构建起单个或部分要素组合不具备的整体优势。
一方面,自主创新生态圈的开放性意味着生态圈内部要素与外界联系是有效的,这些联系可以实现与外界的能量交换、价值增值、价值传输等。这里所说的外界主要是对企业而言,如积极引进高科技企业的高端核心技术、管理模式、管理制度,并将其本地化、生态化。另一方面,自主创新生态圈内各圈层之间交叉渗透、互相联系,核心企业的创新活动给产业发展带来正外部性,推动产业创新生态圈健康发展。与此同时,产业创新的蓬勃发展反过来对企业产生规模效应,进一步推动区域和国家自主创新发展。
1.2.4 复杂性和自调节性
创新环境、创新技术瞬息万变,使得创新本身成为一项具有复杂性、高风险的活动。自主创新生态圈是一个由多种创新主体、创新客体以及市场环境、制度环境等外部环境组成的多维空间结构,其复杂性是指组成生态圈的要素多种多样,要素间的相互作用机制难以预测。自主创新生态圈时刻与外部环境进行价值传输、信息流动、技术融合等活动,这些活动同样存在于创新生态圈内不同范畴的圈层之间。因此,自主创新生态圈本身具有的动态性、开放性特征也造就了其复杂性。自主创新生态圈的复杂性虽然是客观存在、不为人的意志所改变的,但是可以通过学习、研究其机理,不断加深对它的认识。
自主创新生态圈的自调节能力包括恢复能力和抵抗能力。恢复能力是指生态圈受到系统内部紊乱或系统外部侵蚀破坏后,在一定时间内恢复原有功能和结构的能力。一般情况下,生态圈内的要素种类越单一、数量越少,其恢复能力越强。抵抗能力是指生态圈抵抗外部干扰并维持原有结构与功能的能力,是生态圈抵御风险、保持稳定的重要能力。自主创新生态圈的抵抗能力与其规模、结构以及发展阶段有关。一般来说,自主创新生态圈规模越大、结构越复杂,其抵抗能力越强。此外,自主创新生态圈的发展阶段越成熟,其抵抗能力越强。这是因为,在一般情况下,发展成熟的企业和科研机构拥有更多资金、更强能力以及更完善的风险抵御机制。
2.1.1 生产者
自主创新生态圈内的生产者主要包括企业、科研机构以及高等院校。由于自主创新所需完成的知识创造、知识转移、知识应用以及知识价值化等活动极具风险性、复杂性,只有具备专业知识、专有职能的个人、单位、组织才能胜任。
企业作为自主创新的核心主体,享受研发费用支持的同时也承担着投资风险,并享有创新成果利益分配的控制权和所有权。企业在自主创新生态圈内起到承上启下的作用,向上引进高等院校的高端人才、科研机构的高端技术,实现知识、人才向企业转移;向下对接消费者(用户),为其提供实物商品或创新服务。企业作为自主创新生态圈中的核心生产者(核心创新主体),是技术创新的领头羊,承担着自主创新的核心任务[19]。如图3所示,阿里巴巴建立的电商生态圈正是利用原材料、生产设备及后期销售联通消费者,向上建立配套科研单位,向下通过相关部门对接市场用户,构建起上下游企业生态圈。

图3阿里电商生态圈构成
资料来源:孙汗青、赵金发.阿里生态圈[M].上海:电子工业出版社,2017.
科研机构和高等院校是知识创新圈层与人才创新圈层的主要构造者,而知识创新圈层和人才创新圈层是企业技术创新的坚实基础,也是自主创新生态圈中的初始环节。作为生产者,科研机构和高校为社会输送创新知识、培养高端人才,为自主创新生态圈输入新的营养。但是,二者的职能存在一定差异,高等院校的主要职能是传播知识、培养人才;科研机构则致力于科学研究,注重原始创新、集成创新以及引进吸收再创新发展。
2.1.2 分解者
自主创新生态圈中的分解者主要包括3大类,即政府、中介机构以及金融机构。相对于知识创新圈层和技术创新圈层,服务创新圈层主要为创新项目提供专业化、社会化服务,除了政府和一些行业协会等组织提供的服务是无偿的,其它机构服务一般都是有偿的。
政府作为分解者,致力于对自主创新进行宏观调控,为自主创新生态圈各圈层提供良好的文化环境、法律环境、政策环境、制度环境、市场环境等软环境,以及高精尖科研器材等基础设施类硬环境。软环境是指不具有物质形态的精神环境,硬环境则是具有一定地理空间特性的具体实物环境。政府宏观调控为产业发展提供导向,加速产业转化升级,淘汰落后、低效产业。同时,政府对创新项目直接拨付的科研经费以及财税减免、产业优惠等隐性投入,推动了优势高技术产业健康发展[20]。
中介机构主要包括人才服务中心、事务所、咨询机构、行业协会等,这些机构为创新项目提供咨询、培训、行业指导等服务,为创新主体提供公平公正的中介服务,旨在突破自主创新生态圈内要素间的交流障碍,加速创新信息传递与技术交流,推动创新科技成果市场化、价值化。
金融机构作为自主创新生态圈的分解者,在创新项目运行初期通过股权或债权的方式为创新主体提供充足的研发资金,扩展创新项目投融资渠道,分散或转移创新项目风险。金融机构能够为创新项目放宽产业贷款条件,提供利率优惠、期限优惠,尤其是对中小科技企业给予的相关优惠,能有效推动其创新发展,实现科技金融制度对创新项目的差别化、优待化。例如,阿里金融的余额宝、淘宝订单贷款和阿里信用贷款等,通过金融服务事业部向淘宝、天猫平台上小微企业、个人创业者提供贷款业务,以完善其资金链条。
2.1.3 消费者
自主创新在很大程度上受限于企业和相关生产者之间的关系,而未来市场用户的深度参与将从根本上改变创新范式。市场是创新的出发点与落脚点,一个创新项目的价值存在与否,在于其能否被应用并为消费者接受。如图4所示,消费者的消费偏好、实际需求以及市场结构在一定程度上决定了自主创新主体创新项目的内容与方向,而消费者在使用创新项目的产品或服务后向生产者提供信息反馈,对生产者的创新活动进一步发挥引导与调节作用。

图4消费者的反馈调节作用
资料来源:孙汗青,赵金发.阿里生态圈[M].上海:电子工业出版社,2017
2.1.4 创新环境
创新环境是相对于自然生态圈中的自然环境衍生而来的,主要包括自主创新制度环境、文化环境、政策环境、市场环境、法律环境等。一方面,自主创新生态圈内各要素处于创新环境中并影响着创新环境;另一方面,创新环境塑造着创新要素。政府以及相关机构营造的法律环境、制度环境以及政策环境为创新生态圈的运行提供润滑剂和规范轨道,使创新项目在法律法规允许的范围内顺畅运行。活跃开放的创新文化环境能够提高创新创业效率,营造全民创新、百家争鸣的文化氛围。市场是检验创新项目质量的标准之一,良好的市场环境能避免创新主体恶意竞争、提升创新项目与市场需求的契合度,能够高效、快速地传递市场信息。消费者通过市场向企业、科研机构等创新主体反馈创新成果质量信息,有助于打通生产者与消费者之间信息壁垒。创新成果市场化的实现不仅取决于各创新主体的科研生产能力,完善的市场环境也是必不可少的。如图5所示,虚线圈表示创新环境的子圈层,实线圈表示创新主体,箭头表示创新生态圈内要素流动、信息传递。

图5自主创新生态圈各圈层、要素相互作用
资料来源:江远涛.商业生态圈[M].北京:当代世界出版社,2016
自主创新生态圈内部各要素按照一定的配置方式、相互关联方式以实现特定功能,这是其运转、动态发展的内在机理。自主创新生态圈的运行机制主要包括以下几种:
(1)遗传机制。遗传机制是自主创新生态圈内各创新要素得以延续的机体本能,即创新主体会沿用运作上一个创新项目的结构、功能。虽然遗传机制可以减少技术创新成本、降低技术创新门槛,但也会限制创新主体创新精神的发挥,阻碍创新生态圈内信息传递与知识扩散。一般来说,创新生态圈规模越大、要素越丰富,创新主体打破惯性作用的难度越大。
(2)变异机制。自主创新生态圈的变异机制是生产者、分解者、消费者以及创新环境间通过知识扩散、信息交流而形成并推动原始创新、集成创新演进的主要动力机制之一。创新生态圈的变异来源于两方面:一是创新主体的原生性创新动力导致的变异,另一个是来自创新环境的外生动力导致的创新变异。变异机制和遗传机制在自主创新生态圈中相辅相成、辩证统一。创新变异打破了阻碍技术发展的恶性创新遗传,实现创新的突破式发展;遗传机制则利用创新惯性不断复制、提炼新的技术,节省了创新成本、提升了创新资源利用效率。
(3)市场驱动机制。创新动力归根结底来源于市场需求,没有市场需求的创新是无效的。创新成果市场化是自主创新的最终目的和归宿,市场需求越大,创新成果转化为商品或服务实现的价值增值就越大。市场驱动也是实现创新资源有效配置的重要机制,但该机制需要政府进行引导、干预,还需要确定市场在创新资源配置中的决定性作用。当创新项目满足市场需求时,市场会产生更深层的创新需求以拉动创新生态圈各要素协同共进发展。
整合创新资源,将企业、科研机构、高校有机联系起来。创新中介机构、金融机构以及咨询机构应在政府主导下协助创新生产者建立大数据信息共享平台,提高创新生态圈内信息流通效率,破除信息传递屏障;建立完善的企业交流机制,由政府牵头,加强国企与民营企业、大型企业与中小型企业、民族企业和外资企业间的技术交流,促进企业间专业分工合作,促进国企、大型企业、外企向中小型企业技术转移与扩散,尤其是专业性和关键技术;完善自主创新生态圈的技术循环利用机制,建立风险共担、优势互补、成果共享的自主创新平台,提高自主创新成功率,加快创新成果市场化进程;鼓励高校、科研机构研发人员向企业流动,引导研发技术向企业流动,推动研发方向对接市场需求,建立企校研联盟,推动三者之间知识协同、人才流动。
(1)利用企业技术创新主体优势,加大与高校、科研机构以及政府的交流和联系,完善自主创新圈内知识交换、人才流动和资源配置机制;建立企业间以及企业与高校、科研机构的信息交流平台和协同创新合作平台,使高校、科研机构的科研成果能够尽快与企业技术创新对接,实现自主创新生产者间信息流动障碍最小化;确立以市场需求为导向的自主创新体制机制,市场需要什么,生产者就生产什么,把握客户真实需求,避免因产品与市场需求错位而导致创新资源浪费。
(2)政府需要加大对科研机构、高等院校的财政支持,提供一定财税政策优惠,打通自主创新资金圈层;直接对科研机构拨付研发经费,着力培养研究型高等院校,为自主创新提供充足的原始资金和源源不断的人才供给;直接降低创新企业所得税率,或给予符合条件的企业加计研发费用抵扣,允许用于创新项目的固定资产加速折旧等税收优惠;着力提高原始创新、集成创新在自主创新中的比率,同时加大对引进消化再吸收创新的各项支持。
(1)完善创新服务圈层。实行相应的激励、补贴政策,推动中介机构、金融机构、咨询机构等创新服务机构积极参与创新活动;完善创新服务相关法律、法规,明确创新服务机构的社会地位、法律地位;推动创新服务机构市场化、盈利化,将部分需要专业技术支撑的服务转移至创新服务机构经营,为企业、科研机构等创新主体简化手续,推动创新服务机构规范化、高效化;给予创新企业支持,引导企业自主创新、健康发展,推动产业转型升级。
(2)制定知识产权保护等与创新项目相关的法律法规,为创新活动提供和谐有序的法制环境;完善创新生态圈系列配套设施,加大财政资金投入,为特殊创新项目提供无息贷款或者放宽贷款条件、延长贷款期限等,为创新主体提供多元化、组合式金融服务,为自主创新营造良好的投融资环境;建立一套既具有约束力,又能激发各创新要素创新能力的体制机制,如协同创新机制、创新成果转化机制、人才引进和培养机制、创新激励和约束机制、市场调节机制。
(1)优化创新环境、创新氛围,建好创新外围环境圈层。鼓励科研机构、高校、企业和个人参与创新,提高创新文化素养,努力实现“大众创业,万众创新”的理想蓝图;高校、科研机构应不断推陈出新,变革培养方式,因材施教培养出具有创造性思维、创新能力、创新精神的创新型人才;企业应加大对研发人才的培养力度,建立专业人才培养基地,提高企业原生性创新比率。同时,积极与优秀企业开展技术交流,根据企业财力建立适当的激励机制,定期派遣优秀研发人员出国深造、参加专业技术会议等。
(2)政府应加强市场监管并制定相关法律法规,避免恶性竞争、市场紊乱,降低市场准入门槛,打破垄断、减少差别待遇;在法律层面,应公平对待高科技企业和非高科技企业、国有企业和民营企业、内资企业和外资企业,着力营造公平公正、有条不紊的创新环境;加大简政放权力度,让市场“说话”,打破政府对市场的过度约束,加快建立技术创新立项、实施和评价市场化机制,突出企业和市场等创新要素的作用,充分调动各类主体参与创新活动的积极性。
参考文献:
[1] BENGT-AKEELUNDVALL.Product innovation and user-producer interaction[EB/OL].https://www.researchgate.net/publication/251542478_Product_Innovation_and_User-Producer_Interaction,1985.
[2] BENGT-AKEELUNDVALL.National systems of innovation : towards a theory of innovation and interactive learning[M].Pinter Publishers,1992.
[3] Innovate America:thriving in a world of challenge and change[R].Washington,DC:Council on Competitiveness,2004
[4] 梅亮,陈劲,刘洋.创新生态系统:源起、知识演进和理论框架[J].科学学研究,2014,32(12):1771-1780.
[5] 维克多·黄,格雷格·霍洛维茨,VICTORW HWANG,等.硅谷生态圈:创新的雨林法则[M].北京:机械工业出版社,2015.
[6] 吴金希.创新生态体系的内涵、特征及其政策含义[J].科学学研究,2014,32(1):44-51.
[7] MOORE J F.Predators and prey: a new ecology of competition.[J].Harvard Business Review,1993,71(3):75.
[8] LI J F,GARNSEY E.Policy-driven ecosystems for new vaccine development[J].Technovation,2014,34(12):762-772.
[9] 肖红军.共享价值、商业生态圈与企业竞争范式转变[J].改革,2015(7):129-141.
[10] 孙金云,李涛.创业生态圈研究:基于共演理论和组织生态理论的视角[J].外国经济与管理,2016(12):32-45.
[11] SAVETPANUVONG P,TANLAMAI U,LURSINSAP C.Sustaining innovation in information technology entrepreneurship with a sufficiency economy philosophy[J].International Journal of Innovation Science,2011,3(2):69-82.
[12] 陈健,高太山,柳卸林,等.创新生态系统:概念、理论基础与治理[J].科技进步与对策,2016(17):153-160.
[13] 吴金希.创新生态体系论[M].北京:清华大学出版社,2015.
[14] ARNKIL R,JARVENSIVU,ANU,et al.Exploring quadruple helix outlining user-oriented innovation models[J].Tampereen Yliopisto,2010.
[15] 刘雪芹,张贵.创新生态系统:创新驱动的本质探源与范式转换[J].科技进步与对策,2016(20):1-6.
[16] BALDWIN C,VON HIPPEL E.Modeling a paradigm shift: from producer innovation to user and open collaborative innovation[J].Organization Science,2011,22(6):1399-1417.
[17] WESSNER C W,WOLFF A W.Rising to the challenge: U.S.innovation policy for the global economy[J].National Academies Press,2012,29(1):7-10.
[18] 曹祎遐,高文婧.企业创新生态系统结构发凡[J].改革,2015(4):135-141.
[19] 朱学彦,吴颖颖.创新生态系统:动因、内涵与演化机制[C]中国科技政策与管理学术年会,2014.
[20] 赵志耘,杨朝峰.创新范式的转变:从独立创新到共生创新[J].中国软科学,2015(11):155-160.
Zhan Yong,Tang Shiyi
(School of Business,Xiangtan University,Xiangtan 411105,China)
Abstract :Improving the capability of independent innovation is the central link of China's economic restructuring and strengthening the national competitiveness.It is very important to establish a complete and efficient independent innovation ecosphere for the implementation of China's innovation-driven development strategy.This paper discussed the basic connotation and characteristics of the independent innovation ecosphere, analyzed the interaction between the producers, decomposers, consumers and the innovation environment in the independent innovation ecosphere, and then put forward the construction and improvement of the independent innovation ecosystem related policy recommendations.
Key Words:Independent Innovation; Ecosphere; Collaborative Innovation
DOI:10.6049/kjjbydc.2017040054
中图分类号:F124.3
文献标识码:A
文章编号:1001-7348(2018)02-0026-06
收稿日期:2017-05-19
基金项目:国家社会科学基金一般项目(15BJL015)
作者简介:湛泳(1976-),男,湖南沅江人,博士,湘潭大学商学院副教授,研究方向为技术创新、金融发展;唐世一(1992-),男,湖南长沙人,湘潭大学商学院硕士研究生,研究方向为创新经济学。
(责任编辑:林思睿)