王 玉,张 磊
(上海财经大学 国际工商管理学院,上海 200433)
摘要:企业网络日益成为管理实践和理论研究的关注焦点。通过对1997-2016年Web of Science(WOS)数据库中与企业网络相关的563篇文献进行梳理,探寻企业网络研究的知识基础、核心议题和研究热点。采用引文共被引分析、聚类分析及突现性分析等计量分析方法,构建企业网络研究整合性框架,将企业网络知识基础分为网络治理、网络资源、创新网络和网络结构4个维度,并形成了新兴经济体企业网络、跨层次企业网络、董事网络、创业网络、网络能力、企业网络动态演化和节点异质性等七大研究热点。最后,提出改善研究思路与方法、关注特殊网络、注重跨层次研究和重视文化差异、关注网络“黑暗面”等企业网络研究建议。
关键词:企业网络;知识图谱;文献回顾;文献计量分析
20世纪80年代以来,企业网络受到实践和理论界的广泛关注。随着社会网络研究方法在经济管理领域的应用,企业网络理论逐渐形成。企业网络理论强调企业间的相互连接,认为企业可以通过嵌入网络获得自身成长所需的重要资源,网络结构及节点关系强度会对企业行为与绩效产生重要影响。企业网络理论突破了传统经济学有关企业原子化个体的假设,拓展了经济学和管理学研究边界[1]。
企业网络研究涉及经济管理的各个层面(个体层面、团队层面、企业层面、产业层面和国家层面)和领域(战略管理、组织社会学、组织行为学和心理学等领域)[2],并形成了4个理论流派:①以Powell[3]为代表的网络治理流派,将企业网络看作关系治理工具,主要研究网络构成形式、企业关系治理以及网络治理等内容;②以Gulati[4]为代表的资源基础流派,以资源基础观为视角,将企业网络看作社会资本和关键资源的获取途径,指出企业能通过网络嵌入获取自身发展所需的关键资源或社会资本;③以Stuart[5]为代表的组织学习流派,将企业网络看作研发同盟的延伸,主要研究企业网络内知识的流动对企业行为和绩效的影响;④以Burt[6]为代表的结构嵌入流派,认为企业的网络结构和网络位置会对其行为和绩效产生重要影响。这4个流派衍生出了一系列经济管理研究课题。
企业网络以企业为节点,基于企业间连接形成了多种形式的网络,如战略联盟网络、供求关系网络、独立董事网络、投资者网络以及专利互引网络等。因此,企业网络对组织行为和绩效的影响往往是多样的。由于视角分歧和情境差异,学者们的研究范围和研究内容不尽相同,进而导致研究结论存在矛盾与混淆。为了更全面地把握企业网络研究现状,众多学者对现有成果进行了综述[7],但这些综述均为定性研究,具有主观性、归纳不全和稳健性不足等缺点,难以全面反映出不同阶段的研究热点、发展趋势,以及企业网络研究全貌。为回应Keupp[8]运用稳健研究方法提升综述研究质量的呼吁,本文采用知识图谱研究方法,对企业网络研究的知识结构和发展趋势进行梳理,以期得到企业网络研究发展的全景图。
为全面把握企业网络研究现状,结合知识图谱方法和系统综述方法,应用CiteSpace软件对WOS数据库中的563篇企业网络研究文献进行可视化分析和解读,梳理促成企业网络理论形成的知识基础,并对近30年企业网络研究热点和发展脉络进行分析,构建企业网络研究框架,指出未来研究方向。
知识图谱是知识结构和知识演化的可视化载体,结合可视化技术与引文分析,可全面展现问题的知识构成、演化脉络和发展趋势,为学术研究提供有价值的参考[9]。其中,关键词共现分析、引文共被引分析、聚类分析及突现性分析是知识图谱研究方法采用的主要工具,这些定量工具能够有效降低文献研究的主观性,减少知识盲区。基于此,本研究通过对563篇文献的引文和关键词进行分析,采用CiteSpace软件绘制可视化知识图谱,进而对企业网络研究的知识基础、演化轨迹以及发展趋势进行探究[10]。
Web of Science(WOS)包含7个子数据库,收录了自然科学、社会科学、生物医学等领域8 700多种最具影响力的核心学术期刊,其丰富而强大的检索功能有助于全面掌握研究问题的信息。本文通过WOS数据库进行数据收集,具体步骤如下:①检索阶段选取WOS的SSCI数据库;②将检索主题设置为“企业网络”,检索时间段设置为1997-2016年,初步检索得到3 022篇文献;③在上一步基础上,设定“management”和“business”研究领域,并排除“note”和“book review”等类型文献和非英文文献,检索获得文献954篇;④组织两位研究人员阅读文献标题与摘要,对文章作进一步筛选,剔除明显偏离研究主题的文章。最终得到相关文献563篇。
如图1所示,1997-2016年的企业网络研究发文量整体呈上升趋势,但具有阶段性特征:第一阶段(1997-2000年),年平均发文10篇,企业网络研究开始起步;第二阶段(2001-2006年),年平均发文14篇,为企业网络研究的发展阶段;第三阶段(2007-2011年),企业网络研究出现突破性进展,年平均发文数量为34篇;第四阶段(2012-2016年),年平均发文数量为54篇,企业网络研究迅速发展。从发文增量看,2010和2012年发文数量增幅显著,其后企业网络研究发展势头强劲。

图1企业网络研究发文趋势
如表1所示,企业网络研究主题主要发表于战略和创新研究领域期刊,如《工业市场营销管理》、《组织科学》、《战略管理期刊》,以及创业研究领域期刊,如《企业家精神与区域发展》等。《工业市场营销管理》一直大量刊载企业网络研究文章,《组织科学》、《战略管理期刊》等权威期刊上相关领域的研究也在逐渐增加,其中《组织科学》的发文量占总发文量的5.6%,《战略管理期刊》的发文量占总发文量的5.3%。表1所示期刊已经成为企业网络研究的重要期刊群。
表2展示了发文数量最多的国家(地区)和机构分布情况。统计数据显示,1997-2016年共有55个国家(地区)的学者发表了相关文献。其中,排名第一的是美国学者,占总发文量的42%,英国学者和荷兰学者分列二、三位。值得注意的是,近年来我国学者对企业网络议题愈加关注,发文数量呈逐年上升趋势,1997-2016年我国学者在国外知名期刊发表文献31篇,排名第十。发文量排名前三的机构分别为荷兰蒂尔堡大学、美国宾夕法尼亚大学和瑞典吕勒奥理工大学。从机构发文主题看,涉及创业研究、风险投资、联盟动因以及网络治理等。其余发文数量排名前10的机构如表2“机构”列所示,这些科研组织是推动企业网络研究发展的核心力量。
表1企业网络研究期刊群

表2发文国家(地区)和机构

被引用情况在一定程度上反映了发文者在其研究领域的学术影响力。被引频次最多的学者为社会网络理论奠基人Granovetter,他将连接关系分为强连接和弱连接,指出强连接建立于相似节点间,用于传递冗余信息,弱连接存在于差异化节点间,为差异群体提供新颖信息。被引频次第二的学者为企业网络研究先行者Gulati,他在总结以往研究的基础上,提出应当以网络视角而非二元关系视角进行企业关系研究。被引用频次第三的学者为结构洞理论创始人Burt,强调结构洞位置对信息和资源的控制,该理论为企业网络研究提供了新的视角。排名前10的高被引学者及其研究内容如表3所示。
表3高被引学者

理论发展是知识积累的过程,学者们撰文所引文献通常是研究领域内的经典文献。当某些文献共同成为其它文章的引文时,表明这些文献研究主题相近并存在紧密联系。因此,共同引用文献构成了某一领域的知识基础。通过引文共被引分析能清晰掌握研究领域的知识基础和发展脉络。本研究基于Pathfinder优化算法生成引文共被引图谱(见图2),其中模块值Q=0.713 1,平均轮廓值S=0.572 5(Q>0.3,S>0.5),表明该图谱质量较高,适合聚类分析[11]。图谱节点大小与节点文献中心度正相关,连线代表节点文献之间的关联。引文共被引图谱由左下角区域向右上角区域的变化呈现了企业网络研究的演化趋势。

图2引文共被引知识图谱
文献共被引情况在一定程度上反映了文献的质量以及在研究领域重要程度。根据节点文献的中心度排序,图2中存在10篇经典文献(见表4)。Powell等[12]的文献中心度最高,通过对1988-1999年生物医药产业企业网络演化的分析,提出优势积累、同质性连接、跟风和多重连接是企业网络演化的主要机制。排名第二的为Ahuja[13]发表于《管理科学季刊》的文章,该文从直接连接、间接连接及结构洞3个方面探讨了网络位置对企业创新的影响。研究发现,直接连接和间接连接均对企业创新产生正向影响,但直接连接对创新的影响更强。结构洞位置有助于企业获取非冗余信息,因此正向影响企业创新。Uzzi[14]的文献排名第三,其基于23家企业、43名高管的访谈资料,提出嵌入关系包括3种类型,分别为基于信任的嵌入关系、基于知识转移的嵌入关系和基于问题解决的嵌入关系。同时,研究证实网络嵌入有助于企业生存机会和市场竞争力提升。排名前10的关键节点文献如表4所示。
表4关键节点文献

引文共被引聚类分析有助于把握研究领域知识基础。本研究以主题进行聚类,以时间为X轴,聚类大小为Y轴,得到引文共被引的时间线图谱如图3所示。聚类越大越靠近时间线图谱上方,反之则靠近图谱下方,连线代表聚类间的关联。时间线图谱反映了各聚类的研究跨度和活跃程度。为厘清企业网络研究发展脉络,本文按各聚类起始时间对各子领域研究内容进行分析。
从图谱中可以发现,聚类#5为企业网络研究的开端,起始于1989年,聚焦于网络机制与形式的探讨;聚类#2起始于1990年,侧重于网络治理机制的研究;聚类#3和聚类#4起始于1992年。聚类#3以资源基础观为视角,认为企业网络是资源的重要来源,通过网络嵌入,企业能够获得关键资源以促进自身发展。聚类#4以网络结构为视角,强调网络结构和网络位置差异对企业资源获取的影响;聚类#7、聚类#9和聚类#10起始于1993年。聚类#7以组织学习为视角,集中于知识传播和创新活动等研究。聚类#9将企业网络看作某种特殊的制度形式,聚焦于网络制度压力对企业行为和绩效的影响。聚类#10聚焦于成员间以及子网间的竞合关系研究;聚类#8起始于1997年,为综述研究聚类。在这一时期学者们对现有成果进行综述以期构建企业网络研究的理论框架并为未来研究指明方向;聚类#1起始于2002年,是聚类#7的延伸,侧重于创新网络形成的诱因及动态演化,创新网络知识创造、共享和转移机制,网络结构对创新行为和绩效的影响等方面;聚类#0起始于2004年,以成员异质性为研究视角,聚焦于知识创造和联盟构建,并对以往结论提出了新的挑战;聚类#6起始于2008年,该子领域以Ahuja为主要代表,探究网络形成原因和网络动态演化等问题,至今依旧活跃于网络研究领域前沿。
依据聚类连接状况,本文对上述聚类进行合并归类,将企业网络研究划分5个知识群,分别为网络治理知识群(知识群1:聚类#5、#2、#9、#10)、网络资源知识群(知识群2:聚类#3)、网络结构知识群(知识群3:聚类#4)、创新网络知识群(知识群4:聚类#7、#1)和网络演化知识群(知识群5:聚类:#0、#6)。其中,前4大知识群为企业网络研究的知识基础,知识群5为当前研究前沿。
关键词是研究内容的缩影,是作者对研究主题的高度概括。因此,对关键词进行知识图谱分析有助于发现研究热点。本研究以Minimum Spanning Tree优化算法生成企业网络关键词图谱,并统计出共现关键词313个,其中模块值Q=0.428 6,平均轮廓值S=0.713 3(Q>0.3,S>0.5),表明该图谱质量较好,关键词知识图谱如图4所示。图谱中节点大小与关键词共现频次正相关,连线代表关键词之间的联系,连线越粗则关系越紧密。

图3企业网络研究引文共被引时间线图谱

图4关键词共现知识图谱
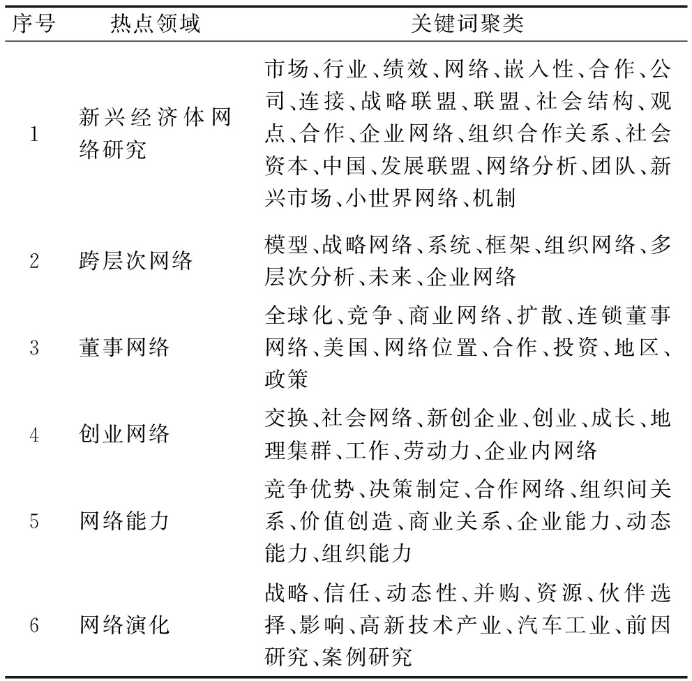
关键词聚类分析以共词分析形成的矩阵为基础,通过聚类原理对高频关键词间的关联进行整合。本文借助CiteSspace聚类分析工具得出关键词聚类表(见表5)对高频关键词进行聚类分析。聚类1包括“绩效、网络、中国、新兴市场”等关键词,是企业网络最早的研究议题,涉及企业网络与绩效关系的探讨。尽管上述研究已不再活跃,但新兴经济体(如中国)企业网络研究已成为当前研究的热点,因此研究热点1可归结为“新兴经济体企业网络研究”;聚类2聚焦于“跨层次企业网络”,对应“多层次分析”等关键词,可归结为不同层次网络的相互影响、不同层次网络对企业行为和绩效的共同影响;聚类3包括“连锁董事网络”等关键词,拥有共同董事的企业会形成连接并建立董事网络,董事网络会对公司治理和企业战略选择产生重要影响,是企业网络研究的第3个热点;聚类4聚焦于“创业网络”,对应“新创企业、创业、成长”等关键词,关注新创企业网络位置演化和创业网络企业成长等主题;聚类5对应“企业能力、动态能力、组织能力”等关键词,研究企业能力、动态能力、组织能力等对企业网络以及价值创造的影响,可归结为“网络能力和企业绩效关系研究”;聚类6聚焦于“网络演化”,包括“动态性、伙伴选择、前因”等关键词,主要涉及网络动态研究、伙伴关系选择以及网络成因等,是企业网络研究的第6个热点。
表5关键词共现聚类

突现性检验用以观测引文被引用频次爆发式增长,因而突现性分析能够发现被引频次激增的文献,有助于发现学科研究前沿。基于上述原理,本文对所选样本进行突现性分析,并以近年来被引频次爆发式增长的文献为例,对企业网络研究前沿进行探讨,近年来突现性激增的文献如表6所示。在“突现图”列中,色块大小和颜色深浅代表文献被引突现性变化趋势,色块较大且颜色较深表明文献在该时间段被大量引用,涉及主题是该时间段内的研究前沿。
Phelps[15]文章的突现值最高,该文以成员异质性为视角对网络结构和探索式创新关系进行研究,提出当网络成员间具有适度的技术差异时,高密度的网络结构更能促进探索式创新的发生。Ahuja等[16]有关网络起源和网络动态演化的综述排名第二,文献对网络产生、演化、改变诱因及机理进行阐述,构建了网络动态演变的理论框架。Schilling和Phelps[17]的文章排在第三,他们认为大规模网络中充斥着大量的非冗余知识,密集网络有助于知识传播,因此高网络密度和高网络可达性会对企业创新产生正向影响。突现值排名前10位的文献如表6所示。以上高突现性文献集中于两个主题,即成员异质性研究和网络动态演化。在方法上,8篇文献为实证研究(序号:1、3、4、5、7、8、9、10),2篇为综述研究(序号:2、6),同时,有4篇文献(序号:1、3、7、8)采用了图论法,该方法能直观地反映网络结构和网络演化过程。综上所述,企业网络研究热点包括成员异质性和网络动态演化,并且注重将实证与图论法相结合。
基于上述知识图谱分析,本文构建企业网络研究综合演化框架(见图5),对企业网络研究的知识基础、核心议题及研究热点进行阐述。企业网络研究起源于社会网络理论,企业网络与企业行为的相互关系和企业网络对企业绩效的影响是企业网络研究的核心议题。网络治理、网络资源、创新网络以及网络结构构成了企业网络研究的知识基础,并形成7个研究热点。
表6企业网络研究突现性分析


图5企业网络研究整合框架
5.1.1 企业网络治理
知识群1为“企业网络治理”,是企业网络研究的开端。制度经济理论将企业网络视为与市场和科层并行的资源分配方式[3],强调协同效应是企业网络构建的根本原因,网络治理是发挥企业网络资源配置优势的关键。有效的网络治理有助于企业间建立信任机制、防范机会主义行为、提升网络运行质量和运行效率、获得协同效应以及挖掘网络潜在价值[18]。企业网络治理既包括治理过程目标,如信任机制的建立和机会主义行为的抑制,还包括治理结果目标,如协同效应的实现、共享价值创造和网络资源优化等。
早期网络治理研究多集中于对治理结构和治理模式的探讨。林润辉等[19]提出,网络治理结构包含节点属性、节点间连接关系以及整体网络3个方面。其中,节点属性包括节点企业的开放性、活性、异质性以及网络位置等;节点间连接关系包括连接广度、连接强度及互动频率等之间的二元关系结构;整体网络包括网络密度、网络稳定性和网络动态性等整体网络研究。网络治理模式包含正式的契约模式和非正式的企业间合作。Gulati[20]以网络嵌入为视角对战略联盟的形成和治理进行了探讨,提出伙伴间正式契约关系是网络治理的重要模式。Rubinstein和Firstenberg[21]则认为企业网络构建是由无序到有序的演化过程,网络治理模式更多是以组织间信任为基础的心理契约和隐性契约,而非正式的契约关系。近期相关研究多聚焦于网络治理机制。罗茜等[22]提出,网络治理机制包括网络文化、网络声誉、限制性进入和联合制裁等。李维安等[23]则认为,网络治理机制包括网络构建和维护机制、成员互动机制和资源共享机制。
5.1.2 企业网络资源
知识群2为“企业网络资源”。网络资源的概念最早由Gulati[4]提出,认为企业可以通过网络识别和伙伴关系构建获取互补性资源,进而提升自身竞争优势。随后Uzzi[14]进一步指出,互补性、互惠性和相关性是企业网络的基本特征,企业可以通过网络关系嵌入获取互补性资源。寿柯炎和魏江[24]则认为,网络资源为企业网络所有,包含生产设备、企业资源、市场渠道和组织惯例等一系列有形和无形资源。通过对143家制造业企业的研究,姚铮等[25]发现,网络资源存在于企业网络之中,通过网络嵌入过程中的资源溢出和转移获得,对企业绩效和行为产生影响。
网络资源通常包含节点资源、关系资源和结构资源3种类型。首先,节点资源通过网络嵌入过程中的资源溢出和转移等非市场交易手段获得。在企业网络中,合作伙伴的资源数量、质量和资源异质性程度都会对企业绩效产生影响。因此,在合作关系构建过程中,资源禀赋是企业选择合作伙伴时优先考虑的因素;其次,合作伙伴的连接关系是一种网络资源。根据连接理论,合作伙伴间基于信任和互惠的关系有助于资源共享和隐性资源转移,建立于差异化个体间的连接关系有助于非冗余异质性资源获取;最后,网络结构通过节点间资源共享和转移对效果和效率产生影响,作用于企业绩效,具有价值性和稀缺性,是一种重要的战略资源。
5.1.3 企业创新网络
知识群3为“企业创新网络”,该知识群是以组织学习为视角进行的企业网络研究,认为企业网络有助于知识和技术在组织间转移和共享,能够推动组织学习并促进新知识产生。根据知识基础观,创新活动是企业不断与外部主体进行知识交换的过程,技术和知识获取是企业创新成功的关键,创新网络为企业获取创新所需知识提供渠道。作为创新和研发活动的产出,技术和知识通常具有公共物品属性,创新网络为促进技术与知识的转移和共享提供了条件。Freeman[26]认为企业间知识溢出是创新网络发展的根本动力,创新网络间的知识共享和转移有助于企业生产效率的提升和创新产出的增加。通过对网络成员组织学习的研究,Mora-Valentin等[27]提出,创新网络有助于降低学习风险,网络嵌入有助于知识转移和组织学习的实现。可见,创新网络有助于知识和信息的共享和转移,并且通过风险共担机制为企业分散风险、降低研发成本,对创新产生积极影响。同时,创新网络有助于默会知识的传递。魏龙和党兴华[28]提出企业知识以默会知识为主,默会知识根植于组织内部并难于共享与转移,组织交流与知识共享对默会知识的转移至关重要,企业网络能够为默会知识传递和共享提供渠道。
5.1.4 企业网络结构
知识群4为“企业网络结构”,涉及整体网络结构和自我网络结构。整体网络结构具有明确的网络边界,是所有网络节点全部连接关系的集合。因此,整体网络分析更加关注网络内部全体节点间的连接关系,研究重点为整体网络结构和属性。在整体网络研究框架下,研究者首先应当明确所研究网络的边界;其次,在数据搜集过程中应当对网络内所有节点进行数据采集。当研究者研究的网络规模庞大、结构复杂时,数据获取、网络构建难度将大幅增加,同时获取完整网络信息的成本也将随之提高。整体网络研究关注网络角色和位置、图论性质、整体网络密度、网络聚类等内容。
自我网络结构关注围绕在某节点周围的网络联系,即网络焦点行动者周边的、与之存在直接连接的其它网络节点形成的网络。该网络既包括网络焦点与其它网络节点的直接连接,也包括这些与焦点存在直接连接的其它网络节点之间的相互连接。自我网络结构简单且关系明了,优势在于没有确定的边界。因此,自我中心网络可以对连接关系进行更加深入的研究,但由于边界的模糊性,无法对网络结构整体进行分析。自我网络结构主要涉及中心度、结构洞以及自我网络密度等。
企业与企业间的连接是企业网络的基本构成单元,企业网络与企业行为的相互关系以及企业网络对企业绩效的影响构成了企业网络研究的核心议题。
5.2.1 企业网络与企业行为相互关系
企业网络对企业行为产生影响。首先,企业网络通过网络规范影响企业行为。制度学派将企业看作制度的产物,任何企业都处于某种制度环境中,制度通过“合法性”对企业行为产生影响,要求组织行为与制度环境中被广泛接受的规范相匹配。对节点企业而言,企业嵌入网络,其行为与决策受到企业网络的制度压力、行为惯例以及网络规范等影响;其次,企业网络通过资源供给影响企业行为。网络是企业获取资源的重要途径,网络节点位置以及网络成员间关系共同决定了节点企业拥有的资源数量和质量。对网络资源的追逐是企业进行战略目标和行为调整的根本原因。
企业行为作用于企业网络演化。节点企业能够主动进行连接关系构建或解除,进而推动网络的演化。Ahuja等[16]研究发现,节点企业会自主构建和维护某些网络连接关系,通过有意识地设计连接关系,进而改变网络关系结构。例如,处于边缘位置的企业可以通过与中心位置企业构建连接关系,提高网络参与度、强化网络声益、增强网络可视程度和连接吸引力,最终推动网络位置的演化。
5.2.2 企业网络对企业绩效的影响
根据企业网络理论,任何组织都与外界存在一定的“关系”或“连接”,并嵌入于一个由多种连接关系构成的复杂企业网络之中。多样连接关系共同搭建了企业网络的基本框架。企业网络资源获取与企业生存和发展密切相关。企业生存和发展需要资源,并且企业之间通常是资源依赖的,不同类型的资源通过网络连接在网络成员间流动,为企业生存与发展提供“养分”。从本质上讲,企业资源获取渠道就是企业网络,企业网络对企业绩效具有重要影响。
研究热点1为“新兴经济体企业网络”。以往研究多聚焦于美国等发达国家的企业网络,主要是因为这些国家的企业联盟、企业关系数据库相对健全,有助于对网络边界进行界定。随着新兴经济体(中国)经济水平提升和制度环境改善,对新兴经济体企业网络展开研究就显得十分必要了[29]。首先,新兴经济体企业网络更为活跃,适合进行网络动态演化研究;其次,新兴经济体与西方社会存在文化差异,在不同情境下进行企业网络研究,有助于全面把握企业网络理论;再次,随着经济发展,相关数据库逐渐完善,对网络边界进行界定已成为可能。因此,“新兴经济体企业网络”成为当今企业网络研究的热点之一。
热点2为“跨层次的企业网络”。学界对于企业的研究经历了从隔离到合作再到企业网络的转变,体现了影响企业行为和绩效的要素往往是多层次的。近年来,跨层次的企业网络研究开始兴起,特别是将跨层次视角与企业网络理论结合进行企业创新的研究。正如《组织科学》于2007年出版的专刊对“跨层次研究”呼吁,多层次和跨层次的企业网络研究是今后研究领域的另一个热点。
热点3为“董事网络”。董事网络基于连锁董事关系构建,连锁董事嵌入于董事网络中并对公司治理和企业决策产生影响。近年来董事网络逐渐成为战略管理和治理领域的关注焦点。研究发现董事网络从决策建议和管理监管两方面对企业决策、治理效果产生影响,同时董事网络多基于连锁董事的教育和职业背景及兼职关系建立。企业决策受董事网络影响,如毒丸计划和黄金降落伞计划等都是通过董事网络在企业之间传播的。拥有相同董事的企业在面临相似的决策问题时,其长期战略决策往往相近。现阶段对董事网络的研究多集中于避税政策、并购效率、会计报告、融资结构等方面。
研究热点4为“创业网络”。新创企业生存及发展就是不断与外界进行联系并构建和维持企业网络的过程。创业网络是自我中心网络,包含新创企业与其它企业的直接联系和间接联系。相较于成熟企业,新创企业资源较为缺乏,需要通过建立和拓展企业关系获取关键资源或进行资源交换。近年来,学者们对于新创企业的关注逐渐向创业网络转移,如从关系嵌入和资源基础观出发,提出企业网络对新创企业生存与发展发挥着重要作用,是新创企业获取资源的关键途径。还有研究发现,新创企业会通过加入联盟寻求互补性资源,并利用信任机制应对联盟关系中的代理问题。当前创业网络研究多集中于创业机会识别、创业学习、创业网络治理、新创企业成长以及新创企业网络能力等方面。
研究热点5为“企业网络能力”。在组织边界日益模糊的今天,网络化已经成为企业构建竞争优势的普遍选择。企业网络能力是指企业构建网络关系的能力。企业能通过主动构建网络关系获得竞争优势,这是因为网络能力强的企业具有更活跃的网络构建倾向,并且在网络构建过程中更容易获得网络控制权。网络能力强的企业在网络关系管理中更加活跃,其外部关系构建效率更高,对特定关系维护的效果更好。企业网络能力包括网络规划能力、网络运营能力和网络资质。网络规划能力有助于企业审视外部关系;网络运营能力有助于企业发现外部价值;网络资质提升了企业进行网络构建的可能性,扩大了伙伴选择的宽度。现阶段网络能力研究开始关注二元创新关系、网络能力形成机理、创业者网络能力等方面,这将成为企业网络研究深入的方向。
研究热点6为“企业网络动态演化”。企业网络演化研究涉及网络成因和网络动态演化两个方面,其中动态演化是企业网络的重要特征之一。尽管Burt等社会网络学者多次呼吁将该议题提上日程,但网络动态演化文献近几年才开始涌现,主要通过理论和案例研究构建网络动态演化理论,其具体演化机理目前尚未得到统一。因此,还需在相关领域开展实证研究,对现有结果进行验证。
研究热点7为“节点异质性”。该研究热点强调异质性对网络结构的影响,以及异质性与网络结构交互对企业行为和绩效的影响。Ahuja等[30]指出,在技术迅速变革的行业中,资源获得对企业生存与发展至关重要,因此异质性而非相似性是联盟构建的重要影响因素。Phelps[15]指出以往研究忽视了异质性和网络结构对企业绩效的共同影响,实际上当网络成员技术差异较大时,高密度网络更有益于企业创新。一方面,组织间技术差异有助于非冗余知识资源获取;另一方面,高密度网络有助于信任机制形成、信息传递效率提升,有利于隐性知识获取和组织惯例形成。该文献自发表后被202篇文献引用,可见“节点异质性”已经成为企业网络研究的热点。
本文在结合知识图谱方法和系统综述方法的基础上,对WOS数据库中的563篇企业网络研究文献进行了可视化分析和解读。研究发现,企业网络研究文献数量呈逐年上升趋势,表明学者们对企业网络研究的关注度日益提升,《工业市场营销管理》、《组织科学》、《战略管理期刊》和《企业家精神与区域发展》等期刊共同构成了企业网络研究的期刊群。学术平台和机构方面,形成了以美国为主的科研力量,这些学术平台和研究机构为企业网络理论发展作出了重要贡献。值得注意的是,近年来我国学者对企业网络研究的贡献逐渐凸显,涌现出一批知名学者,通过发展和修正企业网络理论,或展开特殊情境下的企业网络研究,拓展了企业网络理论研究边界和应用范围。
结合前文研究可知,企业网络与企业行为的相互关系以及企业网络对企业绩效的影响是企业网络研究的核心议题。网络治理、网络资源、创新网络和网络结构共同构成了企业网络研究的知识基础。早期企业网络研究更加注重网络构成形式和网络治理机制。之后,学者们在前人研究的基础上对企业网络研究进行了深入探讨,从单一研究视角向多理论视角融合的方向发展。例如,与资源基础观整合,提出企业网络是资源和社会资本的重要来源,通过嵌入于网络,企业能够获得关键资源或社会资本以促进自身发展;与知识基础观整合,指出网络是知识的重要来源,通过组织间知识溢出、惯例和非冗余知识的获得及风险共担机制,网络嵌入能促进企业学习或创新;与物理学网络分析整合,认为网络结构和网络位置是影响企业行为和绩效的重要原因。这一融合发展态势形成了新兴经济体企业网络研究、跨层次企业网络研究、董事网络研究、创业网络研究、网络能力研究、企业网络动态演化研究和节点异质性研究等7个研究热点,极大拓展了现有企业网络理论研究内容,为学者们探究和解释企业网络提供了新思路。
尽管本文综合运用知识图谱方法与系统综述方法对企业网络进行了深入探讨,但仍存在一定局限性:首先,虽然本文样本选择具有一定的合理性,但软件主要依据文献包含的外部信息对相关数据进行统计分析,未能充分挖掘文献蕴含的深层次含义;其次,在数据处理过程中,仅提取高频文献、机构和作者,存在遗漏较为新颖但关注度较低的研究议题的可能。企业网络研究虽然已经取得丰富的成果,但不够全面,有待完善,运用多层次和多学科视角探讨企业网络问题、完善企业网络理论,仍是一个重要挑战。由此,提出以下建议:
(1)改善研究思路与研究方法。企业网络是一个复杂系统,因而仅运用网络结构、中心度、结构洞、连接强度等社会网络指标研究企业网络是远远不够的,研究思路与研究方法单一性将导致对企业网络的片面理解。因此,在进行企业网络研究时,应当从多方面考量,以完善对于企业网络的理解。例如,将自我网络与整体网络结合以及网络结构与成员异质性结合。同时,在研究方法上强调多理论融合。由于企业网络具有抽象性,只采用计量研究方法具有局限性,而将企业网络理论与图论和网络拓扑理论相结合能有效提升对企业网络的理解。
(2)关注特殊网络,注重跨层次研究。现有网络研究关注多种企业网络对企业行为和绩效的影响,但除了某些特定结论外,不同网络具有各自的特点(董事网络的声誉、创业网络的资源异质性等),对特殊企业网络(董事网络和创业网络等)的研究还有待加深。同时,实践中不同层次的网络往往是相互叠加、相互影响的,导致研究具有复杂性,学术界关于多层次和跨层次的研究寥寥无几。因此,不同层次的网络如何相互作用并影响企业行为和绩效,以及不同层次网络相互作用机制如何,这些问题都尚未解答。
(3)重视文化差异,关注网络的“黑暗面”。由前文分析可知,现有企业网络理论源起于西方情境,但东西方国家在政治、经济和文化层面存在很大差异,如东方国家更注重儒家文化和“关系”。因此,在进行企业网络研究时完全照搬西方方法与思路的合理性尚需讨论。同时,在进行企业网络研究时,文化的调节作用有待进一步验证。尽管网络能够为企业带来丰富的资源,通过信任机制增强对隐性知识的学习,但是我们更应警惕企业网络的“黑暗面”,如知识泄露、中心位置企业对边缘位置企业的掠夺以及过度嵌入对企业的危害等负效应。
参考文献:
[1] 廖玉玲, 张亮.网络条件下企业技术创新合作行为分析:一个实验研究[J].科技进步与对策, 2016, 33(20):97-102.
[2] 张秀萍, 王振.社会网络在创新领域应用研究的知识图谱——基于CiteSpace的可视化分析[J].经济管理, 2017(10).
[3] POWELL W W.Neither market nor hierarchy: network forms of organization[J].Research in Organizational Behavior, 1990(12):295-336.
[4] GULATI, RANJAY, GARGIULO, et al.Where do interorganizational networks come from[J].American Journal of Sociology, 1997, 104(5):1439-1438.
[5] STUART T E.Interorganizational alliances and the performance of firms: a study of growth and innovation rates in a high-technology industry[J].Strategic Management Journal, 2000, 21(8):791-811.
[6] BURT R S, BIAN Y, OPPER S.More or less guanxi:trust is 60% network context, 10% individual difference[J].Social Networks, 2018(54):12-25.
[7] 田红云, 贾瑞, 刘艺玲.网络嵌入性与企业绩效关系文献综述——基于元分析的方法[J].商业研究, 2017, 59(5):129-136.
[8] KEUPP M M, PALMIEM, GASSMANN O.The strategic management of innovation: a systematic review and paths for future research[J].International Journal of Management Reviews, 2012, 14(4):367-390.
[9] 陈悦, 陈超美, 刘则渊,等.CiteSpace知识图谱的方法论功能[J].科学学研究, 2015, 33(2):242-253.
[10] 陈超美, 陈悦.科学发现的结构与时间属性[J].科学与管理, 2014(3):27-32.
[11] 李杰,陈超美.CiteSpace:科技文本挖掘及可视化[M].北京:首都经济贸易大学出版社, 2016.
[12] POWELL W W, WHITE D R, KOPUT K W, et al.Network dynamics and field evolution: the growth of interorganizational collaboration in the life sciences[J].American Journal of Sociology, 2005, 110(4):1132-1205.
[13] AHUJA G.Collaboration networks, structural holes, and innovation: a longitudinal study[J].Administrative Science Quarterly, 2000, 45(3):425-455.
[14] UZZI B.Social structure and competition in interfirm networks: the paradox of embeddedness[J].Administrative Science Quarterly, 1997, 42(1):35-67.
[15] PHELPS C C.A Longitudinal study of the influence of alliance network structure and composition on firm exploratory innovation[J].Social Science Electronic Publishing, 2010, 53(4):890-913.
[16] AHUJA G, SODA G, ZAHEER A.Introduction to the special issue: the genesis and dynamics of organizational networks[J].Organization Science, 2012, 23(2):434-448.
[17] SCHILLING M A, PHELPS C C.Interfirm collaboration networks: the impact of large-scale network structure on firm innovation[J].Management Science, 2007, 53(7):1113-1126.
[18] 邓渝, 邵云飞.多层次创新网络协同治理研究:结构、机制与知识收益[J].科技进步与对策, 2015, 32(20):18-22.
[19] 林润辉, 张红娟, 范建红.基于网络组织的协作创新研究综述[J].管理评论, 2013, 25(6):31-46.
[20] GULATI R, NOHRIA N, ZAHEER A.Strategic networks[J].Strategic Management Journal, 2006, 21(3):203-215.
[21] 莫什·F·鲁宾斯坦, 艾丽丝·R·弗斯腾伯, 鲁宾斯坦,等.大脑型组织:前瞻未来,从创新思想到企业解决方案[M].上海:上海交通大学出版社, 2001.
[22] 罗茜, 皮宗平, 白明皓.创新网络治理机制与绩效:基于灰格序方法的创新联盟实证分析[J].科技进步与对策, 2018(4):25-31.
[23] 李维安, 林润辉, 范建红.网络治理研究前沿与述评[J].南开管理评论, 2014, 17(5): 42-53.
[24] 寿柯炎, 魏江.网络资源观:组织间关系网络研究的新视角[J].情报杂志, 2015(9):163-169.
[25] 姚铮, 马超群, 杨智.新产品开发网络资源与技术资源匹配关系:基于中国制造业企业的实证研究[J].中国管理科学, 2016, 24(4):148-158.
[26] FREEMAN L C, BORGATTI S P, WHITE D R.Centrality in valued graphs: a measure of betweennessbased on network flow[J].Social Networks, 1991, 13(2):141-154.
[27] MORA-VALENTIN E M, MONTORO-SANCHEZ A, GUERRAS-MARTIN L A.Determining factors in the success of R&D cooperative agreements between firms and research organizations[J].Research Policy, 2004, 33(1):17-40.
[28] 魏龙, 党兴华.网络闭合、知识基础与创新催化:动态结构洞的调节[J].管理科学, 2017, 30(3):83-96.
[29] HOSKISSON R E, WRIGHT M, FILATOTCHEV I, et al.Emerging multinationals from mid-range economies: the influence of institutions and factor markets[J].Journal of Management Studies, 2013, 50(7):1295-1321.
[30] AHUJA G, JR F P, MITCHELL W.Structural homophily or social asymmetry? the formation of alliances by poorly embedded firms[J].Strategic Management Journal, 2009, 30(9):941-958.
Wang Yu, Zhang Lei
(School of International Business Administration, Shanghai University of Finance and Economics, Shanghai 200433, China)
Abstract:In recent 30 years, interfirm network has gradually become the focus of management practice and theoretical research.Based on the analyzing of 563 papers related to interfirm network research from the Web of Science database for 1997-2016 years, this paper explores the knowledge base, core issues and research hotspots of interfirm network research.Via co-citation analysis, cluster analysis and emergent analysis, this study constructs an integrated framework of interfirm network research.According to the integration framework, interfirm network knowledge base includes four aspects: network governance, network resources, innovation network and network structure and seven research hotspots: interfirm network research in emerging economies, cross level interfirm network research, director network research, entrepreneurial network research, network capability research, network evolution research and node heterogeneity research.Finally, this paper puts forward three proposals to promote the development of enterprise network research: improve research ideas and methods, focus on special networks and cross level research and attach importance to cultural differences, and the "dark side" of the Internet.
KeyWords:Interfirm Network; Knowledge Map; Literature Review; Bibliometric Analysis
文章编号:1001-7348(2018)16-0151-10
文献标识码:A
中图分类号:F273.1
DOI:10.6049/kjjbydc.2018020163
作者简介:王玉(1953-),女,浙江宁波人,博士,上海财经大学国际工商管理学院教授,研究方向为组织与战略;张磊(1985-),男,河北唐山人,上海财经大学国际工商管理学院博士研究生,研究方向为组织与战略。
基金项目:国家社会科学基金重大项目(14ZDA021)
收稿日期:2018-05-11
(责任编辑:林思睿)