陶小龙1,2,甘同卉1,张建民1,姚建文1
(1.云南大学 工商管理与旅游管理学院,云南 昆明 650091;2.复旦大学 管理学院,上海 200433)
摘要:外部环境的不确定性会激发企业进行开放式创新,跨界创新作为开放式创新的一种形式,是小微创业企业实现跨越式发展的有效途径。基于跨界搜索视角,应用SPS案例研究法进行相关资料收集与分析,初步构建了小微创业企业跨界创新模式框架。通过跨界搜索知识、科学技术和社会关系,实现不同维度跨界战略与跨界能力组合式协同提升,是企业实现跨界创新的有效模式,也是小微创业企业不断创新的作用机制。
关键词:创业型企业;跨界创新;跨界搜索;案例研究
微信扫码看作者独家介绍本论文
2014年11月9日,习近平主席在亚太经合组织(APEC)工商领导人峰会上首次系统阐述了“新常态”的内涵及带来的机遇。经济新常态意味着经济结构不断优化升级,经济发展驱动形式由要素驱动、投资驱动转向创新驱动。创新驱动发展战略也是十八届五中全会提出的五大发展理念之一。从产业背景看,“互联网+”时代的到来加速了全球经济发展进程,市场竞争日趋激烈。处于信息技术飞速发展下的创业企业单纯依靠内部知识与资源,很难实现持续发展。无数企业案例表明,只有快速响应外部环境变化与市场需求,充分利用外部异质性知识与资源提升自身实力,才能实现可持续发展。因此,跨越企业边界搜索资源成为当前企业谋取生存与发展的有效路径。
初创者出于规避风险的考虑,往往会选择擅长领域进行创业,然而这种优势随着企业发展会消耗殆尽,甚至成为阻碍企业发展的羁绊。反观在发展关键节点及时实施跨界创新的企业,大多在不熟悉行业取得了成功,同时,实现了企业自身发展和外部环境的良性互动。基于以上分析,本文将在梳理跨界创新与跨界搜索文献基础上,探索性研究两家跨界创新企业并回答3个问题:①小微创业企业的跨界创新模式是什么?②模式中的关键影响因素是什么?③各因素发挥的作用是什么?从而为实施跨界创新的创业型企业提供参考。
1.1.1 跨界创新
创新一般发生于领域交界处[1]。随着经济全球化和竞争加剧,“跨界创新”一词更是频频出现于各行业,如教育业鼓励交叉学科以实现知识互补,设计行业推崇古典艺术和现代风尚融合。在跨界发展的大趋势下,创业企业也存在特征鲜明的跨界创新行为。
与此同时,学术界对跨界创新展开了激烈讨论。於军和孟宪忠[2]认为,跨界创新是指企业超越本行业传统预设前提,突破行业既有规则边界,借鉴其它产业成熟作法,从产业跨界视角在本行业创立新的、更有效的管理和经营规则的过程。徐莉俐[3]则强调,跨界创新重在打破思维界线,获得创新灵感,通过交叉思维寻求突破,吸收不同行业优秀元素,实现商业模式、营销模式与运营模式创新。迄今为止,学界对跨界创新的概念并未形成统一认识。本文结合已有理论和现象,将跨界创新定义为企业通过跨越组织边界和行业边界,以实现全方位、多层次创新的活动,是一项从思维到行动的全面革新。
1.1.2 跨界搜索
20世纪70、80年代,“跨界”(boundary-spanning)—词首次出现在企业行为理论文献中,主要用于描述企业跨越组织边界的活动。科伦比亚大学教授Rosenkopf和Nerkar[4]最早将其引入战略管理领域,并将企业跨越组织边界和产业技术边界的探索活动界定为跨界搜寻。企业通过跨越边界的资源搜寻获取合作伙伴的新知识,同时,孕生新创意,解决创新问题,避免企业陷入“创新者困境”。
关于跨界搜索的定义和对象,学界并没有统一标准,但就跨界搜索的内容学者们达成了共识,即为了有效实现创新,技术知识和市场知识缺一不可。因此,技术知识跨界搜索和市场知识跨界搜索是两种重要的跨界搜索。技术知识跨界搜索是指超越组织边界和认知基础,搜索与技术、生产工艺和方法等有关的新知识[5]。除了密切关注本行业相关技术,企业还会跨越不同行业、不同产品领域,甚至不同国家,从更广泛的环境获取创新所需的技术知识[4]。市场知识跨界搜索是指通过大范围搜索,发现新的细分市场、新的产品设计、新的分销渠道以及新的商业模式,以更好理解顾客需求和偏好,创造更多顾客价值[5]。
1.1.3 跨界能力与跨界战略
企业管理领域的跨边界更多是指一系列围绕重要外部利益相关者展开的活动。它涉及变更管理需求、协商项目范围、寻求核心资源等事项。跨边界行动主体被称为跨边界者[6]。事实上,任何个体只要拥有必需的技能就能成为跨边界者,无论他是指派的还是偶然出现的。在企业中,该角色更多地由企业家扮演,其主要职责是收集外部信息并对内宣传[7]。从企业吸收能力视角看,跨界能力是指跨边界者的技能,如技术能力和沟通技巧。而基于动态能力观,跨界能力更多被用来描述组织外部商业流程,它像一座桥梁,横跨于企业内部与外部的交界处[8]。显然,后种视角更适合考量企业整体的跨界能力。企业在一段时期内采取的面向外部的经营模式被称为跨界战略[9]。它是跨界活动的总方向,直接影响跨界活动的实施效果。
基于现有理论,本研究认为跨界搜索是传统企业实现跨界创新的必要手段,但搜索内容并不仅仅局限于技术知识和市场知识。在开放式创新背景下,跨界搜索的对象应包括知识、科学技术和社会网络。此处的知识主要是指企业家的知识储备,其目的在于通过异质性知识补充,实现企业家自身认知升级,以更好地进行创新决策。科学技术包括两类:一是能直接提升企业产品品质与企业生产效率的应用技术,其多为与现有业务有密切联系的最新技术,故属于应用型搜索范畴;二是面向企业将要跨入的产业或行业,通过搜寻最前沿的科技创新成果,以备企业进行技术创新,故属于探索型搜寻范畴。跨界搜索的第三个对象是社会关系。社会关系包含能为企业跨界创新提供资金、技术、人力等一系列创新资源的个人与机构。创新企业以此重组或构建适合企业发展的社会网络并实现共赢,具体如图1所示。

图1研究框架
案例研究属于实证研究中的定性研究方法,通过案例观察和分析,发现一些未被识别的新变量或新关系。案例研究有助于捕捉管理实践中涌现的新现象,是构建和验证理论的有效方法,适用于研究“怎么样”和“为什么”等问题[10]。本文旨在探索创业企业进行跨界创新的动机和因素,同时,构建创业型企业跨界创新模式,因此案例研究是最合适的研究方法。
本文基于SPS案例研究方法,采用结构化方法与布局,通过系统操作流程与基于理论的模型构建方法,结合不同案例情境,发掘案例特色与理论创新点[11]。为了更加全面、透彻地分析小微创业企业跨界创新问题,本文采用双案例研究范式。通过广泛收集数据和信息,进行有效对比研究,进而发现案例特性与共性,从而总结并验证结论,进一步提高研究效度与可行性。
本文以小微创业企业为分析单元,采用目的抽样法。根据研究目的,分别选取两家案例企业——杭州绿盛集团有限公司和云南宾川华侨庄园农业科技开发有限公司。杭州绿盛集团是我国最大的牛肉干生产企业,其创始人林东带领团队研发出3.4兆瓦的潮流能发电机组,是我国自主研发的首台装机功率最大的潮流能发电机组。宾川县华侨庄园农业科技开发有限公司位于云南省境内,公司主营业务为水果种植与销售,同时,为广大果农提供集种植、教育、培训、科技推广等服务项目。具体情况如表1所示。
表1案例企业概况

来源:根据相关材料编制
选择上述两家企业的原因是:①这两家企业分别位于我国东部沿海地区和西南边陲,在地域上分居东西部两大经济带,社会、经济、文化环境均有典型差异性,有助于进行对比研究;②两家企业均经历了从传统企业到科技型企业的跨界转变,具有一定新兴性及共通性。通过对这两家案例企业的研究,探索我国不同地域、不同规模、相似创业企业的跨界创新问题。
为了保证构建模型的科学性和理论适用性,本研究采用三角检验法,通过多种途径搜取各方面信息。具体而言,主要包括现场观察、开放式访谈、焦点访谈、问卷调查、企业文件和二手资料。
(1) 对案例企业进行实地调研,包括参观厂区、实地接触产品、聆听企业家介绍、开放式访谈、观看宣传片、独立观察与记录等方式,完成两方面任务:①与案例企业确定调研范围,从侧面了解企业真实发展情况,为后续访谈提供研究题项;②通过综合比对记录信息,最大程度保证一手资料的可信度,还原企业现场情境。
表2访谈对象与时间安排

信息来源:根据具体调研情况总结
(2)与两家案例企业的创业者、 高层管理者进行深度访谈,访谈内容包括案例企业的创业背景、创业历程、主营业务、业务发展状况、面临主要困难等,每位创业者的访谈时间在1~2个小时。此外,随机选取厂区基层工作人员进行结构化访谈,完善企业信息,然后与高层管理层的访谈记录互相比对,筛选真实信息,提供不同研究视角。为了获取更多信息,通过保留电话沟通和电子邮件等方式进一步核实相关信息。对企业实地观察从2016年开始,各类访谈则集中在2017年1月完成。
(3)在前期调研基础上设计并发放问卷, 以获得有关传统小微企业创新创业相关数据。问卷分为A、B卷两类,A卷发放对象为创业者,主要了解企业家创业思维方式与行为选择,以此观察创业者认知与决策对小微企业发展的影响,与访谈提纲中涉及的问题互为印证。B卷发放对象则为除创业者以外的企业高层管理者,问题主要涉及企业产品、市场、技术、员工等相关内容,所得数据可从侧面支撑访谈记录的可信度。
(4)除了上述提到的一手资料,还充分收集二手资料,具体包括企业内部资料, 如企业制度文件、宣传片、项目申请资料、展会宣传资料等, 以了解企业创业团队运作过程。同时,通过主流媒体的网络新闻报道、企业官方网站等公开渠道获取案例企业及其所在行业的相关信息, 对搜集到的信息进行深入研究,保留与研究主题相关的内容;在CNKI等学术期刊网站上以“跨界创新”等为主题词进行搜索,通过查看相关文献,具化本文研究焦点,加深对案例企业的全方位认识。
信息技术的飞速发展加剧了竞争的激烈程度,面对同质化日益严重的市场,创业企业纷纷选择向外部搜寻异质性知识和资源,把触角伸向改变人们生产生活方式、边界模糊的地带,通过跨界创新实现企业可持续发展。基于上述分析,跨界搜寻的对象包括知识、科学技术和合作伙伴。
认知是一个心理学概念,主要是指通过形成概念、知觉、判断或想象等心理活动获取知识,即个体思维进行信息处理的心理过程。现代认知心理学是以信息加工为核心的心理学[12],大部分学者也认同认知是基于思维方式进行信息处理的心理过程和行为选择。作为创业企业的灵魂人物,创业者的认知对企业存续产生深远影响。因此,研究创业者提升信息处理能力的方式,有助于追溯企业实现跨界创新的根本性原因。
借助认知升级实现跨界创新。本文两家案例企业采取多元化战略,通过持续广泛的学习和创业实践,不断提升学习能力。研究表明,认知提升首先需要获取知识,继而培养信息处理能力。绿盛集团的创业者林东在创业前曾在澳大利亚La Trobe大学攻读MBA,华侨庄园的孙永斌在大学四年也曾系统学习了管理学知识,这些学习经历不仅为他们的创业历程奠定了专业知识基础,而且树立了不断学习意识,培养了他们终身学习的能力。

图2创业者认知升级
除了储备知识之外,对于创业者而言,更为重要的是实战经验的累积,因为创业经历是创业知识的另一重要来源。20世纪80年代,绿盛集团投身饮品行业,推出绿盛果粒橙,然而由于销售时机的误判,林东的第一次创业惨遭失败。次年夏天,林东再次利用手头先进设备转行制造棒棒冰,仅半年后就因为行业进入门槛太低、利润迅速摊薄而退出市场。多次创业失败的经历,既是林东对市场的积极探索,也是现实对林东创业能力的检验。基于不断丰富的创业经验,林东建立了纠错机制,进一步提升创业机会识别能力,并在企业面临发展瓶颈时,大胆采用跨界搜索方式实现突破。
无独有偶,华侨庄园的孙永斌早在高中时期便通过为同学拍摄毕业照进行创业实践,大学四年他通过参加各项活动有意识地培养自己的组织能力、协调能力、策划能力,学习各类专业技能,进行了一系列在校期间的“微创业”。2009年大学毕业后,孙永斌留在昆明继续创业,先后涉足广告、进口食品贸易等不同行业。多次创业的持续成功,激发了孙永斌的创业兴趣,树立了创业信心。2011年完成中央党校的进修学习后,他看到了当前发展的局限性,开始寻求新的创业领域与创业路径。正是这些经历的积累,使他能深入了解市场和客户,对企业发展与外部环境关系有了更清晰的认知。
当知识升级与经验积累到达一定临界值时,创业者对自身的认知也会随之进阶升级,即从单纯的创业者转变为具有企业家精神的企业领头人。绿盛集团的“牛肉干大王”林东在2009年浙江启动实施海外高层次人才引进“千人计划”时,投资了十几个海归项目,其中就包括与旅美博士黄长征、丁兴者等在洛杉矶成立LHD美国联合动能科技有限公司。在尝试太阳能、风能等新能源项目后,其“一不小心”闯入潮流能领域并一发不可收拾。云南宾川的孙永斌创建华侨庄园也是由于2012年陪伴爱妻回乡探亲时,深感在物候条件优良的宾川发展特色农业是个值得把握的市场机会,从而创下自己的科技农业新天地。以上案例看似偶然,实际反映出新时代企业家对市场机会的敏感度,是经过综合性知识学习以及多次创业经验积累而实现的认知升级,是伴随创业阶段深入而实现的思想意识升级,也是企业家精神培育的过程。
理论研究和现实都表明,企业发展到一定阶段后难以避免路径依赖现象。在创业者认知升级的基础上,跨界搜索能借助外部知识便捷高效地实现路径突破。因此,可以认为跨界搜索主要是指在复杂动态环境下,企业跨越已有技能和经验,获取外部异质性知识的过程。目前学术界关于跨界搜索的研究主要集中在技术知识与市场知识两个维度。在经济转型背景下,二者均能有效推动企业创新。
本文两个案例均充分展现了通过跨界搜索异质性知识促进企业创新的模式。林东和孙永斌都是经历过多次创业的人,每一次跨行业创业,他们都会有意识、有针对性地选择所需要的外部知识。林东从牛肉干大王一跃成为世界首台3.4兆瓦海洋潮流能发电机组的团队领头人,以水轮机涡轮集成模式为突破口,攻关解决了潮流能发电设备大型化的技术瓶颈,从而在浙江舟山诞生了世界上最大的潮流能发电站;孙永斌引进上海交通大学王世平专家团队研发的葡萄根域限制栽培技术,与当地专家合作研发创新单幅联棚降密提质促早熟间套种技术,积极依托宾川侨乡故里与鸡足山佛教圣地的旅游资源,在从未接触的农业创业之路上披荆斩棘。这些都说明跨界搜索外部知识是推动企业创新、实现路径突破的有效选择。两个案例的不同点在于,我国东西部地区经济发展水平与竞争强度存在较大差异,这些外部因素调节了跨界搜索对外部知识与企业创新关系的作用。其中,西部地区由于各种因素限制,外部搜索的作用较为有限。孙永斌的农庄发展更多地倚重于知识获取,以外部知识搜寻与接收为主,使企业实现了渐进式突破;而林东则更强调知识开发,打造自己的团队进行异质性知识吸收、整合与输出,以此实现规模大、辐射广的裂变式突破。由此,得到命题H1:
H1:创业者通过知识储备和创业经验积累,实现认知升级,这是企业通过跨界搜索知识资源实现跨界创新的基础条件。

图3跨界搜索知识资源实现跨界创新
技术进步是推动国家经济增长方式转变的根本途径,也是企业实现跨越式创新发展的核心路径。实现技术进步有两种方法:技术引进和技术创新。本文案例企业以跨界创新为目的,积极跨越组织边界搜索技术知识,通过技术引进和技术创新,实现企业技术进步和跨越式发展。作为传统小微创业企业,本文两家案例企业均采用产学研一体化方式进行技术引进与技术创新。
所谓产学研一体化,就是将现有研究成果转化为适应市场需求的产品,再把部分产品盈利投入到科研中,开发出“含金量”更高、市场适应性更强的产品。这是一种以产养研、以研促产的企业经营方式,使生产、营销、研发构成良性循环发展圈。企业要想实现创业目标,就要投入时间和精力去维护与完善循环圈的每一环节。小微创业企业之所以采取产学研一体化模式进行科技创新,很大程度上是因为大部分小微企业并没有专业的研发团队与充裕的研发资金,利用现有科技成果进行商业化应用往往是最佳选择。产业界、高校与科研院所组成科研联合体,体现了强强联合优势,有利于科技成果市场化,有利于知识在参与者之间流动和共享,在助推高校和科研院所技术成果落地的同时,促进企业技术规程标准化、规范化。
表3华侨庄园产学研合作对象

来源:根据相关资料整理
绿盛集团和华侨庄园通过技术引进实现了差异化战略目标,进一步提升了创新能力和核心竞争力。绿盛的跨界转型升级项目——世界首台5兆瓦林东模块化大型海洋潮流能发电机组,起源于2009年林东在美国洛杉矶建立的项目孵化器,之后,他亲自参与项目研发设计并担任总工程师职位。华侨庄园的企业目标与定位是:基于产学研、农科教相结合的农业科技研发、示范与推广;建设新型农业社会化服务体系,服务于农业产业的产前、产中、产后阶段,形成科技人员直接到户、良种良法直接到田、技术要领直接到人的农技推广新模式;以科技为支撑,引领并带动葡萄产业转型升级。
与以往创新实践不同,两家案例企业的创业路径均是通过产学研相结合方式,为科研院校提供科技成果实验基地,为企业提供先进技术引进渠道,促进学术创新与企业创新共同发展、齐头并进。同时,通过观察可以发现,企业发展空间在很大程度上受制于引进的异质性技术。因此,技术引进与技术创新对传统小微创业企业的跨界创新有着极其重要的影响。由此得到命题H2:
H2:通过产学研一体化实现技术引进与技术创新,是传统小微创业企业跨界创新的核心条件。

图4产学研一体化

图5跨界引进科学技术
根据Mittchell[13-14]的观点,企业家社会网络指的是企业家与外部网络成员间的关系集合。该集合蕴含创新机会和企业经营所需各种信息、资源、服务以及实质性支持,为企业实现技术创新绩效提供支持。因此,它是创业企业家的社会资本。由于资源获取和资源整合是高管团队内外部社会资本与企业开放式创新能力之间的完全中介变量,企业要提高开放式创新能力,必须发挥其社会资本优势,提高资源获取和资源整合绩效[15-16]。
表4华侨庄园董事长的社会网络关系

企业家社会网络关系主要体现在社会网络规模和社会网络强度两个方面。其中,社会网络规模是指企业家个人网络与工作网络包含网络成员关系集合的幅度。规模较大的社会网络意味着拥有更为畅通的信息流、更多创新识别机会以及更大资源支持。而社会网络强度则强调企业家在社会关系网络中所处的位置以及拥有的结构洞数量。位于金字塔上端的人可以借助高关系强度,以低成本获取高质量、异质性的信息与资源,再通过资源获取和资源整合,丰富企业社会资本。这对于企业创新,尤其是跨界创新,有着极大推动作用。
表5绿盛集团董事长的社会网络关系

信息来源:由相关资料整理所得

图6社会网络关系
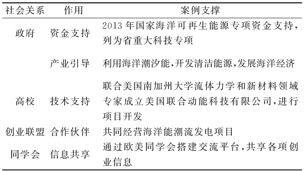
绿盛集团董事长林东和华侨庄园董事长孙永斌通过构建与企业发展密切相关的关系网络,高效获取企业发展所需的资源并进行整合,通过准确把握市场需求,确保管理者决策和企业发展方向符合国家战略布局与产业政策,进而实现企业长远健康发展。身任浙江省知联会副会长的林东,其潮能流项目的成功离不开专家团队的合作以及浙江省委、省政府、国家海洋局的重视与支持,其获得的2013年国家海洋可再生能源专项资金不能不视为项目成功的一大保障。同时,其对海洋潮汐能的开发利用也符合国家大力发展海洋经济的产业政策,并为南海岛礁水域的电力供应提供了保障。此外,林东所在的欧美同学会以及创业联盟都为其创业项目成功和企业长远发展提供了信息沟通平台,帮助其向外输出机会与资源,实现创业团体的正向循环。华侨庄园的孙永斌在创业初期已体会到资源整合的重要性,进入云南省青联与到中央党校进修都是其成长路途中不可多得的契机。其致力农业科技化发展,这契合国家新四化建设方向,符合“五位一体”发展理念;为农户提供培训机会和工作岗位,也是对国家脱贫攻坚工作的积极响应。在企业受益的同时,也带动了地方经济发展,体现了企业家的社会责任感。
值得关注的是,林东和孙永斌作为成功的跨界创新企业家,他们在经营中都积极响应国家和地方政府号召。在经济转型期,政府作为市场的宏观调控者,掌握着丰富的信息与资源。构建企业家社会网络非常有利于创业企业获取创新所需的信息资源,尤其是技术政策、金融政策、生态环境政策等,从而响应国家战略发展和市场需求。从该角度讲,政府、各类机构和市场主体共同培育与提升创业企业的资源获取及资源整合能力,帮助小微创业企业实现跨界创新。
通过上述案例研究发现,社会网络是创业者整合与配置资金、技术、人才、信息等创新资源的有力工具,为创业型企业的跨界创新提供了有力保障。因此,得到命题H3:
H3:通过跨越组织边界搜索外部社会关系,重组或构建社会网络,是创业型企业实现跨界创新的保障条件。
在开放式创新背景下,企业创新活动日益复杂和开放,传统的创新主体必须超越组织边界进行跨界创新。本文基于跨界搜索理论,聚焦于小微创业企业跨界创新模式,选取分别位于东、西部的两家企业开展案例研究。通过系统梳理企业跨界创新实践,构建了小微创业企业跨界创新基本模式,分析了其驱动因素及作用。主要结论包括:①作为创业企业的灵魂人物和主要决策者,创业者采取多元化战略,通过全方位的知识储备和创业经验积累,提升学习能力,实现认知升级,这是企业通过跨界搜索知识资源实现跨界创新的基础条件;②技术进步是企业实现跨越式创新发展的关键因素。技术引进与技术创新是传统小微创业企业实现跨界创新的核心条件。在差异化战略引领下,通过产学研一体化引进与新技术培育是一条提升创业能力的有效路径;③企业家通过社会网络获取创新机会和所需信息、资源、服务以及实质性支持,为企业获得技术创新绩效提供了支持。创业者通过跨越组织边界搜索外部社会关系,集中精力维护和发展重要关系,重组或构建社会网络,提升与企业合作方的协同能力,是企业实现跨界创新的保障条件。

图7创业型企业跨界创新模式
跨界搜索能力是决定企业发展空间和成长潜力的重要因素。通过跨界搜索获取知识资源、技术资源、社会关系,进而实现创业者认知升级、企业技术进步以及构建最优协作能力的企业家社会网络,是小微创业企业实现跨界创新的有效模式,也是其持续创新、实现转型的运作机制。
从宏观上讲,跨界创新既离不开国家引导与扶持,也离不开企业筹划与落实。从微观来看,跨界创新是全方位跨界,既包括企业家自身的优化,也包括具体策略升级。
对创业者而言,需要主动吸收知识资源,积极投身创业实践,实现以企业家精神为基础的认知升级。作为企业家前身的创业者,需要通过跨界搜索异质性知识资源、不断累积创业经验,实现整体认知升级,培育作为企业家特殊技能集合的企业家精神,实现从单纯的创业者到企业家身份的转变。企业家需要高度关注国家整体战略布局与行业最新发展动态,充分利用当地资源,精准把握市场需求,积极引进先进技术,制定与政府“不谋而合”的发展战略,在合法合规的范围内实现与政府的良性互动,共同促进地方经济发展。
政府相关部门应开展实地调研与座谈,主动同企业商谈,洞察企业切实所需,制定相关政策法规,为符合国家发展战略与产业政策的企业项目提供程序、资金、技术、人才方面的便利及支持。此外,地方政府应带头培育特色产业,引进外部资金与先进技术,打造创新型产业园区,实现聚集效应,为企业家成长及企业发展营造良好的社会环境。针对创业企业缺乏研发团队和研发资金的情况,政府应主动搭建创业企业产学研合作平台,通过整合科研机构的技术资源,为创业企业技术创新提供支持,也为科研技术转化提供试验基地。政府在提供相应扶持和优惠政策时,应给予创业企业和其它大型企业均等的机会,或是适当对创业企业倾斜,有针对性地帮扶创业企业进行创新与转型升级,切实做到将政府责任担当同企业服务理念有机结合,造福一方百姓。
(1)选取的两家企业分别位于我国东西部地区,对比研究时社会环境的差异性并不是重点,今后的研究可更多关注不同地域对跨界创新的影响。
(2)研究主要基于两家小微创业企业跨界创新的实践经历,得出的结论可能存在一定局限性,构建的理论模型是否适用于其它传统创业企业有待进一步验证。未来研究可以通过增加企业案例并按行业分类,对模型进行修正和补充。
(3)提出的各项命题与模型均基于案例研究分析,未来可通过定量研究进一步完善理论模型,特别是对模型中各构成要素关系进行深入分析,以有效指导创业企业的跨界创新。
参考文献:
[1] LEONARD BARTON D.Well spring of knowledge:building and sustaining the sources of innovation[M].Harvard Business School Press,Boston,MA,1995.
[2] 於军,孟宪忠.从企业实践看跨界创新[J].企业管理,2014(4):22-24.
[3] 韩丁.新常态下组织的跨界创新[J].经营管理者,2015(6):31-35.
[4] ROSENKOPF L,NERKAR A.Beyond local search:boundary—spanning,exploration,and impact in the optical disk industry[J].Strategic Management Journal,2001,22(4):287-306.
[5] SIDHU J S,COMMANDEUR H R,VOLBERDA H W.The multifaceted nature of exploration & exploitation:value of supply,dem&spatial search for innovation[J].0rganization Science,2007,18(1):20-38.
[6] D G ANCONA.Outward bound:strategies for team survival in an organization [J].Acad.Manage.J.,1990,32(2):334-365.
[7] M L TUSHMAN&T,J SCANLAN.Boundary spanning individuals:their role in information transfer and their antecedents [J].Acad.Manage.J.,1981,4(2):289-305 .
[8] WENYU (DEREK) DU,SHAN L PAN.Boundary spanning by design:toward aligning boundary-spanning capacity and strategy in IT outsourcing[J].IEEE Transaction on Engineering Management,2013,60(1):329-337.
[9] D G ANCONA ,D F CALDWELL.Bridging the boundary:external activity and performance in organizational teams [J]. Admin.Sci.Quart.,1992,37(4): 634-665.
[10] 罗伯特·K·殷.案例研究:设计与方法[M].周海涛,译.重庆:重庆大学出版社,2017.
[11] 潘善琳,崔丽丽.SPS案例研究方法:流程、建模与范例[M].北京:北京大学出版社,2016.
[12] 王甦,汪安圣.认知心理学[M].北京:北京大学出版社,1992.
[13] MITCHELL,J CLYDE.The concept and use of social networks,in social network in urban situations[M].Manchester University Press,1969:857-872.
[14] 朱福林,陶秋燕.中小企业成长的社会网络关系研究——以北京市科技型中小企业调研数据为例[J].科学学研究,2014,32(10):1539-1545.
[15] 孙善林,彭灿,杨红.高管团队社会资本对企业开放式创新能力的影响研究——以资源获取与资源整合为中介变量[J].研究与发展管理,2014,4(2):77-79.
[16] 徐佳,魏玖长,王帅,等.开放式创新视角下区域创新系统演化路径分析[J].科技进步与对策,2017,34(5):25-34.
Tao Xiaolong1,2,Gan Tonghui1,Zhang Jianmin1,Yao Jianwen1
(1.School of Business and Tourism Administration,Yunnan University,Kunming 650091,China;2.Management School of Fudan University, Shanghai 200433,China)
Abstract:The background of the new normal economy and the proposal of national innovation driven strategy pose challenges and opportunities for start-ups. The increasing uncertainty of the external environment stimulates the emergence of open innovation. Boundary-spanning innovation, as a form of open innovation, is an effective way for small and micro enterprises to achieve leapfrog development. Successful boundary- spanning innovation plays a very active role in industrial transformation and upgrading and national economic development. Based on the boundary-spanning search perspective, this paper uses SPS case study method to collect and analyze the relevant cases, and initially constructs the framework of boundary-spanning innovation of traditional small and micro enterprises. By searching the knowledge resources, science and technology and social relations crossing boundaries, enterprises realize the promotion of combination of boundary-spanning strategy and boundary- spanning ability in different dimensions. It is not only an effective mode of enterprise to achieve boundary-spanning innovation, but also the mechanism of continuous innovation of small and micro businesses.
KeyWords:Entrepreneurial Enterprise; Boundary- spanning Innovation;Boundary-spanning;Case Study
作者简介:陶小龙(1977-),男,安徽枞阳人,博士,云南大学工商管理与旅游管理学院副教授,复旦大学管理学院博士后,研究方向为创新创业管理、人力资源开发与管理;甘同卉(1993-),女,云南香格里拉人,云南大学工商管理与旅游管理学院硕士研究生,研究方向为创新创业管理;张建民(1963-),男,河南济源人,博士,云南大学工商管理与旅游管理学院教授、博士生导师,研究方向为人力资源管理、创新创业管理;姚建文(1963-),男,云南建水人,云南大学工商管理与旅游管理学院教授,研究方向为创新创业管理。
基金项目:教育部人文社会科学研究项目(15XJC790011);国家民委民族问题研究项目(2015-GM-075);云南省哲学社会科学规划项目(YB2017018)
收稿日期:2017-11-16
文章编号:1001-7348(2018)14-0073-08
文献标识码:A
中图分类号:F272.2
DOI:10.6049/kjjbydc.2017080498
(责任编辑:胡俊健)