摘 要:在“绿色发展”日益成为社会共识的背景下,中国生态环境类社会组织已在环境保护事业中占据一席之地。目前,中国生态环境类社会组织普遍存在人才队伍短缺、结构不合理、专业化程度不高等问题,而专业人才培养和队伍建设是组织可持续发展的保障。以中国代表性生态环境类社会组织为研究对象,采用质性研究方法,对专业人才培养意义、主要工作、缺失原因及培养对策进行探讨和归纳,从现阶段中国生态环境类社会组织自身视角构建了专业人才培养理论框架。
关键词:生态环境类社会组织;人才培养;环境保护
随着“绿色发展”日益成为一种社会共识,政府不再是环境保护的主体,企业环保意识逐渐加强,生态环境类社会组织作为政府和企业环境治理的补充,已在中国环保事业中占据一席之地。
《2015年社会服务发展统计公报》显示,截至2015年底,中国共有社会组织66.2万个,其中生态环境类社会团体0.7万个、生态环境类民办非企业单位433个;社会组织共吸纳社会各类就业人员734.8万人,比上年增长了7.7%[1]。一方面,包括生态环境在内的中国各类社会组织正成为吸纳新增就业的重要平台;另一方面,目前中国生态环境类社会组织普遍存在人才队伍短缺、结构不合理、专业化程度不高等问题。加强中国生态环境类社会组织专业人才教育与培养,建立一支结构合理、专业水平较高、技术能力过硬的人才队伍,是组织可持续发展的关键,也是更好地履行环保责任、完成时代赋予使命的基础和保障。
生态环境类社会组织是以环境保护为主旨,不以营利为目的,不具有行政权力并为社会提供环境公益性服务的机构[2]。中国生态环境类社会组织包括生态环境类社会团体、民办非企业单位及相关基金会,其在增强公众环保意识、维护生态系统平衡、推动绿色经济发展、监督政府及企业环境责任等方面发挥着重要作用[3]。随着环境问题的日益突出,中国对生态环境类社会组织的要求不断提高,组织内部亟需集聚专业人才,“专职化发展”成为重要战略之一。在共同价值观和使命感的基础上,本文将既具有生态文明意识又具有实践背景的环保社会工作者,以及既具有科学精神又具有学术造诣的环保科技工作者称之为生态环境类社会组织专业人才。
国家“绿化”意识的加强、科技进步发展及社会公众对环保问题的共同关注为中国生态环境类社会组织提供了助力。致力于支持中国环保行业发展的民间非营利机构——合一绿学院推出了中国生态环保组织地图,较为系统地归集了中国生态环境类社会组织本底数据。从1 800多家组织记录中可以看出,不同组织所处阶段不同,有的处于初创期,有的已经发展成熟,且大多数组织都经历了从最初基本由志愿者维持运行,到逐渐有专职人员加入或部分志愿者慢慢成为全职人员的过程。已有研究表明,中国生态环境类社会组织一直面临着专业人才不足的困境,业务专业性有限、专业面狭窄、人员专业化程度不高制约着生态环境类社会组织发展。在管理水平上,中国生态环境类社会组织发展与国际成熟组织相比存在较大差距。相关数据显示,中国生态环境类社会组织近30%没有理事会,近30%无年度报告,部分组织无专职人员或专职人员较少[4]。在业务专业性上,相关学者描述了这样一种情景:某一生态环境类社会组织进入社区对垃圾围城问题进行宣传与引导,但当有居民提出“加强环境保护我已经知道,那我怎样支持”时,该组织却无法提供专业、有效的解决办法。有些组织只是依靠赠送小礼物或理念教育提升居民垃圾分类意识,一旦撤出社区,成果慢慢就消弭于无形[5]。2015年,《中国民间水环境环保组织发展调查报告》通过对中国生态环境类社会组织基本信息、人员结构、组织发展等情况进行数据收集发现(见图1):在全国范围内接受调查的49家组织中,20家组织拥有1~3名全职员工,15家组织拥有4~6名全职员工,全职员工与兼职、实习员工数量相当。此外,在49家组织中,仅3家没有核心志愿者,其余组织拥有核心志愿者的人数远远超出全职员工。
综合已有文献发现,以往研究大多是从数据统计方面进行分析,缺乏对行业人才教育与培养困境的深层次挖掘。本研究认为,应从中国生态环境类社会组织自身视角构建专业人才培养理论框架,根据从业人员的诉求,为专业人才队伍充盈、组织可持续发展提供有效解决途径。

图1 49家接受调查的组织中全职员工、核心志愿者分布情况[6]
2.1 研究目的
本研究针对中国生态环境类社会组织专业人才培养问题,通过对代表性组织进行分析,探讨专业人才对中国生态环境类社会组织发展的深刻影响及重要支撑,构建专业人才培养基本研究框架,并提出专业人才培养的对策建议。
2.2 研究方法
本研究采用扎根理论法。扎根理论于1967年由Glazer 和 Strauss[7]提出,其是以文字叙述为材料,以归纳法为论证步骤的质性研究方法。扎根理论法隐含的重要前提是同类群体中不同个体之间存在诸多共性,可通过对具有明确代表性的样本进行实证分析,揭示整个群体的共同属性[8]。本研究选择中国代表性生态环境类社会组织为样本,通过对研究对象中的组织负责人或核心员工进行半结构式访谈,收集调查资料进行质性编码,以全面了解中国生态环境类社会组织人才培养情况。
2.3 研究对象
2.3.1 样本选取
基于扎根理论提出的“理论饱和原则”和抽样策略,本研究将访谈对象按照两个维度进行划分:一是以初创期、成熟期为不同发展阶段;二是以已注册的组织、未注册的自愿团体、学生环境协会、非盈利企业、基金会等为不同组织类型。“理论饱和原则”指出,访谈与分析密不可分,每进行一次深度访谈就需要对访谈资料进行整理,并在此基础上提出初步理论假设。然后再抽样、再修正,直至概念体系完善,不再出现新的概念类属,至此达到理论饱和。综合以上两个维度,本研究对具有代表性的中国生态环境类社会组织负责人或核心员工进行一对一深度访谈,当受访组织数量达到27个时,理论开始饱和,不再出现新概念范畴。最终,样本总体特征见表1。
表1 不同组织状态取样(单位:个)

组织类型1.初创期(1~3年)2.成熟期(3年以上)A.已注册组织(作为社会团体或民办非盈利机构)24B.非盈利企业(注册为企业,但作为非盈利性机构运行)31C.未注册的自愿团体(作为环保组织运行的未注册团体)33D.学生环境协会(高校社团,但作为环保组织运行)43E.基金会(关注环保的基金会)22
注:为方便下文叙述,将样本中的组织类型依次编号为A、B、C、D、E,将组织发展阶段依次编号为1、2。如A1表示初创期已注册的组织
2.3.2 研究过程
遵循扎根理论研究过程,本文采取深度访谈法获取数据。通过拟定半结构式访谈提纲,对中国生态环境类社会组织代表进行一对一访谈。在征得受访者同意的前提下,对部分访谈过程进行了现场录音,还有部分访谈由于保密问题进行了笔录,访谈时间介于半小时至1小时之间。
访谈提纲以受访者从事生态环境类社会组织的工作经历作为导入问题,并承诺坚守保密原则。访谈主要内容包括“您认为中国生态环境类社会组织专业人才有哪些特征”、“您所在组织中,专业人才的主要工作包括哪些”、“能讲讲您的专业发展历程吗 ”、“您认为造成目前中国生态环境类社会组织人才短缺的原因有哪些”、“在行业里,您认为发展较好的组织在专业人才管理方面做了哪些工作”等问题。对于访谈中随机生成的延伸性话题,研究者依据访谈目的适度激发,让受访者举出案例。每一例访谈结束后,研究者及时撰写访谈日志,如实完成和整理录音文本转录工作,并通过质性编码归纳概念范畴。此后,根据理论建构需要再次进行抽样,并调整访谈提纲,再次访谈并总结,直到达到理论饱和。理论饱和也就意味着质性编码完成,而理论的意义化过程即对通过扎根理论获得的概念类属内涵及其关联进行理论阐释,对于研究专业人才培养至关重要。
2.3.3 编码方法
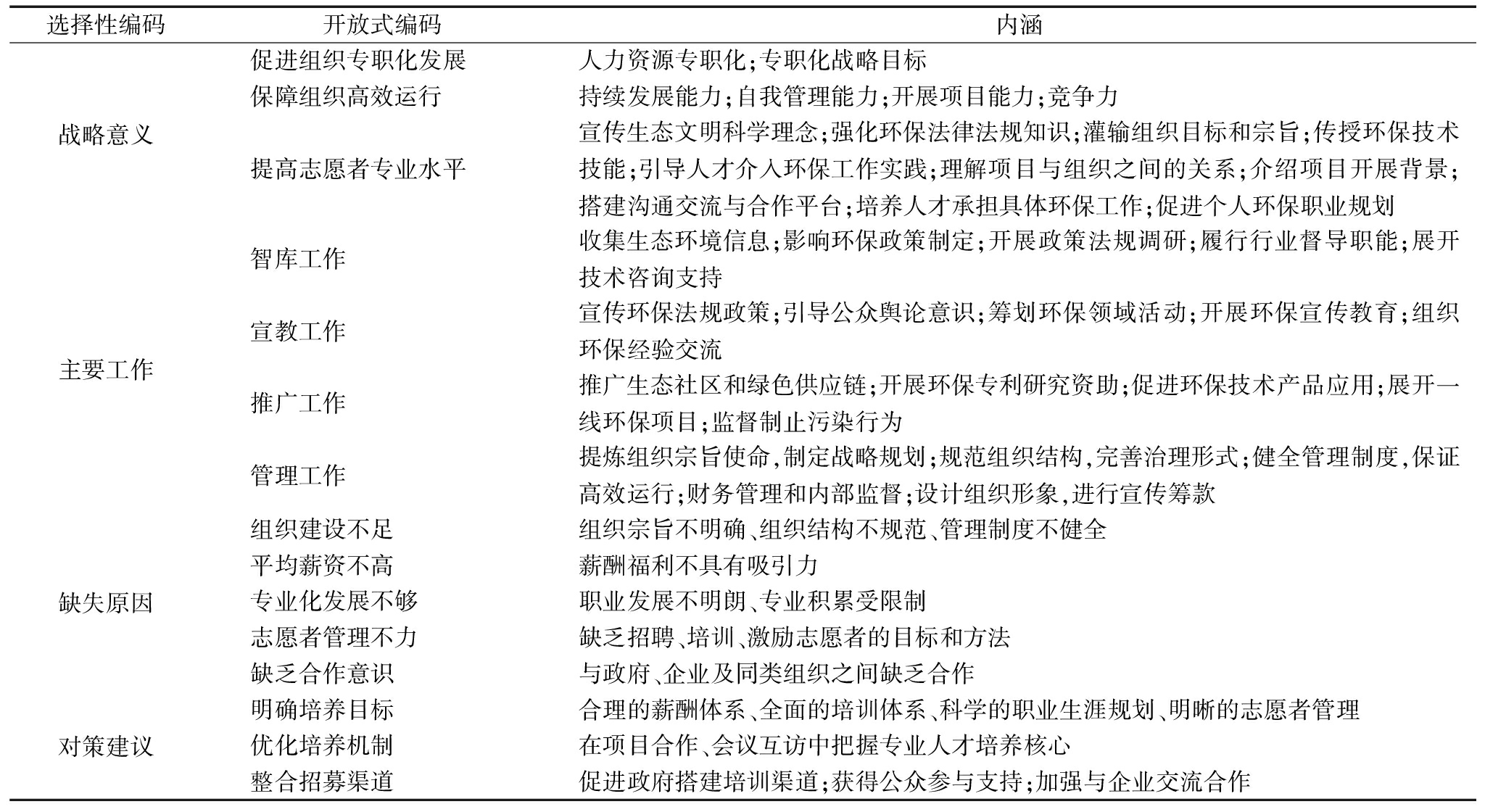
编码是对数据进行分析、理解和定义的过程,其是理论解释的基础。扎根理论主要包括3种编码方式,本研究根据需要选择其中的开放式编码及选择性编码。首先,通过开放式编码,对原始文本资料进行初步分析,逐句编码建构简短、精确的初步代码,共获得概念类属 15 个。此后,在整理访谈资料过程中,不断对开放式编码进行归纳和总结,发现概念类属之间的关系。最后,进一步合并核心概念,确定生态环境类社会组织人才培养问题框架主要包括战略意义、主要工作、缺失原因及对策建议4个维度,本研究两种编码结果见表2。
表2 中国生态环境类社会组织专业人才培养研究编码

选择性编码开放式编码内涵战略意义促进组织专职化发展人力资源专职化;专职化战略目标保障组织高效运行持续发展能力;自我管理能力;开展项目能力;竞争力提高志愿者专业水平宣传生态文明科学理念;强化环保法律法规知识;灌输组织目标和宗旨;传授环保技术技能;引导人才介入环保工作实践;理解项目与组织之间的关系;介绍项目开展背景;搭建沟通交流与合作平台;培养人才承担具体环保工作;促进个人环保职业规划主要工作智库工作收集生态环境信息;影响环保政策制定;开展政策法规调研;履行行业督导职能;展开技术咨询支持宣教工作宣传环保法规政策;引导公众舆论意识;筹划环保领域活动;开展环保宣传教育;组织环保经验交流推广工作推广生态社区和绿色供应链;开展环保专利研究资助;促进环保技术产品应用;展开一线环保项目;监督制止污染行为管理工作提炼组织宗旨使命,制定战略规划;规范组织结构,完善治理形式;健全管理制度,保证高效运行;财务管理和内部监督;设计组织形象,进行宣传筹款缺失原因组织建设不足组织宗旨不明确、组织结构不规范、管理制度不健全平均薪资不高薪酬福利不具有吸引力专业化发展不够职业发展不明朗、专业积累受限制志愿者管理不力缺乏招聘、培训、激励志愿者的目标和方法缺乏合作意识与政府、企业及同类组织之间缺乏合作对策建议明确培养目标合理的薪酬体系、全面的培训体系、科学的职业生涯规划、明晰的志愿者管理优化培养机制在项目合作、会议互访中把握专业人才培养核心整合招募渠道促进政府搭建培训渠道;获得公众参与支持;加强与企业交流合作
通过扎根理论,本研究获得了中国生态环境类社会组织专业人才培养问题框架的4个维度,并总结出以下相关结论:
3.1 中国生态环境类社会组织专业人才培养的战略意义
研究显示,无论是处于初创期、志愿性的组织,还是较为成熟的专职化组织,无不表现出对于专业人才的渴求。专业人才的支撑和推动是组织谋求竞争优势和实现长远发展的关键。专业人才培养的战略意义主要体现在以下几个方面:
(1)促进组织专职化发展。从初创期生态环境类社会志愿组织发展成为专职组织,其需要相当数量的全职员工,组织专业化发展应与人才专职化完全链接。生态环境类社会组织以环保、公益为出发点和落脚点,组织成员拥有共同愿景,这种价值理念是组织生存与发展的基础。组织只有确立专职化发展目标,拥有专家、学者、技术技能优秀的人才,才有能力承接和落实环保项目。样本E2中的访谈对象指出:“组织确定专职化发展目标和方向后,需要补充专业人才;专业人才的引进能够修正和补充专职化发展目标和方向。”在这一循序渐进、相辅相成的良性循环过程中,需要构建基于价值观的生态环境类社会组织人力资源管理体系,鼓励组织员工将职业生涯向全职化发展,促进个人与组织双向进步。
(2)保障组织高效运行。对于社会组织而言,较高的能力体现在调动资源以实现组织目标的行动上[9]。样本A2中的访谈对象表示:“由于部分学科比较单一、偏冷,既专业又有意愿从事环保公益事业的人才可遇而不可求。专业人才除需掌握包括地理、化学、生物等跨学科基础知识外,还需拥有如环境监测、环境工程、环境质量评价等技术。此外,由于环境问题与日常生产、生活密不可分,经济、法律等社会科学知识,甚至是沟通技巧往往也不可缺少。”Stavros and Johnson[10]指出,在高效的社会组织中,能力建设的关键因素之一是持续关注包括员工、合作伙伴、捐赠者在内的人的需要,并以积极方式获取其支持。生态环境类社会组织保障能力建设过程是系统、长期的,核心在于可持续发展能力、自我管理能力、项目开展能力和竞争力建设。维持组织正常、持续运转,完善制度建设,制定相关行为规范,通过开展多种环保工作来完成自身使命,保持与同类组织竞争,这些能力建设均需依托专业人才。
(3)提高志愿者专业水平。生态环境类社会组织专业人才既具有生态文明意识又具有实践背景,既具有科学精神又具有学术造诣,加强其对志愿者的引导也是组织重要战略之一。志愿者既是社会组织的重要组成部分,又是开展环境保护公益活动的重要资源和基础。样本D2中的访谈对象指出:“中国大部分志愿人员环保专业化程度不高,不能有效承担环保公益活动或完成较为深入、专业的任务。”样本C2中的访谈对象认为:“专业人才对志愿者的培训与开发,实际上就是生态环境类社会组织专业化建设和潜在人才储备过程。”专业人才可进行如下指导工作:①宣传生态文明科学理念;②传播环境保护法律、法规知识;③灌输组织目标和宗旨;④传授环境科学文化和节能环保技术、技能;⑤引导介入环保社会工作实践;⑥理解活动、项目与组织目标的关系;⑦介绍项目开展的背景和主要服务内容;⑧学习与政府、企业开展沟通与合作;⑨培养员工承担具体环保工作的能力和技巧;
促进个人环保职业规划。
3.2 中国生态环境类社会组织专业人才承担的主要工作
中国生态环境类社会组织专业人才工作主要涉及:①收集资料、分析信息、提出对策,为生态环保战略决策、综合咨询提供服务;②协助生态环境利益相关方,提高环保意识和创新能力;③与政府、企业建立有效合作,促进现有环保产业结构调整和优化升级;④保障组织高效运营,进行管理、筹款、宣传等工作,维持组织可持续发展(见表3)。
表3 中国生态环境类社会组织专业人才的主要工作

工作分类具体工作智库工作①收集、整理生态环境类相关信息,编制有关信息资料、报告,开展行业发展调查和环保技术发展趋势研究和预测;②通过向决策机构提出意见和建议,影响有关政策制定,将环保和可持续发展因素与国家、区域政策有效融合;③接受政府部门委托,开展环保政策、法规调研与起草工作;④履行行业督导、监管职能,参与制定行业技术政策、产品标准、技术规范等,组织环保设备、器具和技术、产品及示范项目的认证、鉴定与推荐工作;⑤开展对环境污染受害者的法律援助,展开环境污染损害调查、技术咨询、鉴定评估等工作宣教工作①宣传、贯彻国家有关环保的法规和政策,总结环保先进经验,组织环保技术和应用交流与合作;②通过组织环保相关报告会、讨论会、专题讲座及建立新媒体、发行报纸、书刊等形式,分析社会环境问题;③组织公众、专家学者进行环境调研与考察,开展群众性环保活动,激发公众环保热情,促进公众开展环保行为;④组织包括知识竞赛、环保艺术展、科普展览、资助青少年环保实践等环保意识宣传和教育活动;⑤组织、参与国内国际环保交流,共享组织建设与发展经验,学习优秀环保成果推广工作①与政府、企业合作,关注生态社区和企业绿色供应链建设、模式推广,减少生活污染、农业污染、工业污染对环境的破坏;②面向节能环保、再生资源回收及利用、再生能源、循环经济类企业及科研机构,开展相关发明专利和科学研究公益资助项目,鼓励技术改造和科技创新;③促进环保产品应用,推动社区节能、农业节能、工业节能及公众日常生活环保产品的广泛采用;④在环保一线进行社区环保、资源再利用、生物多样性保护等专项工作;⑤监督和制止环境污染行为,通过动员社会公众、利用市场机制、与媒体合作、推动信息公开等方式监督和制止环境污染行为管理工作①制定战略规划,形成与项目持续性和财务持续性相匹配的工作目标,提高内部对组织宗旨、战略、目标的认同度;②规范组织结构,完善治理形式,按照相关政策法规设置会员大会、理事会,有效发挥理事会作用;③健全管理制度,保证组织高效、有序运行,建立有效考核体系,合理规范工作流程,制定人员发展规划;④进行财务管理和内部监督,设置专职财务人员或聘请专业服务公司代账会计,保障组织财务透明、公开;⑤设计鲜明的组织形象和品牌,进行公共关系活动,采用多种方式进行宣传与筹款
3.3 现阶段中国生态环境类社会组织专业人才缺失成因
3.3.1 组织建设不全
大多数生态环境类社会志愿组织都是因为核心成员兴趣或是当地、当时为解决某些环境问题而成立,未历经组织宗旨创建、组织战略制定过程。组织以兴趣为驱导,人员不以此为职业,在发展过程中流动性较大。对于生态环境类社会专职组织而言,处于初创期的组织机构规模较小、设置单一,人员多为兼职形式,仅仅管理层为全职员工,在建立理事会、明确治理结构方面意识比较薄弱,经常出现理事会形同虚设、理事会权力与秘书长职责不清、理事会作用不明显等的情况。样本A1中的访谈对象表示:“由于组织上下级关系不明显,员工之间更像是环保公益道路上的伙伴,出现项目时大家一起上,致使工作分配不够细化,很难形成完整的管理体系和制度。”这样的组织状态很难吸引和留住人才。
3.3.2 平均薪资不高
整个中国生态环保公益领域能大量吸引、留住环保人才、具备一定薪资竞争力的组织比例有限。国际上,职业环境公益人对薪酬福利、个人发展、职业规划等有一定要求;但在国内,因公众对公益性组织认识有限,员工对于向往更好福利和生活条件的追求比较回避。样本B2中的访谈对象就进行过对比:“以湖北省武汉市为例,近年生态环境类社会组织内入职转正后工资一般为3 000元左右,机构负责全部五险、话费交通补贴及各种保险。但是,据《2014年武汉高校毕业生薪酬调查研究报告》显示,按照学历层次划分,大专、本科、硕士、博士4类不同岗位高校毕业生月薪平均值分别为2 502元、2 969元、3 732元和4 780元。”单纯就薪资而言,生态环境类社会组织平均工资对于优秀人才不具有吸引力。
3.3.3 专业化发展程度不足
薪资不高只是生态环境类社会组织留不住人才的部分原因,仍有少数有志者凭借“情怀”、拿着低工资进入生态环保公益行业。但是,在经过1~2年成长、逐渐成为机构业务骨干后,这些人员通常面临着行业成长速度慢于个人成长需求的困境。样本E2中的访谈对象指出:“多数中国生态环境类社会组织工作集中在难度较小、成效显现较快的环保项目上,参与难度较高、工程较复杂项目的机会较少。”组织发展前景直接影响人才发展预期[11],以水环境保护组织为例,关注工业污水及城镇生活污水的组织约占80%,此类点源污染分布相对集中、数据监管更容易。相比之下,农村面源污染难度较大,受关注程度较低。由此,不少核心成员选择跳槽到较大的基金会,或者选择转行到生态环保高科技企业,导致生态环境类社会组织虽然培育了人才却留不住人才。
3.3.4 志愿者管理不力
从环保志愿者中挖掘有潜力的人员成为全职员工,不仅可以节约培养成本,还能在组织出现紧迫需求时,较快寻觅到合适的员工。这里所言及“具有潜力的志愿者”,即前述生态环境类社会组织所需的专业人才。由于全职人员比较缺乏,生态环境类社会组织开展活动与项目时通常需要招募志愿者完成部分工作。志愿者是生态环境类社会组织重要的社会资源,为组织人才库提供了后备军。但是,多数生态环境类社会组织在志愿者招聘、培训、激励等环节缺乏有效方法和科学规划。样本C1、D1中的访谈对象均称:“生态环境类社会组织一般情况下采取随用随招的形式,对于员工没有延续性和系统培训。”这使得志愿者未能充分了解组织使命,学习不到相关环保技能,难以在工作中实现自身价值,缺少长期为组织服务的工作动力。
3.3.5 合作意识缺乏
中国生态环境类社会组织与政府、企业及同类组织之间的合作十分有限。目前,大量组织关注的重点问题是如何获取更多资源以维系自身生存与发展,致使生态环保类组织联盟合作意识不强,缺乏实际合作[12]。同时,行业内互动平台有限,缺少支撑行业整体发展及有利于环保利益相关方合作的平台。样本A2中的访谈对象提出:“虽然国内部分基金会已经推动行业联动平台建设,努力推进生态环境类社会组织行业整体发展,但从比例上看仍然十分有限,短时间内提高整个行业专业水平的可能性不大。”另外,由于发展历程较短,中国大部分生态环境类社会组织参与国际性环保活动的机会较少,缺乏向国际同行学习先进环保技术的经验。
通过对代表性中国生态环境类社会组织访谈资料编码过程进行解读,本研究从专业人才培养目标、培养机制及招募渠道3个方面入手,逐步建立起结构合理、技术能力过硬的专业人才队伍(见图2)。
4.1 制定明确培养目标
中国生态环境类社会组织专业人才需有明确的培养目标,关注人力资源、内部治理、项目运营等多个环节,通过相互依存来维系使命、实现愿景[13]。首先,战略规划是一项具有时间周期的概念,这就要求生态环境类社会组织有持续性理念,在人才培养方面具备前瞻性思维[14]。对于组织专业人才而言,精神激励、履行社会职责和公益使命被置于重要地位,而合理的薪酬奖励、工作满足感也是激励专业人才的关键因素。其次,在组织结构方面,应使员工、各层级之间保持良好沟通关系,优良的组织氛围和组织文化能够保障工作的高效开展。再者,应制定合理的人才发展机制,统筹好人才引进与培养之间的关系[15],保证专业人才成长的系统性与连续性。可组建日常基本培训与重点技能培训相结合的培训体系,帮助专业人才有效获取岗位所需知识与能力,提高工作效率。此外,开辟科学的、与个人意愿相匹配的职业发展通道,引导专业人才将职业生涯规划、个人理想和组织目标密切结合,实现成员与组织共同成长。志愿者管理则是另一种特殊的专业人才管理形式,因为志愿者是自愿参加、不以此为职业,因而没有工资或仅获取少量生活补贴。生态环境类社会组织志愿者管理除遵从常规的人力资源管理外,还应有其侧重点。首先,应尊重每个志愿者的价值,陪伴其不断学习、掌握与环保相关的知识和技能;其次,应侧重于对志愿者使命感、责任感的培训,促使其从已有工作中获得更大满足,并愿意为之作出更多奉献。此外,还应给予有意愿长期从事环境保护服务的志愿者充分重视,让其了解志愿工作前景,使之充分支持环境保护项目规划,甚至参与组织发展决策和管理。

图2 中国生态环境类社会组织专业人才短缺成因与培养对策
随着管理理念的更新,生态环境类社会组织人才管理形式也在发生变化,应发展出更加灵活的、适用于不同组织特征的人力资源管理和专业人才培养模式。部分拥有多年社会组织人力资源管理经验的访谈对象表示:“可通过筹划共享专业人才资源平台模式,推进专业人才队伍建设”,“未来可将人力资源管理和专业人才培养工作外包,以培训及提供日常辅导的形式提升生态环境类社会组织员工职业化水平”,以及“改变科层制管理形式,采用扁平化管理,逐步将其转向一个较为宽松、无边界的组织形式,没有明确的上下级观念,而是以合伙人形式、通过组织价值观及核心业务凝聚环保人才”。
4.2 探索优化培养机制
中国生态环境类社会组织应抓住信息技术快速发展、环境问题全球关注和治理的时机,在环保工作实践中借鉴相关生态环境类社会组织的成功经验,探索优化专业人才培养机制。
(1)以某一课题或项目为基础,在共同的环保目标框架内建立联盟,互补各组织对专业人才的培养优势。样本A2中的访谈对象指出:“国际上,此类项目联合案例众多。如2008年10月在韩国顺城进行的世界生态环境类社会组织湿地保护会议上,成立了由200多个各国生态环境类社会组织参与的世界湿地网络(World Wetland Network,WWN),组建了加快规划、监控和管理等信息共享的湿地保护联盟。通过项目合作,科研实力较强的组织可以凭借专业人才科研实力,设定湿地物种灭绝危险标准等。志愿者基础较强的组织则可分享志愿者招募经验和部署经验,如监测湿地中水鸟和鱼类数据等志愿者培养示例。”由于目标明确,组织间的合作往往针对性较强,任务、规划、时间节点比较明确,参与者均为各组织一线环保科技人员和管理人员,他们不仅参与环境治理成效显著,还能迅速找到差距并快速提高自身能力。
(2)通过生态环境类会议论坛、环保展览、环保科技考察等形式的互动交流,共同培养组织人才,促进不同国家、地区、生态环境类社会组织之间环保技术与理念的融合。样本B1中的访谈对象表示:“西方发达国家一些颇具规模、生态环境科学技术力量可观的生态环境类社会组织,也将行业联动、加强与其它组织的交流与合作作为一项重要战略目标。”通过生态环境类社会组织间的互访、环境会议上的报告和讨论,可帮助核心专业人才获得更多环保信息,追踪环保前沿科技,了解环保工作动向,学习新思想、新方法。样本E2中一家基金会于2015年支持了全国第二届自然教育论坛,来自政府部门、国际机构、国内外专家、企业家和其它生态环境类社会组织等领域近600人参会,联合国教科文组织、中科院地理研究所、北京大学山水自然保护中心、台湾荒野保护协会、日本自然体验协会等国内外相关专家对中国自然环境教育未来方向和发展前景进行了共同探讨。
4.3 整合培养招募渠道
中国生态环境类社会组织应充分探索多方合作机制,促使政府、公众、企业等环保利益相关方对组织工作和需求进行全面了解。
(1)政府越来越重视与生态环境类社会组织开展形式多样的合作,并赋予其越来越重要的责任和权力,尝试建立“合作共治”的环境治理新格局。继“十二五”规划明确提出促进社会组织发展目标后,环保部等六部委公布《全国环境宣传教育行动纲要》,明确提出“鼓励和引导公众及环保社会组织积极有序参与环境保护”[16]。为加深合作,中国生态环境类社会组织应明确提出在专业人才方面的需求,由政府协调多方资源,定期委托大学、科研机构及专家提供培训和辅导。各级政府应开拓各种人才引进与发展渠道,协调各方主体之间的关系,在教育、信息和资金方面加强协调与合作[17],建立专业人才培养、环境信息交流、环保经验分享机制。在美国,拥有一大批为社会组织提供专业培训、咨询、扶持服务的机构,其为社会组织人才向高技能、专业化方向发展提供了广泛丰富的职业培训资源和平台[18]。如非盈利管理研究生学位计划,从1990年的17个增加到2000年的90个[19]。在我国,以清华大学NGO研究所为代表的研究中心、咨询团体和大学院系等虽然陆续成立,但有待政府进一步支持和发展。
(2)本地民众对所在区域环境负有责任,有义务管理好身边环境。目前,多数生态环境类社会组织局限于环保公益圈间的交流,与公众的互动较少。多位访谈对象认为:“自20世纪80年代至90年代起,西方国家生态环境类社会组织开始将战略中心转移到满足当地民众需求上。在我国,某知名生态环境类社会组织公众环境研究中心的‘蔚蓝地图’APP,以‘互联网+环保’方式,培养公众参与收集各地空气和天气信息,以及监督废水、废气排放状况的意识与行为。”可见,帮助公众了解最常见的环保知识、获得准确的环境数据,促使公众自觉运用科技手段参与环保行动、决策和管理,成为生态环境类社会组织在公众中拓展和吸收专业人才的关键。
(3)企业履行社会责任的需求及生态环境类社会组织的公益性优势,致使两者的合作已成时代必然。企业与生态环境类社会组织之间的合作从环保科技进步与创新、搭建绿色供应链到承担产品延伸责任等多个层面展开,依靠的是双方专业人才的共同推进。企业与生态环境类社会组织之间的人才交流包括以下几个方面:①共同进行生态环保科技研发,双方专业人才根据经济发展和环境需要共同确定研究课题,促使环保科技迅速转化为现实生产力;②合力设计环保产品,通过发现、识别和理解社会需求开展跨界合作,共同开拓解决社会重大环保问题的新途径,设计更具持续性的生态环保产品。样本A2中的访谈对象认为:“将企业盈利与环保责任需求融合在一起,选择重要的切入点作为核心议题,既能为企业创造新的商业价值,又能加强生态环境类社会组织与企业人才合作,是组织专业人才培养和招募的另一途径。”
社会对于生态环境类社会组织的要求与其它组织最大的不同在于,其应对生态环保知识熟练掌握、对生态环境科技能够有效利用、对相关科技进步能够及时跟进与掌握,能够满足环境监测与维护、普及环保科学知识、推动环境科学技术发展的需要,还要能为环保决策管理提供咨询服务。专业业务能力的背后,是组织专业人才的支撑。对于中国生态环境类社会组织而言,培育专业人才、锁定自身核心竞争力建设是一个长期过程。本研究运用扎根理论质性研究方法,弥补了以往定量研究信息不全的缺陷,构建了更具说服力的研究框架。本研究认为,中国生态环境类社会组织需充分了解专业人才短缺成因,结合组织自身条件制定明确的人才培养目标,在环保工作实践中优化专业人才培养机制,并通过多方合作整合专业人才培养和招募渠道,实现组织可持续发展。
参考文献:
[1] 2015年社会服务发展统计公报[R].2016.
[2] 徐家良,万方.中国民间环境保护组织活动阶段性特征分析[J].经济社会体制比较,2008(2): 164-169.
[3] 陈玲,孙杨铖,卢刚.我国环保民间组织的发展特点研究[J].污染防治技术,2014(1):65-69.
[4] 邓国胜.中国环保NGO发展指数研究[J].中国非营利评论,2010(2):210-222.
[5] 吴昊亮.从需求中来到产品中去[J].中华环境,2014(2):66.
[6] 中国民间水环境保护组织发展调查报告(2015)[R].合一绿学院,2016:9-10.
[7] 熊秉纯.质性研究方法刍议:来自社会性别视角的探索[J].社会学研究,2001(5):17-33.
[8] 傅维利,刘磊.个体实践能力要素构成的质性研究及其教育启示[J].华东师范大学学报:教育科学版,2012,30(1):1-13.
[9] M EDWARDS,D HULME(EDS). Beyond the magic bullet: NGO performance and accountability in the post-coldwar world[J].Journal of International Development,2006,7(6):849-856.
[10] STAVROS J M, JOHNSON S P. Nongovernmental organizations a link to building civil society[D].WeatherheadSchool of Management, Case Western Reserve University,Cleveland,OH.1996:87.
[11] 许伟,张小平,占林涛.科技人才管理影响因素与促进机制研究[J].科技进步与对策,2015(2):150-154.
[12] HILDEBRANDT T, TURNER J L. Green activism? reassessing the role of environmental NGOs in China[J].Stateand Society Responses to Social Welfare Needs Serving the People,2009:89-110.
[13] 马晶.协同进化:生态价值观变革中环保 NGO 与企业的关系[J].中国环境管理干部学院学报,2015,25(5):47-50.
[14] VAN TUIJL P. Establishing a framework——NGOs and human rights: sources of justice and democracy[J].Journal ofInternational Affairs,1999,52(2):493-513.
[15] 陈锦其,徐明华.知识二元性视角下的创新型科技人才政策研究[J].科技进步与对策,2013(13):109-113.
[16] 王名,胡英姿.探索政府与环保社会组织的合作共治[J].环境保护,2011(12):29-31.
[17] 陈建武,张向前.我国“十三五”期间科技人才创新驱动保障机制研究[J].科技进步与对策,2015,32(10):138-144.
[18] 郁建兴,美国社会组织的人才培养模式和经验[J].中国社会组织,2013(1):49-51.
[19] WILSON M I, LARSON R S. Nonprofit management students: who they are and why they enroll[J]. Nonprofitand Voluntary Sector Quarterly,2002,31(2):259-270.
(责任编辑:王敬敏)
Research on the Cultivation of Professional Talents in Chinese Environmental Non-Governmental Organization
Abstract:Chinese environmental non-governmental organizations have taken up a place in environmental protection business under the background of "green development" having increasingly been a social consensus. Currently, such problems as talents shortage, unreasonable structure, low degree of specialization and others are widespread in Chinese environmental non-governmental organizations. It is a guarantee for sustainable development of the organizations to establish a talents team with a reasonable structure, high professional level and excellent technical ability. The paper has researched Chinese representative environmental non-governmental organizations, strategic significance, main work and causes for the loss of professional talents of Chinese environmental non-governmental organizations as well as the countermeasures and suggestions for training were concluded by qualitative research methods.
Key Words:Environmental Non-Governmental Organization; Talents Cultivation; Environmental Protection
收稿日期:2017-02-08
DOI:10.6049/kjjbydc.2016110502
中图分类号:X-2
文献标识码:A
文章编号:1001-7348(2017)08-0147-07