摘 要:创新理论正从创新系统范式和相关产业政策开始向创新生态系统范式转变。然而,创新环境的复杂性和自上而下政策的单一性,促使学者自下而上地进行微观视角研究。区分微观创新生态系统与企业创新生态系统之间的关系,并对宏观、中观、微观创新生态系统3个层次进行了重新划分,对理论发展和创新治理具有一定启示作用。
关键词:微观视角;创新生态系统;创新系统
2016年5月30日,在全国科技创新大会、中国科学院第十八次院士大会和中国工程院第十三次院士大会、中国科学技术协会第九次全国代表大会上,习近平总书记再次强调“纵观人类发展历史,创新始终是一个国家、一个民族发展的重要力量,也始终是推动人类社会进步的重要力量。不创新不行,创新慢了也不行”。创新战略的实施是在和平条件下,国家积极寻求经济持续健康发展的必然选择。自2006年国家首次提出建设创新型国家起,迄今已经10多年,而距2020年初步建成的目标期限还剩不足5年。这5年中,如何加快转变经济发展方式、破解经济发展中的深层次矛盾和问题、引领经济新常态,将是实现2030年跻身创新型国家前列、2050年建成世界科技创新强国的重要前提和基本目标。目前,我国虽然已在经济发展和创新建设等方面取得一定成效,但是面对实现新的“三步走”战略目标,形势仍然十分严峻。
宏观上,我国已经连续多年GDP位居世界第二,但2015年增长速度首次跌落7%,未来长时间内可能将以6~6.5%的速度前行。在研发投入方面,我国已经连续5年成为世界第二研发国,超越日本、德国和韩国,仅次于美国。2016年,全社会研发支出有望达到14 300亿元,R&D经费占GDP比重预计达到2.1%。在研发产出方面,我国国际科技论文数量稳居世界第2位,被引次数从2010年第8位攀升至第4位,2015年农业、化学、材料等7个学科领域被引次数已升至世界第2位。国内专利申请量和授权量上升到263.9万件和159.7万件,已居世界第1位和第2位。但据全球创新指数GII显示,我国2015年排名第29位,与马来西亚处于同一水平[1]。中观角度看,我国地区间创新能力极度不平衡。据统计,我国高新技术企业主要集聚在北京、上海、江苏、广东等地,东中西部差距较大且呈现继续加大趋势。如,2015年仅北京和上海当年认定的高新技术企业就达3 594家,其它地区全部总和仅2 479家。产业层面同样不容乐观,《国家创新驱动发展战略纲要(2016)》指出,我国许多产业仍处于全球价值链中低端,一些关键核心技术受制于人。实际上,即便是在已经取得一定国际话语权的互联网和IC产业领域,关键核心技术也仍在欧美等发达国家手中。
因此,现有从宏观和中观视角下自上而下创新体系存在的不足,促使学者开始从微观视角给予更多反思,对指导实践和制定相关政策具有一定启示意义。
从20世纪初熊彼特(Joseph Schumpeter)提出“创新”概念以来,创新动力机制研究从单因素、双因素、三螺旋、网络结构到“创新系统”,实现了研究范式的第一次大转变;后经弗里曼、朗德维尔、纳尔逊、埃德奎斯特等人奠基,目前,关于国家创新系统的文献可谓汗牛充栋,创新系统内部多因素间的非线性特征成为研究共识[2]。对这种互动过程的认识,带动各国政府从以推动公立科研机构研究与发展为主要目标、以经费资助及实验设备和场地提供为主要形式的第一代创新政策[3],向以注重科研、教育、财税制度、知识产权保护等多领域整合发展以建成良好基础设施并加强衔接沟通的第二代创新政策转变[4]。各国在具体实施过程中,美国政府率先发现,“今天的科学和技术事业更像一个生态体系,而并非一条生产线”[5],并在2004年正式提出“创新生态系统”(innovation ecosystem)的概念,指出要在企业、政府、研究者与工人之间构建一种新关系,形成21世纪的创新生态系统[6]。
“创新生态系统”概念受到高度重视并非偶然,其内在地要求创新与创业相结合。美国作为当今世界上唯一的超级大国,从二战以后直到现在,虽然经济危机时有发生,但其总能克服。与日本成功之后遭遇“十年失落”、创新能力大打折扣的情形不同,美国创新系统具有自调节和不断超越的强大功能,即便是在亚洲发生严重金融危机的1998年,美国创新能力依然强劲,其经济增长率保持了较高增长水平和良好发展态势[7]。
创新生态系统概念被提出后,各国纷纷在不同层面倡导建立相应体系并借此促进创新与发展经济。学界主要沿两条线路展开:其一是创新理论,由创新系统研究框架下的国家创新系统、区域/产业创新系统结合生态学理论,形成创新生态系统相应的宏观和中观视角;另一条线路是生态学在相关学科渗透后的结果:一方面来自知识生态学、技术生态学,从生态学视角研究技术、知识进程与经济社会互动关系[8];另一方面来自知识、技术的最终消费—商业生态学[9]。与商业生态系统向上追溯不同,知识、技术生态学向下延伸,两相交汇形成创新生态系统微观范畴。针对这条线路的研究较少,并有与第一条线路相融合的趋势。
微观创新生态系统是创新生态系统范式对创新系统范式替代的自然演进,以及与知识(技术)生态学、商业生态系统等研究融合的结果。其概念一经提出,即面临两大诘难:创新生态系统对创新系统的替代是否必要?微观创新生态系统与企业生态系统有何区别?

图1 微观创新系统理论发展进路(根据相关资料整理)
2.1 创新系统与创新生态系统
创新系统和创新生态系统范式的正式提出与世界强国发展成就息息相关。
根据熊彼特的观点,技术及与其相关的社会创新是造成世界经济发展不平衡的主要因素,企业乃至国家竞争力的强弱主要取决于其所掌握的技术。在分析日本经济绩效与技术政策间的关系时,弗里曼追根溯源,认为日本国家经济系统发挥了决定性作用,其中包括通产省扮演的角色、企业研发反求工程、长期教育培训和研发投入以及工业集聚结构。他提出,日本经济飞速发展并非是个别技术的赶超的结果,而是技术经济范式转变和赶超的结果,并首次提出“国家创新系统”对技术创新资源的集成能力、集聚效率和适应性效率是日本成功的内在原因,此即为创新系统理论的发轫。
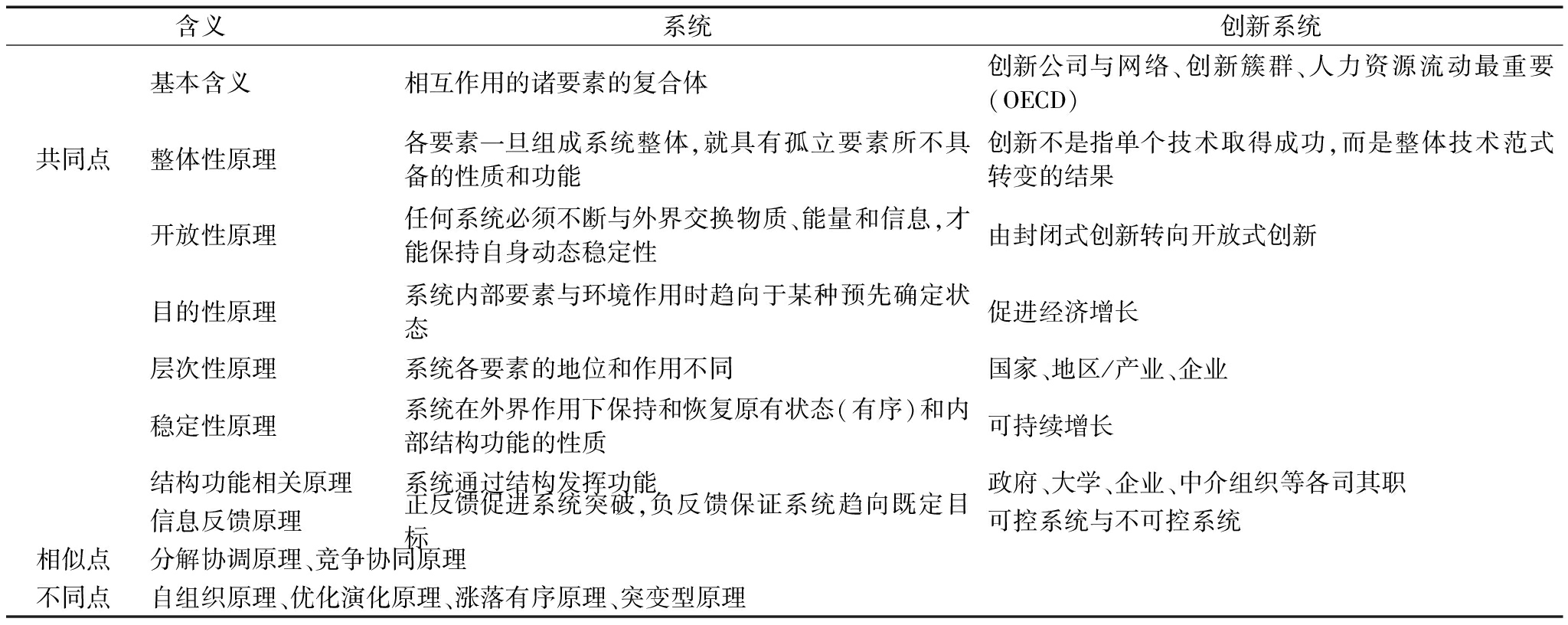
创新系统理论的形成与20世纪80年代前后系统论等思想的广泛应用密切相关。系统论最早由贝特朗菲在1948年提出,并将其定义为“相互作用的诸要素的复合体”,其力图找出适合于一切综合系统或子系统的概念、模式、原则和规律,从而创立了一般系统论。伴随着20世纪中叶以来科学技术的巨大成就,我国学者在钱学森等科学家的支持下,综合中西方传统系统思想、马克思主义奠基人系统思想和现代系统思想4个来源,发展出广义系统论成果,并将其作为当时科技哲学领域系统观的理论依据。系统论不仅是当时的国际性思潮,发展至今仍是强大的横断科学和理论工具之一。系统论对创新系统理论的渗透见表1。
创新生态系统理论起源则要归结于美国政府总统科技顾问委员会(PCAST)于2004年的两份报告。与日本在20世纪80-90年代迅速崛起后的衰落不同,美国经济保持了持续增长,并再次引领世界经济潮流。总统科技顾问委员会认为,美国经济繁荣与全球领导地位得益于其精心编织的“国家创新生态系统”。美日学者在比较两国发展轨迹时一致认为,创新过程“涉及某个适应性的机构网络,其中包括各种非正式规则和程序与正式规则和程序”,即国家创新生态系统,由此形塑着个体和企业如何创造知识并为进入市场进行合作,以最终形成国家竞争力[10]。
表1 系统与创新系统理论框架对比

含义系统创新系统基本含义相互作用的诸要素的复合体创新公司与网络、创新簇群、人力资源流动最重要(OECD)共同点整体性原理各要素一旦组成系统整体,就具有孤立要素所不具备的性质和功能创新不是指单个技术取得成功,而是整体技术范式转变的结果开放性原理任何系统必须不断与外界交换物质、能量和信息,才能保持自身动态稳定性由封闭式创新转向开放式创新目的性原理系统内部要素与环境作用时趋向于某种预先确定状态促进经济增长层次性原理系统各要素的地位和作用不同国家、地区/产业、企业稳定性原理系统在外界作用下保持和恢复原有状态(有序)和内部结构功能的性质可持续增长结构功能相关原理系统通过结构发挥功能政府、大学、企业、中介组织等各司其职信息反馈原理正反馈促进系统突破,负反馈保证系统趋向既定目标可控系统与不可控系统相似点分解协调原理、竞争协同原理不同点自组织原理、优化演化原理、涨落有序原理、突变型原理
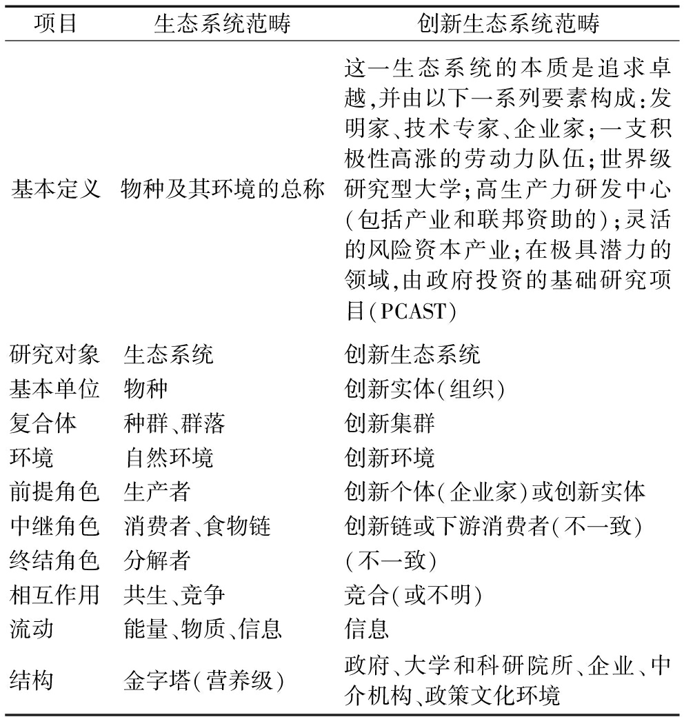
达尔文时代是生物学较早对经济学产生巨大影响的时期,其后诸多经济学家均注重从生物学中汲取营养(如马歇尔等)。系统论创始人贝特朗菲也是在研究生物机体运动过程中受到启发的。生态系统的概念由英国生物学家Tansley于1935年第一次提出,其是指“在一个特定地点,由生物或者与之相关联的物理环境所组成的社区或者集合”。美国提出“维护国家创新生态系统”战略后,关于这一理论的探索,首先是从借鉴生态系统理论已有研究成果展开的,如生态位、共生演化等(梅亮等,2014)。
国内学者大多是从生态论与创新体系角度进行一一对应式研究起步的,并以“种群”对应“创新种群”、“食物链”对应“创新链”、“自然环境”对应“创新环境”达成初步模拟。在对生态体系“生产者”的认识方面,相关学者或将其指为“创新主体”,或将其指为“企业家”,而对生态体系中“消费者”和“分解者”的概念则莫衷一是,且大都将“用户”作为“消费者”,而且很多情况下忽视了“分解者”的存在[11]。在最关键的结构方面,相关学者虽然进行了相应的概念替换,实际上却保留了创新系统结构框架。
由此可见,创新系统与创新生态系统既有区别又有联系(见表2)。生态系统是一种特殊系统。创新系统吸收了一般系统内部整体性内涵,侧重于内部诸要素之间的相互作用;创新生态系统则吸收了创新各要素与环境关系的外部整体性内涵,强调与环境共同演化。创新系统中忽略的自组织原理、优化演化原理等,恰恰可以体现在创新生态系统中。创新系统内部考虑到动态稳定性,各要素的新结构有可能产生新功能,而创新生态系统内部各要素之间则存在共生、寄生、偏利等各多种关系,每个要素自身也在进化之中。此外,创新生态系统除与创新系统同样具备层次性以外,更加凸显出多样性特征。
表2 生态系统与创新生态系统对比

项目生态系统范畴创新生态系统范畴基本定义物种及其环境的总称这一生态系统的本质是追求卓越,并由以下一系列要素构成:发明家、技术专家、企业家;一支积极性高涨的劳动力队伍;世界级研究型大学;高生产力研发中心(包括产业和联邦资助的);灵活的风险资本产业;在极具潜力的领域,由政府投资的基础研究项目(PCAST)研究对象生态系统创新生态系统基本单位物种创新实体(组织)复合体种群、群落创新集群环境自然环境创新环境前提角色生产者创新个体(企业家)或创新实体中继角色消费者、食物链创新链或下游消费者(不一致)终结角色分解者(不一致)相互作用共生、竞争竞合(或不明)流动能量、物质、信息信息结构金字塔(营养级)政府、大学和科研院所、企业、中介机构、政策文化环境
资料来源:根据相关资料整理
2.2 微观创新生态系统与企业创新生态系统
尽管创新生态系统的研究方兴未艾,但其已经展现出旺盛的生命力,其对“硬式”创新系统理论范式的继承、借鉴和替代,是发展的必然结果。
目前,从微观层次对创新生态系统进行的研究,主要是以“企业创新生态系统”展开的。Iansiti等[12]认为,企业创新生态系统是指由企业与影响该企业创新和发展的所有个人及组织等构成的、具有松散性和开放性的网络系统,网络内部各主体彼此影响、相互依赖、共存共荣。Adner[13]认为,为了满足客户需求,企业需要通过与其它企业进行互补性协作来促进技术创新、提供有价值的产品和服务,这种互补性组织即企业创新生态系统。陈斯琴和顾立刚[14]将企业创新生态系统定义为在一定时期和一定空间内,企业技术创新复合组织环境通过创新物质、能量和信息流动而相互作用、相互依存形成的整体系统。张运生[15]针对高技术企业演化功能,认为企业创新生态系统是以技术标准为纽带,基于配套技术,由高科技企业在全球范围内形成共存共荣、共同进化的创新系统。
还有许多研究未明确宏观创新生态系统与微观创新生态系统的区别,只是采用综合性、一般性方法对包括微观层次在内的创新生态系统问题进行研究。在这类学者中,同样表现出多种观点。Mercan等[16]认为,创新生态系统描述的是经济主体、非经济主体及其相互之间联系形成的环境,包括技术、机构、社会关系和文化。Spolidoro[17]强调创新生态系统是指一种包容独立行动者的环境,在该环境中制度支撑因素使得行动者在一种组织化、合作化情景中发挥作用。Durst[18]将创新生态系统看作是一种形成机制的网络,其表现为伴随着多样、自动、独立机构和分散着的个人的平行创新,能为迅速演进的市场需求提供定位准确的新产品和新服务。吴金希(2014)综合组织生态学、战略管理、公共政策等研究成果,认为创新生态系统是指多个创新主体之间,基于某些技术、人才、市场、运作模式、文化等共同创新要素而形成的一种相互依赖、共生共赢,且具有一定稳定性、独立性的组织体系。Rabelo和Bernus[19]提出,创新生态系统是一个动态、可持续、进化的商业网络环境,在资本和异类行动者知识框架支撑下,推动思想在不同商业模式下转变成有价值的产出,但受到政策、法规、政府治理和文化的限制。
综合上述两类学者的研究成果可以发现,专门明确微观层次(special ,主要针对企业)和一般性不明确微观层次(general,泛指各层次生态系统)都分别从环境、网络、系统、功能、组织等维度对创新生态系统进行了剖析。上述两类学者虽然也认同创新生态系统有宏观、中观、微观之分,但对专门用“微观创新生态系统”作为研究方向却并未达成一致。尤其是持网络维度和功能维度导向的学者,在他们看来,企业创新生态系统已经涵盖了微观研究的主要内容(见表3)。
表3 微观创新生态系统与企业创新生态系统比较

视角微观创新生态系统企业创新生态系统研究对象既可以是企业,也可以是个体,还可以仅仅是企业的一部分核心企业为主体研究内容侧重于促成创新的可持续发生侧重于企业自身成长基本观点根据发展阶段不同、创新目的不同,各主体发挥的作用也不同企业为中心,其它为外围层次关系对应宏观与中观,强调由微观自下而上进行层次间协调仅关注各企业创新生态系统内部与外部之间的竞合关系出发点 侧重于过程,对微观基本要素的理解为基因或物种侧重于组织使命,对基本要素理解为技术、企业家或企业、部门等
然而,“微观”与“企业”在这里并不是一一对应的关系。大型集团公司的某一部分及其客户群可能就组成了一个微型创新生态系统;而很多初创小型企业需要在大学、政府及孵化器中介组织的帮助下完成技术和自身孵化,并且在企业没有自我维持生态能力的情况下,这一微型生态系统更可能是孵化器创新生态系统或多元创新生态系统(如深圳清华大学研究院的“四不像”组织)。二者的区别在于,微观创新生态系统不仅仅关注自身,而且强调自下而上与中观和宏观的上下相通,努力达成并修正中观和宏观创新生态系统政策目标。
此外,微观创新生态系统回归到生态系统基本单元,有利于统一目前创新生态系统研究纲领。 生态系统与创新研究结合最合适的单位是什么?有学者认为是种群,有学者认为是物种,还有学者认为是生境和生态位(小生境)。道金斯认为,最小单位应是基因,并且由基因的自利性可以推导出亲代互助、种群互助等中观宏观行为理论。对这一单位,内尔森和温特[20]认为,它代表了企业惯例或制度,而齐曼和曾国屏[21]则主张将 “縻母”(memes)看作是文化或技术进化的基本单位。“微观创新生态系统”为创新生态系统理论根基的确立和统一提供了研究方向,而“企业创新生态系统”则易受到过往企业管理理论的束缚,会因专注于企业而忽略最终趋向应是促进创新行为产出和质量这一内涵。
微观创新生态系统的提出是实践活动出现新情况、理论拓展出现新岔路的必然尝试,其含义是指可以形成创新生态系统的微观完整单元,系统内部各要素与环境协调进化的创新生态系统,其既具有一定的独立性,也需要与宏观创新生态系统和中观创新生态系统融为一体。
3.1 启示一:研究层次
宏观视角方面,在引入生态系统环境范畴后,许多学者对其“跨国”与“国家”创新互动过程给予了更好的解释[21-22]。
中观视角方面,全球化趋势和开放创新要求使得国界特征不再明显,更多表现在地区层面和产业层面,尤其是创新常常表现在一定空间范围内的集聚,所以空间栖息地和产业链生态位的选择、分析成为热点[23-25]。
微观视角方面,对企业创新生态系统的研究,以及以某些微观创新主体案例为分析对象的实证研究和评价体系等构成了当下探索创新生态系统内涵的主要内容,并亟需进行深入探讨。
如前所述,本文认为“微观创新生态系统”应该成为研究方向之一,但目前的不足不仅仅在于对这一观点的认同,而是首先要解决三大层次之间“明确区隔”的问题。
一般认为,微观视角聚焦于企业、中观视角聚焦于企业集合(同类集聚为产业集聚,同一地区不同类企业集聚为区域集聚)、宏观视角则聚焦于国家或跨国总体特征概括或体系分类。3个层次之间条块分明,前者逐步递进形成后者。具体形式如下:
其中,a代表企业; A~D代表企业群; S、T代表产业集群和区域集群;M、M'代表国家总体,见图2。

图2 创新生态系统研究层次现状(赵方文等,2014)
这种以“企业数量集合”作为划分标准、从3个层次“明确区隔”的做法,从根本上违背了一般系统论的精神,即将整体变成了部分的简单加和。主要原因在于,过于机械地处理了3个层次之间的关系,而忽略了微观与中观、宏观层次之间“复杂参错”这一重要的生态化特征。其结果如同缀字成句、缀句成篇、缀篇成书,而忽略了句子同篇、同全书宏诣之间的跨层次关系。同样不恰当的还有以空间或行政级别(省、市、县区)作为划分维度等。本文认为,应当归结到“创新”本身,在创新活动规模和层次上,以“创新源与产出”作为创新生态系统的层次标准。例如,在研究“创新孵化”问题时,可从以下几个方面划分出3个研究层次,各层次之间彼此联系和贯通(见表4)。
表4 创新生态系统研究层次分类(以创新孵化为例)

视角技术孵化与创新企业孵化与创新产业孵化与创新微观企业或企业子组织大学衍生组织等孵化器组织、非孵化组织等-中观企业集群产业集群与全球布局区域产业培育与管理宏观--国家产业间协调与跨国竞争
3.2 启示二:创新治理
微观创新生态系统的提出,为自下而上的创新行动与自上而下的政策制定提供了桥梁。
1978年,邓小平同志提出“科学是生产力”进而“科学技术是第一生产力”的光辉思想,打破了科学是具有阶级性的社会意识的刻板印象,将科学和技术重新定位为社会发展的基础及推动历史的首要因素。其后,我国相继实施了一系列政策和实践转型,如1995年“科教兴国”战略、2006年“创新型国家战略”、2012年“创新驱动战略”、2015年“大众创新,万众创业”战略等,逐渐将经济建设转移到倚靠科技进步和提高劳动者素质上来。
然而,在此过程中,我国不仅地区间差距逐渐拉大,重复投资和建设问题也屡见不鲜,热火朝天的宣传和大量种子公司的迅速湮灭共存,造成了资源的极大浪费。产业方面,以新能源汽车为例,将其作为战略新兴产业的省(市)超过20个,已经挂牌的汽车企业超过300多家,而这些都是当地政府想尽办法申请的;创新基础设施方面,以孵化器为例,2015年双创战略提出后,北京、上海、重庆、成都、南京等各城市掀起一股创办“孵化器”的热潮。然而,许多城市的实际状况是“孵化器太多了,创业者都不够用了” [26]。
类似问题层出不穷,从本质上反映出“计划”色彩下自上而下的科技创新治理遇到了瓶颈。原有宏观层次(国家)、中观层次(各产业部与地方政府)、微观层次(非国有企业与部分国有企业)之间条块分割,各“层次分明好唱戏”,结果影响了大局,自身扮演的角色也最终没有凸显出来。
因此,对于宏观和中观主体,可分为环境角色和参与角色两种。除建立法制法规、形成良好的创新环境外,在 “参与”创新系统建设过程中,还应尊重自下而上的行动主体的意见。而作为创新主体的企业行为人等微观主体,应在消化和内化中观、宏观政策及各种资源的基础上制定弹性决策,及时反馈给中观乃至宏观决策层,围绕创新型国家总体目标和技术创新现实目标,实现上下协调。所有微观主体行动形成的氛围,反过来又变成环境变量。总之,各层次间通过相互融合和互动,最终建设成国家创新生态系统,一方面能节约创新投入,另一方面也必然提高创新效率和质量。
本文认为,微观视角下的创新生态系统研究,在“基因”或文化“縻母”(memes)方向将有望实现突破。美国PCAST 在“维护美国创新生态系统”的两份报告中旗帜鲜明地提出应重视理工科和数学人才教育。因此,创新生态系统建设应深深植根到微观核心要素培养层次。
参考文献:
[1] DUTTA S,LANVIIN B,WUNSCH-VINCENT S.The golobal innovation index 2015-effective innovation policies for development[R].Copublished by Cornell University.INSEAD,and the World Intellectual Property Organization (WIPO),2015.
[2] MOHNEN P,RÖLLER LH.Complementarities in innovation policy[J].European Economic Review,2001,49(6):1431-1450.
[3] 赵中建.欧洲创新政策透视[M].上海:华东师范大学出版社,2013.
[4] PHILIPPE LARÉDO,PHILIPPE MUSTAR. Research and innovation policies in the new economy: an international comparative analysis edited by[J]. Journal of Economic Literature, 2001, 41(3):941-942.
[5] WILLIAM CLINTON,ALBERT ARNOLD GORE.科学与国家利益[M].曾国屏,王蒲生,译.北京:科学技术文献出版社,1999:31-32.
[6] PCAST.Sustaining the nation′s innovation ecosystems,information technology manufacturing and competitiveness[M].President's Council of Advisors on Science and Technology,2004.
[7] 曾国屏,苟有钊,刘磊.从“创新体系”到“创新生态体系”[J].科学学研究,2013,31(1):4-12
[8] 吴彤.技术生态学的若干问题[J].科学管理研究,1994,12(4):55-59.
[9] MOORE,JAMES F.Predators and prey:a new ecology of copetition[J].Harvard Business Review,1993,71(3):75-86.
[10] PCAST.Sustaining the Nation′s innovation ecosystem:maintaining the strength of our science & engineering capabilities[R].2004.
[11] 林婷婷.产业技术创新生态体系研究[D].哈尔滨:哈尔滨工程大学,2012.
[12] MARCO IANSITI,ROY LEVIEN.共赢——商业生态体系对企业战略、创新和可持续性的影响[M].北京:商务印书馆,2006.
[13] ADNER R.Match your innovation strategy to your innovationecosystem[J].Harvard Business Review,2006,84(4):98-107.
[14] 陈斯琴,顾力刚.企业技术创新生态体系分析[J].科技管理研究,2008(7):453-455.
[15] 张运生.高科技产业创新生态体系耦合战略研究[J].中国软科学,2009(1):134-143.
[16] MERCAN B,GOKTA D.Components of innovation ecosystems:a cross-country study[J].Journal of Finance and Economics,2011(76):102-112.
[17] SPOLIDORO R.Innovation habitats and regional development driven by the thiple helix[C].IX Triple Helix International Conference,Silicon Valley,2011:1-23.
[18] DURST S,POUTANEN P.Success factors of innovation ecosystem:initial insights from a literature review[C].CO-CREATE.Aalto University,2013:27-38.
[19] RABELO R,BERNUS P.A holistic model of building innovation ecosystems[R].Canada:15th IFAC Symposium on Information Control in Manufacturing.Ottawa,2015.
[20] NELSON,WINTER.An evolutionary theory of economic change[M].Cambridge: Harvard University Press,1982.
[21] COLLINSON S C,WANG R.The evolution of innovation capability in multinational enterprise subsidiaries:dual network embeddedness and the divergence of subsidiary specialisation in Taiwan[R].Res.Policy,2012(41):1501.
[22] E ELGAR.Building national and regional innovation system:institutions for economic development by jorge niosi[J].Science and Public Policy,2013(40):279-280.
[23] CHUANG C-C.National,sectoral and technological innovation systems:the case of Taiwanese pharmaceutical biotechnology and agricultural biotechnology innovation systems(1945-2000)[J].Science and Public Policy,2012(39):271-281.
[24] HWANG V W,HOROWITT G.The rainforest-the secret to building the next silicon valley[M].California:Regenwald:47.
[25] 黄鲁成.区域技术创新生态体系的特征[J].中国科技论坛,2003(1):23-26.
[26] 王思琪.孵化器都太多?创业者都不够用了[EB/OL].[2015-05-20].http://mt.sohu.com/20160520/n450682363.shtml.
(责任编辑:王敬敏)
Research on Innovation Ecosystem from the Microcosmic Perceptive: Concept and its Definition
Abstract:From Innovation System Paradigm to Innovation Ecosystem Paradigm, innovation theory and corresponding policies have made a big shift. However, the contradictions and challenges between the complexity of innovation environment and the simplicity of up to down policies urge us to turn fora down to up way, which means a micro-cosmic perceptive thinking. After distinguishing micro-innovation system and enterprise-innovation-system, we reclassify the three levels (macro, medium, micro),and gain some theoretical development and innovation governance as well.
Key Words:Microcosmic Perspective; Innovation Ecosystem; Innovation System
收稿日期:2016-11-22
基金项目:科技创新战略研究专项(ZLY2015095)
DOI:10.6049/kjjbydc.2016090567
中图分类号:F091.354
文献标识码:A
文章编号:1001-7348(2017)08-0009-06