摘 要:依据决策过程理论,将业务外包划分为业务规划与选择、合同形成与签订、合同执行、外包结果评价四大阶段,并研究得出业务外包各阶段风险影响因素。基于四阶段决策过程,建立包含自律、合作和评判三大机制的分阶段风险规避模型,探讨涵括业务外包四阶段的全过程风险规避方法、步骤、措施、对策等。并从风险应对输入、风险应对控制及风险应对输出3个方面探讨了业务外包开发分阶段风险应对模型,为业务外包分阶段风险控制体系提供了重要补充。
关键词:外包;风险因素;风险规避
业务外包这一概念最早由哈默和普拉哈拉德在《企业核心能力》一文中提出,20世纪90年代以来,业务外包已成为企业经营管理研究的一个热门课题。随着业务外包工作在各行业如火如荼地开展,不少失败的外包案例也引起了学者们对于外包风险问题的关注。因此,研究如何识别业务外包过程中的关键风险,以及采取何种风险控制措施,对于提高业务外包效率和企业服务水平具有重要意义[1]。
近年来,国内外学者对业务外包过程中风险问题的研究主要侧重于形成原因、成本控制等方面。Brandes[2]研究表明,降低成本是企业实施业务外包的众多驱动因素之一。虽然企业的高级管理者已经逐渐意识到业务外包应当成为重新评估企业现有经营管理模式的工具,但在实际操作中,其仍被作为节约成本的工具。Lacity和Willcoks[3]指出,外包过程中的潜在成本包括服务费、争议产生的诉讼费、协商费用等,会导致服务成本的增加;同时,外包过程中由于风险原因耗费的成本可能超过外包带来的收益增加额,这一点在对英国石油公司的外包风险研究中得到了证实。
吴清、刘嘉[4]借助新型古典经济学分析方法,从理论上分析了研发外包活动存在的合理性,并指出网络信息技术能够有效提高研发活动交易的成功率,从而规避外包风险。王辉和侯文华[5]研究得出,提高业务流程模块化度、可观测性和产出确定性,可以降服务商道德风险,从而增加收益。
然而,实践中外包业务开发过程具有明显的阶段性。基于此,分阶段研究其风险与控制问题具有较强针对性和现实意义。
1.1 外包开发阶段划分
决策理论学派代表人物西蒙将决策制定过程分为收集情报、拟定计划、选择实施计划及总结评价4个阶段。本文依据决策过程理论,将业务开发活动的决策过程分为以下4个阶段:
(1)规划与选择阶段。在该阶段,发包方的首要任务是依据自身需要,划分出核心业务,确立外包目标,作好外包规划,选择合适的外包商。
(2)外包合同形成与签订阶段。业务外包合同是外包主体之间权力出让的标准和法律证明,是双方行动的准则,至少包括:外包协议期限(长期/短期)、服务内容、发/接包方权利与义务说明以及纠纷解决思路等。
(3)合同执行阶段,即合同执行、外包具体实施、内部协调及接包方管理阶段。在该阶段,发包方要对整个外包活动进行管理控制,主要包括对接包方监控、人员结构配置、标的工程进度控制、质量管理、风险防范等。
(4)外包结果评价阶段。在该阶段,发包方除审查合同约定的各项成果完成情况外,还要建立有效的绩效评估体系,对接包方提供的服务进行客观公正的评价,并考虑下一步工作的开展以及对接包方适当的激励。
以上4个阶段共同构成了业务外包开发的全过程,其相互影响,循环往复。
1.2 各阶段风险因素
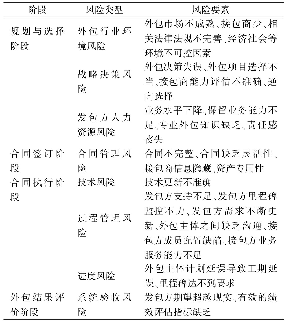
依据相关文献研究、实地调查与访谈、专家意见、问卷调查与统计处理等手段,得出业务外包4个阶段的风险影响因素如表1所示[6-7]。
依据业务外包开发阶段划分,建立包含自律、合作、评判三大机制的业务外包风险规避模型,如图1所示,并设计每个机制在业务外包各阶段的风险规避功能。
2.1 自律机制
作为发包方,首先要做好科学决策与管理,建立监控外包开发过程、防治机会主义的自律机制。
2.1.1 科学监控外包开发过程
(1)外包规划与选择阶段。首先,需要对业务外包项目做好可行性分析,包括:业务外包规划和目标确定、业务外包可行性分析、外包适用范围确定等。其次,选择合适的接包商是业务系统外包开发顺利实现的关键。再次,应合理选择外包模式。着重从战略层面进行分析,明确外包项目目标与范围,分析接包组织学习能力与技术应用能力,防范其学习创新能力、信息化控制力弱化风险。
表1 业务外包开发各阶段风险影响因素

阶段风险类型风险要素规划与选择阶段外包行业环境风险外包市场不成熟、接包商少、相关法律法规不完善、经济社会等环境不可控因素战略决策风险外包决策失误、外包项目选择不当、接包商能力评估不准确、逆向选择发包方人力资源风险业务水平下降、保留业务能力不足、专业外包知识缺乏、责任感丧失合同签订阶段合同管理风险合同不完整、合同缺乏灵活性、接包商信息隐藏、资产专用性合同执行阶段技术风险技术更新不准确过程管理风险发包方支持不足、发包方里程碑监控不力、发包方需求不断更新、外包主体之间缺乏沟通、接包方成员配置缺陷、接包方业务服务能力不足进度风险外包主体计划延误导致工期延误、里程碑达不到要求外包结果评价阶段系统验收风险发包方期望超越现实、有效的绩效评估指标缺乏

图1 风险规避模型
(2)合同形成与签订阶段。业务外包合同在外包开发过程中处于核心地位,是关系业务外包成败的最重要因素之一。为防止出现外包项目巨额成本陷阱、时间进度拖延等不利因素,发包方可以:第一,先与接包商草拟合同,在合同谈判过程中坚持原则与灵活性的统一,尽可能详细规定外包价格、性能度量、服务等级及责任制度等事项,从而使合同尽可能完善;第二,保留一定灵活性以协调双方应对变化的需要;第三,外包合同还应包括审计与绩效考核机制,最大限度降低业务外包开发风险。
(3)合同执行阶段。第一,加强业务外包过程监控机制建设。严格监控业务外包开发过程,加强对接包商的管理,成立由相关业务部门、外包服务等方面专家组成的监管小组,阶段性审查接包商项目进展,对接包商进行全方位有效监督,或者建立外包项目专项负责制,也可考虑引入业务外包第三方——专业外包监理机构;第二,加强业务外包团队建设,建立良好的沟通机制。由于业务外包活动具有诸多不确定性,在合同执行过程中,不可避免会出现发包方需求变更、接包商外包服务标准不合要求等问题,这时外包主体(发包方与接包方)的及时沟通就显得格外重要。
(4)外包结果评价阶段。基于业务外包开发目标及业务流程要求,建设一套相对完备的业务外包项目标准化评价体系,对接包商提供的外包服务产品质量、接包商信誉、合作过程满意度等分别进行评价、奖励。
2.1.2 防治机会主义
以外包合同的签订为界,业务外包机会主义行为防治可分为外包规划与选择、外包执行两个阶段。
(1)外包规划与选择阶段的机会主义行为防治。外包规划与选择阶段的机会主义行为,主要指由于信息不对称而导致的逆向选择行为。相关发包部门要进行充分的事前调查,以便发掘、消除、控制隐蔽信息和隐蔽行为。可以采用两种途径:第一,聘请外部业务外包方面的专家对待选接包商进行评估;第二,对市场上的接包商进行详细调研,获得最真实、最可靠、最有价值的基础信息[8]。
(2)外包执行阶段的机会主义行为防治。在合同签订后的外包执行阶段,机会主义的出现则是由于发包方无法观察到接包商的某些行为,即接包商在有合同保障的条件下做出了不利于发包方的行动,进而给发包方业务外包开发活动带来了风险 。在合同执行期间,发包方为了防范接包商的机会主义行为,应当:第一,成立包括业务专家、财务专家以及战略专家等各方面专家组成的监督小组,对接包商合同执行过程中的质量、进度和成本进行监督;第二,在业务外包开发各阶段完成后,要求接包商提交外包开发项目的进展报告、文档及测试用例。同时,实时监控每段工期,熟悉其每项任务的每个进程;第三,在合同执行前,规定每一开发阶段费用,在开发工作开始后,实时审查每一阶段的实际使用费用,并与前期预算费用进行对比;第四,可适当增加外包业务的市场可争夺性,增强接包商的自觉性,抑制机会主义行为。
2.2 合作机制
合作机制可通过合同约束、激励及建立外包关系等多方面控制外包风险。
2.2.1 合同约束
科学合理的合同约束机制是降低由于信息不对称引起的业务外包风险、限制接包商“败德”行为的重要措施。外包合同中应明确以下5个方面内容:①业务外包范围及外包服务质量;②业务外包开发的费用构成;③业务外包开发过程中所涉及资产和知识产权的归属及管理;④赔偿责任与终止合同的权利;⑤分包合同中接包商权责。
2.2.2 激励
激励性机制是外包接包商进行自我约束的良好保障,相应的激励措施可以使接包商在获得预期效益最大化的同时,充分保障发包方预期收益最大化。
(1)专用资产投资与股份合作。一方面,发包方可以提供较长期的合同、有吸引力的价格或有益于接包商的经营条款,以鼓励接包商进行专用资产投资;另一方面,发包方也可与接包商共同投资合作,采取股份制等方式,与外包接包商建立合作伙伴关系, 共同投资业务外包基础设施建设,共担风险。
(2)质量与级别绩效。确定外包业务标准,针对相应标准给予接包商不同的价格。可以依据外包业务正常运转的时间、效率, 制定不同标准,给予不同价格。在外包开发合作过程中,若接包商能主动在技术方面革新,从而提高服务效益,则应给予其一定的额外奖励。同时,可制订相应级别绩效,根据接包商的业务素质、信誉、合作期限及外包开发全过程双方合作满意度,将接包商划分为不同级别,并给予不同的报酬和奖励,以激励接包商使用新技术、持续改进服务。
(3)阶段性绩效考评。发包方可以成立一个专门团队,分阶段考核接包商的服务质量、服务水平,进行阶段绩效考评,找出接包商的不良表现和发包方在配合和支持方面的不足, 及时反馈并加以修正,保证外包业务沿着合同的方向良性发展。
2.2.3 建立合适的外包关系
(1)市场型外包关系。根据业务外包开发的实际情况,对于能够清楚地规定业务外包开发需求、不存在资产专用性及续约情况的外包业务,发包方可以依据市场现状和市场规律,在诸多符合条件的接包商中作出选择,并与之签订合同期较短的合同。同时,在合同期满后,发包方可在满足需求的情况下,选择其它接包商完成以后的同类任务。
(2)伙伴型外包关系。在通常情况下,发包方的业务外包开发项目具有专属性。因此,建立伙伴型外包关系是必须的,也是最有效的。在伙伴型外包关系框架下,通过赢得另一方的信任及互利行为,能够使双方伙伴关系不断延续和发展。
2.3 评判机制
在评判机制下,首先需要进行风险评估,并在此基础上进行风险预警。
(1)风险评估。发包方可以委托由多学科专家组成独立的评估小组,从政治、经济、社会、技术等方面,综合考虑业务外包风险,避免不同的学科倾向、职业背景和部门利益影响评估的客观性。具体包括:①风险预评估。在业务外包开发合同签订后、合同履行前,发包方可组织各方面专家组成风险评估小组,建立一套业务外包开发前的风险预测机制,竭力避免外包开发过程中风险事件的出现;②实时风险评估。根据外包开发合同履行前预评估归总的风险因素集,在合同履行过程中建立起一套科学合理的风险评估机制,实时对外包开发过程实施综合风险评估。
(2)风险预警。①确定风险等级。根据业务外包开发过程中风险因素对工作带来损失程度的不同,考虑将业务外包开发风险划分为:运行优良(一级风险)、运行正常(二级风险)、运行低风险(三级)、运行高风险(四级)4个等级;②确立警界。依据对外包开发风险因素等级的划分,设定外包决策开发过程中各风险因素及整体外包开发项目的风险警界;③输出预警信号。利用预警信号灯方法,即绿、蓝、黄和红4种信号灯颜色,反映业务外包开发的风险状况;④预警模式。选择预警指标,确定预警界限,预报警情等。在整个决策开发过程中,不仅要了解样本的整体风险,还要能够描述阶段风险、因素风险,正确找到有效的风险控制点,最终达到降低业务外包开发活动风险的目的。
风险应对是指在外包开发过程中风险规避机制失灵的情况下,根据业务外包开发全过程风险分析、识别和评价成果,对单个风险、阶段风险和整体风险进行综合权衡,在此基础上,提出业务外包开发风险的管理措施和处置办法,以有效消除或控制业务外包开发的风险。
3.1 业务外包开发全过程风险应对模型
业务外包开发全过程风险应对模型如图2所示。

图2 全过程风险应对模型
风险应对模型基于业务外包开发全过程风险识别、阶段风险动态仿真、风险评价及风险预警等分析处理成果,将风险应对活动所必需的相关信息作为输入,借助常用风险应对策略和工具(风险数据库、风险仿真与评价模型等),经过风险应对管理与全过程风险管理过程,最后输出风险应对计划、汇总风险清单等风险应对信息,为业务外包开发全过程风险控制体系提供重要补充。
3.2 风险应对模型运行流程
风险应对模型的运行流程分为3个模块,分别为:风险应对输入、风险应对控制及风险应对输出。各模块功能如下:
3.2.1 风险应对输入
输入信息包括:①风险基本信息。依据表1,从业务外包4个阶段出发,输入业务外包风险8个层次及每个层次若干风险因素的基本信息;②风险评估。针对业务外包开发4个阶段风险的基本信息与特性,设计战略管理、合同管理、流程管理、质量管理4个方面的控制策略。战略管理贯穿于政务系统外包前4个阶段,以保障战略计划的实施;合同管理应用于合同签订至合同终止期间,以降低由合同不完整、合同缺乏灵活性等带来的合同管理风险;流程管理和质量管理主要用于控制合同执行阶段风险和结果评价阶段风险。可依据一定方法,进行风险识别、各阶段风险动态仿真、风险评价及风险预警。
3.2.2 风险应对控制
(1)风险应对准备。以上述业务外包开发全过程的风险预警信息、风险识别成果、风险仿真与评价成果为依据,评价应对策略的利弊,设定每一种应对策略的风险应对警界。
(2)风险应对策略选择。对于业务外包过程中的单个风险、阶段风险与整体风险,在常用的减轻、预防、回避、转移、接受和储备6种应对策略中,采用最优风险应对策略。
(3)风险应对评价。对于业务外包开发全过程的风险应对是否有效,主要从风险发生概率、风险导致损失及成本效益3个方面进行分析评价。由于资源的有限性以及业务外包开发活动的不确定性,风险应对策略并不能完全消除原有风险,会遗留下一定程度的风险。同时,风险应对策略在消除某一风险的同时,也会产生新风险。因此,还需要考虑附加应对策略。
(4)风险再评估。结合业务外包开发风险识别、仿真与评价方法,对遗留风险和新产生的风险进行重新评估,如果超过风险应对警界,则需要重新决策、分析风险,并选择相应的风险应对策略。
(5)制定风险应对计划。通常包括业务外包开发全过程风险识别清单、外包开发的关键成功因素、风险描述(单个、阶段与整体风险),以及对整个外包开发活动的影响;风险主体的合作模式;风险(单个、阶段与整体)量化、阶段风险仿真与整体风险评价结果;风险应对策略与措施;成本和时间预算;应急预案;风险应对计划辅助工作规划等。
(6)执行风险应对计划,提出风险防范和监控建议。执行业务外包开发全过程风险应对计划,并针对执行过程中出现的问题,总结出有效的可操作性建议。
3.2.3 风险应对输出
输出信息包括:从战略管理、合同管理、流程管理、质量管理4个方面汇总风险清单、风险应对计划、风险控制活动和风险合同协议。其中,汇总风险清单明确了风险应对过程中产生的新风险以及没有完全消除的风险。风险合同协议主要为针对业务外包开发过程中具体风险(项目)签订的保险、服务等内容的合同协议,丰富了外包开发主体间的合作方式,完善了合作机制。
在考虑业务外包全过程风险应对过程中,发包方决策者不仅要评估风险应对机制下风险发生的可能性和影响效果,还要从实施风险应对的成本效益角度考量。选择合适的风险应对策略和应对方法,从整体角度认识风险,确保外包开发顺利实施。
本文在已有业务外包开发风险研究的基础上,通过对山东、江苏、江西、浙江、安徽等地的实地调研,以决策理论为指导,创新性地将业务外包划分为四大阶段,采用归纳总结的方法,得出业务外包各阶段风险影响因素。据此,建立了包含自律、合作和评判三大机制的分阶段风险规避模型,探讨了业务外包过程中四大阶段的全过程风险规避方法、步骤、措施、对策等。
从四大阶段8个层次及每个层次若干风险因素出发,探讨了业务外包开发全过程风险应对模型,作为外包开发过程中风险规避机制失灵情况下的补充,将风险应对活动所必需的相关信息作为风险应对过程的输入,借助风险应对的常用策略和工具,经过一系列受项目资源、项目需要、风险管理、计划控制的风险应对过程,输出风险应对计划、风险控制活动、剩余风险、附加风险清单、风险合同协议等风险应对成果。
参考文献:
[1] 普拉哈拉德,加里·哈梅尔,黄婕.公司的核心竞争力[J].哈佛商业评论, 2004(1M):97-111.
[2] BRANDES H, LILLIECREUTZ J, BREGE S, et al. Outsourcing—success or failure[J]. European Journal of Purchasing & Supply Management, 1997,3(2):63-75.
[3] LACITY M C, WILLCOCKS L P, FEENY D F. IT outsourcing: maximize flexibility and control[J]. Harvard Business Review, 1996, 73(2):84-93.
[4] 吴清, 刘嘉. 企业研发外包中的交易效率与决策模型研究[J]. 科技进步与对策, 2011, 28(10):69-71.
[5] 王辉,侯文华.考虑业务流程模块化度影响的业务流程外包激励契约设计[J].管理工程学报,2014(1):144-151.
[6] 曹麒麟,王文轲.基于有限理性和技术战略的风险投资决策研究[J]. 管理科学学报, 2015(11):25-34.
[7] 谢德仁.经理人激励的细分:隐藏行动、努力成本和风险厌恶[J]. 南开管理评论, 2007,10(4):29-35.
[8] 崔南方,康毅,林淑贤.业务外包风险分析与控制[J].管理学报,2006,3(1):44-49.
(责任编辑:云昭洁)
Research on Risk Factors Identification and Risk Aversion of Outsourcing at Each Stage
Abstract:Based on decision process theory, this paper divided outsourcing into four stages: planning and selecting business, forming and signing contract, executing contract, valuating results of outsourcing, and worked out risk factors at each stage of outsourcing. In accordance with four-stage decision process, a risk aversion model at each stage was developed, which included three mechanisms: self-discipline, cooperation and evaluation. Methods, procedures, measures and countermeasures of risk aversion at four stages in the process of outsourcing were discussed. The paper also analyzed the model of response to risk at each stage of outsourcing development from three aspects: input of response to risk, control of response to risk and output of response to risk. The result provided an important complement to the risk control system of outsourcing at each stage.
Key Words:Outsourcing; Risk Factors; Risk Aversion
收稿日期:2016-08-16 基金项目:国家社会科学基金项目(16BGL088)
DOI:10.6049/kjjbydc.2016060782
中图分类号:F273
文献标识码:A
文章编号:1001-7348(2017)05-0020-05