摘 要:结合社会资本理论及社交网络中知识共享行为相关研究,构建了社会资本3个维度影响社交网络知识共享效果的概念模型,选择“知乎”网用户作为研究对象,应用数据抓取技术获得354份有效问卷,应用网络分析技术和回归方法对模型进行验证。结果表明:社会资本结构维度与知识共享质量显著正相关,但与知识共享数量不存在显著影响关系;认知维度与知识共享质量和数量显著正相关;关系维度中信任、社区认可与知识共享质量显著正相关,但互惠与知识共享质量不存在显著影响关系;关系维度中互惠、社区认可与知识共享数量显著正相关,但信任与知识共享数量不存在显著影响关系。
关键词:社会资本;社交网络;知识共享
当前,社交网络已经成为广大用户交流信息和共享知识的新渠道,基于社交网络的沟通交流被视为促进知识共享与传播的有效方法。但是,关于社交网络如何促进知识共享,在内部机理、规则化或非规则化管理社交网络等方面存在争议。为了探讨这些问题,较为普遍的做法是将社会资本引入到研究中,视其为知识共享效果的重要前因,进而观察这些前因性因素向知识共享演变的具体过程[1]。而社会资本是个体互动关系的产物,对个体行为有着重要影响,尤其是在互联网普及的情境下,个体间互动由线下转为线上,依托于社交网络中个体互动关系而产生的社会资本也具有一些新的属性[2],社会资本的维度界定、测量方式都受到社交网络属性如网络关系强度、互惠性、认同度等的影响而增加了新内容,其影响知识共享的内在机理也显现出一些新特征,现有研究在这些新属性、新特征上并未形成一致结论[3]。在这样的背景下,本文拟从社交网络中社会资本的维度界定出发,探讨其结构维度、认知维度、关系维度能否对网络中知识共享形成相对独立的影响,并分析这些影响过程受到相互干扰的可能性及其对宏观管理者和微观经营者带来的启示,以期在社交网络内形成知识共享和传播的良性机制,形成社会成员之间相互信任、创新迸发的良好氛围。
社会资本通常被定义为“实际的或潜在的资源的集合,与人们认同或熟悉的制度化的网络联系在一起”,包含结构维度、认知维度和关系维度3个方面[4]。其中,结构维度包括网络联系、网络配置和可被占用的组织;认知维度包括共享的编码和语言、共享的叙述方式;关系维度包括信任、认可、规范和义务。社会资本对社交网络中知识共享的影响也是通过这3个维度实现的。
1.1 结构维度与知识共享效果
社交网络中成员的知识共享行为是一种集体性行为,社交网络成员间联系或者通过这些联系建立的连结可以作为预测集体性行为的重要指标[5]。当成员间社会网络密度大、互动频率高时,集体性行为是比较容易实现的[6]。个体间越是经常联系,就越有可能形成“合作的习惯”和集体性行为[7]。成员参与集体性行为的目的之一是获取他人的认可与尊重,提高自己在社交网络中的地位,即中心性。中心性是成员在社交网络中所处的位置,是结构资本维度中的测量变量,故社交网络中成员的中心性与知识共享有着较为密切的联系。在集体性行为中,地位较高、中心性较强的成员比地位较低、中心性较弱的成员更愿意参与到集体活动中,同时,中心性较强的成员也比中心性较弱的成员更能理解并遵守群体规范[8]。因此,个人在社交网络中所处位置会影响其共享知识行为,这表明可以通过计算个人与其他社交网络成员的社会联系数量,测量个人处于社交网络中的位置即中心性[9]。本文通过社会网络的点度中心性测量个人中心性,即与个人存在直接联系的成员数量。与某成员有直接联系的人数越多,其中心性就越强,得到其他成员的认可与尊重就越多,进而影响成员在社交网络中知识共享效果。
基于上述分析,本文提出以下假设:
H1a:中心性对知识共享质量有正向影响;
H1b:中心性对知识共享数量有正向影响。
1.2 认知维度与知识共享效果
认知资本可以划分为共同语言和共同愿景,语言是人与人之间进行交流的一种方式,能够反映一个人的专业知识水平,共同的交流方式和语言为社交网络中成员达成一致的集体性目标带来了便利[10]。一场有意义的知识交流至少需要某些共同的理解,如共同的语言或词汇[11],比如喜欢逛动漫网站的用户会掌握一系列行话或专业术语,来自同一个地方的用户会用家乡话交流,这都属于共同语言的表现。共同语言是成员在社交网络中进行知识共享所必不可少的元素,它使得参与者能够理解彼此并创建一些共同的词汇以供交流。成员间共同语言不仅有利于分享彼此的想法,还有利于提高拥有相似背景和经验的成员间沟通效率。因此,共同语言有助于激励社交网络中成员积极参与知识交流活动,并且提高共享知识质量。
基于上述分析,本文提出以下假设:
H2a:共同语言对知识共享质量有正向影响;
H2b:共同语言对知识共享数量有正向影响。
共同愿景“体现了组织成员的集体目标和共同愿望”,被看作是组织不同资源的整合机制,拥有共同愿景的成员更可能成为交换或共享资源的伙伴[12],如社交网络中成员通过相同兴趣和目标聚集在一起。共同的价值观和目标将人际网络中成员聚合到一起,使其拥有合作的可能性,促进组织发展[13]。社交网络中成员与其他用户建立联系,往往基于共同兴趣、目标或愿景,在此情况下,成员间信息与知识交流成为可能,并且成员能感觉到彼此间知识共享是有意义的,这也能提升成员间共享知识质量和数量。
基于上述分析,本文提出以下假设:
H3a:共同愿景对知识共享质量有正向影响;
H3b:共同愿景对知识共享数量有正向影响。
1.3 关系维度与知识共享效果
若成员对集体有很强烈的认同感,则会信任集体中其他成员[5],认为自己有义务参与到集体活动中,也会认可与遵守集体合作规范[14],此时存在关系资本,包括信任、互惠及社区认可。关系资本为社交网络中成员行动提供了便利,成员间愿意帮助素未谋面的彼此,因为大家拥有共同目标,是集体中的一份子。在单维度社会资本阶段,信任就是社会资本的衡量指标。信任是指个人对其他社交网络成员会遵守相同价值观、规范和原则的期望[15],人与人之间高度的信任能够进一步促进合作与共享[16]。社交网络中成员在信任关系下会减少对网络可能泄露隐私的担忧,会减少对其他成员利用自己的怀疑。当信任度较高时,双方会更愿意与彼此合作[5]。人际信任在团队和组织中有着相当重要的作用,它可以创造知识共享氛围[16]。非正式交流的一个重要特点是,个人贡献难以评估。因此,在社交网络共享知识这种非正式交流行为中,信任显得尤为重要。研究表明,信任可以创造并保持良好的交换关系,使得共享知识质量保持在一个良好水平[17]。
基于上述分析,本文提出以下假设:
H4a:信任对知识共享质量有正向影响;
H4b:信任对知识共享数量有正向影响。
互惠是指知识交流过程中,双方会秉承公平交换原则,当成员期望对方共享知识给自己时,也会对共享自身知识持积极态度[8]。同时,互惠是指期待他人给予自己所期望的东西时会采取积极行为,一旦发现预期的东西不能实现便会停止积极行为[17]。社会交换理论表明,社交网络中参与者在共享知识时,期待得到与所花费时间和精力相匹配的知识[18]。成员在给予知识的同时,会出于公平感而向其他成员索取回报以获得激励。若成员只是向其他成员索取知识,而不主动分享自身知识,将会受到互惠规范的压力,在知识市场中,互惠是驱动知识分享的因素之一[19]。
基于上述分析,本文提出以下假设:
H5a:互惠对知识共享质量有正向影响;
H5b:互惠对知识共享数量有正向影响。
将社区认可定义为“个人对自己所属集体有一种认同感,认为自己是这个集体的一部分”[8],认可是个人认为自己属于群体中一员的过程[6]。在社交网络中,认可被定义为成员对自己经常使用的社交网站的归属感,类似于情感认同[20]。社交网络中的情感认同可以培养成员的忠诚和行为规范,使其有意愿付出努力、共同建设该社区并与其他成员维持良好关系[21]。社区认可是一种可以刺激知识交流动机的因素,社区内认可度低会严重阻碍信息共享、学习、知识创造[9]。社交网站存在于线上而非实体,成员之间因共同兴趣或共同问题而联系在一起。由于知识存在于个人头脑中,并且个人通常倾向于保护自身知识,所以除非其他成员对于他来说是社区中一员,否则其不愿意贡献所拥有的知识。因此,社区整体的统一性和团结将促进成员知识共享活动,同时对共享知识的广度和深度也有所裨益。
基于上述分析,本文提出以下假设:
H6a:社区认可对知识共享质量有正向影响;
H6b:社区认可对知识共享数量有正向影响。
依据以上研究假设,本文构建概念模型,如图1所示。

图1 概念模型
2.1 研究对象选择
社交网络中较为典型的有兴趣类、媒体类、关系类、问答类4种平台,4类平台的知识共享效果均与其用户间网络结构及蕴含于网络中的社会资本相关,选择任一平台中典型的网络均具有较强的代表性。知乎网属于问答类平台中的典型代表,于2011年上线,最初实行的是邀请注册机制,目的在于精选种子用户,形成高质量的用户原创内容(User Generated Content,UGC)和友好的知识共享氛围。2013年,知乎网开放注册,用户数量成倍增长,截至目前已有1 700万注册用户。目前,知乎网中内容覆盖了各个领域的主题,用户可以通过搜索主题对自己擅长的领域进行解答或者对自己有疑惑的地方进行提问,还可以通过关注机制与其他用户建立社交关系,从而达到更好的知识共享目的。本文选择问答类平台中的典型代表知乎作为研究对象,主要原因在于知乎网在知识共享方面具有相对于其它社交网络平台的优势:
(1)用户解答问题的专业性。知乎在培养种子用户时期邀请了各个领域的精英,他们为知乎网中知识的高质量提供奠定了基础。开放注册之后,大量专业人士慕名而来,为知乎内容的持续发展提供了保障。经过对比可知,相比其它社交平台用户交流的浮躁和感性,知乎用户的回答普遍具有理性、客观、讲道理的特点。
(2)用户解答问题的多种视角。知乎上聚集了来自各个领域的用户,故不同领域的人对同一个问题有不同解读。对问题多方位的解读保证了回答问题的全面性,并且保证了多种声音的存在,注重了平等性。
(3)用户共享知识的意愿。由于知乎网本身就是一个问答型社交平台,故用户使用知乎网的最根本目就是解答问题或获得知识。对于解答问题的用户来说,提供的优质答案越多,就越能得到其他用户的认可,获得声望,进而提高其知识共享意愿;对于寻求知识的用户来说,获取优质知识的同时能够进一步优化自身知识结构,基于互惠原则,得到知识的用户倾向于作出贡献以反馈对其有帮助的平台。
2.2 变量定义与测量
对于社会资本中的结构维度,本文在相关研究的基础上,主要通过中心性维度进行测量。中心性是指用户在社交网络中所处位置,所处位置越中心,拥有的资源越丰富[7]。本文采用绝对点度中心度衡量中心性,在社交网络中表现为与某一节点直接相连的点的个数,本文将使用数据抓取软件获得知乎网中特定用户间关系的初始数据,并应用网络分析工具计算其网络中心性。因此,对社会资本结构维度的测量并不归入测量量表以及问卷中。
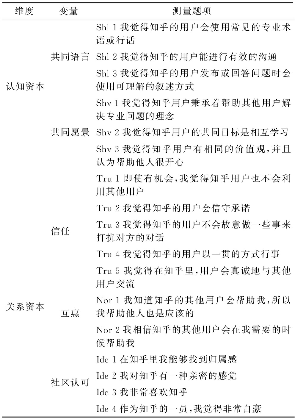
社会资本中的认知资本包括共同语言、共同愿景两个维度。其中,共同语言是指可以采取互相理解、互相认同的语言进行沟通;共同愿景是指有一致的目标和愿望,结合已有研究,本文针对认知资本变量提出6个测量题项[7]。社会资本中的关系资本包括信任、互惠、社区认可3个维度。其中,信任是指社交网络用户在虚拟社区中倾向于相信其他用户会遵守一个普遍适用的规则;互惠是指交换知识会得到相应回报;社区认可是指用户对于虚拟社区的一种积极的认同感和归属感[5,7]。基于此,本文针对关系资本变量提出11个测量题项,如表1所示。
表1 认知资本和关系资本测量题项

维度变量测量题项Shl1我觉得知乎的用户会使用常见的专业术语或行话共同语言Shl2我觉得知乎的用户能进行有效的沟通认知资本Shl3我觉得知乎的用户发布或回答问题时会使用可理解的叙述方式Shv1我觉得知乎用户秉承着帮助其他用户解决专业问题的理念共同愿景Shv2我觉得知乎用户的共同目标是相互学习Shv3我觉得知乎用户有相同的价值观,并且认为帮助他人很开心Tru1即使有机会,我觉得知乎用户也不会利用其他用户Tru2我觉得知乎的用户会信守承诺信任 Tru3我觉得知乎的用户不会故意做一些事来打扰对方的对话Tru4我觉得知乎的用户以一贯的方式行事Tru5我觉得在知乎里,用户会真诚地与其他用户交流关系资本互惠Nor1我知道知乎的其他用户会帮助我,所以我帮助他人也是应该的Nor2我相信知乎的其他用户会在我需要的时候帮助我Ide1在知乎里我能够找到归属感社区认可Ide2我对知乎有一种亲密的感觉Ide3我非常喜欢知乎Ide4作为知乎的一员,我觉得非常自豪
知识共享效果包括知识共享质量和数量两个维度。其中,知识共享质量是指成员共享的知识有一定价值;知识共享数量是指成员对所了解问题的回答数量[9]。基于相关研究,本文对知识共享效果变量提出7个测量题项,如表2所示。
表2 知识共享效果测量题项

变量测量题项知识共享的质量Qual1我认为知乎用户共享的知识都是与主题相关的Qual2我认为知乎用户共享的知识都是通俗易懂的Qual3我认为知乎用户共享的知识都是准确的Qual4我认为知乎用户共享的知识都是完整的Qual5我认为知乎用户共享的知识都是可信的Qual6我认为知乎用户共享的知识都是及时的知识共享的数量Quan1平均每个月的发帖数量
2.3 预测问卷设计及修正
2.3.1 预测问卷设计
本文调查问卷分为两个部分,第一部分是被调查者个人信息和使用知乎网的情况,包括性别、年龄、行业、受教育程度、使用知乎的年限、频率及时长等信息。第二部分为量表部分,测量模型中的信任、互惠、社区认可、共同语言、共同愿景、共享知识质量和共享知识数量等7个变量。量表部分采用Likert五级量表进行测量。其中,完全不同意为1分,不同意为2分,不确定为3分,比较同意为4分,完全同意为5分。
2.3.2 问卷预测及修正
在正式发放问卷之前,需要对问卷进行小范围预测试。预测试在问卷星上共发放调查问卷150份,其中将作答时间过长(多于500秒)和作答时间过短(低于90秒)的问卷视作无效问卷,最终得到143份有效问卷,有效回收率为95.3%。
使用SPSS22.0对预测问卷进行Cronbach′s alpha检验,结果发现在“信任”这一变量中,题项Tru4和Tru5的CITC值小于0.5,删除后变量的Cronbach′s Alpha有所提高,故删去Tru4、Tru5;同理,删除“知识共享质量”变量中的题项Qual1和Qual2。此外,其它变量各测量题项的CITC值均在0.5以上,且各变量的Cronbach′s alpha值大于0.7,修正后问卷总体Cronbach′s alpha为0.912,具有良好的可信度。对剩余19个题项的数据进行探索性因子分析,得到KMO检验值为0.904,Bartlett球体检验结果显示近似卡方值为4 509.79,自由度为171,显著性概率p=0.000<0.01;19个题项提取出6个公因子,6个公因子的特征值均大于1,各问题题项相关因子的载荷都超过0.5,说明修正后的问卷量表具有较好的结构效度。
2.4 数据抓取与正式问卷收集
知乎网是我国具有代表性的知识共享社交网站,因此,本文采集的数据和调查的对象均限于知乎网。使用Python语言编写爬虫程序抓取网页数据,以知乎网中所处网络位置较为中心的一部分大V用户为起始节点,找到大V用户关注的用户,按照广度优先进行爬取,以滚雪球抽样法获得数据。操作时对知乎用户个人主页数据抓取的策略是选取具有影响力的用户作为种子用户,然后以树的形式散开抓取。具体流程如下:
步骤1:基于知乎排行榜,将排行前10名热门用户的基本信息页面选为种子URL,将这些URL放入待抓取URL队列,并设置抓取页面的总数。
步骤2:对待抓取URL队列中的数据依次进行抓取,DNS进程负责移除待抓取队列中的一个网页,并连接该网页,下载URL对应的页面之后(即知乎个人信息页面),验证该页面是否被抓取过。如果没有被抓取则进入步骤3,如果被抓取过则返回步骤1。
步骤3:通过编写的python程序获取下载页面中的关注用户数、粉丝数、关注用户ID及个人信息URL、粉丝ID及个人信息URL,将得到的关注用户URL和粉丝URL放入待抓取URL队列尾部。
步骤4:重复步骤2-步骤3,直到达到预设的抓取页面数或者超过设置的时间上限。
为了使问卷调查与数据抓取的样本保持一致,本文在用爬虫程序抓取用户数据的同时,还使用私信的方式对所抓取数据的每一位用户发送调查问卷,旨在调查这些用户除结构维度外其它社会资本维度对知识共享效果的影响情况。只有那些填写并返回了调查问卷的用户,才会被计入正式问卷样本之中。2015年10月7日向抓取数据的450名用户发送调查问卷,截至2015年12月7日共回收375份问卷,剔除无效问卷后得到有效问卷354份。
2.5 关系矩阵分析及中心度描述
在知乎网中,每位用户的主页都有关注人数、粉丝数、“回答”、“提问”、“关注专栏”、“关注话题”等板块,本文将每位用户的关注人数和粉丝数抓取出来存放在Excel表中,作为分析用户中心性的原始数据。在处理数据之前,为了方便分析,需对每位用户进行编码。首先对起始节点用户进行编码(编码为1),然后通过用户1滚雪球得到其他有效作答的用户(编码为2-354)。由于需要确定所得用户之间相互关系,因此,在Excel表中建立354×354的关系矩阵,部分数据关系矩阵如表3所示。
表3 部分数据关系矩阵

编码12345…351352353354100000…1000200010…0000310000…0000400000…0000501000…1101600000…0000700000…1001……………………………35100001…010135211010…000035311010…000035400000…0000
为了形象地展现所调查用户之间关系,本文采用Netdraw画出用户间社会网络关系社群图,如图2所示。

图2 知乎网样本社群图
中心性是反映用户处于社交网络何种位置的一个指标,本文采用点度中心性表示用户的中心性。点度中心性分为点入度中心性和点出度中心性。其中,点入度以用户所拥有粉丝数衡量,点出度以用户所关注人数衡量。本文使用UCINET软件进行中心性分析,不保留样本的网络有向性,得到样本的绝对点度中心性数据,如表4所示。
部分样本的点度中心度数据如表5所示,节点12的绝对点度中心度最大,表明初始节点未必处于网络中心位置。在含有354个节点的网络中,与节点12有直接关系的节点共有115个。
表4 点度中心度描述性统计分析

DegreeNrmDegreeMean16.8665.389StdDev21.5046.870Sum5296.0001692.013Variance462.40247.199Minimum0.0000.000Maximum115.00036.741
注:Network Centralization(绝对点度中心势)= 31.55%
本文对参与问卷的作答者进行社会网络分析,对正式问卷收集所得数据进行实证分析,包括对样本数据进行描述性统计分析,对正式问卷进行信度分析和验证性因素分析,对概念模型进行相关分析和多元回归分析,并根据分析结果验证研究假设。
表5 部分样本的绝对点度中心度

编号DegreeNrmDegree1211536.74122510533.5462310433.227…………………………………………28710232.5883069430.032358828.115…………………………………………400023600
3.1 样本描述性统计分析
共收回有效问卷354份,有效回收率为78.67%,对问卷样本的人口特征进行描述性统计分析,结果显示,调查对象中男性占50.8%,女性占49.2%,年龄、受教育程度、所属行业等特征的分布均较分散;调查对象使用知乎的时间普遍较长,表明其对知乎网络了解程度较深,有很好的使用体验。
从题项的描述性统计分析结果看,各题项的打分都处于最小值1和最大值5之间,且两端极值均有人打分,说明调查对象对问卷的打分有区分度。每个题项的均值分布都较均衡,均分布在3左右;标准差在0.8~1.1之间,说明样本数据的离散程度不大。
3.2 问卷信度及效度分析
应用SPSS20.0计算各题项的CITC值及各变量的Cronbach′s alpha系数,并应用Amos17.0对问卷数据进行验证性因子分析,模型拟合指标如表6所示,结果显示拟合效果良好。
表6 验证性因子分析模型拟合情况
指标dfχ2值χ2/dfp值RMSEANFICFIIFI值171452.8492.6480.0000.0840.9020.9300.930
问卷的信度效度情况如表7所示,各个题项的CITC值均大于0.5,且各变量的Cronbach′s alpha系数均在0.8以上,表明问卷具有较好信度;各个测量题项的因子载荷均大于0.5,且都达到了显著性水平,说明该量表有较好的收敛效度。
3.3 相关分析
除社会资本的结构维度、知识共享数量外,社会资本的认知维度、关系维度、知识共享质量中各变量的测量结果均由多个题项的得分来体现,并不是一个单一数值,因此,使用其在各题项中得分值的平均值进行相关分析和回归分析,得到各主要变量间相关关系,如表8所示。由Pearson相关系数矩阵可以看出,中心性与知识共享效果的2个变量(知识共享质量和知识共享数量)均存在正相关关系;关系资本中3个变量(信任、互惠、社区认可)与知识共享效果的2个变量(知识共享质量和知识共享数量)均存在正相关关系,这表明各主要变量间存在良好的相关关系,适合作进一步的回归分析。
表7 正式问卷信度效度分析

变量题项因子载荷t值P修正的项目总相关(CITC)题项删除时的Cronbach'sAlpha值Cronbach'sAlpha值Tru10.86013.092***0.6320.875信任Tru20.90217.014***0.7800.7310.849Tru30.6800.7490.759互惠Nor10.82015.365***0.746-0.854Nor20.8300.746-Ide10.83117.178***0.7660.878社区认可Ide20.81718.436***0.8150.8600.901Ide30.86716.929***0.7630.879Ide40.8250.7750.874Shl10.70713.591***0.7080.880共同语言Shl20.72412.366***0.8060.7910.879Shl30.7970.7850.811Shv10.88216.675***0.7300.791共同愿景Shv20.87220.648***0.7270.7940.854Shv30.7690.7190.802Qual30.8260.7780.851共享知识的质量Qual40.85217.177***0.8090.8380.890Qual50.81216.178***0.7740.852Qual60.70213.357***0.6740.889
表8 主要变量间相关关系

3.4 回归分析
3.4.1 社会资本和知识共享质量回归分析
根据前文假设,将知识共享质量作为因变量,中心性、共同语言、共同愿景、信任、互惠、社区认可作为自变量进行多元逐步回归分析,结果如表9所示。
由表9可知,回归模型的容忍度介于0.336~0.599之间,VIF并未出现大于10的值,说明预测变量间不存在多重共线性问题,解释变异量为59.9%,增加变异量的显著性概率p=0.041<0.05,具有良好的回归效果。从各项系数可以看出,假设H1a、H2a、H3a、H4a、H6a得到验证,即中心性与知识共享质量显著正相关,共同语言与知识共享质量显著正相关,共同愿景与知识共享质量显著正相关,信任与知识共享质量显著正相关,社区认可与知识共享质量显著正相关。回归分析结果显示,互惠与知识共享质量关系不显著,否定了原假设H5a。
表9 模型的回归分析结果

投入变量顺序非标准化系数B标准错误标准系数贝塔t显著性共线性统计容许VIF(常量)0.8790.1266.9660.000共同愿景0.3130.0540.3605.7510.0000.3362.976社区认可0.2040.0460.2434.4250.0000.4372.286共同语言0.1400.0560.1512.5000.0070.3632.754信任0.1160.0530.1202.2030.0280.4442.255中心性0.0740.0360.0962.0510.0410.5991.669模型RR2调整后的R2估计标准误差更改统计量R2变化更改的F0.774e0.5990.5920.48710.0050.041
注:因变量是知识共享质量
3.4.2 社会资本和知识共享数量回归分析
将知识共享数量作为因变量,中心性、共同语言、共同愿景、信任、互惠、社区认可作为自变量进行多元逐步回归分析,结果如表10所示。回归模型的容忍度介于0.334~0.493之间,VIF也未出现大于10的值,说明预测变量间不存在多重共线性问题。进入回归方程的预测变量为共同愿景、共同语言、社区认可、互惠,四者联合解释变异量的54.1%,增加变异量的显著性概率p=0.016<0.05,具有良好的回归效果。从各项系数看,假设H2b、H3b、H5b、H6b得到验证,即共同语言与知识共享数量显著正相关,共同愿景与知识共享数量显著正相关,互惠与知识共享数量显著正相关,社区认可与知识共享数量显著正相关;回归分析结果显示中心性与知识共享数量关系不显著,信任与知识共享数量关系不显著,否定了原假设H1b、H4b。
表10 回归系数及显著性检验

投入变量顺序非标准化系数B标准错误标准系数贝塔t显著性共线性统计容许VIF(常量)0.1960.1821.0770.282共同愿景0.3030.0770.2633.9480.0000.3342.998共同语言0.2990.0810.2433.6900.0000.3422.928社区认可0.2150.0610.1943.5340.0000.4932.028互惠0.1430.0590.1382.4210.0160.4542.202模型RR2调整后的R2估计标准误差更改统计量R2变化更改的F0.736d0.5410.5360.6860.0090.016
注:因变量是知识共享数量
3.5 假设检验结果及讨论
综合上述回归分析结果,得到研究假设的验证结果,如表11所示。
表11 研究假设验证结果

假设假设内容验证结果H1a中心性对知识共享质量有正向影响成立H1b中心性对知识共享数量有正向影响不成立H2a共同语言对知识共享质量有正向影响成立H2b共同语言对知识共享数量有正向影响成立H3a共同愿景对知识共享质量有正向影响成立H3b共同愿景对知识共享数量有正向影响成立H4a信任对知识共享质量有正向影响成立H4b信任对知识共享数量有正向影响不成立H5a互惠对知识共享质量有正向影响不成立H5b互惠对知识共享数量有正向影响成立H6a社区认可对知识共享质量有正向影响成立H6b社区认可对知识共享数量有正向影响成立
除假设H1b、H4b、H5a不成立外,其余假设均成立。
对于假设H1b,本文认为中心性对知识共享数量有正向影响,但回归分析结果表示这一假设无法成立,中心性对知识共享数量没有显著影响。可能原因在于本文随机选择的大部分调查对象所处社交网络地位并不是很中心,仅是知乎网内较为普通的成员,因此,数据分析所得中心性对知识共享数量影响较小。有研究表明,中心性高的成员会在意自己共享知识的质量和数量,以期保持自身地位,而中心性低的用户进入社交网络多以寻求自己想要的信息为主[15],平时多以浏览其他人对问题的解答、接收他人共享的知识为主,故而知识共享数量比较有限。
对于假设H4b,本文认为信任对知识共享数量有正向影响,但回归分析结果表示这一假设无法成立,信任对知识共享数量没有显著影响。可能原因在于人们之所以愿意共享知识是因为成员之间紧密频繁互动、交换知识的公平性以及对社交网络的积极正面感情,而不是因为对社交网络成员的信任[17]。另外一个可能的原因是在没有风险的知识共享关系中,信任并不是那么重要,只有在有风险的情况下才非常需要信任。
对于假设H5a,本文认为互惠对知识共享质量有正向影响,但回归分析结果表示这一假设无法成立,互惠对知识共享质量没有显著影响。可能的原因在于知识共享互惠不是简单的一对一关系,即社交网络中知识共享并不仅仅局限于个人之间,一个人共享的知识可由多人接收,多个人共享的知识也可由一人接收。并且,每个人的知识需求并不相同,甲需要乙的知识,并不代表乙也需要甲的知识。另一个可能的原因在于成员之间先有互惠而后有信任,所以,互惠通过信任间接影响知识共享质量而非直接产生显著影响[19]。
本文分析了社交网络情境下社会资本的3个维度是否影响知识共享效果,在理论分析的基础上构建概念模型并提出假设,通过抓取知乎网上用户数据并对其发放问卷,获得成员的中心性和问卷数据,然后应用逐步多元回归分析方法对假设进行检验,得到如下结论:
(1)社交网络中心性对知识共享质量存在显著正向影响,表明刺激中心性高的用户进行知识共享能得到更多有质量有水平的知识。因此,社交网站管理者一方面可以运用算法技术或建立评判标准以识别处于中心地位的用户;另一方面可以定期组织见面交流会,让成员在相互交流过程中熟悉彼此并推荐中心性高、有号召力的用户,以此加强用户对所属社交网站的认可感和对其他用户的信任感,由此提高知识共享质量。
(2)社会资本中认知资本的两个维度(共同语言和共同愿景)对知识共享数量和质量均有显著正向影响。因此,可以通过加强用户共同语言和共同愿景,提升共享知识效果。例如管理者可以对用户进行归类并添加标签,根据算法计算各个标签的相关性,然后依据结果为用户推荐相关群组建议其加入,推送相关问题及其回答或参阅资料。
(3)社交网络中信任对知识共享质量有显著正向影响。为了完善信任机制,增强用户间信任以达到更优质的知识共享,管理者在用户注册实名、证件验证等措施的基础上,重点推进信用积分制度设计与构建,以及透明网络、可依赖网络建设,有效减少用户之间欺骗行为。进而推进基于信用积分的激励机制建设,加强信用积分与资源获取便捷性的关联,使拥有良好信用的用户更可能获取知识共享优势,在用户交流过程中处于更有利地位。
此外,由于数据可得性的影响,本文在测量结构资本维度时使用了网络中心性数据,而对社交网络中社会资本的测量也基本沿用了实体网络测量方法,未来可更多地考虑虚拟网络中社会资本形态、表现方式等可能发生的变化,以及这些新形态在社会资本影响知识共享效果的过程中可能产生的扰动作用。
参考文献:
[1] AMAYAH A T.Determinants of knowledge sharing in a public sector organization[J].Journal of Knowledge Management,2013,17(17):454-471.
[2] DAVID F NETTLETONA,JULI
N SALAS.A data driven anonymization system for information rich online social network graphs[J].Expert Systems with Applications,2016,55(8):87-105.
[3] RICHELLE MAYSHAK,STEFANIE J SHARMAN,LUCY ZINKIEWICZ.The impact of negative online social network content on expressed sentiment,executive function,and working memory[J].Computers in Human Behavior,2016,65(12):402-408.
[4] NAHAPIET J,GHOSHAL S.Social capital,intellectual capital,and the organizational advantage[J].Academy of Management Review,1998,23(2):242-266.
[5] TSAI W,GHOSHAL S.Social capital and value creation:the role of intrafirm networks[J].Academy of Management Journal,1998,41(4):464-476.
[6] DAVID KEMPE,JON KLEINBERG,EVA TARDOS.Maximizing the spread of influence through a social network[J].Theory of Computing,2015,11 (4):105-147.
[7] KIM B.Embedded resources and knowledge transfer among R&D employees[J].Journal of Knowledge Management,2013,17(5):709-723.
[8] CHAI S,DAS S,RAO H.Factors affecting bloggers' knowledge sharing:an investigation across gender[J].Journal of Management Information Systems,2011,28(3):309-342.
[9] HENTTONEN K,JANHONEN M,JOHANSON J E.Internal social networks in work teams:structure,knowledge sharing and performance[J].International Journal of Manpower,2013,34(34):616-634.
[10] CASIMIR G,LEE K,LOON M.Knowledge sharing:influences of trust,commitment and cost[J].Journal of Knowledge Management,2013,16(5):740-753.
[11] BORGES R.Tacit knowledge sharing between IT workers:the role of organizational culture,personality,and social environment[J].Management Research Review,2012,36(1).
[12] ZAQOUT F,ABBAS M.Towards a model for understanding the influence of the factors that stimulate university students' engagement and performance in knowledge sharing[J].Library Review,2012,61(5):345-361.
[13] WASKO M L,FARAJ S.Why should I share? examining social capital and knowledge contribution in electronic networks of practice[J].MIS Quarterly,2005,29(1):35-57.
[14] CHIU C M,HSU M H,WANG E T G.Understanding knowledge sharing in virtual communities:an integration of social capital and social cognitive theories[J].Decision Support Systems,2006,42(3):1872-1888.
[15] 平亮,宗利永.基于社会网络中心性分析的微博信息传播研究——以Sina微博为例[J].图书情报知识,2010,138(6):92-97.
[16] BABAR M A,VERNER J M,NGUYEN P T.Establishing and maintaining trust in software outsourcing relationships:an empirical investigation[J].Journal of Systems & Software,2007,80(9):1438-1449.
[17] NONAKA I.A dynamic theory of organizational knowledge creation[J].Organization Science,1994,5(1):14-35.
[18] DAVENPORT T H,PRUSAK L.Working knowledge:how organizations manage what they know[M].Boston:Harvard Business School Press,1998:14-34.
[19] BAGOZZI R P,DHOLAKIA U M.Intentional social action in virtual communities[J].Journal of Interactive Marketing,2002,16(2):2-21.
[20] ELLEMERS N,KORTEKAAS P,OUWERKERK J W.Self-categorization,commitment to the group and social self-esteem as related but distinct aspects of social identity[J].European Journal of Social Psychology,1999,29(23):371-389.
[21] CHEN C J,HUNG S H.To give or to receive? factors influencing members' knowledge sharing and community promotion in professional virtual communities[J].Information & Management,2010,47(4):226-236.
(责任编辑:万贤贤)
The Empirical Research on the Effect of Social Capital on the Knowledge Sharing Result within the Social Networks——A Research Based on Zhihu
Abstract:This paper proposes a theory model based on combination of relevant research on knowledge sharing behavior, social capital theory and social network, with the hypothesis that the social capital's three dimensions shined significant influence on the knowledge sharing in social networks. Then this paper chooses the users of Zhifu as the research object, obtains 354 valid questionnaires by a data capture technology and verified the model by a software of network analysis and regression analysis. The results show that the knowledge sharing quality is positively related to social capital structure, but the quantity of knowledge sharing is not significantly affected by the structure; the quality dimensions and knowledge sharing is positively related to cognition; within the relationship dimension, trust, community recognition significantly affect the quality of knowledge sharing, while mutual benefit has no significant influence the quality of knowledge sharing; the dimension of the relationship of mutual benefit, the number of community recognition and knowledge sharing is positively related, but the number of trust has no significant effect on knowledge sharing.
Key Words:Social Capital; Social Network; Knowledge Sharing
收稿日期:2017-01-18
基金项目:国家社会科学基金项目(16XGL004)
DOI:10.6049/kjjbydc.2016110280
中图分类号:G302
文献标识码::A
文章编号::1001-7348(2017)15-0127-09