摘 要:选取不同发展阶段的家族企业为研究样本,采用深度访谈收集一手数据,结合差序格局理论、高阶理论、战略决策过程理论等国内外研究成果,运用扎根理论,辅以NVivo10质性分析软件进行数据分析。研究发现,不同发展阶段的家族企业,由于高管团队的构成不同,表现出理性信任与特殊信任的不同信任类型,而理性信任更有利于提升家族企业的战略决策效果。此外,家族企业的高管信任类型决定了高管团队的决策参与和决策互动程度,进而影响了决策质量和决策承诺。
关键词:家族企业;高管团队;信任;战略决策
家族企业作为主要的企业组织形式之一,为中国经济发展作出了不可估量的贡献。在中国私营企业中,家族企业约占85%,改革开放以来,随着民营企业的壮大,家族企业的数量不断增长,而国内学术界对于家族企业的研究却相对滞后。目前,学术界对家族企业的研究主要集中在家族企业的传承、内部治理、可持续发展等方面,而家族企业高管团队构成的复杂性使得家族企业高管团队信任具有独特性,因而具有极高的研究价值。
家族企业的信任机制是一种按照亲疏关系划分的差序信任格局。随着家族企业的不断成长,必然面临职业经理人引入、高管团队建设等问题,高管团队之间的信任是战略决策的基础,对于家族企业的可持续发展起到了关键性作用,而家族企业现存信任格局并不利于企业成长,会使企业发展陷入瓶颈。家族企业只有突破家族封闭性、差序格局的信任模式,才能谋求企业的可持续发展。如何打破家族企业信任界线,优化家族企业信任格局?什么样的高管团队信任模式有利于企业战略决策?这些问题的解决对于家族企业高管团队建立长效信任关系具有重要指导意义。
1.1 家族企业信任
在家族企业中,由于同时存在家族成员、泛家族成员和外聘职业经理人,因而其信任具有独特性。社会心理学家韦伯[1]通过对中国人信任关系进行研究分析,将信任分为普遍信任和特殊信任。对于中国人的信任关系,费孝通提出的差序格局理论最具影响力。他将人际格局比作水面泛开的涟晕,由自己延伸开去,按离与自己距离的长度来划分亲疏[2]。其直接表现形式是以家族企业主为核心,按照血缘、亲缘、地缘对企业成员进行划分,形成“圈内信任”与“圈外信任”的等差信任关系。这种“圈内信任”更类似韦伯提出的特殊信任,而“圈外信任”更多的是基于制度、契约等形成的普遍信任。除此之外,李东[3]从家族理性的角度提出了家族企业的第三类信任关系,即家族理性信任,这种信任关系介于情感信任与制度信任之间,是个人利益与家族利益的均衡,既受到制度的约束,又符合伦理规则的信任机制。Lewicki等[4]按照信任的发展过程,将信任划分为算计型信任、了解型信任、认同型信任。
从国内外经典的信任理论可以发现,西方研究更强调个人因素对信任行为的影响,而国内的信任研究主要侧重人际因素的影响,例如关联关系、人情等[5]。
1.2 高管团队信任
西方组织行为学对信任的研究主要分为两个层面,一是研究信任者与被信任者的信任关系,二是从领导者的角度,探讨个体、团队、组织信任。对于团队信任,Costa[6]从团队信任的影响因素和团队信任对于团绩效的影响,建立了团队信任与团队绩效关系模型,为团队水平的信任研究提供了思路,认为可感知的可信任度对信任水平的影响是最显著的。国内学者徐志强等[7]在Costa模型的基础上,从个体、团队、组织3个层面提出了团队信任的概念模型。
此外,国内学者邓靖松[8]从信任的内在心理入手,结合谋算、了解和认同3种信任者的行为动机,将信任的心理过程分为动机过程、认知过程和情感过程,并指出不同心理过程会影响高层管理团队成员的信任感知与信任表达。
1.3 高管团队战略决策
高管团队信任关系主要在战略决策过程中产生影响。郭立新[9]指出,战略决策过程研究分为两部分,一是决策过程特征,二是决策过程结果,其中决策过程特征主要涉及全面性、程序理性、互动性等研究维度,过程结果主要涉及决策质量、承诺、情感接受、效率、效果等维度。从高管团队战略决策的现有研究来看,决策过程一般都包含了理性分析和决策执行,即认知和行动两个方面[10]。不少学者从决策过程理性程度的角度探讨决策效果,并指出了决策过程理性的影响因素。Elbanna等[11]研究验证了决策过程中的理性程度与决策效率、效果正相关。朱振伟、金占明[12]从战略决策过程中程序理性的角度开展研究,结果表明,程序理性水平的高低关系到决策的有效程度,程序理性在最高决策者特征影响战略决策质量的过程中发挥了中介作用。
从战略决策过程理性可以推断,家族企业高管团队成员作为战略决策的参与者,在战略决策过程中要保持高度的行为理性,其中就包含理性信任。决策者之间的互相信任,即高管团队的信任是合作的前提条件,信任度的高低决定了不同战略决策过程的特征及结果,进而影响了企业战略决策效果。
2.1 研究方法
在质性研究中,案例研究方法是一种遵循“理论回顾—案例研究设计—数据搜集—数据分析—案例研究撰写”流程,以质性数据收集和分析为主、以定量数据收集和分析为辅,从而解答建立在具有情境性特征实践基础上的、以理论构建或检验为目的的实证研究方法[13]。本文采用案例研究中的理论构建型案例研究法,综合分析对比个案组成的案例集合,分析其一致性和异质性,不断归纳,提出理论命题。为了保证研究的信度和效度,本文严格依据Yin[14]提出的信度、构建效度、内在效度、外在效度这4个检验指标,对研究案例进行规范。保证研究信度和效度的策略如表1所示。
表1 研究信度和效度保证策略

指标使用阶段具体采用的研究策略构建效度数据收集多种数据来源:深度访谈、参与观察、媒体报道、企业内部资料等数据收集形成研究报告:由提供资料的企业进行核实与验证数据编码证据链:依据原始资料进行构念提取内在效度数据分析模式匹配:命题、构念与理论模型、研究结论的匹配程度外在效度研究设计用理论指导案例研究:梳理文献,结合相关理论进行案例研究信度 研究设计采用案例研究计划书:由研究者制作案例研究计划书,组织研究小组,与导师、研究小组成员进行讨论,形成统一意见数据分析重复编码:由不同研究者进行数据编码,并进行对比,重复率达70%则为有效编码
2.2 样本选取与数据来源
本文选取了两家家族企业作为研究对象,分别为天津新华投资集团有限公司和天津汉信建筑工程有限公司。选择它们的理由如下:①按照范博宏教授提出的家族企业判定标准,从所有权和经营控制权的角度,两者属于典型的家族企业;②家族企业高管团队中涵盖家族成员、泛家族成员以及职业经理人;③研究对象的行业范围、地区范围一致;④结合储小平教授提出的家族企业成长路径,研究对象所处的发展阶段不同。
天津新华投资集团有限公司位于天津市东丽区,公司成立于2004年,注册资本14 332.994万元,主要以自有资金对工业、商业、房地产业等进行投资,提供中介、管理咨询等服务。天津汉信建筑工程有限公司位于天津市滨海新区,公司成立于2012年,注册资本200万元,主要从事各类建筑工程施工、建筑机械设备租赁、建筑材料批发等业务。为行文简洁,本文以字母A代指天津新华投资集团有限公司,以字母B代指天津汉信建筑工程有限公司。研究对象其它相关信息如表2所示。
表2 案例样本信息

企业代号发展阶段员工数(人)年营业额(亿元)家族控股(%)高管数量(人)家族成员所占高管团队比例(%)A公司家族企业发展的第三阶段40010.01001421.4B公司家族企业发展的第二阶段600.8100671.4
资料收集的主要方式为深度访谈。在数据收集过程中,为了减少误差和研究者的主观影响,采用调查者三角验证,每次访谈均由研究团队共同参与。受访者主要为家族企业主、家族高管和非家族高管,其基本资料如表3所示。另外,资料收集工作还包括以研究者身份参与企业观察,主要涉及现场参观、参加例会等。
表3 受访者基本资料

企业代号编号职务与家族企业主的关系现任职年限访谈时间(min)逐字稿字数A公司A-1总裁家族企业主本人18.0565638A-2董事长夫妻18.09910470A-3项目总经理雇佣关系5.5496673A-4人力行政中心总经理雇佣关系4.0415277B公司B-1董事长、总经理家族企业主本人12.0605821B-2副总经理堂兄弟5.0473942B-3副总经理老乡10.0453577
按照“理论饱和(theoretical saturation)”原则,在访谈A公司第4位高管成员时不再有新的构念产生,因而停止A公司数据收集工作。对于B公司则是在访谈到第3位高管成员时出现理论饱和,然后停止数据收集工作。
2.3 数据分析
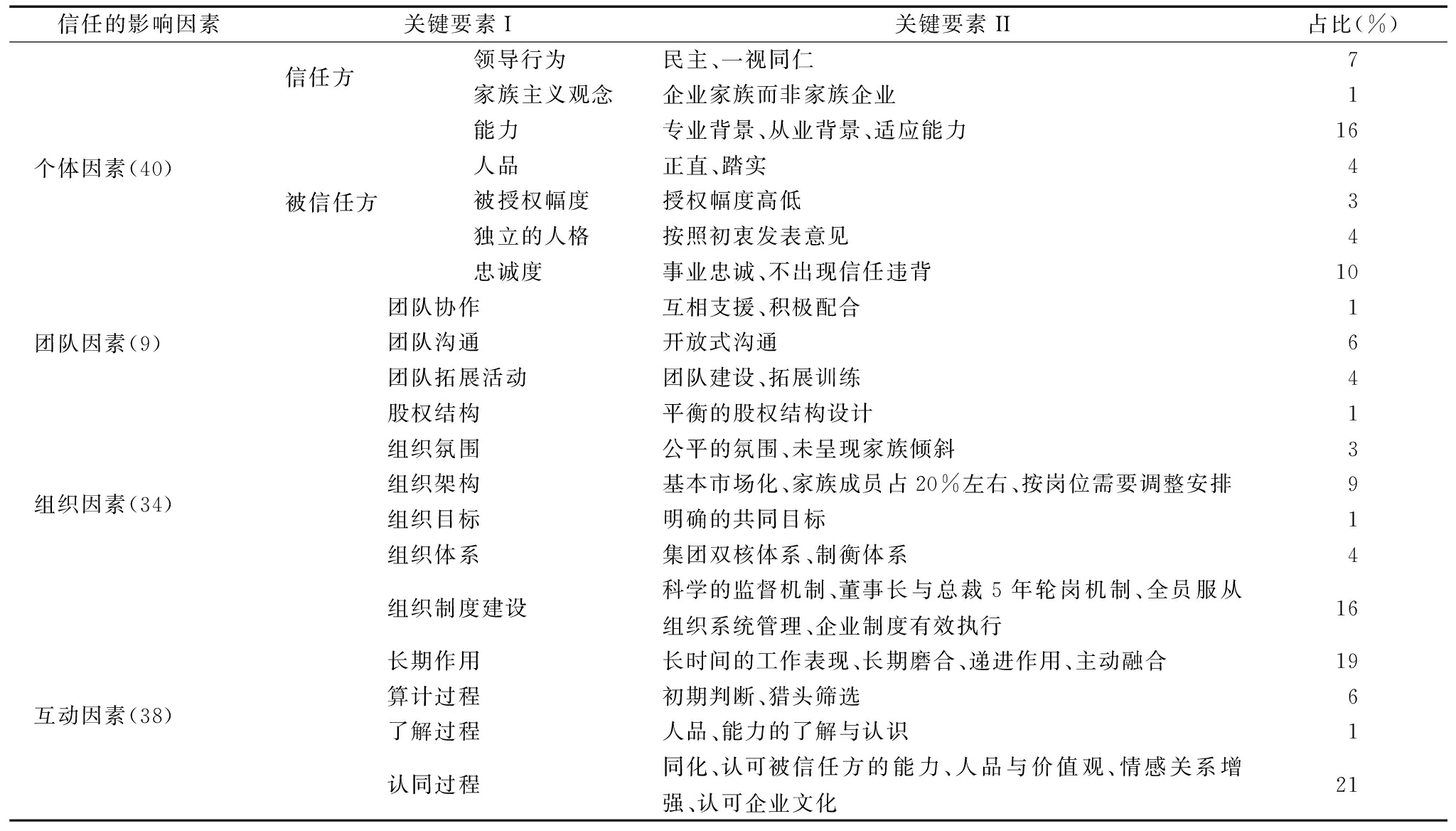
本文所收集数据主要为一手数据,数据分析过程主要是运用扎根理论,借助NVivo10软件对已转录的访谈资料分别进行编码,提炼归纳出构念,编码层次分为开放式编码、轴向编码以及选择性编码。在数据编码过程中,由多位研究者就同一访谈资料进行独立编码,最终讨论整合形成统一构念。A公司与B公司编码过程相互独立,其中家族企业高管团队信任的影响因素主要从个人、团队、组织3个方面进行归纳,并结合信任的动态发展特点,归纳影响家族企业高层管理团队信任的互动因素。对于家族企业高管团队的信任类型,按照家族企业高管团队信任的维度进行描述性编码。而家族企业高管团队战略决策主要从战略决策过程研究的思想出发,提炼与战略决策产生及执行相关的要素。现以影响A公司高管团队信任的因素和两家家族企业高管团队信任类型为例展示编码过程,如表4、表5所示,其余编码过程不再赘述。其中,占比为每个构念占总构念数的比率乘以100,四舍五入后的结果。
3.1 家族企业高管团队信任影响因素分析
研究发现,家族企业的信任类型受到个人因素、团队因素、组织因素、互动因素这4个方面的影响,从而可归结为理性信任和特殊信任两种信任类型。而两类信任对于家族企业战略决策过程的决策参与、决策互动、决策质量、决策承诺等会产生不同影响。
在个体层面,A公司个体因素具体体现在企业主开放、民主的价值观,以及高管成员的较高专业素养和对事业的忠诚。B公司个体因素具体体现在“立威、施恩”的家长式领导行为和高管成员人品重于能力上。从对原始数据的分析中可以看出,二者对于人才的态度表现出高度不一致,造成这种现象的原因主要在于,A与B的高管团队构成不同,企业主的专业素养和领导行为以及企业规模存在差异。对此,得到以下命题:
H1a:家族企业高管团队信任类型受到信任方与被信任方自身因素,即个体因素的影响。
在团队层面,A公司展现出了相互协作、责任共担的团队氛围。B公司展现出了家族与非家族的差别化团队氛围,即B公司的高管团队成员之间虽然存在明确的分工,但在实际工作中彼此会出现跨界行为,尤其表现在高管团队的家族成员之间,而对于泛家族成员而言,其分工很明确并几乎互不干涉。可以看出,A公司与B公司的高管团队氛围存在较大差异,但在团队沟通和团队活动方面,两家企业均十分提倡开放式的团队沟通,且积极组织团队活动。对此,提出如下命题:
H1b:家族企业高管团队信任类型受到团队氛围、团队沟通等团队因素的影响。
在组织层面,A公司是由夫妻二人原来各自创立的两家公司合并形成的集团公司,采用双核制衡组织体系,夫妻二人以5年为周期,轮流担任董事长和总裁职务,这一体系能够有效保证企业战略决策的全面性和准确性。此外,A公司正朝着家族企业职业化管理方向发展,高管团队构成市场化,企业制度建设完善,组织目标明确。相较而言,B公司仍处于泛家族企业阶段,不论在组织架构还是在组织目标上均未实现规范化,完全未引入职业化管理,企业制度建设相对滞后,家族参与管理的程度较高,且未表现出企业在管理改革方面的迫切需求。正是A公司与B公司在企业规模和所处发展阶段的不同,导致了二者在企业制度建设以及组织架构上的差异。对此,得出如下命题:
H1c:家族企业高管团队信任类型受到企业制度建设、组织架构、企业规模以及企业发展阶段等组织因素的影响。
表4 影响A公司高管团队信任的因素

信任的影响因素关键要素I关键要素II占比(%)个体因素(40)信任方领导行为民主、一视同仁7家族主义观念企业家族而非家族企业1被信任方能力专业背景、从业背景、适应能力16人品正直、踏实4被授权幅度授权幅度高低3独立的人格按照初衷发表意见4忠诚度事业忠诚、不出现信任违背10团队因素(9)团队协作互相支援、积极配合1团队沟通开放式沟通6团队拓展活动团队建设、拓展训练4组织因素(34)股权结构平衡的股权结构设计1组织氛围公平的氛围、未呈现家族倾斜3组织架构基本市场化、家族成员占20%左右、按岗位需要调整安排9组织目标明确的共同目标1组织体系集团双核体系、制衡体系4组织制度建设科学的监督机制、董事长与总裁5年轮岗机制、全员服从组织系统管理、企业制度有效执行16互动因素(38)长期作用长时间的工作表现、长期磨合、递进作用、主动融合19算计过程初期判断、猎头筛选6了解过程人品、能力的了解与认识1认同过程同化、认可被信任方的能力、人品与价值观、情感关系增强、认可企业文化21
表5 家族企业高管团队信任类型

属性概念占比(%)信任格局类型特殊信任A公司:存在信任容错11B公司:存在内外有别的差序信任格局77理性信任A公司:以制度为主、伦理规则为辅的理性信任90B公司:按照贡献大小获取认同23普通信任A公司:人的个性要服从制度11B公司:目前不存在0
在互动层面的影响因素上,A公司高管团队成员的来源具有复杂性,因而其信任的发展过程也较为复杂,需要经过算计、了解、认同3个过程,具体体现为对职业经理人初期严格的筛选机制,以及通过长期磨合加深高管成员彼此之间的了解与认同。B公司互动因素具体体现为高管人员长期的工作表现与信任成正比。但是,不论A公司还是B公司,高管团队的相互信任均需要彼此长期良好的工作表现提供支持。由此,得到以下命题:
H1d:家族企业高管团队信任受到互动因素的有影响,包括算计、了解、认同这3项互动过程。
依据上述案例分析,综合各分命题,得到命题1,并建立家族企业高管团队信任概念架构如图1所示。
H1:家族企业高管团队信任是算计、了解、认同的互动过程,该过程中会受到个体、团队、组织3个层面的影响,从而形成普通信任、理性信任、特殊信任3类信任类型。

图1 家族企业高管团队信任概念架构
图1以家族企业主为圆心,信任半径的长度界定了家族企业高管团队信任的维度,从内到外依次表示为特殊信任、理性信任、普通信任。其中,本文特殊信任表示依据家族、泛家族等情感关系形成的信任模式,理性信任则是以遵循企业制度为主、伦理规则为辅的信任模式,而普通信任是指单纯依照制度、契约建立的信任关系。
3.2 家族企业高管团队信任类型分析
家族企业高管团队信任会随着企业规模、高管团队构成的变化而变化。对此,在不同发展阶段,个体因素、团队因素、组织因素、互动因素对信任的影响程度不同,体现出不同的高管团队信任类型。
3.2.1 A公司高管团队信任类型:理性信任
从编码分析结果可以看出,A公司的高管团队在信任互动过程中,主要受到个体因素和组织因素的影响,团队因素的影响相对较小。A公司在理性信任概念上的占比为90%,高管团队之间呈现出理性信任关系。此外,A公司的高管团队信任呈现出阶段性特点。初期,高管团队成员之间不熟悉,依赖契约、制度等产生普通信任关系。随着团队间的沟通协作,高管成员之间彼此产生对对方能力、人品等的认可,信任类型逐渐发生改变。A公司高管团队的信任格局呈现出“普通信任—理性信任”的递进模式,在高管团队互动过程中,企业制度能够有效约束高管团队成员的行为,其不仅注重企业制度建设,更加注重制度执行。因此,A公司形成了一种以制度为主、伦理规则为辅的信任模式,实现了个人利益与家族利益的均衡,体现了家族理性的中庸原则。
3.2.2 B公司高管团队信任类型:特殊信任
由B公司的编码分析结果可知,B公司的高管团队信任表现为家族主义特殊信任为主、家族理性信任为辅的信任格局。影响高管团队信任的因素主要是企业制度建设不完善、团队分工但存在职能跨界、家族企业主的风险承受能力、高管成员的人品、以及长期的工作行为表现。正是这些因素的影响,导致企业出现内外有别的差序信任格局。B公司的高管团队中,71.4%为家族成员,28.6%为泛家族成员。这样的高管团队组织结构是造成差序信任格局的主要因素。此外,在影响B公司高管团队信任的因素中,组织因素的占比最大,其次为个体因素、团队因素。从B公司高管成员的访谈结果中可以发现,不论是家族成员还是泛家族成员,其家族主义观念均较重,且均对依靠契约、制度建立的信任关系表现出不赞成态度。
因此,根据家族企业高管团队信任建立和维护机制来归纳两个案例的高管团队信任类型,A公司是以遵循企业制度为主、伦理规则为辅的理性信任模式,B公司是基于血缘、地缘等亲缘关系建立的依赖伦理规则的特殊信任模式。出现这样的结果主要是由企业的发展阶段以及高管团队构成所决定的。不同发展阶段家族企业高管团队构成存在差异,高管团队成员之间的关系存在差别,其建立及维护信任的机制不同,信任类型也不同,如图2所示。同时,得出理论命题如下:
H2:处于不同阶段的家族企业发展规模及高管团队构成存在差异,高管团队信任建立和维护机制不同,形成的信任类型也不同。

图2 家族企业高管团队信任模型
3.3 家族企业高管团队信任与战略决策过程
A公司高管团队成员间的信任关系为理性信任,而B公司高管团队成员间呈现出差序格局的特殊信任。不同信任类型会对战略决策的产生与执行造成不同影响,本文从战略决策的方式、质量和执行效果出发,探讨家族企业高管团队信任与企业战略决策的关系。
3.3.1 家族企业高管团队信任与战略决策产生过程
A公司的战略决策方式为依靠高管团队集体智慧的集体决策。其决策过程程序化、规范化,注重高管团队成员之间的决策参与和决策互动。由于A公司高管团队之间的理性信任关系,在企业战略决策过程中,不论企业主还是其他高管团队成员均能保证决策的理性与客观性,重大事件决策全部采用会议方式,且高管团队之间表现出高度的决策互动性,高管成员能够保持独立人格,从专业角度发表观点。企业主不仅会参考高管提出的建议,而且更加注重高管成员提出的专业性意见以及否定意见。在此过程中,家族因素不会对企业战略决策产生影响。由此,得出以下理论命题:
H3a:家族企业高管团队之间的理性信任关系有助于团队发挥集体智慧,决策参与和互动程度较高。
B公司的战略决策方式主要为依靠家族企业主个人的意志自行决策。高管团队之间的信任类型决定了高管成员决策参与、决策互动的程度,进而影响了战略决策质量和决策承诺。其中,决策参与表现为B公司会定期召开会议,在该过程中,家族企业主会参考高管团队成员提出的意见,尤其是专业性意见。对于决策互动,B公司高管团队成员在会议上通常表现出顺从、服从或者敬畏的行为,不会发表否定意见。对此,得出以下理论命题:
H3b:家族企业高管团队之间的特殊信任关系导致高管团队成员决策参与、决策互动的程度较低。
综上所述,A、B两公司不同的战略决策方式来源于不同的高管团队信任类型,A公司基于理性信任采取集体决策,B公司则基于特殊信任,依靠家族企业主个人的意志进行决策,进而产生了不同决策效果。由此,可以得出以下理论命题:
H3:家族企业高管团队信任类型会影响高管团队的战略决策参与程度和互动程度,其中理性信任更有利于高管团队的战略决策参与和互动。
3.3.2 家族企业高管团队信任与战略决策效果
A公司高管团队对战略决策的高度参与和互动提高了战略决策的全面性、准确性,进而提高了战略决策质量。同时,在公开、透明的集体决策程序下,A公司高管团队之间提高战略决策承诺,有助于理性看待并尊重最终决策结果。高管团队成员的决策参与和决策互动也有利于形成高管决策执行的合作态度,保证战略决策的执行效果。
B公司表现出明显的家族企业内外有别的差序信任格局,其高管团队之间表现为家族或泛家族的特殊信任关系,尽管企业主在战略决策过程中会参考高管成员的意见,但高管之间的互动程度不高,进而体现出企业主自行决策、其他高管无条件服从的现状。这样的决策方式虽然能够保证团队成员对战略决策的接受及执行,但无法保证决策质量,进而无法保证战略决策效果。
结合案例A、B,对企业战略决策过程进行分析可以发现,高管团队的战略决策参与和决策互动程度决定了战略决策质量和决策承诺。而高管团队的战略决策参与和决策互动程度与高管团队的信任类型有关,对此可得出家族企业高管团队信任与战略决策的关系模型如图3所示。

图3 家族企业高管团队信任与战略决策关系模型
由此,得出以下理论命题:
H4:家族企业高管团队的信任类型会影响高管团队的战略决策参与和互动程度,高管团队的战略决策参与和互动程度决定了战略决策质量和决策承诺,进而形成不同的战略决策效果。
同时,本文注意到,尽管A公司与B公司的高管团队信任类型不同,高管成员的决策参与和决策互动程度也不同,导致战略决策的质量存在差别,但在决策承诺方面,B公司的高管成员相对于A公司的高管成员表现出更高的决策承诺。B公司高管成员对于战略决策表现出高度的服从和执行,而A公司的高管在决策执行上可能会因为对战略决策结果表现出意见不一致,从而在具体战略决策执行过程中,影响高管之间的合作程度。这说明家族企业高管团队之间的信任关系直接影响了战略决策承诺,如图4所示。

图4 家族企业高管团队信任与战略决策承诺的关系
由此,得到以下命题:
H5:家族企业高管团队之间的信任关系直接影响战略决策承诺。
4.1 理论贡献
(1)运用案例研究方法从个体层面、团队层面、组织层面以及互动层面得出了家族企业高管团队的信任类型。家族企业的高管团队信任类型在互动过程中受到个体、团队、组织3个方面的影响,包括家族企业主价值观、高管团队自身能力及人品、团队氛围、组织体系、企业制度建设完善程度等。不同家族企业高管团队在这些因素方面存在差别,从而形成了特殊信任、理性信任、普通信任3类信任类型。
家族企业高管团队具体属于哪种信任类型则是由家族企业所处发展阶段决定的。在不同家族企业发展阶段,高管团队的构成存在较大差异,表现出不同的高管团队信任格局。对处于创业阶段、第二阶段的家族企业,高管团队在信任互动过程中会受到个体、团队、组织3个层面的影响,尤其是高管成员之间亲缘关系的影响,最终形成普通信任、理性信任、特殊信任的差序信任格局。而处于第三、第四阶段的家族企业则会加强制度建设以及内控系统管理,逐步实现企业规范化、职业化,使高管团队之间由初期判断到相互了解再到彼此认同,最终形成以制度为主、伦理规则为辅的理性信任模式,如图5所示。

图5 不同发展阶段家族企业高管团队信任类型
(2)归纳了战略决策过程的影响要素,得出了家族企业高管团队信任与战略决策的关系模型(见图6),并发现:在家族企业高管团队理性信任的作用下,高管成员的战略决策参与程度和互动程度较高,从而提高了战略决策质量和决策承诺;同时,战略决策承诺与高管团队之间的信任关系高度相关。

图6 家族企业高管团队信任与战略决策关系模型
4.2 研究启示
在不同发展阶段,家族企业高管团队信任格局不同,主要表现在企业组织制度建设上。对于发展规模较小的家族企业,其高管团队构成比较单一,信任度较高,战略决策复杂度较低,特殊信任格局能够满足企业战略决策需要。但随着家族企业的发展,高管团队构成逐渐复杂化,家族企业高管团队之间会呈现出差序信任格局。这样的信任格局无法完全发挥职业经理人的作用,企业发展会受到制约。因此,任何阶段的家族企业,都应尽早健全企业制度,使高管团队间形成以遵循企业制度为主、伦理规则为辅的理性信任模式。
此外,家族企业高管团队信任建设关系到企业的战略决策效果。在战略决策参与和互动过程中,理性信任有利于家族企业高管成员保持理性和客观的态度,避免战略决策出现不全面或不准确的情况,促进高管团队成员对战略决策的接受与执行。因此,要提升战略决策效果,应在加强家族企业高管团队信任建设的同时,注重高管成员的战略决策参与和互动,提高决策者的决策承诺,不断优化决策质量。
4.3 局限性及展望
本文试图通过三角验证、团队独立编码等方式,尽可能保证研究信度,但案例研究的主观性仍旧不可避免,尤其是访谈具有科学性和艺术性,使得数据编码和数据分析的客观性难以得到完全保证。因此,今后可同时进行质性与量化研究,用不同研究方法进行相互印证,尽量减少研究中主观因素的影响。
采用多案例研究可提高研究结论的认可程度,本文研究所涉及案例分别为处于第二和第三阶段的企业。对此,有关家族企业创业阶段和第四阶段家族企业高管团队信任类型的结论,包括创业期家族企业的高管团队信任是否均为依靠血缘关系建立的特殊信任关系,以及随着家族企业不断发展,趋于公开上市,其高管团队信任能否实现绝对化的制度信任即普通信任等问题,需要提供更多案例样本支撑,才能提升理论的适用性。因此,今后的研究可以增加案例样本数量,补充创业阶段和第四阶段的家族企业案例,丰富理论模型,提高研究结论的可信度。
参考文献:
[1] WEBER M. The religion of China: confucianism and taoism[M].New York: The Free Press,1951:2-18.
[2] 费孝通.乡土中国[M].北京:三联书店,1985:120-131.
[3] 李东.家族理性与家族企业[M].北京:经济科学出版社,2006:170-188.
[4] LEWICKI R J, BUNKER B B. Trust in relationships: a model of trust developmentand decline[M]//BUNKER B B, RUBIN J Z. Conflict, cooperation and justice. San Francisco: Jossey- Bass, 1995.
[5] 邹娟.浅谈人际信任研究综述[J].知识经济,2010(14):177-178.
[6] COSTA, ANA CRISTINA. Work team trust and effectiveness [J].Personnel Review,2003,32(5).
[7] 徐志强,席酉民,肖宏文.组织对团队信任及相关影响因素的分析[J].管理评论,2006,18(1):37-44.
[8] 邓靖松, 刘小平. 企业高层管理团队的信任过程与信任管理[J]. 科学学与科学技术管理,2008(3):174-177.
[9] 郭立新,陈传明.国外战略决策过程理论研究述评与展望[J].科技进步与对策,2010(21):153-160.
[10] 马剑虹.决策与决策执行的关系——一种行动理性的观点[J].应用心理学,1994(2):25-31.
[11] SAID ELBANNA,JOHN CHILD. Influences on strategic decision effectiveness:development and test of an integrative model[J]. Strategic Management Journal ,2007(28):431-453.
[12] 朱振伟,金占明.战略决策过程中决策、决策团队与程序理性的实证研究[J]. 南开管理评论,2010(1):4-14.
[13] 苏敬勤,崔淼.工商管理案例研究方法[M].北京:科学出版社,2011:4-66.
[14] YIN R K.The case study anthology[M].Sage,2004.
(责任编辑:云昭洁)
The Relational Between the Family Business's Top Management Team Trust and Strategic Decision——A Multi-Case Study Based on Qualitative Research Method
Abstract:The research uses a multi case study method, selects the case study object to carry out in-depth interviews, and analyzes the data. Based on the existing domestic and foreign research results, using NVivo10 qualitative analysis software for data analysis, our study indicates that in different stages, because of the different composition of top management team, the relationship among top management members of family business determines the establishment and maintenance of the trust, shows the different family business's top management team trust type, and the rational trust is more conducive to the sustainable development of family business. Besides, the type of the family business's top management team trust determines the decision participation and decision interaction of the top management team, and then affects the decision quality and commitment.
Key Words:Family Business; Top Management Team; Trust; Strategic Decision
收稿日期:2016-09-14
基金项目:河北省社会科学基金项目(HB16GL033);河北省在读研究生创新资助项目(220056);河北省高等学校人文社会科学研究项目(SD151012)
DOI:10.6049/kjjbydc.2016080205
中图分类号:F276.5
文献标识码:A
文章编号:1001-7348(2017)10-0098-07