摘 要:知识经济时代,学习型组织模式构建对于推动产学研协同创新发展意义重大。首先,应用资源依赖理论解析了面向产学研合作联盟的组织学习内涵问题。其次,引入模块化理论探讨了合作联盟组织学习调节机制设计问题。在此基础上,采用多案例研究方法比较了我国家电产业的3个代表性合作联盟运行机制,并着重分析了合作联盟组织学习特征及问题。结果表明:①保持资源互依关系有利于联盟成员间开展知识交互和知识创新;②模块化不但有利于实现“背靠背”的合作创新,还可以作为合作联盟组织学习调节机制;③组织学习对联盟绩效具有积极影响,更是促进产学研合作联盟演化的重要推手。最后,针对我国产学研合作联盟存在的主要问题提出对策建议。
关键词:产学研合作联盟;资源依赖;模块化;组织学习
自1996年经济合作与发展组织(OECD)提出知识经济的概念以来,发展知识经济、促进科技创新受到了产业界和学术界广泛关注。这种新的经济形式被称为学习型经济,其特征表现为知识、经济与学习一体化。相较于获得特定专业知识资源,通过与外部资源开展合作进而提升学习能力才是企业适应环境变化,实现持续技术创新的关键。《国家中长期科学和技术发展规划纲要(2006—2020年)》明确提出,要把产学研结合的技术创新体系构建作为国家创新体系建设的突破口。然而,传统产学研合作形式已经不适应知识经济和经济全球化要求,产学研合作联盟构建成为促进科技与产业融合、实现国家战略的重要途径[1,2]。
总体说来,目前我国产学研合作依托短期项目多,深层次战略合作少[3],产学研合作形式比较松散,缺乏持续有效的内生动力,从而制约了我国产业自主创新能力提升,究其原因在于缺乏稳定有效的合作机制。实践证明,合作联盟构建是促进产学研融合的有效措施。已有研究讨论了产学研合作联盟组织学习影响因素[4]、动力机制[5]、知识整合[6,7]等,加深了对产学研合作组织学习过程及作用机理的认识。但已有研究过分注重逻辑上的完善,而忽视了对具体实践的指导意义,主要问题有:①组织学习的应用背景或情景嵌入研究不足,特别是围绕具体产业在需求变革和全球化形势下的组织学习驱动因素和学习机制设计研究匮乏;②组织学习的新机制理论研究有待完善。因此,有必要对上述产学研合作联盟问题进行解析,从而推动企业与高校、科研院所等主体的需求、服务进行对接,形成持续创新、不断演化的学习型产学研合作联盟。
产学研合作模式最早由美国辛辛那提大学工程学院教务长赫尔曼·施奈德提出,他于1906年提出了“校企合作、产学结合”的合作教育模式,后者被证实是创新人才培养的有效途径。1971年,德国理论物理学家哈肯[8]提出了协同学概念,并于1977年正式建立了协同学理论构架。之后,在熊彼特创新思想和哈肯协同学理论的引导下,Etzkowitz与Leydesdorff[9]提出了描述大学-企业-政府关系的三重螺旋模型,奠定了产学研协同创新基础理论。此后,国内外学者沿袭该理论进行了具体合作模式、机制探索,产学研协同创新理论内涵得以不断丰富和完善。
对产学研合作联盟的研究起源于战略联盟。波特在《竞争优势》中提出,战略联盟是指两个或两个以上的企业,通过在价值链某个或某几个环节协调与共享,以实现扩展价值链和提升竞争优势为目的的经营活动。Teece[10]认为,战略联盟是指若干机构为实现资源共享、优势互补等战略目标而进行的合作活动。之后,产学研合作联盟的概念进一步明确,被定义为企业、高校及科研院所基于某种规范、契约或制度因素联系起来,形成利益共享、风险共担的合作组织[11]。Yuko[12]认为,产学研合作是指大学和产业两个不同领域的行为主体,通过相互影响而产生协同作用,进而提升各自发展潜能的合作过程。Santoro[13]认为,产学研合作联盟的贡献在于强化产业界获得的知识与新技术,并经过调查说明了产学研主体合作紧密度与实质效益之间存在双向良性联结。Gertner[14]揭示了合作联盟中的伙伴关系不仅可以为联盟成员提供知识转移转移机会,而且可以为新知识创造提供机会。王宏起[15]研究指出,知识经济条件下产学研合作联盟不仅有利于成员从合作伙伴那里获取互补性资源、技术、知识和能力,还有利于整合、创造和传播新知识。史建锋阐明了界面管理是保障产学研知识创新联盟创新要素流动的关键,界面是知识获取、知识转化的桥梁与纽带。
研究显示,组织学习作为组织成员侦测错误和异常并由此重塑组织行动的一种过程,对于理解协同创新过程至关重要。组织学习是联盟成员从合作伙伴及联盟外组织那里学习和获取互补性资源、技术、知识和能力的一种有效途径[16]。Rycroft等[17]发现,产学研创新组织的本质不仅仅局限于知识和技术转移,而在于组织学习能力提升。Kotlarsky[18]从组织间嵌入关系入手,说明了不同的组织间关系嵌入程度会产生不同的组织间学习绩效。周玉泉与李垣[19]指出,组织学习是理解创新过程的关键环节,并验证了联盟企业间组织学习是企业进行突破性创新的重要驱动力。邓雪[20]基于我国216家光伏企业问卷调查数据研究表明,企业吸收能力、产学研关系嵌入程度以及文化协同性与合作联盟组织学习绩效存在正向效应。曹兴认为,知识隐性、知识差距、关系距离对联盟知识转移效率具有显著负向作用。
综上所述,现有产学研合作联盟和组织学习研究大多集中在合作模式及实现方式等方面,对于合作联盟成员的组织学习动机,以及推动合作联盟运行的组织学习机制关注较少。据此,本文桥接资源依赖、模块化、产学研协同创新理论,分析产学研合作联盟的组织学习动机、内涵及组织学习机制。在此基础上,围绕我国家电产业3个产学研合作联盟开展案例研究,比较分析其合作联盟运行特征、利益协调机制、资金投入模式等,并重点分析其在组织学习方面的问题,以期为家电产业或其它相关产业的产学研合作创新提供参考。
资源依赖理论表明[21],组织拥有与环境相关的信息类型,相互依赖是组织具有的开放性系统的产物,组织为了获得必要的资源就会不可避免地与环境相互作用。为了生存、发展,组织不仅需要进行积极有效的内部调整,还要很好地适应环境并采取行动措施。一般情况下,组织应避免因技术创新而过度依赖外部资源,该观点也得到了Ulrich与Barney[22]的认同。对于企业、大学和科研院所来说,尽管受到外部环境影响,它们仍可以作出积极反应以降低环境不确定性或依赖性,例如,可将自身嵌入到相互依赖和相互作用的社会关系网络中[23]。进一步扩大组织范围,产学研合作联盟可以被理解为一个合作利益联合体,处于一个充满竞争、冲突且有需求的环境中。在技术创新过程中,最特殊的资源是知识和能力,而合作联盟成员获取这些资源的关键途径是组织学习。由此,得出命题1:
命题1:产学研合作联盟成员因资源依赖而开展组织学习。
根据资源依赖程度不同,本文设计4种资源依赖情景(见图1),以厘清相应情景下的组织学习行为,主要包括:①战略依赖关系。对其它创新主体的资源有迫切需求,且通过战略合作关系实现有竞争力的目标,即联盟成员形成互依关系;②一般依赖关系。合作方对彼此资源有需求,并通过项目交易方式开展组织间学习;③单向依赖关系。联盟参与者对其他成员的资源有单向需求;④资源无依赖关系。合作方对彼此持有的资源无需求。

图1 不同资源依赖关系下产学研合作联盟组织学习框架
产学研协同创新的本质在于立足于终端用户需求,企业与高校、科研院所以及来自于产业链的供应商资源等紧密协同,在创造出用户最佳体验的同时实现产学研各方互利共赢。因此,必须将用户需求分析和映射作为首要任务。模块化设计的最重要特点在于以市场需求分析为起点,将功能独立、互换性强的模块快速、低成本地组合成符合用户需求的产品[24]。模块化是指将复杂系统分解成多个模块,每个模块都能够被独立地设计、采购和生产,是专业化分工与合作的结果[25]。模块化产品架构(Modular Product Architecture, MPA)是指以模块为基本组成单元,将相似产品群用统一化产品结构描述的结构样式,通过模块化架构变异,可以配置生成满足用户需求的特定产品[26]。Baldwin等[27]研究证实,在复杂环境下模块化更灵活性和适应性,基于模块化的产业分工是组织之间实现创新的有效途径。已有文献证实了产品模块化与组织模块化之间具有正向关系[28]。
本文认为,模块可以作为产学研合作联盟成员开展“背靠背”合作创新的载体,起到了上承用户需求、下接合作伙伴的中转站作用,模块化产生的松散耦合效应可以推动需求→模块→外部资源这一活动链递进。由于模块接口是标准化的,模块与模块之间的关系是独立的,联盟成员及外部组织都可以基于联盟盟主发布的接口标准,提交相应技术创新解决方案。因此,模块化为产学研合作联盟消除了因信息不对称产生的摩擦。联盟成员在与联盟盟主进行模块交互时彼此关系松散,某个联盟成员的进入或滤出不会对其他成员造成影响。在面对联盟盟主的某一模块需求时,联盟成员往往可以相互合作。由此,得出命题2:
命题2:产品模块化有利于推动产学研合作联盟成员进行知识交互、知识创新活动。
组织学习是产学研合作联盟成员开展知识交互、知识创新的途径,但关键问题是如何设计有效的组织学习调节机制,以促进协同创新网络中的知识共享和知识转移。Worren等发现,模块化产品架构对于产品性能有积极促进作用。上述研究假设都是模块化产品架构中的标准化组件接口提供了嵌入式协调形式,大大减少了公开行使管理权限以实现开发过程协调的需要[29]。基于Orton与Weick的松散耦合系统(Loosely Coupled System)理论[30],张首魁与党兴华认为技术创新网络是一个松散耦合系统,该网络是由模块化结点而形成的复杂网络组织,网络成员之间相互联系又彼此独立,该研究结论得到了李会军的响应。考虑到产学研合作联盟组织成员间松散的连接关系,在以模块为单元进行技术/产品创新时,参与模块创新的资源之间关联程度降低,由此可采用模块化手段探讨相应组织学习机制。
如图2所示,产学研合作联盟组织由多个创造性(企业、高校、科研院所等)个体组成。在模块化产品架构粘性效应下,联盟创新任务可被进一步分解为颗粒度不同的任务单位,并由各创新主体围绕具有标准化接口的模块开展知识交互、知识创新,进而成为拥有共同愿景、不断学习的模块化组织。如图1所示,不同的资源依赖关系可以衍生出不同的组织学习方式。组织学习既可以是联盟成员之间的双向学习,也可以是某个联盟成员向其他联盟成员的单向学习。本文规定仅在单向依赖关系下的组织学习知识流是单向的。此外,基于MPA的调节作用,产学研创新主体不仅在联盟内部互相学习,而且与联盟外组织开展学习。此外,MPA和基于MPA的联盟模块化组织结构也在组织学习过程中不断优化。

图2 基于模块化的产学研合作联盟组织学习
本文关注的问题是如何推动产学研合作联盟内创新主体组织学习,属于“怎么样”类型的问题,适合采用案例研究。相对于单案例研究,多案例研究可通过多个案例的比较分析提升案例研究信度和效度。因此,本文采用多案例研究方法,即通过跨案例比较研究支撑不同产学研合作联盟运行的组织学习机制。
本文选择白色家电产学研创新联盟(P1)、智能数字家电产业技术创新战略联盟(P2)、数字电视产学研战略合作联盟(P3)3家机构作为研究样本,选择原因如下:①它们是近年来我国家电产业中发展迅速的合作联盟,均面临着个性化用户需求变革和经济全球化的冲击,可剔除制度环境等差异造成的影响,便于共性因素提取;②这3家合作联盟的合作期限均不低于5年,符合研究对象长期稳定的要求;③合作联盟均通过非实体形式建立了能够充分发挥合作主体积极性的利益协同机制,产生了一系列具有显著市场价值和社会价值的成果,满足典型性要求。
21世纪,家电行业技术创新主要有3个方向:①瞄准传统家电产品的共性技术难题,攻关新材料、新工艺和新方法,提升产品的安全性、节能性、舒适性等;②聚焦家电产品智能化技术研发和产业化,如语音控制、手势控制、人体感应等,解决家电产品之间、家电产品与外部网络的互联互通技术,形成智能化家庭网络;③围绕数字广播电视地面传输和多媒体通讯技术,加快推进基于我国自主知识产权的数字电视关键技术创新。
与此同时,伴随着经济全球化的冲击,家电行业企业需要适用性转型,以改善创新竞争力(尤其是知识产权)落后于发达国家企业的现状。以我国家电产业龙头企业——海尔为例,2005年该企业宣布进入全球化品牌战略阶段,当时其数字家电业务集团(BU)各产品线市场环境严峻,核心专利基本掌握在跨国公司手中,从而导致企业发展空间狭小。白色家电BU处于相对稳定的知识产权环境中,且积累了一定的专利基础,但由于缺乏知识产权筹码,导致专利纠纷频繁发生(见图3)。因此,海尔一方面通过加强与市场需求对接,依靠快速、低成本的服务满足用户需求;另一方面,加大对基础技术、前沿技术的投入力度,并与高校、科研院所等外部合作伙伴合作创新,探索应用新方法、新模式,从而提升自身竞争力。
为了落实《国家中长期科学和技术发展规划纲要(2006-2020年)》,加快建立以企业为主体、以市场为导向、产学研相结合的技术创新体系,科技部、教育部等部委于2009年联合发布了《关于推动产业技术创新战略联盟构建的指导意见》和《关于印发<关于推动产业技术创新战略联盟构建与发展的实施办法(试行)>的通知》。因此,产学研合作联盟的政策条件基本具备。

图3 海尔与其它跨国公司发明专利申请量对比
案例研究中采用多渠道收集资料,提高资料的完整性从而形成完整的证据链,对所获取的资料进行多方面印证,以提升研究信度和效度。本研究案例主要来源于一手调研数据和二手数据资料,前者来源于访谈记录、会议演讲稿、合作协议、合作联盟运营制度等;后者来源于期刊文献、专利数据库和媒体报道以及企业、高校、合作联盟官网等。在研究过程中尽量将多来源数据结合分析,避免单一来源数据可能产生的局限性。
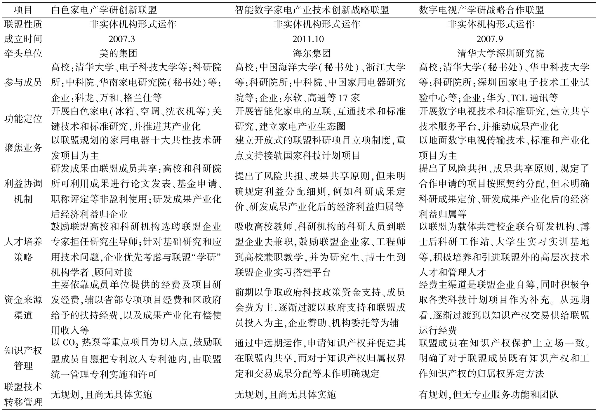
产学研合作联盟P1、P2和P3虽然属于非实体性机构,存在共同点(例如都是基于市场需求而确立技术创新导向,也都是由契约形式构建产学研合作联盟),但在组织架构、资源配置、利益分配等方面存在差异。在资金投入模式方面,联盟企业成员负责主要研发资金投入,而高校、科研院所等联盟成员主要负责智力投入或匹配相应经费。将以上3种合作联盟从功能定位、聚焦业务、利益协调机制、人才培养策略、知识产权管理等维度进行比较分析,如表1所示。
以上3个联盟的关键特性在于可将联盟成员间的松散耦合协作视为契约约束下的非实体机构模块化组织分工,这与联盟成员内部紧密的耦合协作机制有显著区别,例如企业内部的市场、研发、采购、生产等部门依靠行政制度和管理流程驱动而紧密结合。模块化组织带来的松散耦合效应使联盟成员在较小的风险下,可以结合自身诉求和技术实力参与或退出相应创新项目,同时实施相应组织学习策略。案例合作联盟在不同的组织模式下,基于相应的组织依赖关系,催生了基于技术研发项目的组织学习、基于科技计划项目的组织学习以及基于标准制定项目的组织学习机制,并产生了不同的联盟绩效和联盟演化形态,如表2所示。
从行业背景方面看,3个联盟都面临着国家推动产业技术创新联盟发展的历史机遇,并且都得到了国家或地方科技政策的支持。在当前中国知识产权环境日益改善的情况下,通过联盟成员协同创新形成自主知识产权,从而提升产业创新竞争力的支撑条件已经成熟,这为产学研开展组织学习创造了利好条件。相较于传统家电行业,数字电视属于国家重点支持的高新技术领域,以清华大学主导的数字电视地面传输技术(DTMB)为例,目前该技术除在中国推广应用外,还在古巴、委内瑞拉等国家进行测试验证,并与美国的ATSC、欧洲的DVB和日本的ISDB数字电视地面传输标准竞争,担负着中国标准走出去的历史任务。数字电视产学研创新联盟的使命是标准制定,公益性标准规范决定了该联盟只有与其它数字电视产业化机构接触、合作,才能在标准征求意见、报审、报批乃至发布实施阶段被社会接受。这是在组织外向学习方面,P3领先于P1和P2的主要原因。相较于其它联盟P1和P2,联盟P3在功能定位上与前者存在显著差异,由领导企业牵头的合作联盟获得了较为坚实的产业化基础,而来自高校、科研院所的参与成员则提供了知识和应用基础支持,组织主动向外学习、获取互补性资源的动力不足,组织对外不存在显著资源依赖。相应地,这会对合作联盟产品架构和组织架构更新带来一定的影响。
通过对3个联盟成员合作模式分析,发现P1采用的是链条型创新协作模式,由美的、科龙等企业牵头组织家电共性技术研发。该模式特征在于基于传统家用电器零部件研发模式进行组织分工,在此期间贯穿相应的组织学习;P2形成了网络型创新协作模式,外部合作伙伴以海尔集团为中心开展协作,并围绕智能家电系统的不同模块进行知识交互和组织学习;P3则将联盟创新任务分解为更小颗粒度的模块化业务执行单元,并由相应的产学研主体围绕功能模块进行信息交流。在此模式下,可以将产学研合作联盟视为模块化网络组织。同时,为了保持各个模块化业务执行单元的竞争力,P3计划推行市场化运行机制和资源管理制度,以期形成资源优胜劣汰、共同演化的自组织格局,类似于Moore[31]提出的生态型创新协作模式。因此,完善联盟运行机制和管理制度是P3亟待解决的问题。本研究发现,联盟成员间的依赖程度与组织学习存在紧密关联,P1、P2内一般依赖关系或单项依赖关系居多,而P3内战略依赖关系较多,这种资源互依关系以资源交换作为纽带,不仅有利于联盟成员之间开展组织学习,而且能提高合作联盟资源使用率,并降低创新风险。
表1 案例产学研合作联盟规划的运行机制比较

项目白色家电产学研创新联盟智能数字家电产业技术创新战略联盟数字电视产学研战略合作联盟联盟性质 非实体机构形式运作 非实体机构形式运作 非实体机构形式运作成立时间 2007.3 2011.10 2007.9牵头单位 美的集团 海尔集团 清华大学深圳研究院参与成员高校:清华大学、电子科技大学等;科研院所:中科院、华南家电研究院(秘书处)等;企业:科龙、万和、格兰仕等高校:中国海洋大学(秘书处)、浙江大学等;科研院所:中科院、中国家用电器研究院等;企业:东软、高通等17家高校:清华大学(秘书处)、华中科技大学等;科研院所:深圳国家电子技术工业试验中心等;企业:华为、TCL通讯等功能定位开展白色家电(冰箱、空调、洗衣机等)关键技术和标准研究,并推进其产业化开展智能化家电的互联、互通技术和标准研究,建立家电产业生态圈开展数字电视技术和标准研究,建立共享技术服务平台,并推动成果产业化聚焦业务以联盟规划的家用电器十大共性技术研发项目为主建立开放式的联盟科研项目立项制度,重点支持接轨国家科技计划项目以地面数字电视传输技术、标准和产业化项目为主利益协调机制研发成果由联盟成员共享:高校和科研院所可利用成果进行论文发表、基金申请、职称评定等非盈利使用;研发成果产业化后经济利益归企业提出了风险共担、成果共享原则,但未明确规定利益分配细则,例如科研成果定价、研发成果产业化后的经济利益归属等提出了风险共担、成果共享原则,规定了合作申请的项目按照契约分配,但未明确科研成果定价、研发成果产业化后的经济利益归属等人才培养策略鼓励联盟高校和科研机构选聘联盟企业专家担任研究生导师;针对基础研究和应用技术问题,企业优先考虑与联盟“学研”机构学者、顾问对接吸收高校教师、科研机构的科研人员到联盟企业去兼职,鼓励联盟企业家、工程师到高校兼职教学,并为研究生、博士生到联盟企业实习搭建平台以联盟为载体共建校企联合研发机构、博士后科研工作站、大学生实习实训基地等,积极培养和引进联盟外的高层次技术人才和管理人才资金来源渠道主要依靠成员单位提供的经费及项目研发经费,辅以省部专项项目经费和区政府给予的扶持经费,以及成果产业化有偿使用收入等前期以争取政府科技政策资金支持、成员会费为主,逐渐过渡以政府支持和联盟成员投入为主,企业赞助、机构委托等为辅经费主渠道是联盟企业自筹,同时积极争取各类科技计划项目作为补充。从远期看,逐渐过渡到以知识产权交易供给联盟运行经费知识产权管理以CO2热泵等重点项目为切入点,鼓励联盟成员自愿把专利放入专利池内,由联盟统一管理专利实施和许可通过中远期运作,申请知识产权并促进其在联盟内共享,而对于知识产权归属权界定和交易成果分配等未作明确规定联盟成员在知识产权保护上立场一致。明确了对于联盟成员既有知识产权和工作知识产权的归属权界定方法联盟技术转移管理无规划,且尚无具体实施无规划,且尚无具体实施有规划,但无专业服务功能和团队
在组织学习方面,P1以联盟规划的十大重点技术攻关项目为载体,联盟成员参与相应项目并开展组织学习。由于系统性规划模块化产品架构,致使创新任务耦合性程度较低、组织学习不聚焦;P2构建了智能化家电模块化产品架构,并以相应功能模块为载体进行协同创新。在合作过程中,基于科技政策项目的拨款资金与跟进性收益分配的比例不同,P2联盟成员承担相应的责任与权利。因此,P2依托科技计划项目驱动联盟成员进行知识交互和组织学习,受国家科技政策波动的影响比较大;P3则以联盟技术标准搭建了联盟成员常态化组织学习平台,除契约形式外,P3还以标准工作组的形式制定参与成员的责任权利,进而保证标准制修订任务得以部署、执行。P1内部白色家电产品门类众多,产品之间存在较大差异,难以形成共性产品架构。P2利用家庭网络把不同家电产品联通起来,并按照通讯模块、控制模块和终端模块进行功能划分,由此构建的模块化产品架构成为联盟成员开展协同创新和组织学习的粘合剂。基于此原理,P3构建了联盟内部成员之间的学习平台,MPA还为联盟组织与外部组织的学习建立起桥梁。通过不断创新和组织内外部学习,MPA不断优化,数字电视系统兼容性提升,并成为联盟的核心知识基础,联盟技术标准也因此得以完善。
表2 案例产学研合作联盟组织学习及模块化情况对比

项目白色家电产学研创新联盟智能数字家电产业技术创新战略联盟数字电视产学研战略合作联盟行业背景家电市场的产品结构面临着调整,绿色低碳、节能环保、性能高效成为人们选购家电考虑的重点内容进入经济全球化时代,传统家电产业面临消费升级和智能化浪潮冲击,行业亟待转型;海尔也提出了“全球化品牌战略”国家提出2010前实现数字广播电视覆盖,2015年停止模拟广播电视播出。数字电视地面传输国家标准需要推广实施产品架构制冷电器(冰箱、冷柜)+暖通电器(家用空调、商用空调)+制热电器(热水器、微波炉)+生活电器(豆浆机、榨汁机、加湿器等)注:缺失统一的产品架构,仅列产品门类通讯模块(摄像头、传感器、网关等)+网络服务模块(外网、内网)+控制模块(手机、PAD、PC等)+终端设备(家用电器、音视频及信息设备等)多媒体信号服务模块+信号发射模块(发射、调制和转发设备)+数字电视传输模块+地面接收模块(调谐、解码设备)+接收终端(机顶盒、手持及车载设备等)核心模块/网络服务模块、终端设备模块信号发射模块、地面接收模块联盟业务流程白色家电共性技术研发→新型材料研制→技术壁垒应对→技术应用及推广重大科技项目申报→智能家电关键技术研究→科研成果产业化数字电视关键技术研发→标准制定及测试验证→知识产权保护→标准产业化组织合作模式组织依赖关系联盟成员间基本呈一般或单向依赖关系,保持战略依赖关系的很少,难以形成稳定、高效的双向知识交互在联盟盟主的推动下,联盟成员间具备了若干战略依赖关系,但仍以一般及单向依赖关系居多联盟成员间战略依赖关系相对较多,如联盟盟主与联盟成员之间、工作组内部等,双向知识交互氛围较浓厚组织学习机制联盟研发项目为联盟成员提供了协作和正式学习机会;基于地缘关系,联盟内诸多广东产业链上下游企业之间得以开展非正式学习科技计划项目的申请、结题和实施过程为联盟成员提供正式学习机会。海尔还邀请高校、科研院所专家进行创新培训和创新分享主要通过技术研发、知识产权运营、产业化项目和标准制定项目,为联盟成员提供了项目协作和正式、非正式学习机会组织外向学习创新活动基本存在于合作联盟内部,组织外向学习不显著创新活动主要存在于合作联盟内部,组织外向学习不显著合作联盟与国内外其它数字电视产业联盟有着持续交流,合作推动标准产业化组织学习障碍地方政府是联盟关键推动力量,联盟自组织、自运行的动力不足,重点技术研发项目持续性较差,参与项目的成员覆盖面不大科技政策制定及科技项目批复进程或结果存在不确定性,因而会影响联盟衍生的研发项目及其产业化进程,造成组织学习目标游离、可控性低标准制定及实施时间长,投入成本较高而短期收益不显著,参与项目的联盟成员接续性差,可能会影响组织学习的连续性联盟关键成果聚焦于联盟内的十大家电领域关键科研项目,启动了若干制约产业发展的共性关键技术研发,并有了初步进展联盟承担“863”计划项目3项、国家科技支撑计划2项,承担国家核高基项目新增产值过亿元,产业化进展明显已构建了数字电视地面传输技术“专利池”,并制定了相应的国家标准,技术成果已在一批联盟企业内进行试点,社会效益显著联盟演化形态成长型合作联盟成长型合作联盟蓬勃型合作联盟
本文运用资源依赖理论分析组织学习内涵问题,并桥接模块化理论和产学研创新理论研究组织学习调节机制(见图4)。本文通过两个途径为研究产学研合作联盟的协同创新模式和机制提供支持:①企业通过开展产学研合作获取所需的知识和技术,而模块化可以实现与其他合作伙伴“背靠背”的合作创新,并能快速、低成本地创造出满足用户需求的产品或服务;②构筑企业乃至合作联盟创新竞争优势的根本在于学习能力提升,而具有粘合剂作用的模块化产品架构恰好可以担当组织间信息传递的载体,合作联盟成员可以遵守模块化“看得见的设计规则”开展知识交互和知识创新。模块化在一定程度上可以消除产学研合作联盟成员间因信息不对称而产生的摩擦。模块化为产学研合作联盟提供了便捷的组织学习渠道,而合作联盟成员保持资源互依关系,有利于开展组织学习,逐渐形成学习型创新组织。可见,本研究拓展了现有产学研创新机制研究范畴。
通过案例分析,归纳出伴随模块化和组织学习的产学研合作联盟演化路径,即链条型创新协作模式→网络型创新协作模式→生态型创新合作模式。随着产学研合作关系的不断深化以及相互耦合的模块化创新网络出现,我国产学研合作联盟形式由传统离散型向学习型转变,创新主体之间也具有资源互依关系,因而能逐步解决成果产业化保障机制、异质组织间协同性等方面存在的问题。研究发现,松散耦合的产学研合作联盟均属于由市场需求驱动的自发合作行为,而产学研合作联盟构建和运行需要政府相关政策措施引导,从而形成产学研合作联盟的创新合力。

图4 组织学习模块化、产学研合作联盟绩效的影响关系
(1)联盟运行机制设计和管理制度实施不到位。虽然上述联盟均能积极响应国家政策要求,规划制定了相对合理的联盟运行机制和管理制度,并出台了相关管理办法或章程。然而,受制于合作联盟的非实体机构性质及成员多样化利益诉求,联盟内在驱动力有限,联盟盟主难以有效地规范、约束参与创新项目的成员行为,尤其难以推动具备法人实体身份的联盟成员在统一的规则下集中优势力量开展技术创新。因此,可以参考实体性机构股权或话语权分配标准,保障有竞争力的联盟成员获得更大权益,不合格的成员必须限期整改,否则将退出联盟或被其他优秀的候选成员取代。
(2)联盟创新潜力有待进一步挖掘。案例显示,产学研合作联盟都具有不错的行业背景,每个产学研合作联盟都有自己的特色及发展轨迹,组成联盟的企业、高校或科研院所实力雄厚。然而,合作联盟缺乏在国际上具有较强影响力的突破性创新成果,专利池运营效率和效果与3C、6C等国际知名联盟相比,存在较大差距。问题根源在于联盟知识基础薄弱、技术专利创造性水平不高,并且联盟成员很少愿意主动将自有专利贡献出来。为了解决上述问题,需要在加强联盟重点项目基础研究和应用研究前提下,一方面将创新任务分配给责任创新主体,辅以相应的激励机制或利益分配机制,使联盟成员享受到实质性惠益;另一方面着力改善合作联盟内部组织学习机制,以及联盟与外部机构的组织学习机制,通过跨边界组织学习方式改善知识交互品质、提高知识创新力度,进而提升合作联盟整体竞争力。
(3)联盟技术转移及科技服务功能不健全。案例中合作联盟秘书处的工作人员基本上来自于企业、高校或科研院所,他们除本职工作外还要负责联盟工作,难以全身心地承担联盟知识产权运营及技术转移工作。根据访谈结果,合作联盟远未形成分工明确、能力互补的模块化协同创新组织体系。解决合作联盟经费短缺问题,从政府投入、成员出资逐步过渡到由联盟科技成果转移、转化、科技服务(如咨询、培训)乃至产业化平台实现盈利,从而形成政府引导、市场化运作的创新运营模式,使合作联盟从无利可图转变为有利可谋,吸引成员积极参与联盟活动。
(4)政府要强化对产学研合作联盟的引导作用。目前,国家和地方政府除了审核、批复联盟成立外,还支持和鼓励联盟承担重大技术创新项目,营造了有利于合作联盟发展的良好政策环境。政府需要进一步细化针对产学研合作联盟运营效率的管控,加强对产学研合作联盟原始创新绩效考核,提高联盟核心企业创新能力,支持联盟开展技术攻关和成果产业化。资金短缺影响产学研合作联盟健康运营、持续创新的瓶颈,因此要发挥政府作用,多渠道筹集资金。例如,引入风险投资机制及技术中介组织进行风险补偿,深化科技金融合作,创新金融产品,探索运用科技贷款、科技担保等金融工具。
参考文献:
[1] 张义芳, 翟立新.产学研研发联盟: 国际经验及我国对策[J].科研管理, 2008, 29(3): 42-48.
[2] 关于推动产业技术创新战略联盟构建与发展的实施办法(试行)[EB/OL]. http://www.most.gov.cn/tztg/200912/t20091231_75048.htm,2010.
[3] 郭东明.落实创新驱动战略促进高校科技协同创新[J].中国高等教育, 2014(20): 17-20.
[4] COHEN W M.Links and impacts: the influence of public research on industrial R&D[J].Management Science, 2002, 48 (1): 1-23.
[5] PLEWA C, QUESTER P.Key drivers of university-industry relationships: the role of organizational compatibility and personal experience[J].Journal of Services Marketing, 2007, 21(5): 370-392.
[6] SIMONIN B L.An empirical investigation of the process of knowledge transfer in international strategic alliances[J].Journal of International Business Studies, 2004(35):407-427.
[7] 孙卫,王彩华,刘民婷.产学研联盟中知识转移绩效的影响因素研究[J].科学学与科学技术管理, 2012, 33(8): 58-65.
[8] 赫尔曼·哈肯.协同学: 大自然构成的奥秘[M].凌富华,译.上海: 上海世纪出版社, 2005.
[9] ETZKOWITZ H, LEYDESDORFF L.The Dynamics of Innovation:from national systems and "mode 2" to a triple Helix of University-Industry-Government relations[J].Research Policy, 2000, 29(2):109-123.
[10] TEECE D J.Dynamic capabilities and strategic management[J].Strategic Management Journal, 1997, 18(7): 509-533.
[11] BADARACOC J L.The knowledge link: How firms compete through strategic alliances [M].Boston, MA: Harvard Business School Press, 1991.
[12] YUKO A H.Industry-University Cooperation to take on here from research institute of economy[J].Trade and Industry,2002(4):42-49.
[13] SANTORO M D.Success breeds success: the linkage between relationship intensity and tangible outcomes in industry-university collaborative venture [J].Journal of High Technology Management Research, 2000, 11(2): 255-273.
[14] GERTNER D, ROBERTS J, CHARLES D.University-industry collaboration: a COPs approach to KTPs[J].Journal of Knowledge Management, 2011, 15(40): 1367-3270.
[15] 王宏起, 刘希宋.高新技术企业战略联盟的组织学习及策略研究[J] .中国软科学, 2005 (3):72 -76.
[16] ARGYRIS C, SCHON D A.Organizational learning: a theory of action perspective[M].Reading(MA): Addison-Wesley, 1978.
[17] RYCROFT R W, KASH D E.Self-organizing innovation networks: implications for globalization[J].Technovation, 2004, 24(3):187-197
[18] KOTLARSKY J, OSHRI I.Social ties,knowledge sharing and successful collaboration in globally distributed system development projects[J].European Journal of Information Systems, 2005, 14(1): 37-48.
[19] 周玉泉, 李垣.组织学习、能力与创新方式选择关系研究[J].科学学研究, 2005, 23(4): 525-530.
[20] 邓雪, 高寒.产学研联盟内组织间学习影响因素研究[J].国际商务:对外经济贸易大学学报, 2013(3): 110-118.
[21] PFEFFER J.A resource dependence perspective on interorganizational relations[M]// MIZRUCHIM S, SCHWARTZ M.Intercorporate relations: the structural analysis of business.Cambridge, UK: Cambridge University Press, 1987.
[22] ULRICH D, BARNEY J B.Perspectives in organizations: resource dependence, efficiency, and population[J].Academy of Management Review, 1984,9(3): 471-481.
[23] GRANOVETTER M.Economic action and social structure: the problem of embeddedness[J].American Journal of Sociology, 1985, 91(3): 481-510.
[24] BALDWIN C Y, CLARK K B.Design rules : the power of modularity [M].Cambridge, MA: MIT Press.2000.
[25] 李海舰, 田跃新, 李文杰.互联网思维与传统企业再造[J].中国工业经济,2014(10): 135-146.
[26] ERICSSON A, ERIXON G.Controlling design variants: modular product platforms[M].New York:American Society of Mechanical Engineers,1999.
[27] BALDWIN C Y, CLARK K B.Managing in an age of modularity[J].Harvard Business Review, 1997, 75(5): 84-93.
[28] SANCHEZ R, MAHONEY J T.Modularity, flexibility, and knowledge management in product and organization design[J].Strategic Management Journal, 1996, 17(S2):63-76.
[29] SANCHEZ R.Modular architecture in the marketing process[J].Journal of Marketing, 1999(63): 92-111.
[30] ORTON J D, WEICK K E.Loosely coupled systems: a reconceptualization[J].Academy of Management Review, 1990(2): 203-223.
[31] MOORE J F.Predators and prey: a new ecology of competition [J].Harvard Business Review, 1993, 71(3): 75-86.
Abstract:In the era of knowledge economy, it is of great significance of constructing learning organization in order to promote the industry-university-research (IUR) cooperation collaboration.By adopting resource dependency theory, this paper starts to analyze the organizational learning connotation issue of IUR alliance.Moreover, the modularity theory is utilized to discuss coordinating mechanism of organization learning.Moving forward, a multi-case methodology is taken to compare three IUR alliances of home appliance industry, including their operation mechanism, organizational learning status and existing issues.There are some conclusions drawn after case study including: ①it is reasonable to maintain strategic resource dependency relationship among members of alliance in order to carry out knowledge interaction and knowledge innovation.While modularity could not only help realize "side-by-side" collaborative innovation, but acts as one of effective tool to be the coordinating mechanism for organizational learning;②organizational learning is verified to have positive influence relationship with performance of alliance, also, it acts as one of vital pushing hands for the evolution of alliance.Finally, some key problems of Chinese IUR alliance are discussed following relevant policy suggestions put forward correspondingly.
Key Words:Industry-University-Research Alliance; Resource Dependency; Modularity; Organizational Learning
收稿日期:2017-10-19
基金项目:国家社会科学基金项目 (15BGL007);辽宁省自然科学基金项目(20170540669);辽宁省教育科学“十二五”规划项目 (JG15DB311)
DOI:10.6049/kjjbydc.201708X057
中图分类号:F403.6
文献标识码:A
文章编号:1001-7348(2017)24-0055-09
(责任编辑:张 悦)