摘 要:从2007年中国火炬创业导师行动发起到2017年中国火炬创业导师联盟成立的10年间,创业导师队伍不断扩大,并在中国“两创”服务中发挥了重要作用。近年来,创业导师制成为西方学界关注的重要前沿课题之一。但是,该类主题尚未引起国内学界足够重视。基于国内外研究成果,辨析创业导师制与企业导师制的区别,从创业者和创业导师两个主体视角分别梳理了创业导师制的功效,从创业者特征、导师特征、指导关系特征和支持结构4个方面归纳了创业导师制实施影响因素。最后,就现有研究不足,提出若干未来研究方向。
关键词:创业导师;创业者;创业指导
创业者成长对创业企业发展至关重要。但是,创业者就像新生儿,在成长过程中会不可避免地面临众多风险。因此,需要政府、高校、公共机构、企业不断推出创业支持计划帮助创业者。在“互联网+”时代,海尔集团、万科集团、韩都衣舍公司、盛隆电气集团等众多企业均将自身打造成全要素众创孵化平台,为创业者提供一体化服务。社会对创业者的支持方式多种多样,如减税、资金补贴、提供创业空间、资源支持、创业指导、创业教育等。其中,为创业者配备创业导师是提高创业成功率的公认做法[1-2],备受政府、高校和众创空间推崇。例如,美国实施的退休经理人服务项目,通过12 000多名志愿者导师网络支持了800多万名创业者[2]。从2007年中国火炬创业导师行动发起到2017年中国火炬创业导师联盟成立,创业导师规模不断扩大,在“大众创新、万众创业”浪潮中发挥着非常重要的作用。
创业导师制成为创业领域的重要议题[3],备受西方学者关注。笔者在WOS核心合集(含SCIE、SSCI、A&HCI、CPCI数据库)、Elsevier ScienceDirect、JSTOR、EBSCO eBook、ProQuest学位论文全文数据库、Springer电子期刊及电子图书、Taylor & Francis期刊数据库、Wiley电子期刊、Sage电子期刊、Emerald期刊和丛书、ResearchGate数据库中以“Entrepreneurial Mentor”、“Entrepreneurial Mentoring” 或“Entrepreneur+Mentor”为关键词,在中国知网中以“创业导师”或“创业指导”为关键词,对探测性检索文献进行摘要阅读,在剔除非学术论文和重复文献后得到51篇相关文献。尽管国外对创业导师制研究已经取得一定成果,但是由于对指导过程缺乏系统性认知,碎片化研究制约这些成果指导价值的发挥。国内有关创业导师制的理论或实证研究鲜见,因此本文通过文献梳理,归纳出创业背景下导师制内涵、功效及影响因素,基于已有研究成果提炼管理启示,并分析现有研究不足,提出未来研究方向,为实务界人士管理创业导师拓宽思路,并为创业导师制后续研究提供参考。
指导活动是指一个人希望提高自身技能而选择其他人帮助的一种开发方式,在运动、教育、心理咨询等领域得到广泛应用。虽然指导活动是带来长期重要价值的咨询方法,但是指导作为人力资源开发的有效工具,前者在目的和方法上不同于咨询。其中,指导活动中的导师是某个相关技术领域的专家,但不同于典型的咨询顾问。咨询活动强调“授之以鱼”,即咨询顾问就特定问题提供现成的解决方案,并不在意接受咨询对象的学习效果。指导关系中导师则“授之以渔”,只提供问题的间接答案,更多注重培养学习能力,让学徒自己寻找解决问题的答案。指导关系并不仅仅寻求向被指导者提供特殊技能以满足特定需求,而是帮助被指导者全面成长。因此,指导关系是一种长期合作关系,在合作过程中导师与被指导者有时间进行实验探索和反思,从而使被指导者进行深度学习。此外,在咨询活动中,咨询顾问与企业家之间存在经济利益关系,但是指导活动中导师和被指导者之间并没有清晰的成果目标或者经济回报。指导活动并非业务关系,大多是创业导师基于自愿的兼职行为。因此,导师和被指导者嵌入指导关系中的动机更多是基于情感(如同理心、信任、尊重),而不是基于于经济回报认知,部分导师甚至将胜任导师视为一种社会责任,把指导视为公益活动[4]。
创业者不同于非创业者,创业情境不同于成熟的企业情境。因此,创业导师制不同于企业导师制,其独特之处具体体现在指导关系、指导目的、导师功能和导师胜任力4个方面。
(1)指导关系不同。企业导师是企业内拥有高水平知识和经验的专业人员,和被指导者隶属于同一组织,二者之间的关系是同事关系甚至是上下级关系;创业导师则是那些向创业者提供建议,帮助其避免错误并使其成长为具有丰富经验企业家的人[3,5]。虽然初次创业者没有丰富的经验和大量资源,但是创业者管理自己所创的公司,处于所创企业的最高位置,并且,创业导师和创业者分别隶属于不同的组织。因此,来自于企业外部的创业导师与初次创业者之间没有地位差异[6],更没有附属关系。
(2)指导目的不同。企业导师帮助新员工职业晋升,开发关键人力资源,提升工作绩效;创业导师对开始创业或所创企业尚处在早期成长阶段的创业者提供个性化支持[1-2],使创造者通过学习获得或提升一个或者多个相关管理领域的技能[7-9],引导被指导者成为一个创业者,例如决策、管理变革、新机会识别、社交网络构建等[4,8]。因此,创业指导成功评价标准包括创业者行为、态度和知识变化程度、目标完成水平,以及对指导关系的满意程度[9],还有独立应对创业风险的能力[10]。
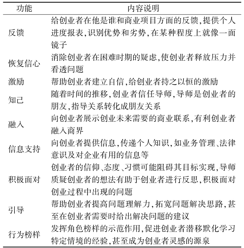
(3)导师功能不同。虽然企业导师和创业导师都为被指导者提供心理支持、职业支持和角色榜样[5,11],但是3种功能的本质内容不同。如表1所示,对于创业导师制来说,心理支持功能包括反馈、恢复信心、激励和知己;职业支持功能包括融入、信息支持、积极面对及引导[5]。并且,创业导师为创业者提供的是一种直接或间接支持[1,2]。具体来说,创业导师在指导过程中以教授为目的,向与自己有相似问题的初始创业者传授专业经验,帮助创业者开发技能,培养创业者的经营管理特质[6-8]。
(4)导师胜任力不同。企业导师是富有管理经验、具有较高专业知识水平的资深管理者或技术专家,是专才而非通才。创业导师则可以划分为专业导师(专才)和全能导师(通才)。其中,专业导师在某一专业领域有较高的造诣,但是创业知识和创业经验可能欠缺,包括律师、会计师、风险投资家、高校教师。例如,光谷青桐园创业咖啡(2013年成立)配备了由财务专家、股权咨询专家、天使投资人、科技服务专家、知识产权专家和互联网开发技术专家等组成的创业导师团队。相对于专业导师,全能导师的创业知识和经验比较丰富,但并不侧重于具体专业领域,如企业家或企业高管、成功的创业者、有创业经验的天使投资人。例如,武汉天使翼创业服务有限公司(2014年成立)对创业导师的要求是同时具备专业投资人经历和创业经历。全能导师和专业导师的服务范围不同,全能导师如同全科医生,主要解决创业者常见、多发问题,专业导师则主要指导创业者解决某一专业领域的疑难问题。
表1 创业导师功能具体体现[2]

功能内容说明反馈 给创业者在他是谁和商业项目方面的反馈,提供个人进度报表,识别优势和劣势,在某种程度上就像一面镜子恢复信心消除创业者在困难时期的疑虑,使创业者释放压力并看透问题激励 帮助创业者建立自信,给创业者持之以恒的激励知己 随着时间的推移,创业者信任导师,导师是创业者的朋友,指导关系转化成朋友关系融入 向创业者展示创业未来需要的商业联系,有利创业者融入商界信息支持向创业者提供信息,传递个人知识,如业务管理、法律意识及对企业有用的信息等积极面对创业者的信仰、态度、习惯可能阻碍其目标实现,导师质疑创业者的想法有助于创业者进行反思,积极面对创业过程中出现的问题引导 帮助创业者提高问题理解力,拓宽问题解决思路,甚至在创业者需要时给出解决问题的建议行为榜样发挥角色榜样的示范作用,促进创业者潜移默化学习特定情境的经验,甚至成为创业者灵感的源泉
创业导师制形成的关系是一种配对关系,至少涉及创业导师和创业者两个主体。根据社会交换理论,指导关系本质上是创业导师和创业者之间的交换关系,只有在互惠条件下才能维持并取得实质成效。因此,对于创业导师功效的相关研究主要将创业导师和创业者作为受益对象,并分析各自获得的效益[12]。
2.1.1 创业学习视角效益
创业指导是创业者学习的一种特殊方式[13]。Choueke与 Armstrong[14]甚至强调,创业导师的经验占到创业者学习来源的95%。具体来说,创业者与有经验的导师在指导过程中开展交谈,能够提升创业者的学习效果[15-18],尤其对没有创业经验的人非常有效[15,19]。St-Jean与Audet[15]通过调查发现,创业导师制能够带来53种学习结果,归纳为3大类:认知学习、技能学习、情感学习。其中,认知学习占62%,情感学习占35.9%,技能学习只占学习效果的很少部分,甚至被认为融括在认知学习效果中。这些效果间接地影响创业者的满意度及对待创业生涯的态度[2],能够缩小创业者储备能力与所创企业成长对创业者提出的能力需求之间的差距。
(1)认知学习效果。创业指导能够促使创业者改变认知,认知改变则会影响创业者未来行动。认知学习效果包括提升管理知识和技能、增强机会识别能力,具体如下:①创业导师能够以个性化支持提供经验式辅导,充分帮助创业者开发业务管理技能[3,7],培养创业者的管理品质[1,7]。导师向创业者提供信息,传递个人知识,如业务管理、法律意识,以及对企业有用的信息等[2]。此外,导师还会向创业者提供研发知识和财务会计方面的技能,或者教授创业者如何恰当地接近本地或者国际客户[7,11,20-22]。创业者在互动过程中能够获得导师的隐性知识,特别是商业经验,弥补自身经验的缺乏;②创业导师能够言传身教地帮助初次创业者在创业之初提高机会识别能力[23]。创业者之间的创业认知图式是存在差异的,初次创业者和经验丰富的企业家的机会识别模式也不同。创业导师拥有比创业者更综合和完备的认知结构[24,25],更容易识别机会尤其是更高层次的机会。在形成指导匹配关系后,创业导师与创业者经常讨论、分享认知结构,从不同角度分析信息,从而潜移默化地提升创业者自我识别机会能力。创业导师让创业者培养自我学习习惯,使创业者养成目标导向的学习方式。St-Jean与Tremblay[26]以360名得到创业导师指导的初次创业者为样本,研究发现学习目标导向对机会识别能力具有积极影响。
(2)情感学习效果。情感学习效果包括:自信和自我效能感提高、自我形象确认、孤独感降低,最终影响创业适应力[10]。上述学习效果具体如下:①创业导师能够扮演示范角色,增强被指导者的自我效能,从而坚定其创业信心。在高强度创业背景下,初次创业者比有经验创业者有更强的意愿放弃创业。一般来说,熟练度(掌握的经验)、角色榜样和替代性经验、社会说服以及自我心理状态评定能够影响个人自我效能感。在创业领域,创业导师被创业者认为是自己的角色榜样,角色榜样影响创业者的自我效能发展[27]。St-Jean与Mathieu[2]对360名初次创业者实证研究证实,创业导师确实能够对初次创业者的自我效能产生直接影响。自我效能增强会使创业者认为自己具备成功潜能,进而影响创业意愿,使其投身创业活动。尤其是对那些父母不是企业家的学生来说,创业导师能够提升其选择创业的可能性[28];②创业导师能够帮助创业者克服孤独感。当创办和运营新企业时,创业者处于高压环境,例如快速变革、不可预见环境、工作超负荷、为他人承担责任。由于创业导师与创业者之间没有等级差异,创业者愿意找创业导师倾诉,创业导师也会聆听创业者经历并分享经验,从而降低创业者的孤独感[3,10];③创业导师在创业者个人意识提高、自我形象树立方面,以及在为创业者提供直接反馈的“反射镜”作用上,扮演重要角色。创业导师促进被指导者发现优势、关注优势进而有助于被指导者开展自我反馈、评估,使初次创业者拥有自知之明。Stavropoulou与 Protopapa[29]在一项导师对女性被指导者支持的研究中证实,对女性创业者开展基于优势的指导可能是更有效的动态开发过程。
2.1.2 创业资源视角效益
根据工作需求—资源理论,创业是一种需要资源支持的活动,因而创业者拥有能够整合的资源,对于所创企业成长至关重要。与被指导的创业者相比,创业导师在创业资源(如人才、资本、市场)方面具有优势,能够为创业者打开门路。
(1)创业导师发挥智囊团的作用,指导创业者寻找合适的资金、客户和人才资源,并进行自由对接。如果初次创业者没有得到经验丰富的导师支持,可能难以发现所创企业的潜在危机。但是,如果创业导师以专业知识和丰富经验为被指导者传道解惑,为潜在创业者分析创业的可行性,并提供信息及情感支持[30],从而帮助创业者避免付出高昂的代价[31]。
(2)创业导师发挥孵化作用,提供人脉资源、资金解决方案,陪伴创业者成长。创业导师能够帮助创业者建立信息网络,识别商机[19,25],用自己的人脉关系为创业者建立新的网络联系,对接各类资源并提供投融资服务,甚至改变新创企业(如扩大规模或提高利润)[7,30]。
创业导师可能基于不同动机(动力和内在激发点)投身创业指导事业。目前,对指导动机的研究主要从社会交换理论或社会认同理论展开,大致包括自我导向动机(基于个人原因)、学徒导向动机(学徒驱动)、关系导向动机(导师和被指导者之间关系的驱动)、组织导向动机(组织驱动)及其它非导向动机(指导作为无意识信息加工的结果)[32]。其中,自我导向动机包括外部奖励(导师把指导作为工作的一部分或者受到外部奖励,例如补贴)、心理内投(实现自我价值)、认同(赢得利益的工具,例如强化自身能力,减轻工作负荷)、同化(相信指导行为是非常重要的,这种行为符合自己的价值观、信仰、需要和身份)、内在动机(内在价值观,例如享受提供指导的感觉)[32]。在对创业导师管理实践中,政府、高校、众创空间(或孵化器)采取了多种措施强化创业指导动机。例如,许多省(市)纷纷出台的《创业导师暂行(或实施)管理办法》注重创业导师精神奖励以及明确规定补贴金额,通过购买服务的方式对创业者进行帮扶指导。例如,深圳对创业导师的补贴是“每半天不超过600元,每天不高于1 000元”;珠海的奖补标准是“每成功指导一个创业项目,奖补创业导师5 000元”;江门市根据资历、参与创业指导次数、创业实践成效将创业导师分为初级、中级和高级,分别采取差异化激励措施。
目前,中国创业导师主要来源于企业家、管理咨询专家或天使投资人、高校或科研院所中具有丰富经验的学者、政府部门相关业务负责人,以及法律、会计、人力资源等领域的专才等。当然,大部分创业导师是兼职的(如深圳前海梦工厂聘用的创业导师),并且自己运营大企业或是所雇组织的骨干人员,日常工作繁忙,精力有限。创业导师的双重身份决定其对创业者的指导并非尽心尽力,通常在决定是否担任或继续担任创业导师时处于“摇摆”状态。但是,创业不是百米赛跑而是马拉松。因此,创业指导关系也应是长期互动关系。长期持续的创业指导关系依赖于有形或无形的回报维系。基于社会交换理论中的互惠原则,收效颇丰的并非仅仅是接受指导的创业者,创业导师也能够从创业导师制中获得多重收益[33]。具体来说,创业者往往都拥有一定的应对能力和问题处理能力,因此创业导师与被指导者之间的交流可被视为一种相互的社会交流,而不仅仅是指导和被指导的关系。部分专职创业导师本身就是天使投资人,在创业指导中寻觅合适的投资机会,并与创业团队推进项目落地,或以智力入股与创业者共同创业。例如,在美国硅谷,大多数创业导师是天使投资人,与被指导的创业者之间存在利益纽带。并且,创业指导也是知识分享与创造过程。创业导师在对创业者的指导服务中,能够从创业者的前瞻性行为中获取灵感,进而对自身企业发展和服务方向进行调整。例如,某些创业者(例如海归人才、博士)思维比较活跃,创业导师能够从互动活动中受到某些启发,从而开发出新的商业模式。
学者从不同视角提炼创业导师制实施影响因素,归纳起来,创业导师制实施由创业者特征、导师特征、指导关系特征和支持结构决定,如图1所示。
(1)创业者接受指导的意愿。即使创业导师具备所有理想导师的个人特征,但是使指导关系成功建立的前提下创业者愿意接受指导。创业者接受创业指导是指导关系形成的第一步,也是关键环节。如果创业者对外界建议有负面认知,他们就会倾向于排斥外部咨询者[9]。部分创业者在负面认知的影响下,可能会认为导师的建议不切实际,甚至部分创业者倾向于完全独立,因害怕导师认为他们无能而拒绝外界建议。这些因素无疑会导致创业者排斥甚至拒绝创业导师。可见,被指导者的回避和焦虑对导师继续提供指导的意愿也会产生影响[34]。
(2)创业者的自我表露。创业指导是创业导师和创业者之间的互动过程,创业者的自我表露能够促进二者互动。一方面,自我表露能够促进创业者和创业导师之间的交流。根据社会渗透理论,自我表露是关系深度发展的指示器,能够促进关系发展。创业者只有向导师诉说自身经历、信念、担忧,才能加深彼此了解和信任。随着创业者自我表露深度的提升, 创业导师和创业者之间的亲密度得以提升,从而推动指导关系发展。Gema与Pejvak[35]以西班牙54家在孵企业为样本,证实拥有良好研究背景、专业经验和家庭背景的年轻创业者更能得到孵化器专家的支持和建议,主要原因在于这些创业者能够更加开放地向孵化器专家(即创业导师)表达自己的想法。另一方面,自我表露可以促进创业者进行心理调试。Audet与Couteret[10]研究了指导年轻创业者的有效性以及影响指导成功的因素,结果显示创业者对变革的开放心态是创业指导成功的关键因素。面对挑战,创业者在创业过程中需要不断进行心理调试。创业者将自己的想法、感受和经历与创业导师分享,有助于保持积极、坚韧、坦然的心态。积极坦然的创业者更愿意接受创业导师的指导,从而促进创业导师制顺利实施。
(3)创业者对指导关系的承诺。创业者通常对自我行为方式是自信的,即使在创业初期接受建议,也只是因为认同导师扮演的关键角色。Allen等[36]指出,被指导者在认同形成时会受到自身感受方式和对导师感知方式的影响,认同帮助他们确认在与导师相处时的态度,并对导师的实践与信念是否合适作出有效判断。创业者作为被指导者,若对创业导师有非常强的认同感,则会在指导过程中积极表现出来。若创业者感知到指导活动确实能够为自己带来帮助,则会进一步增强对创业导师的认可,最终促进创业导师制成功实施。

图1 创业导师制实施影响因素
虽然创业导师在指导过程中提供心理支持、职业支持、角色榜样3个方面的功能,但是创业导师个体特征会影响指导效能。因此,在评估成功的指导关系中仅仅考虑学员特质是不全面的,必须考虑导师特质。
(1)经验与能力。并非人人都可以成为创业导师,胜任创业导师需要特殊的个人能力、关系能力和专业能力。刘凤等[37]基于实证研究发现,导师的创业指导能力、尽责性正向影响创业者对导师指导行为的内在价值认同。创业导师需要根据创业者类型、个性特征、决策风格及创业者当前所处阶段,判断创业者需要指导支持的类型。有经验的导师能够提供更多的职业支持,帮助创业者避免犯致命的错误并识别商机。当然,并非所有的经验都能提高创业指导效果。导师是否有创业者所在行业的经历与创业者能否从指导关系中获益无关,但导师的指导经验和创业经验却影响指导质量[6]。Eesley与Wang[38]采用前测/后测的纵向实验研究,对比企业家和有相关经验的非企业家对创业指导的影响,发现企业家导师对地区创业率有显著影响,但是导师的创业经验对指导关系质量并没有影响,而且也没有影响创业者的学习效果。一般来说,创业者希望指导关系能够给所创公司带来可预见的效果[7]。也就是说,导师建议实用性越强,创业者在评估指导关系时对创业导师指导行为就越认同。
(2)指导风格。导师的指导风格不仅对指导关系有非常大的影响,而且影响被指导者的学习效果。学者们基于研究目的的需要,将指导风格划分为不同类型。其中,Gravells[20]建议导师针对不同对象采用不同的干预风格,依据指向性与导师嵌入两个重要因素区分指导风格。Koopman[39]采用议程(Agenda)和任务(Roles)两个维度将指导风格分类,其中议程分为指令式(Directive Way)和非指令式(Non-Ddirective way),任务包括关注业务问题或需要技能,以及个人发展或成长。根据议程和任务两个维度组合成2×2矩阵,形成解决问题、明确解决方案、洞察力和个人关注(授权)4种指导风格。St-Jean与Audet[30]将指导风格划分为高启发高参与、高启发低参与、低启发高参与和低启发低参与4种类型,通过对比不同指导风格的效果,发现高启发高参与的指导风格能够产生最好的效果,并且高启发高参与的指导风格能使导师对被指导产生决定性影响,从而促进被指导者的职业发展。学习效果依赖于导师的指导风格,但是指导风格并不依赖于学习效果。认知学习主要通过口头交流、解释、提问或者导师与创业者一起工作而出现。情感学习通过口头交流出现,但是导师的榜样示范区别于感情学习和认知学习,在学习过程中可以直接鼓励被指导者。与被指导者来自相同商业领域的导师专注于口头交流,与被指导者具有不同背景的导师则经常采用综合的指导风格,包括解释、口头交流、鼓励、共同工作、提问和榜样示范[30]。
(3)同理心和倾听技巧。不同的创业者心目中理想的导师形象不同,对导师选择也存在不同标准。Bailey[40]通过大量半结构化访谈,勾勒出被指导者心目中理想导师形象是善于引导、性格和蔼与道德诚信。St-Jean与Audet[41]以142个参加加拿大魁北克创业基金会的初次创业者为对象,分析表明:学员认为导师能够真正理解他的经历是至关重要的。导师需要适应创业者的特定情境、文化、交流方式、学习风格等,熟悉小企业背景,同时像一个创业者一样思考和行动。除具有相似的文化背景外,创业者更偏爱与所创企业价值理念一致的导师。因此,创业导师不能把自己当成局外人,需要融入创业者的世界,包括与学员相同的语言和共享特征,成为一个内部知心人,从而建立有效的创业指导关系。
(1)创业者和创业导师的相似性。根据相似—吸引理论,当创业导师和创业者在价值观、人格或兴趣上具有相似性时,指导关系有更好的结果[42]。Eby与Allen[43]指出,导师和被指导者之间的高相似度有助于高质量指导关系的建立。Allen与Eby[44]研究表明,男性导师给学员提供更多的职业支持,女性导师向学员提供更多的心理支持。Fielden与Hunt[45]基于30位已经创业和30位潜在创业女性的调查,强调与同性别的导师建立指导关系能够保质保量地为创业者提供需要的支持。共同爱好能够帮助导师发挥心理支持功效和职业支持功效,使被指导者能够更好地得到导师的心理支持和职业支持。
(2)创业者、创业导师沟通频率和质量。有意义且频繁的互动是高质量指导关系的重要特征。Waters等[46]基于77对导师与学员认知对比,研究发现,导师认为自己提供的心理支持水平要高于学员感知到的心理支持水平。创业导师与创业者在指导过程中积极互动,能够增加创业者的获得感进而影响创业者对创业导师指导行为的内在认同感[37]。并且,导师和被指导者之间的合理沟通能够提升创业者学习效果。鉴于导师在指导关系中拥有最大权力,创业者期待导师发起更多交流,尝试启动、维护和修复指导关系[47] 。Lefebvre与Redien-Collot[48]为了确认个人交流策略对初次创业者态度和行为的影响,将沟通策略划分为4类:说服、承诺、批评、激怒,结果显示,沟通策略能够影响创业者行为(认同、遵从、拒绝)、创业者业务推出及募资。除沟通之外,会见频率也会影响学员的洞察力,关系到创业者对支持价值的感知。因此,会见频率也十分重要。
(3)创业导师与创业者的道德契约。创业导师为创业者提供指导,属于社会责任范畴,并非创业导师的义务。相互认同能够影响指导关系质量,尤其是导师承诺对关系质量具有显著影响。创业导师与被指导者之间签订的非正式指导协议,实质是一种道德契约,即创业导师和创业者在交往中基于道德期望而产生的内隐协议。道德契约是创业导师和创业者在指导关系发展中的行为约束准则,被指导者和导师必须遵守在指导关系建立前形成的道德契约,包括对指导关系设定目标、方法、作用、行动计划和时间等规则[41]。
正式创业指导是第三方(公司、高校、机构)配对创业导师和初始创业者的过程。经验丰富的创业导师、初次创业者(被指导者)和创业指导计划实施的第三方组织之间存在三角关系。第三方机构组织创业导师向初次创业者提供指导,能否起到预期作用取决于实施过程中各种结构性特征的影响。首先,导师和被创业者之间的关系效果根据关系建立方式的不同(正式或自发)而不同。正式指导中第三方管理导师和被指导者的匹配过程,而不是让导师和被指导者自发建立指导关系。因此,第三方机构有责任指导创业者选择“正确的”导师[9]。第三方机构不仅监督导师—被指导者之间的匹配,而且在帮助初次创业者克服心理障碍上起关键作用。其次,选择正确的导师对有效指导至关重要。接受支持的创业者几乎没有时间寻求外界帮助,很少有创业者具备选择导师的知识[49]。因此,在导师和被指导者匹配过程中需要基于创业者真正需求进行初步诊断。最后,创业导师培训是第三方机构影响创业导师制实施的关键要素。Sarri[50]以52名导师(经验丰富的创业者)和52名女性被指导者(处于早期阶段的创业者)为样本,研究导师对培训干预如何反应,他们学到了什么?他们能否将所学内容转移到指导关系中?结果显示:导师积极响应培训,习得了知识,提升了技能,并且能够将所习得的知识技能迁移到指导关系中。创业导师接受的培训越多,关系拓展能力就越强,能够促使被指导者在创业实践中自主学习,从而更容易得到创业者认同。
(1)制定创业导师标准,指导地方政府、高校、众创空间等建立创业导师团。创业导师队伍不断壮大,但是鱼龙混杂,尤其在网络上创业者或创业导师对部分导师的负面评价涌现。创业导师提供的职业支持易于评价,但心理支持和角色榜样需要潜移默化地发挥影响,因而难以评价。因此,创业导师往往重视给予创业者职业支持,而忽视心理支持和角色榜样。为促进创业导师队伍有序发展,必须构建创业导师评价标准,指导创业导师招募和实践评价。创业导师标准包括入库标准和服务标准,其中入库标准是检验能否成为一个创业导师的门槛标准;服务标准则是创业导师服务指南性标准。创业导师标准的提出能够促进地方政府、高校和众创空间对创业导师自身发展及服务指导过程实施监管,引导创业导师在给予创业者职业支持(包括资源、知识技能)的同时,重视创业者面对的心理压力,充分发挥创业导师的心理支持和角色榜样作用,引导创业者形成积极的创业心态。
(2)实施多维度导师网络制,打造导师与学员、学员与学员之间交流分享平台。创业导师的经验、能力、指导风格、同理心和倾听技巧对创业导师制成功实施十分重要,但是并非每个创业导师都具备这些特质。因此,有必要创新创业导师制运作模式,利用互联网平台,建设创业导师数据库,构建多维立体的创业导师网络,采取“多对一”或“多对多”的指导方式,实现创业导师之间经验共享,加强创业导师与被指导者之间的交流,充分发挥创业导师制实施的积极效果。
(3)引导创业者以开放心态接受创业导师指导。创业导师制实施要想取得成效,需要创业导师和接受指导者共同配合。其中,创业者接受指导的意愿、自我表露和对指导关系的承诺都会影响创业导师制的实施效果。情绪智商高的创业者容易与创业导师形成正式或非正式的指导关系,能够从指导关系中获益并快速成长。因此,如果创业者希望获得指导,最好要积极、主动地与创业导师沟通。具体来说,创业者作为被指导者,只有敞开心扉,主动与导师沟通创业或自我发展方面的困惑,才能让创业导师明确创业者的需求,进而提供具有针对性的指导和建议。
(4)加快推进第三方机构对创业导师的培育工程,提高创业导师的指导能力。创业导师的指导风格能够对创业导师制的实施效果产生影响,并且指导关系特征和支持结构均能影响创业导师制实施。其中,支持结构中的第三方机构对创业导师的选聘、指导过程管理及培训是非常重要的,尤其是创业导师培训已成为第三方机构影响指导计划实施的关键要素。创业导师不仅是创业者服务的提供者,也是第三方机构提供服务的接受者。因此,建议负责创业导师制的第三方机构(政府部门、孵化器或高校等)加强创业导师培训,强化创业导师的企业家精神、社会责任感、指导能力等,使其站在创业者角度思考问题。
虽然已有研究在角色功效和影响因素方面得到了一些有价值的结论,初步回答了创业导师制是什么、为什么和如何开展的问题,但是相关研究仍处于探索阶段。总体来说,当前研究存在以下不足:①现有研究主要从初次创业者(作为被动受益者)视角分析创业导师制的积极效果,对创业导师获得的好处和创业导师制可能带来的负面效果关注不够;②创业环境的复杂性对创业导师制的研究设计提出了更高要求,现有研究主要采用横切面数据分析创业导师制的功效及实施影响因素,难以动态揭示前因对创业导师制实施的作用机理;③鉴于指导关系形成与发展是一个复杂的动态演变过程,包括启动阶段、培养阶段、终止阶段以及重新定义阶段[10,51],现有研究并没有全面揭示创业指导关系的产生、发展、演变过程及规律;④由于集体主义和个人主义文化差异,西方学者得到的研究结论能否适用于中国情景有待检验,创业导师制本土化研究有待推进。
针对当前研究不足,提出未来需要深入研究的主题如下:①关注创业导师制的双向影响。与企业导师制在实践中的积极和消极影响类似,创业导师制可能同样存在一些不可忽视的缺陷,如“近朱者赤,近墨者黑”效应,导致创业者对创业导师的依赖[10]或创业导师对创业者资源的掠夺。因此,需要引进实验法揭示创业导师在什么情景下是“天使”,在什么情景下是“魔鬼”;②关注创业导师制的动态追踪研究。未来可以采用纵向追踪的研究设计,从时间序列视角考察创业者的发展诉求、心理变化、技能变化,以及创业导师的心理变化等,这有助于更加精准地理解创业指导关系的形成和作用轨迹,从而增强前因预测创业导师制成效的因果作用链的说服力;③关注指导关系中创业者的主动学习力。现有研究夸大了创业导师在指导关系中的作用,却低估和忽视了创业者。其实,创业导师和创业者各有所长,二者之间的指导关系是教学相长的互动过程。因此,创业者的学习力(创业者的一种能力与主动行为表现)是创业导师制实施的重要因素。未来需要从创业者视角研究指导关系中学习力的概念、维度及前因后果;①关注创业导师制本土化研究。已有研究主要根植西方个人主义文化背景,而中国文化强调集体主义和高权力距离,本土化创业指导关系的形成和影响机制可能存在情景特殊性。然而,现有本土化理论研究却远远滞后于实践。因此,开展跨文化比较研究,挖掘本土化情景下创业指导关系的形成和效应具有理论价值及实践指导意义。
参考文献:
[1] COPE J. Toward a dynamic learning perspective of entrepreneurship[J]. Entrepreneurship Theory and Practice, 2005, 29(4): 373-397.
[2] ST-JEAN, MATHIEU C. Developing attitudes toward an entrepreneurial career through mentoring:the mediating role of entrepreneurial self-efficacy[J]. Journal of Career Development, 2015, 42(4): 325-338.
[3] SULLIVAN R. Entrepreneurial learning and mentoring[J]. International Journal of Entrepreneurial Behavior & Research, 2000, 6(3): 160-175.
[4] ST-JEAN E. Mentoring as professional development for novice entrepreneurs: maximizing the learning[J]. International Journal of Training & Development, 2012, 16(3):200-216.
[5] ST-JEAN E. Mentor functions for novice entrepreneurs[J]. Academy of Entrepreneurship Journal, 2011, 17(1): 65-84.
[6] DEAKINS D, GRAHAM L, SULLIVAN R,et al. New venture support: an analysis of mentoring support for new and early stage entrepreneurs[J]. Journal of Small Business and Enterprise Development, 1998, 5(2): 151-161.
[7] BISK L. Formal entrepreneurial mentoring: the efficacy of third party managed programs[J]. Career Development International, 2002(7): 262-270.
[8] RAFFO C, LOVATT A, BANKS M, et al. Teaching and learning entrepreneurship for micro and small businesses in the cultural industries sector[J]. Education Training, 2000, 42(6): 356-365.
[9] AUDET J, COUTERET P. Coaching the entrepreneur: features and success factors[J]. Journal of Small Business and Enterprise Development, 2012, 19(3): 515-531.
[10] CULL J. Mentoring young entrepreneurs: what leads to success[J]. International Journal of Evidence based Coaching and Mentoring, 2006, 4(2): 8-18.
[11] WATERS L, MCCABE M, KIELLERUP D, et al. A brief scale to measure the role of mentoring in small business start-up[R].Parkville, Australia: the University of Melbourne, 2000.
[12] 刘凤,熊小飞,陈光. 国外创业导师研究:回顾、述评与展望[J]. 科学学与科学技术管理, 2016, 37(8):47-57.
[13] KUTZHANOVA N, LYONS T S,LICHTENSTEIN G A. Skill-based development of entrepreneurs and the role of personal and peer group coaching in enterprise development[J]. Economic Development Quarterly, 2009, 23(3): 193-210.
[14] CHOUEKE R,ARMSTRONG R.The learning organization in small and medium-sized enterprises: a destination or a journey[J].International Journal of Entrepreneurial Behavior & Research, 1998, 4(2): 129-140.
[15] ST-JEAN E, AUDET J. The role of mentoring in the learning development of the novice entrepreneur[J]. The International Entrepreneurship and Management Journal, 2012, 8(1): 119-140.
[16] ALLEN T D & EBY L T. Relationship effectiveness for mentors: factors associated with learning and quality[J]. Journal of Management, 2003, 29(4): 469-486.
[17] BARRETT R.Small business learning through mentoring: evaluating a project[J]. Education&Training,2006,48(8):614-626.
[18] FLOREN H. Collaborative approaches to management learning in small firms[J]. Journal of Workplace Learning, 2003, 15(5): 203-216.
[19] OZGEN E, BARON R A. Social sources of information in opportunity recognition:effects of mentors, industry networks, and professional forums[J]. Journal of Business Venturing, 2007, 22(2): 174-192.
[20] GRAVELLS J. Mentoring start-up entrepreneurs in the east midlands-troubleshooters and trusted friends[J]. The International Journal of Mentoring and Coaching, 2006, 4(2): 3-23.
[21] KENT T, DENNIS C, TANTON S. An evaluation of mentoring for SME retailers[J]. International Journal of Retail & Distribution Management, 2003, 31(8): 440-448.
[22] MCGREGOR J, TWEED D. Profiling a new generation of female small business owners in New Zealand: networking, mentoring and growth[J]. Gender, Work & Organization, 2002, 9(4): 420-438.
[23] ST-JEAN E, TREMBLAY M, JANSSEN F, et al. May business mentors act as opportunity brokers and enablers among university students[J]. International Entrepreneurship & Management Journal, 2017, 13(1): 97-111.
[24] BARON R A. Effectual versus predictive logics in entrepreneurial decision making:differences between experts and novices: does experience in starting new ventures change the way entrepreneurs think? perhaps, but for now, “caution” is essential[J]. Journal of Business Venturing, 2009, 24(4): 310-315
[25] UCBASARAN D, WESTHEAD P, WRIGHT M. The extent and nature of opportunity identification by experienced entrepreneurs[J]. Journal of Business Venturing, 2009, 24(2): 99-115.
[26] ST-JEAN E, TREMBLAY M. Opportunity recognition for novice entrepreneurs: the benefits of learning with a mentor[J]. Academy of Entrepreneurship Journal, 2011, 17(2): 37-65.
[27] HENDERSON R, ROBERTSON M. Who wants to be an entrepreneur? young adult attitudes to entrepreneurship as a career[J]. Education&Training, 1999, 41(5): 236-245.
[28] EESLEY C, WANG Y. Social influence in career choice: evidence from a randomized field experiment on entrepreneurial mentorship[J]. Research Policy, 2017, 46(3):636-650.
[29] STAVROPOULOU O, PROTOPAPA S. A strengths-based approach to mentoring women entrepreneurs: how to free the strengths within them[J]. Journal of Innovation and Entrepreneurship, 2013, 2(1): 1-10.
[30] NANDRAM S S. Entrepreneurs’ need for mentoring and their individual differences[C].ICSB 48th World Conference,2003.
[31] ST-JEAN E, AUDET J. The effect of mentor intervention style in novice entrepreneur mentoring relationships[J]. Mentoring & Tutoring:Partnership in Learning,2013,21(1):96-119.
[32] JANSSEN S, VUUREN M V, JONG M D T D. Motives to?mentor: self-focused, protege-focused, relationship-focused, organization-focused and unfocused motives[J]. Journal of Vocational Behavior, 2014, 85(3): 266-275.
[33] GHOSH R, REIO J T G. Career benefits associated with mentoring for mentors: a meta-analysis[J]. Journal of Vocational Behavior, 2013, 83(1): 106-116.
[34] WANG S, NOE R A, WANG Z M, et al. What affects willingness to mentor in the future? an investigation of attachment styles and mentoring experiences[J]. Journal of Vocational Behavior, 2009, 74(3): 245-256.
[35] GEMA A M, PEJVAK O.How useful are incubators for new entrepreneurs[J]. Journal of Business Research, 2016, 69(6): 2125- 2129.
[36] ALLEN T D, DAY R, LENTZ E. Interpersonal comfort in mentoring relationships[J]. Journal of Career Development, 2005, 31(3): 155-169.
[37] 刘凤, 宋小婷, 魏毅斐. 创业导师指导行为认同形成机理[J]. 科学学研究, 2015(8): 1225-1231.
[38] EESLEY C, WANG Y. Social influence in career choice:evidence from a randomized field experiment on entrepreneurial mentorship[J]. Research Policy, 2017, 46(3): 636-650.
[39] KOOPMAN R G M. Coaching and mentoring entrepreneurs: more definitions won't work[J]. Journal of Private Equity, 2006, 9(3):35-41.
[40] BAILEY S F. Who is your ideal mentor? an exploratory study of mentor prototypes[J]. Career Development International, 2016, 21(2): 160-175.
[41] ST-JEAN E, AUDET J. Factors leading to satisfaction in a mentoring scheme for novice entrepreneurs[J]. International Journal of Evidence Based Coaching and Mentoring, 2009, 7(1): 148-161.
[42] HALLAM H E, ST-JEAN E. Nurturing entrepreneurial learning through mentoring[J]. Journal of Developmental Entrepreneurship, 2016, 21(2):1-18.
[43] EBY L T, ALLEN T D. Further investigation of proteges′ negative mentoring experiences——patterns and outcomes[J]. Group & Organization Management, 2002, 27(4): 456-479.
[44] ALLEN T D & EBY L T. Factors related to mentor reports of mentoring functions provided: gender and relational characteristics[J]. Sex Roles, 2004, 50(1-2): 129-139.
[45] FIELDEN S L, HUNT C M. Online coaching:an alternative source of social support for female entrepreneurs during venture creation[J]. International Small Business Journal, 2011, 29(4): 345-359.
[46] WATERS L, MCCABE M, KIELLERUP D, et al. The role of formal mentoring on business success and self-esteem in participants of a new business start-up program[J]. Journal of Business and Psychology, 2002, 17(1): 107-121.
[47] KALBFLEISCH P J. Communicating in mentoring relationships: a theory for enactment[J]. Communication Theory, 2006, 12(1):63-69.
[48] LEFEBVRE M, REDIEN-COLLOT R. How to do things with words: the discursive dimension of experiential learning in entrepreneurial mentoring dyads[J]. Journal of Small Business Management, 2013, 51(3): 370-393.
[49] ALSTRUP L. Coaching continuous improvement in small enterprises[J]. Integrated Manufacturing Systems, 2000, 11(3): 165-170.
[50] SARRI K K. Mentoring female entrepreneurs: a mentors' training intervention evaluation[J]. Journal of European Industrial Training, 2011, 35(7): 721-741.
[51] MEMON J, ROZAN M Z A, ISMAIL K, et al. Mentoring an entrepreneur: guide for a mentor[J]. Sage Open, 2015, 5(1):1-10.
Abstract:During the ten years from launching entrepreneurial-mentor action in 2007 to establishing entrepreneurial-mentor alliance of China's torch plan in 2017, the group of entrepreneurial mentors continues to expand and plays an important role in China's innovation and entrepreneurship services. Recently, the entrepreneurial-mentoring program has been becoming one of the most important frontiers for western academia in the field of entrepreneurship. However, most studies are news reports in China, and haven't been attracted enough attention from Chinese academia. Based on the existing research, this paper analyzed the differences between entrepreneurial-mentoring program and enterprise mentoring system, discussed the efficacy of entrepreneurial-mentoring program from entrepreneur and entrepreneurial mentor respectively, and summarized the influencing factors of the implementation of entrepreneurial-mentoring program from entrepreneur's characteristics, mentor's characteristics, characteristics of mentoring relationship and supporting structure. Finally, it brought out some implications and indicated some directions in future based on the limitations of the existing research.
Key Words:Entrepreneurial Mentor;Entrepreneur;Entrepreneurial Mentoring Relationship
收稿日期:2017-10-16
基金项目:国家社会科学基金(教育学)一般项目(BIA150092)
DOI:10.6049/kjjbydc.201708X063
中图分类号:F272.2
文献标识码:A
文章编号:1001-7348(2017)23-0016-09
(责任编辑:张 悦)