摘 要:在当前我国创新驱动发展战略大背景下,从组织情绪能力角度探讨领导方式对企业创新的影响,具有重要理论和实践意义。以国内某大型汽车行业企业为案例,以扎根理论为主导工具,通过实践总结出转换型领导方式以组织情绪能力为中介,对企业创新行为和创新人才培养具有正向作用。拓展了组织情绪能力与企业创新之间的关系研究,同时为中国企业从组织行为学角度提高创新能力提供参考借鉴。
关键词:扎根理论;转换型领导;组织情绪能力;企业创新
制造业是国民经济的主体,也是今后我国经济创新驱动、转型升级的主战场。我国作为传统制造业大国,当前最突出问题就是自主创新能力不强。面对这种情况,众多企业从员工创新能力提升角度,对人力资源管理进行了调整,也对企业管理者提出了新要求。领导风格对员工态度和行为的影响是组织行为学研究中一个永恒的主题,而领导是推动企业创新非常重要的一环。因此,从领导风格角度探究如何提高员工创新能力,从而提升企业自主创新能力就格外有意义[1]。通过转变管理者领导方式,激活组织内部存量动力,聚焦核心团队建设,使创新型人才有能力、有空间、有激情实施工作良性变革,促使更多人才参与到业务改造和升级中。近年来,虽然富士康、平安银行等企业员工不堪工作压力而自杀的案例屡见不鲜,但是也有华为等企业通过为员工提供从容、踏实的创新环境,实现了个体与企业持续发展。因此,情绪管理问题越来越受到企业和管理者的关注。创新是一种情绪性劳动,产生于复杂的认知过程,并伴随着创新整个情感体验过程[2]。在国内外关于领导角色对员工创新行为影响的研究中,鲜少有学者将个体特质的情绪状态作为创新行为影响因素。对于组织层次情绪能力与创新行为之间的关系,以及组织情绪能力在领导风格与创新行为之间关系的研究更是鲜见。
因此,本研究以扎根理论为主导工具,选取国内汽车行业一家创新型企业作为典型案例(化名W汽车零部件有限公司,简称W公司,下同),从组织情绪能力视角,探讨企业领导风格对企业创新的影响,以期为激发员工创新积极性、提升企业自主创新能力提供实践指导。
情绪是人们对客观事物的态度和体验,是人类基本心理过程之一,是心理活动的组织力量,影响着人们的行为和决策[3]。组织情绪是组织内部一致或同质的情绪反应,而创新是一种情绪劳动,后者在实施过程中会受到情绪表达的影响。因此,组织情绪可以影响组织创新效率和水平[4]。组织情绪一般由感觉、信念、认知和价值观等隐性资源构成,既是促进企业生存、发展的基础,也是培育员工工作动机、提升企业竞争力的宝贵资源,已作为一种重要的组织资本受到越来越多企业家和学者们的关注[5-6]。
Huy将组织情绪能力定义为组织感知、理解、监测、调整和利用员工情感,并在组织内运用管理、制度、规则唤起员工情感的能力。较高的组织情绪能力可以通过疏导员工消极情绪,协调并同化不同的员工情绪诉求,形成有效的组织运作,帮助管理人员准确、及时地评价雇员的情绪和满意度,从而采取适当的方案处理员工情绪问题,达到鼓励员工创新、提高组织创造力的目的[7-8]。有研究表明,组织情绪能力能够引导员工把情绪投入到新产品开发或其它创新活动中[9]。组织内良好的情绪氛围有利于员工间的沟通合作,进而促进组织内知识共享,而知识共享和组织公民行为有利于推动组织和个体创新[10]。
Burns[11]首先提出转换型领导风格概念,开辟了领导风格理论研究的新思路。Bass[12]进一步界定了转换型领导的4个维度:理想化影响、精神鼓舞、个别关怀、才智启发。他认为,转换型领导通过组织愿景规划、自身形象提升而获得员工的追随与尊重,进而影响员工情绪、动机、价值观等,使下属意识到所承担任务的重要意义,愿意为工作付出额外努力,甚至为组织利益放弃个人利益,从而产生超过期望的工作结果。
目前,国内外学者普遍认为,领导风格与员工创新绩效及创造力有紧密联系,尤其是转换型领导对个体创新和组织创新有显著正向影响[13]。转换型领导作为一种情感领导,具有令下属心悦诚服的特质,并能够成为下属的行为典范[14]。转换型领导对员工的工作支持与情感关怀,有助于员工工作满意度提升和组织信任感增强,进而提升员工创造力[15-16]。转换型领导的充分授权使下属能够批判性地思考问题,营造一种轻松的工作环境,使下属在良好的心理和生理状态下表现出更多创新行为[17]。
作为一种情绪性劳动[18],创新执行过程会受到多种情境因素的影响,如领导风格、工作环境、个人能力等,其中也包括情绪。组织是由个体组成的整体,组织内每个独立个体都会受到个人及他人情绪的影响。对于组织而言,情绪是非常重要的概念,组织情绪是组织内所有成员对情绪交换、人际交往、领导风格、组织政策的感知,这种感知会反作用于个体,情绪能力的运用有助于员工理解领导的管理行为。组织情绪能力与领导行为可视为一个相互关联的整体,两者之间可能存在交互作用进而对个体创造性角色认同产生影响,而具有创造性角色认同的员工能够更积极地寻求解决问题的新方法,其创新水平也更高[19]。情绪能力越强的组织其情绪调控能力也越强,能营造积极、轻松的情绪氛围,为组织内个体提供放松、舒适的情绪氛围,组织成员会感受到较多的正能量,会开展更多探索性互动活动,这些活动都有利于员工创新行为产生。组织内良好的情绪有利于成员间的沟通合作,进而影响组织内知识共享,而知识共享和组织公民行为又是组织创新和个体创新的重要影响因素[20]。
转换型领导还可以通过中间变量,间接促进创新行为产生。根据Weiss[21]的情感事件理论,员工会对特定的工作事件产生情绪反应,这些反应将影响他们的工作绩效和满意度。积极的情绪分享会使组织内部出现更多开拓性互动,后者可以影响成员对组织的满意度,进而影响组织创造力[22]。因此,组织情绪可作为领导替代(抵消)因素,对领导效能的实现起调节作用,能够帮助(阻碍)领导者带领成员进行创新活动。转换型领导有利于员工增强组织信任感和公平感,并进一步提升员工对组织的认同度和忠诚度。最终,员工从工作中获得更多满足并表现出更高的工作热情,把工作看作是实现个人需求的过程,在实现组织目标和个人价值的过程中,表现出较高的风险承担意愿和更强的创造力[23]。
W公司是中国规模最大的专业生产、销售汽车发动机气门和气门挺杆的企业,拥有61年辉煌历史,是中国汽车零部件行业自主品牌的骄傲,具备年产气门6 000万支、挺杆1 000万支的生产能力,位居国内行业前列。该公司长期为德国宝马、美国福特、上海大众等100多家汽车厂家生产配套产品。公司现有员工3 000多人,其中涉及产品研发的核心工程技术人员约110人,占总人数的5.5%,主要负责公司新产品研发、工艺开发、专机开发、技术改进、质量保证等。W公司是省级高新技术企业,其科研成果曾获国家级新产品、中国汽车工业科技进步奖等多项荣誉,具有中国同行业无法比拟的优势和经验。
基于案例企业的典型性和研究材料的可得性,本研究选择W公司作为案例研究对象的原因有:①该公司在国内外市场享有较高声誉,强大的研发能力和较高的研发效率是其长期获得客户青睐的主要原因;②该公司工程技术人员较高的创新能力和素质水平赢得了业界广泛赞誉,其围绕研发项目的人才管理和培养机制成效显著;③该公司属于中等规模企业,公司组织结构较为简单,研发人员相对集中,进行实地访谈和资料获取较为便捷。
扎根理论研究法是1967年由哥伦比亚大学的Barney Glaser与Anselm Strauss[24]共同提出的一种研究方法。在翔实的经验资料基础上,运用系统化程序进行逻辑、归纳、演绎、对比、分析,螺旋式地从现象中提炼基本问题,并逐渐创建和完善相应理论体系,即收集数据—形成理论—再收集数据—完善理论。
扎根理论的研究方法分为开放性译码、主轴译码和选择性译码3个阶段,要求研究者从资料中提炼概念,系统地询问与概念相关的生成性理论问题,反复比较资料与理论之间的关系,进而提炼出相关类别和属性。同时,不断用新收集的资料与已有数据进行比较并进行理论修正,直至理论饱和(新收集到的数据可以被已有范畴概括,而不再产生新的范畴)。本研究选择扎根理论对案例进行分析,有利于提高研究的规范性和研究信度,弥补定量研究现象挖掘不够深入、相关数据难以获取的缺陷,得到突破性或创新性的结论。
本研究数据收集方法以深度访谈为主,以文件分析为辅。访谈对象为企业分管技术的副总、人力资源部与研发中心的管理人员以及普通研发人员。为确保访谈质量,访谈分组依次进行:管理人员采取一对一的方式,普通研发人员随机选取2人为一组。笔者首先对W公司研发中心员工进行随机抽样,即开放式抽样。然后,根据访谈和资料收集结果,采取差异性抽样,将访谈对象范围缩小为工作年限大于或等于5年,且在项目研发团队中能够发挥重要作用的人员。最后,通过区别性抽样,将访谈对象范围进一步缩小为获得一定研发成绩(如取得专利或获得公司创新类嘉奖励),且同事评价较好的员工(人际关系较好),以便于分析、总结领导风格与组织情绪能力及企业创新之间的关系,最终形成理论。
访谈问题设置包括:①日常工作介绍,包括工作强度、工作压力;②员工对所在企业、部门创新环境的感受,企业为鼓励员工创新而制定的政策等,尤其是部门主管为鼓励员工创新所做的自发性工作;③员工间沟通情况、工作分配情况和部门主管对于部门内部性格偏执员工的管理方法;④工作情绪影响因素以及处理方法;⑤员工对于个人情绪的表达途径和方法,特别是部门主管对于部门内部工作情绪的关注度;⑥研发过程中的失败事例,以及企业对于失败的包容度。
按照扎根理论的操作程序,首先对材料中的词句、段落等进行分析、概括、归纳和标识,通过三级编码抽象成概念,再将概念进一步整合成范畴,以此寻找各因素间的关联性,最终完成转换型领导、组织情绪能力与企业创新之间的关系梳理。
开放性编码就是遵循一定原则将原始资料进行归纳整理、逐级缩编,将大量语句抽象成概念,再将概念彻底打碎,按照相同内涵特征的原则重新组合[25],提炼范畴,使其正确地反映资料内容,实现现象聚敛。本研究对获取资料进行概括、分解,共抽象出及时沟通、情绪感知、错误容忍、创新连贯性等109个概念,并通过多次比较,总结出情绪表达、共担风险、关心下属利益、创新绩效等43个范畴,如表1所示。
主轴性编码是在开放性编码的基础上,通过典范模型,即因果条件→现象→脉络→中介条件→行动/互动策略→结果,辅以必要的原始资料挖掘,将各自独立的范畴联系起来[26],并进一步挖掘范畴的含义,整合抽象出更高层次的范畴(主范畴)。本研究通过不断比较和挖掘,共得到个人魅力、精神激励、个别关怀、智力启发、鼓舞、自由表达、情感体验、合作交流、身份认同、组织包容、创新人才培养、创新行为12个主范畴。部分主范畴典范模式分析过程如表2、表3、表4、表5、表6所示。
选择性编码是将尚未发展完备的范畴补充完整,总结出可以统领所有范畴的核心范畴,并形成建立在范畴关系上的扎根理论过程,将研究结果囊括在一个较为宽泛的理论架构之中。为保证研究的严谨性,笔者通过对访谈记录的整理,发现新的陈述内容几乎被现有资料覆盖,没有新概念和范畴出现,由此判断已达理论饱和。本研究通过对12个主范畴及相应副范畴的深入分析、比较,发现可以通过转换型领导提高组织情绪能力,从而扩大企业创新主范畴来概括其它所有范畴。围绕该核心范畴,本研究发现转换型领导与组织情绪能力之间存在正向关系,前者通过提升组织情绪能力推动企业研发人员个体创新、组织创新以及创新人才培养,如图1所示。
表1 W公司资料记录开放性编码过程示例

文件及访谈资料整理贴标签概念化范畴化 公司非常重视研发过程中的沟通与反馈,我们有一种叫“班前会”的制度,就是每天上班前召开15~30min的短会,总结工作进展,交代注意事项(m1)。团队成员、项目经理、公司相关支持部门领导参加(m2),必要时公司高层管理者也参会。通过会议:①发现个人情绪(m3),及时协调沟通(m4);②发现研发问题和困难,逐层反馈,及时解决(m5)。我们将部门领导定位为项目支持者,目的是减少管理人员与研发人员的权利距离(m6),促使垂直沟通更加顺畅有效(m7)公司对于员工在日常工作可能出现的错误,一般采取尽量包容态度(m8),但有一定底线。例如当个别员工出现工作失误,直接领导首先帮助分析出错原因(m9),如果是客观原因,比如设备、资源支持、团队配合等,则由领导出面协调处理解决(m10),防止类似错误再次发生;如果是主观原因,则通过与员工谈心,了解真实情况(m11),比如个人能力问题,一般通过工作重新分配、岗位调换解决(m12);家庭、健康等原因(m13),一般通过临时工作调整解决(m14);工作态度问题,一般以批评教育为主(m15),情况严重的进行撤职、转岗,甚至解除劳动合同。对于个别偏执员工,需要领导进行判断(m16),与员工沟通交流,讲清利弊(m17),只对破坏底线的行为和个人采取措施(m18)公司研发团队是学习型团队(m19),领导也是学术型领导(m20),以身作则(m21),上下级关系就像师生关系(m22),经常鼓励我们表达自己的想法(m23)并付诸实践(m24),遇到问题会通过内部讨论解决(m25),彼此沟通和联系频繁(m26),交流经验(m27),协调了任务实施过程的不一致性(m28),消除了团队冲突的负面影响(m29),有效缓解了员工压力(m30),在企业内形成一个自由、宽松的创新氛围(m31),保证了研发活动有序进行(m32)m1重视沟通m2领导者参与m3发现情绪m4及时协调沟通m5及时解决困难m6压缩权力距离m7上下级沟通顺畅m8包容失误m9领导者帮助下属分析失误m10领导者协调解决客观失误m11谈心解决主观失误m12工作调整解决能力不足m13关心个人生活m14工作调整临时解决个人生活问题m15批评解决态度问题m16领导判断力m17包容偏执m18破坏底线措施m19学习型团队m20学术型领导m21以身作则m22师生般的上下级关系m23鼓励自由表达m24鼓励创新实践m25内部讨论解决冲突m26沟通交互作用m27内部经验交流m28协调不一致m29消除团队冲突m30缓解员工压力m31宽松的氛围m32有序创新c1及时沟通(m1,m4,m26)c2领导者参与团队(m2,m10)c3情绪感知(m3)c4团队凝聚力(m5,m25)c5和谐的上下级关系(m6,m22)c6沟通顺畅(m7)c7错误容忍(m8,m9)c8精神支持(m11)c9主动工作调配(m12,m14)c10关心下属个人问题(m13)c11批评教育(m15)c12重视管理者经验(m16)c13包容个性(m17)c14惩罚(m18)c15组织学习(m19)c16管理者个人魅力(m20,m21)c17鼓励自由表达(m23)c18鼓励创新实践(m24)c19知识传承(m27)c20处理内部矛盾(m28,m29)c21缓解压力(m30)c22创建和谐氛围(m31)c23创新连贯性(m32)s1情绪表达(c1,c6,c17)s2行动导向(c2)s3情绪感知(c3)s4共担风险(c5)s5包容失败(c7,c13)s6关心下属利益(c8,c10)s7团队合作(c4,c9)s8疏导消极情绪(c11,c14,c20,c21)s9学习提高(c15)s10受尊敬可信赖(c16)s11鼓励试验(c18)s12知识转移(c19)s13推动积极情绪(c22)s14组织创新(c23)
注:资料来源为访谈录音和公司相关文件整理,对语言进行了一定程度的规范化;为说明研究过程和节省空间,本文只截取了开放性编码表格的一部分作为示例,且概念中所包含的标签及范畴中所包含的概念删掉了示例资料中没有标签的概念;“m”表示标签,“c”表示概念,“s”表示范畴
表2 主范畴“个人魅力”典范模型

因果条件技术权威、个人素养中介条件共担风险现象信心建立、学习提高行动策略关心下属利益、行动示范脉络受尊敬可信赖、行业典范结果推动积极情绪、集体性情绪、工作满意度、鼓励试验、组织创新、个体创新
表3 主范畴“个别关怀”典范模型

因果条件尊重下属、情绪理解中介条件关心下属利益、精神支持现象承认差异、包容个性行动策略鼓励试验、错误容忍、专业辅导脉络员工成长、私人情谊结果推动积极情绪、工作满意度、个体创新
表4 主范畴“自由表达”典范模型

因果条件情绪感知、情绪理解中介条件人际关系、私人情谊现象情绪表达、包容个性行动策略情绪调节脉络集体性情绪结果推动积极情绪、疏导消极情绪、工作满意度、个体创新、创新绩效
表5 主范畴“合作交流”典范模型

因果条件愿景规划、情绪表达中介条件共担风险现象研发耐性、凝聚力行动策略处理内部矛盾、专业辅导脉络团队合作、员工互助、团队信任结果组织创新、组织学习、知识转移
表6 主范畴“创新行为”典范模型

因果条件信心建立、学习提高中介条件专项激励、研发耐性现象能力激发、创新连贯性行动策略鼓励试验、错误容忍脉络组织创新、个体创新结果创新绩效

图1 转换型领导与组织情绪能力关系模型
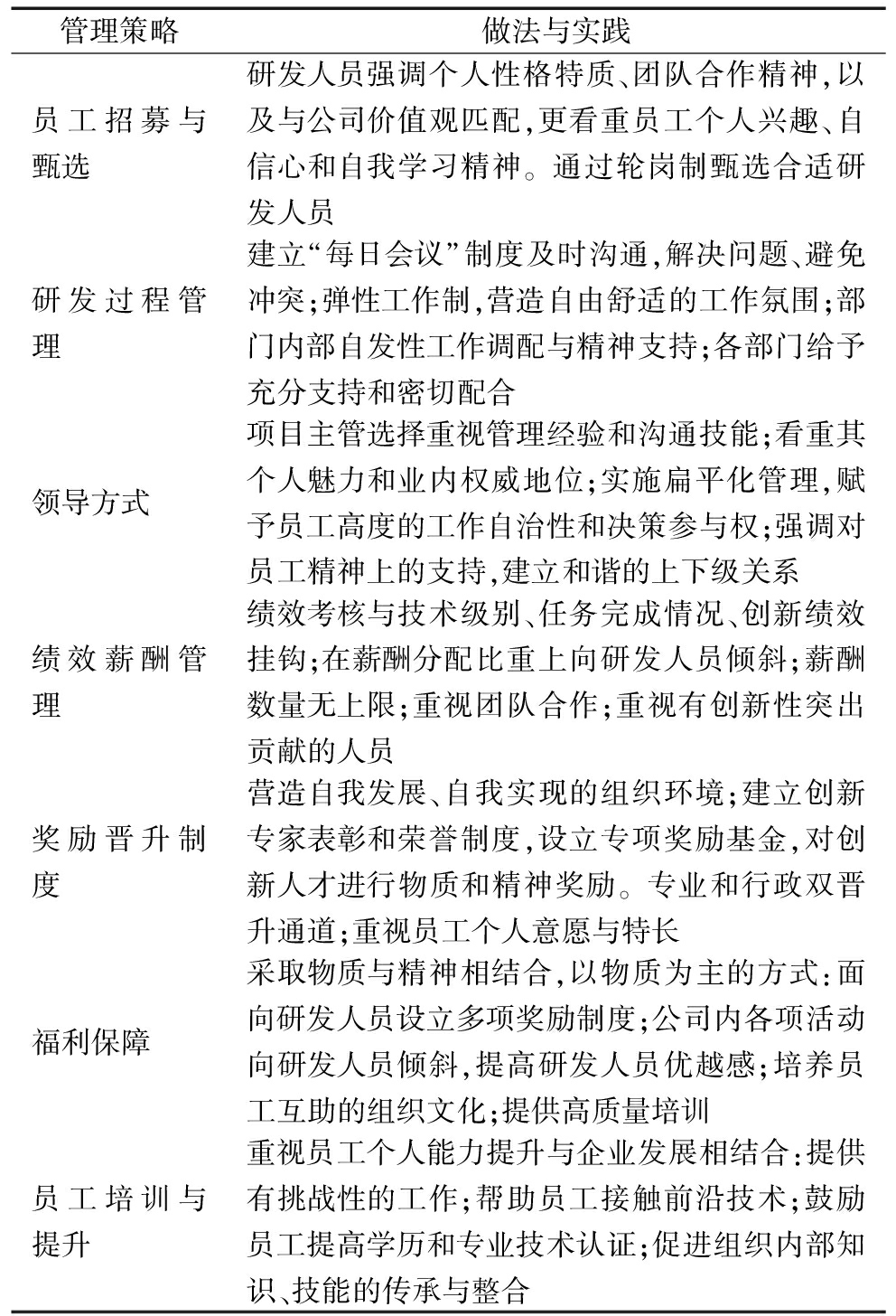
W公司以研发项目为载体,通过设定明确的工作目标、外在工作动机和内部激励机制,鼓励员工从事更多创新活动,企业管理者通过正式或非正式沟通方式,及时消除组织冲突,重视前沿技术培训和指导,鼓励员工提出新思路、新方法,营造形式自由但工作紧张的创新氛围,有效地提升了个体创新能力和组织创新能力,如表7所示。
表7 W公司围绕研发项目提升企业创新能力的管理与实践

管理策略做法与实践员工招募与甄选研发人员强调个人性格特质、团队合作精神,以及与公司价值观匹配,更看重员工个人兴趣、自信心和自我学习精神。通过轮岗制甄选合适研发人员研发过程管理建立“每日会议”制度及时沟通,解决问题、避免冲突;弹性工作制,营造自由舒适的工作氛围;部门内部自发性工作调配与精神支持;各部门给予充分支持和密切配合领导方式项目主管选择重视管理经验和沟通技能;看重其个人魅力和业内权威地位;实施扁平化管理,赋予员工高度的工作自治性和决策参与权;强调对员工精神上的支持,建立和谐的上下级关系绩效薪酬管理绩效考核与技术级别、任务完成情况、创新绩效挂钩;在薪酬分配比重上向研发人员倾斜;薪酬数量无上限;重视团队合作;重视有创新性突出贡献的人员奖励晋升制度营造自我发展、自我实现的组织环境;建立创新专家表彰和荣誉制度,设立专项奖励基金,对创新人才进行物质和精神奖励。专业和行政双晋升通道;重视员工个人意愿与特长福利保障采取物质与精神相结合,以物质为主的方式:面向研发人员设立多项奖励制度;公司内各项活动向研发人员倾斜,提高研发人员优越感;培养员工互助的组织文化;提供高质量培训员工培训与提升重视员工个人能力提升与企业发展相结合:提供有挑战性的工作;帮助员工接触前沿技术;鼓励员工提高学历和专业技术认证;促进组织内部知识、技能的传承与整合
关于领导风格的研究文献指出,转换型领导就是通过愿景描绘,采取分享、投入、热情与刺激等手段,使员工意识到所承担任务的重要意义,激发下属高层次需求与内在动机,营造互相信任的氛围和支持成长学习的环境,赋予成员自主权,促使下属为了组织利益不惜牺牲个人利益,从而达到超过原来期望结果的一种领导行为。在W公司案例中,企业和部门领导者在项目研发过程中鼓励研发团队之间以及团队内部成员之间的互动、协作与竞争,建立良好的沟通渠道,对于研发中的问题主动给予帮助,赋予团队成员较大的自主权。在日常工作和生活中,企业为研发人员提供相对优越的薪酬、福利政策、晋升空间和培训机会,营造共同成长的组织氛围。该公司的举措基本与转换型领导的4个维度:领导魅力、精神鼓励、个别化关怀、智力启发相契合,既有效提高了组织创新绩效,又有利于企业创新人才发展。因此,本研究认为,转换型领导与个体创新、组织创新及创新人才培养之间都存在正向关系。
孙锐[27]提出,组织情绪能力提升可以促进员工间的沟通、互动,增进彼此了解,确定组织共同目标和共同身份认知,推动跨层级组织学习,促进组织内个体知识的转移和整合,进而支持新技术、新产品的开发、实验,进一步提升组织创新绩效。W公司以共同的价值观、相似的性格特点及工作目标认知作为人才甑选的主要考虑因素,并通过一年的轮岗实习和双向选择,进一步加深了员工间的感情联结,体现了较高的和谐氛围动态性和组织认同动态性。公司的“每日会议”制度使研发团队内部与其它职能支持部门之间拥有较为宽松的情绪表达空间,体现了较高的自由表达动态性和组织包容动态性。公司制定的激励、晋升及各项福利制度,使得研发人员在工作中充满激情,体现了较高的鼓舞动态性。由此可以看出,W公司研发部门具有较高的组织情绪能力。在研发创新工作中,较高的组织情绪能力有利于研发人员进行情绪沟通、互动和共享,从而统一认识、统一行动,推动跨层级创新联合行动;有利于研发人员了解组织内的情绪反应,接受和融入组织创新活动的情绪表达,减少情绪冲突、摩擦和抱怨,进而提高创新活动的连贯性;有利于研发人员对组织情绪的同步协调,提高工作效率,促成合作,形成共同参与、积极主动的创新行为模式,最终提高组织创新质量。
W公司研发团队的领导方式偏向于转换型领导方式,获得了下属的尊敬和信任,通过设定明确的工作目标、外在工作动机和内部激励机制,使员工在工作中能够充分释放热情。该公司重视前沿技术培训和指导,鼓励员工提出新思路、新方法,并通过正式或非正式沟通方式,及时消除组织冲突。同时,该公司对困难员工给予关怀与照顾,尽量满足员工需求,提高了员工关系质量,使员工享有更多的权利与机会,营造出形式自由但工作紧张的创新氛围,提高了团队组织情绪能力,促使员工表现出更多的创新行为。因此,本研究认为,转换型领导与组织情绪能力之间存在正向关系,并通过组织情绪能力提升企业创新能力。
本文从组织情绪能力的角度出发,将组织层面的情绪能力纳入领导理论和创新理论的研究领域,探讨中国企业文化背景下转换型领导风格对于企业创新的影响。本文对组织情绪能力进行了文献梳理,在国外学者研究的基础上,通过大规模访谈和扎根理论分析,构建了中国企业背景下转换型领导风格、组织情绪能力与企业创新之间的关系模型,对组织层面的情绪能力研究中国化进行了深化。
本研究的实践意义在于:企业管理人员可通过转变自身领导方式,采取相应的管理策略,例如,通过树立自身专业典范、减少行政层级距离感、加强与下属的非正式交流、关心下属深层次需求等,促进研发人员的情绪沟通、互动和共享,从而有利于研发人员组织情绪同步协调,减少情绪冲突、摩擦和抱怨,统一认识、统一行动,形成共同参与、积极主动的创新行为模式,进而提高创新活动的连贯性、联合性,以及促进隐性知识传承和员工自主学习能力提升,最终提高企业创新能力。
本研究也存在一定的局限性。首先,受案例研究视角和专业水平的限制,本研究还缺乏更具扩展性的数据支撑,并存在关键信息点被忽略的可能性。其次,本案例虽然具有一定代表性,但对于其它类型的领导风格(如交易型领导风格)对组织情绪能力及研发人员创新的影响,以及转换型领导风格对企业其他人员(如一线操作员工)或其它方面(提高工作效率等)的影响缺乏数据支撑。未来可以进一步丰富案例,寻找到更科学有效的方法,展开更加深入的研究。
参考文献:
[1] SHALLEY C E,ZHOU J,OLDHAM G R.The effects of personal and contextual characteristics on creativity: where should we go from here[J].Journal of Management,2004,30(6):933-958.
[2] GEORGE J M,ZHOU J.Dual tuning in a supportive context: joint contributions of positive mood,negative mood,and supervisory behaviors to employee[J].Academy of Management Journal,2007,50(3): 605-622.
[3] 孟昭兰.情绪心理学[M].北京: 北京大学出版社,2005.
[4] GEORGE J M.Group affective tone[J].Handbook of Work Group Psychology,1996(2):77-94.
[5] 张新荣.知识员工的情绪管理[J].企业改革与管理,2005(6):28-29.
[6] 凯文·汤姆森.情绪资本[M].崔姜薇,石小亮,译.北京:当代中国出版社,2004.
[7] ASHFORTH B E,HUMPHREY R H.Emotion in the work place: a reappraisal[J].Human Relations,1995,48(2):97-125.
[8] GEORGE J M,ZHOU J.Dual tuning in a supportive context: joint contributions of positive mood,negative mood,and supervisory behaviors to employee creativity[J].Academy of Management Journal,2007(50):605-622.
[9] AKGUN A E,KESKIN H,BYRNE J,et al.Emotional and learning capability and their impact on product innovativeness and firm performance[J].Technovation,2007,27(9):501-513.
[10] 路琳,梁学玲.知识共享在人际互动与创新之间的中介作用研究[J].南开管理评论,2009,12(1):118-123.
[11] BURNS J M.Leadership[M].New York: Harper&Row,1978:11-121.
[12] BASS B M.Leadership and performance beyond expectations [M].New York: Free Press,1985.
[13] PIETERSE A N,VAN KNIPPENBERG D,SCHIPPERS M,et al.Transformational and transactional leadership and innovative behavior:the moderating role of psychological empowerment[J].Journal of Organizational Behavior,2010,31(4):609-623.
[14] 陈文晶,何堪.转换型领导和交易型领导的回顾与展望[J].管理评论,2007,19(9):22-30.
[15] BASS B M.Leadership and performance beyond expectations[M].New York: Free Press,1985.
[16] MUMFORD G,SCOTT B,JILL M.Strange,leading creative people: orchestrationg expertise and relationship[J].The Leadership Quarterly,2002,13(6):705-750.
[17] 朱天一.领导风格与员工工作满意的关系—组织公平认知为中介效果的研究[J].工商管理,2012(6):54-63.
[18] 孙锐,张文勤.企业创新中的组织情绪能力问题研究[J].科学学与科学技术管理,2015(12):70-78.
[19] 王国猛,孙昊信宜.情绪创造力对员工创新行为的影响:情绪社会构建理论的视角[J].心理科学,2016,39(1):124-130.
[20] 刘朝,张欢,王赛君,等.领导风格、情绪劳动与组织公民行为的关系研究——基于服务业企业的调查数据[J].中国软科学,2014(3):119-135.
[21] WEISS H M,CROPANZANO R.Affective events theory,a theoretical discussion of the structure,causes and consequences of affective experiences at work[J].Research in Organizational Behavior,1996,18(8):1-74.
[22] RHEE S Y.Shared emotions and group effectiveness: the role of broadening-and-building Interacdons[J] .Academy of Management Journal,2007,50(3):605-622.
[23] VAN SCOFFER J.Relationship of task performance and contextual performance with turnover,job satisfaction and affective commitment[J].Human Resource Management Review,2000,10(1):79-95.
[24] GLASER BARNEY,STRAUSS ANSELM L.The discovery of grounded theory: strategies for qualitative research[M].New York:Aldine de Gruyter,1967.
[25] 李志刚,李兴旺.蒙牛公司快速成长模式及其影响因素研究——扎根理论研究方法的运用[J].管理科学,2006,19(3):2-7.
[26] 李志刚.裂变型创业[M].北京:经济管理出版社,2007.
[27] 孙锐,赵晨.战略人力资源管理、组织情绪能力与组织创新——高新技术企业部门心理安全的作用[J].科学学研究,2016,34(12):1663-1673.
Abstract:In the current China's innovation drive under the background of development strategy,from the perspective of emotional capacity to explore the influence effect of leadership to the enterprise innovation is a new subject of research has important theoretical and practical significance of.Based on the domestic some well-known automobile spare parts manufacturing enterprise as a case,dominated by grounded theory tool for research,summarizing the transformational leadership style through practice in emotional capacity for mediation,R&D staff of the enterprise innovation behavior and innovation personnel training has a positive effect.This study extends the emotional capacity and researches of the relationship between enterprise innovation,to Chinese enterprises from the perspective of organizational behavior at the same time have certain guiding significance to improve the innovation ability.
Key Words:Grounded Theory; Transformational Leadership; Organizational Emotional Capability; Enterprise Innovation
收稿日期:2017-04-07
基金项目:国家自然科学基金面上项目(71172109)
DOI:10.6049/kjjbydc.2017020140
中图分类号:F273.1
文献标识码:A
文章编号:1001-7348(2017)22-0147-06
(责任编辑:张 悦)