创客思维如何促发企业内部运营生态变革
——基于《任正非采访实录》的分析

郭会斌1,2,霍晓明1,王新爱3

(1.河北经贸大学 工商管理学院,河北 石家庄 050061;2.中南财经政法大学 工商管理学院,湖北 武汉 430073; 3.三亚学院 管理学院,海南 三亚 572000)

摘 要:通过对华为创始人任正非2019—2020年44次接受国内外媒体采访的53.1万字采访实录进行文本分析,采用程序化扎根理论归纳任正非的思维构型,并对其创客思维如何促发特定时期华为内部运营生态变革进行探索。结果发现,任正非的创客思维包括自我批判、持续学习、艰苦奋斗等,由此归纳出SUCCESS数字领导力理论。以此为基础,华为建立起有效的运营机制,并从人才生态、治理生态、技术生态与开放生态4个方面促使内部运营生态变革。结论可丰富原有领导力理论,为创客应对不确定性环境风险提供有益启示。

关键词:创客思维;内部运营;生态变革;任正非

How Maker Mindset Promotes the Reform of Enterprises' Internal Operation Ecosystem:Text Analyses on Ren Zhengfei Meeting the Press

Guo Huibin1,2,Huo Xiaoming1,Wang Xinai3

(1.School of Business Administration,Hebei University of Economics and Business,Shijiazhuang 050061,China;2.School of Business Administration,Zhongnan University of Economics and Law,Wuhan 430073,China;3.Department of Management,University of Sanya,Sanya 572000,China)

AbstractWith digital technologies,such as big data,cloud computing,artificial intelligence,blockchain and so on,gradually changing the fundamentals of the industrial economy,modern society has entered the era of the digital economy.For the economic entities of any country,it is necessary to invest in and develop managers with digital leadership.China has been involved in the so-called "digital zero-sum game" of some hegemonic competitors,in which digital mindset and digital economy interact with and promote each other and jointly breed the Makers.Makers play a role in the production and dissemination of social knowledge; therefore,there is an important value for the development of Chinese enterprises to apply the Maker mindset in the digital economy era to the micro-level of enterprise ecological construction.

In February 2018,Vodafone Group and Huawei announced that they had jointly completed the first 5G call test in the world.The advent of 5G has become the trigger for the United States to tighten its strategic blockade against Huawei.The United States,through a series of measures such as economic blockades,policy restrictions,judicial charges,technical pressure,and alliance boycotts,has made Huawei fall into the specific situation of the evolving digital game and competition of the "anti-globalization wave" dominated by the American market.However,Huawei did not get caught up in the "new arms race" as some countries expected.As a Maker,Ren Zhengfei takes a series of typical countermeasures to maintain the stable internal operation of Huawei.His digital mindset,combined with internal operating mechanism in Huawei company,has played an important role together.This ensures that Huawei can maintain the self-balance and good circulation of its internal operating ecosystem in some extreme situations,such as the hegemonic technology war initiated by the United States,the absence of senior leaders,and the failure of supply of core equipment.

Using the vertical single case study method,this study makes text analyses of about 531 000 words of interview records of Huawei's founder,Ren Zhengfei,interviewed by domestic and foreign media 44 times from 2019 to 2020.It first sorts out the challenges faced by Huawei in both internal and external environments from 2018 to 2020.On this basis,it further summarizes the main practical problems from Ren Zhengfei's Maker thinking; by using the procedural grounded theory method,the study summarizes Ren Zhengfei's digital mindset configuration and explores the reform of Huawei's internal operation ecosystem in a specific period promoted by his digital mindset.The results show that the digital mindset of Ren Zhengfei can be distilled into categories such as self-criticism,continuous learning and hard struggle.The digital mindset can be summarized into the SUCCESS digital leadership theory which refers to self-discipline,undertaking,cohesive force,caution,empathy,sagacity,and sharing.On this basis,Huawei has established an operation mechanism to effectively respond to threats and challenges from some countries,such as a self-correction system,a re-education and training system,and special employee promotion methods,and promoted the reform of internal operation ecosystem from four aspects:talent ecology,governance ecology,technology ecology and external coordination ecology.

This study not only enriches the original leadership theories and expands the application of integration theory in Chinese enterprises,but also provides beneficial enlightenment for Makers to deal with challenges in an uncertain environment.The enlightenment of this study is as follows:enterprises should strengthen independent research and innovation of digital technology; in order to discover and cultivate the digital mindset of Makers,business leaders should not copy the management concepts and practices of other excellent entrepreneurs,but be creative and coordinate the digital mindset of Makers with the enterprise's micro policies,mechanisms and systems,thereby promoting the self-balance and good circulation of the internal operation ecosystem of the enterprise.

Key WordsMaker Mindset; Internal Operation;Ecosystem Reform; Ren Zhengfei

DOI10.6049/kjjbydc.2023020638

开放科学(资源服务)标识码(OSID):

中图分类号:F272.91

文献标识码:A

文章编号:1001-7348(2024)14-0083-10

收稿日期:2023-02-28

修回日期:2023-04-22

基金项目:河北省教育厅人文社会科学研究重大课题攻关项目(ZD202103);韩国研究财团机构项目(2021S1A5A2A0306212811);海南省哲学社会科学规划课题项目(HNSKYB20-48);海南省自然科学基金项目(722RC737)

作者简介:郭会斌(1968-),男,河北新乐人,博士,河北经贸大学工商管理学院教授,中南财经政法大学工商管理学院教授,研究方向为人力资源管理、创新创业战略;霍晓明(1995-),女,河北石家庄人,河北经贸大学工商管理学院硕士研究生,研究方向为人力资源管理;王新爱(1981-),女,河北任丘人,三亚学院管理学院副教授,研究方向为组织创新。本文通讯作者:王新爱。

0 引言

数字经济正引领新一轮经济增长。对经济实体而言,必须培育具有数字领导力的管理者[1]。这其中蕴含的创客思维与数字经济相互促进,共同孕育创客这一群体。近年来,创客相关研究主要聚焦创客空间、创客教育与创客运动等,鲜有学者系统考察数字化领导力理论中的创客思维结构维度[2]。与此同时,企业能够根据外部环境变化对内部生态系统结构、运营体系和成员生态位进行调整,进而推动产业链群生态体系演化,增强其环境应对能力[3]。因此,将创客思维应用于企业生态构建,对我国企业发展具有重要价值[4]

2018年以来,受到核心产品断供和多国抵制打压,但华为技术有限公司(以下简称“华为”)采取了一系列应对措施以维持内部平稳运营。华为借助内部运营生态系统变革,向全球互联的数字世界迈进。在这一过程中,华为创始人任正非作为创客,其思维模式发挥了中流砥柱的作用。创客承担着社会知识、技术生产与传播的角色,因而探究创客思维对企业生态系统变革的影响,对经济与社会发展具有重要意义。

基于此,本文需要探究的问题如下:目前局势下,任正非本身作为一名创客,其思维表现如何?其创客思维如何促发企业内部运营生态系统变革?本文通过对任正非2019—2020年44次接受国内外媒体采访的内部访谈资料(《任正非采访实录》以下简称“实录”)、学术文献以及官方资料进行文本分析,运用程序化扎根理论归纳创客思维构型,以期揭示其创客思维对企业内部运营生态变革的促发机理。

1 文献回顾

1.1 数字时代的领导力理论

基于领导特质理论,Barnard[5]认为,领导者应具备机敏察觉与适应环境、勇于担责等特质;郑晓明等[6]发现,领导者需具备担当与凝聚力,进而提出Flight危机领导力理论;郎艺和尹俊[7]提出谨慎实施行动;沈莉和葛玉辉[8]强调正念领导力理论中的同理心[8]。上述研究成果的关注点和视角不同,会因个体、情境差异具有不同的适用性。

数字技术应用能够改变企业与领导者间的交流形式,故领导者需要对思维与决策方式进行相应的改变[9]。由此,学者们提出了“信息化领导力”(E-leadership),该概念是指采用先进数字或信息技术促使领导者带领的团队成员或整体组织发生变化的能力[10]。部分学者将其译为“电子领导力”或“数字领导力”。进一步地,Roman等[11]提出“SEC六能力模型”(Six E-competency Model);李燕萍和苗力[4]发现创客思维属于数字领导力维度,并基于中国情景将数字领导力划分为数字化战略思维能力、数字化环境掌控能力、数字化组织变革能力、数字化人才发展能力、数字化沟通社交能力5个方面。

由此可见,现有数字领导力理论研究主要围绕其概念内涵展开,对数字领导力结构维度划分过于单一,对于创客思维的分析不够深入[2,12]

1.2 创客思维形成及应用

创客思维是依托创客教育与创客运动衍生的思维方式。创客具备成长型思维,这类群体会以积极的态度和不懈的努力取得成功(韩芳和陈珊,2017)。例如,Honey等[13]认为,Dougherty作为一名创客,正是凭借积极的心理激励与勇敢尝试才成功创办了MAKE杂志;Chu等[14]将创客思维形成过程归纳为动机、自我效能感与兴趣;李欢欢[15]认为,创客思维是创业者观念革新后的迸发,并发现数字时代创客思维能够促发传统行业变革;Magistretti等[16]进一步指出,实现企业数字化转型与变革目标需要运用创始人的思维感知现实机会,进而将数字技术带来的挑战转化为机遇,不断驱动链群组织变革,并通过内部人才管理、机构整合、技术研发及对外协调促进企业生态位体系演化,由此增强组织环境适应力。

由此可见,现有文献通过探讨创客思维形成过程[14-15],揭示了创客思维对企业转型与变革的影响[16-17],但并未对创客思维进行统一界定,基于创客思维指导企业内部数字化转型与变革的研究相对匮乏[18]

1.3 企业创新生态系统

企业创新生态系统有助于企业获取互补性资源以提升自身核心竞争力,在环境发生变化时快速实现自组织、自恢复、自平衡与自循环[3]。它不仅是国内外管理理论研究的热点,而且是企业经营实践中的关键战略,如宝洁的“联合与发展”开放式创新战略等(韩少杰等,2020)。华为发布鸿蒙2.0时表示:“成功开发操作系统只是1%,剩下的99%都是做生态。”

(1)创新生态子系统。Oh等[19]对创新生态系统进行划分,从技术层面划分出技术生态系统,从操作层面划分出操作生态系统;Lawrence&Lorsch[20]进一步提出区分机制与整合机制;Maurer&Ebers[21]将区分机制细分为水平区分机制与垂直区分机制。

(2)领导者与创新生态系统互动。第一,侧重参与主体。企业创新生态系统具有协同共生的特点,在构建过程中受参与主体思维与特质的影响[22]。第二,侧重政策结构机制。从生态系统过程治理角度出发,企业需要通过政策机制构建网络关系,从而实现创新生态治理[23]。West&Wood[24]认为,企业内部技术标准体系结构是复杂生态系统演化的关键。通过完善政策规制,发挥创新生态系统自组织特性,能够帮助企业在动态环境中实现持续性反馈循环。其中,领导者发挥辅助作用。

上述研究成果侧重参与主体与创新生态系统的某一方面,并未探讨参与主体与政策结构的循环互动机制对企业创新生态系统构建的影响。有关领导者(创客)思维如何通过政策机制促发企业内部创新生态子系统良性循环这一问题有待进一步探讨。

2 研究设计

2.1 案例选择

本文选择华为与其创始人任正非作为研究对象,研究时段为2018—2020年,主要原因如下:第一,任正非人格的典型性。目前,较多学者发现,任正非具备“战略框架式思考”“悖论整合”“超越性价值观”“灰度管理”和“底线思维”等特质。任正非的个体认知具有复杂性,战略框架式思考具有前瞻性和全局性。作为创客,他具备卓越的领导才能。第二,华为的典型性。华为位居2020年世界500强的第49,是“中国智造”与“中国创造”的最佳诠释。作为领军企业,华为带领我国高新技术企业走在“中华有为”之路上。第三,数据丰富性与可得性。本文数据来源主要是《实录》,需要大量有关华为发展情况的基础资料。

2.2 研究方法

为探讨“创客思维如何促发企业内部运营生态变革”这一问题,需要深入分析企业不同发展阶段的关键要素及其对变革的影响。纵向单案例研究方法可以通过剖析企业发展历程,深入分析企业不同时期、不同发展阶段的动态情况,通过比较分析不同发展阶段并基于多事件复杂逻辑关系构建相关理论。因此,本文选取纵向单案例研究方法。

本文主要从两个角度进行文本分析:第一,数字经济时代,任正非的创客思维表现在哪些方面?第二,创客思维是如何促发华为内部运营生态系统变革的?文本量化分析方法包括显性分析方法与隐性分析方法,本文综合运用上述两种方法进行分析。

2.3 资料收集

《实录》基于任正非与部分国内外专家、学者及公司高层接受采访的记录编撰,属于内部访谈资料。其中,部分记载的是任正非在会议上的原话,具有真实性与客观性。具体数据来源如表1所示。

表1 数据来源

Table 1 Data sources

数据类型数据来源数据特征获取过程二手数据《实录》(2019—2020年)可追溯性基于2019-2020年任正非接受国内外媒体采访的访谈语录进行分析学术文献可追溯性中国知网查阅网络资料可追溯性运用互联网(官方公开报道)获取

2.4 数据分析步骤

本文采用Pettigrew[25]的数据分析步骤,具体如下:①梳理2018—2020年华为面临的内外部环境挑战,在此基础上,归纳创客需要面对的主要实践问题;②从任正非的创客思维入手,分析其创客思维如何促进企业内部运营生态的良性循环;③提炼创客思维构型,并深入剖析、梳理华为在美国采取打压措施的特殊时期维持自身平稳发展的脉络,具体如图1所示。

图1 任正非的创客思维促发华为内部运营生态系统变革脉络

Fig.1 Context of how Ren Zhengfei's Maker mindset promotes the reform of Huawei's internal operation ecosystem

3 案例及数据编码

3.1 案例介绍

2018年2月,沃达丰集团公司和华为宣布合作完成全球首个5G通话测试。2018年底,美国开始指控华为设备存在网络安全问题。随后,美国联合其盟友共同抵制华为通信设备,企图采取“新孤立主义”政策令华为陷入孤立无援的境地。自此,华为陷入了美国主导的“反全球化浪潮”数字博弈与竞争的特殊情境。但华为创始人任正非以其创客思维整合资源,维持公司内部运营生态良性循环。此后,华为上方的天空逐渐由黑色变成深灰色再到如今的灰色,同时浅灰色进程不断加快,具体如表2所示。

表2 华为特定时期的案例概述

Table 2 Overview of Huawei's cases in the specific periods

时间领域外部威胁事件应对措施外围天空2018年科技非盟中心通信被攻破,美国指控华为设备存在“网络安全”威胁明确遵守业内商业道德黑色愿意签署“无后门协议”接受各国网络安全检验(如英国)深灰色2018年司法美国司法部指控华为偷窃其它公司技术相信美国法律提起诉讼灰色2018—2019年政治美国联合多国抵制华为通信设备(尤其是5G)以自身产品的“硬实力”说话与基于客户的信任尊重与探讨数字主权愿意转让5G技术许可2019年5月经济美国将华为列入“实体清单”前瞻意识浅灰色进程不断加快自主研发创新

3.2 编码结果

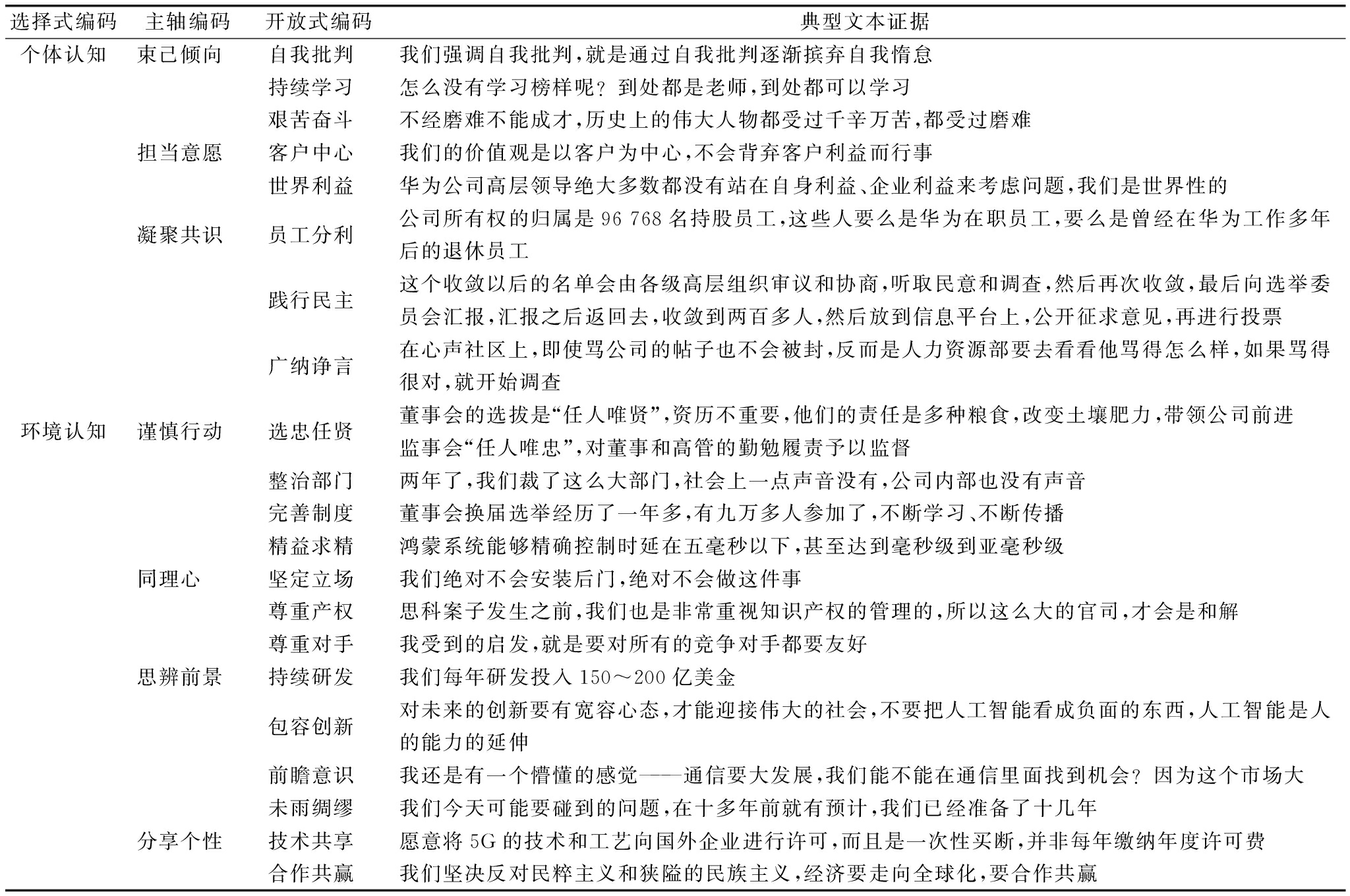
(1)任正非的创客思维。对文本进行初步分析发现,任正非的个体认知与环境认知促使其形成创客思维。在提炼关键词句的基础上,本文运用程序化扎根理论进行开放式编码,以“贴标签”方式得到21个语义相区隔的切片。

第一,个体认知方面。本文提炼出自我批判、持续学习、艰苦奋斗等8个方面。进一步地,得到束己倾向、担当意愿与凝聚共识3个维度的主轴编码。它们共同刻画了任正非的创客思维,举例如下:

重视批判与自我批判。2018年,华为员工给任正非提出了“十宗罪”,他表示乐意接受并进行自我反思,“我们把它都贴心声社区的网上了,让18万员工去批判”。同时,任正非强调员工也要进行自我批判,“我们的竞争对手,就是我们自己的惰怠”。作为创客,任正非倡导持续学习,“不同民族都有各自非常多的优点,可以互相学习”。由此可见,创客具有分享、学习、给予等个性特征[26]。任正非鼓励员工持续发扬艰苦奋斗精神,他认为,“英雄自古多磨难”,只有持续艰苦奋斗才能筑牢连接客户信任的阶梯。

教导员工以客户为中心,以世界利益为重。2010年4月,在哥伦比亚奴基热带雨林,华为员工克服重重困难将通信基站搬运上山,为当地2 759名居民架起通信桥梁。2011年3月,日本发生海啸并引发福岛核电站泄漏,华为员工帮助难民纾困、支持抢险救灾、恢复灾区基站。由上述举措可知,相较于个人价值,创客更多考虑的是社会价值[27]

倡导分利,惠及全体股东。任正非仅保留1.14%的公司股份,将股权分散的同时,凝聚人心,以此激发员工创造力。坚持践行民主、广纳诤言。“我们有一个心声社区,员工可以在这里随意发表自己的意见和建议”。华为通过上述途径广泛收集员工建议,及时调整公司制度。华为高层管理者选拔需要公开征求员工意见,真正做到体察民情、顺承民意、遵从民心。

第二,环境认知方面。任正非的创客思维体现在选忠任贤、整治部门、完善制度等13个方面。进一步地,得到谨慎行动、同理心、思辨前景与分享个性4个维度的主轴编码。

华为高层管理者选拔与任命,坚持忠贤至上。华为以忠贤为标准,通过层层筛选确定高层管理者。此举既不会引起员工反感,又能使员工信服,有利于企业内部维持“长治久安”。此外,华为会撤销一些闲置部门,将主力调至更加重要的一线,真正做到“人尽其才”。华为通过构建否决权继承制、轮值董事制度,确保企业平稳运营。任正非主张华为设备要精益求精,用产品的“硬实力”说话,如通过重构软件架构体系确保网络“极简、极速、极准、极安全”。

坚定立场,表现出超凡的战略定力。针对美国指控华为“安装后门”“威胁国家安全”,任正非寸步不让。2019年3月,任正非针对美国NDAA法案在美国发起诉讼,此举既体现出他对美国法律的尊重,又高调地向世界证明华为设备“问心无愧”。他明确表示:“我们不会偷窃侵犯别国的产权,同时也希望一些国家尊重我国的知识产权。”

主张持续研发。在高端核心技术领域,华为不断提高自主创新能力,从供应链源头减少对国外技术设备的依赖。作为创客,任正非表现出极强的创新意识,也具备前瞻意识。早在十几年前,任正非就预感到随着华为不断强大,必然会招致竞争对手“觊觎”,因而需要积极准备迎接未来挑战。针对美国在科技领域的步步紧逼,他表示:“国家与国家之间对未来的创新要有宽容心态,尊重并包容各国数字工具与数字技术的发展,加强数字技术的国际交流与合作。”

竭诚共享通信技术。华为向全世界抛出橄榄枝,愿意将5G技术许可给有需要的国家,并公开全部许可。任正非认为:“高端技术并不是一场零和博弈,只有通力合作与信息共享才能共同获利。”他坚信合作才能共赢,世界上不同的文明只有百花齐放才能构建现代信息社会。

在开放式编码过程中,本文发现,任正非的个体认知、环境认知与领导特质理论[5]、Flight危机领导力理论[6]、领导行为理论[7]的主张及内涵具有相似之处。由此,本文基于任正非的个体异质性与华为的特殊性,从企业领导者与创客特质视角进行维度聚合。

主轴编码结果显示,在个体认知方面,任正非表现出超强的束己倾向(Self-discipline,简写为S,即自己在思想、道德、品行等方面进行约束)、担当意愿(Undertake,简写为U,即挺身而出,勇于担负任务责任)与凝聚共识(Cohesive-Force,简写为C,即稳定人心,激发众人的潜能,协同共进);在环境认知方面,任正非谨慎实施行动(Caution,简写为C,即谨慎细致地做事情),具备同理心(Empathy,简写为E,即从他人角度考虑问题,得到彼此信任和真正的绩效),能够思辨前景(Sagacity,简写为S,即及时发现问题,寻求论证,在生活中进行正确思考辨析)与分享个性(Sharing,简写为S,即一起感悟、享用,顾及他人)。至此,选择式编码完成,SUCCESS数字领导力理论得以涌现。上述过程再现了认知心理学的“行为—动机—思维”范式,如表3所示。

表3 任正非创客思维编码过程与结果

Table 3 Coding process and results of Ren Zhengfei's Maker mindset

选择式编码主轴编码开放式编码典型文本证据个体认知束己倾向自我批判我们强调自我批判,就是通过自我批判逐渐摈弃自我惰怠持续学习怎么没有学习榜样呢?到处都是老师,到处都可以学习艰苦奋斗不经磨难不能成才,历史上的伟大人物都受过千辛万苦,都受过磨难担当意愿客户中心我们的价值观是以客户为中心,不会背弃客户利益而行事世界利益华为公司高层领导绝大多数都没有站在自身利益、企业利益来考虑问题,我们是世界性的凝聚共识员工分利公司所有权的归属是96768名持股员工,这些人要么是华为在职员工,要么是曾经在华为工作多年后的退休员工践行民主这个收敛以后的名单会由各级高层组织审议和协商,听取民意和调查,然后再次收敛,最后向选举委员会汇报,汇报之后返回去,收敛到两百多人,然后放到信息平台上,公开征求意见,再进行投票广纳诤言在心声社区上,即使骂公司的帖子也不会被封,反而是人力资源部要去看看他骂得怎么样,如果骂得很对,就开始调查环境认知谨慎行动选忠任贤董事会的选拔是“任人唯贤”,资历不重要,他们的责任是多种粮食,改变土壤肥力,带领公司前进监事会“任人唯忠”,对董事和高管的勤勉履责予以监督整治部门两年了,我们裁了这么大部门,社会上一点声音没有,公司内部也没有声音完善制度董事会换届选举经历了一年多,有九万多人参加了,不断学习、不断传播精益求精鸿蒙系统能够精确控制时延在五毫秒以下,甚至达到毫秒级到亚毫秒级同理心坚定立场我们绝对不会安装后门,绝对不会做这件事尊重产权思科案子发生之前,我们也是非常重视知识产权的管理的,所以这么大的官司,才会是和解尊重对手我受到的启发,就是要对所有的竞争对手都要友好思辨前景持续研发我们每年研发投入150~200亿美金包容创新对未来的创新要有宽容心态,才能迎接伟大的社会,不要把人工智能看成负面的东西,人工智能是人的能力的延伸前瞻意识我还是有一个懵懂的感觉———通信要大发展,我们能不能在通信里面找到机会?因为这个市场大未雨绸缪我们今天可能要碰到的问题,在十多年前就有预计,我们已经准备了十几年分享个性技术共享愿意将5G的技术和工艺向国外企业进行许可,而且是一次性买断,并非每年缴纳年度许可费合作共赢我们坚决反对民粹主义和狭隘的民族主义,经济要走向全球化,要合作共赢

(2)华为内部运营生态系统变革。本文对文本中的关键词句进行提炼,从成员生态位、运营体系、技术结构、对外开放等视角,对特殊时期华为应对机制进行开放式编码,得到22个语义相区隔的切片,再对其进行维度聚合,得出人才生态、治理生态、技术生态与开放生态4个维度的主轴编码。进一步地,根据是否存在与外部环境良性互动这一标准,将上述4个编码归入公司内部运营循环生态与公司对外协调循环生态。至此,选择式编码完成。华为采用“思维—政策”组合促发内部运营生态变革,使其能够有效应对外部威胁。

第一,任正非自我批判、持续学习、艰苦奋斗、选忠任贤与员工分利的创客思维,引领和促发了人才生态变革。“我们强调自我批判”。华为通过构建纠偏机制与心声社区,便于自身及时发现和解决企业运行中的深层次问题。“到处都是老师,到处都可以学习”。为了实施新战略规划,华为从在职或新入职员工中挑选出精英组成战略预备队,对其开展再培训、再职业化和再教育。由此,让员工从基层走上管理岗位,磨炼其心智,使其掌握岗位核心技能。华为以艰苦奋斗为标准选拔员工,采用“只有在基层工作满三年才有资格被提拔”的用才模式。“董事会选拔是任人唯贤、监事会任人唯忠”,体现出华为对高层管理人员品德的重视。此外,华为设置员工股与退休股,“人人获得公司成长的收益”“华为所有权的归属是96 768名持股员工”,以此激励员工努力工作,同时降低员工离职率。

第二,任正非践行民主、广纳诤言、整治部门与完善制度的创客思维,引领和促发了治理生态变革。“由公司主要管理层共同推荐人选,持股员工代表认真评选,评选以后进入最高领导层”、“还要经过一系列考试最终决定,并且任命的人员必须具备技术背景”。由此,华为制定了特殊的接班人制度。“公司实行民主集体决策制度,受制于集体决定和否决权力”。华为将员工持股大会作为最高权力机构,重大协议或决策实行集体表决。“我的优点就是民主的时候比较多,愿意倾听大家的意见”,员工在心声社区发表的有价值的建议会被公司采纳。“华为现在最大的问题不是来自外部,而是内部机构臃肿,人浮于事”。华为适时精简部门,遵循压强原则(针尖战略),将力量集中于一个点发力,对准一个城墙口冲锋。“虽然我拥有否决权,但这其实是管理者的一把‘达摩克利斯之剑’,轻易不能落下来,落下来是会伤害人的,会导致集体受到很大伤害”。华为对董事会结构与运营制度进行完善,“三位轮值董事长循环轮值,主要是为了避免‘一朝天子一朝臣’,避免优秀干部和优秀人才流失”。由此,华为能够有效避免“一人独大”与“专权集权”现象,持续为自身发展注入新的活力。

第三,任正非客户中心、世界利益、精益求精、包容创新、持续研发、前瞻意识及未雨绸缪的创客思维,引领和促发了技术生态变革。“人工智能会给这个社会创造更大的财富,提供更高的效率”。早在十几年前,华为就开始人工智能研发工作。“我们所说的计划,就是要把网络做到极简,把网络做到极安全,隐私保护遵从欧洲GDPR标准”。为此,华为重构网络架构体系,对通信系统要求精益求精,以此迈向更长远的未来。“5G本身只是一个工具,它是为人工智能发展提供服务的,要对其保持包容创新的心态,不能把人工智能看成纯粹负面的东西”。华为基于战略分析认为,人工智能虽然可能在短期内导致人类就业问题,但从长远考虑是有利于社会发展的,应对其采取包容态度。华为将鸿蒙系统开源代码发布到Open Harmony社区,致力于构建万物互联的技术应用生态。针对实体清单问题,“我们十多年前就已经意识到了,不是仓促应对今天这个局面”,华为一直致力于自主研发,其核心设备并不完全依赖进口。“我们投入强度在世界排名前5,并且已经获得授权专利87 805件,其中在美国的核心技术专利是11 152件”。目前,华为自研自产的麒麟、凌霄等系列芯片和鸿蒙操作系统已大规模应用于手机终端与通信设备。

第四,任正非坚定立场、尊重产权、尊重对手、合作共赢与技术共享的创客思维,引领和促发了开放生态变革。华为自觉接受了英国安全检验中心的数据安全检测。“我们是被英国查得最严的,所以它认为我们是最可靠的”,绝未上升到“威胁国家安全”与“泄露国家机密”层面。“我们公司高度尊重知识产权,同时也希望其它国家尊重我国的知识产权”。“我们虽然做得不好,但一步步向国外老大哥学习,我们一直非常尊重他们”。此外,华为内部运用了许多西方先进系统,如财务独立外部审计应用的系统就是KPMG系统。只要美国放宽实体清单限制,华为仍然愿意继续从美国公司购买产品,实现合作共赢。即使美国从经济、政治、司法、科技等领域持续加码阻碍华为发展,华为依然向世界伸出了橄榄枝,与全世界共享先进技术。

综上所述,华为特殊时期应对机制编码过程与结果如表4所示。

表4 华为特殊时期应对机制编码过程与结果

Table 4 Coding process and results of response mechanism established by Huawei in the special periods

选择式编码主轴编码开放式编码典型文本证据公司内部运营循环生态人才生态自我纠偏制度我们在内部开放批判,就像罗马广场一样,大辩论、大批判,使得我们公司能够自我纠偏再教育培训制战略预备队在华为大学学习,学员大多数是博士、硕士,受过高等教育,包括世界名校毕业的,在非洲等世界各国的基层工作几年、做出杰出成绩的人员到华为大学受训,受训以后再回去,再受训再回去,让他们一层层自己走上来员工提拔方式华为用“上过战场、开过枪、受过伤”来提拔干部,没有在艰苦地方工作过是不能升为高级干部的董事会、监事会成员选拔董事会的选拔是任人唯贤、监事会任人唯忠获取分享制我们用股份的方式回报员工昨天的劳动,昨天的贡献被继承下来,还在创造价值,就用获取分享制来分享劳动成果退休股权制员工满足一定条件下是允许退休保留股权的,他也可以回购给公司,这也没有风险问题治理生态接班制度我们公司的接班制度和其它公司有些不一样,不是由哪个领导人来指定谁来接班,而是由公司主要管理层来共同推荐人选,持股员工代表认真评选,评选以后进入最高领导层民主集体决策制度华为公司实行民主集体决策制度,受制于集体决定和否决权力心声社区我们有个内部互联网叫心声社区,心声社区是党委主导的,全部开放的,全社会都可以看见精简部门在研发组织改革过程中,我们砍掉了46%的部门,把这些部门的优秀员工都转到主产品线去了,所以我们的主产品会做得更好,而不是更差否决权继承制度我们在章程上通过了“否决权是可以继承的”,不是由我的家人来继承,是由民主选举7个人组成一个精英委员会,这个委员会集体表决来行使否决权轮值董事制度当值的轮值董事长是公司最高领袖,不当值的轮值董事长也在起辅助和制约作用,常务董事会、董事会也要对轮值起到制约作用技术生态发展人工智能人工智能创造财富只需要少量的人,但是财富增多了,会养活更多的人重构软件架构体系我们所说的计划就是要把网络做到极简,把网络交易模式做到极简,把网络做到极安全,隐私保护遵从欧洲GDPR标准,达到这4个点,我们就依然会有增长核心芯片自主供应我们在技术上的突破,也为我们的市场创造了更多机会,带来更多生存支点,所以,我们没有像外界想象中的那么担忧智能化生产系统当人工智能出现升华以后,现在西方国家不能解决的社会福利问题、工会问题、罢工问题,以后是机器人,不会罢工的,只要给电就行了,那么西方这些问题就解决了鸿蒙操作系统鸿蒙操作系统是一个面向确定时延系统的操作系统,实现系统端到端处理时延是精确到5毫秒甚至更低的毫秒级乃至亚毫秒级,控制只有这么小时延,对物联网自动生产有用公司对外协调循环生态开放生态接受数字安全检查我们是被英国查得最严的,所以它认为我们是最可靠的尊重各国产权知识产权是通过劳动创造出来的,因此我们和其它公司相互之间的交叉许可和相互付钱是必须的,但是不能把它作为“武器化”来抑制人类社会的发展向先进开放华为绝大部分的顾问公司都是美国公司,典型的有IBM、埃森哲等,有几十家仍旧接受美国设备我们永远都不想离开美国的技术和部件、产品给我们的支持,因为我们用了美国的技术、部件来组成华为产品,会更加先进,能更好地为人类服务5G技术许可我们可以对美国公司完全转让5G技术和生产工艺体系,让美国在5G基础上开发6G,缩短美国的技术发展进程

4 理论讨论

4.1 创客思维与领导力理论融合

基于“情境—感知—行动”社会认知理论框架,无论创客还是企业家,均会以个体思维进行战略决策并采取战略行动[28],其个体思维与数字时代背景相结合,体现出数字时代背景下的创客思维特征。

本文通过文本分析发现,任正非的创客思维可划分为7个维度。借鉴领导特质理论[5]、Flight危机领导力理论[6]、领导行为理论[7],本文得到新的范畴,如束己倾向、分享个性等。它们共同构成创客思维框架,如图2所示。

图2 创客思维理论框架

Fig.2 Theoretical framework of Maker mindset

4.2 创客思维促发企业内部运营生态更新

华为在多个领域面临美国的施压与封锁,其它国家也部分禁止或限制了华为通信设备进口。基于环境整合理论[29],企业家会根据环境变化对企业规制进行调整,由此对企业数字化迭代升级产生影响,进而影响其内部创新生态循环。

数字经济时代,企业创始人需要具备创客思维(见图2),并将其创客思维应用于企业管理实践。从企业内部运营生态系统变革角度出发,本文将华为内部运营生态划分为人才生态、治理生态、技术生态与开放生态4个维度。在应对美国发起的“地狱式制裁”中,任正非的创客思维发挥了重要作用,直接促发华为内部生态变革,如图3所示。

图3 创客思维促发企业内部运营生态系统变革的作用机制

Fig.3 Mechanism of how Maker mindset promotes the reform of enterprises' internal operation ecosystem

5 结语

5.1 结论

(1)任正非的创客思维分为束己倾向、担当意愿、凝聚共识、谨慎行动、同理心、思辨前景与分享个性7个维度,包括自我批判、持续学习、艰苦奋斗等21个方面的内容。由此,华为构建起特殊时期应对机制,分为人才生态、治理生态、技术生态与开放生态4个维度,包括自我纠偏制度、再教育培训机制、特殊员工提拔方式等22个方面的内容。

(2)通过“创客思维—微观政策”组合,基于现有领导力理论与环境整合理论,创始人任正非将个体创客思维转化为华为内部政策机制,引发了内部生态子系统变革,帮助华为在经济封锁、政策设限、司法指控、技术施压、联盟抵制情景下维持内部平稳运营。

5.2 理论贡献

(1)本文揭示了创客思维结构维度,丰富了现有领导力理论。本文基于个体认知与环境认知视角对创客思维进行解构和界定,不仅沿用了领导特质理论、Flight危机领导力理论和领导行为理论对相关范畴的描述,而且根据任正非、华为的实际案例丰富了现有领导力理论研究,形成了替代性解释。

(2)丰富了环境整合理论应用情景,构建了“思维—政策—创造整合理论”逻辑框架。本文认为,华为内部变革是在外部压力下,其领导者运用创客思维对子生态系统进行有效区分与整合,进而促发内部运营生态系统变革的过程。进一步地,本文基于动态视角分析了参与主体与政策结构的互动过程,进而提出“思维—政策—创造”整合理论。对比环境整合理论的“吸收能力—学习过程—组合能力”逻辑框架,本文结论形成了竞争性解释。

(3)将生态系统研究拓展至微观层面,构建企业创新生态系统理论框架。本文主要关注企业运营生态子系统间的共生关系,结果发现,华为将内部人才管理、机构整合、技术研发与对外协调进行组合,实现内部运营生态良性自循环,能够确保自身在面临外部环境威胁时平稳运营。此外,本文基于共生关系视角对创新生态系统整合机制进行了深入探讨,形成了补充性解释,是对企业层面创新生态系统区分机制的完善。

5.3 管理启示

(1)积极培育创客思维。优秀的创客也应该是优秀的创业者。因此,将创客思维与领导力理论紧密结合,在企业创新创业过程中培育领导者的创客思维尤为重要。当企业所处环境恶化、资源约束趋紧时,领导者创客思维能够发挥中流砥柱的作用。

(2)将创客思维与企业政策机制及制度相结合。经营管理者可以将创客思维具象化,构建应对环境威胁的合法化、规范化和结构化机制,确保企业在极端不利的环境下维持内部平稳、有序运营,进而实现内部运营生态系统自平衡与良性循环。

(3)搭乘数字经济发展快车,推动企业数字化转型与变革。当前,大数据、人工智能等数字技术深度嵌入经济发展进程中,企业既要积极抢抓先机,更要练好内功、直面挑战,依托创客思维构建内部治理生态与运营体系,行稳致远。

5.4 不足与展望

单案例研究方法具有局限性,即外部效度可能受到约束。因此,本文提炼的创客思维、SUCCESS数字领导力理论可能仅适用于高新技术企业高层领导者。未来可以在传统企业中抽样以丰富相关数据来源,并进一步开展双案例、多案例比较研究。本文对创客思维促发内部运营生态变革的解读仅停留在定性分析层面,未来可以抽取关键概念并构建相关范畴,进一步开发相应量表,将创客思维及其促发机制变革框架转化为实证模型,开展大样本定量检验。

参考文献:

[1] WESTERMAN G,BONNET D,MCAFEE A.Leading digital:turning technology into business transformation[M].Cambridge:Harvard Business Review Press,2014.

[2] LIU C,WART M V,KIM S,et al.The effects of national cultures on two technologically advanced countries:the case of e-leadership inSouth Korea and the United States[J].Australian Journal of Public Administration,2020,79(3):298-329.

[3] ADNER R,KAPOOR P.Value creation in innovation ecosystems:how the structure of technological interdependence affects firm performance in new technology generations[J].Strategic Management Journal,2010,31(3):306-333.

[4] 李燕萍,苗力.企业数字领导力的结构维度及其影响——基于中国情境的扎根理论研究[J].武汉大学学报,2020,73(6):125-136.

[5] BARNARD C I.经理人员的职能[M].北京:机械工业出版社,2013.

[6] 郑晓明,郭一蓉,刘争光.危机领导力的理论模型构建:基于中国机长刘传健案例的质性研究[J].管理学报,2021,18(1):12-21.

[7] 郎艺,尹俊.中庸不利于创新吗?中庸领导行为对团队创新影响的理论建构[J].中国人力资源开发,2021,38(6):24-42.

[8] 沈莉,葛玉辉.正念领导力:作用机制与动态发展模型[J].商业经济与管理,2021,41(8):16-28.

[9] HERTEL G,STONE D L,JOHNSON R D,et al.The wiley blackwell handbook of the psychology of the internet at work[M].New Jersey:Wiley Blackwell,2017.

[10] AVOLIO B J.E-leadership:implications for theory,research and practice[J].Leadership Quarterly,2000,11(4):615-668.

[11] ROMAN A V,WART M V,WANG X H,et al.Defining e-leadership as competence in ICT-mediated communications:an exploratory assessment[J].Public Administration Review,2019,79(6):853-866.

[12] BENITEZ J,ARENAS A,CASTILLO A,et al.Impact of digital leadership capability on innovation performance:the role of platform digitization capability[J].Information &Management,2022,59(2):103590.

[13] HONEY M A,KANTER D E B.Design,make,play:growing the next generation of STEM innovators[M].New York:Routledge,2013:1-9.

[14] CHU S L,QUEK F,BHANGAONKAR S,et al.Making the maker:a means-to-an-ends approach to nurturing the maker mindset in elementary-aged children[J].International Journal of Child-Computer Interaction,2015,5:11-19.

[15] 李欢欢.创客思维与数字媒体支持的微课创作探究[J].现代教育技术,2016,26(9):120-126.

[16] MAGISTRETTI S,PHAM C T A,DELL'ERA C.Enlightening the dynamic capabilities of design thinking in fostering digital transformation[J].Industrial Marketing Management,2021,97:59-70.

[17] 许庆瑞,李杨,吴画斌.全面创新如何驱动组织平台化转型——基于海尔集团三大平台的案例分析[J].浙江大学学报,2019,49(6):78-91.

[18] ATHANASSIOS A,BRINIA V.Developing and piloting a pedagogy for teaching innovation,collaboration,and co-creation in secondary education based on design thinking,digital transformation,and entrepreneurship[J].Education Sciences,2019,9(2):113-113.

[19] OH D S,PHILLIPS F,PARK S,et al.Innovation ecosystems:a critical examination[J].Technovation,2016,54:1-6.

[20] LAWRENCE P R,LORSCH J W.Differentiation and integration in complex organizations[J].Administrative Science Quarterly,1967,12(1):1-47.

[21] MAURER I,EBERS M.Dynamics of social capital and their performance implications:lessons from biotechnology start-ups[J].Administrative Science Quarterly,2006,51(2):262-292.

[22] GRIGORIOU K,ROTHAERMEL F T.Organizing for knowledge generation:internalknowledge networks and the contingent effect of external knowledge sourcing[J].Strategic Management Journal,2017,38(2):395-414.

[23] ZAHRA S,NAMBISAN S.Entrepreneurship in global innovation ecosystems[J].AMS Review,2011,1(1):4-17.

[24] WEST J,WOOD D.Evolving an open ecosystem:The rise and fall of the Symbian platform[M]//Collaboration and competition in business ecosystems.Emerald Group Publishing Limited,2014.

[25] PETTIGREW A M.The character and significance of strategy process research[J].Strategic Management Journal,1992,13(S2):5-16.

[26] HATCH M.The maker movement manifesto:rules for innovation in the new world of crafters,hackers,and tinkerers[M].New York:McGraw Hill Professional,2013.

[27] 陈武,陈建安,梁燕,等.社会网络视角下的创客资本研究[J].科技进步与对策,2021,38(7):1-9.

[28] HAMBRICK D C.Upper echelons theory:an update[J].Academy of Management Review,2007,32(2):334-343.

[29] GEBAUER H,WORCH H,TRUFFER B.Absorptive capacity,learning processes and combinative capabilities as determinants of strategic innovation[J].European Management Journal,2012,30(1):57-73.

(责任编辑:张 悦)