组织视阈下大数据分析能力的整合分析框架构建与未来展望

黄 波1,宋建敏1,李宇雨2,谢 懿3

(1. 重庆大学 经济与工商管理学院,重庆 400044;2. 重庆师范大学 经济与管理学院,重庆 400047;3. 武汉大学 经济管理学院,湖北 武汉 430072)

摘 要:面对数字化情境,企业通过多元化开发与策略性利用大数据分析能力获得高绩效和竞争优势。大数据分析能力可用于解释企业如何依托数据发挥经济效应,也可为解释企业差异化绩效提供新证据。通过阐述大数据分析能力的概念内涵与测量方法,分析其前置动因和作用机制,构建大数据分析能力整合分析模型,并提出未来潜在研究方向:从资源、能力和整合3种视角丰富大数据分析能力的概念内涵和测量工具;结合社会整合理论,挖掘大数据分析能力的差异化作用机制;从组织支持和团队领导两方面探索大数据分析能力的形成机制;关注大数据分析能力发生的重要情境和边界条件。结论有助于全面认识大数据分析能力的形成过程和作用机制,丰富其在组织管理领域的研究。

关键词:大数据分析能力;资源基础观;动态能力观;社会整合理论;作用机制

Construction of Integrated Analysis Framework and Future Prospect for Big Data Analytics Capability from the Organizational Perspective

Huang Bo1, Song Jianmin1, Li Yuyu2, Xie Yi3

(1. School of Economics and Business Administration, Chongqing University, Chongqing 400044, China; 2.School of Economics and Management, Chongqing Normal University, Chongqing 400047, China;3. School of Economics and Management, Wuhan University, Wuhan 430072, China)

AbstractAs enterprises are surrounded by a large amount of transaction data, click data, voice data and video data, a great number of enterprises are devoted to leveraging the economic effect of big data. In this process, big data analytics capability (BDAC), defined as the ability to leverage data management, technology base and talent to develop business insights, has the unique value. Although previous studies have agreed that BDAC is the “potential direction for future management theory and practice”, they are still at a rudimentary state. On the one hand, the existing research rarely has discussed antecedent factors of BDAC, which greatly hinders enterprises from effectively cultivating BDAC. On the other hand, many studies have emphasized the positive effect of BDAC on the development of enterprises (e.g.competitive advantage, performance improvement and innovation), but the relevant empirical research results cannot be effectively converged. Instead, many enterprises are in a survival trap due to large investment on BDAC. To fill these research gaps, this study attempts to answer three questions on BDAC by adopting a literature review method. (1) What is the conception of BDAC and how to measure it? (2) What are antecedent factors for BDAC? (3) What are the resulting effects of BDAC? Finally, this study develops an integrated analysis framework of BDAC in organizational research in the hope of providing a theoretical guidance for future BDAC research.

This study obtains literature data from Web of Science database and CNKI database. Specifically, by limiting the timeframe for August 2021, 1 291 English articles and 8 Chinese articles are retrieved. Through intensive literature reading, 95 English articles and 6 Chinese articles are obtained for analysis.

The existing research focuses on discussing BDAC based on resource-based theory and dynamic capability view. Meanwhile, they attempt to adopt a survey method and secondary objective indicators to measure BDAC. However, a growing number of studies are calling for the study of BDAC from the perspective of sociomaterialism. Secondly, previous studies have explored antecedent factors of BDAC from the environmental and organizational levels. On the one hand, research at the environmental level focuses on the impact of digital technology application, technological innovation, consumer demand, institutional environment and value network on BDAC. On the other hand, studies at the organizational level have highlighted factors such as organizational culture, executive support and IT infrastructure. Thirdly, the result effects of BDAC are mainly reflected in two aspects: behavior response and performance outcome. Although most of previous studies have identified the positive effect of BDAC on performance, some studies demonstrate that the organizational changes triggered by BDAC may disrupt existing processes and structures, resulting in an “IT production dilemma”.

Different from those empirical studies on BDAC, this study summarizes three theoretical bases of BDAC in organizational research, and deeply discusses the unique characteristics and inherent attributes of BDAC from different theoretical perspectives, which is helpful for a comprehensive understanding of BDAC, and provides literature evidence for the development of key dimensions of BDAC and quantitative measurement tools. Second, this study systematically combs antecedent factors, formation mechanism and action mechanism of BDAC, and integrates the research results of BDAC in the field of business management. Third, the integrated analysis framework of BDAC put forward in this study provides a promising direction for future research and promoting the digital construction and digital transformation of enterprises. Future research could try to open the black box of BDAC's differential action mechanism with SOM, and enrich BDAC's concept connotation and measurement tools from three perspectives of resources, capabilities and social integration. It is also advised to strengthen the formation mechanism of BDAC from the organizational level and focus on the boundary conditions of BDAC.

Key Words:Big Data Analytics Capability; Resource-based View; Dynamic Capability View; Sociomaterialism Theory;Action Mechanism

收稿日期:2022-05-10

修回日期:2022-08-15

基金项目:国家社会科学基金项目(17XGL008);重庆市研究生科研创新项目(CYB20052)

作者简介:黄波(1972—),男,重庆人,博士,重庆大学经济与工商管理学院副教授、博士生导师,研究方向为战略管理、机制设计;宋建敏(1994—),男,湖北宜昌人,重庆大学经济与工商管理学院博士研究生,研究方向为战略管理、数字化转型;李宇雨(1982—),女,重庆人,博士,重庆师范大学经济与管理学院副教授,研究方向战略管理;谢懿(1994—),男,四川德阳人,武汉大学经济管理学院博士研究生,研究方向为数字化转型。本文通讯作者:宋建敏。

DOI10.6049/kjjbydc.2022050305

开放科学(资源服务)标识码(OSID):

中图分类号:F272.7-39

文献标识码:A

文章编号:1001-7348(2023)01-0151-10

0 引言

当前,大数据的概念以及如何对大数据展开分析与利用愈发受到学术界和实践界的广泛关注[1-6]。随着企业被大量交易数据、点击数据、语音数据和视频数据包围[1-2],越来越多的企业通过有效利用数据获取竞争优势和高绩效。在这一过程中起决定性作用的便是大数据分析能力(Big Data Analytics Capability,BDAC)。BDAC被定义为企业利用数据管理、技术基础和人才开展商业洞察的能力[2,5,7],反映企业依托大数据进行资源获取、结构调整和消费者需求识别的逻辑过程。既有研究指出,数据在从可能的生产要素转变为现实生产资料的过程中,BDAC发挥着重要作用[5,8]。一方面,BDAC能显著降低企业满足消费者个性化需求所需付出的成本,提升企业运营效率[9];另一方面,BDAC将显著改变企业决策逻辑、创新方式、客户管理方式和风险模式,拓宽企业价值创造模式与范围[2,7-8]。基于上述研究判断,BDAC被普遍认为是未来管理理论和管理实践的重大潜力方向[1]

大量理论和实证研究关注BDAC,如战略管理[1,8,10]、知识管理[11-12]、创新管理[13-14]、决策逻辑[3-4],但相关研究仍存在些许不足:首先,既有文献较少对BDAC的前置因素展开探讨。尽管有零星文献尝试从治理机制[3]、外部环境[2,13]和高管团队[2,15]等角度展开理论阐述,但仍缺少相关实证检验,识别BDAC的驱动因素这一基本问题仍模糊不清,这极大阻碍了企业有效培育和建设BDAC。其次,大量研究强调BDAC给企业发展带来的积极效应,如竞争优势、绩效提高、企业创新[1-2,4,13],但相关实证结果却无法得到有效收敛[9,16],众多企业反而因BDAC投资而陷入“生存陷阱”。以上研究结果表明学界在理解BDAC如何影响企业绩效以及解释矛盾结果方面仍存在较大困惑。最后,既有BDAC文献在检验和发展管理理论方面仍处于起步阶段[1]。大部分研究以实践问题为导向,更多关注数字技术建设、分析方法优化以及运算程序开发等方面,而对BDAC镶嵌于组织情境以及BDAC与前因变量和结果变量之间的因果关系等方面探讨较少,也缺乏对其内在机制的理解。

基于以上研究缺口,本研究关注以下问题:①BDAC的概念是什么以及如何准确测量BDAC?②BDAC的前置动因是什么?③BDAC会产生何种结果效应?为此,本研究提出一个BDAC整合分析框架,旨在强化对BDAC及其前置动因与结果效应之间关系的理解,以推动BDAC在组织管理领域的研究进程。本研究的理论贡献主要有:第一,明晰BDAC的概念内涵和测量工具,为揭示BDAC的内在作用机制奠定理论基础;第二,系统梳理BDAC的驱动因素、形成机理以及作用机制,整合BDAC在商业管理领域的研究成果;第三,提炼并构建BDAC在组织研究中的整合分析框架,强化BDAC的管理研究价值,为优化现有管理理论和发展新的理论提供文献基础。

1 数据采集

为系统把握BDAC在管理领域的发展脉络,本研究对国内外核心期刊中BDAC相关文献进行梳理和分析,主要采取两阶段法甄别目标文献。第一阶段,主要基于以下标准进行文献搜寻:①检索期刊,英文文献选取Web of Science数据库中核心合集SSCI期刊来源文献(Social Science Citation Index),中文文献选取中国知网数据库中CSSCI期刊来源文献(China Social Science Citation Index);②关键词,英文类文献以Big data analytics capabilities、Big data analytics、BDA、BDAC、Big data capability为主要关键词进行检索,中文类文献则以大数据分析能力、大数据能力为主题词和关键词进行检索;③检索时间,文献检索时间为2021年8月。最终检索到1 291条英文文献和8条中文文献。第二阶段进行文献筛选,通过对每篇文献的关键词、标题、摘要以及正文进行精读,删除内容不相关和综述类文献,最终得到101篇与本研究主题密切相关的文献,其中英文文献95篇,中文文献6篇(见图1)。总体而言,国外文献数量明显多于国内。在研究方法上,国内外采取的研究范式大致相同,均以文献综述、问卷调研和案例研究为主,但英文文献中实证研究占大多数。在研究内容上,国内外研究均较大程度上关注BDAC带来的结果效应,但国内研究明显滞后于国外研究。

在确定研究样本文献后,遵循扎根理论研究的普遍范式,对每篇样本文献进行初级编码和聚焦编码。初级编码是指研究者根据样本文献的研究内容,采用原意词语或者相近短语进行概括;聚焦编码是指在初级编码基础上进一步归纳,分析初级编码中所编短语的从属关系。为保证研究的信效度,以上编码过程由两名战略管理专业博士研究生背对背进行,围绕BDAC的概念、前因、后果等内容进行初级编码和聚焦编码。对于存在争议的编码内容,研究者及时咨询相关领域权威专家意见并进行讨论,以提高编码的严谨性。

2 BDAC概念与测量

2.1 BDAC概念内涵

随着商业环境不确定性逐渐加剧、创新周期逐渐缩短以及互联网技术不断发展,身处数字海洋的企业尝试通过BDAC创新原有价值创造逻辑与范围,以实现高绩效[1,7,9]。已有研究主要将BDAC概括为企业的独特资产[1,16]或数据洞察力[8,14],因而BDAC相关研究主要根植于两大理论基础。

图1 组织领域中大数据分析能力文献梳理
Fig.1 Literature of BDAC in organization field

(1)资源基础理论(Resource-Based View,RBV)。资源基础理论指出,企业由一组独特的资源组成,其绩效取决于资源的异质性以及如何利用这些资源[17]。因此,资源和能力被普遍认为是企业建立竞争优势的重要部分。BDAC强调对企业有形资源(如财务和物质资源)、人力资源(知识和技能)和无形资源(组织文化)的编排与管理,以形成有用的战略资产[2,13],符合RBV提出的VRIN分析框架,即价值性(Value)、稀有性(Rare)、不可模仿性(Inimitable)和不可替代性(Non-Substitutable)。因此,BDAC被视为企业保持持续运营的数据资源集合[16]。具体而言,相比于其它常规要素(如资金、土地、劳动等),大数据的容量更大、速度更快、多样性与准确性更高,因而其价值性也普遍更高[1-2,14]。BDAC侧重挖掘、精炼和解读有价值的数据信息[8],这种独特的资源利用能力往往具备较高的壁垒性[17]。既有研究指出,并非所有企业都具备BDAC,而只有少数企业才具备这种独特的资源和能力[1,13]。这也有效解释了为何同一行业企业会出现显著差异性绩效,即BDAC具备较为明显的稀有特性、不可模仿性和不可替代性。

然而,基于RBV的BDAC研究仍存在一些不足。例如,遵循战略性资源和核心能力不会发生变化这一基本假设前提[17],BDAC应该普遍发生在大企业中。但从管理实践看,越来越多处于资源和能力困境的后发企业频频借助BDAC突破“新进入者缺陷”,挑战行业领导者地位(如拼多多、哔哩哔哩)。这反映出作为独特资源的BDAC并非不可复制,反而能够在特定情境下进行开发与配置,也意味着侧重静态分析的RBV无法有效揭示BDAC的形成问题。

(2)动态能力理论(Dynamic Capability View,DCV)。与资源基础理论相比,动态能力理论更加强调企业如何在动态环境中整合、构建和配置内外部资源与能力,以响应环境变化[18],更加详细地揭示企业管理和利用数据的商业动态过程,弥补了RBV静态分析的缺憾。根据动态能力理论,BDAC既是组织动态能力的促进者,如敏捷性[13],也是动态能力本身,如通过不断调整抓住市场机会[10]。因此,BDAC被认为是企业利用数据和人才开展数据捕获、存储和分析,进而产生超越竞争对手所必要的洞察力[2,7-8],侧重反映企业对数据进行加工处理的柔性能力。Santhanam&Hartono[19]提出,企业间的数据资源可以较为容易复制(如借助信息系统获得的消费数据、零售数据),但对这些数据展开配置和挖掘的能力并不容易复制,这种高壁垒性的能力正是企业产生竞争优势的关键基础;Ciampi等[8]研究证实,BDAC通过知识共享促进企业的自我更新意识和前瞻性决策,进而推动商业模式创新。总体而言,DCV将BDAC视为低阶数据中心,通过开发高阶数据中心为企业创造价值[1,8]

综上,尽管BDAC研究仍处于初步探索阶段,但RBV和DCV为理解BDAC的概念内涵奠定了基础。值得注意的是,聚焦单一理论视角衍生出的BDAC概念可能无法客观刻画其本质内涵。越来越多的研究指出,BDAC并非隶属于组织单一的资源或者能力,其维度是相互支撑和交织的[1,3]。因此,BDAC需要遵循整合视角进行研究。Akter等[1]指出,企业运用大数据开展商业活动的过程本身就包含信息、数据、人力、知识、组织架构、战略等多方要素,这些要素有效协同才能促进数据转化成商业价值流。同时,BDAC侧重从资源互补性利用和协同专业化两方面促进数据与资源、组织、战略等要素协同,这也解释了数据为何能够赋能企业商业系统从而促进绩效提升。Kim等[20]强调,IT能力并非只包括相关基础设施能力,而是人才、管理和基础设施共同关联下的综合体现。遵循更宽泛的分析框架研究BDAC更有助于理解企业数字化运行逻辑。因此,整合视角更有助于深刻剖析BDAC的本质内涵,未来研究可进一步延伸,基于整合视角探讨BDAC的形成过程和作用效果,以更加深刻地理解大数据的商业价值[1]。本研究基于整合视角,将BDAC定义为企业运用数字技术对各种数据进行实时获取、管理和分析,以帮助企业开展基于数据驱动的商业活动的能力。

2.2 BDAC测量方法比较

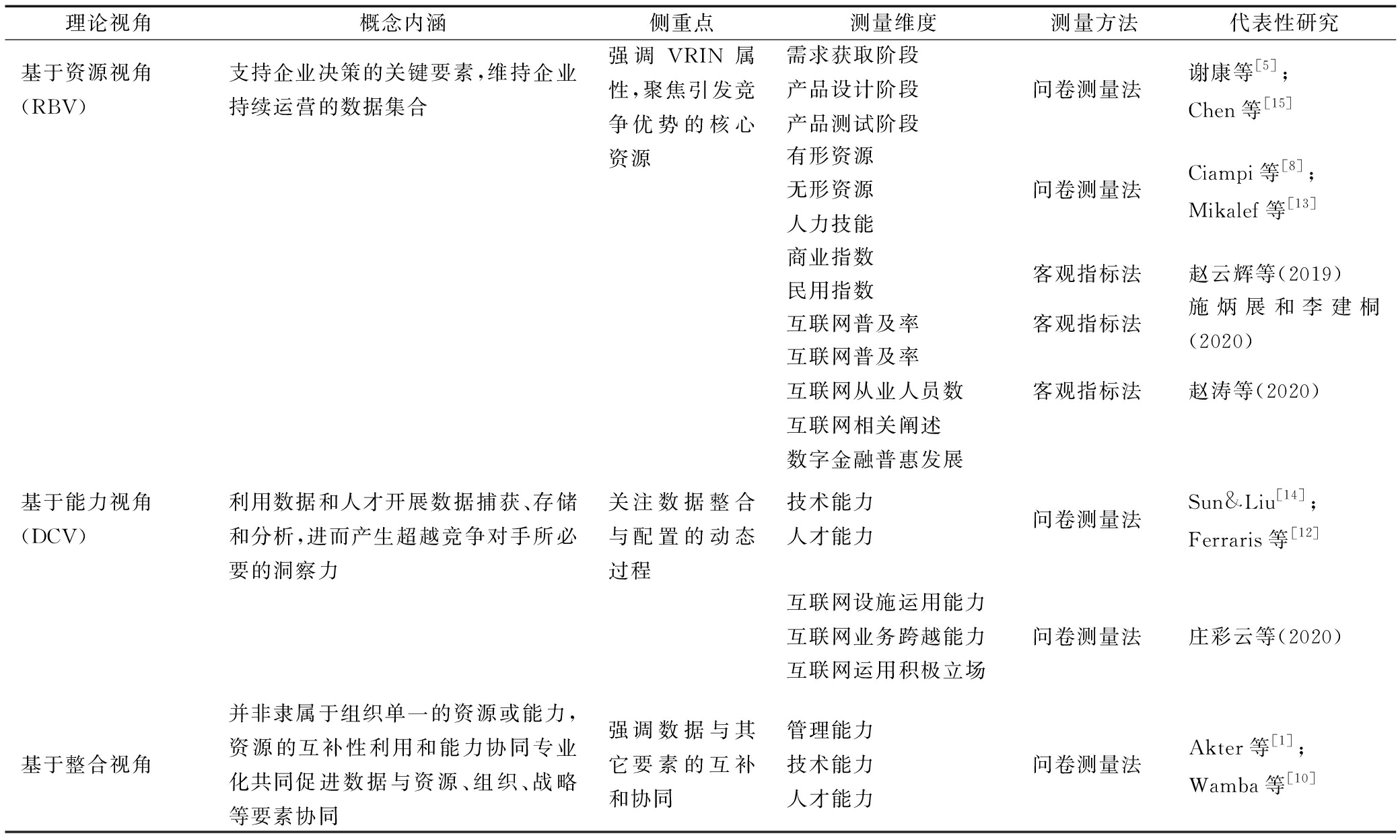
研究视角差异带来BDAC内涵的多样性,也延伸出不同测量方法。通过对文献进行梳理与总结发现,已有研究主要采用问卷测量法和二手客观指标法两种测量方式,如表1所示。

问卷测量法的优势在于:第一,问卷调查适用于探索性研究和预测理论检验[21],这极大地契合了现阶段BDAC在组织研究中的现状;第二,调查研究能够确保最低样本量要求,且可以准确捕捉一般性规律,保证结果的普适性[22];第三,现有二手数据库(如CSMAR、WIND、CNRDS)中的结构化统计指标以财务信息、高管信息和企业投融资信息为主,而关于企业战略、能力、导向和价值主张等信息披露较少,导致用于BDAC指标构建的原始信息较为缺乏。基于此,既有研究开发了包含单维度和多维度的测量题项。例如,Akter等[1]采用德尔菲研究方法,基于管理能力、基础设施能力、人才能力3个核心维度以及规划、投资、协调、控制、连通性、兼容性、模块化、技术知识、技术管理知识、业务知识和关系知识11个细分维度开发出三阶BDAC模型;Mikalef等[13]、Ciampi等[8]从有形资源、无形资源和人力技能3个维度构建二阶BDAC测量模型;谢康等[5]在Chen等[15]的研究基础上开发出BDAC单因子模型,并通过5个问项刻画BDAC在新产品需求获取、新产品设计和新产品测试三阶段中的强弱程度。然而,问卷调查无法较好地摆脱被调研者情绪、认知、心理等主观因素对BDAC的潜在影响,因而通常存在同源方差问题。

鉴于问卷测量方式存在主观依赖性,既有研究尝试从数字技术角度构建相应客观评价指标体系。一方面,每百人互联网用户数、计算机服务和软件从业人员占比、每百家企业拥有网站数量、固定宽带平均速率、移动互联网普及率等指标被广泛用于研究区域层面的数字化水平;另一方面,企业邮箱、企业网址数据、数字化基础设施建设、数字化研发(如R&D投入强度、企业人均专利数)、数字化投入(如数字化专项资金占比)、数字人才(如IT人员占比)等指标被尝试用于反映微观企业层面的数字化成熟度或数字化转型能力。然而,以上指标并不能真实反映BDAC的核心内涵,尤其是BDAC强调对数据资源的利用、优化、整合和洞察,这既包括与之相关的硬件技术设施,还包括组织架构、人员、管理和资源等方面。因此,现有二手客观指标存在较大局限性。

综上,既有研究采用问卷调查法和二手客观指标法测量BDAC,拓宽了BDAC的实证研究,但仍存在些许不足。一方面,采用问卷测量可能存在较大的共同方法偏差,进而无法准确把握和评价企业真实的BDAC水平。同时,绝大多数BDAC量表立足于国外情境,将其应用到中国特殊的转型经济中可能会造成情境适用性问题。另一方面,受限于概念内涵的多样性和数据来源,利用二手客观指标法测量出的BDAC信效度较低。因此,后续研究可以综合问卷与二手指标的方式测量BDAC。具体而言,采用问卷调查、访谈以及扎根理论等方法建构BDAC的核心内核,如Annarelli等[23]指出,企业数字化能力可能包括重构资源配置能力、数字集成能力和机会洞察力。同时,借助编码对接结构化数据和非结构化数据,并利用深度学习、迭代算法综合测算BDAC。这种综合测量法不仅有助于解决单一问卷调查法存在的同源方差问题,还有助于解决单一二手客观指标法中信效度较低的问题。

3 BDAC的前因变量

组织视域下的BDAC研究较为零散,既有研究重点对BDAC的重要性展开论证[1-2,13,24],而对BDAC驱动因素的探讨相对匮乏,仅有少数文献以理论阐述的方式强调外部环境层面和组织层面的重要性[15,25]。实际上,根据环境应配理论和战略管理相关观点,企业的资源和能力很大程度上受到外部环境(如环境复杂性、消费者求)和组织环境(如组织文化、组织结构和组织团队)的双重影响[2,16]。因此,外部环境和组织环境理应是企业考虑的重要变量。基于此,本研究从外部环境和组织层面整合BDAC的前置动因。

表1 BDAC的概念、维度与测量方法
Tab.1 Concepts, dimensions and measurement of BDAC

理论视角概念内涵侧重点测量维度测量方法代表性研究基于资源视角(RBV)支持企业决策的关键要素,维持企业持续运营的数据集合强调VRIN属性,聚焦引发竞争优势的核心资源需求获取阶段产品设计阶段产品测试阶段问卷测量法谢康等[5];Chen等[15]有形资源无形资源人力技能问卷测量法Ciampi等[8];Mikalef等[13]商业指数民用指数客观指标法赵云辉等(2019)互联网普及率客观指标法施炳展和李建桐(2020)互联网普及率互联网从业人员数互联网相关阐述数字金融普惠发展客观指标法赵涛等(2020)基于能力视角(DCV)利用数据和人才开展数据捕获、存储和分析,进而产生超越竞争对手所必要的洞察力关注数据整合与配置的动态过程技术能力人才能力问卷测量法Sun&Liu[14];Ferraris等[12]互联网设施运用能力互联网业务跨越能力互联网运用积极立场问卷测量法庄彩云等(2020)基于整合视角并非隶属于组织单一的资源或能力,资源的互补性利用和能力协同专业化共同促进数据与资源、组织、战略等要素协同强调数据与其它要素的互补和协同管理能力技术能力人才能力问卷测量法Akter等[1];Wamba等[10]

资料来源:作者根据相关文献整理

3.1 外部环境层面

现有研究主要探讨数字技术应用、技术创新、制度支持、消费者需求以及价值网络治理机制对BDAC的影响。Wamba等[10]、陈剑等[9]认为,企业实现数字化转型和有效利用数据的前提在于一系列数字技术的普及运用(如大数据、云计算、区块链)。数字经济关键技术的战略性投资是推动产业数字化和企业数字化转型的关键前提[26]。从资源基础方面看,各种数字技术的应用能够促进企业实现数据的多元化收集和系统化管理,如2025年全球数据总和将达到175ZB[27],这为后续数据的个性化运用带来更大机遇[5]。从价值逻辑看,数字技术的深化运用将显著改变消费方式、行为及商业价值网络。一方面,企业和消费者不再是单一的价值提供者和价值获取者,二者互为商业生态系统内的价值共创者,频繁跨界融合有助于企业对消费者行为的把握。另一方面,企业借助多元化电子数据(如电子档案、点击数据、消费数据)有效挖掘潜在市场机会[4,8],这对降低企业管理成本和交易成本具有重要作用[9],因此企业将更加重视数字化建设和数据的分析利用。

技术创新步伐加快加剧了环境不确定性和创新合法性问题[13],处于动荡、不可预测和不稳定性环境中的企业会明显感知到压力和危机感。为此,企业更加倾向于借助BDAC聚合不同领域的商业信息、组建战略联盟和分析顾客数据,以实现产品结构和盈利模式的调整与优化[14]。Mcafee等[28]指出,动态环境不利于企业决策质量和效率提高,而BDAC能够通过资源重组和聚焦客户需求的方式有效降低这种不确定性,使得BDAC与竞争绩效的关系更加凸显;Mikalef等[13]通过研究BDAC与企业创新的关系发现,企业采用BDAC取决于外部环境的动态性、异质性和敌对性,处于动态环境下的企业更倾向于依托BDAC拓宽创新范围;Akter等[1]强调,BDAC的价值在技术波动大、竞争强度高、市场活力旺盛的高科技行业体现的更为明显,因为高科技企业面临的信息不对称程度和需求不确定性更高,因而更重视对BDAC的运用。

相对于成熟的业务模式,BDAC通常面临创新合法性问题,因而其运用离不开强有力的制度支持。Ciampi等[8]、陈剑等[9]在分析中国数字经济发展现状时指出,数字技术的应用离不开国家层面的制度支持和行业层面的科技环境;吕芬等(2021)通过讨论外部环境与中小企业数字技术采纳之间的关系发现,宽松的政策扶持制度(如政府补贴、税收优惠、低息贷款)、完善的法律法规体系(如数据保护、知识产权法)以及高竞争压力的商业环境是诱发企业转向数字化的直接动因。

企业总是处于一定价值网络中,价值网络影响着企业的资源、信息和知识共享[3],进而体现在市场机会识别和行为上。由于大数据呈现出高度的非结构化特性,价值网络治理机制是确保企业高质量数据决策的基础[28]。Shamim等[3]指出,基于以契约治理和关系治理为代表的价值网络治理机制,企业与其他利益相关者通过签订合同的方式提高数据质量。同时,治理机制也有助于彼此建立长期信任,确保有效的知识共享,这些对于推动企业利用BDAC具有重要意义。

3.2 组织层面

组织层面因素主要体现在组织文化、数字基础设施和高管团队3个方面。首先,BDAC很大程度上改变了企业价值创造逻辑、组织架构、要素配置以及运作模式,其被普遍视为游戏规则的挑战者或破坏者[10],因而企业在培育和建设BDAC时需要考虑合法性问题[13]。在利用数据和发挥数据溢出效应的过程中,能否建立从分析中产生洞察和创新想法的数据驱动文化是决定组织整体成功与否的关键因素。Mcafee等[28]指出,以数据为导向的决策文化很大程度上推动管理者从主观决策转向数字决策进程,有助于其全面理解市场机会、产品定位、消费者需求和细分市场。其次,从资源配置看,数据的分析、开发和运用立足于一系列有形资源,如资金、数据、人才、技术[13]。Gupta&George[16]强调,企业之所以无法从数据中获得回报,原因在于缺乏先进的分析技术、专业人才以及配套基础设备。丰富的数据基础和容量是保证企业实施数字化的基础,成熟的数字技术能为企业成功获取和分析数据提供保障。一方面,数字技术能规范数据导入标准(二进制数据)和实现数据嵌入功能,使得数字技术的杠杆效应得以实现[29]。另一方面,数字技术有助于加快各参与主体间的信息共享,降低信息不对称程度[4,11]。Gupta & George[16]提出,以Hadop(一种基于Java语言的软件框架)为代表的新技术允许数据分布式存储和并行处理非结构化数据集。最后,根据委托代理理论和高阶梯队理论,高管团队的支持和信任是推动企业采用BDAC的重要动因[2]。作为企业的实际管理者,高管团队通过规章制度和组织流程将其决策正规化、日常化以及可视化,因此其决策对企业战略方向和发展重点具有举足轻重的作用[13]。Chen等[15]研究指出,建立数据流程和治理结构的团队更有助于企业利用数据资产制定组织战略路线,推动其对BDAC的重视;Hodgkinson&Healey[30]指出,管理者的偏执情绪、认知反应和反思系统会阻碍企业对BDAC的应用;Wamba等[10]认为,高层管理者的承诺对BDAC在组织中的应用具有重要作用,需要进一步强化二者之间关系的研究。

综上,现有研究对BDAC前置因素的探索较为匮乏,尤其是环境和组织层面如何影响BDAC这一关键机制仍未厘清。因此,未来研究应深挖更多重要前置动因及其作用机制,以填补这一领域的研究空白。对于环境层面因素,未来研究可重点关注不同制度压力、环境不确定性、竞争强度、技术变革以及行业内其它企业技术采纳对焦点企业BDAC的影响。对于组织层面因素,是否采用BDAC可能取决于高管团队创造力水平、管理者—员工冲突水平、注意力配置、合法性诉求等[2,8],未来研究需要深化对这一问题的探索,并借助实证研究予以检验。此外,BDAC的驱动机制可能来自于“环境—高管—BDAC”的跨层次影响机制,因此未来研究也需要挖掘这一重要驱动机制。

4 BDAC的作用机制

在组织研究中,既有文献结合RBV、DCV和社会整合理论重点剖析了BDAC的结果效应机制,但其研究主题呈现出高度分散化。总结来看,BDAC的效果研究主要从两个方面展开:一是探究BDAC与绩效结果的关系,如竞争优势、企业成长[3-4,10,31];二是探究BDAC如何影响企业的行为应对,如机会识别、创业导向、组织学习以及商业模式创新[6,8,32]。本研究从绩效结果和行为应对两方面整合BDAC的作用机制。

4.1 行为应对层面

对于BDAC驱动企业的行为应对,学术界已形成3点理论共识[5]:第一,基于RBV视角认为,BDAC构成企业应对环境冲击和行业竞争所需的独特资源[13],通过直接诱发企业高阶动态能力提升自身主体能力[1,9]。Ciampi等[8]、Mikalef等[13]认为,BDAC是一种低阶动态能力,能够通过提高企业高阶动态能力(如营销能、技术能力)增强对市场机会的感知。第二,基于DCV视角认为,BDAC能够加速内外部资源重组和知识流动[12],具有促进组织学习的作用[11]。第三,基于整合视角认为,BDAC会打破原有组织流程、业务模式和组织刚性[33],通过数据与关键结构、战略、信息、知识等要素进行适应、调整和更新,提升组织柔性。因此,BDAC显著影响企业战略导向、机会识别和企业创新等方面。

首先,BDAC使企业更加关注顾客导向和创业导向[34]。由于消费者需求和购买行为具有模糊性与随机性,传统企业(未实施数字化的企业)通常无法借助有效手段抓取这种不确定性。BDAC通过利用结构化和非结构化数据拓宽企业获取消费者数据的渠道,并借助模型算法和迭代学习实现对消费者偏好的高水平洞察[35-36],如Target公司使用BDAC跟踪和预测顾客购买行为和未来购买趋势。同时,通过对产品(服务)与消费者真实需要的动态匹配[36],企业改变和创新价值创造过程与价值获取机制,如亚马逊借助BDAC向客户提供个性化购买建议[35]。在创业导向方面,多渠道、实时、多维度数据搜集和分析系统可为决策支持系统提供基础前提[8],处于数字化情境中的企业更倾向于挖掘潜在市场机会、鼓励员工独立决策、承担创新风险[37],这将增强创业的战略倾向。

其次,BDAC为机会识别提供数据保障。借助BDAC对不同类型数据(如文本、图像、评论)进行管理和分析,能够增加企业获取新价值主张和市场机会的可能[7],如社交媒体上的实时文本和情绪分析能够帮助企业捕获消费者对营销活动的态度和情绪反应。同时,BDAC不仅能拓展现有知识搜索空间与能力[31],还能推动企业对原始数据开展必要性争论。不同类型的数据源帮助企业快速学习和准确获取顾客需求,提高机会识别的有效性。此外,镶嵌于BDAC中的机会识别被视为推断、归纳、迭代和更新的过程[38],BDAC催生的学习机制能促进外部知识内化[5],这些都将推动产品供给优化和商业机会识别,进而促进数据货币化。

最后,BDAC颠覆行业已有商业逻辑,对于促进企业创新具有重要意义。在商业模式创新方面,具备模块化技术支持的BDAC能够较为轻松地嵌入到产品服务系统、物联网、供应链以及盈利模式中[8],如Zara的商业模式体现为数据与快时尚的结合。同时,模块化能降低信息处理负荷,避免模块化基础架构组件之间的相互依赖,驱使企业聚焦构建以效率为中心的商业模式[14]。在企业创新方面,借助BDAC建立的战略选择与绩效因果关系模型能够清晰刻画企业间的差距及其来源,企业通过改进现有产品或服务、优化流程和客户管理、新产品开发以及技术创新等方式开展渐进式创新和突破式创新[13]

总体而言,现有研究从战略导向、机会识别和企业创新等角度初步探讨了BDAC对企业行为应对的影响,但相关研究缺乏对可能存在的其它内在机制的探讨。一方面,BDAC带来的管理者认知决策变化可能改变企业日常经营活动和组织架构[39-40],如BDAC可能促进组织的敏捷性、韧性以及开放式创新;另一方面,BDAC的创新性和颠覆性也可能改变企业原有资源整合策略[13]。基于此,后续研究应该从更加多元的角度解剖“BDAC—行为应对”的作用“黑箱”,如资源整合、双元能力、战略特性、组织韧性和开放式创新等。

4.2 绩效结果层面

尽管关于BDAC驱动企业行为应对的研究呈现高度分散化,但既有研究重点探讨了BDAC对绩效的影响[1,3-4,24]。一方面,既有研究认为,BDAC之所以给企业带来高绩效,是因为其能提供多元化的数据类型、数据输入方式、数据清洗和数据分析环节,这些过程通常很难被其它竞争对手模仿,因而有助于企业建立独特竞争优势[41]。同时,从信息不对称方面看,BDAC能提升供需双边信息流动的透明度和灵活性,这不仅驱使企业通过提升内外部资源利用效率降低成本,而且还促进自身动态能力、技术能力、营销能力和抗风险能力的构建[13]。此外,BDAC有助于提升市场资本和运营调整的敏捷性,这为企业应对环境复杂性提供了柔性架构。因此,BDAC有助于组织绩效提升。另一方面,在更为具体的创新层面,既有研究指出,由于BDAC能提供高速稳定的数据传输和处理系统,推动企业从数据角度挖掘消费者偏好和开发新产品,这有利于企业创新活动的开展和创新绩效的获取[42]。例如,Fan&Biefet[43]指出,数据多样性和数据处理速度是支撑产品创新的关键要素,对创新绩效具有关键作用。

此外,也有研究认为BDAC的运用并不能提高运营效率和效益,反而导致“IT生产悖论”[16],许多热衷于IS投资的企业并未获得预期的价值回报。庞大的数据量不仅要求企业设立专业部门进行管理,而且管理者也会陷入“数据困境”。因此,BDAC会导致组织流程和结构混乱[5],带来较高的管理成本[7]。Mikalef等[13]研究指出,尽管投资者对于BDAC的热情很高,但组织在实现以大数据为主的绩效提升方面仍面临较大压力,企业亟需对此展开更深入的分析。

综上,现有研究就BDAC对组织绩效的影响展开了大量探讨,但仍存在些许不足。首先,BDAC与绩效之间可能存在其它内在解释机制[10],如组织双元性、知识吸收能力、价值共创等。因此,后续研究仍需进一步挖掘这一关系的内在机理。其次,BDAC带来的组织敏捷性可能会阻碍高绩效的实现。也就是说,未来研究应该关注BDAC的双刃剑效应,深入探讨其内在机制,以规避BDAC的负面影响。最后,既有研究缺乏对可能存在的边界条件展开更为细致的讨论,明确BDAC的作用情境更有助于发挥BDAC的积极效应和规避其负面效应。未来研究还应进一步关注内外环境、文化氛围、管理团队支持等情境因素对“BDAC—绩效”关系的权变作用。

5 研究结论、贡献与未来展望

5.1 研究结论

本研究围绕BDAC的概念内涵、测量方法、前置动因和作用机制进行归纳总结,并在此基础上构建BDAC整合分析模型,如图2所示。

图2 BDAC理论分析模型
Fig. 2 Theoretical model of BDAC

首先,现有研究重点借鉴RBV和DCV两类理论基础对BDAC展开研究,将BDAC视为维持企业持续经营的数据集合[5,16],抑或是实现数据捕获、储存及分析所展现出的洞察力[2,7]。但单一研究视角可能无法客观刻画BDAC的本质内涵,导致BDAC的定义与关键维度存在多样性和模糊性。因此,越来越多学者呼吁从整合视角研究BDAC,并将其视为资源与能力的综合体现[1]。同时,既有研究尝试运用问卷测量和二手指标两种方法客观测量BDAC,但均无法有效捕捉BDAC的核心内涵,导致研究结论存在很大局限性。

其次,既有研究从环境层面和组织层面探讨BDAC的前置因素。环境层面的研究侧重从数字技术应用、技术创新、消费者需求、制度环境以及价值网络等角度探讨对BDAC的影响,包括BDAC的形成、企业采用BDAC的意愿和熟练程度以及不同情境下BDAC对组织绩效的影响[2,8,13]。组织层面的研究则重点强调组织文化、高管支持以及IT基础等因素对BDAC的影响[10,13],但均侧重于理论分析,涉及的实证研究较少,研究结论缺乏定量数据支持。

最后,BDAC的结果效应主要体现在企业行为应对和绩效结果两个方面。其中,BDAC通过触发知识获取、分析和分享,关键结构调整,商业模式创新,资源配置优化和机会识别等行为[9,14],降低消费者需求与组织之间的信息不对称[4,11],企业借助这种新优势实现高增长。值得注意的是,学者也指出由BDAC引发的组织变革可能会打乱现有流程和结构[5],冗余的数据管理也会增加企业管理成本,最终导致企业陷入“IT生产困境”。

5.2 理论贡献与启示

首先,本研究归纳并总结了组织研究中BDAC的3种理论基础,并深入探讨不同理论视角下BDAC呈现出的专有特征和固有属性,有助于全面理解和认识BDAC,为BDAC的关键维度识别和定量测量工具开发提供文献证据。鉴于以往研究多从RBV和DCV视角探讨BDAC造成的研究局限,本研究呼吁从整合角度拓宽对BDAC的研究[1],有助于延伸BDAC研究的理论视角。

其次,BDAC整合分析模型为探究BDAC对商业领域的影响提供了新的框架和结构,整合并丰富了现阶段BDAC在管理领域的研究。尽管学者已经从资源、能力、结构和知识等角度探讨了BDAC影响组织的内在机理,但相关研究成果呈现出碎片化[2]。一方面,作用机制的解释大多基于RBV和DCV两大视角展开,忽视了可能存在的其它重要路径,如高管承诺、团队创造力水平、管理冲突等。另一方面,BDAC的积极效应并非总是存在,也可能因为流程变革使组织陷入“数据困境”。BDAC整合分析模型遵循“前置动因—BDAC—行为应对—绩效结果”的研究逻辑,呈现出企业借助BDAC实现商业价值的全过程,为客观理解BDAC提供了一个有力工具和框架。

最后,BDAC的整合归纳研究有助于推动企业数字化建设和数字化转型。尽管数字化已普遍被管理者视为企业发展的重要方向,大量人力、物力和财力被用于发展数字化业务和平台,但多数企业仍无法有效发挥数据的潜在益处[31]。从价值创造过程看,数据至少要经历搜索、存储、整合分析过程,通过与知识、劳动、技术、管理、组织结构等相结合,才能发挥其价值。这意味着企业不仅要重视数字化硬件基础的投入(如IT基础、技术、设备、运算逻辑及算法),而且要关注相应配套软件(如创造性人才、数据分析流程、柔性氛围、弹性制度),这样才能实现数据的增值效应。

5.3 未来展望

通过对BDAC相关文献的系统总结和归纳,本研究提出未来研究的4点方向。

第一,结合整合视角挖掘BDAC差异化作用机制的“黑箱”。尽管BDAC逐渐被视为企业重要的战略资源或能力,但BDAC带来的结果效应仍存在显著差异。例如,BDAC通过提升双边信息透明度与运营敏捷性、降低成本等为企业带来高绩效,但也会带来“数据困境”,阻碍企业成长[16]。越来越多研究指出大数据带来的经济机制并不仅仅依赖单一数据资源,而是众多要素协同参与的结果[1,20]。整合视角侧重从资源与能力双重属性阐述BDAC的核心内核,对解释BDAC的差异化作用机制具有重要理论意义。从整合视角研究BDAC发挥积极效应和消极效应的内在作用过程,有助于加深对数字化的理解。

第二,从资源、能力和社会整合3种视角丰富BDAC的概念内涵和测量工具。尽管现有研究已对BDAC进行阐述和建构,但基于IS领域延伸出的概念仍无法客观体现其真实内核,进而导致不同视角下的BDAC存在较大差异。同时,现有测量工具也无法真实衡量BDAC,这也限制了相关实证研究的开展。未来研究应该基于数字经济的独特性和管理复杂性,提出更加整合的概念和关键维度,以客观呈现BDAC的真实内涵。进一步,借助扎根理论、案例研究以及访谈等方法开发适合BDAC的量表和客观指标体系,拓展相应实证研究。

第三,强化从组织层面拓展BDAC的形成机制。相较于BDAC的结果效应,如何配置资源从而搭建适合自身发展的数字化平台和分析系统对企业而言更为重要。尽管现有研究阐述了环境和组织相关因素影响BDAC构建的过程,但相关研究仍局限在简单的定性描述层面,对BDAC的内部形成机制仍未展开深入挖掘,尤其忽略了组织支持与高管团队在BDAC构建过程中的重要作用。基于此,未来研究可借助案例研究解读企业“为什么”“如何”以及“怎样”形成BDAC,加深对其动态形成机制的理解。同时,利用SEM、PLS等实证方法找寻和验证关键驱动因素,以拓展该领域研究。

第四,关注BDAC发生的边界条件。BDAC离不开政策支持、制度保障、高管承诺、特定行业以及文化属性,管理实践也证实数字化的使用普遍存在于高度竞争、政策扶持以及大量创新的高科技行业中。因此,未来研究要更加注重从外部环境和内部组织情境寻找影响BDAC形成的关键调节变量。此外,中国的转型经济特征为企业数字化建设和数字化转型提供了天然土壤,立足于独特制度文化、政策环境、“双创”战略以及高质量发展导向的中国企业数字化呈现出与西方国家明显不同的情境依赖性。因此,以情境特征为研究起点,挖掘中国情境下的BDAC议题,有助于丰富和发展中国管理理论,更加精准地指导企业数字化建设与转型。

参考文献:

[1] AKTER S, WAMBA S F, GUNASEKARAN A, et al. How to improve firm performance using big data analytics capability and business strategy alignment [J]. International Journal of Production Economics,2016,182: 113-131.

[2] MIKALEF P, PAPPAS I O, KROGSTIE J, et al. Big data analytics capabilities: a systematic literature review and research agenda [J]. Information Systems & E-Business Management, 2018, 16(3): 547-578.

[3] SHAMIM S, ZENG J, KHAN Z, et al. Big data analytics capability and decision making performance in emerging market firms: the role of contractual and relational governance mechanisms [J]. Technological Forecasting and Social Change, 2020, 161: 120315.

[4] AWAN U, SHAMIM S, KHAN Z, et al. Big data analytics capability and decision-making: the role of data-driven insight on circular economy performance [J]. Technological Forecasting and Social Change, 2021, 168: 120766.

[5] 谢康,夏正豪,肖静华.大数据成为现实生产要素的企业实现机制:产品创新视角[J].中国工业经济,2020,37(5):42-60.

[6] 李文,张珍珍,梅蕾.企业网络、大数据能力与商业模式创新机制研究——基于fsQCA方法的实证分析[J].科技进步与对策,2022,39(1):121-131.

[7] KIRON D, PRENTICE P K, FERGUSON R B. The analytics mandate [J]. MIT Sloan Management Review, 2014, 55(4): 1-25.

[8] CIAMPI F, DEMI S, MAGRINI A, et al. Exploring the impact of big data analytics capabilities on business model innovation:the mediating role of entrepreneurial orientation [J]. Journal of Business Research, 2021, 123:1-13.

[9] 陈剑,黄朔,刘运辉.从赋能到使能——数字化环境下的企业运营管理[J].管理世界,2020,36(2):117-128,222.

[10] WAMBA S F, GUNASEKARAN A, AKTER S, et al. Big data analytics and firm performance:effects of dynamic capabilities [J]. Journal of Business Research, 2017, 70: 356-365.

[11] DAHIYA R, RAJIV S, RING J K, et al. Big data analytics and competitive advantage: the strategic role of firm-specific knowledge [J]. Journal of Strategy and Management, 2021, 15(2): 175-193.

[12] FERRARIS A, MAZZOLENI A, DEVALLE A, et al. Big data analytics capabilities and knowledge management: impact on firm performance [J]. Management Decision, 2019, 57(8): 1923-1936.

[13] MIKALEF P, BOURA M, LEKAKOS G, et al. Big data analytics capabilities and innovation: the mediating role of dynamic capabilities and moderating effect of the environment [J]. British Journal of Management, 2019, 30(2): 272-298.

[14] SUN B, LIU Y. Business model designs, big data analytics capabilities and new product development performance: evidence from China [J]. European Journal of Innovation Management, 2020, 24(4): 1162-1183.

[15] CHEN D Q, PRESTON D S, SWINK M. How the use of big data analytics affects value creation in supply chain management [J]. Journal of Management Information Systems, 2015, 32(4): 4-39.

[16] GUPTA M, GEORGE J F. Toward the development of a big data analytics capability [J]. Information & Management, 2016, 53(8): 1049-1064.

[17] BARNEY J B. Resource-based theories of competitive advantage:a ten-year retrospective on the resource-based view [J]. Journal of Management, 2001, 27(6): 643-650.

[18] TEECE D J. Business models, business strategy and innovation [J]. Long Range Planning, 2010, 43(2-3): 172-194.

[19] SANTHANAM R, HARTONO E. Issues in linking information technology capability to firm performance [J]. MIS Quarterly, 2003, 27(1): 125-153.

[20] KIM G, SHIN B, KWON O. Investigating the value of sociomaterialism in conceptualizing IT capability of a firm [J]. Journal of Management Information Systems, 2012, 29(3): 327-362.

[21] STRAUB D, BOUDREAU M C, GEFEN D. Validation guidelines for IS positivist research [J]. Communications of the Association for Information Systems, 2004, 13(1): 24.

[22] PINSONNEAULT A, KRAEMER K. Survey research methodology in management information systems: an assessment [J].Journal of Management Information Systems, 1993, 10(2): 75-105.

[23] ANNARELLI A, BATTISTISTELLA C, NONINO F, et al. Literature review on digitalization capabilities: co-citation analysis of antecedents, conceptualization and consequences [J]. Technological Forecasting and Social Change,2021, 166: 120635.

[24] RIALTI R, ZOLLO L, FERRARIS A, et al. Big data analytics capabilities and performance: evidence from a moderated multi-mediation model [J]. Technological Forecasting and Social Change, 2019, 149: 119781.

[25] LAVALIE S, LESSER E, SHOCKLE H R, et al. Big data, analytics and the path from insights to value [J]. MIT Sloan Management. Review, 2011, 52 (2): 21-32.

[26] 杨俊,张玉利,韩炜,叶文平.高管团队能通过商业模式创新塑造新企业竞争优势吗——基于CPSED Ⅱ数据库的实证研究[J].管理世界,2020,36(7):55-77,88.

[27] REINSEL L D, GANTZ J, RYDNING J. The digitization of the world: from edge to core [R].Report, IDC, 2018.

[28] MCAFEE A, ANDEW. Big data:the management revolution [J]. Harvard Business Review, 2012, 90(10): 60-68.

[29] NAMBISAN S. Digital entrepreneurship: toward a digital technology perspective of entrepreneurship [J]. Entrepreneurship Theory and Practice, 2017, 41(6): 1029-1055.

[30] HODGKINSON G P, HEALEY M P. Psychological foundations of dynamic capabilities: reflexion and reflection in strategic management [J]. Strategic Management Journal, 2011, 32(13): 1500-1516.

[31] WU L, HITT L, LOU B. Data analytics, innovation, and firm productivity [J]. Management Science, 2020, 66(5): 2017-2039.

[32] BOUWMAN H, NIKOU S, MOLINA-CASTILLO F J, et al. The impact of digitalization on business models [J]. Digital Policy Regulation and Governance, 2018, 20(2): 105-124.

[33] BASEMS B, BAPNA R, MARSDEN J R, er al. Transformational issues of big data and analytics in networked business [J]. MIS Quarterly, 2016, 40(4): 807-818.

[34] LOKSHINA I V, LANTING C J M, DURKIN B J. IOT- and big data-driven data analysis services for third parties, strategic implications and business opportunities [J]. International Journal of Social Ecology & Sustainable Development, 2018, 9(3): 34-52.

[35] WILLS M J. Decisions through data:analytics in healthcare [J]. Journal of Healthcare Management, 2014, 59(4): 254-262.

[36] KWON O, LEE N, SHIN B. Data quality management, data usage experience and acquisition intention of big data analytics [J]. International Journal of Information Management, 2014, 34(3): 387-394.

[37] PAPPAS N, BROWN A E. Entrepreneurial decisions in tourism and hospitality uring crisis [J]. Management Decision,2020, 59(5): 1025-1042.

[38] GHASEMAGHAEI M, CALICG. Assessing the impact of big data on firm innovation performance:big data is not always better data [J]. Journal of Business Research, 2020, 108(1): 147-162.

[39] NICOLA S, FERREIRA E P, FERREIRA J J P. A quantitative model for decomposing & assessing the value for the customer [J]. Journal of Innovation Management, 2014, 2(1): 104-138.

[40] GOPALKRISHNAN V,STEIER DAVID M,LEWIS HARVEY et al. Big data, big business: bridging the gap [C]. Proceedings of the ACM SIGKDD International Conference on Knowledge Discovery and Data Mining,2012: 7-11.

[41] JOHNSON J S, FRIEND S B, LEE H S. Big data facilitation, utilization, and monetization: exploring the 3Vs in a new product development process [J]. Journal of Product Innovation Management, 2017, 34(5): 640-658.

[42] LU Y, RAMAMURTHY K. Understanding the link between information technology capability and organizational agility: an empirical examination [J]. MIS Quarterly, 2011, 35(4): 931-954.

[43] FAN W, BIEFET A. Mining big data: current status, and forecast to the future [C]. ACM SIGKDD Explorations Newsletter, 2013, 14(2): 1-5.

(责任编辑:陈 井)