曹钰华1,2,李 晶1
(1.苏州大学 东吴商学院,江苏 苏州 215006;2.中国科学院 苏州生物医学工程技术研究所,江苏 苏州 215000)
摘要:为探究新常态下区域创新系统建设中政府角色定位策略,基于创新系统相关理论构建了研究框架,以苏州工业园区作为案例,通过资料分析、深度访谈和焦点小组讨论等方法进行了深入、系统的研究。结果发现,在区域创新系统建设中,政府应围绕高校院所发展、企业发展、产学研合作以及创新创业中介机构等方面,重点促进区域内各类机构间的有机互动和深度合作;政策制定应因时因地制宜,既要关注本地特点,又要结合发展变化及实际需求;政府的角色应是“服务员”、“协调员”和“激励者”,并提出新常态下区域创新系统中政府角色定位策略模型。
关键词:新常态;政府角色;区域创新系统;创新区;苏州工业园区
我国经济发展进入新常态,创新的作用被提高到比以往任何一个阶段都重要的位置。在以科技发展推动区域创新能力建设和经济发展过程中,建设各类区域创新系统是一个重要内容,具体包括各级高新区、创新区、科技园、科学园、科教区、大学城、科技工业园、技术园、科学城、高新技术城等,本文统称为创新区。经过近30年发展,各类创新区已成为拉动我国经济发展的重要增长极,然而在自主创新能力方面,相关指标并不那么耀眼,总体呈现出高增长、低创新态势,没有完美实现最大限度地将科技成果转化为现实生产力的初衷,存在的问题主要包括技术创新性收入占比偏低、产业雷同、创新效率和技术转移转化水平低等[1-3]。在新常态下,我国区域创新系统面临转型和升级的新挑战与新使命——有效提升创新和科技的中心位置,高效联动各个创新要素,使其从物理集聚向有机互动转变,以充分发挥创新区的辐射和引领作用。回顾我国区域创新系统发展历程,政府一直扮演着主导者和构建者的角色。这样的角色其实是一把双刃剑,在推动区域发展的同时也逐渐凸显出自身的弊端。在新常态下,主导型的政府角色已不能适应发展要求,如何有效转变政府角色成为区域创新系统建设的一个关键问题。
本文将通过对我国区域创新系统建设典型案例——苏州工业园区(SIP)的研究来回答上述问题。SIP是我国知名的工业园区之一,被称为“苏州模式”的代表。苏州模式的最大特点就是政府部门发挥积极的主导作用,通过制定发展规划和发展战略引导投资者进入的模式。在过去较长的一段时间内,苏州模式被各地争相仿效。然而,近年来,苏州模式的光环渐退,随着知名制造企业代工厂的相继撤离,SIP的各类发展问题愈加凸显,尤其是自主创新能力亟待提升。在这种情况下,SIP各级政府部门采取多种措施推动园区转型升级。本文以SIP为分析案例,聚焦于区域政府部门在SIP发展过程中的作用,旨在揭示新常态下区域创新系统中政府角色定位的最优策略。
作为国内创新区的典型代表,SIP的发展现状是国内创新区的缩影,其面临的难题是国内各类创新区在发展中普遍面临的问题。因此,对其发展现状,尤其是政府部门的政策和措施进行深入、系统的研究,对于国内其它地区发展具有重要借鉴意义。
1.1.1 区域创新系统理论
创新系统理论是各类创新政策制定和实施的理论依据[4,5]。1992年,Cooke[6]正式提出区域创新系统(regional innovation systems)的概念,即在特定地理或经济区域内,与创新相关的各种主体要素(开展创新活动的机构和组织)、非主体要素(创新活动所需的物质条件)以及协调各要素关系的制度、政策、文化等。基于此定义,区域创新系统的结构如图1所示,具体包括由核心企业、竞争企业、供应企业、配套企业等构成的企业创新层;由高校和科研机构等构成的科技研究层;由政府、金融机构、中介组织、社会组织等构成的辅助创新层;由政策、市场、资源、服务和文化等构成的外围创新环境层。
区域创新系统的一个重要特征是强调系统内各机构要素种类和发展水平;另一个重要特征是各种不同要素之间的互动关系,通过不同要素间的交流与合作推动创新[7]。如果要素种类缺失、机构发展水平不足、要素间互动欠缺,则会造成“系统失灵”[8],影响区域创新系统整体发展水平。
由于大学的技术和知识是产业创新的重要来源,因此,开展产学研合作成为企业创新的重要途径。很多研究证明了产学研合作对于区域创新体系的重要性,但在实践中应当如何加强大学与产业互动仍然是一个亟待解决的问题。了解阻碍产学研合作的因素、提高大学与产业的互动,是促进区域创新能力提升的关键[9]。研究发现,产学研合作存在阻碍的根本原因是这两种组织具有截然不同的本质且由不同激励机制约束。其中,大学的主要任务是探索新知识、教育学生,企业的终极使命是创造利润[10]。另有学者指出,产学研合作障碍主要来源于两类组织具有不同目标和任务、拥有不同结构和管理模式,以及研究人员的不同兴趣取向[11]。还有一些研究表明,丰富的产学研合作先前经验、高度的相互信任,以及充分的沟通和互动能显著降低上述合作障碍[10]。

图1区域创新系统结构、层次与功能
注:本文整理
1.1.2 三重螺旋理论
三重螺旋理论是研究大学—企业—政府关系、区域创新等问题的重要理论[12]。其重点关注大学、企业和政府部门之间的互动,认为其是知识经济发展的核心动力[9],健康活跃的社会网络是三者互动的强力推动剂。很多学者通过研究,证实了社会网络对于获取创意、信息、资源和人才的重要性[13]。环视世界各地,成功的创新区往往是充满活力的创新创业生态系统,其中,密集的区域社会网络功不可没。例如,硅谷的创新优势在于其区内存在鼓励知识共享、资源流动、协作和竞争的社交网络[14-15]。
创新创业中介机构包括孵化器、风险投资公司、财会、律师、培训、知识产权、人力资源等服务和资源提供商,以及其它相关非营利组织。它们是区域创新环境的重要组成部分[16,17],其运营效率直接关系到产学研机构之间能否有效互动和顺畅合作,促进智力、财力及人力资源流向最需要的地方,以及在区域发展的各个阶段有效配置各种资源。因此,创新创业中介机构扮演着联结纽带的角色。
在三重螺旋理论中,大学的地位愈加凸显,由此提出了创业型大学的概念[18,19]。除了传统的教学和研究任务外,大学还应该承担一定社会服务功能,通过促进技术转移转化、提供创业培训、帮助教职工和学生创业以及产学研合作促进经济发展。为了实现创业型大学的使命和推动区域创新,大学的质量水准是一个关键影响因素[20]。世界范围内的众多创新区域,如硅谷和波士顿地区的成功经验也从实践角度证明了这一点。
关于政府作用模式,三重螺旋理论提出存在3种政产学研模式[21],即国家干预型、自由放任型和三重螺旋型,如图2所示。当面临重大事件,例如战争、重大灾难,或者国家经济基础薄弱的条件下,国家干预型策略往往是奏效的;在传统工业经济时代,自由放任型策略相对来说也是适宜的;到了知识经济时代,三重螺旋型是最有利于创新的[21]。在三重螺旋模式下,政府最重要的使命是建立、维持并保障一个有利于合作、交流与互动的创新环境[22-23]。

图2不同类型的政产学研模式[21]
从国外学者的研究来看,很多学术研究和实践表明,政府行为和政策对于国家或地区的创新创业活动发挥着不可忽视的作用[24]。例如,在美国,很多成功的创新创业案例与Bayh-Dole法案和政府SBIR / STTR(小企业创新研究/小企业技术转移)计划密切相关[19]。基于创新的线性模式理论[25],由于科技创新与生俱来的溢出效应,社会对研发的投入往往少于实际所需,从而导致科技创新方面的“市场失灵”;基于创新系统理论,任何区域创新系统均有可能在创新要素和要素关系两个方面存在缺陷,具体包括关键创新要素缺失、创新要素能力不足、要素间互动欠缺,此为“系统失灵”[8]。国外关于区域创新系统中政府作用的研究大部分认为政府需要通过克服“市场失灵”和“系统失灵”发挥对区域创新系统的作用[26],既指出了政府作用的重要性,也指出了局限性。很多学者认为政府是创新系统中的成员,但不应是主角;政府需要平衡自身的角色定位;政府作用发挥不足会导致市场失灵,而作用过度会导致政府失灵,同样产生不良效果[27]。因此,如何准确把握政府在区域创新系统中的角色定位,是影响该系统运行成效的重要因素之一。
我国学者在这方面也进行了一定研究。例如崔新健、崔志新[28]研究了战略联盟、三螺旋、创新网络和开放式创新4种不同发展模式下的政府作用与角色定位;伊彤[29]对新中国成立以来区域创新体系中中央与地方政府的关系及演变进行了描述,指出两者关系的新特点,并提出两者在区域创新体系中的不同定位和作用;李柏洲和苏屹[30]应用委托—代理模型研究了区域创新系统中政府与企业之间的博弈关系,并求解出在帕雷托纳什均衡条件下的政府决策函数;高月姣和吴和成[31]从创新主体及交互作用对区域创新能力的影响视角研究了政府在区域创新系统中的作用;张国旺和李柏洲[32]通过对发达国家政府在区域创新系统中作用的研究,分析了我国政府在区域创新系统中应发挥的作用。
从层次上说,区域创新系统中的政府作用包括宏观和微观两个方面。其中,宏观方面包括机制设计和协调职能,微观方面主要体现在政府与其它创新主体的互动关系,是宏观层面职能得以实现的基础[33]。现有研究的关注重点均集中在宏观层面,对微观层面的研究较少,有待加强。同时,区域创新系统是不断演化发展的,政府在其中的作用和角色定位亦会随之变化,这也是相关研究需要关注的重要方面。
综合大量关于区域创新系统的研究,在上述各因素中,高校院所、企业、创新创业中介机构,以及产学研合作关系是重中之重。首先,高校院校作为人才和技术的提供者、企业作为产品的提供者和经济利润的产生者、创新创业中介机构作为区域社会网络形成的粘合剂和催化剂,它们对于推动区域创新系统的发展缺一不可,其发展水平直接影响区域创新系统运营成效;其次,产学研合作承载了区域创新系统的根本使命,即将科学技术转化为生产力,这是区域创新系统所有互动关系的核心。因此,政府应重点从这几个方面出发,制定适宜的政策和措施。此外,区域创新系统处在不断发展的过程中,没有任何两个阶段是完全相同的,也没有任何两个区域是完全相同的,因此,没有一个政策适合所有区域。基于此,结合发展阶段与本地特点,是政府部门制定措施的立足点。如图3所示,本文将从分析自2002年的SIP发展历程着手,重点关注企业发展、高校院所发展、创新创业中介机构以及产学研合作等方面内容,并以这几个方面为中心,重点探讨经济新常态下的政府角色定位策略。

图3研究框架
苏州工业园区(SIP)是中国和新加坡两国政府间的重要合作项目。1994年2月经国务院批准设立,同年5月实施启动,行政区划面积278km2,常住人口约80.78万人。在早期发展阶段,从本质上来说,SIP仅仅是一个纯粹的工业园区,以引进外资制造业企业、设立代工厂为主。2002年,通过开发建设独墅湖科教创新区(SEID),大力引进一批国内外知名院校,SIP开始了建设区域创新系统的探索。因此,本文将重点关注SIP自2002年以来的演变历程和发展情况。
自2002以来,苏州工业园区在转型升级方面已取得重要阶段性进展:获批国家首个“高等教育国际化示范区”,吸引28所高等院校入驻,在校生人数达7.85万人,教职工6 365人;累计建成各类科技载体超380万m2、公共技术服务平台30多个、国家级创新基地20多个,累计拥有各类研发机构480个;累计入选国家“千人计划”、“江苏省高层次创新创业人才”的数量分别达135人、164人,继续保持省市领先,大专以上人才总量居全国开发区第一;累计备案众创空间64家,其中13家列入“国字号”序列,“金鸡湖创业长廊”品牌影响力持续提升;在科技金融创新发展方面,苏州金融资产交易中心、股权交易中心等资本要素市场先后设立,区域股权投资基金规模超1 200亿元人民币;创新成果加速显现,2016年万人有效发明专利拥有量达114件,拥有国家高新技术企业829家,主板上市企业17家、新三板挂牌企业93家(来源:苏州工业园区与苏州独墅湖科教创新区官网)。
然而,SIP在取得成绩的同时也伴随巨大挑战,具体表现在:自主创新能力亟待加强、本土领军型龙头企业缺少、对外资依赖程度依然较大、中小型民营企业虽然数量多但对经济贡献的比重小、上市企业数量相对较少等。
由于案例研究能够考察研究对象的复杂性并进行详细深入的分析描述[34],因此,结合主题特点,本文采取案例研究,具体包括资料分析、深度访谈和焦点小组讨论等。
资料分析内容包括阅读区域创新和政府政策相关研究报告、苏州工业园区相关调研报告和统计数据,以及新闻报道等其它公开信息,以此为基础,明确总体概况,确定整体研究思路,形成研究聚焦点,凝练深度访谈和焦点小组讨论提纲。
深度访谈对象包括SIP区内大学、研究机构、企业、风险投资机构、中介、政府等机构代表。为保证信息的权威性和可靠性,在每类机构中选择2位以上代表作为访谈对象,并尽可能选择每家机构的负责人进行深度访谈。针对每一类访谈对象设计访谈问题,并根据每一位访谈对象的背景和实际情况进行适度调整与细化,详见表1。
表1访谈提纲

焦点小组讨论由一位主持人与一组被调查者就一些既定主题进行交谈,主要目的是倾听被调查者围绕大纲发表见解并进行交叉讨论,从而获取对相关问题的深入了解。本文焦点小组的主题包括:① SIP高校院所、企业以及产学研合作现状与展望;② SIP创新创业中介服务发展现状与展望;③ SIP创新创业环境与政策情况及展望。具体步骤包括:对讨论大纲列举的问题展开讨论,并对各个问题进行判断和选择;针对认同度较高的几个问题,聚焦讨论各种可能的解决方案。
在以上工作基础上,参考扎根理论编码方法进行内容分析,具体步骤包括:借用开放式编码思路对获取的信息进行概念化;借用主轴编码思路将数据重新整合,以确定类别和子类别;借用选择性编码方式,围绕区域创新系统建设历程、高等院校发展、企业发展、创新创业中介机构发展以及产学研合作,抽象出概念间的联系,以厘清规律。
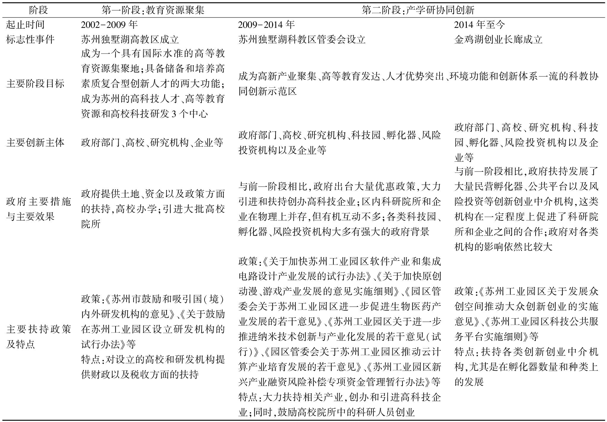
从2002年开始探索区域创新系统建设以来,SIP的发展经历3个主要阶段,如表2所示。
第一阶段(2002-2009年),SIP开发建设SEID的目标是构建一个具有国际水准的高等教育资源集聚地;具备储备和培养高素质复合型创新人才的两大功能;成为苏州的高科技人才、高等教育资源和高校科技研发等3个中心。相应地,该阶段的重点工作是引进大学和研究机构,提供土地、资金以及政策方面的扶持。除此之外,政府借鉴世界其它创新区域的做法,建设了向公众开放、可共享的公共基础设施和研究设施,旨在营造鼓励开放、互动的创新环境。在此阶段,政府是区域发展的规划者、构建者、引导者以及管理者,是SIP发展强有力的推动者。
表2SIP发展阶段概况

第二阶段(2009-2014年),SIP的发展目标是成为高新产业聚集、高等教育发达、人才优势突出、环境功能和创新体系一流的科教协同创新示范区。因此,政府在继续引进大学和研究机构的同时,加大高科技公司引进力度,同时,设立了许多政府主导或扶持的孵化器、创业园及风投机构,以促进大学和研究机构技术的商业化,帮助高科技公司提高存活率与成长率。在此阶段,Biobay生物纳米园、SIP创意产业园、腾飞创新园、Nanopolis及苏州国际科学园(SISPARK)相继成立,这些机构为SIP引进和创办高科技公司起到了至关重要的作用。但这些机构大多具有较强的政府背景,区内科研院所和企业在地理上并存,但互动不多。在政府角色方面,与上一阶段类似,政府依然对区域发展施加很强的影响力。
第三阶段(2014年至今),SIP政府意识到仅仅依靠政府力量提供创新创业服务是远远不够的,因此采取了一些异于之前的做法,开始鼓励、培养及支持民营孵化器、风险投资公司和其它创新创业中介机构。此阶段最具代表性的进展是苏州金鸡湖创业长廊的设立和发展。与北京著名的创业大街相似,金鸡湖创业长廊集聚了一批新型孵化器和众创空间,有力提升了区内创业活跃度。相较于前两个阶段,政府意识到多样性和协同互动对创新创业活动的重要性,采取了相对开放与包容的做法,一定程度上弱化了其主导性功能。但在角色定位上还存在很大惯性,例如在对金鸡湖创业长廊访谈中发现,各个孵化器和众创空间在主营业务领域、项目选择以及投资决策方面仍然受到政府部门较大的影响。
经过十多年的发展,SIP吸引28所高等院校入驻,在校生人数7.85万人,教职工6 365人。然而,高等院校的进—步发展也面临诸多问题:
(1)发展资源和经费问题。大学有3个方面的使命与功能——人才培养、科研和社会服务,其中任何方向的发展都需要长期努力和大量投资。SIP有28所院校机构,仅凭政府部门的财力很难长期给予每家机构充足的支持,保障其稳定发展。
(2)区内大学定位问题。由于缺乏长期规划和不稳定的区域扶持政策,区内大学对于自身定位大多比较迷茫,很少有高校根据自身情况有一个清晰长期的发展定位。例如,参与研究的一位大学代表提到“没有学校是万能的,但政府希望每一所学校在每一个方面都有成功的表现”和“我们学校的决策制定受到政府政策的影响”。
(3)现行高教体制导致各种发展受限。首先体现在招生指标和师资方面:国内外引进的大学在苏州没有独立招收全日制学生的指标,一些国内大学分部在母校的支持下得以开展全日制教学,除西交利物浦大学外,其它国外大学分部以及合作大学尚不能独立招收全日制学生;国内引进的大学在苏州一般不能独立招聘全职教师,大部分由母校老师兼职,本地全职教师缺乏是导致教学规模不能扩张、甚至影响其在苏州生存发展的重要原因。其次体现在科研项目申请方面:国内外在苏学校分部没有资质单独申请国家各部委以及省市各类项目,仅有少数大学获得了形式上的资质;中外合办大学有申请各类项目的资质,但在实际申请过程中依然是弱势群体。
基于以上原因,SIP区内高等院校的发展受限,通过培养学生输送高水平人才和通过科学研究输送先进技术的能力远远没有达到预期。
2002年以前,SIP多是通过招商引资引进外资企业,包括100多家世界五百强企业,这些企业的生产模式大多属于制造业代工。近些年,在各级政府对创业的大力鼓励和引导下,苏州工业园区内成立了大量初创型公司。据《苏州工业园区统计月报》显示:截至2010年底,区内累计注册登记的企业数量约为15 000家,而截至2016年底,该数字约为58 000家,6年内增长了287%,这些新增加的企业基本上是新成立的创业型企业。然而,尽管初创型企业的数量有了飞速增长,但产值低,对区域经济的贡献比重小,该比重近年来一直徘徊在10%左右,而SIP外资企业对区域经济的贡献比重为85%以上;从销售收入、盈利和纳税3个方面的排名来看,历年来前三名一直由外资企业包揽。
对初创型企业进一步分析发现,由“海归”和科技人员创办的企业占了较高比重。例如对苏州纳米城和苏州生物纳米科技园入驻企业的调研发现,这两个园区入驻企业的70%以上由“海归”或科技人才创办,这些人才往往具有领先的技术和国际视野,但一般缺少对国内市场的了解和企业运作能力,往往导致企业后期发展缓慢,无法实现可持续盈利。
通过对苏州工业园区各项政策的分析、深度访谈以及焦点小组讨论,发现区内创新创业政策重点关注技术水平的考量,以技术水平决定优惠和扶持力度,很少涉及对商业模式的考量。各大科技园和孵化器在引进企业、选择孵化创业项目时,也以技术水平为考察重点。此外,SIP的产业政策目标对象主要包括软件、生物医药、纳米产业、动漫、众创空间和人工智能产业等。虽然这些产业技术含量高,对于区域转型升级具有一定推动作用,但这些产业在本地缺乏完善的产业基础,导致发展难度极大。例如来自本地传统产业企业——机械制造与电子加工业的一位企业代表在调研中表示“获得政府各项扶持的力度小,无法满足进一步发展的需求”。
目前,SIP内与创新创业相关的各类非营利机构的功能大部分由政府部门承担,包括中小企业服务中心、培训管理中心、独墅湖科教创新区图书馆等机构。上述机构中,组织活动较频繁的机构一般一周组织3~5场活动。粗略统计显示,苏州工业园区每年组织的创新创业活动大约在1 000场左右,远远不能满足区内创新创业需求,也远远低于硅谷和中关村等地区的数量。同时,创新创业活动应多样化,如行业多样化、专业多样化以及层次多样化等。由于时间、人力和各种资源的限制,目前政府相关机构组织的活动大多仅针对高层次科技创新创业人才,只涵盖少数职业及行业。
在孵化器方面,目前SIP内约有80家各类孵化器,其中约20%为2014年前成立的,成立时间较长,主要由政府主导的大型科技园和大学科技园运营管理,投资主体较单一,民营孵化器很少;其余近80%为2014年后新成立的孵化器,主体为民营机构,但在日常运营中受政府部门介入和影响较多。新成立的孵化器包括联想之星、36氪、启点咖啡等多家新型企业孵化器,并在此基础上成立了“金鸡湖创业长廊”,代表着本区域在孵化器多样化发展方面逐步完善,但因发展历史较短,服务功能仍然较单一。总的来说,各类孵化器的服务以提供物理空间、硬件设施为主,其它服务为辅,为企业提供深度辅导和量身定制服务的能力较弱。这与国际上新型孵化器提供的独特而有创意的服务相比还存在相当大的差距。
此外,区内风险投资机构的发展也面临一些问题。在推动当地风险投资发展过程中,政府发挥了很大作用。早期做法是成立由政府所属和管理的投资公司,如中新苏州工业园区创业投资有限公司和苏州创投集团,可直接投资。在2008年金融危机爆发期间,由于私人资本缺乏、民营投资公司较少,该机构为有需要的企业提供了发展资金。近些年,政府改变了做法,通过投资民营风险投资公司或与之共同合作的方式进行投资,常用的方法是设立母基金。即便在现阶段,SIP区内很多风险资本公司仍具有不同程度的政府背景,它们进行投资决策时倾向于遵循政府政策的指导,例如投资政府现阶段扶持的重点产业,或投资通过政府各类项目引进的人才等。这种做法实际形成了政府对风投机构的影响,在不同程度上干扰了机构正常的投资决策。
总的来说,SIP内的大学与企业已经形成物理上的集聚现象,但尚未出现有机互动的深层次合作,调研中有数所大学也表示它们与区内企业的合作微乎其微,而数家企业也表示很少与大学合作。虽然各级政府也意识到产学研合作的重要性,采取了各种措施促进产学研合作,如牵头组织产学研对接活动、成立产学研联盟组织、鼓励科研人员去企业兼职、制定产学研合作股权激励政策。2011年,由苏州大学牵头负责的纳米技术“2011协同创新中心”落户SIP,该项目是国家级产学研合作项目,有多家企业、大学以及政府部门参与其中。然而,直至目前,这些措施尚未产生实质性突破。
研究发现,SIP内的高校院所与企业存在技术水平上的逆势差。这是因为较好的大学可以通过技术转让、委托开发以及共建研发基地等方式与企业合作,实现协同创新。而区内企业大部分是世界500强企业或由海归等高层次人才创办的企业,其技术往往处于世界领先层次,高于区内大部分学校的技术水平。因此,SIP内的学校在短期内无法通过与企业各类合作实现社会服务功能。
通过对产学研各方代表的访谈还发现,双方的评价标准存在差异。如企业以经济利益为主要导向,以产品为成果载体;而大学和科研院所则以科研成果为导向,以论文和专利为考核指标,导致大学和科研院所提供的科技成果与市场需求脱节。由于从科研成果到能够在市场上销售的商品还存在很长距离,其伴随很大的价值实现风险,因此企业对一项科研成果的评价和定位往往低于研发出该项成果的大学与科研院所。评价和定位的不一致是导致产学研合作不畅甚至失败的一个重要原因,再加上产学研各方交流较少、信息沟通不充分,造成需求未能有效对接、科研成果转化率低下。
在SIP发展历程中,高等院校、产学研合作以及创新创业中介服务机构等都不同程度地受到了政府的推动作用;在不同发展阶段,政府角色定位也存在差异,如表3所示。
结合上述分析,在SIP发展过程中,政府的作用体现出四大特点:
表3SIP发展历程中的政府角色与作用

(1)在布局区域创新系统关键要素时,遵循创新系统相关规律,大力支持引进或创建高等院校、企业以及创新创业中介机构,尤其是意识到高等院校对于区域创新系统的关键作用,通过制定各类政策和设立项目推动产学研合作。自2002年以后,各类机构数量均达到一定规模,在“物理元素”方面基本满足区域创新系统的构建要求。
(2)在引进或创建相关机构时十分注重“量”,特别是在高等院校、企业以及创新创业中介机构方面均有体现。例如,在针对众创空间的政策中提到“形成有效满足大众创新创业需求、具有较强专业化服务能力的众创空间超过100家;吸引投资创新创业项目的社会资本超过300亿元;新增创新创业企业累计超过5 000家”。对数量过度倚重导致重“量”轻“质”、重“引进”轻“培育”现象,最终引致区域创新系统自主创新能力不能得到根本性提升。
(3)政府部门十分勤勉,亲力亲为,发挥主导作用。在SIP发展已至“中后期”的现在,政府部门在一定程度上依然沿袭初期阶段的“主动”行为,例如主导高校院所定位和产业定位,引进或创办创新创业中介机构,亲自参与组织各类创新创业活动等。在孵化器、众创空间以及风险投资等领域,政府已经逐渐退出,引导民营机构参与,但各项政策依然在不同程度影响上述机构的决策和运营。
(4)多项政策缺乏与本地特色及特定发展阶段实际需求的对接。在高校院所方面,没有采取措施应对异地办学和传统教育体制机制带来的发展性障碍;在产业与企业发展方面,产业政策与时俱进,但缺乏与本地优势产业基础的对接;在人才政策方面,倾向于扶持“海归派”和“高科技派”,但这类人才缺乏对本土市场和企业运营规律的了解,因此在创业过程中极有可能后劲不足;在产学研合作方面,忽视“技术逆势差”,理想化地主导一些产学研合作项目,但成效甚微。
总体而言,在区域创新系统构建过程中,SIP政府首先部分遵循了区域创新系统发展规律并采取了相应措施,同时,也取得了一定成效;在发展中后期,初期阶段的政府主导风格依然被延续,导致民间力量无法充分释放,机构多样性不足,区域创新能力提升受限。
区域创新系统的发展大致可划分为3个阶段[35],即生成阶段、发展阶段和成熟阶段,具体如图4所示。生成阶段的特点表现为地理上集聚;发展阶段的特点是逐步形成集群内部以及集群外部的互动;成熟阶段的特点是集群能够“自我造血”,形成信息、人才、资本等要素的良性循环。因此,在发展区域创新体系过程中,应当遵循创新系统演化规律[27]。政府的核心任务是不断完善政策与体制机制,构建一个有利于合作、交流与互动的区域环境,促进科学技术不断转化为生产力[36]。此外,波特等学者[37-40]多次指出,区域创新系统构建要充分考虑本地特色和发展现状,在充分了解、掌握本地优势和劣势的基础上进行规划与引导。

图4区域创新系统发展过程
作为我国区域创新系统建设的典型代表,在SIP发展初期政府部门发挥了强有力的主导作用;在创新区域发展的中后期,各类创新创业主体和要素逐步到位,创新区发展由物理集聚向深度互动转变,原来的政府主导模式已经不能满足区域创新体系建设要求。此时政府应学会适时“放手”,给予各类机构充分的自主权,减少对具体创新创业活动的直接干预,并尽可能鼓励创新要素多元化。具体建议如下: SIP内的各个创新主体,包括高等院校、企业、各类中介机构在数量上已经达到一定规模,但在发展质量上尚有欠缺,因此创新区建设应将关注点从数量转移到质量方面,注重引进后的培育,分析影响质量提高的体制机制原因并采取相应措施;对于高等院校而言,在发展定位方面应给予更多的自主权,适度淘汰发展不良的院校,为发展势头较好的院校分层次分阶段提供更多支持;对于企业和创业而言,应全面采用多样化策略,支持各类人员创业和各类背景的企业;对于创新创业中介机构而言,应大力引进民间力量,自下而上构建充满活力的有助于产学研合作的环境和平台;对于产学研合作而言,除提供必要的政策、基础设施和平台、财政支持以外,应当尽力避免直接干预产学研活动,将“舞台”让渡给各类创新创业中介机构。此外,SIP政府在制定宏观战略和政策时,应结合本地优势,如机械加工和电子制造业,在此基础上考虑制订产业、人才以及财政引导等政策,并在发展过程中根据实际情况适时调整政策着力点,否则有可能使区域创新系统成为“空中楼阁”。
在深入分析讨论SIP案例的基础上,结合区域创新系统与三重螺旋等理论,从宏观和微观两个层次,本文提出适用于新常态下区域创新系统的政府角色定位模型,如图5所示。

图5政府角色定位模型
首先,从宏观层面来说,在知识经济时代,自上而下的干预型和放任自流的治理模式已不再适用,政府的角色定位既不是放任自流也不是过度干预,而是协调、激励及服务,其核心职责是通过不断完善政策、体制和机制,构建一个有利于创业要素充分沟通、互动与合作的创新环境。
其次,从微观方面来说,新常态下区域系统中的政府职能表现在其与各创新主体和要素的互动关系上,具体包括以下几个方面:①对高等院校来说,政府应当成为制度、政策和资金的支持者。高等院校是区域创新系统的创新之源,能够提供源源不断的技术和人才。因此,政府应注重对高等院校的扶持,从资金、政策以及体制机制等多个方面给予支持和引导。当前,在异地办学、国际合作办学以及传统型大学向创业型大学转变的过程中,政府尤其要注重充分借鉴成功经验并结合本地实情,在机制体制方面积极探索和改革,在资金和政策方面给予充分支持;②对企业来说,政府应当成为多元化的引导者、基础设施和公共服务的提供者。即采取多样化、因地制宜的产业和企业扶持政策,加大对中小微企业和民营企业的政策倾斜力度,广泛支持各类人员的创业活动,而不仅仅局限于支持某一类企业或某一类人才。此外,基础设施和公共服务投资周期长、回收慢,但对于企业发展极其重要。因此,政府的重要职能之一就是通过建设基础设施和提供公共服务为企业发展创造条件,同时,成为鼓励与保护创新的法律规章制定者和市场规范运营的监督者;③对创新创业中介机构来说,政府应当成为创新创业中介机构的协作者和发展扶持者。创业和后续企业的发展离不开完善的创新创业服务支撑体系,并且这种需求是多样化和多层次的,随着我国“大众创业、万众创新”的持续推进,这样的需求量会越来越大。政府部门能够提供小部分创新创业服务支撑,但大部分必须由民营创新创业中介机构提供,在这方面政府与创新创业中介机构应当是合作和协作的关系。就目前来说,我国创新创业中介机构的总体发展水平和服务水平较低,政府应当设计与制定相关行业规范,支持引进高水平的专业人才,并对机构在初级阶段的发展提供一定软硬件资助;④对产学研合作来说,政府应当成为平台与渠道的搭建者。政府的定位应当是规则制定者以及产学研交流合作平台和渠道的提供者,负责打破产学研合作阻碍,保证技术、信息、人才等资源的多向流动,但不过度干预具体事务。在财政支持方面,除提供基础研发与技术开发等科研项目支持外,可借鉴参考美国SBIR和STTR项目,通过分阶段方式,以财政项目资助形式,鼓励产业界、学术界合作申请,提供实质性的共同研发任务,在实践中促进产学研深度合作。
最后,在区域创新系统发展中,政府要因时因地制宜,既要关注不同发展阶段的具体情况和具体需求,又要注重结合当地发展基础和特点;同时,既要关注数量方面的指标,亦要注重质量提升。在制定政策和措施前,要全面深入分析目标区域创新系统发展现状,包括优势与劣势,并针对存在的问题采取相应策略。
区域创新系统建设在我国已经有近30年历史,但建立区域创新系统的初衷尚未完全体现出来,就像卡斯特尔等[2]指出的,“形象打造、产业项目、国家政策和新经济地理都融合在运作与命名同时进行的混杂游戏中”。面对经济新常态,应该重新认真思考区域创新系统的本质和真正使命——以技术创新为核心,通过产学研合作提升区域自主创新能力[2]。这里面涉及两个方面的转变,即区域创新体系转型升级和政府角色定位转变。这两种转变均是经济新常态的必然要求,且两者之间密切相关。目前,国内创新区正普遍由地理集聚阶段向互动发展阶段转变,政府角色也应当由“台前”转向“幕后”,将重心放在通过制定各种政策与提供公共平台来促进区域内外频繁、充分、有效的互动氛围形成上。本文认为在经济新常态下,政府角色既不是“放任”也不是“干预”,应是“服务员”、“协调员”和“激励者”。借用马云在2105年冬季达沃斯论坛演讲中的一句话,“(企业)要和政府谈恋爱,但不要结婚”,本文认为政府与各类机构的关系应当是“美好的友谊”,而不是“包办的婚姻”。
通过对SIP发展现状进行深入系统的研究,本文旨在为国内其它区域乃至其它发展中国家和地区建设创新系统提供借鉴。由于研究方法的局限,本文只是提取了“汪洋大海中的一瓢水”,距离反映整片“海洋”全貌还有非常大的距离,很多研究结论需要进一步验证。此外,每个创新区都有其独特性,后续可通过搜集和分析多个发展中国家创新区的样本进行深化研究。
参考文献:
[1] 刘瑞明,赵仁杰.国家高新区推动了地区经济发展吗——基于双重差分方法的验证[J].管理世界,2015(8): 30-38.
[2] 王缉慈,陈平,马铭波.从创新集群的视角略论中国科技园的发展[J].北京大学学报:自然科学版,2010,46(1): 147-154.
[3] 战炤磊,韩莉.全面深化改革背景下高新区转型发展路径选择[J].科技进步与对策,2015(14): 31-35.
[4] LUNDVALL B-A.National innovation system: towards a theory of innovation and interactive learning [M].Anthem Press,1992.
[5] FREEMAN C.The "national system of innovation" in historical perspective [J].Cambridge Journal of economics,1995,19(1): 5-24.
[6] COOKE P.Regional innovation systems: competitive regulation in the new europe [J].Geoforum,1992,23(3): 365-382.
[7] 曾国屏,苟尤钊,刘磊.从 “创新系统” 到 “创新生态系统”[J].科学学研究,2013,31(1): 4-12.
[8] WOOLTHUIS R K,LANKHUIZEN M, GILSING V.A system failure framework for innovation policy design [J].technovation,2005,25(6): 609-619.
[9] DZISAH J, ETZKOWITZ H.Triple helix circulation: the heart of innovation and development [J].International Journal of Technology Management & Sustainable Development,2008,7(2): 101-115.
[10] BRUNEEL J,D’ESTE P, SALTER A.Investigating the factors that diminish the barriers to university-industry Collaboration [J].Research Policy,2010,39(7): 858-868.
[11] GEISLER E, RUBENSTEIN A H.The role of the firm′s internal technical entrepreneurs in commercializing technology from federal laboratories[A].From Lab to Market:Commercialization of Public Sector Technology.Berlin: Springer,1994:155-166.
[12] ETZKOWITZ H, LEYDESDORFF L A.Universities and the global knowledge economy: a triple Helix of university-industry-government relations[M].London: Pinter,1995.
[13] OWEN-SMITH J,POWELL W W, FIGURES I C.Accounting for emergence and novelty in boston and bay Area Biotechnology[A].BRAUNERHJELM M.FELDMAN.Cluster genesis:the emergence of technology clusters and their implications for government policy[C].Cambridge,UK:Cambridge University Press,2003:61-85.
[14] KENNEY M.Understanding silicon valley: the anatomy of an entrepreneurial region [M].California: Stanford University Press,2000.
[15] SAXENIAN A.Regional advantage: culture and competition in silicon valley and route 128 [M].Cambridge,MA: Harvard University Press,1994.
[16] COOKE P,URANGA M G, ETXEBARRIA G.Regional innovation systems: institutional and organisational dimensions [J].Research policy,1997,26(4-5): 475-491.
[17] SVARE H, GAUSDAL A H.Strengthening regional innovation through network-based innovation brokering[J].Entrepreneurship & Regional Development,2015,27(9-10): 619-643.
[18] ETZKOWITZ H, LEYDESDORFF L.The dynamics of innovation:from national systems and "Mode 2" to a triple Helix of university-industry-government relations [J].Research policy,2000,29(2):109-123.
[19] MOWERY D,NELSON R,SAMPAT B, ZIEDONIS A.Ivory tower and industrial innovation: university-industry technology transfer before and after the bayh-dole act[M].California: Stanford University Press,2015.
[20] ARUNDEL A, GEUNA A.Proximity and the use of public science by innovative european firms [J].Economics of Innovation and new Technology,2004,13(6): 559-580.
[21] ETZKOWITZ H.The triple helix: university-industry-government innovation in action [M].London:Routledge,2008.
[22] ETZKOWITZ H.Innovation in innovation: the triple helix of university-industry-government relations [J].Social science information,2003,42(3): 293-337.
[23] FARINHA L, FERREIRA J J.Triangulation of the triple helix:a conceptual framework [C].Triple Helix 10th International Conference,2012.
[24] HUGGINS R, WILLIAMS N.Entrepreneurship and regional competitiveness: the role and progression of policy [J].Entrepreneurship & Regional Development,2011,23(9-10): 907-932.
[25] GODIN B.The linear model of innovation: the historical construction of an analytical framework[J].Science,Technology & Human Values,2006,31(6): 639-667.
[26] FRENKEN K.A Complexity-theoretic perspective on innovation policy[J].Complexity,Governance & Networks,2017: 35-47.
[27] ALBUQUERQUE E,SUZIGAN W,KRUSS G, LEE K.Developing national systems of innovation: university-industry interactions in the global south [M].Cheltenham and Northampton: Edward Elgar Publishing,2015.
[28] 崔新健,崔志新.区域创新体系协同发展模式及其政府角色[J].中国科技论坛,2015(10): 86-91.
[29] 伊彤.区域创新体系中的中央政府与地方政府[J].中国科技论坛,2014(4): 27-32.
[30] 李柏洲,苏屹.区域创新系统中政府与企业合作关系博弈分析[J].科技进步与对策,2009(19),26: 32-35.
[31] 高月姣,吴和成.创新主体及其交互作用对区域创新能力的影响研究[J].科研管理,2015,36(10): 51-57.
[32] 张国旺,李柏洲.基于DEA模型的区域创新系统效率评价研究[J].现代管理科学,2009(5): 47-48.
[33] 赵筱媛,苏竣.基于政策工具的公共科技政策分析框架研究[J].科学学研究,2007,25(1): 52-56.
[34] YIN R K.Applications of case study research [M].California: SAGE Publications,2012,34(40):101-110.
[35] 王缉慈.超越集群: 中国产业集群的理论探索[M].北京:科学出版社,2010.
[36] BETZ F,CARAYANNIS E,JETTER A,et al.Modeling an innovation intermediary system within a Helix[J].Journal of the Knowledge Economy,2016,7(2):587-599.
[37] BROWN R,GREGSON G, MASON C.A post-mortem of regional innovation policy failure: scotland's intermediate technology initiative (ITI) [J].Regional Studies,2016,50(7): 1-13.
[38] PORTER M E.Cluster and the new economics of competition [J].Harvard Business Review,1998,76(6): 77-90.
[39] SZCZYGIELSKI K GRABOWSKI W,PAMUKCU M T, TANDOGAN V S.Does government support for private innovation matter? firm-level evidence from two catching-up countries [J].Research Policy,2017,46(1): 219-237.
[40] HELLSMARK H,MOSSBERG J SÖDERHOLM P, FRISHAMMAR J.Innovation system strengths and weaknesses in progressing sustainable technology: the case of swedish biorefinery development [J].Journal of Cleaner Production,2016,131: 702-715.
Cao Yuhua1,2,Li Jing1
( 1. Dongwu Business School,Soochow University, Suzhou 215006,China;2.Suzhou Institute of Biomedical Engineering and Technology, Chinese Academy of Sciences,Suzhou 215000,China)
Abstract:To investigate and understand the development situation, problems and future strategy for Chinese local governments' role transition in regional innovation system under the era of 'new normal',this paper constructs the research framework based on theories related to innovation system, and made a case study of Suzhou industry park by archives research, in-depth interviews and focus group. It is found that the government should pay attention to the development of universities, enterprise, the university-industry cooperation, the innovation and entrepreneurial intermediaries, and focus on promoting the active interaction and deep cooperation among various institutions in the region. The role of local governments should transit from "the protagonist" to" being behind the scenes", should be gradually weakened the function of leading and controlling, and strengthen function of stimulating, intermediating and service. Also, the policies strategy should be based on both the local and the stage specifics.
KeyWords:New Normal;Role of Government;Regional Innovation System;Innovation District;Suzhou Industry Park
DOI:10.6049/kjjbydc.2017060678
中图分类号:F204
文献标识码:A
文章编号:1001-7348(2018)09-0032-10
收稿日期:2018-01-16
基金项目:国家社会科学基金项目(17BGL026);苏州市软科学基金项目(SR201569);苏州独墅湖科教区创新能力提升研究课题项目(SEID201401)
作者简介:曹钰华(1983-),女,江苏南通人,苏州大学东吴商学院博士研究生,中国科学院苏州生物医学工程技术研究所副研究员,研究方向为区域创新和创新创业管理;李晶(1982-),女,安徽合肥人,博士,苏州大学东吴商学院副教授、硕士生导师,研究方向为创新创业管理。本文通讯作者:李晶。
![]()
(责任编辑:胡俊健)