王雪原,徐晓薇
(哈尔滨理工大学 经济与管理学院,黑龙江 哈尔滨 150080)
摘要:从价值实现视角,采用扎根理论思想,综合现有文献提炼并确定制造企业服务化价值实现的构形维度。结合华为、联想、小米等企业典型案例,剖析制造企业不同服务化价值实现方式下的最优构形特征,明确制造企业构形调整方向。利用结构方程方法探讨构形维度的作用关系,提出最佳构形调整路径。研究可为制造企业服务化明晰价值实现管理重点,确定最佳构形特征、调整优先序等,提供理论依据与决策参考。
关键词:制造企业;服务化;价值实现;服务化构形
服务化是制造企业从低端依靠资源消耗生存转向依托知识、技术实现可持续发展的必要途径。制造企业存在的根本就是为利益相关者创造更多的价值,包含有形与无形的经济价值、创新与生态价值以及社会价值等,为此应当从价值实现视角研究制造企业服务化问题[1]。结构决定功能,为了有效促进制造企业实现服务化价值,首先应当优化企业构形。Bejan提出了构形理论,并将其首先应用于电子元件冷却中高导热材料分布优化。事物结构源自于性能达到最优是其构形理论的精髓。陈林根[2]回顾了构形理论的发展。目前,构形理论已发展成研究自然界和工程界各种形态组织和结构的一个新兴学科分支。已有研究主要分为如下3类:
(1)构形维度划分。Srai and Gregory[3]率先将构形思想应用于运营管理领域,提出结构、位置、运营与生产过程以及伙伴角色与关系是网络最重要的构形维度。Sara Thorgren等[4]用规模、结构以及管理职能3个维度反映构形。学者初期研究集中在构形维度划分方面,忽视了不同情境、不同问题的构形维度划分可能不同。
(2)构形维度重要性研究。陈健[5]指出组织领导创新、内部资源协调和管理理念变化是企业出口最为重要的构形,3个维度的重要性与特征需根据战略不断进行匹配调整以促进出口,但他并未进行具体构形研究。池毛毛[6]等认为平台技术、平台治理和平台基础设施为企业平台关键构形,并指出外部环境相对稳定时平台基础设施更为重要;在高动荡环境下,平台技术更为重要,研究同样没有涉及构形特征。
(3)构形特征研究。部分研究在确定构形维度基础上,不区分条件状态确定了唯一最优构形特征。赵红梅等[7]认为R&D联盟网络规模大、密度高和凝聚子群程度高的构形有助于网络竞争力提升。有些学者对众多构形中的单一维度开展研究,提出不同条件下单一维度的构形特征,如陈玉明等[8]分析了不同竞争与知识扩散条件下的最佳雇佣构形特征。也有学者对构形特征进行了多维宏观研究,如Yufeng Zhang等[9]分析了不同战略特征下高价值工程网络的结构、运行过程、管理体系、外部关系以及辅助基础设施等5个方面的最优构形特征,但未对5个方面的构形特征进行细致刻画,没有给出构形特征确定后企业状态调整的策略与方法。
总之,目前还没有针对制造企业服务化价值实现的构形维度划分与重要性研究。制造企业服务化实现方式不同,最优构形也存在差异,需要基于制造企业的服务化方式进行有效、细致的区分,系统刻画不同方式下的最优构形特征。另外,企业资源、精力有限,制造企业无法同时开展多维度构形调整,应根据构形维度作用关系,确定调整优先序,确保制造企业通过最佳方式实现服务化价值。
采用扎根理论思想,结合文献分析方法,提取关键词,可得到制造企业服务化价值实现构形维度主范畴、副范畴、关系内涵,最终构形体系如表1所示。不同服务化方式下,所适合的构形特征不同,只有构形特征与服务化方式相一致才能有效推进服务化进程。因此,制造企业应当在明确服务化构形维度的基础上,进一步确定不同服务化方式下的最佳构形状态。
表1制造企业服务化价值构形维度构成

通过资料阅读、网络搜集及访谈,选择华为、联想、小米作为研究对象。具体过程如下:首先,初步选择通过服务化实现价值的备选案例,选定3家比较有代表性的智能手机、电脑制造企业,其宗旨与定位是提供服务解决方案或向服务化方向发展。其次,通过资料采集确定企业构形维度特征,对资料不足或缺失的构形维度进行重点标注,设计访谈提纲;再次,通过面谈、电话访谈等形式对企业负责市场、客户服务等相关工作人员开展访谈,访谈时间控制在30~60分钟,通过资料补充、完善与修正,形成企业构形特征初步描述;最后,通过E-mail方式对特征描述进行反馈与确认,修订后形成最终的构形特征。
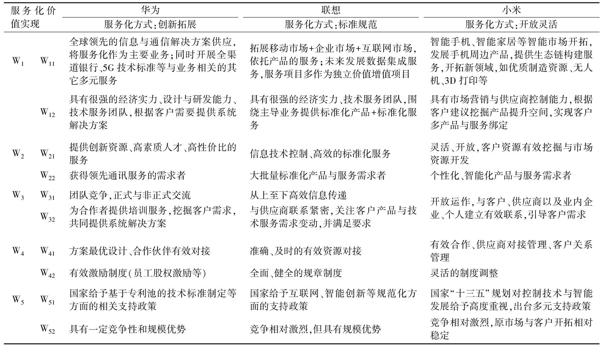
华为定位为全球领先的信息与通信技术(ICT)解决方案供应商,通过技术拓展服务提供从基站布局、网络传输到数据通信等系列服务;联想则定位于为用户提供安全、高品质的产品组合和服务,提供高品质产品+服务。目前,联想重点开发智能化设备,提供云服务集成以及数据集成服务;小米则专注于高端智能手机、互联网电视以及智能家居生态链建设,定位于开放创新+生态链构建服务供给者,也提供云服务与数据统计服务等。3家企业通过不同方式实现价值创造。华为通过技术创新与供应链协同,拓展服务链与服务内容,并提供高质量服务获得收益;联想通过规范、科学的质量与品质控制、共享以及配套服务获得收益;小米通过灵活、开放与协调的供应链整合获得收益。3家企业分别具有创新拓展、标准规范、开放灵活等不同价值创造特征,其构形特征表现不同。经分析最终得到不同服务化价值实现方式下企业最优构形特征,可为其它制造企业服务化提供参考,具体如表2所示。
表2不同制造企业服务化价值实现方式下的构形特征

通过上述分析可知,三类不同服务化价值实现方式构形维度存在共性之处,这也是企业服务化转型的通用构形要求。我国制造企业开展服务化首先应得到企业高层的支持与认可,并将服务化作为价值创造的重要方式在战略中进行明确诠释,使企业内部对服务化转型形成共识;其次,服务化主体应当具有一定经济实力与服务能力,可顺利度过服务化转型阶段;再次,企业必须与外部利益相关者建立有效的合作关系,尤其是客户以及联合提供服务的合作伙伴;最后,业务与服务化领域最好能够获得政府部门政策支持。此外,信息技术、专业知识与技能以及可靠的人力资源保障必不可少。除上述通用构形属性外,制造企业面对的客户类型不同、主体关系不同、优势不同,适合采用的组织与制度形式、管理方式等就有所不同,可通过对优秀企业的学习,调整构形维度状态,使之向着最优构形方向转化,以有效推进服务化转型,实现更高价值创造。
制造企业需围绕服务化实现方式,不断调整自身构形特征,当维度不匹配,且企业资源有限时,就需要科学确定维度调整优先序,以保障服务化转型顺利开展。应明确各构形维度因果作用关系,优先调整前因维度。解释结构方程方法(ISM)由美国华菲尔特教授提出,能把模糊不清的思想、看法转化为良好结构关系模型(杨晓艳,2013)。该方法通过理论演绎提炼出复杂系统中各组合要素间的互动机理,最后形成理论构念(刘忠艳,2017)。有学者认为无论是脱离理论分析的量化统计分析结果,还是缺乏数理依据的理论质化分析结果,都不能完整、科学、客观地反映事物的本质关系。因此,ISM需要有效融合量化分析,以此作为基础与补充。有学者将量化分析结果作为因素关系依据,进一步采用理论分析确定因果顺序,将量化与质化进行阶段整合[18];也有学者采用量化分析确定因果关系后,再采用质化理论分析进行论证,将质化作为量化的检验手段;也有学者反之,将量化分析作为理论分析结果的检验,以得到更加可靠与科学的结论。本文借鉴以上方法,将相关量化分析作为判定构形维度关系的基础,进一步采用理论质化分析对关系进行检验,并判定因果关系。
(1)为明晰构形维度间的作用关系,为制造企业服务化提供更加有效的决策支持,本文根据前文分析首先构建了各维度评价指标与评价标准(1-5分),具体如表3所示。
(2)本文对华为、中兴、哈飞、一汽、上汽、联想、中石油等企业制造服务领域相关人员发放问卷,共采集有效问卷172份,问卷有效回收率为68.8%。利用多个指标简单加权平均得出不同构形维度的具体数值。采用SPSS19得到双变量双侧检验的Pearson相关系数矩阵,结果如表4所示。将判定结果作为专家论证依据,提高专家决策科学性。
表3制造企业服务化价值实现构形维度判定

表4制造企业服务化价值实现构形维度的Pearson相关系数矩阵

注:**表示通过0.01水平显著性检验(双尾检验);*表示通过0.05水平显著性检验(双尾检验)
8位来自产业及学术领域专家根据不同构形维度相关分析结果(重点考虑了显著性通过0.01检验的构形维度作用关系)开展多轮讨论。数据具有显著关联关系,理论论证没有通过的主要集中在政策与市场两个外部影响维度方面,讨论认为外部维度不受单个制造企业内部构形维度的显著影响,外部环境应处于前因集位置,单个制造企业内部力量不足以对外部产生影响;同时,外部市场、政策对制造企业的本质特征也不会产生直接影响。另外,利益相关者互补与贡献情况并不直接影响制造企业自身优势、核心能力及内部管理制度,具有不同优势能力及管理制度的制造企业会找到相对应的互补企业,实现共同发展。最后,制造企业的价值主张并不能第一时间影响企业内部要素特征,虽然制造企业拥有的要素优势会影响未来服务化价值主张,但这是一个间接过程。核心能力理论认为资源并不能形成核心优势,而资源管理与利用的能力才能决定企业竞争优势。同素异构原理也说明具有同样要素,但是因为组合排列不同,其功能表现就不同。因此,制造企业要素特征需要通过资源组合、配置与管理特征区分才能影响制造企业的价值主张。
在摒弃数据上具有显著相关性、但理论论证无法证实的作用关系后,经讨论又增加了政策支持对制造企业内部组织目标认知与交流的影响。研究表明承担重大科技计划项目、获得较多政府金融支持或知识产权服务的制造企业会通过加强部门协作,提升内部组织合作性,便利更多部门与人员清晰掌握企业战略与任务目标[19];另外,外部合作关系对资源调度与整合利用产生直接影响,外部社会网络关系越丰富,资源获得保障越可靠,制造企业资源调整空间范围越大,可整合利用资源种类就越多、供给就越及时。综上,确定出构形维度邻接矩阵A,利用Matlab软件得到可达矩阵P,具体如下:

根据可达矩阵P进行计算,假设Si的可达集为R(Si),先行集为A(Si),当R(Si)= R(Si)∩A(Si)时,得出最上级各单元,删掉相关维度。用同样方法便可求得次一级诸单元,这样便可以把不同层级维度划分出来,得出其作用关系。根据P可以确定达到各个维度的可达集与先行集,经过计算可得到制造企业服务化价值实现各构形维度作用关系,根植层为价值实现主体、价值实现关系以及价值实现要素;通过影响价值实现客体、政策、市场以及资源与任务管理等,进一步影响价值实现组织形式、价值主张和制度,最终决定制造企业服务化价值实现情况,具体作用关系如图1所示。

图1制造企业价值实现影响因素作用关系
根据图1可知,为了促进制造企业服务化价值实现,制造企业需要、按照构形维度的作用逻辑关系,按步骤调整与优化构形维度特征。首先,制造企业需要检查与判定自身能力特征是否与服务化价值实现方式一致,进一步调整产品与服务的复杂程度、新颖程度或性价比等,或通过制造企业服务化优势资源转移与调整,优化资源与任务匹配,整合能力,进一步完善制造企业价值实现主张与配套监管、激励制度,促进服务化价值实现。另外,可通过优化制造企业与外部相关者关系,改变提供产品与服务的特性或资源集成,提高分配与任务对接能力等,调整制造企业价值主张、优化相关制度,促进制造企业服务化价值实现[20]。从外部入手,制造企业可根据政策与项目支持情况以及市场竞争对手情况,优化制造企业各部门合作交流方式、改变现行管理制度,使之与制造企业价值实现方式匹配。
本文结合扎根理论方法,通过文献分析,提炼出影响制造企业服务化价值实现的构形维度,结果表明:为有效促进服务化价值创造,制造企业应从自身理念与能力、产品与服务供给、组织结构、监控与激励以及关注政策与市场等5个构形维度开展优化。通过对华为、联想、小米3家企业的案例分析,阐明制造企业服务化应具备的共性构形特征及不同服务化实现方式下各构形维度优化特征,明确了制造企业未来构形调整与发展方向。另外,通过制造企业服务化价值实现构形维度作用关系判定,得出制造企业需要从调整能力特征、优化与利益相关者关系、转移资源优势3个维度逐步提升服务化价值创造能力。另外,政策可影响制造企业价值创造取向与企业内部制度,从而影响企业服务化,因此政府部门需要制定有效的制造企业服务化引导与激励机制。同时,应维护制造企业服务化市场竞争及稳定发展的环境,为服务化价值创造提供良好的外部支撑。
本文结合案例分析给出不同服务化实现方式下的制造企业构形维度特征,未来可通过多案例分析对其进行修正完善,或采用数据统计分析方法确定构形特征与服务化价值实现关系,提升论证准确性。
参考文献:
[1] 赵艳萍,郭亚婷,罗建强,冯庆华.制造企业服务衍生的分类及其价值创造[J].软科学,2017(7):103-107.
[2] 陈林根.构形理论及其应用的研究进展[J].技术科学,2012,42(5): 505- 524.
[3] SRAI JS,GREGORY M.A supply network configuration perspective on international supply chain development [J].International Journal of Operations & Production Management,2008,28(5): 386-411.
[4] THORGREN S,WINCENT J,ÖRTQVIST D.Designing inter organizational networks for innovation: an empirical examination of network configuration,formation and governance [J].Journal of Engineering and Technology Management,2009,26(3): 148-166.
[5] 陈健.构型理论对出口绩效的影响——基于不同战略观的中小企业之实证分析[J].生产力研究,2010(12):49-51.
[6] 池毛毛,赵晶,李延晖,王伟军.企业平台双元性的实现构型研究:一项模糊集的定性比较分析[J].南开管理评论,2017,20(3):65-76.
[7] 赵红梅,徐建中,江崇莲.R&D联盟网络构型对高新技术企业竞争优势的影响[J].华东经济管理,2016,(4):163-168.
[8] 陈玉明,崔勋.基于动态环境构型分析的企业雇佣策略研究[J].管理学报,2015,(3):372-379.
[9] ZHANG Y.,GREGORY M.Managing global network operations along the engineering value chain [J].International Journal of Operations & Production Management,2011,31(7): 736-764.
[10] SCHÜTZ P,TOMASGARD A.The impact of flexibility on operational supply chain planning[J].International Journal of Production Economics,2011,134 (2): 300-311.
[11] 王美洲,张忠,刘晨男,杨帆.制造企业服务化过程中价值链优化机制研究[J].装备制造技术,2014,(12):114-117.
[12] ZHANG Y,GREGORY M.Towards a strategic view of engineering operations[J].Journal of Engineering Manufacture,Proceedings of IMechE Part B,2013,227(6):767-780.
[13] KOENDJBIHARIE S,KOPPIUS O,VERVEST P,et al.Network transparency and the performance of dynamic business networks[J].Digital Ecosystems and Technologies,2010,(4): 197-202.
[14] UNSAL HI,TAYLOR JE.Modeling inter-firm dependency: game theoretic simulation to examine the holdup problem in project networks[J].Journal Of Construction Engineering and Management ASCE,2011,137(4):284-293.
[15] ELONEN S,ARTTO K A.Problems in managing internal development projects in multi-project environments [J].International Journal of Project Management,2003,21 (6): 395-402.
[16] 左喆,陈光普.制造企业服务转型的影响因素研究综述[J].经营与管理,2013(10):115-117.
[17] 杜晓静.河北省装备制造业服务化转型的制约因素和发展策略[J].河北学刊,2014(3):216-218.
[18] 谢媛媛,李孟雨,傅为忠.基于格兰杰因果关系检验的ISM改进与应用[J].统计与决策,2017(12):30-33.
[19] 郑烨,吴建南,王焕.打开政府支持行为与企业创新绩效关系的“黑箱”——一个研究综述[J].华东经济管理,2017(10):25-29.
[20] 王雪原,刘成龙,张玉峰.制造企业服务化类型与灵活性匹配分析[J].科技进步与对策,2017,34(11):73-80.
Wang Xueyuan,Xu Xiaowei
(School of economics and Management,Harbin University of Science and technology,Heilongjiang Province,Harbin,150080)
Abstract:According to grounded theory,the configuration dimensions of manufacturing enterprise servization are refined and confirmed based on current literature from value realization viewpoint.Taking Huawei,lenovo and Xiaomi,etc.as typical cases,optimal configuration dimension characteristics of manufacturing enterprise with different servization value realization ways are analyzed and configuration adjusting orientations are confirmed.The interacting relationship among these dimensions are confirmed based on correlation analysis and interpretative structural modeling method,and then the optimized configuration adjusting paths are offered. The research can provide theoretical basis and decision-making reference for manufacturing enterprises to realize the key points of management, determine the optimal configuration characteristics, adjust the priority sequence and so on.
KeyWords:Manufacturing Enterprise; Servization; Value realization; Servizing Configuration
作者简介:王雪原(1981-),女,黑龙江哈尔滨人,博士,哈尔滨理工大学经济与管理学院教授,研究方向为创新与战略管理;徐晓薇(1982-),女,黑龙江哈尔滨人,哈尔滨理工大学经济与管理学院博士研究生,研究方向为装备制造企业创新与服务化。
基金项目:国家青年科学基金项目(71403070);教育部人文社会科学研究青年基金项目(17YJC630187);黑龙江省哲学社会科学基金项目(17GLB018)
收稿日期:2018-03-16
文章编号:1001-7348(2018)21-0106-06
文献标识码:A
中图分类号:F272-0
DOI:10.6049/kjjbydc.2017120258
(责任编辑:陈福时)